Showing:

Annotations
Attributes
Asserts
Diagrams
Facets
Identity Constraints
Instances
Model
Properties
Source
Used by
Main schema ResXSDv3.1.07.xsd
Namespace No namespace
Properties
attribute form default unqualified
element form default qualified
Schema location file:/Users/ryanschmied/Downloads/ResXSDv3.1.07.xsd
Element Project
Namespace No namespace
Diagram
DiagramResXSDv3_1_07_xsd.tmp#SchemaVersionResXSDv3_1_07_xsd.tmp#RegistryIDResXSDv3_1_07_xsd.tmp#Project_RevisionsResXSDv3_1_07_xsd.tmp#Project_BuildingResXSDv3_1_07_xsd.tmp#ProviderResXSDv3_1_07_xsd.tmp#Project_VerifiersResXSDv3_1_07_xsd.tmp#RaterIDResXSDv3_1_07_xsd.tmp#RatingCompanyResXSDv3_1_07_xsd.tmp#RaterNameResXSDv3_1_07_xsd.tmp#RaterPhoneResXSDv3_1_07_xsd.tmp#RaterEmailResXSDv3_1_07_xsd.tmp#RaterGroupResXSDv3_1_07_xsd.tmp#Project_RatingsResXSDv3_1_07_xsd.tmp#Project_IECCResXSDv3_1_07_xsd.tmp#Project_H2O
Properties
content complex
Model
Children Building, H2O, IECC, Provider, RaterEmail, RaterID, RaterName, RaterPhone, RatingCompany, Ratings, RegistryID, Revisions, SchemaVersion, Verifiers
Instance
<Project>
  <SchemaVersion>{1,1}</SchemaVersion>
  <RegistryID>{1,1}</RegistryID>
  <Revisions>{1,1}</Revisions>
  <Building>{1,1}</Building>
  <Provider>{1,1}</Provider>
  <Verifiers>{0,1}</Verifiers>
  <RaterID>{1,1}</RaterID>
  <RatingCompany>{1,1}</RatingCompany>
  <RaterName>{1,1}</RaterName>
  <RaterPhone>{1,1}</RaterPhone>
  <RaterEmail>{0,1}</RaterEmail>
  <Ratings>{0,1}</Ratings>
  <IECC>{0,1}</IECC>
  <H2O>{0,1}</H2O>
</Project>
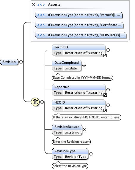
Asserts
Test XPath default namespace Annotation
if (exists(Ratings)) then (exists(Building/Address) and exists(Building/City) and exists(Building/State) and exists(Building/Zip)) else true()
if ((IECC/IECC2009/Permit/WorstCase = false()) or exists(Ratings)) then (exists(Building/Address) and exists(Building/City) and exists(Building/State) and exists(Building/Zip)) else true()
if ((IECC/IECC2018/Permit/WorstCase = false) or exists(Ratings)) then (exists(Building/Address) and exists(Building/City) and exists(Building/State) and exists(Building/Zip)) else true()
if (count(Revisions/Revision[RevisionType[text() = 'Address']]) > 0) then (exists(Building/Address) and exists(Building/City) and exists(Building/State) and exists(Building/Zip)) else true()
if (count(Revisions/Revision[RevisionType[text() = 'Confirmed Ratings']]) > 0) then exists(Ratings/Confirmed) else true()
if (count(Revisions/Revision[RevisionType[text() = 'Projected Ratings']]) > 0) then exists(Ratings/Projected) else true()
if (count(Revisions/Revision[RevisionType[text() = 'IECC2009 Permit']]) > 0) then exists(IECC/IECC2009/Permit) else true()
if (count(Revisions/Revision[RevisionType[text() = 'IECC2018 Permit']]) > 0) then exists(IECC/IECC2018/Permit) else true()
if (count(Revisions/Revision[RevisionType[text() = 'IECC2009 Certificate']]) > 0) then exists(IECC/IECC2009/Certificate) else true()
if (count(Revisions/Revision[RevisionType[text() = 'IECC2018 Certificate']]) > 0) then exists(IECC/IECC2018/Certificate) else true()
if (exists(Ratings) or exists(IECC/IECC2009/Certificate) or exists(IECC/IECC2018/Certificate)) then exists(Provider) else true()
if (exists(Ratings/Confirmed)) then exists(Building/ConstructionYear) else true()
Source
<xs:element name="Project">
  <xs:complexType>
    <xs:all>
      <xs:element ref="SchemaVersion" maxOccurs="1" minOccurs="1"/>
      <xs:element ref="RegistryID" minOccurs="1"/>
      <xs:element name="Revisions" minOccurs="1" maxOccurs="1">
        <xs:annotation>
          <xs:documentation>If your are submitting revision of Ratings or IECC reports then this section is used. Please select the revision type for every revision. No duplicate revisions are allowed.</xs:documentation>
        </xs:annotation>
        <xs:complexType>
          <xs:sequence>
            <xs:element name="Revision" minOccurs="1" maxOccurs="100">
              <xs:complexType>
                <xs:all>
                  <xs:element ref="PermitID" minOccurs="0"/>
                  <xs:element name="DateCompleted" type="xs:date" minOccurs="0">
                    <xs:annotation>
                      <xs:documentation>Date Completed in YYYY-MM-DD format</xs:documentation>
                    </xs:annotation>
                  </xs:element>
                  <xs:element ref="ReportNo" minOccurs="0"/>
                  <xs:element ref="H2OID" minOccurs="0"/>
                  <xs:element name="RevisionReason" type="xs:string" minOccurs="1">
                    <xs:annotation>
                      <xs:documentation>Enter the Revision reason</xs:documentation>
                    </xs:annotation>
                  </xs:element>
                  <xs:element name="RevisionType" type="RevisionType">
                    <xs:annotation>
                      <xs:documentation>Select the RevisionType</xs:documentation>
                    </xs:annotation>
                  </xs:element>
                </xs:all>
                <xs:assert test="            if (RevisionType[contains(text(), 'Permit')]) then             (exists(PermitID) and exists(DateCompleted))            else             not(PermitID)" xerces:message="If 'Permit' needs to be revised then Permit ID and DateCompleted are mandatory or else it should not exist."/>
                <xs:assert test="            if (RevisionType[contains(text(), 'Certificate')]) then             (exists(ReportNo) and exists(DateCompleted))            else             not(ReportNo)" xerces:message="If 'Certificate' needs to be revised then ReportNo and DateCompleted are mandatory or else it should not exist."/>
                <xs:assert test="            if (RevisionType[contains(text(), 'HERS H2O')]) then             exists(H2OID)            else             not(H2OID)" xerces:message="If 'HERS H2O' needs to be revised then H2OID is mandatory or else it should not exist."/>
              </xs:complexType>
            </xs:element>
          </xs:sequence>
          <xs:assert test="some $r in Revision satisfies         (($r/RevisionType [contains(text(), 'IECC2009')] and         not(Revision/RevisionType [contains(text(), 'IECC2018')])) or ($r/RevisionType [contains(text(), 'IECC2018')] and         not(Revision/RevisionType [contains(text(), 'IECC2009')]))) or not ($r/RevisionType [contains(text(), 'IECC')])" xerces:message="IECC Reports. Either IECC2009 or IECC2018 can be submitted."/>
        </xs:complexType>
        <xs:key name="idKey">
          <xs:selector xpath="Revision"/>
          <xs:field xpath="RevisionType"/>
        </xs:key>
      </xs:element>
      <xs:element name="Building">
        <xs:complexType>
          <xs:all>
            <xs:group ref="BuilderGroup"/>
            <xs:element ref="ClimateZoneNo"/>
            <xs:element ref="ClimateZoneNo2021"/>
            <xs:element name="CheckGovernmentSubsidized" type="xs:boolean" minOccurs="0">
              <xs:annotation>
                <xs:documentation>Check Government Subsidized? (true/false)</xs:documentation>
              </xs:annotation>
            </xs:element>
            <xs:element name="Community" type="xs:string" minOccurs="0"/>
            <xs:element name="PlanName" type="xs:string" minOccurs="0"/>
            <xs:element name="Model" type="xs:string" minOccurs="0"/>
            <xs:element name="Development" type="xs:string" minOccurs="0"/>
            <xs:element name="ConstructionYear" maxOccurs="1" minOccurs="0">
              <xs:simpleType>
                <xs:annotation>
                  <xs:documentation>4-digit Year</xs:documentation>
                </xs:annotation>
                <xs:restriction base="xs:string">
                  <xs:pattern value="[0-9]{4}"/>
                </xs:restriction>
              </xs:simpleType>
            </xs:element>
            <xs:element name="PermitDate" type="xs:date" minOccurs="1">
              <xs:annotation>
                <xs:documentation>Enter Building Permit Date as YYYY-MM-DD</xs:documentation>
              </xs:annotation>
            </xs:element>
            <xs:element name="DwellingUnitID" type="xs:string" minOccurs="0">
              <xs:annotation>
                <xs:documentation>Enter Dwelling Unit Unique Identifier for ZERH program</xs:documentation>
              </xs:annotation>
            </xs:element>
            <xs:element name="Characteristics" minOccurs="0" maxOccurs="1">
              <xs:annotation>
                <xs:documentation>Building Characteristics</xs:documentation>
              </xs:annotation>
              <xs:complexType>
                <xs:group ref="CharacteristicsGroup"/>
              </xs:complexType>
            </xs:element>
          </xs:all>
        </xs:complexType>
      </xs:element>
      <xs:element ref="Provider" maxOccurs="1"/>
      <xs:element name="Verifiers" minOccurs="0" maxOccurs="1">
        <xs:annotation>
          <xs:documentation>Enter all verifiers.</xs:documentation>
        </xs:annotation>
        <xs:complexType>
          <xs:sequence>
            <xs:element name="Verifier" minOccurs="1" maxOccurs="100">
              <xs:complexType>
                <xs:all>
                  <xs:element name="Name" type="xs:string"/>
                  <xs:element name="ID" type="xs:string">
                    <xs:annotation>
                      <xs:documentation/>
                    </xs:annotation>
                  </xs:element>
                  <xs:element name="Type" type="VerifierType">
                    <xs:annotation>
                      <xs:documentation/>
                    </xs:annotation>
                  </xs:element>
                </xs:all>
              </xs:complexType>
            </xs:element>
          </xs:sequence>
        </xs:complexType>
      </xs:element>
      <xs:group ref="RaterGroup"/>
      <xs:element name="Ratings" minOccurs="0">
        <xs:annotation>
          <xs:documentation>Ratings</xs:documentation>
        </xs:annotation>
        <xs:complexType>
          <xs:all>
            <xs:element name="Confirmed" minOccurs="0">
              <xs:complexType>
                <xs:all>
                  <xs:element name="RatingType" minOccurs="0" default="Confirmed">
                    <xs:simpleType>
                      <xs:restriction base="xs:string">
                        <xs:enumeration value="Confirmed"/>
                        <xs:enumeration value="Confirmed Threshold"/>
                        <xs:enumeration value="Sampled"/>
                      </xs:restriction>
                    </xs:simpleType>
                  </xs:element>
                  <xs:element name="IECCcomplianceERI" minOccurs="0" maxOccurs="1">
                    <xs:complexType>
                      <xs:sequence>
                        <xs:element name="IECCversion">
                          <xs:simpleType>
                            <xs:annotation>
                              <xs:documentation>Enter 4-digit year of IECC code</xs:documentation>
                            </xs:annotation>
                            <xs:restriction base="xs:string">
                              <xs:pattern value="[0-9]{4}"/>
                            </xs:restriction>
                          </xs:simpleType>
                        </xs:element>
                        <xs:element name="ERIscore">
                          <xs:simpleType>
                            <xs:annotation>
                              <xs:documentation>Enter ERI score</xs:documentation>
                            </xs:annotation>
                            <xs:restriction base="xs:integer">
                            </xs:restriction>
                          </xs:simpleType>
                        </xs:element>
                      </xs:sequence>
                    </xs:complexType>
                  </xs:element>
                  <xs:element name="Registry">
                    <xs:complexType>
                      <xs:all>
                        <xs:element name="ProviderSampleSetID" default="00000000">
                          <xs:simpleType>
                            <xs:annotation>
                              <xs:documentation>ProviderSampleSetID in the form XXXXXXXX</xs:documentation>
                            </xs:annotation>
                            <xs:restriction base="xs:string">
                              <xs:pattern value="[A-Z0-9]{4,8}"/>
                            </xs:restriction>
                          </xs:simpleType>
                        </xs:element>
                        <xs:element name="DateRated" type="xs:date">
                          <xs:annotation>
                            <xs:documentation>"Date Rated shall be the date of the final inspection in YYYY-MM-DD format"</xs:documentation>
                          </xs:annotation>
                        </xs:element>
                        <xs:element ref="Status"/>
                        <xs:element ref="HomeTypeID"/>
                        <xs:element ref="ConditionedArea"/>
                        <xs:element ref="ConditionedVolume"/>
                        <xs:element ref="NumberBedrooms"/>
                        <xs:element ref="ConditionedBasementArea"/>
                        <xs:element ref="UnconditionedBasementArea"/>
                        <xs:element ref="Software"/>
                        <xs:element ref="SoftwareVersion"/>
                        <xs:element name="EPAAppID" type="xs:string" minOccurs="0">
                          <xs:annotation>
                            <xs:documentation>Optional EPA Rater Pro App ID as assigned by the EPA App</xs:documentation>
                          </xs:annotation>
                        </xs:element>
                        <xs:element name="Standard301Version" minOccurs="1">
                          <xs:annotation>
                            <xs:documentation>Publication Year of RESNET/ICC 301 Standard used to determine the HERS Rating</xs:documentation>
                          </xs:annotation>
                          <xs:simpleType>
                            <xs:restriction base="xs:string">
                              <xs:enumeration value="2014"/>
                              <xs:enumeration value="2019"/>
                            </xs:restriction>
                          </xs:simpleType>
                        </xs:element>
                        <xs:element name="InputFile" type="xs:string">
                          <xs:annotation>
                            <xs:documentation>CDATA tag must be used to enclose the InputFile string</xs:documentation>
                          </xs:annotation>
                        </xs:element>
                        <xs:element name="Notes" type="xs:string"/>
                      </xs:all>
                    </xs:complexType>
                  </xs:element>
                  <xs:element name="Rating">
                    <xs:complexType>
                      <xs:sequence>
                        <xs:element name="HERSIndex" type="xs:integer"/>
                        <xs:element name="CO2eIndex" type="xs:integer"/>
                        <xs:element name="AnnualElectricity" type="xs:float" default="0"/>
                        <xs:element name="AnnualGas" type="xs:float" default="0"/>
                        <xs:element name="AnnualOil" type="xs:float" default="0"/>
                        <xs:element name="AnnualPropane" type="xs:float" default="0"/>
                        <xs:element name="AnnualOPP" type="xs:float" default="0"/>
                        <xs:element name="AnnualOther" type="xs:float" default="0"/>
                        <xs:element ref="PriceElectricity"/>
                        <xs:element ref="PriceGas"/>
                        <xs:element name="PriceOil" type="xs:float" nillable="true"/>
                        <xs:element name="PricePropane" type="xs:float" nillable="true"/>
                        <xs:element name="CostHeating" type="xs:float" default="0"/>
                        <xs:element name="CostCooling" type="xs:float" default="0"/>
                        <xs:element name="CostHotWater" type="xs:float" default="0"/>
                        <xs:element name="CostLighting" type="xs:float" default="0"/>
                        <xs:element name="CostAppliances" type="xs:float" default="0"/>
                        <xs:element name="CostOPP" default="0">
                          <xs:simpleType>
                            <xs:restriction base="xs:float">
                              <xs:maxInclusive value="0"/>
                            </xs:restriction>
                          </xs:simpleType>
                        </xs:element>
                        <xs:element name="CostTotal" type="xs:float" default="0"/>
                        <xs:element name="RateECHeating" type="xs:float">
                          <xs:annotation>
                            <xs:documentation>Heating Energy Consumption (EC_x) in Rated Home (MBtu)</xs:documentation>
                          </xs:annotation>
                        </xs:element>
                        <xs:element name="RateECCooling" type="xs:float">
                          <xs:annotation>
                            <xs:documentation>Cooling Energy Consumption (EC_x) in Rated Home (MBtu)</xs:documentation>
                          </xs:annotation>
                        </xs:element>
                        <xs:element name="RateECHotWater" type="xs:float">
                          <xs:annotation>
                            <xs:documentation>Hot Water Energy Consumption (EC_x) in Rated Home (MBtu)</xs:documentation>
                          </xs:annotation>
                        </xs:element>
                        <xs:element name="RateECLgtApl" type="xs:float">
                          <xs:annotation>
                            <xs:documentation>Lighting and Appliance Energy Consumption (EULLA) in the Rated Home (MBtu)</xs:documentation>
                          </xs:annotation>
                        </xs:element>
                        <xs:element name="nMEULHeating" type="xs:float">
                          <xs:annotation>
                            <xs:documentation>Heating normalized Modified End Use Load (nMEUL) in Rated Home (MBtu)</xs:documentation>
                          </xs:annotation>
                        </xs:element>
                        <xs:element name="nMEULCooling" type="xs:float">
                          <xs:annotation>
                            <xs:documentation>Cooling normalized Modified End Use Load (nMEUL) in Rated Home (MBtu)</xs:documentation>
                          </xs:annotation>
                        </xs:element>
                        <xs:element name="nMEULHotWater" type="xs:float">
                          <xs:annotation>
                            <xs:documentation>Hot Water normalized Modified End Use Load (nMEUL) in Rated Home (MBtu)</xs:documentation>
                          </xs:annotation>
                        </xs:element>
                        <xs:element name="nMEULLgtApl" type="xs:float">
                          <xs:annotation>
                            <xs:documentation>Lighting and Appliance load (EULLA) in Rated Home (MBtu)</xs:documentation>
                          </xs:annotation>
                        </xs:element>
                        <xs:element name="nECHeating" type="xs:float">
                          <xs:annotation>
                            <xs:documentation>normalized Heating Energy Consumption (nEC_x) in Rated Home (MBtu)</xs:documentation>
                          </xs:annotation>
                        </xs:element>
                        <xs:element name="nECCooling" type="xs:float">
                          <xs:annotation>
                            <xs:documentation>normalized Cooling Energy Consumption (nEC_x) in Rated Home (MBtu)</xs:documentation>
                          </xs:annotation>
                        </xs:element>
                        <xs:element name="nECHotWater" type="xs:float">
                          <xs:annotation>
                            <xs:documentation>normalized Hot Water Energy Consumption (nEC_x) in Rated Home (MBtu)</xs:documentation>
                          </xs:annotation>
                        </xs:element>
                        <xs:element name="nECLgtApl" type="xs:float">
                          <xs:annotation>
                            <xs:documentation>Lighting and Appliance Energy Consumption (EULLA) in Rated Home (MBtu)</xs:documentation>
                          </xs:annotation>
                        </xs:element>
                        <xs:element name="CO2" type="xs:float"/>
                        <xs:element name="SOx" type="xs:float"/>
                        <xs:element name="NOx" type="xs:float"/>
                        <xs:element name="RefCostHeating" type="xs:float"/>
                        <xs:element name="RefCostCooling" type="xs:float"/>
                        <xs:element name="RefCostHotWater" type="xs:float"/>
                        <xs:element name="RefCostLighting" type="xs:float"/>
                        <xs:element name="RefCostAppliances" type="xs:float"/>
                        <xs:element name="RefCostTotal" type="xs:float"/>
                        <xs:element name="RefEULHeating" type="xs:float">
                          <xs:annotation>
                            <xs:documentation>Heating Load (REUL) in Reference Home (MBtu)</xs:documentation>
                          </xs:annotation>
                        </xs:element>
                        <xs:element name="RefEULCooling" type="xs:float">
                          <xs:annotation>
                            <xs:documentation>Cooling Load (REUL) in Reference Home (MBtu)</xs:documentation>
                          </xs:annotation>
                        </xs:element>
                        <xs:element name="RefEULHotWater" type="xs:float">
                          <xs:annotation>
                            <xs:documentation>Hot Water Load (REUL) in Reference Home (MBtu)</xs:documentation>
                          </xs:annotation>
                        </xs:element>
                        <xs:element name="RefEULLgtApl" type="xs:float">
                          <xs:annotation>
                            <xs:documentation>Lighting and Appliance Load (REULLA) in Reference Home (MBtu)</xs:documentation>
                          </xs:annotation>
                        </xs:element>
                        <xs:element name="RefECHeating" type="xs:float">
                          <xs:annotation>
                            <xs:documentation>Heating Energy Consumption (EC_r) in Reference Home (MBtu)</xs:documentation>
                          </xs:annotation>
                        </xs:element>
                        <xs:element name="RefECCooling" type="xs:float">
                          <xs:annotation>
                            <xs:documentation>Cooling Energy Consumption (EC_r) in Reference Home (MBtu)</xs:documentation>
                          </xs:annotation>
                        </xs:element>
                        <xs:element name="RefECHotWater" type="xs:float">
                          <xs:annotation>
                            <xs:documentation>Hot Water Energy Consumption (EC_r) in Reference Home (MBtu)</xs:documentation>
                          </xs:annotation>
                        </xs:element>
                        <xs:element name="RefECLgtApl" type="xs:float">
                          <xs:annotation>
                            <xs:documentation>Lighting and Appliance Energy Consumption (REULLA) in Reference Home (MBtu)</xs:documentation>
                          </xs:annotation>
                        </xs:element>
                        <xs:element name="RefCO2" type="xs:float"/>
                        <xs:element name="RefSOx" type="xs:float"/>
                        <xs:element name="RefNOx" type="xs:float"/>
                        <xs:element name="OPPNet" type="xs:float"/>
                        <xs:element name="PEfrac" type="xs:float"/>
                        <xs:element name="IADsave" type="xs:float" minOccurs="0"/>
                      </xs:sequence>
                    </xs:complexType>
                  </xs:element>
                  <xs:element name="TaxCredit" minOccurs="0">
                    <xs:complexType>
                      <xs:sequence>
                        <xs:element name="QualUseHeating" type="xs:float"/>
                        <xs:element name="QualUseCooling" type="xs:float"/>
                        <xs:element name="QualUseTotal" type="xs:float"/>
                        <xs:element name="QualLoadHeating" type="xs:float"/>
                        <xs:element name="QualLoadCooling" type="xs:float"/>
                        <xs:element name="QualLoadTotal" type="xs:float"/>
                        <xs:element name="RefUseHeating" type="xs:float"/>
                        <xs:element name="RefUseCooling" type="xs:float"/>
                        <xs:element name="RefUseTotal" type="xs:float"/>
                        <xs:element name="RefLoadHeating" type="xs:float"/>
                        <xs:element name="RefLoadCooling" type="xs:float"/>
                        <xs:element name="RefLoadTotal" type="xs:float"/>
                        <xs:element name="UseSavings" type="xs:float"/>
                        <xs:element name="LoadSavings" type="xs:float"/>
                      </xs:sequence>
                    </xs:complexType>
                  </xs:element>
                  <xs:element name="EEM" minOccurs="0">
                    <xs:complexType>
                      <xs:sequence>
                        <xs:element name="MonthlyEnergySavings" type="xs:float" default="0"/>
                        <xs:element name="EnergyValue" type="xs:float" default="0"/>
                      </xs:sequence>
                    </xs:complexType>
                  </xs:element>
                  <xs:element name="EEP">
                    <xs:complexType>
                      <xs:sequence>
                        <xs:element name="EEPQualified" type="xs:boolean" default="false" minOccurs="1">
                          <xs:annotation>
                            <xs:documentation>Energy Efficiency Program Qualified?</xs:documentation>
                          </xs:annotation>
                        </xs:element>
                        <xs:element name="ProgramType" minOccurs="0">
                          <xs:complexType>
                            <xs:all>
                              <xs:element name="EPA" type="EPAEstarType" minOccurs="0" maxOccurs="1">
                                <xs:annotation>
                                  <xs:documentation>ENERGY STAR program qualification</xs:documentation>
                                </xs:annotation>
                              </xs:element>
                              <xs:element name="DOE" type="DOEZERHType" minOccurs="0" maxOccurs="1">
                                <xs:annotation>
                                  <xs:documentation>DOE Zero Energy Ready Home qualification</xs:documentation>
                                </xs:annotation>
                              </xs:element>
                              <xs:element name="IAP" type="IAPType" minOccurs="0" maxOccurs="1">
                                <xs:annotation>
                                  <xs:documentation>Indoor Air-Plus qualification</xs:documentation>
                                </xs:annotation>
                              </xs:element>
                              <xs:element name="OPQ" type="OPQType" minOccurs="0" maxOccurs="1">
                                <xs:annotation>
                                  <xs:documentation>Other Program qualification</xs:documentation>
                                </xs:annotation>
                              </xs:element>
                              <xs:element name="PHIUS" type="PHIUSType" minOccurs="0" maxOccurs="1">
                                <xs:annotation>
                                  <xs:documentation>PHIUS Program qualifiation</xs:documentation>
                                </xs:annotation>
                              </xs:element>
                            </xs:all>
                          </xs:complexType>
                        </xs:element>
                      </xs:sequence>
                      <xs:assert test="(((EEPQualified = false()) and not(ProgramType)) or ((EEPQualified = true()) and exists(ProgramType) and (count(./ProgramType/*) gt 0)))"/>
                    </xs:complexType>
                  </xs:element>
                  <xs:element name="HomeEnergyPerformance">
                    <xs:complexType>
                      <xs:sequence>
                        <xs:element name="Enclosure" minOccurs="1" maxOccurs="1">
                          <xs:complexType>
                            <xs:sequence minOccurs="1">
                              <xs:element name="AboveGradeFloorA" type="xs:float">
                                <xs:annotation>
                                  <xs:documentation>[A = ∑ Ai for i = 1, n]</xs:documentation>
                                </xs:annotation>
                              </xs:element>
                              <xs:element name="AboveGradeFloorUo" type="xs:float" minOccurs="0">
                                <xs:annotation>
                                  <xs:documentation>[Uo = (∑ (Ui * Ai)) / A for i = 1, n]</xs:documentation>
                                </xs:annotation>
                              </xs:element>
                              <xs:element name="GroundContactFloorA" type="xs:float">
                                <xs:annotation>
                                  <xs:documentation>[A = ∑ Ai for i = 1, n]</xs:documentation>
                                </xs:annotation>
                              </xs:element>
                              <xs:element name="GroundContactFloorUo" type="xs:float" minOccurs="0">
                                <xs:annotation>
                                  <xs:documentation>[Uo = (∑ (Ui * Ai)) / A for i = 1, n] [exterior film coeff = 0]</xs:documentation>
                                </xs:annotation>
                              </xs:element>
                              <xs:element name="CeilingA" type="xs:float">
                                <xs:annotation>
                                  <xs:documentation>[A = ∑ Ai for i = 1, n]</xs:documentation>
                                </xs:annotation>
                              </xs:element>
                              <xs:element name="CeilingUo" type="xs:float" minOccurs="0">
                                <xs:annotation>
                                  <xs:documentation>[Uo = (∑ (Ui * Ai)) / A for i = 1, n]</xs:documentation>
                                </xs:annotation>
                              </xs:element>
                              <xs:element name="AboveGradeWallA" type="xs:float">
                                <xs:annotation>
                                  <xs:documentation>[A = ∑ Ai for i = 1, n]</xs:documentation>
                                </xs:annotation>
                              </xs:element>
                              <xs:element name="AboveGradeWallUo" type="xs:float" minOccurs="0">
                                <xs:annotation>
                                  <xs:documentation>[Uo = (∑ (Ui * Ai)) / A for i = 1, n]</xs:documentation>
                                </xs:annotation>
                              </xs:element>
                              <xs:element name="GroundContactWallA" type="xs:float">
                                <xs:annotation>
                                  <xs:documentation>[A = ∑ Ai for i = 1, n]</xs:documentation>
                                </xs:annotation>
                              </xs:element>
                              <xs:element name="GroundContactWallUo" type="xs:float" minOccurs="0">
                                <xs:annotation>
                                  <xs:documentation>[Uo = (∑ (Ui * Ai)) / A for i = 1, n] [exterior film coeff = 0]</xs:documentation>
                                </xs:annotation>
                              </xs:element>
                              <xs:element name="WindowA" type="xs:float">
                                <xs:annotation>
                                  <xs:documentation>[A = ∑ Ai for i = 1, n]</xs:documentation>
                                </xs:annotation>
                              </xs:element>
                              <xs:element ref="WindowUo"/>
                              <xs:element ref="WindowSHGC"/>
                              <xs:element name="DoorA" type="xs:float">
                                <xs:annotation>
                                  <xs:documentation>[A = ∑ Ai for i = 1, n]</xs:documentation>
                                </xs:annotation>
                              </xs:element>
                              <xs:element name="DoorUo" type="xs:float" minOccurs="0">
                                <xs:annotation>
                                  <xs:documentation>[Uo = (∑ (Ui * Ai)) / A for i = 1, n]</xs:documentation>
                                </xs:annotation>
                              </xs:element>
                              <xs:element name="OverallEnclosureUA" type="xs:float">
                                <xs:annotation>
                                  <xs:documentation>[Enclosure UA = AG Floor (Uo*A) + Ceiling (Uo*A) + AG Wall (Uo*A) + Window (Uo*A) + Door (Uo*A)]</xs:documentation>
                                </xs:annotation>
                              </xs:element>
                            </xs:sequence>
                            <xs:assert test="((AboveGradeFloorA[text()] = 0 and not(AboveGradeFloorUo)) or (AboveGradeFloorA[text()] gt 0 and exists(AboveGradeFloorUo)))"/>
                            <xs:assert test="((GroundContactFloorA[text()] = 0 and not(GroundContactFloorUo)) or (GroundContactFloorA[text()] gt 0 and exists(GroundContactFloorUo)))"/>
                            <xs:assert test="((CeilingA[text()] = 0 and not(CeilingUo)) or (CeilingA[text()] gt 0 and exists(CeilingUo)))"/>
                            <xs:assert test="((AboveGradeWallA[text()] = 0 and not(AboveGradeWallUo)) or (AboveGradeWallA[text()] gt 0 and exists(AboveGradeWallUo)))"/>
                            <xs:assert test="((GroundContactWallA[text()] = 0 and not(GroundContactWallUo)) or (GroundContactWallA[text()] gt 0 and exists(GroundContactWallUo)))"/>
                            <xs:assert test="((WindowA[text()] = 0 and not(WindowUo) and not(WindowSHGC)) or (WindowA[text()] gt 0 and exists(WindowUo) and exists(WindowSHGC)))"/>
                            <xs:assert test="((DoorA[text()] = 0 and not(DoorUo)) or (DoorA[text()] gt 0 and exists(DoorUo)))"/>
                            <xs:assert test="OverallEnclosureUA[text()] gt 0"/>
                          </xs:complexType>
                        </xs:element>
                        <xs:element ref="HVACHeatingSystems"/>
                        <xs:element ref="HVACCoolingSystems"/>
                        <xs:element ref="HVACMechVentSystems"/>
                        <xs:element name="HVACDehumidificationSystems" minOccurs="1" maxOccurs="1">
                          <xs:complexType>
                            <xs:sequence>
                              <xs:element name="System" minOccurs="0" maxOccurs="100">
                                <xs:complexType>
                                  <xs:all>
                                    <xs:element name="Type">
                                      <xs:simpleType>
                                        <xs:restriction base="xs:string">
                                          <xs:enumeration value="none"/>
                                          <xs:enumeration value="standard"/>
                                          <xs:enumeration value="eStar"/>
                                          <xs:enumeration value="other"/>
                                        </xs:restriction>
                                      </xs:simpleType>
                                    </xs:element>
                                    <xs:element name="Capacity" type="xs:float">
                                      <xs:annotation>
                                        <xs:documentation>Capacity in liters per day</xs:documentation>
                                      </xs:annotation>
                                    </xs:element>
                                    <xs:element name="Efficiency" type="xs:float">
                                      <xs:annotation>
                                        <xs:documentation>Efficiency in liters per kWh</xs:documentation>
                                      </xs:annotation>
                                    </xs:element>
                                  </xs:all>
                                </xs:complexType>
                              </xs:element>
                            </xs:sequence>
                            <xs:attribute name="NumHVACDehumidificationSystems" type="xs:int" use="required"/>
                            <xs:assert test="(@NumHVACDehumidificationSystems = count(System))"/>
                          </xs:complexType>
                        </xs:element>
                        <xs:element name="LightingAppliances" minOccurs="1" maxOccurs="1">
                          <xs:complexType>
                            <xs:sequence minOccurs="0">
                              <xs:element name="QualifyingLightingLtX" type="xs:float" minOccurs="0">
                                <xs:annotation>
                                  <xs:documentation>percent lumens/watt less than 50</xs:documentation>
                                </xs:annotation>
                              </xs:element>
                              <xs:element name="QualifyingLightingGeX" type="xs:float" minOccurs="0">
                                <xs:annotation>
                                  <xs:documentation>percent fluorescent lighting</xs:documentation>
                                </xs:annotation>
                              </xs:element>
                              <xs:element name="QualifyingLightingLED" type="xs:float" minOccurs="0">
                                <xs:annotation>
                                  <xs:documentation>percent LED lighting</xs:documentation>
                                </xs:annotation>
                              </xs:element>
                              <xs:element name="InteriorLightingFL" type="xs:float">
                                <xs:annotation>
                                  <xs:documentation>float faction for qualifying interior fluorescent lighting (Tier I)</xs:documentation>
                                </xs:annotation>
                              </xs:element>
                              <xs:element name="InteriorLightingLED" type="xs:float">
                                <xs:annotation>
                                  <xs:documentation>float fraction for qualifying interior LED lighting (Tier II)</xs:documentation>
                                </xs:annotation>
                              </xs:element>
                              <xs:element name="ExteriorLightingFL" type="xs:float">
                                <xs:annotation>
                                  <xs:documentation>float fraction for qualifying exterior fluorescent lighting (Tier I)</xs:documentation>
                                </xs:annotation>
                              </xs:element>
                              <xs:element name="ExteriorLightingLED" type="xs:float">
                                <xs:annotation>
                                  <xs:documentation>float fraction for qualifying exterior LED lighting (Tier II)</xs:documentation>
                                </xs:annotation>
                              </xs:element>
                              <xs:element name="GarageLightingFL" type="xs:float" minOccurs="0">
                                <xs:annotation>
                                  <xs:documentation>float fraction for qualifying garage fluorescent lighting (Tier I)</xs:documentation>
                                </xs:annotation>
                              </xs:element>
                              <xs:element name="GarageLightingLED" type="xs:float" minOccurs="0">
                                <xs:annotation>
                                  <xs:documentation>float fraction qualifying garage LED lighting (Tier II)</xs:documentation>
                                </xs:annotation>
                              </xs:element>
                              <xs:element name="Refrigerator" default="standard">
                                <xs:simpleType>
                                  <xs:restriction base="xs:string">
                                    <xs:enumeration value="standard"/>
                                    <xs:enumeration value="eStar"/>
                                  </xs:restriction>
                                </xs:simpleType>
                              </xs:element>
                              <xs:element name="DishWasher" default="standard">
                                <xs:simpleType>
                                  <xs:restriction base="xs:string">
                                    <xs:enumeration value="standard"/>
                                    <xs:enumeration value="eStar"/>
                                  </xs:restriction>
                                </xs:simpleType>
                              </xs:element>
                              <xs:element name="ClothesWasher" default="standard">
                                <xs:simpleType>
                                  <xs:restriction base="xs:string">
                                    <xs:enumeration value="standard"/>
                                    <xs:enumeration value="eStar"/>
                                  </xs:restriction>
                                </xs:simpleType>
                              </xs:element>
                              <xs:element name="ClothesDryer" default="standard">
                                <xs:simpleType>
                                  <xs:restriction base="xs:string">
                                    <xs:enumeration value="standard"/>
                                    <xs:enumeration value="eStar"/>
                                  </xs:restriction>
                                </xs:simpleType>
                              </xs:element>
                              <xs:element name="CeilingFans" default="none">
                                <xs:simpleType>
                                  <xs:restriction base="xs:string">
                                    <xs:enumeration value="none"/>
                                    <xs:enumeration value="standard"/>
                                    <xs:enumeration value="eStar"/>
                                  </xs:restriction>
                                </xs:simpleType>
                              </xs:element>
                            </xs:sequence>
                          </xs:complexType>
                        </xs:element>
                        <xs:element ref="HotWaterSystems"/>
                        <xs:element name="MeasuredEnclosureTightness" minOccurs="1" maxOccurs="1">
                          <xs:complexType>
                            <xs:sequence>
                              <xs:element name="MeasurementType">
                                <xs:annotation>
                                  <xs:documentation>All Ratings using Threshold Analysis, including all Sampled and Threshold Ratings, must use this "Threshold Type"</xs:documentation>
                                </xs:annotation>
                                <xs:simpleType>
                                  <xs:restriction base="xs:string">
                                    <xs:enumeration value="SinglePoint"/>
                                    <xs:enumeration value="MultiPoint"/>
                                    <xs:enumeration value="Threshold"/>
                                  </xs:restriction>
                                </xs:simpleType>
                              </xs:element>
                              <xs:choice>
                                <xs:element name="SinglePoint" minOccurs="0">
                                  <xs:complexType>
                                    <xs:all>
                                      <xs:element name="cfm50" type="xs:float" maxOccurs="100"/>
                                      <xs:element name="ELA" type="xs:float" maxOccurs="100"/>
                                    </xs:all>
                                  </xs:complexType>
                                </xs:element>
                                <xs:element name="MultiPoint" minOccurs="0">
                                  <xs:complexType>
                                    <xs:all>
                                      <xs:element name="c" type="xs:float" maxOccurs="100"/>
                                      <xs:element name="n" type="xs:float" maxOccurs="100"/>
                                      <xs:element name="RSqrd" type="xs:float" maxOccurs="100"/>
                                      <xs:element name="ELA" type="xs:float" maxOccurs="100"/>
                                    </xs:all>
                                  </xs:complexType>
                                </xs:element>
                                <xs:element name="Threshold" minOccurs="0">
                                  <xs:annotation>
                                    <xs:documentation>...Threshold values must be reported for all homes using this "Measurement Type" ...Tested values must be reported for all Threshold Ratings ...Tested values must be reported for all tested homes in Samples Ratings sample sets</xs:documentation>
                                  </xs:annotation>
                                  <xs:complexType>
                                    <xs:all>
                                      <xs:element name="cfm50Threshold" type="xs:float" minOccurs="1" maxOccurs="100"/>
                                      <xs:element name="ELAThreshold" type="xs:float" minOccurs="1" maxOccurs="100"/>
                                      <xs:element name="cfm50Tested" type="xs:float" minOccurs="0" maxOccurs="100"/>
                                      <xs:element name="ELATested" type="xs:float" minOccurs="0" maxOccurs="100"/>
                                    </xs:all>
                                  </xs:complexType>
                                </xs:element>
                              </xs:choice>
                            </xs:sequence>
                            <xs:assert test="(MeasurementType[text()] = 'SinglePoint' and exists(SinglePoint)) or (MeasurementType[text()] = 'MultiPoint' and exists(MultiPoint)) or (MeasurementType[text()] = 'Threshold' and exists(Threshold))"/>
                          </xs:complexType>
                        </xs:element>
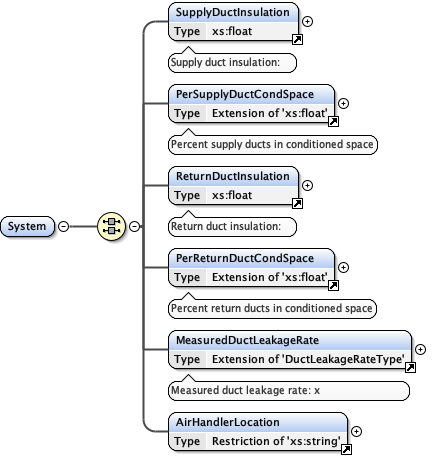
                        <xs:element name="DuctSystems" minOccurs="1" maxOccurs="1">
                          <xs:complexType>
                            <xs:sequence>
                              <xs:element name="System" minOccurs="1" maxOccurs="100">
                                <xs:complexType>
                                  <xs:all>
                                    <xs:element name="Type">
                                      <xs:annotation>
                                        <xs:documentation>All Ratings using Threshold Analysis, including all Sampled and Threshold Ratings, must use "Threshold Type"</xs:documentation>
                                      </xs:annotation>
                                      <xs:simpleType>
                                        <xs:restriction base="xs:string">
                                          <xs:enumeration value="ductless"/>
                                          <xs:enumeration value="ducted"/>
                                          <xs:enumeration value="Threshold ductless"/>
                                          <xs:enumeration value="Threshold ducted"/>
                                        </xs:restriction>
                                      </xs:simpleType>
                                    </xs:element>
                                    <xs:element name="TestedLeakageException" minOccurs="0">
                                      <xs:annotation>
                                        <xs:documentation>Unless DuctSystem is qualified for testing exception or for TotalLeakAlternative, then TestedLeakage entries are required.</xs:documentation>
                                      </xs:annotation>
                                      <xs:complexType>
                                        <xs:all>
                                          <xs:element name="QualificationCertification" type="xs:boolean" default="false" minOccurs="1">
                                            <xs:annotation>
                                              <xs:documentation>Certifies either of two things. First, that this dwelling unit meets the requirements for duct testing exemption in accordance with the RESNET Standard. Or, that it meets the requirements for the total duct leakage alternatives described in the RESNET Standard.</xs:documentation>
                                            </xs:annotation>
                                          </xs:element>
                                          <xs:element name="ExceptionType" minOccurs="0">
                                            <xs:simpleType>
                                              <xs:restriction base="xs:string">
                                                <xs:enumeration value="TestExemptDSE"/>
                                                <xs:enumeration value="TotalLeakAlternative"/>
                                              </xs:restriction>
                                            </xs:simpleType>
                                          </xs:element>
                                          <xs:element name="TotalLeakTestValue" minOccurs="0">
                                            <xs:annotation>
                                              <xs:documentation>Total Duct Leakage test result value (cfm25 - cubic feet per minute at 25 Pa pressurization) obtained from testing of the Rated Dwelling Unit that is qualified for Tested Leakage Exception.</xs:documentation>
                                            </xs:annotation>
                                            <xs:complexType>
                                              <xs:simpleContent>
                                                <xs:extension base="xs:float">
                                                  <xs:attribute fixed="cfm25" name="unit"/>
                                                </xs:extension>
                                              </xs:simpleContent>
                                            </xs:complexType>
                                          </xs:element>
                                          <xs:element name="PercentDuctInsideAttached" type="xs:float" minOccurs="0">
                                            <xs:annotation>
                                              <xs:documentation>Percentage of duct area inside the Conditioned Space Volume for Attached Dwelling Unit qualified for Tested Leakage Exception.</xs:documentation>
                                            </xs:annotation>
                                          </xs:element>
                                          <xs:element name="AirHandlerInsideAttached" type="xs:boolean" default="false" minOccurs="0">
                                            <xs:annotation>
                                              <xs:documentation>Determination if air handler unit is within the Conditioned Space Volume for Attached Dwelling units qualified for Tested Leakage Exception.</xs:documentation>
                                            </xs:annotation>
                                          </xs:element>
                                        </xs:all>
                                      </xs:complexType>
                                    </xs:element>
                                    <xs:element name="TestedLeakage" minOccurs="0">
                                      <xs:complexType>
                                        <xs:all>
                                          <xs:element name="cfm25outThreshold" type="xs:float" minOccurs="0"/>
                                          <xs:element name="cfm25totalThreshold" type="xs:float" minOccurs="0"/>
                                          <xs:element name="QnThreshold" type="xs:float" minOccurs="0">
                                            <xs:annotation>
                                              <xs:documentation>If Threshold ducted, enter ...Threshold values required for all Sampled and Threshold Ratings</xs:documentation>
                                              <xs:documentation>If Threshold ductless, do not enter ...Threshold values</xs:documentation>
                                              <xs:documentation>Qn=cfm25out/CFA</xs:documentation>
                                            </xs:annotation>
                                          </xs:element>
                                          <xs:element name="cfm25outTested" type="xs:float" minOccurs="0"/>
                                          <xs:element name="cfm25totalTested" type="xs:float" minOccurs="0"/>
                                          <xs:element name="QnTested" type="xs:float" minOccurs="0">
                                            <xs:annotation>
                                              <xs:documentation>...Tested values required for all Confirmed Ratings, all Threshold Ratings and for the tested home in sample set for Sampled Ratings</xs:documentation>
                                              <xs:documentation>Qn=cfm25out/CFA</xs:documentation>
                                            </xs:annotation>
                                          </xs:element>
                                        </xs:all>
                                      </xs:complexType>
                                    </xs:element>
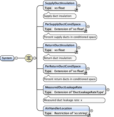
                                    <xs:element name="SupplyDuctsCondSpace" type="xs:float">
                                      <xs:annotation>
                                        <xs:documentation>% supply ducts located in conditioned space</xs:documentation>
                                      </xs:annotation>
                                    </xs:element>
                                    <xs:element name="ReturnDuctsCondSpace" type="xs:float">
                                      <xs:annotation>
                                        <xs:documentation>% return ducts located in conditioned space</xs:documentation>
                                      </xs:annotation>
                                    </xs:element>
                                  </xs:all>
                                </xs:complexType>
                              </xs:element>
                            </xs:sequence>
                            <xs:attribute name="NumDuctSystems" type="xs:int" default="1"/>
                            <xs:assert test="(@NumDuctSystems = count(System))"/>
                          </xs:complexType>
                        </xs:element>
                        <xs:element name="AddedEnergyFeatures" minOccurs="1" maxOccurs="1">
                          <xs:complexType>
                            <xs:sequence>
                              <xs:element name="OPP">
                                <xs:complexType>
                                  <xs:sequence>
                                    <xs:element name="CheckOPP" type="xs:boolean" default="false" minOccurs="0">
                                      <xs:annotation>
                                        <xs:documentation>On-site Power Production (OPP)</xs:documentation>
                                      </xs:annotation>
                                    </xs:element>
                                    <xs:element name="Type" minOccurs="0">
                                      <xs:simpleType>
                                        <xs:restriction base="xs:string">
                                          <xs:enumeration value="PV"/>
                                          <xs:enumeration value="CHP"/>
                                          <xs:enumeration value="wind"/>
                                          <xs:enumeration value="other"/>
                                        </xs:restriction>
                                      </xs:simpleType>
                                    </xs:element>
                                    <xs:element name="NetPowerProduction" type="xs:float" minOccurs="0">
                                      <xs:annotation>
                                        <xs:documentation>Net power production</xs:documentation>
                                      </xs:annotation>
                                    </xs:element>
                                  </xs:sequence>
                                  <xs:assert test="(not(CheckOPP) or (CheckOPP = false() and not(Type) and not(NetPowerProduction)) or (CheckOPP = true() and Type and NetPowerProduction))"/>
                                </xs:complexType>
                              </xs:element>
                              <xs:element name="SolarHotWaterSystems" minOccurs="0" maxOccurs="1">
                                <xs:complexType>
                                  <xs:sequence>
                                    <xs:element name="SHWS" type="xs:boolean" default="false">
                                      <xs:annotation>
                                        <xs:documentation>Solar Hot Water Systems</xs:documentation>
                                      </xs:annotation>
                                    </xs:element>
                                    <xs:element name="Type" minOccurs="0">
                                      <xs:simpleType>
                                        <xs:restriction base="xs:string">
                                          <xs:enumeration value="direct"/>
                                          <xs:enumeration value="indirect"/>
                                          <xs:enumeration value="ICS"/>
                                        </xs:restriction>
                                      </xs:simpleType>
                                    </xs:element>
                                    <xs:element name="ProjectedSavings" type="xs:float" minOccurs="0">
                                      <xs:annotation>
                                        <xs:documentation>Enter Projected annual MBtu savings for Solar Hot Water System</xs:documentation>
                                      </xs:annotation>
                                    </xs:element>
                                    <xs:element name="SolarFraction" type="xs:float" minOccurs="0">
                                      <xs:annotation>
                                        <xs:documentation>Enter the Solar Fraction as a float value for solar hot water system)</xs:documentation>
                                      </xs:annotation>
                                    </xs:element>
                                  </xs:sequence>
                                  <xs:assert test="((SHWS[text()] = false() and not(Type) and not(ProjectedSavings) and not(SolarFraction)) or (SHWS[text()] = true() and exists(Type) and exists(ProjectedSavings) and exists(SolarFraction)))"/>
                                </xs:complexType>
                              </xs:element>
                              <xs:element name="DWHR" minOccurs="1" maxOccurs="1">
                                <xs:complexType>
                                  <xs:sequence>
                                    <xs:element name="CheckDWHR" type="xs:boolean" default="false" minOccurs="0">
                                      <xs:annotation>
                                        <xs:documentation>Drain Water Heat Recovery Systems (DWHR)</xs:documentation>
                                      </xs:annotation>
                                    </xs:element>
                                    <xs:element name="DWHREfficiency" type="xs:float" default="46" minOccurs="0">
                                      <xs:annotation>
                                        <xs:documentation>DWHR efficiency (% - default = 46%)</xs:documentation>
                                      </xs:annotation>
                                    </xs:element>
                                    <xs:element name="FacilitiesServed" default="one" minOccurs="0">
                                      <xs:simpleType>
                                        <xs:restriction base="xs:string">
                                          <xs:enumeration value="one"/>
                                          <xs:enumeration value="all"/>
                                        </xs:restriction>
                                      </xs:simpleType>
                                    </xs:element>
                                    <xs:element name="EqualFlow" type="xs:boolean" default="false" minOccurs="0"/>
                                    <xs:element name="ProjectedSavings" type="xs:float" minOccurs="0">
                                      <xs:annotation>
                                        <xs:documentation>Projected Savings (MBtu/y = Rated EC_x - Reference EC_r)</xs:documentation>
                                      </xs:annotation>
                                    </xs:element>
                                  </xs:sequence>
                                  <xs:assert test="((CheckDWHR[text()] = false() and not(DWHREfficiency) and not(FacilitiesServed) and not(EqualFlow) and not(ProjectedSavings)) or (CheckDWHR[text()] = true() and exists(DWHREfficiency) and exists(FacilitiesServed) and exists(EqualFlow) and exists(ProjectedSavings)))"/>
                                </xs:complexType>
                              </xs:element>
                              <xs:element name="ACHotWaterHeatRecovery" minOccurs="1" maxOccurs="1">
                                <xs:complexType>
                                  <xs:sequence>
                                    <xs:element name="ACHWHRecovery" type="xs:boolean" default="false">
                                      <xs:annotation>
                                        <xs:documentation>Air Conditioner Heat Recovery Unit (HRU) also known as a desuperheater</xs:documentation>
                                      </xs:annotation>
                                    </xs:element>
                                    <xs:element name="ProjectedSavings" type="xs:float" minOccurs="0">
                                      <xs:annotation>
                                        <xs:documentation>Projected Savings (MBtu/y = Rated EC_x - Reference EC_r)</xs:documentation>
                                      </xs:annotation>
                                    </xs:element>
                                  </xs:sequence>
                                  <xs:assert test="((ACHWHRecovery[text()] = false() and not(ProjectedSavings)) or (ACHWHRecovery[text()] = true() and exists(ProjectedSavings)))"/>
                                </xs:complexType>
                              </xs:element>
                            </xs:sequence>
                          </xs:complexType>
                        </xs:element>
                        <xs:element name="WholeHEEffDesignations" minOccurs="0" maxOccurs="2">
                          <xs:complexType>
                            <xs:sequence>
                              <xs:element name="EPAEStarNewHome" type="xs:boolean" default="false"/>
                              <xs:element name="DOEZHRH" type="xs:boolean" default="false"/>
                            </xs:sequence>
                          </xs:complexType>
                        </xs:element>
                        <xs:element name="HVACCommissioning">
                          <xs:complexType>
                            <xs:sequence maxOccurs="1">
                              <xs:element name="System" minOccurs="1" maxOccurs="100">
                                <xs:complexType>
                                  <xs:all>
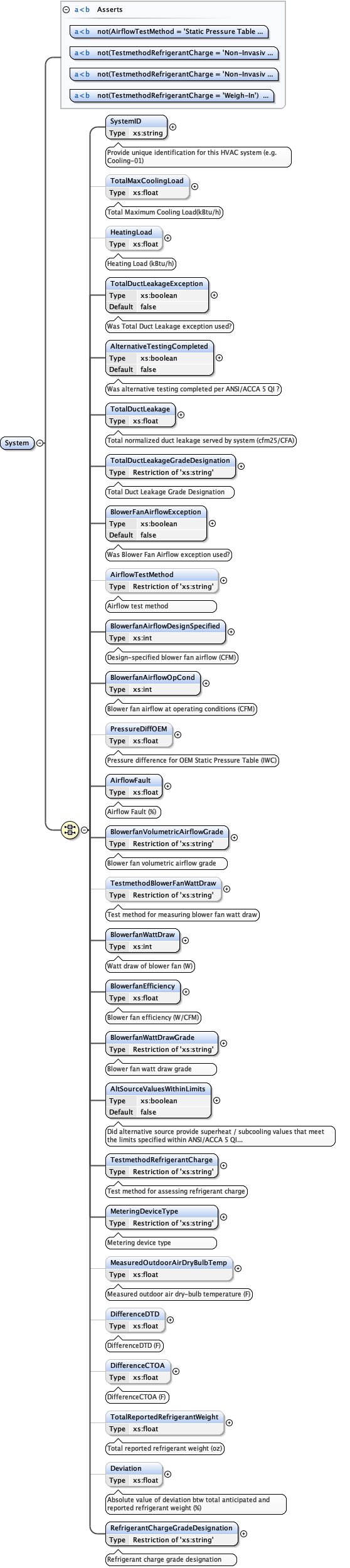
                                    <xs:element name="SystemID" type="xs:string">
                                      <xs:annotation>
                                        <xs:documentation>Provide unique identification for this HVAC system (e.g. Cooling-01)</xs:documentation>
                                      </xs:annotation>
                                    </xs:element>
                                    <xs:element name="TotalMaxCoolingLoad" type="xs:float" minOccurs="0">
                                      <xs:annotation>
                                        <xs:documentation>Total Maximum Cooling Load(kBtu/h)</xs:documentation>
                                      </xs:annotation>
                                    </xs:element>
                                    <xs:element name="HeatingLoad" type="xs:float" minOccurs="0">
                                      <xs:annotation>
                                        <xs:documentation>Heating Load (kBtu/h)</xs:documentation>
                                      </xs:annotation>
                                    </xs:element>
                                    <xs:element name="TotalDuctLeakageException" type="xs:boolean" default="false">
                                      <xs:annotation>
                                        <xs:documentation>Was Total Duct Leakage exception used?</xs:documentation>
                                      </xs:annotation>
                                    </xs:element>
                                    <xs:element name="AlternativeTestingCompleted" type="xs:boolean" default="false">
                                      <xs:annotation>
                                        <xs:documentation>Was alternative testing completed per ANSI/ACCA 5 QI ?</xs:documentation>
                                      </xs:annotation>
                                    </xs:element>
                                    <xs:element name="TotalDuctLeakage" type="xs:float">
                                      <xs:annotation>
                                        <xs:documentation>Total normalized duct leakage served by system (cfm25/CFA)</xs:documentation>
                                      </xs:annotation>
                                    </xs:element>
                                    <xs:element name="TotalDuctLeakageGradeDesignation">
                                      <xs:annotation>
                                        <xs:documentation>Total Duct Leakage Grade Designation</xs:documentation>
                                      </xs:annotation>
                                      <xs:simpleType>
                                        <xs:annotation>
                                          <xs:documentation/>
                                        </xs:annotation>
                                        <xs:restriction base="xs:string">
                                          <xs:enumeration value="I"/>
                                          <xs:enumeration value="II"/>
                                          <xs:enumeration value="III"/>
                                        </xs:restriction>
                                      </xs:simpleType>
                                    </xs:element>
                                    <xs:element name="BlowerFanAirflowException" type="xs:boolean" default="false">
                                      <xs:annotation>
                                        <xs:documentation>Was Blower Fan Airflow exception used?</xs:documentation>
                                      </xs:annotation>
                                    </xs:element>
                                    <xs:element name="AirflowTestMethod" minOccurs="0">
                                      <xs:annotation>
                                        <xs:documentation>Airflow test method</xs:documentation>
                                      </xs:annotation>
                                      <xs:simpleType>
                                        <xs:annotation>
                                          <xs:documentation/>
                                        </xs:annotation>
                                        <xs:restriction base="xs:string">
                                          <xs:enumeration value="Pressure Matching"/>
                                          <xs:enumeration value="Flow Grid"/>
                                          <xs:enumeration value="Flow Hood"/>
                                          <xs:enumeration value="Static Pressure Table"/>
                                        </xs:restriction>
                                      </xs:simpleType>
                                    </xs:element>
                                    <xs:element name="BlowerfanAirflowDesignSpecified" type="xs:int">
                                      <xs:annotation>
                                        <xs:documentation>Design-specified blower fan airflow (CFM)</xs:documentation>
                                      </xs:annotation>
                                    </xs:element>
                                    <xs:element name="BlowerfanAirflowOpCond" type="xs:int">
                                      <xs:annotation>
                                        <xs:documentation>Blower fan airflow at operating conditions (CFM)</xs:documentation>
                                      </xs:annotation>
                                    </xs:element>
                                    <xs:element name="PressureDiffOEM" type="xs:float" minOccurs="0">
                                      <xs:annotation>
                                        <xs:documentation>Pressure difference for OEM Static Pressure Table (IWC)</xs:documentation>
                                      </xs:annotation>
                                    </xs:element>
                                    <xs:element name="AirflowFault" type="xs:float">
                                      <xs:annotation>
                                        <xs:documentation>Airflow Fault (%)</xs:documentation>
                                      </xs:annotation>
                                    </xs:element>
                                    <xs:element name="BlowerfanVolumetricAirflowGrade">
                                      <xs:annotation>
                                        <xs:documentation>Blower fan volumetric airflow grade</xs:documentation>
                                      </xs:annotation>
                                      <xs:simpleType>
                                        <xs:annotation>
                                          <xs:documentation/>
                                        </xs:annotation>
                                        <xs:restriction base="xs:string">
                                          <xs:enumeration value="I"/>
                                          <xs:enumeration value="II"/>
                                          <xs:enumeration value="III"/>
                                        </xs:restriction>
                                      </xs:simpleType>
                                    </xs:element>
                                    <xs:element name="TestmethodBlowerFanWattDraw" minOccurs="0">
                                      <xs:annotation>
                                        <xs:documentation>Test method for measuring blower fan watt draw</xs:documentation>
                                      </xs:annotation>
                                      <xs:simpleType>
                                        <xs:annotation>
                                          <xs:documentation/>
                                        </xs:annotation>
                                        <xs:restriction base="xs:string">
                                          <xs:enumeration value="Portable Plug-In Watt Meter"/>
                                          <xs:enumeration value="Clamp-On Watt Meter"/>
                                          <xs:enumeration value="Analog Utility Revenue Meter"/>
                                          <xs:enumeration value="Digital Utility Revenue Meter"/>
                                        </xs:restriction>
                                      </xs:simpleType>
                                    </xs:element>
                                    <xs:element name="BlowerfanWattDraw" type="xs:int">
                                      <xs:annotation>
                                        <xs:documentation>Watt draw of blower fan (W)</xs:documentation>
                                      </xs:annotation>
                                    </xs:element>
                                    <xs:element name="BlowerfanEfficiency" type="xs:float">
                                      <xs:annotation>
                                        <xs:documentation>Blower fan efficiency (W/CFM)</xs:documentation>
                                      </xs:annotation>
                                    </xs:element>
                                    <xs:element name="BlowerfanWattDrawGrade">
                                      <xs:annotation>
                                        <xs:documentation>Blower fan watt draw grade</xs:documentation>
                                      </xs:annotation>
                                      <xs:simpleType>
                                        <xs:annotation>
                                          <xs:documentation/>
                                        </xs:annotation>
                                        <xs:restriction base="xs:string">
                                          <xs:enumeration value="I"/>
                                          <xs:enumeration value="II"/>
                                          <xs:enumeration value="III"/>
                                        </xs:restriction>
                                      </xs:simpleType>
                                    </xs:element>
                                    <xs:element name="AltSourceValuesWithinLimits" type="xs:boolean" default="false">
                                      <xs:annotation>
                                        <xs:documentation>Did alternative source provide superheat / subcooling values that meet the limits specified within ANSI/ACCA 5 QI Section 4.3.1?</xs:documentation>
                                      </xs:annotation>
                                    </xs:element>
                                    <xs:element name="TestmethodRefrigerantCharge">
                                      <xs:annotation>
                                        <xs:documentation>Test method for assessing refrigerant charge</xs:documentation>
                                      </xs:annotation>
                                      <xs:simpleType>
                                        <xs:annotation>
                                          <xs:documentation/>
                                        </xs:annotation>
                                        <xs:restriction base="xs:string">
                                          <xs:enumeration value="Non-Invasive"/>
                                          <xs:enumeration value="Weigh-In"/>
                                          <xs:enumeration value="On-board Diagnostic"/>
                                          <xs:enumeration value="Independent Report"/>
                                          <xs:enumeration value="Not Applicable"/>
                                        </xs:restriction>
                                      </xs:simpleType>
                                    </xs:element>
                                    <xs:element name="MeteringDeviceType">
                                      <xs:annotation>
                                        <xs:documentation>Metering device type</xs:documentation>
                                      </xs:annotation>
                                      <xs:simpleType>
                                        <xs:annotation>
                                          <xs:documentation/>
                                        </xs:annotation>
                                        <xs:restriction base="xs:string">
                                          <xs:enumeration value="Piston/Cap Tube"/>
                                          <xs:enumeration value="TXV/EEV"/>
                                        </xs:restriction>
                                      </xs:simpleType>
                                    </xs:element>
                                    <xs:element name="MeasuredOutdoorAirDryBulbTemp" type="xs:float" minOccurs="0">
                                      <xs:annotation>
                                        <xs:documentation>Measured outdoor air dry-bulb temperature (F)</xs:documentation>
                                      </xs:annotation>
                                    </xs:element>
                                    <xs:element name="DifferenceDTD" type="xs:float" minOccurs="0">
                                      <xs:annotation>
                                        <xs:documentation>DifferenceDTD (F)</xs:documentation>
                                      </xs:annotation>
                                    </xs:element>
                                    <xs:element name="DifferenceCTOA" type="xs:float" minOccurs="0">
                                      <xs:annotation>
                                        <xs:documentation>DifferenceCTOA (F)</xs:documentation>
                                      </xs:annotation>
                                    </xs:element>
                                    <xs:element name="TotalReportedRefrigerantWeight" type="xs:float" minOccurs="0">
                                      <xs:annotation>
                                        <xs:documentation>Total reported refrigerant weight (oz)</xs:documentation>
                                      </xs:annotation>
                                    </xs:element>
                                    <xs:element name="Deviation" type="xs:float" minOccurs="0">
                                      <xs:annotation>
                                        <xs:documentation>Absolute value of deviation btw total anticipated and reported refrigerant weight (%)</xs:documentation>
                                      </xs:annotation>
                                    </xs:element>
                                    <xs:element name="RefrigerantChargeGradeDesignation">
                                      <xs:annotation>
                                        <xs:documentation>Refrigerant charge grade designation</xs:documentation>
                                      </xs:annotation>
                                      <xs:simpleType>
                                        <xs:annotation>
                                          <xs:documentation/>
                                        </xs:annotation>
                                        <xs:restriction base="xs:string">
                                          <xs:enumeration value="I"/>
                                          <xs:enumeration value="II"/>
                                          <xs:enumeration value="III"/>
                                        </xs:restriction>
                                      </xs:simpleType>
                                    </xs:element>
                                  </xs:all>
                                  <xs:assert test="not(AirflowTestMethod = 'Static Pressure Table') or PressureDiffOEM" xerces:message="AirflowTestMethod is 'Static Pressure Table' so please enter PresessureDiffOEM.">
                                  </xs:assert>
                                  <xs:assert test="not(TestmethodRefrigerantCharge = 'Non-Invasive' and MeteringDeviceType = 'Piston/Cap Tube') or DifferenceDTD" xerces:message="TestmethodRefrigerantCharge is 'Non-Invasive' and MeteringDeviceType 'Piston/Cap Tube' so please enter DifferenceDTD."/>
                                  <xs:assert test="not(TestmethodRefrigerantCharge = 'Non-Invasive' and MeteringDeviceType = 'TXV/EEV') or DifferenceCTOA" xerces:message="TestmethodRefrigerantCharge is 'Non-Invasive' and MeteringDeviceType 'TXV/EEV' so please enter DifferenceCTOA."/>
                                  <xs:assert test="not(TestmethodRefrigerantCharge = 'Weigh-In') or Deviation" xerces:message="TestmethodRefrigerantCharge 'Weigh-In' so please enter Deviation."/>
                                </xs:complexType>
                              </xs:element>
                            </xs:sequence>
                            <xs:attribute name="NumHVACCommissioningSystems" type="xs:int" default="0"/>
                            <xs:assert test="(@NumHVACCommissioningSystems = count(System))" xerces:message="The number of System should match with value of NumHVACCommissioningSystems. "/>
                          </xs:complexType>
                          <xs:key name="SystemIDkey">
                            <xs:selector xpath="System"/>
                            <xs:field xpath="SystemID"/>
                          </xs:key>
                        </xs:element>
                      </xs:sequence>
                    </xs:complexType>
                  </xs:element>
                  <xs:element name="WarningFlags" minOccurs="1" maxOccurs="1">
                    <xs:complexType>
                      <xs:sequence>
                        <xs:element name="BuildingAttributeFlags">
                          <xs:annotation>
                            <xs:documentation>[See Section 5.1, RESNET Publication 002-15 for full explanation of elements in this element}</xs:documentation>
                          </xs:annotation>
                          <xs:complexType>
                            <xs:sequence>
                              <xs:element name="StoriesAboveGradeValue" type="xs:int" minOccurs="1" maxOccurs="1">
                                <xs:annotation>
                                  <xs:documentation>[Integer equal to the number of stories above grade; GE 1 and LE 4]</xs:documentation>
                                </xs:annotation>
                              </xs:element>
                              <xs:element name="AverageCeilingHeightValue" type="xs:float" minOccurs="1" maxOccurs="1">
                                <xs:annotation>
                                  <xs:documentation>[Floating point value equal to the volume/CFA expressed in feet; GE 7 and LE 15]</xs:documentation>
                                </xs:annotation>
                              </xs:element>
                              <xs:element name="BelowGradeSlabFloorsValue" type="xs:int" minOccurs="1" maxOccurs="1">
                                <xs:annotation>
                                  <xs:documentation>[Integer equal to the number of below grade slab floors; GE 1 if below grade walls]</xs:documentation>
                                </xs:annotation>
                              </xs:element>
                              <xs:element name="BelowGradeWallsValue" type="xs:int" minOccurs="1" maxOccurs="1">
                                <xs:annotation>
                                  <xs:documentation>[Integer equal to the number of below grade walls: GE 1 if below grade slab floors]</xs:documentation>
                                </xs:annotation>
                              </xs:element>
                              <xs:element name="CrawlSpacePerimeterValue" type="xs:float" minOccurs="1" maxOccurs="1">
                                <xs:annotation>
                                  <xs:documentation>[Floating point value equal to crawl space perimeter expressed in feet; GE 1 and LE (Enclosure Floor Area)^0.5*7]</xs:documentation>
                                </xs:annotation>
                              </xs:element>
                              <xs:element name="BasementPerimeterValue" type="xs:float" minOccurs="1" maxOccurs="1">
                                <xs:annotation>
                                  <xs:documentation>[Floating point value equal to basement perimeter expressed in feet; GE 1 and LE (Enclosure Floor Area)^0.5*7]</xs:documentation>
                                </xs:annotation>
                              </xs:element>
                              <xs:element name="SlabGradePerimeterValue" type="xs:float" minOccurs="1" maxOccurs="1">
                                <xs:annotation>
                                  <xs:documentation>[Floating point value equal to the slab perimeter expressed in feet; GE 1 and LE (Enclosure Floor Area)^0.5*7]</xs:documentation>
                                </xs:annotation>
                              </xs:element>
                              <xs:element name="FoundationWallHeightValue" type="xs:float" minOccurs="1" maxOccurs="1">
                                <xs:annotation>
                                  <xs:documentation>[Floating point value equal to the foundation wall height from ground level to top of foundation expressed in feet; GT 0 and LE 20]</xs:documentation>
                                </xs:annotation>
                              </xs:element>
                              <xs:element name="BasementWallDepthValue" type="xs:float" minOccurs="1" maxOccurs="1">
                                <xs:annotation>
                                  <xs:documentation>[Floating point value equal to the basement wall depth below grade expressed in feet; GE 2 and LE (wall height - 0.5)]</xs:documentation>
                                </xs:annotation>
                              </xs:element>
                              <xs:element name="EnclosureFloorAreaValue" type="xs:float" minOccurs="1" maxOccurs="1">
                                <xs:annotation>
                                  <xs:documentation>[Floating point value equal to the enclosure floor area expressed in feet]</xs:documentation>
                                </xs:annotation>
                              </xs:element>
                              <xs:element name="EnclosureGrossWallAreaValue" type="xs:float" minOccurs="1" maxOccurs="1">
                                <xs:annotation>
                                  <xs:documentation>[Floating point value equal to gross wall area of the enclosure expressed in square feet</xs:documentation>
                                </xs:annotation>
                              </xs:element>
                              <xs:element name="NumberConditionedStories" type="xs:integer" minOccurs="1" maxOccurs="1">
                                <xs:annotation>
                                  <xs:documentation>[Integer value equal to number of conditioned stories, including conditioned basements</xs:documentation>
                                </xs:annotation>
                              </xs:element>
                            </xs:sequence>
                          </xs:complexType>
                        </xs:element>
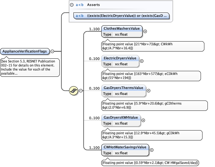
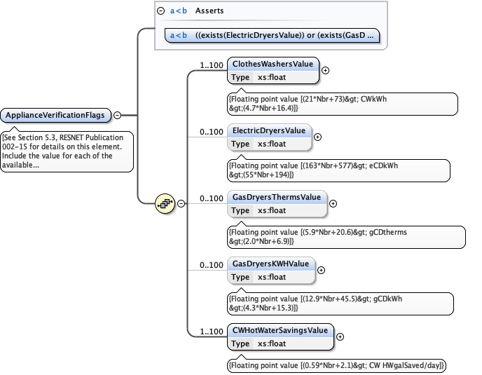
                        <xs:element name="ApplianceVerificationFlags" minOccurs="1" maxOccurs="1">
                          <xs:annotation>
                            <xs:documentation>[See Section 5.3, RESNET Publication 002-15 for details on this element. Include the value for each of the available appliance types]</xs:documentation>
                          </xs:annotation>
                          <xs:complexType>
                            <xs:sequence>
                              <xs:element name="ClothesWashersValue" type="xs:float" minOccurs="1" maxOccurs="100">
                                <xs:annotation>
                                  <xs:documentation>{Floating point value [(21*Nbr+73)> CWkWh >(4.7*Nbr+16.4)]}</xs:documentation>
                                </xs:annotation>
                              </xs:element>
                              <xs:element name="ElectricDryersValue" type="xs:float" minOccurs="0" maxOccurs="100">
                                <xs:annotation>
                                  <xs:documentation>{Floating point value [(163*Nbr+577)> eCDkWh >(55*Nbr+194)]}</xs:documentation>
                                </xs:annotation>
                              </xs:element>
                              <xs:element name="GasDryersThermsValue" type="xs:float" minOccurs="0" maxOccurs="100">
                                <xs:annotation>
                                  <xs:documentation>{Floating point value [(5.9*Nbr+20.6)> gCDtherms >(2.0*Nbr+6.9)]}</xs:documentation>
                                </xs:annotation>
                              </xs:element>
                              <xs:element name="GasDryersKWHValue" type="xs:float" minOccurs="0" maxOccurs="100">
                                <xs:annotation>
                                  <xs:documentation>{Floating point value [(12.9*Nbr+45.5)> gCDkWh >(4.3*Nbr+15.3)]}</xs:documentation>
                                </xs:annotation>
                              </xs:element>
                              <xs:element name="CWHotWaterSavingsValue" type="xs:float" minOccurs="1" maxOccurs="100">
                                <xs:annotation>
                                  <xs:documentation>{Floating point value [(0.59*Nbr+2.1)> CW HWgalSaved/day]}</xs:documentation>
                                </xs:annotation>
                              </xs:element>
                            </xs:sequence>
                            <xs:assert test="((exists(ElectricDryersValue)) or (exists(GasDryersThermsValue) and exists(GasDryersKWHValue)))"/>
                          </xs:complexType>
                        </xs:element>
                      </xs:sequence>
                    </xs:complexType>
                  </xs:element>
                </xs:all>
                <xs:assert test="            if (EEP/ProgramType/EPA/EnergyStarVersion[contains(text(), 'MFUS')]) then             (Registry/HomeTypeID = 3 or Registry/HomeTypeID = 4)            else             true()" xerces:message="If the EnergyStar MFUS program version is selected in the software, then the HomeType must be a High-rise Multi-family or Low-rise Multi-family home."/>
              </xs:complexType>
            </xs:element>
            <xs:element name="Projected" minOccurs="0">
              <xs:complexType>
                <xs:all>
                  <xs:element name="RatingType" minOccurs="0" default="Projected">
                    <xs:simpleType>
                      <xs:restriction base="xs:string">
                        <xs:enumeration value="Projected"/>
                      </xs:restriction>
                    </xs:simpleType>
                  </xs:element>
                  <xs:element name="IECCcomplianceERI" minOccurs="0" maxOccurs="1">
                    <xs:complexType>
                      <xs:sequence>
                        <xs:element name="IECCversion">
                          <xs:simpleType>
                            <xs:annotation>
                              <xs:documentation>Enter 4-digit year of IECC code</xs:documentation>
                            </xs:annotation>
                            <xs:restriction base="xs:string">
                              <xs:pattern value="[0-9]{4}"/>
                            </xs:restriction>
                          </xs:simpleType>
                        </xs:element>
                        <xs:element name="ERIscore">
                          <xs:simpleType>
                            <xs:annotation>
                              <xs:documentation>Enter ERI score</xs:documentation>
                            </xs:annotation>
                            <xs:restriction base="xs:integer">
                            </xs:restriction>
                          </xs:simpleType>
                        </xs:element>
                      </xs:sequence>
                    </xs:complexType>
                  </xs:element>
                  <xs:element name="Registry">
                    <xs:complexType>
                      <xs:all>
                        <xs:element name="ProviderSampleSetID" default="00000000">
                          <xs:simpleType>
                            <xs:annotation>
                              <xs:documentation>ProviderSampleSetID in the form XXXXXXXX</xs:documentation>
                            </xs:annotation>
                            <xs:restriction base="xs:string">
                              <xs:pattern value="[A-Z0-9]{4,8}"/>
                            </xs:restriction>
                          </xs:simpleType>
                        </xs:element>
                        <xs:element ref="Status"/>
                        <xs:element ref="HomeTypeID"/>
                        <xs:element ref="ConditionedArea"/>
                        <xs:element ref="ConditionedVolume"/>
                        <xs:element ref="NumberBedrooms"/>
                        <xs:element ref="ConditionedBasementArea"/>
                        <xs:element ref="UnconditionedBasementArea"/>
                        <xs:element ref="Software"/>
                        <xs:element ref="SoftwareVersion"/>
                        <xs:element name="EPAAppID" type="xs:string" minOccurs="0">
                          <xs:annotation>
                            <xs:documentation>Optional EPA Rater Pro App ID as assigned by the EPA App</xs:documentation>
                          </xs:annotation>
                        </xs:element>
                        <xs:element name="Standard301Version" minOccurs="1">
                          <xs:annotation>
                            <xs:documentation>Publication Year of RESNET/ICC 301 Standard used to determine the HERS Rating</xs:documentation>
                          </xs:annotation>
                          <xs:simpleType>
                            <xs:restriction base="xs:string">
                              <xs:enumeration value="2014"/>
                              <xs:enumeration value="2019"/>
                            </xs:restriction>
                          </xs:simpleType>
                        </xs:element>
                        <xs:element name="InputFile" type="xs:string">
                          <xs:annotation>
                            <xs:documentation>CDATA tag must be used to enclose the InputFile string</xs:documentation>
                          </xs:annotation>
                        </xs:element>
                        <xs:element name="Notes" type="xs:string"/>
                      </xs:all>
                    </xs:complexType>
                  </xs:element>
                  <xs:element name="Rating">
                    <xs:complexType>
                      <xs:sequence>
                        <xs:element name="HERSIndex" type="xs:integer"/>
                        <xs:element name="CO2eIndex" type="xs:integer"/>
                        <xs:element name="AnnualElectricity" type="xs:float" default="0"/>
                        <xs:element name="AnnualGas" type="xs:float" default="0"/>
                        <xs:element name="AnnualOil" type="xs:float" default="0"/>
                        <xs:element name="AnnualPropane" type="xs:float" default="0"/>
                        <xs:element name="AnnualOPP" type="xs:float" default="0"/>
                        <xs:element name="AnnualOther" type="xs:float" default="0"/>
                        <xs:element ref="PriceElectricity"/>
                        <xs:element ref="PriceGas"/>
                        <xs:element name="PriceOil" type="xs:float" nillable="true"/>
                        <xs:element name="PricePropane" type="xs:float" nillable="true"/>
                        <xs:element name="CostHeating" type="xs:float" default="0"/>
                        <xs:element name="CostCooling" type="xs:float" default="0"/>
                        <xs:element name="CostHotWater" type="xs:float" default="0"/>
                        <xs:element name="CostLighting" type="xs:float" default="0"/>
                        <xs:element name="CostAppliances" type="xs:float" default="0"/>
                        <xs:element name="CostOPP" default="0">
                          <xs:simpleType>
                            <xs:restriction base="xs:float">
                              <xs:maxInclusive value="0"/>
                            </xs:restriction>
                          </xs:simpleType>
                        </xs:element>
                        <xs:element name="CostTotal" type="xs:float" default="0"/>
                        <xs:element name="RateECHeating" type="xs:float">
                          <xs:annotation>
                            <xs:documentation>Heating Energy Consumption (EC_x) in Rated Home (MBtu)</xs:documentation>
                          </xs:annotation>
                        </xs:element>
                        <xs:element name="RateECCooling" type="xs:float">
                          <xs:annotation>
                            <xs:documentation>Cooling Energy Consumption (EC_x) in Rated Home (MBtu)</xs:documentation>
                          </xs:annotation>
                        </xs:element>
                        <xs:element name="RateECHotWater" type="xs:float">
                          <xs:annotation>
                            <xs:documentation>Hot Water Energy Consumption (EC_x) in Rated Home (MBtu)</xs:documentation>
                          </xs:annotation>
                        </xs:element>
                        <xs:element name="RateECLgtApl" type="xs:float">
                          <xs:annotation>
                            <xs:documentation>Lighting and Appliance Energy Consumption (EULLA) in the Rated Home (MBtu)</xs:documentation>
                          </xs:annotation>
                        </xs:element>
                        <xs:element name="nMEULHeating" type="xs:float">
                          <xs:annotation>
                            <xs:documentation>Heating normalized Modified End Use Load (nMEUL) in Rated Home (MBtu)</xs:documentation>
                          </xs:annotation>
                        </xs:element>
                        <xs:element name="nMEULCooling" type="xs:float">
                          <xs:annotation>
                            <xs:documentation>Cooling normalized Modified End Use Load (nMEUL) in Rated Home (MBtu)</xs:documentation>
                          </xs:annotation>
                        </xs:element>
                        <xs:element name="nMEULHotWater" type="xs:float">
                          <xs:annotation>
                            <xs:documentation>Hot Water normalized Modified End Use Load (nMEUL) in Rated Home (MBtu)</xs:documentation>
                          </xs:annotation>
                        </xs:element>
                        <xs:element name="nMEULLgtApl" type="xs:float">
                          <xs:annotation>
                            <xs:documentation>Lighting and Appliance load (EULLA) in Rated Home (MBtu)</xs:documentation>
                          </xs:annotation>
                        </xs:element>
                        <xs:element name="nECHeating" type="xs:float">
                          <xs:annotation>
                            <xs:documentation>normalized Heating Energy Consumption (nEC_x) in Rated Home (MBtu)</xs:documentation>
                          </xs:annotation>
                        </xs:element>
                        <xs:element name="nECCooling" type="xs:float">
                          <xs:annotation>
                            <xs:documentation>normalized Cooling Energy Consumption (nEC_x) in Rated Home (MBtu)</xs:documentation>
                          </xs:annotation>
                        </xs:element>
                        <xs:element name="nECHotWater" type="xs:float">
                          <xs:annotation>
                            <xs:documentation>normalized Hot Water Energy Consumption (nEC_x) in Rated Home (MBtu)</xs:documentation>
                          </xs:annotation>
                        </xs:element>
                        <xs:element name="nECLgtApl" type="xs:float">
                          <xs:annotation>
                            <xs:documentation>Lighting and Appliance Energy Consumption (EULLA) in Rated Home (MBtu)</xs:documentation>
                          </xs:annotation>
                        </xs:element>
                        <xs:element name="CO2" type="xs:float"/>
                        <xs:element name="SOx" type="xs:float"/>
                        <xs:element name="NOx" type="xs:float"/>
                        <xs:element name="RefCostHeating" type="xs:float"/>
                        <xs:element name="RefCostCooling" type="xs:float"/>
                        <xs:element name="RefCostHotWater" type="xs:float"/>
                        <xs:element name="RefCostLighting" type="xs:float"/>
                        <xs:element name="RefCostAppliances" type="xs:float"/>
                        <xs:element name="RefCostTotal" type="xs:float"/>
                        <xs:element name="RefEULHeating" type="xs:float">
                          <xs:annotation>
                            <xs:documentation>Heating Load (REUL) in Reference Home (MBtu)</xs:documentation>
                          </xs:annotation>
                        </xs:element>
                        <xs:element name="RefEULCooling" type="xs:float">
                          <xs:annotation>
                            <xs:documentation>Cooling Load (REUL) in Reference Home (MBtu)</xs:documentation>
                          </xs:annotation>
                        </xs:element>
                        <xs:element name="RefEULHotWater" type="xs:float">
                          <xs:annotation>
                            <xs:documentation>Hot Water Load (REUL) in Reference Home (MBtu)</xs:documentation>
                          </xs:annotation>
                        </xs:element>
                        <xs:element name="RefEULLgtApl" type="xs:float">
                          <xs:annotation>
                            <xs:documentation>Lighting and Appliance Load (REULLA) in Reference Home (MBtu)</xs:documentation>
                          </xs:annotation>
                        </xs:element>
                        <xs:element name="RefECHeating" type="xs:float">
                          <xs:annotation>
                            <xs:documentation>Heating Energy Consumption (EC_r) in Reference Home (MBtu)</xs:documentation>
                          </xs:annotation>
                        </xs:element>
                        <xs:element name="RefECCooling" type="xs:float">
                          <xs:annotation>
                            <xs:documentation>Cooling Energy Consumption (EC_r) in Reference Home (MBtu)</xs:documentation>
                          </xs:annotation>
                        </xs:element>
                        <xs:element name="RefECHotWater" type="xs:float">
                          <xs:annotation>
                            <xs:documentation>Hot Water Energy Consumption (EC_r) in Reference Home (MBtu)</xs:documentation>
                          </xs:annotation>
                        </xs:element>
                        <xs:element name="RefECLgtApl" type="xs:float">
                          <xs:annotation>
                            <xs:documentation>Lighting and Appliance Energy Consumption (REULLA) in Reference Home (MBtu)</xs:documentation>
                          </xs:annotation>
                        </xs:element>
                        <xs:element name="RefCO2" type="xs:float"/>
                        <xs:element name="RefSOx" type="xs:float"/>
                        <xs:element name="RefNOx" type="xs:float"/>
                        <xs:element name="OPPNet" type="xs:float"/>
                        <xs:element name="PEfrac" type="xs:float"/>
                        <xs:element name="IADsave" type="xs:float" minOccurs="0"/>
                      </xs:sequence>
                    </xs:complexType>
                  </xs:element>
                  <xs:element name="TaxCredit" minOccurs="0">
                    <xs:complexType>
                      <xs:sequence>
                        <xs:element name="QualUseHeating" type="xs:float"/>
                        <xs:element name="QualUseCooling" type="xs:float"/>
                        <xs:element name="QualUseTotal" type="xs:float"/>
                        <xs:element name="QualLoadHeating" type="xs:float"/>
                        <xs:element name="QualLoadCooling" type="xs:float"/>
                        <xs:element name="QualLoadTotal" type="xs:float"/>
                        <xs:element name="RefUseHeating" type="xs:float"/>
                        <xs:element name="RefUseCooling" type="xs:float"/>
                        <xs:element name="RefUseTotal" type="xs:float"/>
                        <xs:element name="RefLoadHeating" type="xs:float"/>
                        <xs:element name="RefLoadCooling" type="xs:float"/>
                        <xs:element name="RefLoadTotal" type="xs:float"/>
                        <xs:element name="UseSavings" type="xs:float"/>
                        <xs:element name="LoadSavings" type="xs:float"/>
                      </xs:sequence>
                    </xs:complexType>
                  </xs:element>
                  <xs:element name="EEM" minOccurs="0">
                    <xs:complexType>
                      <xs:sequence>
                        <xs:element name="MonthlyEnergySavings" type="xs:float" default="0"/>
                        <xs:element name="EnergyValue" type="xs:float" default="0"/>
                      </xs:sequence>
                    </xs:complexType>
                  </xs:element>
                  <xs:element name="EEP" minOccurs="0">
                    <xs:complexType>
                      <xs:sequence>
                        <xs:element name="EEPQualified" type="xs:boolean" default="false" minOccurs="1">
                          <xs:annotation>
                            <xs:documentation>Energy Efficiency Program Qualified?</xs:documentation>
                          </xs:annotation>
                        </xs:element>
                        <xs:element name="ProgramType" minOccurs="0">
                          <xs:complexType>
                            <xs:all>
                              <xs:element name="EPA" type="EPAEstarType" minOccurs="0" maxOccurs="1">
                                <xs:annotation>
                                  <xs:documentation>ENERGY STAR program qualification</xs:documentation>
                                </xs:annotation>
                              </xs:element>
                              <xs:element name="DOE" type="DOEZERHType" minOccurs="0" maxOccurs="1">
                                <xs:annotation>
                                  <xs:documentation>Zero Energy Ready Home program qualification</xs:documentation>
                                </xs:annotation>
                              </xs:element>
                              <xs:element name="IAP" type="IAPType" minOccurs="0" maxOccurs="1">
                                <xs:annotation>
                                  <xs:documentation>Indoor Air-Plus qualification</xs:documentation>
                                </xs:annotation>
                              </xs:element>
                              <xs:element name="OPQ" type="OPQType" minOccurs="0" maxOccurs="1">
                                <xs:annotation>
                                  <xs:documentation>Other Program qualification</xs:documentation>
                                </xs:annotation>
                              </xs:element>
                              <xs:element name="PHIUS" type="PHIUSType" minOccurs="0" maxOccurs="1">
                                <xs:annotation>
                                  <xs:documentation>PHIUS Program qualifiation</xs:documentation>
                                </xs:annotation>
                              </xs:element>
                            </xs:all>
                          </xs:complexType>
                        </xs:element>
                      </xs:sequence>
                      <xs:assert test="(((EEPQualified = false()) and not(ProgramType)) or ((EEPQualified = true()) and exists(ProgramType) and (count(./ProgramType/*) gt 0)))"/>
                    </xs:complexType>
                  </xs:element>
                  <xs:element name="HomeEnergyPerformance">
                    <xs:complexType>
                      <xs:sequence>
                        <xs:element name="Enclosure" minOccurs="1" maxOccurs="1">
                          <xs:complexType>
                            <xs:sequence minOccurs="1">
                              <xs:element name="AboveGradeFloorA" type="xs:float">
                                <xs:annotation>
                                  <xs:documentation>[A = ∑ Ai for i = 1, n]</xs:documentation>
                                </xs:annotation>
                              </xs:element>
                              <xs:element name="AboveGradeFloorUo" type="xs:float" minOccurs="0">
                                <xs:annotation>
                                  <xs:documentation>[Uo = (∑ (Ui * Ai)) / A for i = 1, n]</xs:documentation>
                                </xs:annotation>
                              </xs:element>
                              <xs:element name="GroundContactFloorA" type="xs:float">
                                <xs:annotation>
                                  <xs:documentation>[A = ∑ Ai for i = 1, n]</xs:documentation>
                                </xs:annotation>
                              </xs:element>
                              <xs:element name="GroundContactFloorUo" type="xs:float" minOccurs="0">
                                <xs:annotation>
                                  <xs:documentation>[Uo = (∑ (Ui * Ai)) / A for i = 1, n] [exterior film coeff = 0]</xs:documentation>
                                </xs:annotation>
                              </xs:element>
                              <xs:element name="CeilingA" type="xs:float">
                                <xs:annotation>
                                  <xs:documentation>[A = ∑ Ai for i = 1, n]</xs:documentation>
                                </xs:annotation>
                              </xs:element>
                              <xs:element name="CeilingUo" type="xs:float" minOccurs="0">
                                <xs:annotation>
                                  <xs:documentation>[Uo = (∑ (Ui * Ai)) / A for i = 1, n]</xs:documentation>
                                </xs:annotation>
                              </xs:element>
                              <xs:element name="AboveGradeWallA" type="xs:float">
                                <xs:annotation>
                                  <xs:documentation>[A = ∑ Ai for i = 1, n]</xs:documentation>
                                </xs:annotation>
                              </xs:element>
                              <xs:element name="AboveGradeWallUo" type="xs:float" minOccurs="0">
                                <xs:annotation>
                                  <xs:documentation>[Uo = (∑ (Ui * Ai)) / A for i = 1, n]</xs:documentation>
                                </xs:annotation>
                              </xs:element>
                              <xs:element name="GroundContactWallA" type="xs:float">
                                <xs:annotation>
                                  <xs:documentation>[A = ∑ Ai for i = 1, n]</xs:documentation>
                                </xs:annotation>
                              </xs:element>
                              <xs:element name="GroundContactWallUo" type="xs:float" minOccurs="0">
                                <xs:annotation>
                                  <xs:documentation>[Uo = (∑ (Ui * Ai)) / A for i = 1, n] [exterior film coeff = 0]</xs:documentation>
                                </xs:annotation>
                              </xs:element>
                              <xs:element name="WindowA" type="xs:float">
                                <xs:annotation>
                                  <xs:documentation>[A = ∑ Ai for i = 1, n]</xs:documentation>
                                </xs:annotation>
                              </xs:element>
                              <xs:element ref="WindowUo"/>
                              <xs:element ref="WindowSHGC"/>
                              <xs:element name="DoorA" type="xs:float">
                                <xs:annotation>
                                  <xs:documentation>[A = ∑ Ai for i = 1, n]</xs:documentation>
                                </xs:annotation>
                              </xs:element>
                              <xs:element name="DoorUo" type="xs:float" minOccurs="0">
                                <xs:annotation>
                                  <xs:documentation>[Uo = (∑ (Ui * Ai)) / A for i = 1, n]</xs:documentation>
                                </xs:annotation>
                              </xs:element>
                              <xs:element name="OverallEnclosureUA" type="xs:float">
                                <xs:annotation>
                                  <xs:documentation>[Enclosure UA = AG Floor (Uo*A) + Ceiling (Uo*A) + AG Wall (Uo*A) + Window (Uo*A) + Door (Uo*A)]</xs:documentation>
                                </xs:annotation>
                              </xs:element>
                            </xs:sequence>
                            <xs:assert test="((AboveGradeFloorA[text()] = 0 and not(AboveGradeFloorUo)) or (AboveGradeFloorA[text()] gt 0 and exists(AboveGradeFloorUo)))"/>
                            <xs:assert test="((GroundContactFloorA[text()] = 0 and not(GroundContactFloorUo)) or (GroundContactFloorA[text()] gt 0 and exists(GroundContactFloorUo)))"/>
                            <xs:assert test="((CeilingA[text()] = 0 and not(CeilingUo)) or (CeilingA[text()] gt 0 and exists(CeilingUo)))"/>
                            <xs:assert test="((AboveGradeWallA[text()] = 0 and not(AboveGradeWallUo)) or (AboveGradeWallA[text()] gt 0 and exists(AboveGradeWallUo)))"/>
                            <xs:assert test="((GroundContactWallA[text()] = 0 and not(GroundContactWallUo)) or (GroundContactWallA[text()] gt 0 and exists(GroundContactWallUo)))"/>
                            <xs:assert test="((WindowA[text()] = 0 and not(WindowUo) and not(WindowSHGC)) or (WindowA[text()] gt 0 and exists(WindowUo) and exists(WindowSHGC)))"/>
                            <xs:assert test="((DoorA[text()] = 0 and not(DoorUo)) or (DoorA[text()] gt 0 and exists(DoorUo)))"/>
                            <xs:assert test="OverallEnclosureUA[text()] gt 0"/>
                          </xs:complexType>
                        </xs:element>
                        <xs:element ref="HVACHeatingSystems"/>
                        <xs:element ref="HVACCoolingSystems"/>
                        <xs:element ref="HVACMechVentSystems"/>
                        <xs:element name="HVACDehumidificationSystems" minOccurs="1" maxOccurs="1">
                          <xs:complexType>
                            <xs:sequence>
                              <xs:element name="System" minOccurs="0" maxOccurs="100">
                                <xs:complexType>
                                  <xs:all>
                                    <xs:element name="Type">
                                      <xs:simpleType>
                                        <xs:restriction base="xs:string">
                                          <xs:enumeration value="none"/>
                                          <xs:enumeration value="standard"/>
                                          <xs:enumeration value="eStar"/>
                                          <xs:enumeration value="other"/>
                                        </xs:restriction>
                                      </xs:simpleType>
                                    </xs:element>
                                    <xs:element name="Capacity" type="xs:float">
                                      <xs:annotation>
                                        <xs:documentation>Capacity in liters per day</xs:documentation>
                                      </xs:annotation>
                                    </xs:element>
                                    <xs:element name="Efficiency" type="xs:float">
                                      <xs:annotation>
                                        <xs:documentation>Efficiency in liters per kWh</xs:documentation>
                                      </xs:annotation>
                                    </xs:element>
                                  </xs:all>
                                </xs:complexType>
                              </xs:element>
                            </xs:sequence>
                            <xs:attribute name="NumHVACDehumidificationSystems" type="xs:int" use="required"/>
                            <xs:assert test="(@NumHVACDehumidificationSystems = count(System))"/>
                          </xs:complexType>
                        </xs:element>
                        <xs:element name="LightingAppliances" minOccurs="1" maxOccurs="1">
                          <xs:complexType>
                            <xs:sequence minOccurs="0">
                              <xs:element name="QualifyingLightingLtX" type="xs:float" minOccurs="0">
                                <xs:annotation>
                                  <xs:documentation>percent lumens/watt less than 50</xs:documentation>
                                </xs:annotation>
                              </xs:element>
                              <xs:element name="QualifyingLightingGeX" type="xs:float" minOccurs="0">
                                <xs:annotation>
                                  <xs:documentation>percent fluorescent lighting</xs:documentation>
                                </xs:annotation>
                              </xs:element>
                              <xs:element name="QualifyingLightingLED" type="xs:float" minOccurs="0">
                                <xs:annotation>
                                  <xs:documentation>percent LED lighting</xs:documentation>
                                </xs:annotation>
                              </xs:element>
                              <xs:element name="InteriorLightingFL" type="xs:float">
                                <xs:annotation>
                                  <xs:documentation>float faction for qualifying interior fluorescent lighting (Tier I)</xs:documentation>
                                </xs:annotation>
                              </xs:element>
                              <xs:element name="InteriorLightingLED" type="xs:float">
                                <xs:annotation>
                                  <xs:documentation>float fraction for qualifying interior LED lighting (Tier II)</xs:documentation>
                                </xs:annotation>
                              </xs:element>
                              <xs:element name="ExteriorLightingFL" type="xs:float">
                                <xs:annotation>
                                  <xs:documentation>float fraction for qualifying exterior fluorescent lighting (Tier I)</xs:documentation>
                                </xs:annotation>
                              </xs:element>
                              <xs:element name="ExteriorLightingLED" type="xs:float">
                                <xs:annotation>
                                  <xs:documentation>float fraction for qualifying exterior LED lighting (Tier II)</xs:documentation>
                                </xs:annotation>
                              </xs:element>
                              <xs:element name="GarageLightingFL" type="xs:float" minOccurs="0">
                                <xs:annotation>
                                  <xs:documentation>float fraction for qualifying garage fluorescent lighting (Tier I)</xs:documentation>
                                </xs:annotation>
                              </xs:element>
                              <xs:element name="GarageLightingLED" type="xs:float" minOccurs="0">
                                <xs:annotation>
                                  <xs:documentation>float fraction qualifying garage LED lighting (Tier II)</xs:documentation>
                                </xs:annotation>
                              </xs:element>
                              <xs:element name="Refrigerator" default="standard">
                                <xs:simpleType>
                                  <xs:restriction base="xs:string">
                                    <xs:enumeration value="standard"/>
                                    <xs:enumeration value="eStar"/>
                                  </xs:restriction>
                                </xs:simpleType>
                              </xs:element>
                              <xs:element name="DishWasher" default="standard">
                                <xs:simpleType>
                                  <xs:restriction base="xs:string">
                                    <xs:enumeration value="standard"/>
                                    <xs:enumeration value="eStar"/>
                                  </xs:restriction>
                                </xs:simpleType>
                              </xs:element>
                              <xs:element name="ClothesWasher" default="standard">
                                <xs:simpleType>
                                  <xs:restriction base="xs:string">
                                    <xs:enumeration value="standard"/>
                                    <xs:enumeration value="eStar"/>
                                  </xs:restriction>
                                </xs:simpleType>
                              </xs:element>
                              <xs:element name="ClothesDryer" default="standard">
                                <xs:simpleType>
                                  <xs:restriction base="xs:string">
                                    <xs:enumeration value="standard"/>
                                    <xs:enumeration value="eStar"/>
                                  </xs:restriction>
                                </xs:simpleType>
                              </xs:element>
                              <xs:element name="CeilingFans" default="none">
                                <xs:simpleType>
                                  <xs:restriction base="xs:string">
                                    <xs:enumeration value="none"/>
                                    <xs:enumeration value="standard"/>
                                    <xs:enumeration value="eStar"/>
                                  </xs:restriction>
                                </xs:simpleType>
                              </xs:element>
                            </xs:sequence>
                          </xs:complexType>
                        </xs:element>
                        <xs:element ref="HotWaterSystems"/>
                        <xs:element name="ProposedEnclosureTightness" minOccurs="1" maxOccurs="1">
                          <xs:complexType>
                            <xs:sequence>
                              <xs:element name="cfm50" type="xs:float" maxOccurs="unbounded"/>
                            </xs:sequence>
                          </xs:complexType>
                        </xs:element>
                        <xs:element name="DuctSystems" minOccurs="1" maxOccurs="1">
                          <xs:complexType>
                            <xs:sequence>
                              <xs:element name="System" minOccurs="1" maxOccurs="100">
                                <xs:complexType>
                                  <xs:all>
                                    <xs:element name="Type">
                                      <xs:annotation>
                                        <xs:documentation>All Ratings using Threshold Analysis, including all Sampled and Threshold Ratings, must use "Threshold Type"</xs:documentation>
                                      </xs:annotation>
                                      <xs:simpleType>
                                        <xs:restriction base="xs:string">
                                          <xs:enumeration value="ductless"/>
                                          <xs:enumeration value="ducted"/>
                                          <xs:enumeration value="Threshold ductless"/>
                                          <xs:enumeration value="Threshold ducted"/>
                                        </xs:restriction>
                                      </xs:simpleType>
                                    </xs:element>
                                    <xs:element name="TestedLeakageException" minOccurs="0">
                                      <xs:annotation>
                                        <xs:documentation>Unless DuctSystem is qualified for testing exception or for TotalLeakAlternative, then TestedLeakage entries are required.</xs:documentation>
                                      </xs:annotation>
                                      <xs:complexType>
                                        <xs:all>
                                          <xs:element name="QualificationCertification" type="xs:boolean" default="false" minOccurs="1">
                                            <xs:annotation>
                                              <xs:documentation>Certifies either of two things. First, that this dwelling unit meets the requirements for duct testing exemption in accordance with the RESNET Standard. Or, that it meets the requirements for the total duct leakage alternatives described in the RESNET Standard.</xs:documentation>
                                            </xs:annotation>
                                          </xs:element>
                                          <xs:element name="ExceptionType" minOccurs="0">
                                            <xs:simpleType>
                                              <xs:restriction base="xs:string">
                                                <xs:enumeration value="TestExemptDSE"/>
                                                <xs:enumeration value="TotalLeakAlternative"/>
                                              </xs:restriction>
                                            </xs:simpleType>
                                          </xs:element>
                                          <xs:element name="ProposedTotalLeakValue" minOccurs="0">
                                            <xs:annotation>
                                              <xs:documentation>Proposed Total Duct Leakage test result value (cfm25 - cubic feet per minute at 25 Pa pressurization) obtained from testing of the Rated Dwelling Unit that is qualified for Tested Leakage Exception.</xs:documentation>
                                            </xs:annotation>
                                            <xs:complexType>
                                              <xs:simpleContent>
                                                <xs:extension base="xs:float">
                                                  <xs:attribute fixed="cfm25" name="unit"/>
                                                </xs:extension>
                                              </xs:simpleContent>
                                            </xs:complexType>
                                          </xs:element>
                                          <xs:element name="PercentDuctInsideAttached" type="xs:float" minOccurs="0">
                                            <xs:annotation>
                                              <xs:documentation>Percentage of duct area inside the Conditioned Space Volume for Attached Dwelling Unit qualified for Tested Leakage Exception.</xs:documentation>
                                            </xs:annotation>
                                          </xs:element>
                                          <xs:element name="AirHandlerInsideAttached" type="xs:boolean" default="false" minOccurs="0">
                                            <xs:annotation>
                                              <xs:documentation>Determination if air handler unit is within the Conditioned Space Volume for Attached Dwelling units qualified for Tested Leakage Exception.</xs:documentation>
                                            </xs:annotation>
                                          </xs:element>
                                        </xs:all>
                                      </xs:complexType>
                                    </xs:element>
                                    <xs:element name="ProposedLeakage" minOccurs="0">
                                      <xs:annotation>
                                        <xs:documentation>Enter the proposed duct leakage for the duct system</xs:documentation>
                                      </xs:annotation>
                                      <xs:complexType>
                                        <xs:all>
                                          <xs:element name="Proposedcfm25out" type="xs:float" minOccurs="0"/>
                                          <xs:element name="Proposedcfm25total" type="xs:float" minOccurs="0"/>
                                        </xs:all>
                                      </xs:complexType>
                                    </xs:element>
                                    <xs:element name="SupplyDuctsCondSpace" type="xs:float">
                                      <xs:annotation>
                                        <xs:documentation>% supply ducts located in conditioned space</xs:documentation>
                                      </xs:annotation>
                                    </xs:element>
                                    <xs:element name="ReturnDuctsCondSpace" type="xs:float">
                                      <xs:annotation>
                                        <xs:documentation>% return ducts located in conditioned space</xs:documentation>
                                      </xs:annotation>
                                    </xs:element>
                                  </xs:all>
                                </xs:complexType>
                              </xs:element>
                            </xs:sequence>
                            <xs:attribute name="NumDuctSystems" type="xs:int" default="1"/>
                            <xs:assert test="(@NumDuctSystems = count(System))"/>
                          </xs:complexType>
                        </xs:element>
                        <xs:element name="AddedEnergyFeatures" minOccurs="1" maxOccurs="1">
                          <xs:complexType>
                            <xs:sequence>
                              <xs:element name="OPP">
                                <xs:complexType>
                                  <xs:sequence>
                                    <xs:element name="CheckOPP" type="xs:boolean" default="false" minOccurs="0">
                                      <xs:annotation>
                                        <xs:documentation>On-site Power Production (OPP)</xs:documentation>
                                      </xs:annotation>
                                    </xs:element>
                                    <xs:element name="Type" minOccurs="0">
                                      <xs:simpleType>
                                        <xs:restriction base="xs:string">
                                          <xs:enumeration value="PV"/>
                                          <xs:enumeration value="CHP"/>
                                          <xs:enumeration value="wind"/>
                                          <xs:enumeration value="other"/>
                                        </xs:restriction>
                                      </xs:simpleType>
                                    </xs:element>
                                    <xs:element name="NetPowerProduction" type="xs:float" minOccurs="0">
                                      <xs:annotation>
                                        <xs:documentation>Net power production</xs:documentation>
                                      </xs:annotation>
                                    </xs:element>
                                  </xs:sequence>
                                  <xs:assert test="(not(CheckOPP) or (CheckOPP = false() and not(Type) and not(NetPowerProduction)) or (CheckOPP = true() and Type and NetPowerProduction))"/>
                                </xs:complexType>
                              </xs:element>
                              <xs:element name="SolarHotWaterSystems" minOccurs="0" maxOccurs="1">
                                <xs:complexType>
                                  <xs:sequence>
                                    <xs:element name="SHWS" type="xs:boolean" default="false">
                                      <xs:annotation>
                                        <xs:documentation>Solar Hot Water Systems</xs:documentation>
                                      </xs:annotation>
                                    </xs:element>
                                    <xs:element name="Type" minOccurs="0">
                                      <xs:simpleType>
                                        <xs:restriction base="xs:string">
                                          <xs:enumeration value="direct"/>
                                          <xs:enumeration value="indirect"/>
                                          <xs:enumeration value="ICS"/>
                                        </xs:restriction>
                                      </xs:simpleType>
                                    </xs:element>
                                    <xs:element name="ProjectedSavings" type="xs:float" minOccurs="0">
                                      <xs:annotation>
                                        <xs:documentation>Enter Projected annual MBtu savings for Solar Hot Water System</xs:documentation>
                                      </xs:annotation>
                                    </xs:element>
                                    <xs:element name="SolarFraction" type="xs:float" minOccurs="0">
                                      <xs:annotation>
                                        <xs:documentation>Enter the Solar Fraction as a float value for solar hot water system)</xs:documentation>
                                      </xs:annotation>
                                    </xs:element>
                                  </xs:sequence>
                                  <xs:assert test="((SHWS[text()] = false() and not(Type) and not(ProjectedSavings) and not(SolarFraction)) or (SHWS[text()] = true() and exists(Type) and exists(ProjectedSavings) and exists(SolarFraction)))"/>
                                </xs:complexType>
                              </xs:element>
                              <xs:element name="DWHR" minOccurs="1" maxOccurs="1">
                                <xs:complexType>
                                  <xs:sequence>
                                    <xs:element name="CheckDWHR" type="xs:boolean" default="false" minOccurs="0">
                                      <xs:annotation>
                                        <xs:documentation>Drain Water Heat Recovery Systems (DWHR)</xs:documentation>
                                      </xs:annotation>
                                    </xs:element>
                                    <xs:element name="DWHREfficiency" type="xs:float" default="46" minOccurs="0">
                                      <xs:annotation>
                                        <xs:documentation>DWHR efficiency (% - default = 46%)</xs:documentation>
                                      </xs:annotation>
                                    </xs:element>
                                    <xs:element name="FacilitiesServed" default="one" minOccurs="0">
                                      <xs:simpleType>
                                        <xs:restriction base="xs:string">
                                          <xs:enumeration value="one"/>
                                          <xs:enumeration value="all"/>
                                        </xs:restriction>
                                      </xs:simpleType>
                                    </xs:element>
                                    <xs:element name="EqualFlow" type="xs:boolean" default="false" minOccurs="0"/>
                                    <xs:element name="ProjectedSavings" type="xs:float" minOccurs="0">
                                      <xs:annotation>
                                        <xs:documentation>Projected Savings (MBtu/y = Rated EC_x - Reference EC_r)</xs:documentation>
                                      </xs:annotation>
                                    </xs:element>
                                  </xs:sequence>
                                  <xs:assert test="((CheckDWHR[text()] = false() and not(DWHREfficiency) and not(FacilitiesServed) and not(EqualFlow) and not(ProjectedSavings)) or (CheckDWHR[text()] = true() and exists(DWHREfficiency) and exists(FacilitiesServed) and exists(EqualFlow) and exists(ProjectedSavings)))"/>
                                </xs:complexType>
                              </xs:element>
                              <xs:element name="ACHotWaterHeatRecovery" minOccurs="1" maxOccurs="1">
                                <xs:complexType>
                                  <xs:sequence>
                                    <xs:element name="ACHWHRecovery" type="xs:boolean" default="false">
                                      <xs:annotation>
                                        <xs:documentation>Air Conditioner Heat Recovery Unit (HRU) also known as a desuperheater</xs:documentation>
                                      </xs:annotation>
                                    </xs:element>
                                    <xs:element name="ProjectedSavings" type="xs:float" minOccurs="0">
                                      <xs:annotation>
                                        <xs:documentation>Projected Savings (MBtu/y = Rated EC_x - Reference EC_r)</xs:documentation>
                                      </xs:annotation>
                                    </xs:element>
                                  </xs:sequence>
                                  <xs:assert test="((ACHWHRecovery[text()] = false() and not(ProjectedSavings)) or (ACHWHRecovery[text()] = true() and exists(ProjectedSavings)))"/>
                                </xs:complexType>
                              </xs:element>
                            </xs:sequence>
                          </xs:complexType>
                        </xs:element>
                        <xs:element name="WholeHEEffDesignations" minOccurs="0" maxOccurs="2">
                          <xs:complexType>
                            <xs:sequence>
                              <xs:element name="EPAEStarNewHome" type="xs:boolean" default="false"/>
                              <xs:element name="DOEZHRH" type="xs:boolean" default="false"/>
                            </xs:sequence>
                          </xs:complexType>
                        </xs:element>
                        <xs:element name="ProposedHVACCommissioning">
                          <xs:complexType>
                            <xs:sequence maxOccurs="1">
                              <xs:element name="System" minOccurs="1" maxOccurs="100">
                                <xs:complexType>
                                  <xs:all>
                                    <xs:element name="SystemID" type="xs:string">
                                      <xs:annotation>
                                        <xs:documentation>Provide unique identification for this HVAC system (e.g. Cooling-01)</xs:documentation>
                                      </xs:annotation>
                                    </xs:element>
                                    <xs:element name="SystemIsGraded" type="xs:boolean" default="false">
                                      <xs:annotation>
                                        <xs:documentation>(true/false)</xs:documentation>
                                      </xs:annotation>
                                    </xs:element>
                                    <xs:element name="ProposedBlowerFanGrade" minOccurs="0">
                                      <xs:annotation>
                                        <xs:documentation>Blower fan volumetric airflow grade</xs:documentation>
                                      </xs:annotation>
                                      <xs:simpleType>
                                        <xs:annotation>
                                          <xs:documentation/>
                                        </xs:annotation>
                                        <xs:restriction base="xs:string">
                                          <xs:enumeration value="I"/>
                                          <xs:enumeration value="II"/>
                                          <xs:enumeration value="III"/>
                                        </xs:restriction>
                                      </xs:simpleType>
                                    </xs:element>
                                    <xs:element name="ProposedBlowerFanWattDraw" minOccurs="0">
                                      <xs:annotation>
                                        <xs:documentation/>
                                      </xs:annotation>
                                      <xs:simpleType>
                                        <xs:annotation>
                                          <xs:documentation/>
                                        </xs:annotation>
                                        <xs:restriction base="xs:string">
                                          <xs:enumeration value="I"/>
                                          <xs:enumeration value="II"/>
                                          <xs:enumeration value="III"/>
                                        </xs:restriction>
                                      </xs:simpleType>
                                    </xs:element>
                                    <xs:element name="ProposedRefrigerantCharge" minOccurs="0">
                                      <xs:annotation>
                                        <xs:documentation/>
                                      </xs:annotation>
                                      <xs:simpleType>
                                        <xs:annotation>
                                          <xs:documentation/>
                                        </xs:annotation>
                                        <xs:restriction base="xs:string">
                                          <xs:enumeration value="I"/>
                                          <xs:enumeration value="III"/>
                                        </xs:restriction>
                                      </xs:simpleType>
                                    </xs:element>
                                  </xs:all>
                                  <xs:assert test="                     if (SystemIsGraded = true()) then                      exists(ProposedBlowerFanGrade) and exists(ProposedBlowerFanWattDraw) and exists(ProposedRefrigerantCharge)                     else                      true()" xerces:message="If 'SystemIsGraded' is true then 'ProposedBlowerFanGrade and ProposedBlowerFanWattDraw' and 'ProposedRefrigerantCharge' should exists."/>
                                </xs:complexType>
                              </xs:element>
                            </xs:sequence>
                            <xs:attribute name="NumHVACCommissioningSystems" type="xs:int" default="0"/>
                            <xs:assert test="(@NumHVACCommissioningSystems = count(System))" xerces:message="The number of System should match with value of NumHVACCommissioningSystems. "/>
                          </xs:complexType>
                          <xs:key name="ProjSystemIDkey">
                            <xs:selector xpath="System"/>
                            <xs:field xpath="SystemID"/>
                          </xs:key>
                        </xs:element>
                      </xs:sequence>
                    </xs:complexType>
                  </xs:element>
                  <xs:element name="WarningFlags" minOccurs="1" maxOccurs="1">
                    <xs:complexType>
                      <xs:sequence>
                        <xs:element name="BuildingAttributeFlags">
                          <xs:annotation>
                            <xs:documentation>[See Section 5.1, RESNET Publication 002-15 for full explanation of elements in this element}</xs:documentation>
                          </xs:annotation>
                          <xs:complexType>
                            <xs:sequence>
                              <xs:element name="StoriesAboveGradeValue" type="xs:int" minOccurs="1" maxOccurs="1">
                                <xs:annotation>
                                  <xs:documentation>[Integer equal to the number of stories above grade; GE 1 and LE 4]</xs:documentation>
                                </xs:annotation>
                              </xs:element>
                              <xs:element name="AverageCeilingHeightValue" type="xs:float" minOccurs="1" maxOccurs="1">
                                <xs:annotation>
                                  <xs:documentation>[Floating point value equal to the volume/CFA expressed in feet; GE 7 and LE 15]</xs:documentation>
                                </xs:annotation>
                              </xs:element>
                              <xs:element name="BelowGradeSlabFloorsValue" type="xs:int" minOccurs="1" maxOccurs="1">
                                <xs:annotation>
                                  <xs:documentation>[Integer equal to the number of below grade slab floors; GE 1 if below grade walls]</xs:documentation>
                                </xs:annotation>
                              </xs:element>
                              <xs:element name="BelowGradeWallsValue" type="xs:int" minOccurs="1" maxOccurs="1">
                                <xs:annotation>
                                  <xs:documentation>[Integer equal to the number of below grade walls: GE 1 if below grade slab floors]</xs:documentation>
                                </xs:annotation>
                              </xs:element>
                              <xs:element name="CrawlSpacePerimeterValue" type="xs:float" minOccurs="1" maxOccurs="1">
                                <xs:annotation>
                                  <xs:documentation>[Floating point value equal to crawl space perimeter expressed in feet; GE 1 and LE (Enclosure Floor Area)^0.5*7]</xs:documentation>
                                </xs:annotation>
                              </xs:element>
                              <xs:element name="BasementPerimeterValue" type="xs:float" minOccurs="1" maxOccurs="1">
                                <xs:annotation>
                                  <xs:documentation>[Floating point value equal to basement perimeter expressed in feet; GE 1 and LE (Enclosure Floor Area)^0.5*7]</xs:documentation>
                                </xs:annotation>
                              </xs:element>
                              <xs:element name="SlabGradePerimeterValue" type="xs:float" minOccurs="1" maxOccurs="1">
                                <xs:annotation>
                                  <xs:documentation>[Floating point value equal to the slab perimeter expressed in feet; GE 1 and LE (Enclosure Floor Area)^0.5*7]</xs:documentation>
                                </xs:annotation>
                              </xs:element>
                              <xs:element name="FoundationWallHeightValue" type="xs:float" minOccurs="1" maxOccurs="1">
                                <xs:annotation>
                                  <xs:documentation>[Floating point value equal to the foundation wall height from ground level to top of foundation expressed in feet; GT 0 and LE 20]</xs:documentation>
                                </xs:annotation>
                              </xs:element>
                              <xs:element name="BasementWallDepthValue" type="xs:float" minOccurs="1" maxOccurs="1">
                                <xs:annotation>
                                  <xs:documentation>[Floating point value equal to the basement wall depth below grade expressed in feet; GE 2 and LE (wall height - 0.5)]</xs:documentation>
                                </xs:annotation>
                              </xs:element>
                              <xs:element name="EnclosureFloorAreaValue" type="xs:float" minOccurs="1" maxOccurs="1">
                                <xs:annotation>
                                  <xs:documentation>[Floating point value equal to the enclosure floor area expressed in feet]</xs:documentation>
                                </xs:annotation>
                              </xs:element>
                              <xs:element name="EnclosureGrossWallAreaValue" type="xs:float" minOccurs="1" maxOccurs="1">
                                <xs:annotation>
                                  <xs:documentation>[Floating point value equal to gross wall area of the enclosure expressed in square feet</xs:documentation>
                                </xs:annotation>
                              </xs:element>
                              <xs:element name="NumberConditionedStories" type="xs:integer" minOccurs="1" maxOccurs="1">
                                <xs:annotation>
                                  <xs:documentation>[Integer value equal to number of conditioned stories, including conditioned basements</xs:documentation>
                                </xs:annotation>
                              </xs:element>
                            </xs:sequence>
                          </xs:complexType>
                        </xs:element>
                        <xs:element name="ApplianceVerificationFlags" minOccurs="1" maxOccurs="1">
                          <xs:annotation>
                            <xs:documentation>[See Section 5.3, RESNET Publication 002-15 for details on this element. Include the value for each of the available appliance types]</xs:documentation>
                          </xs:annotation>
                          <xs:complexType>
                            <xs:sequence>
                              <xs:element name="ClothesWashersValue" type="xs:float" minOccurs="1" maxOccurs="100">
                                <xs:annotation>
                                  <xs:documentation>{Floating point value [(21*Nbr+73)> CWkWh >(4.7*Nbr+16.4)]}</xs:documentation>
                                </xs:annotation>
                              </xs:element>
                              <xs:element name="ElectricDryersValue" type="xs:float" minOccurs="0" maxOccurs="100">
                                <xs:annotation>
                                  <xs:documentation>{Floating point value [(163*Nbr+577)> eCDkWh >(55*Nbr+194)]}</xs:documentation>
                                </xs:annotation>
                              </xs:element>
                              <xs:element name="GasDryersThermsValue" type="xs:float" minOccurs="0" maxOccurs="100">
                                <xs:annotation>
                                  <xs:documentation>{Floating point value [(5.9*Nbr+20.6)> gCDtherms >(2.0*Nbr+6.9)]}</xs:documentation>
                                </xs:annotation>
                              </xs:element>
                              <xs:element name="GasDryersKWHValue" type="xs:float" minOccurs="0" maxOccurs="100">
                                <xs:annotation>
                                  <xs:documentation>{Floating point value [(12.9*Nbr+45.5)> gCDkWh >(4.3*Nbr+15.3)]}</xs:documentation>
                                </xs:annotation>
                              </xs:element>
                              <xs:element name="CWHotWaterSavingsValue" type="xs:float" minOccurs="1" maxOccurs="100">
                                <xs:annotation>
                                  <xs:documentation>{Floating point value [(0.59*Nbr+2.1)> CW HWgalSaved/day]}</xs:documentation>
                                </xs:annotation>
                              </xs:element>
                            </xs:sequence>
                            <xs:assert test="((exists(ElectricDryersValue)) or (exists(GasDryersThermsValue) and exists(GasDryersKWHValue)))"/>
                          </xs:complexType>
                        </xs:element>
                      </xs:sequence>
                    </xs:complexType>
                  </xs:element>
                </xs:all>
                <xs:assert test="            if (EEP/ProgramType/EPA/EnergyStarVersion[contains(text(), 'MFUS')]) then             (Registry/HomeTypeID = 3 or Registry/HomeTypeID = 4)            else             true()" xerces:message="If the EnergyStar MFUS program version is selected in the software, then the HomeType must be a High-rise Multi-family or Low-rise Multi-family home."/>
              </xs:complexType>
            </xs:element>
          </xs:all>
        </xs:complexType>
      </xs:element>
      <xs:element name="IECC" minOccurs="0">
        <xs:annotation>
          <xs:documentation>IECC Reports. Either IECC2009 or IECC2018 can be submitted.</xs:documentation>
        </xs:annotation>
        <xs:complexType>
          <xs:choice>
            <xs:element name="IECC2009" minOccurs="0">
              <xs:annotation>
                <xs:documentation>2009 IECC Simulated Performance Alternative Compliance Certificate</xs:documentation>
              </xs:annotation>
              <xs:complexType>
                <xs:all>
                  <xs:element ref="ComplianceMetrics"/>
                  <xs:element name="Permit" minOccurs="0">
                    <xs:annotation>
                      <xs:documentation>Compliance Report for Permit Application</xs:documentation>
                    </xs:annotation>
                    <xs:complexType>
                      <xs:all>
                        <xs:element ref="WorstCase"/>
                        <xs:element name="AnnualEnergyCost" minOccurs="0">
                          <xs:complexType>
                            <xs:group ref="AnnualEnergyCostComplianceGroup"/>
                          </xs:complexType>
                        </xs:element>
                        <xs:element name="AnnualSourceEnergyUse" minOccurs="0">
                          <xs:complexType>
                            <xs:group ref="AnnualSourceEnergyUseComplianceGroup"/>
                          </xs:complexType>
                        </xs:element>
                        <xs:group ref="KeyBuildingDesignGroup"/>
                        <xs:group ref="ProjectInfoGroup"/>
                        <xs:element ref="AboveGradeWalls"/>
                        <xs:element ref="BasementCrawlSpaceWalls"/>
                        <xs:element ref="AboveGradeFloors"/>
                        <xs:element ref="Ceilings"/>
                        <xs:element ref="Roofs"/>
                        <xs:element ref="Attics"/>
                        <xs:element ref="Foundations"/>
                        <xs:element ref="OpaqueDoors"/>
                        <xs:element ref="Glazing"/>
                        <xs:element ref="Skylights"/>
                        <xs:element name="AirExchangeRate">
                          <xs:complexType>
                            <xs:sequence>
                              <xs:element name="Proposed">
                                <xs:annotation>
                                  <xs:documentation>Air Exchange Rate</xs:documentation>
                                </xs:annotation>
                                <xs:complexType>
                                  <xs:all>
                                    <xs:element ref="EnvelopeLeakageRate"/>
                                    <xs:element ref="CombinedVentRate"/>
                                  </xs:all>
                                </xs:complexType>
                              </xs:element>
                            </xs:sequence>
                          </xs:complexType>
                        </xs:element>
                        <xs:element ref="MechVentEnergy"/>
                        <xs:element ref="HeatingSystems"/>
                        <xs:element ref="CoolingSystems"/>
                        <xs:element ref="ServiceWaterHeating"/>
                        <xs:element name="ThermDistribSystems">
                          <xs:complexType>
                            <xs:sequence>
                              <xs:element name="Proposed">
                                <xs:complexType>
                                  <xs:sequence>
                                    <xs:element name="System" minOccurs="1" maxOccurs="100">
                                      <xs:complexType>
                                        <xs:all>
                                          <xs:element ref="SupplyDuctInsulation"/>
                                          <xs:element ref="PerSupplyDuctCondSpace"/>
                                          <xs:element ref="ReturnDuctInsulation"/>
                                          <xs:element ref="PerReturnDuctCondSpace"/>
                                          <xs:element name="ProposedDuctLeakageRate">
                                            <xs:annotation>
                                              <xs:documentation>Proposed duct leakage rate: x</xs:documentation>
                                            </xs:annotation>
                                            <xs:complexType>
                                              <xs:simpleContent>
                                                <xs:extension base="DuctLeakageRateType">
                                                  <xs:attribute name="unit" type="DuctLeakageRateUnits2009">
                                                  </xs:attribute>
                                                </xs:extension>
                                              </xs:simpleContent>
                                            </xs:complexType>
                                          </xs:element>
                                          <xs:element ref="AirHandlerLocation"/>
                                        </xs:all>
                                      </xs:complexType>
                                    </xs:element>
                                  </xs:sequence>
                                  <xs:attribute name="NumThermDistribSystems" type="xs:int" default="1"/>
                                  <xs:assert test="(@NumThermDistribSystems = count(System))"/>
                                </xs:complexType>
                              </xs:element>
                            </xs:sequence>
                          </xs:complexType>
                        </xs:element>
                        <xs:group ref="IECC2009PermitChecklistGroup"/>
                      </xs:all>
                      <xs:assert test="AboveGradeWalls/Proposed/@NumAboveGradeWalls = AboveGradeWalls/Standard/@NumAboveGradeWalls" xerces:message="The number of above grade walls for proposed and standard design inputs should match!"/>
                      <xs:assert test="BasementCrawlSpaceWalls/Proposed/@NumBasementCrawlSpaceWalls = BasementCrawlSpaceWalls/Standard/@NumBasementCrawlSpaceWalls" xerces:message="The number of basement crawlspace walls for proposed and standard design inputs should match!"/>
                      <xs:assert test="AboveGradeFloors/Proposed/@NumAboveGradeFloors = AboveGradeFloors/Standard/@NumAboveGradeFloors" xerces:message="The number of above grade floors for proposed and standard design inputs should match!"/>
                      <xs:assert test="Ceilings/Proposed/@NumCeilings = Ceilings/Standard/@NumCeilings" xerces:message="The number of celilings for proposed and standard design inputs should match!"/>
                      <xs:assert test="Roofs/Proposed/@NumRoofs = Roofs/Standard/@NumRoofs" xerces:message="The number of roofs for proposed and standard design inputs should match!"/>
                      <xs:assert test="Foundations/Proposed/@NumFoundations = Foundations/Standard/@NumFoundations" xerces:message="The number of foundations for proposed and standard design inputs should match!"/>
                      <xs:assert test="HeatingSystems/Proposed/HVACHeatingSystems/@NumHVACHeatingSystems = HeatingSystems/Standard/HVACHeatingSystems/@NumHVACHeatingSystems" xerces:message="The number of HVAC Heating systems for proposed and standard design inputs should match!"/>
                      <xs:assert test="CoolingSystems/Proposed/HVACCoolingSystems/@NumHVACCoolingSystems = CoolingSystems/Standard/HVACCoolingSystems/@NumHVACCoolingSystems" xerces:message="The number of HVAC Cooling systems for proposed and standard design inputs should match!"/>
                    </xs:complexType>
                  </xs:element>
                  <xs:element name="Certificate" minOccurs="0">
                    <xs:annotation>
                      <xs:documentation>Compliance Report for Certificate of Occupancy</xs:documentation>
                    </xs:annotation>
                    <xs:complexType>
                      <xs:all>
                        <xs:element ref="PermitID" minOccurs="0"/>
                        <xs:element ref="ReportDateCompleted" minOccurs="1"/>
                        <xs:element name="AnnualEnergyCost" minOccurs="0">
                          <xs:complexType>
                            <xs:group ref="AnnualEnergyCostComplianceGroup"/>
                          </xs:complexType>
                        </xs:element>
                        <xs:element name="AnnualSourceEnergyUse" minOccurs="0">
                          <xs:complexType>
                            <xs:group ref="AnnualSourceEnergyUseComplianceGroup"/>
                          </xs:complexType>
                        </xs:element>
                        <xs:group ref="KeyBuildingDesignGroup"/>
                        <xs:group ref="ProjectInfoGroup"/>
                        <xs:element ref="AboveGradeWalls"/>
                        <xs:element ref="BasementCrawlSpaceWalls"/>
                        <xs:element ref="AboveGradeFloors"/>
                        <xs:element ref="Ceilings"/>
                        <xs:element ref="Roofs"/>
                        <xs:element ref="Attics"/>
                        <xs:element ref="Foundations"/>
                        <xs:element ref="OpaqueDoors"/>
                        <xs:element ref="Glazing"/>
                        <xs:element ref="Skylights"/>
                        <xs:element name="AirExchangeRate">
                          <xs:complexType>
                            <xs:sequence>
                              <xs:element name="Proposed">
                                <xs:annotation>
                                  <xs:documentation>Air Exchange Rate</xs:documentation>
                                </xs:annotation>
                                <xs:complexType>
                                  <xs:all>
                                    <xs:element name="MeasuredEnvelopeLeakageRate">
                                      <xs:complexType>
                                        <xs:simpleContent>
                                          <xs:extension base="MeasuredEnvelopLeakageType">
                                            <xs:attribute fixed="ACH50" name="unit"/>
                                          </xs:extension>
                                        </xs:simpleContent>
                                      </xs:complexType>
                                    </xs:element>
                                    <xs:element ref="CombinedVentRate"/>
                                  </xs:all>
                                </xs:complexType>
                              </xs:element>
                            </xs:sequence>
                          </xs:complexType>
                        </xs:element>
                        <xs:element ref="MechVentEnergy"/>
                        <xs:element ref="HeatingSystems"/>
                        <xs:element ref="CoolingSystems"/>
                        <xs:element ref="ServiceWaterHeating"/>
                        <xs:element name="ThermDistribSystems">
                          <xs:complexType>
                            <xs:sequence>
                              <xs:element name="Proposed">
                                <xs:complexType>
                                  <xs:sequence>
                                    <xs:element name="System" minOccurs="1" maxOccurs="100">
                                      <xs:complexType>
                                        <xs:all>
                                          <xs:element ref="SupplyDuctInsulation"/>
                                          <xs:element ref="PerSupplyDuctCondSpace"/>
                                          <xs:element ref="ReturnDuctInsulation"/>
                                          <xs:element ref="PerReturnDuctCondSpace"/>
                                          <xs:element name="MeasuredDuctLeakageRate">
                                            <xs:annotation>
                                              <xs:documentation>Measured duct leakage rate: x</xs:documentation>
                                            </xs:annotation>
                                            <xs:complexType>
                                              <xs:simpleContent>
                                                <xs:extension base="DuctLeakageRateType">
                                                  <xs:attribute name="unit" type="DuctLeakageRateUnits2009">
                                                  </xs:attribute>
                                                </xs:extension>
                                              </xs:simpleContent>
                                            </xs:complexType>
                                          </xs:element>
                                          <xs:element ref="AirHandlerLocation"/>
                                        </xs:all>
                                      </xs:complexType>
                                    </xs:element>
                                  </xs:sequence>
                                  <xs:attribute name="NumThermDistribSystems" type="xs:int" default="1"/>
                                  <xs:assert test="(@NumThermDistribSystems = count(System))"/>
                                </xs:complexType>
                              </xs:element>
                            </xs:sequence>
                          </xs:complexType>
                        </xs:element>
                        <xs:group ref="IECC2009CertificateChecklistGroup"/>
                      </xs:all>
                      <xs:assert test="AboveGradeWalls/Proposed/@NumAboveGradeWalls = AboveGradeWalls/Standard/@NumAboveGradeWalls" xerces:message="The number of above grade walls for proposed and standard design inputs should match!"/>
                      <xs:assert test="BasementCrawlSpaceWalls/Proposed/@NumBasementCrawlSpaceWalls = BasementCrawlSpaceWalls/Standard/@NumBasementCrawlSpaceWalls" xerces:message="The number of basement crawlspace walls for proposed and standard design inputs should match!"/>
                      <xs:assert test="AboveGradeFloors/Proposed/@NumAboveGradeFloors = AboveGradeFloors/Standard/@NumAboveGradeFloors" xerces:message="The number of above grade floors for proposed and standard design inputs should match!"/>
                      <xs:assert test="Ceilings/Proposed/@NumCeilings = Ceilings/Standard/@NumCeilings" xerces:message="The number of celilings for proposed and standard design inputs should match!"/>
                      <xs:assert test="Roofs/Proposed/@NumRoofs = Roofs/Standard/@NumRoofs" xerces:message="The number of roofs for proposed and standard design inputs should match!"/>
                      <xs:assert test="Foundations/Proposed/@NumFoundations = Foundations/Standard/@NumFoundations" xerces:message="The number of foundations for proposed and standard design inputs should match!"/>
                      <xs:assert test="HeatingSystems/Proposed/HVACHeatingSystems/@NumHVACHeatingSystems = HeatingSystems/Standard/HVACHeatingSystems/@NumHVACHeatingSystems" xerces:message="The number of HVAC Heating systems for proposed and standard design inputs should match!"/>
                      <xs:assert test="CoolingSystems/Proposed/HVACCoolingSystems/@NumHVACCoolingSystems = CoolingSystems/Standard/HVACCoolingSystems/@NumHVACCoolingSystems" xerces:message="The number of HVAC Cooling systems for proposed and standard design inputs should match!"/>
                    </xs:complexType>
                  </xs:element>
                </xs:all>
                <xs:assert test="((ComplianceMetrics = 'Source Energy Use') or ((ComplianceMetrics = 'Annual Energy Cost') and (not(Permit) or (exists(Permit/AnnualEnergyCost) and not(Permit/AnnualSourceEnergyUse))) and (not(Certificate) or (exists(Certificate/AnnualEnergyCost) and not(Certificate/AnnualSourceEnergyUse)))))" xerces:message="If ComplianceMetrics is Annual Energy Cost then AnnualEnergyCost must exist in Permit and Certificate reports and AnnualSourceEnergyUse must not exist."/>
                <xs:assert test="((ComplianceMetrics = 'Annual Energy Cost') or ((ComplianceMetrics = 'Source Energy Use') and (not(Permit) or (exists(Permit/AnnualSourceEnergyUse) and not(Permit/AnnualEnergyCost))) and (not(Certificate) or (exists(Certificate/AnnualSourceEnergyUse) and not(Certificate/AnnualEnergyCost)))))" xerces:message="If ComplianceMetrics is Source Energy Use then AnnualSourceEnergyUse must exist in Permit and Certificate reports and AnnualEnergyCost must not exist."/>
              </xs:complexType>
            </xs:element>
            <xs:element name="IECC2018" minOccurs="0">
              <xs:annotation>
                <xs:documentation>2018 IECC Simulated Performance Alternative Compliance Certificate</xs:documentation>
              </xs:annotation>
              <xs:complexType>
                <xs:all>
                  <xs:element ref="ComplianceMetrics"/>
                  <xs:element name="Permit" minOccurs="0">
                    <xs:annotation>
                      <xs:documentation>Compliance Report for Permit Application</xs:documentation>
                    </xs:annotation>
                    <xs:complexType>
                      <xs:all>
                        <xs:element ref="WorstCase"/>
                        <xs:element name="AnnualEnergyCost" minOccurs="0">
                          <xs:complexType>
                            <xs:group ref="AnnualEnergyCostComplianceGroup2018"/>
                          </xs:complexType>
                        </xs:element>
                        <xs:element name="AnnualSourceEnergyUse" minOccurs="0">
                          <xs:complexType>
                            <xs:group ref="AnnualSourceEnergyUseComplianceGroup2018"/>
                          </xs:complexType>
                        </xs:element>
                        <xs:group ref="KeyBuildingDesignGroup"/>
                        <xs:group ref="ProjectInfoGroup"/>
                        <xs:element ref="AboveGradeWalls"/>
                        <xs:element ref="BasementCrawlSpaceWalls"/>
                        <xs:element ref="AboveGradeFloors"/>
                        <xs:element ref="Ceilings"/>
                        <xs:element ref="Roofs"/>
                        <xs:element ref="Attics"/>
                        <xs:element ref="Foundations"/>
                        <xs:element ref="OpaqueDoors"/>
                        <xs:element ref="VFenestration"/>
                        <xs:element ref="Skylights"/>
                        <xs:element name="AirExchangeRate">
                          <xs:complexType>
                            <xs:sequence>
                              <xs:element name="Proposed">
                                <xs:annotation>
                                  <xs:documentation>Proposed Design Inputs Air Exchange Rate for Permit Application</xs:documentation>
                                </xs:annotation>
                                <xs:complexType>
                                  <xs:all>
                                    <xs:element ref="EnvelopeLeakageRate"/>
                                    <xs:element ref="MechVentRate"/>
                                  </xs:all>
                                </xs:complexType>
                              </xs:element>
                              <xs:element name="Standard">
                                <xs:annotation>
                                  <xs:documentation>Std Reference Design Air Exchange Rate</xs:documentation>
                                </xs:annotation>
                                <xs:complexType>
                                  <xs:all>
                                    <xs:element ref="EnvelopeLeakageRate"/>
                                    <xs:element ref="MechVentRate"/>
                                  </xs:all>
                                </xs:complexType>
                              </xs:element>
                            </xs:sequence>
                          </xs:complexType>
                        </xs:element>
                        <xs:element ref="MechVentEnergy"/>
                        <xs:element ref="HeatingSystems"/>
                        <xs:element ref="CoolingSystems"/>
                        <xs:element ref="ServiceWaterHeating"/>
                        <xs:element name="ThermDistribSystems">
                          <xs:complexType>
                            <xs:sequence>
                              <xs:element name="Proposed">
                                <xs:complexType>
                                  <xs:sequence>
                                    <xs:element name="System" minOccurs="1" maxOccurs="100">
                                      <xs:complexType>
                                        <xs:all>
                                          <xs:element ref="SupplyDuctInsulation"/>
                                          <xs:element ref="PerSupplyDuctCondSpace"/>
                                          <xs:element ref="ReturnDuctInsulation"/>
                                          <xs:element ref="PerReturnDuctCondSpace"/>
                                          <xs:element ref="ProposedDuctLeakageRate"/>
                                          <xs:element ref="AirHandlerLocation"/>
                                        </xs:all>
                                      </xs:complexType>
                                    </xs:element>
                                  </xs:sequence>
                                  <xs:attribute name="NumThermDistribSystems" type="xs:int" default="1"/>
                                  <xs:assert test="(@NumThermDistribSystems = count(System))"/>
                                </xs:complexType>
                              </xs:element>
                              <xs:element name="Standard">
                                <xs:complexType>
                                  <xs:sequence>
                                    <xs:element name="System" minOccurs="1" maxOccurs="100">
                                      <xs:complexType>
                                        <xs:all>
                                          <xs:element ref="SupplyDuctInsulation"/>
                                          <xs:element ref="ReturnDuctInsulation"/>
                                        </xs:all>
                                      </xs:complexType>
                                    </xs:element>
                                  </xs:sequence>
                                  <xs:attribute name="NumThermDistribSystems" type="xs:int" default="1"/>
                                  <xs:assert test="(@NumThermDistribSystems = count(System))"/>
                                </xs:complexType>
                              </xs:element>
                            </xs:sequence>
                          </xs:complexType>
                        </xs:element>
                        <xs:group ref="IECC2018PermitChecklistGroup"/>
                      </xs:all>
                      <xs:assert test="AboveGradeWalls/Proposed/@NumAboveGradeWalls = AboveGradeWalls/Standard/@NumAboveGradeWalls" xerces:message="The number of above grade walls for proposed and standard design inputs should match!"/>
                      <xs:assert test="BasementCrawlSpaceWalls/Proposed/@NumBasementCrawlSpaceWalls = BasementCrawlSpaceWalls/Standard/@NumBasementCrawlSpaceWalls" xerces:message="The number of basement crawlspace walls for proposed and standard design inputs should match!"/>
                      <xs:assert test="AboveGradeFloors/Proposed/@NumAboveGradeFloors = AboveGradeFloors/Standard/@NumAboveGradeFloors" xerces:message="The number of above grade floors for proposed and standard design inputs should match!"/>
                      <xs:assert test="Ceilings/Proposed/@NumCeilings = Ceilings/Standard/@NumCeilings" xerces:message="The number of celilings for proposed and standard design inputs should match!"/>
                      <xs:assert test="Roofs/Proposed/@NumRoofs = Roofs/Standard/@NumRoofs" xerces:message="The number of roofs for proposed and standard design inputs should match!"/>
                      <xs:assert test="Foundations/Proposed/@NumFoundations = Foundations/Standard/@NumFoundations" xerces:message="The number of foundations for proposed and standard design inputs should match!"/>
                      <xs:assert test="HeatingSystems/Proposed/HVACHeatingSystems/@NumHVACHeatingSystems = HeatingSystems/Standard/HVACHeatingSystems/@NumHVACHeatingSystems" xerces:message="The number of HVAC Heating systems for proposed and standard design inputs should match!"/>
                      <xs:assert test="CoolingSystems/Proposed/HVACCoolingSystems/@NumHVACCoolingSystems = CoolingSystems/Standard/HVACCoolingSystems/@NumHVACCoolingSystems" xerces:message="The number of HVAC Cooling systems for proposed and standard design inputs should match!"/>
                      <xs:assert test="ThermDistribSystems/Proposed/@NumThermDistribSystems = ThermDistribSystems/Standard/@NumThermDistribSystems" xerces:message="The number of Thermal Distribution systems for proposed and standard design inputs should match!"/>
                    </xs:complexType>
                  </xs:element>
                  <xs:element name="Certificate" minOccurs="0">
                    <xs:annotation>
                      <xs:documentation>Compliance Report for Certificate of Occupancy</xs:documentation>
                    </xs:annotation>
                    <xs:complexType>
                      <xs:all>
                        <xs:element ref="PermitID" minOccurs="0"/>
                        <xs:element ref="ReportDateCompleted" minOccurs="1"/>
                        <xs:element name="AnnualEnergyCost" minOccurs="0">
                          <xs:complexType>
                            <xs:group ref="AnnualEnergyCostComplianceGroup2018"/>
                          </xs:complexType>
                        </xs:element>
                        <xs:element name="AnnualSourceEnergyUse" minOccurs="0">
                          <xs:complexType>
                            <xs:group ref="AnnualSourceEnergyUseComplianceGroup2018"/>
                          </xs:complexType>
                        </xs:element>
                        <xs:group ref="KeyBuildingDesignGroup"/>
                        <xs:group ref="ProjectInfoGroup"/>
                        <xs:element ref="AboveGradeWalls"/>
                        <xs:element ref="BasementCrawlSpaceWalls"/>
                        <xs:element ref="AboveGradeFloors"/>
                        <xs:element ref="Ceilings"/>
                        <xs:element ref="Roofs"/>
                        <xs:element ref="Attics"/>
                        <xs:element ref="Foundations"/>
                        <xs:element ref="OpaqueDoors"/>
                        <xs:element ref="VFenestration"/>
                        <xs:element ref="Skylights"/>
                        <xs:element name="AirExchangeRate">
                          <xs:complexType>
                            <xs:sequence>
                              <xs:element name="Proposed">
                                <xs:annotation>
                                  <xs:documentation>Proposed Design Inputs Air Exchange Rate for Certificate of Occupancy</xs:documentation>
                                </xs:annotation>
                                <xs:complexType>
                                  <xs:all>
                                    <xs:element ref="EnvelopeLeakageRate"/>
                                    <xs:element ref="MechVentRate"/>
                                  </xs:all>
                                </xs:complexType>
                              </xs:element>
                              <xs:element name="Standard">
                                <xs:annotation>
                                  <xs:documentation>Std Reference Design Air Exchange Rate</xs:documentation>
                                </xs:annotation>
                                <xs:complexType>
                                  <xs:all>
                                    <xs:element ref="EnvelopeLeakageRate"/>
                                    <xs:element ref="MechVentRate"/>
                                  </xs:all>
                                </xs:complexType>
                              </xs:element>
                            </xs:sequence>
                          </xs:complexType>
                        </xs:element>
                        <xs:element ref="MechVentEnergy"/>
                        <xs:element ref="HeatingSystems"/>
                        <xs:element ref="CoolingSystems"/>
                        <xs:element ref="ServiceWaterHeating"/>
                        <xs:element name="ThermDistribSystems">
                          <xs:complexType>
                            <xs:sequence>
                              <xs:element name="Proposed">
                                <xs:complexType>
                                  <xs:sequence>
                                    <xs:element name="System" minOccurs="1" maxOccurs="100">
                                      <xs:complexType>
                                        <xs:all>
                                          <xs:element ref="SupplyDuctInsulation"/>
                                          <xs:element ref="PerSupplyDuctCondSpace"/>
                                          <xs:element ref="ReturnDuctInsulation"/>
                                          <xs:element ref="PerReturnDuctCondSpace"/>
                                          <xs:element ref="MeasuredDuctLeakageRate"/>
                                          <xs:element ref="AirHandlerLocation"/>
                                        </xs:all>
                                      </xs:complexType>
                                    </xs:element>
                                  </xs:sequence>
                                  <xs:attribute name="NumThermDistribSystems" type="xs:int" default="1"/>
                                  <xs:assert test="(@NumThermDistribSystems = count(System))"/>
                                </xs:complexType>
                              </xs:element>
                              <xs:element name="Standard">
                                <xs:complexType>
                                  <xs:sequence>
                                    <xs:element name="System" minOccurs="1" maxOccurs="100">
                                      <xs:complexType>
                                        <xs:all>
                                          <xs:element ref="SupplyDuctInsulation"/>
                                          <xs:element ref="ReturnDuctInsulation"/>
                                        </xs:all>
                                      </xs:complexType>
                                    </xs:element>
                                  </xs:sequence>
                                  <xs:attribute name="NumThermDistribSystems" type="xs:int" default="1"/>
                                  <xs:assert test="(@NumThermDistribSystems = count(System))"/>
                                </xs:complexType>
                              </xs:element>
                            </xs:sequence>
                          </xs:complexType>
                        </xs:element>
                        <xs:group ref="IECC2018CertificateChecklistGroup"/>
                      </xs:all>
                      <xs:assert test="AboveGradeWalls/Proposed/@NumAboveGradeWalls = AboveGradeWalls/Standard/@NumAboveGradeWalls" xerces:message="The number of above grade walls for proposed and standard design inputs should match!"/>
                      <xs:assert test="BasementCrawlSpaceWalls/Proposed/@NumBasementCrawlSpaceWalls = BasementCrawlSpaceWalls/Standard/@NumBasementCrawlSpaceWalls" xerces:message="The number of basement crawlspace walls for proposed and standard design inputs should match!"/>
                      <xs:assert test="AboveGradeFloors/Proposed/@NumAboveGradeFloors = AboveGradeFloors/Standard/@NumAboveGradeFloors" xerces:message="The number of above grade floors for proposed and standard design inputs should match!"/>
                      <xs:assert test="Ceilings/Proposed/@NumCeilings = Ceilings/Standard/@NumCeilings" xerces:message="The number of celilings for proposed and standard design inputs should match!"/>
                      <xs:assert test="Roofs/Proposed/@NumRoofs = Roofs/Standard/@NumRoofs" xerces:message="The number of roofs for proposed and standard design inputs should match!"/>
                      <xs:assert test="Foundations/Proposed/@NumFoundations = Foundations/Standard/@NumFoundations" xerces:message="The number of foundations for proposed and standard design inputs should match!"/>
                      <xs:assert test="HeatingSystems/Proposed/HVACHeatingSystems/@NumHVACHeatingSystems = HeatingSystems/Standard/HVACHeatingSystems/@NumHVACHeatingSystems" xerces:message="The number of HVAC Heating systems for proposed and standard design inputs should match!"/>
                      <xs:assert test="CoolingSystems/Proposed/HVACCoolingSystems/@NumHVACCoolingSystems = CoolingSystems/Standard/HVACCoolingSystems/@NumHVACCoolingSystems" xerces:message="The number of HVAC Cooling systems for proposed and standard design inputs should match!"/>
                      <xs:assert test="ThermDistribSystems/Proposed/@NumThermDistribSystems = ThermDistribSystems/Standard/@NumThermDistribSystems" xerces:message="The number of Thermal Distribution systems for proposed and standard design inputs should match!"/>
                    </xs:complexType>
                  </xs:element>
                </xs:all>
                <xs:assert test="((ComplianceMetrics = 'Source Energy Use') or ((ComplianceMetrics = 'Annual Energy Cost') and (not(Permit) or (exists(Permit/AnnualEnergyCost) and not(Permit/AnnualSourceEnergyUse))) and (not(Certificate) or (exists(Certificate/AnnualEnergyCost) and not(Certificate/AnnualSourceEnergyUse)))))" xerces:message="If ComplianceMetrics is Annual Energy Cost then AnnualEnergyCost must exist in Permit and Certificate reports and AnnualSourceEnergyUse must not exist."/>
                <xs:assert test="((ComplianceMetrics = 'Annual Energy Cost') or ((ComplianceMetrics = 'Source Energy Use') and (not(Permit) or (exists(Permit/AnnualSourceEnergyUse) and not(Permit/AnnualEnergyCost))) and (not(Certificate) or (exists(Certificate/AnnualSourceEnergyUse) and not(Certificate/AnnualEnergyCost)))))" xerces:message="If ComplianceMetrics is Source Energy Use then AnnualSourceEnergyUse must exist in Permit and Certificate reports and AnnualEnergyCost must not exist."/>
              </xs:complexType>
            </xs:element>
          </xs:choice>
        </xs:complexType>
      </xs:element>
      <xs:element name="H2O" minOccurs="0">
        <xs:complexType>
          <xs:all>
            <xs:element ref="Software"/>
            <xs:element ref="SoftwareVersion"/>
            <xs:element ref="SiteRatingDate"/>
            <xs:element name="HomeCharacteristics">
              <xs:complexType>
                <xs:all>
                  <xs:element ref="H2OID" minOccurs="0"/>
                  <xs:element ref="ConditionedArea"/>
                  <xs:element ref="NumberBedrooms"/>
                  <xs:element ref="NumberOfFloors"/>
                  <xs:element ref="Basement"/>
                </xs:all>
              </xs:complexType>
            </xs:element>
            <xs:element name="HomeWaterFeatures">
              <xs:complexType>
                <xs:all>
                  <xs:element ref="WaterSoftener"/>
                  <xs:element ref="ShowerHeadFlowRate"/>
                  <xs:element ref="LavatoryFaucetEfficiency"/>
                  <xs:element ref="KitchenSinkFaucetFlowRate"/>
                  <xs:element ref="WaterServicePressure"/>
                  <xs:element ref="Toilets"/>
                  <xs:element ref="Dishwasher"/>
                  <xs:element ref="ClothesWasher"/>
                </xs:all>
              </xs:complexType>
            </xs:element>
            <xs:element name="HotWaterSystem">
              <xs:complexType>
                <xs:all>
                  <xs:element ref="HWSystemPipeLength"/>
                  <xs:element ref="HWPipeInsulated"/>
                  <xs:element ref="HWRecirculation"/>
                  <xs:element ref="DrainWaterHeatRecovery"/>
                  <xs:element ref="NoShowersConnected"/>
                  <xs:element ref="EqualFlow"/>
                  <xs:element ref="CSADWHREff"/>
                </xs:all>
              </xs:complexType>
            </xs:element>
            <xs:element name="LandscapeDesign">
              <xs:complexType>
                <xs:all>
                  <xs:element ref="LotArea"/>
                  <xs:element ref="PadFootprintArea"/>
                  <xs:element ref="TotalAvailableArea"/>
                  <xs:element ref="FrontArea"/>
                  <xs:element ref="BackArea"/>
                  <xs:element ref="IsBackAreaImproved"/>
                  <xs:element ref="FrontIrrigationArea"/>
                  <xs:element ref="BackIrrigationArea"/>
                  <xs:element ref="TotalIrrigationArea"/>
                </xs:all>
              </xs:complexType>
            </xs:element>
            <xs:element name="OutdoorWaterFeatures">
              <xs:complexType>
                <xs:all>
                  <xs:element ref="PoolOrSpa"/>
                  <xs:element ref="IrrigationSystem"/>
                  <xs:element ref="ProfessionIrrAudit"/>
                  <xs:element ref="IrrWeatherControl"/>
                  <xs:element ref="UseRICI"/>
                  <xs:element ref="RICIZoneFlowRates"/>
                </xs:all>
              </xs:complexType>
            </xs:element>
            <xs:element name="WaterCost">
              <xs:complexType>
                <xs:all>
                  <xs:element ref="H2OPrice"/>
                </xs:all>
              </xs:complexType>
            </xs:element>
            <xs:element name="WaterSenseMandatoryRequirements">
              <xs:complexType>
                <xs:all>
                  <xs:element ref="WSPressureLossTests" minOccurs="0"/>
                  <xs:element ref="WSLeakFreeHotWater" minOccurs="0"/>
                  <xs:element ref="WSLeakFreeToilets" minOccurs="0"/>
                  <xs:element ref="WSLeakFreeBathroomFaucets" minOccurs="0"/>
                  <xs:element ref="WSLeakFreeShowerheads" minOccurs="0"/>
                  <xs:element ref="WSLeakFreeBathroomTubs" minOccurs="0"/>
                  <xs:element ref="WSLeakFreeKitchenFaucets" minOccurs="0"/>
                  <xs:element ref="WSLeakFreeOtherFixtures" minOccurs="0"/>
                  <xs:element ref="WSToiletsLabeled" minOccurs="0"/>
                  <xs:element ref="WSBathroomSinkFaucetsLabeled" minOccurs="0"/>
                  <xs:element ref="WSShowerheadsLabeled" minOccurs="0"/>
                </xs:all>
              </xs:complexType>
            </xs:element>
            <xs:element name="Results">
              <xs:complexType>
                <xs:all>
                  <xs:element ref="AnnualReferenceH2OUse"/>
                  <xs:element ref="AnnualRatedH2OUse"/>
                  <xs:element ref="AnnualH2OSaved"/>
                  <xs:element ref="AnnualH2OCostSavings"/>
                  <xs:element ref="IndoorWaterRatingIndex"/>
                  <xs:element ref="OutdoorWaterRatingIndex"/>
                  <xs:element ref="OverallWaterRatingIndex"/>
                  <xs:element ref="EstimatedIndoorDailyUse"/>
                  <xs:element ref="EstimatedIndoorDailySavings"/>
                  <xs:element ref="EstimatedOutdoorDailyUse"/>
                  <xs:element ref="EstimatedOutdoorDailySavings"/>
                </xs:all>
              </xs:complexType>
            </xs:element>
          </xs:all>
        </xs:complexType>
      </xs:element>
    </xs:all>
    <xs:assert test="      if (exists(Ratings)) then       (exists(Building/Address) and exists(Building/City) and exists(Building/State) and exists(Building/Zip))      else       true()" xerces:message="If Ratings exists then address information is mandatory."/>
    <xs:assert test="      if ((IECC/IECC2009/Permit/WorstCase = false()) or exists(Ratings)) then       (exists(Building/Address) and exists(Building/City) and exists(Building/State) and exists(Building/Zip))      else       true()" xerces:message="If 'WorstCase' is false then address information is mandatory."/>
    <xs:assert test="      if ((IECC/IECC2018/Permit/WorstCase = false) or exists(Ratings)) then       (exists(Building/Address) and exists(Building/City) and exists(Building/State) and exists(Building/Zip))      else       true()" xerces:message="If 'WorstCase' is false then address information is mandatory."/>
    <xs:assert test="     if (count(Revisions/Revision[RevisionType[text() = 'Address']]) > 0) then     (exists(Building/Address) and exists(Building/City) and exists(Building/State) and exists(Building/Zip))     else     true()" xerces:message="If 'Address' needs to be revised then 'Building/Address, Building/City, Building/State and Building/Zip ' should exists."/>
    <xs:assert test="      if (count(Revisions/Revision[RevisionType[text() = 'Confirmed Ratings']]) > 0) then       exists(Ratings/Confirmed)      else       true()" xerces:message="If 'Confirmed Ratings' needs to be revised then 'Ratings/Confirmed' should exists."/>
    <xs:assert test="      if (count(Revisions/Revision[RevisionType[text() = 'Projected Ratings']]) > 0) then       exists(Ratings/Projected)      else       true()" xerces:message="If 'Projected Ratings' needs to be revised then 'Ratings/Projected' should exists."/>
    <xs:assert test="      if (count(Revisions/Revision[RevisionType[text() = 'IECC2009 Permit']]) > 0) then       exists(IECC/IECC2009/Permit)      else       true()" xerces:message="If 'IECC2009 Permit' needs to be revised then 'IECC/IECC2009/Permit' should exists."/>
    <xs:assert test="      if (count(Revisions/Revision[RevisionType[text() = 'IECC2018 Permit']]) > 0) then       exists(IECC/IECC2018/Permit)      else       true()" xerces:message="If 'IECC2018 Permit' needs to be revised then 'IECC/IECC2018/Permit' should exists."/>
    <xs:assert test="      if (count(Revisions/Revision[RevisionType[text() = 'IECC2009 Certificate']]) > 0) then       exists(IECC/IECC2009/Certificate)      else       true()" xerces:message="If 'IECC2009 Certificate' needs to be revised then 'IECC/IECC2009/Certificate' should exists."/>
    <xs:assert test="      if (count(Revisions/Revision[RevisionType[text() = 'IECC2018 Certificate']]) > 0) then       exists(IECC/IECC2018/Certificate)      else       true()" xerces:message="If 'IECC2018 Certificate' needs to be revised then 'IECC/IECC2018/Certificate' should exists."/>
    <xs:assert test="      if (exists(Ratings) or exists(IECC/IECC2009/Certificate) or exists(IECC/IECC2018/Certificate)) then       exists(Provider)      else       true()" xerces:message="If Ratings or IECC2009 or IECC2018 Certificate exists then Provider is mandatory."/>
    <xs:assert test="      if (exists(Ratings/Confirmed)) then       exists(Building/ConstructionYear)      else       true()" xerces:message="If Confirmed Ratings exist then ConstructionYear is mandatory."/>
  </xs:complexType>
</xs:element>
Schema location file:/Users/ryanschmied/Downloads/ResXSDv3.1.07.xsd
Element SchemaVersion
Namespace No namespace
Annotations
The version of the schema
Diagram
Diagram
Type xs:string
Properties
content simple
fixed 3.1.06
Used by
Element Project
Source
<xs:element name="SchemaVersion" type="xs:string" fixed="3.1.06">
  <xs:annotation>
    <xs:documentation>The version of the schema</xs:documentation>
    <xs:appinfo>
      <readOnly>true</readOnly>
    </xs:appinfo>
  </xs:annotation>
</xs:element>
Schema location file:/Users/ryanschmied/Downloads/ResXSDv3.1.07.xsd
Element RegistryID
Namespace No namespace
Diagram
Diagram
Type restriction of xs:string
Properties
content simple
Facets
pattern \d{2}(0[1-9]|1[0-2])(0[1-9]|[12][0-9]|3[01])\d{3}[1-9A-HJ-NP-Z]{4}
Used by
Element Project
Source
<xs:element name="RegistryID">
  <xs:simpleType>
    <xs:annotation>
      <xs:documentation>Patterened RegistryID</xs:documentation>
    </xs:annotation>
    <xs:restriction base="xs:string">
      <xs:pattern value="\d{2}(0[1-9]|1[0-2])(0[1-9]|[12][0-9]|3[01])\d{3}[1-9A-HJ-NP-Z]{4}"/>
    </xs:restriction>
  </xs:simpleType>
</xs:element>
Schema location file:/Users/ryanschmied/Downloads/ResXSDv3.1.07.xsd
Element Project / Revisions
Namespace No namespace
Annotations
If your are submitting revision of Ratings or IECC reports then this section is used.
Please select the revision type for every revision. No duplicate revisions are allowed.
Diagram
DiagramResXSDv3_1_07_xsd.tmp#Project_Project_Revisions_Revision
Properties
content complex
minOccurs 1
maxOccurs 1
Model
Children Revision
Instance
<Revisions>
  <Revision>{1,100}</Revision>
</Revisions>
Asserts
Test XPath default namespace Annotation
some $r in Revision satisfies (($r/RevisionType [contains(text(), 'IECC2009')] and not(Revision/RevisionType [contains(text(), 'IECC2018')])) or ($r/RevisionType [contains(text(), 'IECC2018')] and not(Revision/RevisionType [contains(text(), 'IECC2009')]))) or not ($r/RevisionType [contains(text(), 'IECC')])
Identity constraints
QName Type Refer Selector Field(s)
idKey key Revision RevisionType
Source
<xs:element name="Revisions" minOccurs="1" maxOccurs="1">
  <xs:annotation>
    <xs:documentation>If your are submitting revision of Ratings or IECC reports then this section is used. Please select the revision type for every revision. No duplicate revisions are allowed.</xs:documentation>
  </xs:annotation>
  <xs:complexType>
    <xs:sequence>
      <xs:element name="Revision" minOccurs="1" maxOccurs="100">
        <xs:complexType>
          <xs:all>
            <xs:element ref="PermitID" minOccurs="0"/>
            <xs:element name="DateCompleted" type="xs:date" minOccurs="0">
              <xs:annotation>
                <xs:documentation>Date Completed in YYYY-MM-DD format</xs:documentation>
              </xs:annotation>
            </xs:element>
            <xs:element ref="ReportNo" minOccurs="0"/>
            <xs:element ref="H2OID" minOccurs="0"/>
            <xs:element name="RevisionReason" type="xs:string" minOccurs="1">
              <xs:annotation>
                <xs:documentation>Enter the Revision reason</xs:documentation>
              </xs:annotation>
            </xs:element>
            <xs:element name="RevisionType" type="RevisionType">
              <xs:annotation>
                <xs:documentation>Select the RevisionType</xs:documentation>
              </xs:annotation>
            </xs:element>
          </xs:all>
          <xs:assert test="            if (RevisionType[contains(text(), 'Permit')]) then             (exists(PermitID) and exists(DateCompleted))            else             not(PermitID)" xerces:message="If 'Permit' needs to be revised then Permit ID and DateCompleted are mandatory or else it should not exist."/>
          <xs:assert test="            if (RevisionType[contains(text(), 'Certificate')]) then             (exists(ReportNo) and exists(DateCompleted))            else             not(ReportNo)" xerces:message="If 'Certificate' needs to be revised then ReportNo and DateCompleted are mandatory or else it should not exist."/>
          <xs:assert test="            if (RevisionType[contains(text(), 'HERS H2O')]) then             exists(H2OID)            else             not(H2OID)" xerces:message="If 'HERS H2O' needs to be revised then H2OID is mandatory or else it should not exist."/>
        </xs:complexType>
      </xs:element>
    </xs:sequence>
    <xs:assert test="some $r in Revision satisfies         (($r/RevisionType [contains(text(), 'IECC2009')] and         not(Revision/RevisionType [contains(text(), 'IECC2018')])) or ($r/RevisionType [contains(text(), 'IECC2018')] and         not(Revision/RevisionType [contains(text(), 'IECC2009')]))) or not ($r/RevisionType [contains(text(), 'IECC')])" xerces:message="IECC Reports. Either IECC2009 or IECC2018 can be submitted."/>
  </xs:complexType>
  <xs:key name="idKey">
    <xs:selector xpath="Revision"/>
    <xs:field xpath="RevisionType"/>
  </xs:key>
</xs:element>
Schema location file:/Users/ryanschmied/Downloads/ResXSDv3.1.07.xsd
Element Project / Revisions / Revision
Namespace No namespace
Diagram
DiagramResXSDv3_1_07_xsd.tmp#PermitIDResXSDv3_1_07_xsd.tmp#Project_Project_Revisions_Project_Project_Revisions_Revision_DateCompletedResXSDv3_1_07_xsd.tmp#ReportNoResXSDv3_1_07_xsd.tmp#H2OIDResXSDv3_1_07_xsd.tmp#Project_Project_Revisions_Project_Project_Revisions_Revision_RevisionReasonResXSDv3_1_07_xsd.tmp#Project_Project_Revisions_Project_Project_Revisions_Revision_RevisionType
Properties
content complex
minOccurs 1
maxOccurs 100
Model
Children DateCompleted, H2OID, PermitID, ReportNo, RevisionReason, RevisionType
Instance
<Revision>
  <PermitID>{0,1}</PermitID>
  <DateCompleted>{0,1}</DateCompleted>
  <ReportNo>{0,1}</ReportNo>
  <H2OID>{0,1}</H2OID>
  <RevisionReason>{1,1}</RevisionReason>
  <RevisionType>{1,1}</RevisionType>
</Revision>
Asserts
Test XPath default namespace Annotation
if (RevisionType[contains(text(), 'Permit')]) then (exists(PermitID) and exists(DateCompleted)) else not(PermitID)
if (RevisionType[contains(text(), 'Certificate')]) then (exists(ReportNo) and exists(DateCompleted)) else not(ReportNo)
if (RevisionType[contains(text(), 'HERS H2O')]) then exists(H2OID) else not(H2OID)
Source
<xs:element name="Revision" minOccurs="1" maxOccurs="100">
  <xs:complexType>
    <xs:all>
      <xs:element ref="PermitID" minOccurs="0"/>
      <xs:element name="DateCompleted" type="xs:date" minOccurs="0">
        <xs:annotation>
          <xs:documentation>Date Completed in YYYY-MM-DD format</xs:documentation>
        </xs:annotation>
      </xs:element>
      <xs:element ref="ReportNo" minOccurs="0"/>
      <xs:element ref="H2OID" minOccurs="0"/>
      <xs:element name="RevisionReason" type="xs:string" minOccurs="1">
        <xs:annotation>
          <xs:documentation>Enter the Revision reason</xs:documentation>
        </xs:annotation>
      </xs:element>
      <xs:element name="RevisionType" type="RevisionType">
        <xs:annotation>
          <xs:documentation>Select the RevisionType</xs:documentation>
        </xs:annotation>
      </xs:element>
    </xs:all>
    <xs:assert test="            if (RevisionType[contains(text(), 'Permit')]) then             (exists(PermitID) and exists(DateCompleted))            else             not(PermitID)" xerces:message="If 'Permit' needs to be revised then Permit ID and DateCompleted are mandatory or else it should not exist."/>
    <xs:assert test="            if (RevisionType[contains(text(), 'Certificate')]) then             (exists(ReportNo) and exists(DateCompleted))            else             not(ReportNo)" xerces:message="If 'Certificate' needs to be revised then ReportNo and DateCompleted are mandatory or else it should not exist."/>
    <xs:assert test="            if (RevisionType[contains(text(), 'HERS H2O')]) then             exists(H2OID)            else             not(H2OID)" xerces:message="If 'HERS H2O' needs to be revised then H2OID is mandatory or else it should not exist."/>
  </xs:complexType>
</xs:element>
Schema location file:/Users/ryanschmied/Downloads/ResXSDv3.1.07.xsd
Element PermitID
Namespace No namespace
Diagram
Diagram
Type restriction of xs:string
Properties
content simple
Facets
pattern [A-Z0-9]{24}
Used by
Source
<xs:element name="PermitID">
  <xs:simpleType>
    <xs:annotation>
      <xs:documentation>Permit ID in the form XXXXXX Check format</xs:documentation>
    </xs:annotation>
    <xs:restriction base="xs:string">
      <xs:pattern value="[A-Z0-9]{24}"/>
    </xs:restriction>
  </xs:simpleType>
</xs:element>
Schema location file:/Users/ryanschmied/Downloads/ResXSDv3.1.07.xsd
Element Project / Revisions / Revision / DateCompleted
Namespace No namespace
Annotations
Date Completed in YYYY-MM-DD format
Diagram
Diagram
Type xs:date
Properties
content simple
minOccurs 0
Source
<xs:element name="DateCompleted" type="xs:date" minOccurs="0">
  <xs:annotation>
    <xs:documentation>Date Completed in YYYY-MM-DD format</xs:documentation>
  </xs:annotation>
</xs:element>
Schema location file:/Users/ryanschmied/Downloads/ResXSDv3.1.07.xsd
Element ReportNo
Namespace No namespace
Diagram
Diagram
Type restriction of xs:string
Properties
content simple
Facets
pattern [A-Z0-9]{24}
Used by
Source
<xs:element name="ReportNo">
  <xs:simpleType>
    <xs:annotation>
      <xs:documentation>ReportNo returned by RESNET. Check format</xs:documentation>
    </xs:annotation>
    <xs:restriction base="xs:string">
      <xs:pattern value="[A-Z0-9]{24}"/>
    </xs:restriction>
  </xs:simpleType>
</xs:element>
Schema location file:/Users/ryanschmied/Downloads/ResXSDv3.1.07.xsd
Element H2OID
Namespace No namespace
Annotations
If there an existing HERS H2O ID, enter it here.
Diagram
Diagram
Type restriction of xs:string
Properties
content simple
Facets
pattern (H2O[0-9]{9})?
Used by
Source
<xs:element name="H2OID">
  <xs:annotation>
    <xs:documentation>If there an existing HERS H2O ID, enter it here.</xs:documentation>
  </xs:annotation>
  <xs:simpleType>
    <xs:restriction base="xs:string">
      <xs:pattern value="(H2O[0-9]{9})?"/>
    </xs:restriction>
  </xs:simpleType>
</xs:element>
Schema location file:/Users/ryanschmied/Downloads/ResXSDv3.1.07.xsd
Element Project / Revisions / Revision / RevisionReason
Namespace No namespace
Annotations
Enter the Revision reason
Diagram
Diagram
Type xs:string
Properties
content simple
minOccurs 1
Source
<xs:element name="RevisionReason" type="xs:string" minOccurs="1">
  <xs:annotation>
    <xs:documentation>Enter the Revision reason</xs:documentation>
  </xs:annotation>
</xs:element>
Schema location file:/Users/ryanschmied/Downloads/ResXSDv3.1.07.xsd
Element Project / Revisions / Revision / RevisionType
Namespace No namespace
Annotations
Select the RevisionType
Diagram
DiagramResXSDv3_1_07_xsd.tmp#RevisionType
Type RevisionType
Properties
content simple
Facets
enumeration Address
enumeration Confirmed Ratings
enumeration Projected Ratings
enumeration IECC2009 Permit
enumeration IECC2009 Certificate
enumeration IECC2018 Permit
enumeration IECC2018 Certificate
enumeration HERS H2O
Source
<xs:element name="RevisionType" type="RevisionType">
  <xs:annotation>
    <xs:documentation>Select the RevisionType</xs:documentation>
  </xs:annotation>
</xs:element>
Schema location file:/Users/ryanschmied/Downloads/ResXSDv3.1.07.xsd
Element Project / Building
Namespace No namespace
Diagram
DiagramResXSDv3_1_07_xsd.tmp#BuilderGroup_AddressResXSDv3_1_07_xsd.tmp#BuilderGroup_Address2ResXSDv3_1_07_xsd.tmp#BuilderGroup_UnitIDResXSDv3_1_07_xsd.tmp#BuilderGroup_CityResXSDv3_1_07_xsd.tmp#BuilderGroup_StateResXSDv3_1_07_xsd.tmp#BuilderGroup_ZipResXSDv3_1_07_xsd.tmp#BuilderGroup_BuilderResXSDv3_1_07_xsd.tmp#BuilderGroup_BuilderIDResXSDv3_1_07_xsd.tmp#BuilderGroupResXSDv3_1_07_xsd.tmp#ClimateZoneNoResXSDv3_1_07_xsd.tmp#ClimateZoneNo2021ResXSDv3_1_07_xsd.tmp#Project_Project_Building_CheckGovernmentSubsidizedResXSDv3_1_07_xsd.tmp#Project_Project_Building_CommunityResXSDv3_1_07_xsd.tmp#Project_Project_Building_PlanNameResXSDv3_1_07_xsd.tmp#Project_Project_Building_ModelResXSDv3_1_07_xsd.tmp#Project_Project_Building_DevelopmentResXSDv3_1_07_xsd.tmp#Project_Project_Building_ConstructionYearResXSDv3_1_07_xsd.tmp#Project_Project_Building_PermitDateResXSDv3_1_07_xsd.tmp#Project_Project_Building_DwellingUnitIDResXSDv3_1_07_xsd.tmp#Project_Project_Building_Characteristics
Properties
content complex
Model
Children Address, Address2, Builder, BuilderID, Characteristics, CheckGovernmentSubsidized, City, ClimateZoneNo, ClimateZoneNo2021, Community, ConstructionYear, Development, DwellingUnitID, Model, PermitDate, PlanName, State, UnitID, Zip
Instance
<Building>
  <Address>{0,1}</Address>
  <Address2>{0,1}</Address2>
  <UnitID>{0,1}</UnitID>
  <City>{0,1}</City>
  <State>{0,1}</State>
  <Zip>{0,1}</Zip>
  <Builder>{1,1}</Builder>
  <BuilderID>{0,1}</BuilderID>
  <ClimateZoneNo>{1,1}</ClimateZoneNo>
  <ClimateZoneNo2021>{1,1}</ClimateZoneNo2021>
  <CheckGovernmentSubsidized>{0,1}</CheckGovernmentSubsidized>
  <Community>{0,1}</Community>
  <PlanName>{0,1}</PlanName>
  <Model>{0,1}</Model>
  <Development>{0,1}</Development>
  <ConstructionYear>{0,1}</ConstructionYear>
  <PermitDate>{1,1}</PermitDate>
  <DwellingUnitID>{0,1}</DwellingUnitID>
  <Characteristics>{0,1}</Characteristics>
</Building>
Source
<xs:element name="Building">
  <xs:complexType>
    <xs:all>
      <xs:group ref="BuilderGroup"/>
      <xs:element ref="ClimateZoneNo"/>
      <xs:element ref="ClimateZoneNo2021"/>
      <xs:element name="CheckGovernmentSubsidized" type="xs:boolean" minOccurs="0">
        <xs:annotation>
          <xs:documentation>Check Government Subsidized? (true/false)</xs:documentation>
        </xs:annotation>
      </xs:element>
      <xs:element name="Community" type="xs:string" minOccurs="0"/>
      <xs:element name="PlanName" type="xs:string" minOccurs="0"/>
      <xs:element name="Model" type="xs:string" minOccurs="0"/>
      <xs:element name="Development" type="xs:string" minOccurs="0"/>
      <xs:element name="ConstructionYear" maxOccurs="1" minOccurs="0">
        <xs:simpleType>
          <xs:annotation>
            <xs:documentation>4-digit Year</xs:documentation>
          </xs:annotation>
          <xs:restriction base="xs:string">
            <xs:pattern value="[0-9]{4}"/>
          </xs:restriction>
        </xs:simpleType>
      </xs:element>
      <xs:element name="PermitDate" type="xs:date" minOccurs="1">
        <xs:annotation>
          <xs:documentation>Enter Building Permit Date as YYYY-MM-DD</xs:documentation>
        </xs:annotation>
      </xs:element>
      <xs:element name="DwellingUnitID" type="xs:string" minOccurs="0">
        <xs:annotation>
          <xs:documentation>Enter Dwelling Unit Unique Identifier for ZERH program</xs:documentation>
        </xs:annotation>
      </xs:element>
      <xs:element name="Characteristics" minOccurs="0" maxOccurs="1">
        <xs:annotation>
          <xs:documentation>Building Characteristics</xs:documentation>
        </xs:annotation>
        <xs:complexType>
          <xs:group ref="CharacteristicsGroup"/>
        </xs:complexType>
      </xs:element>
    </xs:all>
  </xs:complexType>
</xs:element>
Schema location file:/Users/ryanschmied/Downloads/ResXSDv3.1.07.xsd
Element BuilderGroup / Address
Namespace No namespace
Diagram
Diagram
Type xs:string
Properties
content simple
minOccurs 0
Source
<xs:element name="Address" type="xs:string" minOccurs="0"/>
Schema location file:/Users/ryanschmied/Downloads/ResXSDv3.1.07.xsd
Element BuilderGroup / Address2
Namespace No namespace
Diagram
Diagram
Type xs:string
Properties
content simple
minOccurs 0
Source
<xs:element name="Address2" type="xs:string" minOccurs="0"/>
Schema location file:/Users/ryanschmied/Downloads/ResXSDv3.1.07.xsd
Element BuilderGroup / UnitID
Namespace No namespace
Annotations
Enter unit identification if townhouses with same street address
Diagram
Diagram
Type xs:string
Properties
content simple
minOccurs 0
Source
<xs:element name="UnitID" type="xs:string" minOccurs="0">
  <xs:annotation>
    <xs:documentation>Enter unit identification if townhouses with same street address</xs:documentation>
  </xs:annotation>
</xs:element>
Schema location file:/Users/ryanschmied/Downloads/ResXSDv3.1.07.xsd
Element BuilderGroup / City
Namespace No namespace
Diagram
Diagram
Type xs:string
Properties
content simple
minOccurs 0
Source
<xs:element name="City" type="xs:string" minOccurs="0"/>
Schema location file:/Users/ryanschmied/Downloads/ResXSDv3.1.07.xsd
Element BuilderGroup / State
Namespace No namespace
Diagram
DiagramResXSDv3_1_07_xsd.tmp#state
Type state
Properties
content simple
minOccurs 0
Facets
enumeration AK
enumeration AL
enumeration AR
enumeration AL
enumeration AK
enumeration AR
enumeration AZ
enumeration CA
enumeration CO
enumeration CT
enumeration DC
enumeration DE
enumeration FL
enumeration GA
enumeration HI
enumeration ID
enumeration IL
enumeration IN
enumeration IA
enumeration KS
enumeration KY
enumeration LA
enumeration ME
enumeration MD
enumeration MA
enumeration MI
enumeration MN
enumeration MS
enumeration MO
enumeration MT
enumeration NE
enumeration NH
enumeration NV
enumeration NJ
enumeration NM
enumeration NY
enumeration NC
enumeration ND
enumeration OH
enumeration OK
enumeration OR
enumeration PA
enumeration PR
enumeration RI
enumeration SC
enumeration SD
enumeration TN
enumeration TX
enumeration UT
enumeration VA
enumeration VI
enumeration VT
enumeration WA
enumeration WV
enumeration WI
enumeration WY
enumeration
Source
<xs:element name="State" type="state" minOccurs="0"/>
Schema location file:/Users/ryanschmied/Downloads/ResXSDv3.1.07.xsd
Element BuilderGroup / Zip
Namespace No namespace
Diagram
Diagram
Type xs:string
Properties
content simple
minOccurs 0
Source
<xs:element name="Zip" type="xs:string" minOccurs="0"/>
Schema location file:/Users/ryanschmied/Downloads/ResXSDv3.1.07.xsd
Element BuilderGroup / Builder
Namespace No namespace
Diagram
Diagram
Type xs:string
Properties
content simple
minOccurs 1
Source
<xs:element name="Builder" type="xs:string" minOccurs="1">
  <xs:annotation/>
</xs:element>
Schema location file:/Users/ryanschmied/Downloads/ResXSDv3.1.07.xsd
Element BuilderGroup / BuilderID
Namespace No namespace
Diagram
Diagram
Type xs:string
Properties
content simple
minOccurs 0
Source
<xs:element name="BuilderID" type="xs:string" minOccurs="0"/>
Schema location file:/Users/ryanschmied/Downloads/ResXSDv3.1.07.xsd
Element ClimateZoneNo
Namespace No namespace
Diagram
Diagram
Type restriction of xs:string
Properties
content simple
Facets
enumeration 1A
enumeration 1B
enumeration 2A
enumeration 2B
enumeration 3A
enumeration 3B
enumeration 3C
enumeration 4A
enumeration 4B
enumeration 4C
enumeration 5A
enumeration 5B
enumeration 6A
enumeration 6B
enumeration 7A
enumeration 7B
enumeration 8A
enumeration 8B
Used by
Source
<xs:element name="ClimateZoneNo">
  <xs:simpleType>
    <xs:restriction base="xs:string">
      <xs:enumeration value="1A"/>
      <xs:enumeration value="1B"/>
      <xs:enumeration value="2A"/>
      <xs:enumeration value="2B"/>
      <xs:enumeration value="3A"/>
      <xs:enumeration value="3B"/>
      <xs:enumeration value="3C"/>
      <xs:enumeration value="4A"/>
      <xs:enumeration value="4B"/>
      <xs:enumeration value="4C"/>
      <xs:enumeration value="5A"/>
      <xs:enumeration value="5B"/>
      <xs:enumeration value="6A"/>
      <xs:enumeration value="6B"/>
      <xs:enumeration value="7A"/>
      <xs:enumeration value="7B"/>
      <xs:enumeration value="8A"/>
      <xs:enumeration value="8B"/>
    </xs:restriction>
  </xs:simpleType>
</xs:element>
Schema location file:/Users/ryanschmied/Downloads/ResXSDv3.1.07.xsd
Element ClimateZoneNo2021
Namespace No namespace
Annotations
Where home is qualified for ZERH certification, enter post 2021 IECC climate zone
Diagram
Diagram
Type restriction of xs:string
Properties
content simple
Facets
enumeration 1A
enumeration 1B
enumeration 2A
enumeration 2B
enumeration 3A
enumeration 3B
enumeration 3C
enumeration 4A
enumeration 4B
enumeration 4C
enumeration 5A
enumeration 5B
enumeration 6A
enumeration 6B
enumeration 7A
enumeration 7B
enumeration 8A
enumeration 8B
Used by
Source
<xs:element name="ClimateZoneNo2021">
  <xs:annotation>
    <xs:documentation>Where home is qualified for ZERH certification, enter post 2021 IECC climate zone</xs:documentation>
  </xs:annotation>
  <xs:simpleType>
    <xs:restriction base="xs:string">
      <xs:enumeration value="1A"/>
      <xs:enumeration value="1B"/>
      <xs:enumeration value="2A"/>
      <xs:enumeration value="2B"/>
      <xs:enumeration value="3A"/>
      <xs:enumeration value="3B"/>
      <xs:enumeration value="3C"/>
      <xs:enumeration value="4A"/>
      <xs:enumeration value="4B"/>
      <xs:enumeration value="4C"/>
      <xs:enumeration value="5A"/>
      <xs:enumeration value="5B"/>
      <xs:enumeration value="6A"/>
      <xs:enumeration value="6B"/>
      <xs:enumeration value="7A"/>
      <xs:enumeration value="7B"/>
      <xs:enumeration value="8A"/>
      <xs:enumeration value="8B"/>
    </xs:restriction>
  </xs:simpleType>
</xs:element>
Schema location file:/Users/ryanschmied/Downloads/ResXSDv3.1.07.xsd
Element Project / Building / CheckGovernmentSubsidized
Namespace No namespace
Annotations
Check Government Subsidized? (true/false)
Diagram
Diagram
Type xs:boolean
Properties
content simple
minOccurs 0
Source
<xs:element name="CheckGovernmentSubsidized" type="xs:boolean" minOccurs="0">
  <xs:annotation>
    <xs:documentation>Check Government Subsidized? (true/false)</xs:documentation>
  </xs:annotation>
</xs:element>
Schema location file:/Users/ryanschmied/Downloads/ResXSDv3.1.07.xsd
Element Project / Building / Community
Namespace No namespace
Diagram
Diagram
Type xs:string
Properties
content simple
minOccurs 0
Source
<xs:element name="Community" type="xs:string" minOccurs="0"/>
Schema location file:/Users/ryanschmied/Downloads/ResXSDv3.1.07.xsd
Element Project / Building / PlanName
Namespace No namespace
Diagram
Diagram
Type xs:string
Properties
content simple
minOccurs 0
Source
<xs:element name="PlanName" type="xs:string" minOccurs="0"/>
Schema location file:/Users/ryanschmied/Downloads/ResXSDv3.1.07.xsd
Element Project / Building / Model
Namespace No namespace
Diagram
Diagram
Type xs:string
Properties
content simple
minOccurs 0
Source
<xs:element name="Model" type="xs:string" minOccurs="0"/>
Schema location file:/Users/ryanschmied/Downloads/ResXSDv3.1.07.xsd
Element Project / Building / Development
Namespace No namespace
Diagram
Diagram
Type xs:string
Properties
content simple
minOccurs 0
Source
<xs:element name="Development" type="xs:string" minOccurs="0"/>
Schema location file:/Users/ryanschmied/Downloads/ResXSDv3.1.07.xsd
Element Project / Building / ConstructionYear
Namespace No namespace
Diagram
Diagram
Type restriction of xs:string
Properties
content simple
minOccurs 0
maxOccurs 1
Facets
pattern [0-9]{4}
Source
<xs:element name="ConstructionYear" maxOccurs="1" minOccurs="0">
  <xs:simpleType>
    <xs:annotation>
      <xs:documentation>4-digit Year</xs:documentation>
    </xs:annotation>
    <xs:restriction base="xs:string">
      <xs:pattern value="[0-9]{4}"/>
    </xs:restriction>
  </xs:simpleType>
</xs:element>
Schema location file:/Users/ryanschmied/Downloads/ResXSDv3.1.07.xsd
Element Project / Building / PermitDate
Namespace No namespace
Annotations
Enter Building Permit Date as YYYY-MM-DD
Diagram
Diagram
Type xs:date
Properties
content simple
minOccurs 1
Source
<xs:element name="PermitDate" type="xs:date" minOccurs="1">
  <xs:annotation>
    <xs:documentation>Enter Building Permit Date as YYYY-MM-DD</xs:documentation>
  </xs:annotation>
</xs:element>
Schema location file:/Users/ryanschmied/Downloads/ResXSDv3.1.07.xsd
Element Project / Building / DwellingUnitID
Namespace No namespace
Annotations
Enter Dwelling Unit Unique Identifier for ZERH program
Diagram
Diagram
Type xs:string
Properties
content simple
minOccurs 0
Source
<xs:element name="DwellingUnitID" type="xs:string" minOccurs="0">
  <xs:annotation>
    <xs:documentation>Enter Dwelling Unit Unique Identifier for ZERH program</xs:documentation>
  </xs:annotation>
</xs:element>
Schema location file:/Users/ryanschmied/Downloads/ResXSDv3.1.07.xsd
Element Project / Building / Characteristics
Namespace No namespace
Annotations
Building Characteristics
Diagram
DiagramResXSDv3_1_07_xsd.tmp#CharacteristicsGroup_HousingTypeResXSDv3_1_07_xsd.tmp#CharacteristicsGroup_NumberOfStoriesResXSDv3_1_07_xsd.tmp#CharacteristicsGroup_FoundationTypeResXSDv3_1_07_xsd.tmp#CharacteristicsGroup_CrawlSpaceTypeResXSDv3_1_07_xsd.tmp#CharacteristicsGroup_ShellAreaResXSDv3_1_07_xsd.tmp#CharacteristicsGroup_FrameFloorsResXSDv3_1_07_xsd.tmp#CharacteristicsGroup_SlabsResXSDv3_1_07_xsd.tmp#CharacteristicsGroup_CeilingsResXSDv3_1_07_xsd.tmp#CharacteristicsGroup_RoofsResXSDv3_1_07_xsd.tmp#CharacteristicsGroup_AboveGradeWallsResXSDv3_1_07_xsd.tmp#CharacteristicsGroup_FoundationWallsResXSDv3_1_07_xsd.tmp#CharacteristicsGroup_JoistsResXSDv3_1_07_xsd.tmp#CharacteristicsGroup_DoorsResXSDv3_1_07_xsd.tmp#CharacteristicsGroup_WindowsResXSDv3_1_07_xsd.tmp#CharacteristicsGroup_InfiltrationResXSDv3_1_07_xsd.tmp#CharacteristicsGroup_MechanicalVentilationResXSDv3_1_07_xsd.tmp#CharacteristicsGroup_DuctsResXSDv3_1_07_xsd.tmp#CharacteristicsGroup_HeatingResXSDv3_1_07_xsd.tmp#CharacteristicsGroup_CoolingResXSDv3_1_07_xsd.tmp#CharacteristicsGroup_HotWaterResXSDv3_1_07_xsd.tmp#CharacteristicsGroup_LightingAppliancesResXSDv3_1_07_xsd.tmp#CharacteristicsGroup_PhotovoltaicsResXSDv3_1_07_xsd.tmp#CharacteristicsGroup_AddedMassResXSDv3_1_07_xsd.tmp#CharacteristicsGroup
Properties
content complex
minOccurs 0
maxOccurs 1
Model
Children AboveGradeWalls, AddedMass, Ceilings, Cooling, CrawlSpaceType, Doors, Ducts, FoundationType, FoundationWalls, FrameFloors, Heating, HotWater, HousingType, Infiltration, Joists, LightingAppliances, MechanicalVentilation, NumberOfStories, Photovoltaics, Roofs, ShellArea, Slabs, Windows
Instance
<Characteristics>
  <HousingType>{1,1}</HousingType>
  <NumberOfStories>{1,1}</NumberOfStories>
  <FoundationType>{1,100}</FoundationType>
  <CrawlSpaceType>{0,100}</CrawlSpaceType>
  <ShellArea unit="sq.ft.">{1,1}</ShellArea>
  <FrameFloors NumComponent="1">{0,1}</FrameFloors>
  <Slabs NumComponent="1">{0,1}</Slabs>
  <Ceilings NumComponent="1">{0,1}</Ceilings>
  <Roofs NumComponents="1">{0,1}</Roofs>
  <AboveGradeWalls NumComponents="1">{0,1}</AboveGradeWalls>
  <FoundationWalls NumComponents="1">{0,1}</FoundationWalls>
  <Joists NumComponents="1">{0,1}</Joists>
  <Doors NumComponents="1">{0,1}</Doors>
  <Windows NumComponents="1">{0,1}</Windows>
  <Infiltration NumComponents="1">{0,1}</Infiltration>
  <MechanicalVentilation NumComponents="1">{0,1}</MechanicalVentilation>
  <Ducts NumComponents="1">{0,1}</Ducts>
  <Heating NumComponents="1">{0,1}</Heating>
  <Cooling NumComponents="1">{0,1}</Cooling>
  <HotWater NumComponents="1">{0,1}</HotWater>
  <LightingAppliances>{0,1}</LightingAppliances>
  <Photovoltaics>{0,1}</Photovoltaics>
  <AddedMass>{0,1}</AddedMass>
</Characteristics>
Source
<xs:element name="Characteristics" minOccurs="0" maxOccurs="1">
  <xs:annotation>
    <xs:documentation>Building Characteristics</xs:documentation>
  </xs:annotation>
  <xs:complexType>
    <xs:group ref="CharacteristicsGroup"/>
  </xs:complexType>
</xs:element>
Schema location file:/Users/ryanschmied/Downloads/ResXSDv3.1.07.xsd
Element CharacteristicsGroup / HousingType
Namespace No namespace
Annotations
Diagram
Diagram
Type restriction of xs:string
Properties
content simple
Facets
enumeration Single-Family
enumeration Townhouse, end unit
enumeration Townhouse, inside unit
enumeration Duplex, single unit
enumeration Multi-family, unit
enumeration Multi-family, end unit
enumeration Multi-family, inside unit
enumeration Mobile home
Source
<xs:element name="HousingType">
  <xs:annotation>
    <xs:documentation/>
  </xs:annotation>
  <xs:simpleType>
    <xs:restriction base="xs:string">
      <xs:enumeration value="Single-Family"/>
      <xs:enumeration value="Townhouse, end unit"/>
      <xs:enumeration value="Townhouse, inside unit"/>
      <xs:enumeration value="Duplex, single unit"/>
      <xs:enumeration value="Multi-family, unit"/>
      <xs:enumeration value="Multi-family, end unit"/>
      <xs:enumeration value="Multi-family, inside unit"/>
      <xs:enumeration value="Mobile home"/>
    </xs:restriction>
  </xs:simpleType>
</xs:element>
Schema location file:/Users/ryanschmied/Downloads/ResXSDv3.1.07.xsd
Element CharacteristicsGroup / NumberOfStories
Namespace No namespace
Annotations
Number of stories for the home
Diagram
Diagram
Type xs:nonNegativeInteger
Properties
content simple
Source
<xs:element name="NumberOfStories" type="xs:nonNegativeInteger">
  <xs:annotation>
    <xs:documentation>Number of stories for the home</xs:documentation>
  </xs:annotation>
</xs:element>
Schema location file:/Users/ryanschmied/Downloads/ResXSDv3.1.07.xsd
Element CharacteristicsGroup / FoundationType
Namespace No namespace
Annotations
The home's foundation type
Diagram
Diagram
Type restriction of xs:string
Properties
content simple
maxOccurs 100
Facets
enumeration Slab On Grade
enumeration Vented Crawl
enumeration Unvented Crawl
enumeration Conditioned Crawl
enumeration Conditioned Basement
enumeration Exposed Exterior
enumeration Unconditioned Basement
enumeration MF Unit Above Cond Space
enumeration Uncond Above Ground Room
enumeration Slab Below Grade
enumeration MF Unit Above Uncond Space
Source
<xs:element name="FoundationType" maxOccurs="100">
  <xs:annotation>
    <xs:documentation>The home's foundation type</xs:documentation>
  </xs:annotation>
  <xs:simpleType>
    <xs:restriction base="xs:string">
      <xs:enumeration value="Slab On Grade"/>
      <xs:enumeration value="Vented Crawl"/>
      <xs:enumeration value="Unvented Crawl"/>
      <xs:enumeration value="Conditioned Crawl"/>
      <xs:enumeration value="Conditioned Basement"/>
      <xs:enumeration value="Exposed Exterior"/>
      <xs:enumeration value="Unconditioned Basement"/>
      <xs:enumeration value="MF Unit Above Cond Space"/>
      <xs:enumeration value="Uncond Above Ground Room"/>
      <xs:enumeration value="Slab Below Grade"/>
      <xs:enumeration value="MF Unit Above Uncond Space"/>
    </xs:restriction>
  </xs:simpleType>
</xs:element>
Schema location file:/Users/ryanschmied/Downloads/ResXSDv3.1.07.xsd
Element CharacteristicsGroup / CrawlSpaceType
Namespace No namespace
Annotations
Type of crawl space
Diagram
Diagram
Type restriction of xs:string
Properties
content simple
minOccurs 0
maxOccurs 100
Facets
enumeration Unvented
enumeration Vented
enumeration Conditioned
Source
<xs:element name="CrawlSpaceType" minOccurs="0" maxOccurs="100">
  <xs:annotation>
    <xs:documentation>Type of crawl space</xs:documentation>
  </xs:annotation>
  <xs:simpleType>
    <xs:restriction base="xs:string">
      <xs:enumeration value="Unvented"/>
      <xs:enumeration value="Vented"/>
      <xs:enumeration value="Conditioned"/>
    </xs:restriction>
  </xs:simpleType>
</xs:element>
Schema location file:/Users/ryanschmied/Downloads/ResXSDv3.1.07.xsd
Element CharacteristicsGroup / ShellArea
Namespace No namespace
Annotations
The area of the building shell in square feet
Diagram
DiagramResXSDv3_1_07_xsd.tmp#CharacteristicsGroup_CharacteristicsGroup_ShellArea_unit
Type extension of xs:decimal
Properties
content complex
Attributes
QName Type Fixed Use
unit sq.ft. optional
Source
<xs:element name="ShellArea">
  <xs:annotation>
    <xs:documentation>The area of the building shell in square feet</xs:documentation>
  </xs:annotation>
  <xs:complexType>
    <xs:simpleContent>
      <xs:extension base="xs:decimal">
        <xs:attribute fixed="sq.ft." name="unit"/>
      </xs:extension>
    </xs:simpleContent>
  </xs:complexType>
</xs:element>
Schema location file:/Users/ryanschmied/Downloads/ResXSDv3.1.07.xsd
Element CharacteristicsGroup / FrameFloors
Namespace No namespace
Diagram
DiagramResXSDv3_1_07_xsd.tmp#CharacteristicsGroup_CharacteristicsGroup_FrameFloors_NumComponentResXSDv3_1_07_xsd.tmp#CharacteristicsGroup_CharacteristicsGroup_FrameFloors_Component
Properties
content complex
minOccurs 0
Model
Children Component
Instance
<FrameFloors NumComponent="1">
  <Component>{1,100}</Component>
</FrameFloors>
Attributes
QName Type Default Use
NumComponent xs:int 1 optional
Asserts
Test XPath default namespace Annotation
(@NumComponent = count(Component))
Source
<xs:element name="FrameFloors" minOccurs="0">
  <xs:complexType>
    <xs:sequence>
      <xs:element name="Component" maxOccurs="100">
        <xs:complexType>
          <xs:all>
            <xs:element ref="Area" minOccurs="0">
              <xs:annotation>
                <xs:documentation>The frame floor area</xs:documentation>
              </xs:annotation>
            </xs:element>
            <xs:element ref="AssemblyUFactor" minOccurs="0">
              <xs:annotation>
                <xs:documentation>Assembly U-Value for individual wood frame floors (not slabs)</xs:documentation>
              </xs:annotation>
            </xs:element>
            <xs:element ref="Location" minOccurs="0">
              <xs:annotation>
                <xs:documentation>The frame floor location for each</xs:documentation>
              </xs:annotation>
            </xs:element>
            <xs:element ref="ContinuousInsulation" minOccurs="0">
              <xs:annotation>
                <xs:documentation>Continuous Insulation R-value for wood frame floors (not slabs)</xs:documentation>
              </xs:annotation>
            </xs:element>
            <xs:element ref="CavityInsulation" minOccurs="0">
              <xs:annotation>
                <xs:documentation>Cavity Insulation R-value for wood frame floors (not slabs)</xs:documentation>
              </xs:annotation>
            </xs:element>
          </xs:all>
        </xs:complexType>
      </xs:element>
    </xs:sequence>
    <xs:attribute name="NumComponent" type="xs:int" default="1"/>
    <xs:assert test="(@NumComponent = count(Component))"/>
  </xs:complexType>
</xs:element>
Schema location file:/Users/ryanschmied/Downloads/ResXSDv3.1.07.xsd
Element CharacteristicsGroup / FrameFloors / Component
Namespace No namespace
Diagram
DiagramResXSDv3_1_07_xsd.tmp#AreaResXSDv3_1_07_xsd.tmp#AssemblyUFactorResXSDv3_1_07_xsd.tmp#LocationResXSDv3_1_07_xsd.tmp#ContinuousInsulationResXSDv3_1_07_xsd.tmp#CavityInsulation
Properties
content complex
maxOccurs 100
Model
Children Area, AssemblyUFactor, CavityInsulation, ContinuousInsulation, Location
Instance
<Component>
  <Area unit="sq.ft.">{0,1}</Area>
  <AssemblyUFactor>{0,1}</AssemblyUFactor>
  <Location>{0,1}</Location>
  <ContinuousInsulation>{0,1}</ContinuousInsulation>
  <CavityInsulation>{0,1}</CavityInsulation>
</Component>
Source
<xs:element name="Component" maxOccurs="100">
  <xs:complexType>
    <xs:all>
      <xs:element ref="Area" minOccurs="0">
        <xs:annotation>
          <xs:documentation>The frame floor area</xs:documentation>
        </xs:annotation>
      </xs:element>
      <xs:element ref="AssemblyUFactor" minOccurs="0">
        <xs:annotation>
          <xs:documentation>Assembly U-Value for individual wood frame floors (not slabs)</xs:documentation>
        </xs:annotation>
      </xs:element>
      <xs:element ref="Location" minOccurs="0">
        <xs:annotation>
          <xs:documentation>The frame floor location for each</xs:documentation>
        </xs:annotation>
      </xs:element>
      <xs:element ref="ContinuousInsulation" minOccurs="0">
        <xs:annotation>
          <xs:documentation>Continuous Insulation R-value for wood frame floors (not slabs)</xs:documentation>
        </xs:annotation>
      </xs:element>
      <xs:element ref="CavityInsulation" minOccurs="0">
        <xs:annotation>
          <xs:documentation>Cavity Insulation R-value for wood frame floors (not slabs)</xs:documentation>
        </xs:annotation>
      </xs:element>
    </xs:all>
  </xs:complexType>
</xs:element>
Schema location file:/Users/ryanschmied/Downloads/ResXSDv3.1.07.xsd
Element Area
Namespace No namespace
Annotations
Area
Diagram
DiagramResXSDv3_1_07_xsd.tmp#Area_unit
Type extension of xs:float
Properties
content complex
Used by
Attributes
QName Type Fixed Use
unit sq.ft. optional
Source
<xs:element name="Area">
  <xs:annotation>
    <xs:documentation>Area</xs:documentation>
  </xs:annotation>
  <xs:complexType>
    <xs:simpleContent>
      <xs:extension base="xs:float">
        <xs:attribute fixed="sq.ft." name="unit"/>
      </xs:extension>
    </xs:simpleContent>
  </xs:complexType>
</xs:element>
Schema location file:/Users/ryanschmied/Downloads/ResXSDv3.1.07.xsd
Element AssemblyUFactor
Namespace No namespace
Diagram
Diagram
Type xs:float
Properties
content simple
Used by
Source
<xs:element name="AssemblyUFactor" type="xs:float">
</xs:element>
Schema location file:/Users/ryanschmied/Downloads/ResXSDv3.1.07.xsd
Element Location
Namespace No namespace
Diagram
Diagram
Type restriction of xs:string
Properties
content simple
Facets
enumeration Between Cond and Ambient
enumeration Exposed Exterior
enumeration Garage
enumeration Vented Crawl
enumeration Attic
enumeration Unconditioned Basement
enumeration Enclosed Crawl
enumeration Btw uncond bsmt_ambient
enumeration Btw uncond bsmt_garage
enumeration Btw uncond bsmt_open crawl
enumeration Btw enclosed crawl_ambient
enumeration Btw enclosed crawl_garage
enumeration Btw enclosed crawl_open crawl
enumeration Adiabatic
enumeration Btw cond crawl_ambient
enumeration Btw cond crawl_garage
enumeration Conditioned Space
enumeration Sealed Attic
enumeration Vaulted Roof
enumeration Uncond Above Ground Room
enumeration Raised Floor
enumeration Btw cond crawl_open crawl
enumeration Btw cond crawl_enclosed crawl
enumeration Btw cond crawl_uncond bsmt
Used by
Source
<xs:element name="Location">
  <xs:simpleType>
    <xs:restriction base="xs:string">
      <xs:enumeration value="Between Cond and Ambient"/>
      <xs:enumeration value="Exposed Exterior"/>
      <xs:enumeration value="Garage"/>
      <xs:enumeration value="Vented Crawl"/>
      <xs:enumeration value="Attic"/>
      <xs:enumeration value="Unconditioned Basement"/>
      <xs:enumeration value="Enclosed Crawl"/>
      <xs:enumeration value="Btw uncond bsmt_ambient"/>
      <xs:enumeration value="Btw uncond bsmt_garage"/>
      <xs:enumeration value="Btw uncond bsmt_open crawl"/>
      <xs:enumeration value="Btw enclosed crawl_ambient"/>
      <xs:enumeration value="Btw enclosed crawl_garage"/>
      <xs:enumeration value="Btw enclosed crawl_open crawl"/>
      <xs:enumeration value="Adiabatic"/>
      <xs:enumeration value="Btw cond crawl_ambient"/>
      <xs:enumeration value="Btw cond crawl_garage"/>
      <xs:enumeration value="Conditioned Space"/>
      <xs:enumeration value="Sealed Attic"/>
      <xs:enumeration value="Vaulted Roof"/>
      <xs:enumeration value="Uncond Above Ground Room"/>
      <xs:enumeration value="Raised Floor"/>
      <xs:enumeration value="Btw cond crawl_open crawl"/>
      <xs:enumeration value="Btw cond crawl_enclosed crawl"/>
      <xs:enumeration value="Btw cond crawl_uncond bsmt"/>
    </xs:restriction>
  </xs:simpleType>
</xs:element>
Schema location file:/Users/ryanschmied/Downloads/ResXSDv3.1.07.xsd
Element ContinuousInsulation
Namespace No namespace
Diagram
Diagram
Type xs:float
Properties
content simple
Used by
Source
<xs:element name="ContinuousInsulation" type="xs:float">
</xs:element>
Schema location file:/Users/ryanschmied/Downloads/ResXSDv3.1.07.xsd
Element CavityInsulation
Namespace No namespace
Diagram
Diagram
Type xs:float
Properties
content simple
Used by
Source
<xs:element name="CavityInsulation" type="xs:float">
</xs:element>
Schema location file:/Users/ryanschmied/Downloads/ResXSDv3.1.07.xsd
Element CharacteristicsGroup / Slabs
Namespace No namespace
Diagram
DiagramResXSDv3_1_07_xsd.tmp#CharacteristicsGroup_CharacteristicsGroup_Slabs_NumComponentResXSDv3_1_07_xsd.tmp#CharacteristicsGroup_CharacteristicsGroup_Slabs_Component
Properties
content complex
minOccurs 0
Model
Children Component
Instance
<Slabs NumComponent="1">
  <Component>{1,100}</Component>
</Slabs>
Attributes
QName Type Default Use
NumComponent xs:int 1 optional
Asserts
Test XPath default namespace Annotation
(@NumComponent = count(Component))
Source
<xs:element name="Slabs" minOccurs="0">
  <xs:complexType>
    <xs:sequence>
      <xs:element name="Component" maxOccurs="100">
        <xs:complexType>
          <xs:all>
            <xs:element ref="Area" minOccurs="0">
              <xs:annotation>
                <xs:documentation>The slab area in square feet</xs:documentation>
              </xs:annotation>
            </xs:element>
            <xs:element name="DepthBelowGrade" minOccurs="0">
              <xs:annotation>
                <xs:documentation>The depth of the slab below grade</xs:documentation>
              </xs:annotation>
              <xs:complexType>
                <xs:simpleContent>
                  <xs:extension base="xs:decimal">
                    <xs:attribute fixed="ft." name="unit"/>
                  </xs:extension>
                </xs:simpleContent>
              </xs:complexType>
            </xs:element>
            <xs:element name="Perimeter" minOccurs="0">
              <xs:annotation>
                <xs:documentation>The length of the slab perimeter in feet</xs:documentation>
              </xs:annotation>
              <xs:complexType>
                <xs:simpleContent>
                  <xs:extension base="xs:decimal">
                    <xs:attribute fixed="ft." name="unit"/>
                  </xs:extension>
                </xs:simpleContent>
              </xs:complexType>
            </xs:element>
            <xs:element name="PerimeterOnGrade" minOccurs="0">
              <xs:annotation>
                <xs:documentation>The length of the slab perimeter that is exposed in feet</xs:documentation>
              </xs:annotation>
              <xs:complexType>
                <xs:simpleContent>
                  <xs:extension base="xs:decimal">
                    <xs:attribute fixed="ft." name="unit"/>
                  </xs:extension>
                </xs:simpleContent>
              </xs:complexType>
            </xs:element>
            <xs:element name="PerimeterInsulation" type="xs:float" minOccurs="0">
              <xs:annotation>
                <xs:documentation>Perimeter Insulation R-value for slab</xs:documentation>
              </xs:annotation>
            </xs:element>
            <xs:element name="InsulationWidth" minOccurs="0">
              <xs:annotation>
                <xs:documentation>Insulation Width for slab</xs:documentation>
              </xs:annotation>
              <xs:complexType>
                <xs:simpleContent>
                  <xs:extension base="xs:decimal">
                    <xs:attribute fixed="in." name="unit"/>
                  </xs:extension>
                </xs:simpleContent>
              </xs:complexType>
            </xs:element>
            <xs:element name="PerimeterInsulationDepth" minOccurs="0">
              <xs:annotation>
                <xs:documentation>Perimeter Insulation Depth for slab</xs:documentation>
              </xs:annotation>
              <xs:complexType>
                <xs:simpleContent>
                  <xs:extension base="xs:decimal">
                    <xs:attribute fixed="in." name="unit"/>
                  </xs:extension>
                </xs:simpleContent>
              </xs:complexType>
            </xs:element>
            <xs:element name="HasFullUnderslabInsulation" type="xs:boolean" minOccurs="0">
              <xs:annotation>
                <xs:documentation>Is slab entirely insulated?</xs:documentation>
              </xs:annotation>
            </xs:element>
            <xs:element name="UnderslabInsulation" type="xs:float" minOccurs="0">
              <xs:annotation>
                <xs:documentation>Underslab Insulation R-Value</xs:documentation>
              </xs:annotation>
            </xs:element>
          </xs:all>
        </xs:complexType>
      </xs:element>
    </xs:sequence>
    <xs:attribute name="NumComponent" type="xs:int" default="1"/>
    <xs:assert test="(@NumComponent = count(Component))"/>
  </xs:complexType>
</xs:element>
Schema location file:/Users/ryanschmied/Downloads/ResXSDv3.1.07.xsd
Element CharacteristicsGroup / Slabs / Component
Namespace No namespace
Diagram
DiagramResXSDv3_1_07_xsd.tmp#AreaResXSDv3_1_07_xsd.tmp#CharacteristicsGroup_CharacteristicsGroup_Slabs_CharacteristicsGroup_CharacteristicsGroup_Slabs_Component_DepthBelowGradeResXSDv3_1_07_xsd.tmp#CharacteristicsGroup_CharacteristicsGroup_Slabs_CharacteristicsGroup_CharacteristicsGroup_Slabs_Component_PerimeterResXSDv3_1_07_xsd.tmp#CharacteristicsGroup_CharacteristicsGroup_Slabs_CharacteristicsGroup_CharacteristicsGroup_Slabs_Component_PerimeterOnGradeResXSDv3_1_07_xsd.tmp#CharacteristicsGroup_CharacteristicsGroup_Slabs_CharacteristicsGroup_CharacteristicsGroup_Slabs_Component_PerimeterInsulationResXSDv3_1_07_xsd.tmp#CharacteristicsGroup_CharacteristicsGroup_Slabs_CharacteristicsGroup_CharacteristicsGroup_Slabs_Component_InsulationWidthResXSDv3_1_07_xsd.tmp#CharacteristicsGroup_CharacteristicsGroup_Slabs_CharacteristicsGroup_CharacteristicsGroup_Slabs_Component_PerimeterInsulationDepthResXSDv3_1_07_xsd.tmp#CharacteristicsGroup_CharacteristicsGroup_Slabs_CharacteristicsGroup_CharacteristicsGroup_Slabs_Component_HasFullUnderslabInsulationResXSDv3_1_07_xsd.tmp#CharacteristicsGroup_CharacteristicsGroup_Slabs_CharacteristicsGroup_CharacteristicsGroup_Slabs_Component_UnderslabInsulation
Properties
content complex
maxOccurs 100
Model
Children Area, DepthBelowGrade, HasFullUnderslabInsulation, InsulationWidth, Perimeter, PerimeterInsulation, PerimeterInsulationDepth, PerimeterOnGrade, UnderslabInsulation
Instance
<Component>
  <Area unit="sq.ft.">{0,1}</Area>
  <DepthBelowGrade unit="ft.">{0,1}</DepthBelowGrade>
  <Perimeter unit="ft.">{0,1}</Perimeter>
  <PerimeterOnGrade unit="ft.">{0,1}</PerimeterOnGrade>
  <PerimeterInsulation>{0,1}</PerimeterInsulation>
  <InsulationWidth unit="in.">{0,1}</InsulationWidth>
  <PerimeterInsulationDepth unit="in.">{0,1}</PerimeterInsulationDepth>
  <HasFullUnderslabInsulation>{0,1}</HasFullUnderslabInsulation>
  <UnderslabInsulation>{0,1}</UnderslabInsulation>
</Component>
Source
<xs:element name="Component" maxOccurs="100">
  <xs:complexType>
    <xs:all>
      <xs:element ref="Area" minOccurs="0">
        <xs:annotation>
          <xs:documentation>The slab area in square feet</xs:documentation>
        </xs:annotation>
      </xs:element>
      <xs:element name="DepthBelowGrade" minOccurs="0">
        <xs:annotation>
          <xs:documentation>The depth of the slab below grade</xs:documentation>
        </xs:annotation>
        <xs:complexType>
          <xs:simpleContent>
            <xs:extension base="xs:decimal">
              <xs:attribute fixed="ft." name="unit"/>
            </xs:extension>
          </xs:simpleContent>
        </xs:complexType>
      </xs:element>
      <xs:element name="Perimeter" minOccurs="0">
        <xs:annotation>
          <xs:documentation>The length of the slab perimeter in feet</xs:documentation>
        </xs:annotation>
        <xs:complexType>
          <xs:simpleContent>
            <xs:extension base="xs:decimal">
              <xs:attribute fixed="ft." name="unit"/>
            </xs:extension>
          </xs:simpleContent>
        </xs:complexType>
      </xs:element>
      <xs:element name="PerimeterOnGrade" minOccurs="0">
        <xs:annotation>
          <xs:documentation>The length of the slab perimeter that is exposed in feet</xs:documentation>
        </xs:annotation>
        <xs:complexType>
          <xs:simpleContent>
            <xs:extension base="xs:decimal">
              <xs:attribute fixed="ft." name="unit"/>
            </xs:extension>
          </xs:simpleContent>
        </xs:complexType>
      </xs:element>
      <xs:element name="PerimeterInsulation" type="xs:float" minOccurs="0">
        <xs:annotation>
          <xs:documentation>Perimeter Insulation R-value for slab</xs:documentation>
        </xs:annotation>
      </xs:element>
      <xs:element name="InsulationWidth" minOccurs="0">
        <xs:annotation>
          <xs:documentation>Insulation Width for slab</xs:documentation>
        </xs:annotation>
        <xs:complexType>
          <xs:simpleContent>
            <xs:extension base="xs:decimal">
              <xs:attribute fixed="in." name="unit"/>
            </xs:extension>
          </xs:simpleContent>
        </xs:complexType>
      </xs:element>
      <xs:element name="PerimeterInsulationDepth" minOccurs="0">
        <xs:annotation>
          <xs:documentation>Perimeter Insulation Depth for slab</xs:documentation>
        </xs:annotation>
        <xs:complexType>
          <xs:simpleContent>
            <xs:extension base="xs:decimal">
              <xs:attribute fixed="in." name="unit"/>
            </xs:extension>
          </xs:simpleContent>
        </xs:complexType>
      </xs:element>
      <xs:element name="HasFullUnderslabInsulation" type="xs:boolean" minOccurs="0">
        <xs:annotation>
          <xs:documentation>Is slab entirely insulated?</xs:documentation>
        </xs:annotation>
      </xs:element>
      <xs:element name="UnderslabInsulation" type="xs:float" minOccurs="0">
        <xs:annotation>
          <xs:documentation>Underslab Insulation R-Value</xs:documentation>
        </xs:annotation>
      </xs:element>
    </xs:all>
  </xs:complexType>
</xs:element>
Schema location file:/Users/ryanschmied/Downloads/ResXSDv3.1.07.xsd
Element CharacteristicsGroup / Slabs / Component / DepthBelowGrade
Namespace No namespace
Annotations
The depth of the slab below grade
Diagram
DiagramResXSDv3_1_07_xsd.tmp#CharacteristicsGroup_CharacteristicsGroup_Slabs_CharacteristicsGroup_CharacteristicsGroup_Slabs_Component_CharacteristicsGroup_CharacteristicsGroup_Slabs_CharacteristicsGroup_CharacteristicsGroup_Slabs_Component_DepthBelowGrade_unit
Type extension of xs:decimal
Properties
content complex
minOccurs 0
Attributes
QName Type Fixed Use
unit ft. optional
Source
<xs:element name="DepthBelowGrade" minOccurs="0">
  <xs:annotation>
    <xs:documentation>The depth of the slab below grade</xs:documentation>
  </xs:annotation>
  <xs:complexType>
    <xs:simpleContent>
      <xs:extension base="xs:decimal">
        <xs:attribute fixed="ft." name="unit"/>
      </xs:extension>
    </xs:simpleContent>
  </xs:complexType>
</xs:element>
Schema location file:/Users/ryanschmied/Downloads/ResXSDv3.1.07.xsd
Element CharacteristicsGroup / Slabs / Component / Perimeter
Namespace No namespace
Annotations
The length of the slab perimeter in feet
Diagram
DiagramResXSDv3_1_07_xsd.tmp#CharacteristicsGroup_CharacteristicsGroup_Slabs_CharacteristicsGroup_CharacteristicsGroup_Slabs_Component_CharacteristicsGroup_CharacteristicsGroup_Slabs_CharacteristicsGroup_CharacteristicsGroup_Slabs_Component_Perimeter_unit
Type extension of xs:decimal
Properties
content complex
minOccurs 0
Attributes
QName Type Fixed Use
unit ft. optional
Source
<xs:element name="Perimeter" minOccurs="0">
  <xs:annotation>
    <xs:documentation>The length of the slab perimeter in feet</xs:documentation>
  </xs:annotation>
  <xs:complexType>
    <xs:simpleContent>
      <xs:extension base="xs:decimal">
        <xs:attribute fixed="ft." name="unit"/>
      </xs:extension>
    </xs:simpleContent>
  </xs:complexType>
</xs:element>
Schema location file:/Users/ryanschmied/Downloads/ResXSDv3.1.07.xsd
Element CharacteristicsGroup / Slabs / Component / PerimeterOnGrade
Namespace No namespace
Annotations
The length of the slab perimeter that is exposed in feet
Diagram
DiagramResXSDv3_1_07_xsd.tmp#CharacteristicsGroup_CharacteristicsGroup_Slabs_CharacteristicsGroup_CharacteristicsGroup_Slabs_Component_CharacteristicsGroup_CharacteristicsGroup_Slabs_CharacteristicsGroup_CharacteristicsGroup_Slabs_Component_PerimeterOnGrade_unit
Type extension of xs:decimal
Properties
content complex
minOccurs 0
Attributes
QName Type Fixed Use
unit ft. optional
Source
<xs:element name="PerimeterOnGrade" minOccurs="0">
  <xs:annotation>
    <xs:documentation>The length of the slab perimeter that is exposed in feet</xs:documentation>
  </xs:annotation>
  <xs:complexType>
    <xs:simpleContent>
      <xs:extension base="xs:decimal">
        <xs:attribute fixed="ft." name="unit"/>
      </xs:extension>
    </xs:simpleContent>
  </xs:complexType>
</xs:element>
Schema location file:/Users/ryanschmied/Downloads/ResXSDv3.1.07.xsd
Element CharacteristicsGroup / Slabs / Component / PerimeterInsulation
Namespace No namespace
Annotations
Perimeter Insulation R-value for slab
Diagram
Diagram
Type xs:float
Properties
content simple
minOccurs 0
Source
<xs:element name="PerimeterInsulation" type="xs:float" minOccurs="0">
  <xs:annotation>
    <xs:documentation>Perimeter Insulation R-value for slab</xs:documentation>
  </xs:annotation>
</xs:element>
Schema location file:/Users/ryanschmied/Downloads/ResXSDv3.1.07.xsd
Element CharacteristicsGroup / Slabs / Component / InsulationWidth
Namespace No namespace
Annotations
Insulation Width for slab
Diagram
DiagramResXSDv3_1_07_xsd.tmp#CharacteristicsGroup_CharacteristicsGroup_Slabs_CharacteristicsGroup_CharacteristicsGroup_Slabs_Component_CharacteristicsGroup_CharacteristicsGroup_Slabs_CharacteristicsGroup_CharacteristicsGroup_Slabs_Component_InsulationWidth_unit
Type extension of xs:decimal
Properties
content complex
minOccurs 0
Attributes
QName Type Fixed Use
unit in. optional
Source
<xs:element name="InsulationWidth" minOccurs="0">
  <xs:annotation>
    <xs:documentation>Insulation Width for slab</xs:documentation>
  </xs:annotation>
  <xs:complexType>
    <xs:simpleContent>
      <xs:extension base="xs:decimal">
        <xs:attribute fixed="in." name="unit"/>
      </xs:extension>
    </xs:simpleContent>
  </xs:complexType>
</xs:element>
Schema location file:/Users/ryanschmied/Downloads/ResXSDv3.1.07.xsd
Element CharacteristicsGroup / Slabs / Component / PerimeterInsulationDepth
Namespace No namespace
Annotations
Perimeter Insulation Depth for slab
Diagram
DiagramResXSDv3_1_07_xsd.tmp#CharacteristicsGroup_CharacteristicsGroup_Slabs_CharacteristicsGroup_CharacteristicsGroup_Slabs_Component_CharacteristicsGroup_CharacteristicsGroup_Slabs_CharacteristicsGroup_CharacteristicsGroup_Slabs_Component_PerimeterInsulationDepth_unit
Type extension of xs:decimal
Properties
content complex
minOccurs 0
Attributes
QName Type Fixed Use
unit in. optional
Source
<xs:element name="PerimeterInsulationDepth" minOccurs="0">
  <xs:annotation>
    <xs:documentation>Perimeter Insulation Depth for slab</xs:documentation>
  </xs:annotation>
  <xs:complexType>
    <xs:simpleContent>
      <xs:extension base="xs:decimal">
        <xs:attribute fixed="in." name="unit"/>
      </xs:extension>
    </xs:simpleContent>
  </xs:complexType>
</xs:element>
Schema location file:/Users/ryanschmied/Downloads/ResXSDv3.1.07.xsd
Element CharacteristicsGroup / Slabs / Component / HasFullUnderslabInsulation
Namespace No namespace
Annotations
Is slab entirely insulated?
Diagram
Diagram
Type xs:boolean
Properties
content simple
minOccurs 0
Source
<xs:element name="HasFullUnderslabInsulation" type="xs:boolean" minOccurs="0">
  <xs:annotation>
    <xs:documentation>Is slab entirely insulated?</xs:documentation>
  </xs:annotation>
</xs:element>
Schema location file:/Users/ryanschmied/Downloads/ResXSDv3.1.07.xsd
Element CharacteristicsGroup / Slabs / Component / UnderslabInsulation
Namespace No namespace
Annotations
Underslab Insulation R-Value
Diagram
Diagram
Type xs:float
Properties
content simple
minOccurs 0
Source
<xs:element name="UnderslabInsulation" type="xs:float" minOccurs="0">
  <xs:annotation>
    <xs:documentation>Underslab Insulation R-Value</xs:documentation>
  </xs:annotation>
</xs:element>
Schema location file:/Users/ryanschmied/Downloads/ResXSDv3.1.07.xsd
Element CharacteristicsGroup / Ceilings
Namespace No namespace
Diagram
DiagramResXSDv3_1_07_xsd.tmp#CharacteristicsGroup_CharacteristicsGroup_Ceilings_NumComponentResXSDv3_1_07_xsd.tmp#CharacteristicsGroup_CharacteristicsGroup_Ceilings_Component
Properties
content complex
minOccurs 0
Model
Children Component
Instance
<Ceilings NumComponent="1">
  <Component>{1,100}</Component>
</Ceilings>
Attributes
QName Type Default Use
NumComponent xs:int 1 optional
Asserts
Test XPath default namespace Annotation
(@NumComponent = count(Component))
Source
<xs:element name="Ceilings" minOccurs="0">
  <xs:complexType>
    <xs:sequence>
      <xs:element name="Component" maxOccurs="100">
        <xs:complexType>
          <xs:all>
            <xs:element ref="Area">
              <xs:annotation>
                <xs:documentation>Individual ceiling surface area in square feet (Individual)</xs:documentation>
              </xs:annotation>
            </xs:element>
            <xs:element ref="AssemblyUFactor">
              <xs:annotation>
                <xs:documentation>Individual assembly U-Value for ceiling</xs:documentation>
              </xs:annotation>
            </xs:element>
            <xs:element ref="ContinuousInsulation" minOccurs="0">
              <xs:annotation>
                <xs:documentation>Ceiling continuous insulation R-value (must be used with cavity R-value in order to get a total ceiling insulation R-value)</xs:documentation>
              </xs:annotation>
            </xs:element>
            <xs:element ref="CavityInsulation" minOccurs="0">
              <xs:annotation>
                <xs:documentation>Ceiling cavity insulation R-value (must be used with cont. R-value in order to get a total ceiling insulation R-value)</xs:documentation>
              </xs:annotation>
            </xs:element>
            <xs:element name="InsulationType">
              <xs:annotation>
                <xs:documentation>Ceiling insulation type (i.e. Batt, blown, etc)</xs:documentation>
              </xs:annotation>
              <xs:simpleType>
                <xs:restriction base="xs:string">
                  <xs:enumeration value="Batt"/>
                  <xs:enumeration value="Blown"/>
                  <xs:enumeration value="Custom"/>
                </xs:restriction>
              </xs:simpleType>
            </xs:element>
            <xs:element name="InsulationGrade">
              <xs:annotation>
                <xs:documentation>Insulation installation grade for the ceiling insulation (i.e., 1, 2, 3)</xs:documentation>
              </xs:annotation>
              <xs:simpleType>
                <xs:restriction base="xs:integer">
                  <xs:enumeration value="1"/>
                  <xs:enumeration value="2"/>
                  <xs:enumeration value="3"/>
                </xs:restriction>
              </xs:simpleType>
            </xs:element>
            <xs:element name="TrussWidth">
              <xs:annotation>
                <xs:documentation>The width of the ceiling joist/bottom truss chord or rafters in inches</xs:documentation>
              </xs:annotation>
              <xs:complexType>
                <xs:simpleContent>
                  <xs:extension base="xs:decimal">
                    <xs:attribute fixed="in." name="unit"/>
                  </xs:extension>
                </xs:simpleContent>
              </xs:complexType>
            </xs:element>
            <xs:element name="TrussHeight">
              <xs:annotation>
                <xs:documentation>The height of the ceiling joist/bottom truss chord or rafters in inches</xs:documentation>
              </xs:annotation>
              <xs:complexType>
                <xs:simpleContent>
                  <xs:extension base="xs:decimal">
                    <xs:attribute fixed="in." name="unit"/>
                  </xs:extension>
                </xs:simpleContent>
              </xs:complexType>
            </xs:element>
            <xs:element ref="FramingFactor">
              <xs:annotation>
                <xs:documentation>Ceiling framing factor</xs:documentation>
              </xs:annotation>
            </xs:element>
          </xs:all>
        </xs:complexType>
      </xs:element>
    </xs:sequence>
    <xs:attribute name="NumComponent" type="xs:int" default="1"/>
    <xs:assert test="(@NumComponent = count(Component))"/>
  </xs:complexType>
</xs:element>
Schema location file:/Users/ryanschmied/Downloads/ResXSDv3.1.07.xsd
Element CharacteristicsGroup / Ceilings / Component
Namespace No namespace
Diagram
DiagramResXSDv3_1_07_xsd.tmp#AreaResXSDv3_1_07_xsd.tmp#AssemblyUFactorResXSDv3_1_07_xsd.tmp#ContinuousInsulationResXSDv3_1_07_xsd.tmp#CavityInsulationResXSDv3_1_07_xsd.tmp#CharacteristicsGroup_CharacteristicsGroup_Ceilings_CharacteristicsGroup_CharacteristicsGroup_Ceilings_Component_InsulationTypeResXSDv3_1_07_xsd.tmp#CharacteristicsGroup_CharacteristicsGroup_Ceilings_CharacteristicsGroup_CharacteristicsGroup_Ceilings_Component_InsulationGradeResXSDv3_1_07_xsd.tmp#CharacteristicsGroup_CharacteristicsGroup_Ceilings_CharacteristicsGroup_CharacteristicsGroup_Ceilings_Component_TrussWidthResXSDv3_1_07_xsd.tmp#CharacteristicsGroup_CharacteristicsGroup_Ceilings_CharacteristicsGroup_CharacteristicsGroup_Ceilings_Component_TrussHeightResXSDv3_1_07_xsd.tmp#FramingFactor
Properties
content complex
maxOccurs 100
Model
Children Area, AssemblyUFactor, CavityInsulation, ContinuousInsulation, FramingFactor, InsulationGrade, InsulationType, TrussHeight, TrussWidth
Instance
<Component>
  <Area unit="sq.ft.">{1,1}</Area>
  <AssemblyUFactor>{1,1}</AssemblyUFactor>
  <ContinuousInsulation>{0,1}</ContinuousInsulation>
  <CavityInsulation>{0,1}</CavityInsulation>
  <InsulationType>{1,1}</InsulationType>
  <InsulationGrade>{1,1}</InsulationGrade>
  <TrussWidth unit="in.">{1,1}</TrussWidth>
  <TrussHeight unit="in.">{1,1}</TrussHeight>
  <FramingFactor unit="%">{1,1}</FramingFactor>
</Component>
Source
<xs:element name="Component" maxOccurs="100">
  <xs:complexType>
    <xs:all>
      <xs:element ref="Area">
        <xs:annotation>
          <xs:documentation>Individual ceiling surface area in square feet (Individual)</xs:documentation>
        </xs:annotation>
      </xs:element>
      <xs:element ref="AssemblyUFactor">
        <xs:annotation>
          <xs:documentation>Individual assembly U-Value for ceiling</xs:documentation>
        </xs:annotation>
      </xs:element>
      <xs:element ref="ContinuousInsulation" minOccurs="0">
        <xs:annotation>
          <xs:documentation>Ceiling continuous insulation R-value (must be used with cavity R-value in order to get a total ceiling insulation R-value)</xs:documentation>
        </xs:annotation>
      </xs:element>
      <xs:element ref="CavityInsulation" minOccurs="0">
        <xs:annotation>
          <xs:documentation>Ceiling cavity insulation R-value (must be used with cont. R-value in order to get a total ceiling insulation R-value)</xs:documentation>
        </xs:annotation>
      </xs:element>
      <xs:element name="InsulationType">
        <xs:annotation>
          <xs:documentation>Ceiling insulation type (i.e. Batt, blown, etc)</xs:documentation>
        </xs:annotation>
        <xs:simpleType>
          <xs:restriction base="xs:string">
            <xs:enumeration value="Batt"/>
            <xs:enumeration value="Blown"/>
            <xs:enumeration value="Custom"/>
          </xs:restriction>
        </xs:simpleType>
      </xs:element>
      <xs:element name="InsulationGrade">
        <xs:annotation>
          <xs:documentation>Insulation installation grade for the ceiling insulation (i.e., 1, 2, 3)</xs:documentation>
        </xs:annotation>
        <xs:simpleType>
          <xs:restriction base="xs:integer">
            <xs:enumeration value="1"/>
            <xs:enumeration value="2"/>
            <xs:enumeration value="3"/>
          </xs:restriction>
        </xs:simpleType>
      </xs:element>
      <xs:element name="TrussWidth">
        <xs:annotation>
          <xs:documentation>The width of the ceiling joist/bottom truss chord or rafters in inches</xs:documentation>
        </xs:annotation>
        <xs:complexType>
          <xs:simpleContent>
            <xs:extension base="xs:decimal">
              <xs:attribute fixed="in." name="unit"/>
            </xs:extension>
          </xs:simpleContent>
        </xs:complexType>
      </xs:element>
      <xs:element name="TrussHeight">
        <xs:annotation>
          <xs:documentation>The height of the ceiling joist/bottom truss chord or rafters in inches</xs:documentation>
        </xs:annotation>
        <xs:complexType>
          <xs:simpleContent>
            <xs:extension base="xs:decimal">
              <xs:attribute fixed="in." name="unit"/>
            </xs:extension>
          </xs:simpleContent>
        </xs:complexType>
      </xs:element>
      <xs:element ref="FramingFactor">
        <xs:annotation>
          <xs:documentation>Ceiling framing factor</xs:documentation>
        </xs:annotation>
      </xs:element>
    </xs:all>
  </xs:complexType>
</xs:element>
Schema location file:/Users/ryanschmied/Downloads/ResXSDv3.1.07.xsd
Element CharacteristicsGroup / Ceilings / Component / InsulationType
Namespace No namespace
Annotations
Ceiling insulation type (i.e. Batt, blown, etc)
Diagram
Diagram
Type restriction of xs:string
Properties
content simple
Facets
enumeration Batt
enumeration Blown
enumeration Custom
Source
<xs:element name="InsulationType">
  <xs:annotation>
    <xs:documentation>Ceiling insulation type (i.e. Batt, blown, etc)</xs:documentation>
  </xs:annotation>
  <xs:simpleType>
    <xs:restriction base="xs:string">
      <xs:enumeration value="Batt"/>
      <xs:enumeration value="Blown"/>
      <xs:enumeration value="Custom"/>
    </xs:restriction>
  </xs:simpleType>
</xs:element>
Schema location file:/Users/ryanschmied/Downloads/ResXSDv3.1.07.xsd
Element CharacteristicsGroup / Ceilings / Component / InsulationGrade
Namespace No namespace
Annotations
Insulation installation grade for the ceiling insulation (i.e., 1, 2, 3)
Diagram
Diagram
Type restriction of xs:integer
Properties
content simple
Facets
enumeration 1
enumeration 2
enumeration 3
Source
<xs:element name="InsulationGrade">
  <xs:annotation>
    <xs:documentation>Insulation installation grade for the ceiling insulation (i.e., 1, 2, 3)</xs:documentation>
  </xs:annotation>
  <xs:simpleType>
    <xs:restriction base="xs:integer">
      <xs:enumeration value="1"/>
      <xs:enumeration value="2"/>
      <xs:enumeration value="3"/>
    </xs:restriction>
  </xs:simpleType>
</xs:element>
Schema location file:/Users/ryanschmied/Downloads/ResXSDv3.1.07.xsd
Element CharacteristicsGroup / Ceilings / Component / TrussWidth
Namespace No namespace
Annotations
The width of the ceiling joist/bottom truss chord or rafters in inches
Diagram
DiagramResXSDv3_1_07_xsd.tmp#CharacteristicsGroup_CharacteristicsGroup_Ceilings_CharacteristicsGroup_CharacteristicsGroup_Ceilings_Component_CharacteristicsGroup_CharacteristicsGroup_Ceilings_CharacteristicsGroup_CharacteristicsGroup_Ceilings_Component_TrussWidth_unit
Type extension of xs:decimal
Properties
content complex
Attributes
QName Type Fixed Use
unit in. optional
Source
<xs:element name="TrussWidth">
  <xs:annotation>
    <xs:documentation>The width of the ceiling joist/bottom truss chord or rafters in inches</xs:documentation>
  </xs:annotation>
  <xs:complexType>
    <xs:simpleContent>
      <xs:extension base="xs:decimal">
        <xs:attribute fixed="in." name="unit"/>
      </xs:extension>
    </xs:simpleContent>
  </xs:complexType>
</xs:element>
Schema location file:/Users/ryanschmied/Downloads/ResXSDv3.1.07.xsd
Element CharacteristicsGroup / Ceilings / Component / TrussHeight
Namespace No namespace
Annotations
The height of the ceiling joist/bottom truss chord or rafters in inches
Diagram
DiagramResXSDv3_1_07_xsd.tmp#CharacteristicsGroup_CharacteristicsGroup_Ceilings_CharacteristicsGroup_CharacteristicsGroup_Ceilings_Component_CharacteristicsGroup_CharacteristicsGroup_Ceilings_CharacteristicsGroup_CharacteristicsGroup_Ceilings_Component_TrussHeight_unit
Type extension of xs:decimal
Properties
content complex
Attributes
QName Type Fixed Use
unit in. optional
Source
<xs:element name="TrussHeight">
  <xs:annotation>
    <xs:documentation>The height of the ceiling joist/bottom truss chord or rafters in inches</xs:documentation>
  </xs:annotation>
  <xs:complexType>
    <xs:simpleContent>
      <xs:extension base="xs:decimal">
        <xs:attribute fixed="in." name="unit"/>
      </xs:extension>
    </xs:simpleContent>
  </xs:complexType>
</xs:element>
Schema location file:/Users/ryanschmied/Downloads/ResXSDv3.1.07.xsd
Element FramingFactor
Namespace No namespace
Diagram
DiagramResXSDv3_1_07_xsd.tmp#FramingFactor_unit
Type extension of xs:decimal
Properties
content complex
Used by
Attributes
QName Type Fixed Use
unit % optional
Source
<xs:element name="FramingFactor">
  <xs:complexType>
    <xs:simpleContent>
      <xs:extension base="xs:decimal">
        <xs:attribute fixed="%" name="unit"/>
      </xs:extension>
    </xs:simpleContent>
  </xs:complexType>
</xs:element>
Schema location file:/Users/ryanschmied/Downloads/ResXSDv3.1.07.xsd
Element CharacteristicsGroup / Roofs
Namespace No namespace
Diagram
DiagramResXSDv3_1_07_xsd.tmp#CharacteristicsGroup_CharacteristicsGroup_Roofs_NumComponentsResXSDv3_1_07_xsd.tmp#CharacteristicsGroup_CharacteristicsGroup_Roofs_Component
Properties
content complex
minOccurs 0
Model
Children Component
Instance
<Roofs NumComponents="1">
  <Component>{1,100}</Component>
</Roofs>
Attributes
QName Type Default Use
NumComponents xs:int 1 optional
Asserts
Test XPath default namespace Annotation
(@NumComponents = count(Component))
Source
<xs:element name="Roofs" minOccurs="0">
  <xs:complexType>
    <xs:sequence>
      <xs:element name="Component" maxOccurs="100">
        <xs:complexType>
          <xs:all>
            <xs:element name="RadiantBarrier" type="xs:boolean" minOccurs="0">
              <xs:annotation>
                <xs:documentation>Yes/No does the roof have a radiant barrier?</xs:documentation>
              </xs:annotation>
            </xs:element>
            <xs:element name="MaterialType" minOccurs="0">
              <xs:annotation>
                <xs:documentation/>
              </xs:annotation>
              <xs:simpleType>
                <xs:restriction base="xs:string">
                  <xs:enumeration value="Composition Shingles"/>
                  <xs:enumeration value="Tile (including concrete)"/>
                  <xs:enumeration value="Metal"/>
                  <xs:enumeration value="TPO"/>
                  <xs:enumeration value="Other"/>
                </xs:restriction>
              </xs:simpleType>
            </xs:element>
          </xs:all>
        </xs:complexType>
      </xs:element>
    </xs:sequence>
    <xs:attribute name="NumComponents" type="xs:int" default="1"/>
    <xs:assert test="(@NumComponents = count(Component))"/>
  </xs:complexType>
</xs:element>
Schema location file:/Users/ryanschmied/Downloads/ResXSDv3.1.07.xsd
Element CharacteristicsGroup / Roofs / Component
Namespace No namespace
Diagram
DiagramResXSDv3_1_07_xsd.tmp#CharacteristicsGroup_CharacteristicsGroup_Roofs_CharacteristicsGroup_CharacteristicsGroup_Roofs_Component_RadiantBarrierResXSDv3_1_07_xsd.tmp#CharacteristicsGroup_CharacteristicsGroup_Roofs_CharacteristicsGroup_CharacteristicsGroup_Roofs_Component_MaterialType
Properties
content complex
maxOccurs 100
Model
Children MaterialType, RadiantBarrier
Instance
<Component>
  <RadiantBarrier>{0,1}</RadiantBarrier>
  <MaterialType>{0,1}</MaterialType>
</Component>
Source
<xs:element name="Component" maxOccurs="100">
  <xs:complexType>
    <xs:all>
      <xs:element name="RadiantBarrier" type="xs:boolean" minOccurs="0">
        <xs:annotation>
          <xs:documentation>Yes/No does the roof have a radiant barrier?</xs:documentation>
        </xs:annotation>
      </xs:element>
      <xs:element name="MaterialType" minOccurs="0">
        <xs:annotation>
          <xs:documentation/>
        </xs:annotation>
        <xs:simpleType>
          <xs:restriction base="xs:string">
            <xs:enumeration value="Composition Shingles"/>
            <xs:enumeration value="Tile (including concrete)"/>
            <xs:enumeration value="Metal"/>
            <xs:enumeration value="TPO"/>
            <xs:enumeration value="Other"/>
          </xs:restriction>
        </xs:simpleType>
      </xs:element>
    </xs:all>
  </xs:complexType>
</xs:element>
Schema location file:/Users/ryanschmied/Downloads/ResXSDv3.1.07.xsd
Element CharacteristicsGroup / Roofs / Component / RadiantBarrier
Namespace No namespace
Annotations
Yes/No does the roof have a radiant barrier?
Diagram
Diagram
Type xs:boolean
Properties
content simple
minOccurs 0
Source
<xs:element name="RadiantBarrier" type="xs:boolean" minOccurs="0">
  <xs:annotation>
    <xs:documentation>Yes/No does the roof have a radiant barrier?</xs:documentation>
  </xs:annotation>
</xs:element>
Schema location file:/Users/ryanschmied/Downloads/ResXSDv3.1.07.xsd
Element CharacteristicsGroup / Roofs / Component / MaterialType
Namespace No namespace
Annotations
Diagram
Diagram
Type restriction of xs:string
Properties
content simple
minOccurs 0
Facets
enumeration Composition Shingles
enumeration Tile (including concrete)
enumeration Metal
enumeration TPO
enumeration Other
Source
<xs:element name="MaterialType" minOccurs="0">
  <xs:annotation>
    <xs:documentation/>
  </xs:annotation>
  <xs:simpleType>
    <xs:restriction base="xs:string">
      <xs:enumeration value="Composition Shingles"/>
      <xs:enumeration value="Tile (including concrete)"/>
      <xs:enumeration value="Metal"/>
      <xs:enumeration value="TPO"/>
      <xs:enumeration value="Other"/>
    </xs:restriction>
  </xs:simpleType>
</xs:element>
Schema location file:/Users/ryanschmied/Downloads/ResXSDv3.1.07.xsd
Element CharacteristicsGroup / AboveGradeWalls
Namespace No namespace
Diagram
DiagramResXSDv3_1_07_xsd.tmp#CharacteristicsGroup_CharacteristicsGroup_AboveGradeWalls_NumComponentsResXSDv3_1_07_xsd.tmp#CharacteristicsGroup_CharacteristicsGroup_AboveGradeWalls_Component
Properties
content complex
minOccurs 0
Model
Children Component
Instance
<AboveGradeWalls NumComponents="1">
  <Component>{1,100}</Component>
</AboveGradeWalls>
Attributes
QName Type Default Use
NumComponents xs:int 1 optional
Asserts
Test XPath default namespace Annotation
(@NumComponents = count(Component))
Source
<xs:element name="AboveGradeWalls" minOccurs="0">
  <xs:complexType>
    <xs:sequence>
      <xs:element name="Component" maxOccurs="100">
        <xs:complexType>
          <xs:all>
            <xs:element ref="Area">
              <xs:annotation>
                <xs:documentation>Above grade wall area in square feet</xs:documentation>
              </xs:annotation>
            </xs:element>
            <xs:element ref="AssemblyUFactor">
              <xs:annotation>
                <xs:documentation>Assembly U-Value for above grade wall (Individual)</xs:documentation>
              </xs:annotation>
            </xs:element>
            <xs:element ref="Location">
              <xs:annotation>
                <xs:documentation>Above grade wall location</xs:documentation>
              </xs:annotation>
            </xs:element>
            <xs:element name="WallConstructionType">
              <xs:annotation>
                <xs:documentation>Above grade wall type (i.e., wood frame, hollow-core concrete block)</xs:documentation>
              </xs:annotation>
              <xs:simpleType>
                <xs:restriction base="xs:string">
                  <xs:enumeration value="Wood Frame"/>
                  <xs:enumeration value="Double Stud Wood Frame"/>
                  <xs:enumeration value="Steel Frame"/>
                  <xs:enumeration value="Solid Concrete"/>
                  <xs:enumeration value="Double Brick"/>
                  <xs:enumeration value="Hollow Core CMU"/>
                  <xs:enumeration value="SIP"/>
                  <xs:enumeration value="Wood_Brick Veneer"/>
                  <xs:enumeration value="Steel Frame_Brick Veneer"/>
                  <xs:enumeration value="CMU_Brick Veneer"/>
                  <xs:enumeration value="Autoclaved Concrete Block"/>
                  <xs:enumeration value="Log"/>
                  <xs:enumeration value="Adobe"/>
                  <xs:enumeration value="ICF"/>
                </xs:restriction>
              </xs:simpleType>
            </xs:element>
            <xs:element ref="ContinuousInsulation" minOccurs="0">
              <xs:annotation>
                <xs:documentation>R-value of continuous wall insulation (i.e., foam board insulation)</xs:documentation>
              </xs:annotation>
            </xs:element>
            <xs:element ref="CavityInsulation" minOccurs="0">
              <xs:annotation>
                <xs:documentation>R-value of cavity wall insulation</xs:documentation>
              </xs:annotation>
            </xs:element>
            <xs:element name="CavityInsulationThickness" minOccurs="0">
              <xs:annotation>
                <xs:documentation>Insulation thickness for wall insulation</xs:documentation>
              </xs:annotation>
              <xs:complexType>
                <xs:simpleContent>
                  <xs:extension base="xs:decimal">
                    <xs:attribute fixed="in." name="unit"/>
                  </xs:extension>
                </xs:simpleContent>
              </xs:complexType>
            </xs:element>
            <xs:element name="StudWidth" minOccurs="0">
              <xs:annotation>
                <xs:documentation>The width of the wall studs in inches</xs:documentation>
              </xs:annotation>
              <xs:complexType>
                <xs:simpleContent>
                  <xs:extension base="xs:decimal">
                    <xs:attribute fixed="in." name="unit"/>
                  </xs:extension>
                </xs:simpleContent>
              </xs:complexType>
            </xs:element>
            <xs:element name="StudDepth" minOccurs="0">
              <xs:annotation>
                <xs:documentation>The depth of the wall studs in inches</xs:documentation>
              </xs:annotation>
              <xs:complexType>
                <xs:simpleContent>
                  <xs:extension base="xs:decimal">
                    <xs:attribute fixed="in." name="unit"/>
                  </xs:extension>
                </xs:simpleContent>
              </xs:complexType>
            </xs:element>
            <xs:element name="StudSpacing" minOccurs="0">
              <xs:annotation>
                <xs:documentation>The spacing of the wall studs in inches</xs:documentation>
              </xs:annotation>
              <xs:complexType>
                <xs:simpleContent>
                  <xs:extension base="xs:decimal">
                    <xs:attribute fixed="in." name="unit"/>
                  </xs:extension>
                </xs:simpleContent>
              </xs:complexType>
            </xs:element>
            <xs:element ref="FramingFactor" minOccurs="0">
              <xs:annotation>
                <xs:documentation>Ceiling framing factor</xs:documentation>
              </xs:annotation>
            </xs:element>
            <xs:element name="IsDefaultFramingFactor" type="xs:boolean" minOccurs="0">
              <xs:annotation>
                <xs:documentation>Yes/No was the default framing factor used for above grade walls</xs:documentation>
              </xs:annotation>
            </xs:element>
          </xs:all>
        </xs:complexType>
      </xs:element>
    </xs:sequence>
    <xs:attribute name="NumComponents" type="xs:int" default="1"/>
    <xs:assert test="(@NumComponents = count(Component))"/>
  </xs:complexType>
</xs:element>
Schema location file:/Users/ryanschmied/Downloads/ResXSDv3.1.07.xsd
Element CharacteristicsGroup / AboveGradeWalls / Component
Namespace No namespace
Diagram
DiagramResXSDv3_1_07_xsd.tmp#AreaResXSDv3_1_07_xsd.tmp#AssemblyUFactorResXSDv3_1_07_xsd.tmp#LocationResXSDv3_1_07_xsd.tmp#CharacteristicsGroup_CharacteristicsGroup_AboveGradeWalls_CharacteristicsGroup_CharacteristicsGroup_AboveGradeWalls_Component_WallConstructionTypeResXSDv3_1_07_xsd.tmp#ContinuousInsulationResXSDv3_1_07_xsd.tmp#CavityInsulationResXSDv3_1_07_xsd.tmp#CharacteristicsGroup_CharacteristicsGroup_AboveGradeWalls_CharacteristicsGroup_CharacteristicsGroup_AboveGradeWalls_Component_CavityInsulationThicknessResXSDv3_1_07_xsd.tmp#CharacteristicsGroup_CharacteristicsGroup_AboveGradeWalls_CharacteristicsGroup_CharacteristicsGroup_AboveGradeWalls_Component_StudWidthResXSDv3_1_07_xsd.tmp#CharacteristicsGroup_CharacteristicsGroup_AboveGradeWalls_CharacteristicsGroup_CharacteristicsGroup_AboveGradeWalls_Component_StudDepthResXSDv3_1_07_xsd.tmp#CharacteristicsGroup_CharacteristicsGroup_AboveGradeWalls_CharacteristicsGroup_CharacteristicsGroup_AboveGradeWalls_Component_StudSpacingResXSDv3_1_07_xsd.tmp#FramingFactorResXSDv3_1_07_xsd.tmp#CharacteristicsGroup_CharacteristicsGroup_AboveGradeWalls_CharacteristicsGroup_CharacteristicsGroup_AboveGradeWalls_Component_IsDefaultFramingFactor
Properties
content complex
maxOccurs 100
Model
Children Area, AssemblyUFactor, CavityInsulation, CavityInsulationThickness, ContinuousInsulation, FramingFactor, IsDefaultFramingFactor, Location, StudDepth, StudSpacing, StudWidth, WallConstructionType
Instance
<Component>
  <Area unit="sq.ft.">{1,1}</Area>
  <AssemblyUFactor>{1,1}</AssemblyUFactor>
  <Location>{1,1}</Location>
  <WallConstructionType>{1,1}</WallConstructionType>
  <ContinuousInsulation>{0,1}</ContinuousInsulation>
  <CavityInsulation>{0,1}</CavityInsulation>
  <CavityInsulationThickness unit="in.">{0,1}</CavityInsulationThickness>
  <StudWidth unit="in.">{0,1}</StudWidth>
  <StudDepth unit="in.">{0,1}</StudDepth>
  <StudSpacing unit="in.">{0,1}</StudSpacing>
  <FramingFactor unit="%">{0,1}</FramingFactor>
  <IsDefaultFramingFactor>{0,1}</IsDefaultFramingFactor>
</Component>
Source
<xs:element name="Component" maxOccurs="100">
  <xs:complexType>
    <xs:all>
      <xs:element ref="Area">
        <xs:annotation>
          <xs:documentation>Above grade wall area in square feet</xs:documentation>
        </xs:annotation>
      </xs:element>
      <xs:element ref="AssemblyUFactor">
        <xs:annotation>
          <xs:documentation>Assembly U-Value for above grade wall (Individual)</xs:documentation>
        </xs:annotation>
      </xs:element>
      <xs:element ref="Location">
        <xs:annotation>
          <xs:documentation>Above grade wall location</xs:documentation>
        </xs:annotation>
      </xs:element>
      <xs:element name="WallConstructionType">
        <xs:annotation>
          <xs:documentation>Above grade wall type (i.e., wood frame, hollow-core concrete block)</xs:documentation>
        </xs:annotation>
        <xs:simpleType>
          <xs:restriction base="xs:string">
            <xs:enumeration value="Wood Frame"/>
            <xs:enumeration value="Double Stud Wood Frame"/>
            <xs:enumeration value="Steel Frame"/>
            <xs:enumeration value="Solid Concrete"/>
            <xs:enumeration value="Double Brick"/>
            <xs:enumeration value="Hollow Core CMU"/>
            <xs:enumeration value="SIP"/>
            <xs:enumeration value="Wood_Brick Veneer"/>
            <xs:enumeration value="Steel Frame_Brick Veneer"/>
            <xs:enumeration value="CMU_Brick Veneer"/>
            <xs:enumeration value="Autoclaved Concrete Block"/>
            <xs:enumeration value="Log"/>
            <xs:enumeration value="Adobe"/>
            <xs:enumeration value="ICF"/>
          </xs:restriction>
        </xs:simpleType>
      </xs:element>
      <xs:element ref="ContinuousInsulation" minOccurs="0">
        <xs:annotation>
          <xs:documentation>R-value of continuous wall insulation (i.e., foam board insulation)</xs:documentation>
        </xs:annotation>
      </xs:element>
      <xs:element ref="CavityInsulation" minOccurs="0">
        <xs:annotation>
          <xs:documentation>R-value of cavity wall insulation</xs:documentation>
        </xs:annotation>
      </xs:element>
      <xs:element name="CavityInsulationThickness" minOccurs="0">
        <xs:annotation>
          <xs:documentation>Insulation thickness for wall insulation</xs:documentation>
        </xs:annotation>
        <xs:complexType>
          <xs:simpleContent>
            <xs:extension base="xs:decimal">
              <xs:attribute fixed="in." name="unit"/>
            </xs:extension>
          </xs:simpleContent>
        </xs:complexType>
      </xs:element>
      <xs:element name="StudWidth" minOccurs="0">
        <xs:annotation>
          <xs:documentation>The width of the wall studs in inches</xs:documentation>
        </xs:annotation>
        <xs:complexType>
          <xs:simpleContent>
            <xs:extension base="xs:decimal">
              <xs:attribute fixed="in." name="unit"/>
            </xs:extension>
          </xs:simpleContent>
        </xs:complexType>
      </xs:element>
      <xs:element name="StudDepth" minOccurs="0">
        <xs:annotation>
          <xs:documentation>The depth of the wall studs in inches</xs:documentation>
        </xs:annotation>
        <xs:complexType>
          <xs:simpleContent>
            <xs:extension base="xs:decimal">
              <xs:attribute fixed="in." name="unit"/>
            </xs:extension>
          </xs:simpleContent>
        </xs:complexType>
      </xs:element>
      <xs:element name="StudSpacing" minOccurs="0">
        <xs:annotation>
          <xs:documentation>The spacing of the wall studs in inches</xs:documentation>
        </xs:annotation>
        <xs:complexType>
          <xs:simpleContent>
            <xs:extension base="xs:decimal">
              <xs:attribute fixed="in." name="unit"/>
            </xs:extension>
          </xs:simpleContent>
        </xs:complexType>
      </xs:element>
      <xs:element ref="FramingFactor" minOccurs="0">
        <xs:annotation>
          <xs:documentation>Ceiling framing factor</xs:documentation>
        </xs:annotation>
      </xs:element>
      <xs:element name="IsDefaultFramingFactor" type="xs:boolean" minOccurs="0">
        <xs:annotation>
          <xs:documentation>Yes/No was the default framing factor used for above grade walls</xs:documentation>
        </xs:annotation>
      </xs:element>
    </xs:all>
  </xs:complexType>
</xs:element>
Schema location file:/Users/ryanschmied/Downloads/ResXSDv3.1.07.xsd
Element CharacteristicsGroup / AboveGradeWalls / Component / WallConstructionType
Namespace No namespace
Annotations
Above grade wall type (i.e., wood frame, hollow-core concrete block)
Diagram
Diagram
Type restriction of xs:string
Properties
content simple
Facets
enumeration Wood Frame
enumeration Double Stud Wood Frame
enumeration Steel Frame
enumeration Solid Concrete
enumeration Double Brick
enumeration Hollow Core CMU
enumeration SIP
enumeration Wood_Brick Veneer
enumeration Steel Frame_Brick Veneer
enumeration CMU_Brick Veneer
enumeration Autoclaved Concrete Block
enumeration Log
enumeration Adobe
enumeration ICF
Source
<xs:element name="WallConstructionType">
  <xs:annotation>
    <xs:documentation>Above grade wall type (i.e., wood frame, hollow-core concrete block)</xs:documentation>
  </xs:annotation>
  <xs:simpleType>
    <xs:restriction base="xs:string">
      <xs:enumeration value="Wood Frame"/>
      <xs:enumeration value="Double Stud Wood Frame"/>
      <xs:enumeration value="Steel Frame"/>
      <xs:enumeration value="Solid Concrete"/>
      <xs:enumeration value="Double Brick"/>
      <xs:enumeration value="Hollow Core CMU"/>
      <xs:enumeration value="SIP"/>
      <xs:enumeration value="Wood_Brick Veneer"/>
      <xs:enumeration value="Steel Frame_Brick Veneer"/>
      <xs:enumeration value="CMU_Brick Veneer"/>
      <xs:enumeration value="Autoclaved Concrete Block"/>
      <xs:enumeration value="Log"/>
      <xs:enumeration value="Adobe"/>
      <xs:enumeration value="ICF"/>
    </xs:restriction>
  </xs:simpleType>
</xs:element>
Schema location file:/Users/ryanschmied/Downloads/ResXSDv3.1.07.xsd
Element CharacteristicsGroup / AboveGradeWalls / Component / CavityInsulationThickness
Namespace No namespace
Annotations
Insulation thickness for wall insulation
Diagram
DiagramResXSDv3_1_07_xsd.tmp#CharacteristicsGroup_CharacteristicsGroup_AboveGradeWalls_CharacteristicsGroup_CharacteristicsGroup_AboveGradeWalls_Component_CharacteristicsGroup_CharacteristicsGroup_AboveGradeWalls_CharacteristicsGroup_CharacteristicsGroup_AboveGradeWalls_Component_CavityInsulationThickness_unit
Type extension of xs:decimal
Properties
content complex
minOccurs 0
Attributes
QName Type Fixed Use
unit in. optional
Source
<xs:element name="CavityInsulationThickness" minOccurs="0">
  <xs:annotation>
    <xs:documentation>Insulation thickness for wall insulation</xs:documentation>
  </xs:annotation>
  <xs:complexType>
    <xs:simpleContent>
      <xs:extension base="xs:decimal">
        <xs:attribute fixed="in." name="unit"/>
      </xs:extension>
    </xs:simpleContent>
  </xs:complexType>
</xs:element>
Schema location file:/Users/ryanschmied/Downloads/ResXSDv3.1.07.xsd
Element CharacteristicsGroup / AboveGradeWalls / Component / StudWidth
Namespace No namespace
Annotations
The width of the wall studs in inches
Diagram
DiagramResXSDv3_1_07_xsd.tmp#CharacteristicsGroup_CharacteristicsGroup_AboveGradeWalls_CharacteristicsGroup_CharacteristicsGroup_AboveGradeWalls_Component_CharacteristicsGroup_CharacteristicsGroup_AboveGradeWalls_CharacteristicsGroup_CharacteristicsGroup_AboveGradeWalls_Component_StudWidth_unit
Type extension of xs:decimal
Properties
content complex
minOccurs 0
Attributes
QName Type Fixed Use
unit in. optional
Source
<xs:element name="StudWidth" minOccurs="0">
  <xs:annotation>
    <xs:documentation>The width of the wall studs in inches</xs:documentation>
  </xs:annotation>
  <xs:complexType>
    <xs:simpleContent>
      <xs:extension base="xs:decimal">
        <xs:attribute fixed="in." name="unit"/>
      </xs:extension>
    </xs:simpleContent>
  </xs:complexType>
</xs:element>
Schema location file:/Users/ryanschmied/Downloads/ResXSDv3.1.07.xsd
Element CharacteristicsGroup / AboveGradeWalls / Component / StudDepth
Namespace No namespace
Annotations
The depth of the wall studs in inches
Diagram
DiagramResXSDv3_1_07_xsd.tmp#CharacteristicsGroup_CharacteristicsGroup_AboveGradeWalls_CharacteristicsGroup_CharacteristicsGroup_AboveGradeWalls_Component_CharacteristicsGroup_CharacteristicsGroup_AboveGradeWalls_CharacteristicsGroup_CharacteristicsGroup_AboveGradeWalls_Component_StudDepth_unit
Type extension of xs:decimal
Properties
content complex
minOccurs 0
Attributes
QName Type Fixed Use
unit in. optional
Source
<xs:element name="StudDepth" minOccurs="0">
  <xs:annotation>
    <xs:documentation>The depth of the wall studs in inches</xs:documentation>
  </xs:annotation>
  <xs:complexType>
    <xs:simpleContent>
      <xs:extension base="xs:decimal">
        <xs:attribute fixed="in." name="unit"/>
      </xs:extension>
    </xs:simpleContent>
  </xs:complexType>
</xs:element>
Schema location file:/Users/ryanschmied/Downloads/ResXSDv3.1.07.xsd
Element CharacteristicsGroup / AboveGradeWalls / Component / StudSpacing
Namespace No namespace
Annotations
The spacing of the wall studs in inches
Diagram
DiagramResXSDv3_1_07_xsd.tmp#CharacteristicsGroup_CharacteristicsGroup_AboveGradeWalls_CharacteristicsGroup_CharacteristicsGroup_AboveGradeWalls_Component_CharacteristicsGroup_CharacteristicsGroup_AboveGradeWalls_CharacteristicsGroup_CharacteristicsGroup_AboveGradeWalls_Component_StudSpacing_unit
Type extension of xs:decimal
Properties
content complex
minOccurs 0
Attributes
QName Type Fixed Use
unit in. optional
Source
<xs:element name="StudSpacing" minOccurs="0">
  <xs:annotation>
    <xs:documentation>The spacing of the wall studs in inches</xs:documentation>
  </xs:annotation>
  <xs:complexType>
    <xs:simpleContent>
      <xs:extension base="xs:decimal">
        <xs:attribute fixed="in." name="unit"/>
      </xs:extension>
    </xs:simpleContent>
  </xs:complexType>
</xs:element>
Schema location file:/Users/ryanschmied/Downloads/ResXSDv3.1.07.xsd
Element CharacteristicsGroup / AboveGradeWalls / Component / IsDefaultFramingFactor
Namespace No namespace
Annotations
Yes/No was the default framing factor used for above grade walls
Diagram
Diagram
Type xs:boolean
Properties
content simple
minOccurs 0
Source
<xs:element name="IsDefaultFramingFactor" type="xs:boolean" minOccurs="0">
  <xs:annotation>
    <xs:documentation>Yes/No was the default framing factor used for above grade walls</xs:documentation>
  </xs:annotation>
</xs:element>
Schema location file:/Users/ryanschmied/Downloads/ResXSDv3.1.07.xsd
Element CharacteristicsGroup / FoundationWalls
Namespace No namespace
Diagram
DiagramResXSDv3_1_07_xsd.tmp#CharacteristicsGroup_CharacteristicsGroup_FoundationWalls_NumComponentsResXSDv3_1_07_xsd.tmp#CharacteristicsGroup_CharacteristicsGroup_FoundationWalls_Component
Properties
content complex
minOccurs 0
Model
Children Component
Instance
<FoundationWalls NumComponents="1">
  <Component>{1,100}</Component>
</FoundationWalls>
Attributes
QName Type Default Use
NumComponents xs:int 1 optional
Asserts
Test XPath default namespace Annotation
(@NumComponents = count(Component))
Source
<xs:element name="FoundationWalls" minOccurs="0">
  <xs:complexType>
    <xs:sequence>
      <xs:element name="Component" maxOccurs="100">
        <xs:complexType>
          <xs:all>
            <xs:element ref="Area" minOccurs="0">
              <xs:annotation>
                <xs:documentation>Foundation wall area in square feet</xs:documentation>
              </xs:annotation>
            </xs:element>
            <xs:element ref="AssemblyUFactor" minOccurs="0">
              <xs:annotation>
                <xs:documentation>Assembly U-Value for foundation walls</xs:documentation>
              </xs:annotation>
            </xs:element>
            <xs:element name="WallConstructionType" minOccurs="0">
              <xs:annotation>
                <xs:documentation>Foundation wall type</xs:documentation>
              </xs:annotation>
              <xs:simpleType>
                <xs:restriction base="xs:string">
                  <xs:enumeration value="Concrete"/>
                  <xs:enumeration value="CMU"/>
                  <xs:enumeration value="Autoclaved Concrete Block"/>
                  <xs:enumeration value="ICF"/>
                  <xs:enumeration value="Double Brick"/>
                  <xs:enumeration value="Wood Frame"/>
                  <xs:enumeration value="Mobile Home Skirting"/>
                  <xs:enumeration value="Log"/>
                  <xs:enumeration value="Steel Frame"/>
                  <xs:enumeration value="Wood_Brick Veneer"/>
                  <xs:enumeration value="Steel_Brick Veneer"/>
                  <xs:enumeration value="CMU_Brick Veneer"/>
                </xs:restriction>
              </xs:simpleType>
            </xs:element>
            <xs:element ref="ContinuousInsulation" minOccurs="0">
              <xs:annotation>
                <xs:documentation>Foundation wall continuous insulation R-value</xs:documentation>
              </xs:annotation>
            </xs:element>
            <xs:element ref="CavityInsulation" minOccurs="0">
              <xs:annotation>
                <xs:documentation>Foundation wall cavity insulation R-value</xs:documentation>
              </xs:annotation>
            </xs:element>
            <xs:element name="ExteriorInsulation" type="xs:float" minOccurs="0">
              <xs:annotation>
                <xs:documentation>R-value of foundation wall exterior insulation</xs:documentation>
              </xs:annotation>
            </xs:element>
            <xs:element ref="InsulationGrade" minOccurs="0">
              <xs:annotation>
                <xs:documentation>Insulation installation grade for foundation cavity insulation</xs:documentation>
              </xs:annotation>
            </xs:element>
          </xs:all>
        </xs:complexType>
      </xs:element>
    </xs:sequence>
    <xs:attribute name="NumComponents" type="xs:int" default="1"/>
    <xs:assert test="(@NumComponents = count(Component))"/>
  </xs:complexType>
</xs:element>
Schema location file:/Users/ryanschmied/Downloads/ResXSDv3.1.07.xsd
Element CharacteristicsGroup / FoundationWalls / Component
Namespace No namespace
Diagram
DiagramResXSDv3_1_07_xsd.tmp#AreaResXSDv3_1_07_xsd.tmp#AssemblyUFactorResXSDv3_1_07_xsd.tmp#CharacteristicsGroup_CharacteristicsGroup_FoundationWalls_CharacteristicsGroup_CharacteristicsGroup_FoundationWalls_Component_WallConstructionTypeResXSDv3_1_07_xsd.tmp#ContinuousInsulationResXSDv3_1_07_xsd.tmp#CavityInsulationResXSDv3_1_07_xsd.tmp#CharacteristicsGroup_CharacteristicsGroup_FoundationWalls_CharacteristicsGroup_CharacteristicsGroup_FoundationWalls_Component_ExteriorInsulationResXSDv3_1_07_xsd.tmp#InsulationGrade
Properties
content complex
maxOccurs 100
Model
Children Area, AssemblyUFactor, CavityInsulation, ContinuousInsulation, ExteriorInsulation, InsulationGrade, WallConstructionType
Instance
<Component>
  <Area unit="sq.ft.">{0,1}</Area>
  <AssemblyUFactor>{0,1}</AssemblyUFactor>
  <WallConstructionType>{0,1}</WallConstructionType>
  <ContinuousInsulation>{0,1}</ContinuousInsulation>
  <CavityInsulation>{0,1}</CavityInsulation>
  <ExteriorInsulation>{0,1}</ExteriorInsulation>
  <InsulationGrade>{0,1}</InsulationGrade>
</Component>
Source
<xs:element name="Component" maxOccurs="100">
  <xs:complexType>
    <xs:all>
      <xs:element ref="Area" minOccurs="0">
        <xs:annotation>
          <xs:documentation>Foundation wall area in square feet</xs:documentation>
        </xs:annotation>
      </xs:element>
      <xs:element ref="AssemblyUFactor" minOccurs="0">
        <xs:annotation>
          <xs:documentation>Assembly U-Value for foundation walls</xs:documentation>
        </xs:annotation>
      </xs:element>
      <xs:element name="WallConstructionType" minOccurs="0">
        <xs:annotation>
          <xs:documentation>Foundation wall type</xs:documentation>
        </xs:annotation>
        <xs:simpleType>
          <xs:restriction base="xs:string">
            <xs:enumeration value="Concrete"/>
            <xs:enumeration value="CMU"/>
            <xs:enumeration value="Autoclaved Concrete Block"/>
            <xs:enumeration value="ICF"/>
            <xs:enumeration value="Double Brick"/>
            <xs:enumeration value="Wood Frame"/>
            <xs:enumeration value="Mobile Home Skirting"/>
            <xs:enumeration value="Log"/>
            <xs:enumeration value="Steel Frame"/>
            <xs:enumeration value="Wood_Brick Veneer"/>
            <xs:enumeration value="Steel_Brick Veneer"/>
            <xs:enumeration value="CMU_Brick Veneer"/>
          </xs:restriction>
        </xs:simpleType>
      </xs:element>
      <xs:element ref="ContinuousInsulation" minOccurs="0">
        <xs:annotation>
          <xs:documentation>Foundation wall continuous insulation R-value</xs:documentation>
        </xs:annotation>
      </xs:element>
      <xs:element ref="CavityInsulation" minOccurs="0">
        <xs:annotation>
          <xs:documentation>Foundation wall cavity insulation R-value</xs:documentation>
        </xs:annotation>
      </xs:element>
      <xs:element name="ExteriorInsulation" type="xs:float" minOccurs="0">
        <xs:annotation>
          <xs:documentation>R-value of foundation wall exterior insulation</xs:documentation>
        </xs:annotation>
      </xs:element>
      <xs:element ref="InsulationGrade" minOccurs="0">
        <xs:annotation>
          <xs:documentation>Insulation installation grade for foundation cavity insulation</xs:documentation>
        </xs:annotation>
      </xs:element>
    </xs:all>
  </xs:complexType>
</xs:element>
Schema location file:/Users/ryanschmied/Downloads/ResXSDv3.1.07.xsd
Element CharacteristicsGroup / FoundationWalls / Component / WallConstructionType
Namespace No namespace
Annotations
Foundation wall type
Diagram
Diagram
Type restriction of xs:string
Properties
content simple
minOccurs 0
Facets
enumeration Concrete
enumeration CMU
enumeration Autoclaved Concrete Block
enumeration ICF
enumeration Double Brick
enumeration Wood Frame
enumeration Mobile Home Skirting
enumeration Log
enumeration Steel Frame
enumeration Wood_Brick Veneer
enumeration Steel_Brick Veneer
enumeration CMU_Brick Veneer
Source
<xs:element name="WallConstructionType" minOccurs="0">
  <xs:annotation>
    <xs:documentation>Foundation wall type</xs:documentation>
  </xs:annotation>
  <xs:simpleType>
    <xs:restriction base="xs:string">
      <xs:enumeration value="Concrete"/>
      <xs:enumeration value="CMU"/>
      <xs:enumeration value="Autoclaved Concrete Block"/>
      <xs:enumeration value="ICF"/>
      <xs:enumeration value="Double Brick"/>
      <xs:enumeration value="Wood Frame"/>
      <xs:enumeration value="Mobile Home Skirting"/>
      <xs:enumeration value="Log"/>
      <xs:enumeration value="Steel Frame"/>
      <xs:enumeration value="Wood_Brick Veneer"/>
      <xs:enumeration value="Steel_Brick Veneer"/>
      <xs:enumeration value="CMU_Brick Veneer"/>
    </xs:restriction>
  </xs:simpleType>
</xs:element>
Schema location file:/Users/ryanschmied/Downloads/ResXSDv3.1.07.xsd
Element CharacteristicsGroup / FoundationWalls / Component / ExteriorInsulation
Namespace No namespace
Annotations
R-value of foundation wall exterior insulation
Diagram
Diagram
Type xs:float
Properties
content simple
minOccurs 0
Source
<xs:element name="ExteriorInsulation" type="xs:float" minOccurs="0">
  <xs:annotation>
    <xs:documentation>R-value of foundation wall exterior insulation</xs:documentation>
  </xs:annotation>
</xs:element>
Schema location file:/Users/ryanschmied/Downloads/ResXSDv3.1.07.xsd
Element InsulationGrade
Namespace No namespace
Diagram
Diagram
Type restriction of xs:integer
Properties
content simple
Facets
enumeration 1
enumeration 2
enumeration 3
Used by
Source
<xs:element name="InsulationGrade">
  <xs:simpleType>
    <xs:restriction base="xs:integer">
      <xs:enumeration value="1"/>
      <xs:enumeration value="2"/>
      <xs:enumeration value="3"/>
    </xs:restriction>
  </xs:simpleType>
</xs:element>
Schema location file:/Users/ryanschmied/Downloads/ResXSDv3.1.07.xsd
Element CharacteristicsGroup / Joists
Namespace No namespace
Diagram
DiagramResXSDv3_1_07_xsd.tmp#CharacteristicsGroup_CharacteristicsGroup_Joists_NumComponentsResXSDv3_1_07_xsd.tmp#CharacteristicsGroup_CharacteristicsGroup_Joists_Component
Properties
content complex
minOccurs 0
Model
Children Component
Instance
<Joists NumComponents="1">
  <Component>{1,100}</Component>
</Joists>
Attributes
QName Type Default Use
NumComponents xs:int 1 optional
Asserts
Test XPath default namespace Annotation
(@NumComponents = count(Component))
Source
<xs:element name="Joists" minOccurs="0">
  <xs:complexType>
    <xs:sequence>
      <xs:element name="Component" maxOccurs="100">
        <xs:complexType>
          <xs:all>
            <xs:element ref="Area" minOccurs="0">
              <xs:annotation>
                <xs:documentation>Area of rim/band joists</xs:documentation>
              </xs:annotation>
            </xs:element>
            <xs:element ref="AssemblyUFactor" minOccurs="0">
              <xs:annotation>
                <xs:documentation>Assembly U-Value for rim/band joist</xs:documentation>
              </xs:annotation>
            </xs:element>
            <xs:element ref="Location" minOccurs="0">
              <xs:annotation>
                <xs:documentation>The location of the joist with respect to conditioned/unconditioned space</xs:documentation>
              </xs:annotation>
            </xs:element>
            <xs:element ref="CavityInsulation" minOccurs="0">
              <xs:annotation>
                <xs:documentation>R-value of rim/band joist cavity insulation</xs:documentation>
              </xs:annotation>
            </xs:element>
            <xs:element ref="ContinuousInsulation" minOccurs="0">
              <xs:annotation>
                <xs:documentation>R-value of rim/band joist continuous insulation</xs:documentation>
              </xs:annotation>
            </xs:element>
            <xs:element ref="InsulationGrade" minOccurs="0">
              <xs:annotation>
                <xs:documentation>Rim/band joist cavity insulation grade (I, II or III)</xs:documentation>
              </xs:annotation>
            </xs:element>
            <xs:element ref="FramingFactor" minOccurs="0">
              <xs:annotation>
                <xs:documentation>% area of framing</xs:documentation>
              </xs:annotation>
            </xs:element>
          </xs:all>
        </xs:complexType>
      </xs:element>
    </xs:sequence>
    <xs:attribute name="NumComponents" type="xs:int" default="1"/>
    <xs:assert test="(@NumComponents = count(Component))"/>
  </xs:complexType>
</xs:element>
Schema location file:/Users/ryanschmied/Downloads/ResXSDv3.1.07.xsd
Element CharacteristicsGroup / Joists / Component
Namespace No namespace
Diagram
DiagramResXSDv3_1_07_xsd.tmp#AreaResXSDv3_1_07_xsd.tmp#AssemblyUFactorResXSDv3_1_07_xsd.tmp#LocationResXSDv3_1_07_xsd.tmp#CavityInsulationResXSDv3_1_07_xsd.tmp#ContinuousInsulationResXSDv3_1_07_xsd.tmp#InsulationGradeResXSDv3_1_07_xsd.tmp#FramingFactor
Properties
content complex
maxOccurs 100
Model
Children Area, AssemblyUFactor, CavityInsulation, ContinuousInsulation, FramingFactor, InsulationGrade, Location
Instance
<Component>
  <Area unit="sq.ft.">{0,1}</Area>
  <AssemblyUFactor>{0,1}</AssemblyUFactor>
  <Location>{0,1}</Location>
  <CavityInsulation>{0,1}</CavityInsulation>
  <ContinuousInsulation>{0,1}</ContinuousInsulation>
  <InsulationGrade>{0,1}</InsulationGrade>
  <FramingFactor unit="%">{0,1}</FramingFactor>
</Component>
Source
<xs:element name="Component" maxOccurs="100">
  <xs:complexType>
    <xs:all>
      <xs:element ref="Area" minOccurs="0">
        <xs:annotation>
          <xs:documentation>Area of rim/band joists</xs:documentation>
        </xs:annotation>
      </xs:element>
      <xs:element ref="AssemblyUFactor" minOccurs="0">
        <xs:annotation>
          <xs:documentation>Assembly U-Value for rim/band joist</xs:documentation>
        </xs:annotation>
      </xs:element>
      <xs:element ref="Location" minOccurs="0">
        <xs:annotation>
          <xs:documentation>The location of the joist with respect to conditioned/unconditioned space</xs:documentation>
        </xs:annotation>
      </xs:element>
      <xs:element ref="CavityInsulation" minOccurs="0">
        <xs:annotation>
          <xs:documentation>R-value of rim/band joist cavity insulation</xs:documentation>
        </xs:annotation>
      </xs:element>
      <xs:element ref="ContinuousInsulation" minOccurs="0">
        <xs:annotation>
          <xs:documentation>R-value of rim/band joist continuous insulation</xs:documentation>
        </xs:annotation>
      </xs:element>
      <xs:element ref="InsulationGrade" minOccurs="0">
        <xs:annotation>
          <xs:documentation>Rim/band joist cavity insulation grade (I, II or III)</xs:documentation>
        </xs:annotation>
      </xs:element>
      <xs:element ref="FramingFactor" minOccurs="0">
        <xs:annotation>
          <xs:documentation>% area of framing</xs:documentation>
        </xs:annotation>
      </xs:element>
    </xs:all>
  </xs:complexType>
</xs:element>
Schema location file:/Users/ryanschmied/Downloads/ResXSDv3.1.07.xsd
Element CharacteristicsGroup / Doors
Namespace No namespace
Diagram
DiagramResXSDv3_1_07_xsd.tmp#CharacteristicsGroup_CharacteristicsGroup_Doors_NumComponentsResXSDv3_1_07_xsd.tmp#CharacteristicsGroup_CharacteristicsGroup_Doors_Component
Properties
content complex
minOccurs 0
Model
Children Component
Instance
<Doors NumComponents="1">
  <Component>{1,100}</Component>
</Doors>
Attributes
QName Type Default Use
NumComponents xs:int 1 optional
Asserts
Test XPath default namespace Annotation
(@NumComponents = count(Component))
Source
<xs:element name="Doors" minOccurs="0">
  <xs:complexType>
    <xs:sequence>
      <xs:element name="Component" maxOccurs="100">
        <xs:complexType>
          <xs:all>
            <xs:element ref="Area">
              <xs:annotation>
                <xs:documentation>Individual door area</xs:documentation>
              </xs:annotation>
            </xs:element>
            <xs:element ref="UFactor">
              <xs:annotation>
                <xs:documentation>Individual door U-value</xs:documentation>
              </xs:annotation>
            </xs:element>
          </xs:all>
        </xs:complexType>
      </xs:element>
    </xs:sequence>
    <xs:attribute name="NumComponents" type="xs:int" default="1"/>
    <xs:assert test="(@NumComponents = count(Component))"/>
  </xs:complexType>
</xs:element>
Schema location file:/Users/ryanschmied/Downloads/ResXSDv3.1.07.xsd
Element CharacteristicsGroup / Doors / Component
Namespace No namespace
Diagram
DiagramResXSDv3_1_07_xsd.tmp#AreaResXSDv3_1_07_xsd.tmp#UFactor
Properties
content complex
maxOccurs 100
Model
Children Area, UFactor
Instance
<Component>
  <Area unit="sq.ft.">{1,1}</Area>
  <UFactor>{1,1}</UFactor>
</Component>
Source
<xs:element name="Component" maxOccurs="100">
  <xs:complexType>
    <xs:all>
      <xs:element ref="Area">
        <xs:annotation>
          <xs:documentation>Individual door area</xs:documentation>
        </xs:annotation>
      </xs:element>
      <xs:element ref="UFactor">
        <xs:annotation>
          <xs:documentation>Individual door U-value</xs:documentation>
        </xs:annotation>
      </xs:element>
    </xs:all>
  </xs:complexType>
</xs:element>
Schema location file:/Users/ryanschmied/Downloads/ResXSDv3.1.07.xsd
Element UFactor
Namespace No namespace
Annotations
UFactor
Diagram
Diagram
Type xs:float
Properties
content simple
Used by
Source
<xs:element name="UFactor" type="xs:float">
  <xs:annotation>
    <xs:documentation>UFactor</xs:documentation>
  </xs:annotation>
</xs:element>
Schema location file:/Users/ryanschmied/Downloads/ResXSDv3.1.07.xsd
Element CharacteristicsGroup / Windows
Namespace No namespace
Diagram
DiagramResXSDv3_1_07_xsd.tmp#CharacteristicsGroup_CharacteristicsGroup_Windows_NumComponentsResXSDv3_1_07_xsd.tmp#CharacteristicsGroup_CharacteristicsGroup_Windows_Component
Properties
content complex
minOccurs 0
Model
Children Component
Instance
<Windows NumComponents="1">
  <Component>{1,100}</Component>
</Windows>
Attributes
QName Type Default Use
NumComponents xs:int 1 optional
Asserts
Test XPath default namespace Annotation
(@NumComponents = count(Component))
Source
<xs:element name="Windows" minOccurs="0">
  <xs:complexType>
    <xs:sequence>
      <xs:element name="Component" maxOccurs="100">
        <xs:complexType>
          <xs:all>
            <xs:element ref="Area">
              <xs:annotation>
                <xs:documentation>Individual window type area</xs:documentation>
              </xs:annotation>
            </xs:element>
            <xs:element name="SolarHeatGain" type="xs:float">
              <xs:annotation>
                <xs:documentation>Individual window Solar Heat Gain Coefficient value</xs:documentation>
              </xs:annotation>
            </xs:element>
            <xs:element ref="UFactor">
              <xs:annotation>
                <xs:documentation>Individual door U-value</xs:documentation>
              </xs:annotation>
            </xs:element>
            <xs:element name="Orientation">
              <xs:simpleType>
                <xs:restriction base="xs:string">
                  <xs:enumeration value="N"/>
                  <xs:enumeration value="NE"/>
                  <xs:enumeration value="E"/>
                  <xs:enumeration value="SE"/>
                  <xs:enumeration value="S"/>
                  <xs:enumeration value="SW"/>
                  <xs:enumeration value="W"/>
                  <xs:enumeration value="NW"/>
                  <xs:enumeration value="Horizontal"/>
                </xs:restriction>
              </xs:simpleType>
            </xs:element>
            <xs:element name="OverhangDepth">
              <xs:annotation>
                <xs:documentation>The depth of a window overhang in inches, for each window</xs:documentation>
              </xs:annotation>
              <xs:complexType>
                <xs:simpleContent>
                  <xs:extension base="xs:float">
                    <xs:attribute fixed="in." name="unit"/>
                  </xs:extension>
                </xs:simpleContent>
              </xs:complexType>
            </xs:element>
            <xs:element name="OverhangToTop">
              <xs:annotation>
                <xs:documentation>Distance from the overhang to the top of the window it shades (inches), for each window</xs:documentation>
              </xs:annotation>
              <xs:complexType>
                <xs:simpleContent>
                  <xs:extension base="xs:float">
                    <xs:attribute fixed="in." name="unit"/>
                  </xs:extension>
                </xs:simpleContent>
              </xs:complexType>
            </xs:element>
            <xs:element name="OverhangToBottom">
              <xs:annotation>
                <xs:documentation>Distance from the overhang to the bottom of the window it shades (inches), for each window</xs:documentation>
              </xs:annotation>
              <xs:complexType>
                <xs:simpleContent>
                  <xs:extension base="xs:float">
                    <xs:attribute fixed="in." name="unit"/>
                  </xs:extension>
                </xs:simpleContent>
              </xs:complexType>
            </xs:element>
            <xs:element name="ExternalSummerShadingFactor" default="100">
              <xs:annotation>
                <xs:documentation>Type of summer shading adjacent to windows, for each window (0 to 100%, where 100% represents the window receives full light)</xs:documentation>
              </xs:annotation>
              <xs:complexType>
                <xs:simpleContent>
                  <xs:extension base="xs:float">
                    <xs:attribute fixed="%" name="unit"/>
                  </xs:extension>
                </xs:simpleContent>
              </xs:complexType>
            </xs:element>
            <xs:element name="ExternalWinterShadingFactor" default="100">
              <xs:annotation>
                <xs:documentation>Type of winter shading adjacent to windows, for each window</xs:documentation>
              </xs:annotation>
              <xs:complexType>
                <xs:simpleContent>
                  <xs:extension base="xs:float">
                    <xs:attribute fixed="%" name="unit"/>
                  </xs:extension>
                </xs:simpleContent>
              </xs:complexType>
            </xs:element>
          </xs:all>
        </xs:complexType>
      </xs:element>
    </xs:sequence>
    <xs:attribute name="NumComponents" type="xs:int" default="1"/>
    <xs:assert test="(@NumComponents = count(Component))"/>
  </xs:complexType>
</xs:element>
Schema location file:/Users/ryanschmied/Downloads/ResXSDv3.1.07.xsd
Element CharacteristicsGroup / Windows / Component
Namespace No namespace
Diagram
DiagramResXSDv3_1_07_xsd.tmp#AreaResXSDv3_1_07_xsd.tmp#CharacteristicsGroup_CharacteristicsGroup_Windows_CharacteristicsGroup_CharacteristicsGroup_Windows_Component_SolarHeatGainResXSDv3_1_07_xsd.tmp#UFactorResXSDv3_1_07_xsd.tmp#CharacteristicsGroup_CharacteristicsGroup_Windows_CharacteristicsGroup_CharacteristicsGroup_Windows_Component_OrientationResXSDv3_1_07_xsd.tmp#CharacteristicsGroup_CharacteristicsGroup_Windows_CharacteristicsGroup_CharacteristicsGroup_Windows_Component_OverhangDepthResXSDv3_1_07_xsd.tmp#CharacteristicsGroup_CharacteristicsGroup_Windows_CharacteristicsGroup_CharacteristicsGroup_Windows_Component_OverhangToTopResXSDv3_1_07_xsd.tmp#CharacteristicsGroup_CharacteristicsGroup_Windows_CharacteristicsGroup_CharacteristicsGroup_Windows_Component_OverhangToBottomResXSDv3_1_07_xsd.tmp#CharacteristicsGroup_CharacteristicsGroup_Windows_CharacteristicsGroup_CharacteristicsGroup_Windows_Component_ExternalSummerShadingFactorResXSDv3_1_07_xsd.tmp#CharacteristicsGroup_CharacteristicsGroup_Windows_CharacteristicsGroup_CharacteristicsGroup_Windows_Component_ExternalWinterShadingFactor
Properties
content complex
maxOccurs 100
Model
Children Area, ExternalSummerShadingFactor, ExternalWinterShadingFactor, Orientation, OverhangDepth, OverhangToBottom, OverhangToTop, SolarHeatGain, UFactor
Instance
<Component>
  <Area unit="sq.ft.">{1,1}</Area>
  <SolarHeatGain>{1,1}</SolarHeatGain>
  <UFactor>{1,1}</UFactor>
  <Orientation>{1,1}</Orientation>
  <OverhangDepth unit="in.">{1,1}</OverhangDepth>
  <OverhangToTop unit="in.">{1,1}</OverhangToTop>
  <OverhangToBottom unit="in.">{1,1}</OverhangToBottom>
  <ExternalSummerShadingFactor unit="%">{1,1}</ExternalSummerShadingFactor>
  <ExternalWinterShadingFactor unit="%">{1,1}</ExternalWinterShadingFactor>
</Component>
Source
<xs:element name="Component" maxOccurs="100">
  <xs:complexType>
    <xs:all>
      <xs:element ref="Area">
        <xs:annotation>
          <xs:documentation>Individual window type area</xs:documentation>
        </xs:annotation>
      </xs:element>
      <xs:element name="SolarHeatGain" type="xs:float">
        <xs:annotation>
          <xs:documentation>Individual window Solar Heat Gain Coefficient value</xs:documentation>
        </xs:annotation>
      </xs:element>
      <xs:element ref="UFactor">
        <xs:annotation>
          <xs:documentation>Individual door U-value</xs:documentation>
        </xs:annotation>
      </xs:element>
      <xs:element name="Orientation">
        <xs:simpleType>
          <xs:restriction base="xs:string">
            <xs:enumeration value="N"/>
            <xs:enumeration value="NE"/>
            <xs:enumeration value="E"/>
            <xs:enumeration value="SE"/>
            <xs:enumeration value="S"/>
            <xs:enumeration value="SW"/>
            <xs:enumeration value="W"/>
            <xs:enumeration value="NW"/>
            <xs:enumeration value="Horizontal"/>
          </xs:restriction>
        </xs:simpleType>
      </xs:element>
      <xs:element name="OverhangDepth">
        <xs:annotation>
          <xs:documentation>The depth of a window overhang in inches, for each window</xs:documentation>
        </xs:annotation>
        <xs:complexType>
          <xs:simpleContent>
            <xs:extension base="xs:float">
              <xs:attribute fixed="in." name="unit"/>
            </xs:extension>
          </xs:simpleContent>
        </xs:complexType>
      </xs:element>
      <xs:element name="OverhangToTop">
        <xs:annotation>
          <xs:documentation>Distance from the overhang to the top of the window it shades (inches), for each window</xs:documentation>
        </xs:annotation>
        <xs:complexType>
          <xs:simpleContent>
            <xs:extension base="xs:float">
              <xs:attribute fixed="in." name="unit"/>
            </xs:extension>
          </xs:simpleContent>
        </xs:complexType>
      </xs:element>
      <xs:element name="OverhangToBottom">
        <xs:annotation>
          <xs:documentation>Distance from the overhang to the bottom of the window it shades (inches), for each window</xs:documentation>
        </xs:annotation>
        <xs:complexType>
          <xs:simpleContent>
            <xs:extension base="xs:float">
              <xs:attribute fixed="in." name="unit"/>
            </xs:extension>
          </xs:simpleContent>
        </xs:complexType>
      </xs:element>
      <xs:element name="ExternalSummerShadingFactor" default="100">
        <xs:annotation>
          <xs:documentation>Type of summer shading adjacent to windows, for each window (0 to 100%, where 100% represents the window receives full light)</xs:documentation>
        </xs:annotation>
        <xs:complexType>
          <xs:simpleContent>
            <xs:extension base="xs:float">
              <xs:attribute fixed="%" name="unit"/>
            </xs:extension>
          </xs:simpleContent>
        </xs:complexType>
      </xs:element>
      <xs:element name="ExternalWinterShadingFactor" default="100">
        <xs:annotation>
          <xs:documentation>Type of winter shading adjacent to windows, for each window</xs:documentation>
        </xs:annotation>
        <xs:complexType>
          <xs:simpleContent>
            <xs:extension base="xs:float">
              <xs:attribute fixed="%" name="unit"/>
            </xs:extension>
          </xs:simpleContent>
        </xs:complexType>
      </xs:element>
    </xs:all>
  </xs:complexType>
</xs:element>
Schema location file:/Users/ryanschmied/Downloads/ResXSDv3.1.07.xsd
Element CharacteristicsGroup / Windows / Component / SolarHeatGain
Namespace No namespace
Annotations
Individual window Solar Heat Gain Coefficient value
Diagram
Diagram
Type xs:float
Properties
content simple
Source
<xs:element name="SolarHeatGain" type="xs:float">
  <xs:annotation>
    <xs:documentation>Individual window Solar Heat Gain Coefficient value</xs:documentation>
  </xs:annotation>
</xs:element>
Schema location file:/Users/ryanschmied/Downloads/ResXSDv3.1.07.xsd
Element CharacteristicsGroup / Windows / Component / Orientation
Namespace No namespace
Diagram
Diagram
Type restriction of xs:string
Properties
content simple
Facets
enumeration N
enumeration NE
enumeration E
enumeration SE
enumeration S
enumeration SW
enumeration W
enumeration NW
enumeration Horizontal
Source
<xs:element name="Orientation">
  <xs:simpleType>
    <xs:restriction base="xs:string">
      <xs:enumeration value="N"/>
      <xs:enumeration value="NE"/>
      <xs:enumeration value="E"/>
      <xs:enumeration value="SE"/>
      <xs:enumeration value="S"/>
      <xs:enumeration value="SW"/>
      <xs:enumeration value="W"/>
      <xs:enumeration value="NW"/>
      <xs:enumeration value="Horizontal"/>
    </xs:restriction>
  </xs:simpleType>
</xs:element>
Schema location file:/Users/ryanschmied/Downloads/ResXSDv3.1.07.xsd
Element CharacteristicsGroup / Windows / Component / OverhangDepth
Namespace No namespace
Annotations
The depth of a window overhang in inches, for each window
Diagram
DiagramResXSDv3_1_07_xsd.tmp#CharacteristicsGroup_CharacteristicsGroup_Windows_CharacteristicsGroup_CharacteristicsGroup_Windows_Component_CharacteristicsGroup_CharacteristicsGroup_Windows_CharacteristicsGroup_CharacteristicsGroup_Windows_Component_OverhangDepth_unit
Type extension of xs:float
Properties
content complex
Attributes
QName Type Fixed Use
unit in. optional
Source
<xs:element name="OverhangDepth">
  <xs:annotation>
    <xs:documentation>The depth of a window overhang in inches, for each window</xs:documentation>
  </xs:annotation>
  <xs:complexType>
    <xs:simpleContent>
      <xs:extension base="xs:float">
        <xs:attribute fixed="in." name="unit"/>
      </xs:extension>
    </xs:simpleContent>
  </xs:complexType>
</xs:element>
Schema location file:/Users/ryanschmied/Downloads/ResXSDv3.1.07.xsd
Element CharacteristicsGroup / Windows / Component / OverhangToTop
Namespace No namespace
Annotations
Distance from the overhang to the top of the window it shades (inches), for each window
Diagram
DiagramResXSDv3_1_07_xsd.tmp#CharacteristicsGroup_CharacteristicsGroup_Windows_CharacteristicsGroup_CharacteristicsGroup_Windows_Component_CharacteristicsGroup_CharacteristicsGroup_Windows_CharacteristicsGroup_CharacteristicsGroup_Windows_Component_OverhangToTop_unit
Type extension of xs:float
Properties
content complex
Attributes
QName Type Fixed Use
unit in. optional
Source
<xs:element name="OverhangToTop">
  <xs:annotation>
    <xs:documentation>Distance from the overhang to the top of the window it shades (inches), for each window</xs:documentation>
  </xs:annotation>
  <xs:complexType>
    <xs:simpleContent>
      <xs:extension base="xs:float">
        <xs:attribute fixed="in." name="unit"/>
      </xs:extension>
    </xs:simpleContent>
  </xs:complexType>
</xs:element>
Schema location file:/Users/ryanschmied/Downloads/ResXSDv3.1.07.xsd
Element CharacteristicsGroup / Windows / Component / OverhangToBottom
Namespace No namespace
Annotations
Distance from the overhang to the bottom of the window it shades (inches), for each window
Diagram
DiagramResXSDv3_1_07_xsd.tmp#CharacteristicsGroup_CharacteristicsGroup_Windows_CharacteristicsGroup_CharacteristicsGroup_Windows_Component_CharacteristicsGroup_CharacteristicsGroup_Windows_CharacteristicsGroup_CharacteristicsGroup_Windows_Component_OverhangToBottom_unit
Type extension of xs:float
Properties
content complex
Attributes
QName Type Fixed Use
unit in. optional
Source
<xs:element name="OverhangToBottom">
  <xs:annotation>
    <xs:documentation>Distance from the overhang to the bottom of the window it shades (inches), for each window</xs:documentation>
  </xs:annotation>
  <xs:complexType>
    <xs:simpleContent>
      <xs:extension base="xs:float">
        <xs:attribute fixed="in." name="unit"/>
      </xs:extension>
    </xs:simpleContent>
  </xs:complexType>
</xs:element>
Schema location file:/Users/ryanschmied/Downloads/ResXSDv3.1.07.xsd
Element CharacteristicsGroup / Windows / Component / ExternalSummerShadingFactor
Namespace No namespace
Annotations
Type of summer shading adjacent to windows, for each window (0 to 100%, where 100% represents the window receives full light)
Diagram
DiagramResXSDv3_1_07_xsd.tmp#CharacteristicsGroup_CharacteristicsGroup_Windows_CharacteristicsGroup_CharacteristicsGroup_Windows_Component_CharacteristicsGroup_CharacteristicsGroup_Windows_CharacteristicsGroup_CharacteristicsGroup_Windows_Component_ExternalSummerShadingFactor_unit
Type extension of xs:float
Properties
content complex
default 100
Attributes
QName Type Fixed Use
unit % optional
Source
<xs:element name="ExternalSummerShadingFactor" default="100">
  <xs:annotation>
    <xs:documentation>Type of summer shading adjacent to windows, for each window (0 to 100%, where 100% represents the window receives full light)</xs:documentation>
  </xs:annotation>
  <xs:complexType>
    <xs:simpleContent>
      <xs:extension base="xs:float">
        <xs:attribute fixed="%" name="unit"/>
      </xs:extension>
    </xs:simpleContent>
  </xs:complexType>
</xs:element>
Schema location file:/Users/ryanschmied/Downloads/ResXSDv3.1.07.xsd
Element CharacteristicsGroup / Windows / Component / ExternalWinterShadingFactor
Namespace No namespace
Annotations
Type of winter shading adjacent to windows, for each window
Diagram
DiagramResXSDv3_1_07_xsd.tmp#CharacteristicsGroup_CharacteristicsGroup_Windows_CharacteristicsGroup_CharacteristicsGroup_Windows_Component_CharacteristicsGroup_CharacteristicsGroup_Windows_CharacteristicsGroup_CharacteristicsGroup_Windows_Component_ExternalWinterShadingFactor_unit
Type extension of xs:float
Properties
content complex
default 100
Attributes
QName Type Fixed Use
unit % optional
Source
<xs:element name="ExternalWinterShadingFactor" default="100">
  <xs:annotation>
    <xs:documentation>Type of winter shading adjacent to windows, for each window</xs:documentation>
  </xs:annotation>
  <xs:complexType>
    <xs:simpleContent>
      <xs:extension base="xs:float">
        <xs:attribute fixed="%" name="unit"/>
      </xs:extension>
    </xs:simpleContent>
  </xs:complexType>
</xs:element>
Schema location file:/Users/ryanschmied/Downloads/ResXSDv3.1.07.xsd
Element CharacteristicsGroup / Infiltration
Namespace No namespace
Diagram
DiagramResXSDv3_1_07_xsd.tmp#CharacteristicsGroup_CharacteristicsGroup_Infiltration_NumComponentsResXSDv3_1_07_xsd.tmp#CharacteristicsGroup_CharacteristicsGroup_Infiltration_Component
Properties
content complex
minOccurs 0
Model
Children Component
Instance
<Infiltration NumComponents="1">
  <Component>{1,100}</Component>
</Infiltration>
Attributes
QName Type Default Use
NumComponents xs:int 1 optional
Asserts
Test XPath default namespace Annotation
(@NumComponents = count(Component))
Source
<xs:element name="Infiltration" minOccurs="0">
  <xs:complexType>
    <xs:sequence>
      <xs:element name="Component" maxOccurs="100">
        <xs:complexType>
          <xs:all>
            <xs:element name="ACH50">
              <xs:annotation>
                <xs:documentation>Blower Door Infiltration</xs:documentation>
              </xs:annotation>
              <xs:complexType>
                <xs:simpleContent>
                  <xs:extension base="xs:float">
                    <xs:attribute fixed="ACH50" name="unit"/>
                  </xs:extension>
                </xs:simpleContent>
              </xs:complexType>
            </xs:element>
            <xs:element name="IsTested" type="xs:boolean">
              <xs:annotation>
                <xs:documentation>Verified/Tested envelope leakage?</xs:documentation>
              </xs:annotation>
            </xs:element>
          </xs:all>
        </xs:complexType>
      </xs:element>
    </xs:sequence>
    <xs:attribute name="NumComponents" type="xs:int" default="1"/>
    <xs:assert test="(@NumComponents = count(Component))"/>
  </xs:complexType>
</xs:element>
Schema location file:/Users/ryanschmied/Downloads/ResXSDv3.1.07.xsd
Element CharacteristicsGroup / Infiltration / Component
Namespace No namespace
Diagram
DiagramResXSDv3_1_07_xsd.tmp#CharacteristicsGroup_CharacteristicsGroup_Infiltration_CharacteristicsGroup_CharacteristicsGroup_Infiltration_Component_ACH50ResXSDv3_1_07_xsd.tmp#CharacteristicsGroup_CharacteristicsGroup_Infiltration_CharacteristicsGroup_CharacteristicsGroup_Infiltration_Component_IsTested
Properties
content complex
maxOccurs 100
Model
Children ACH50, IsTested
Instance
<Component>
  <ACH50 unit="ACH50">{1,1}</ACH50>
  <IsTested>{1,1}</IsTested>
</Component>
Source
<xs:element name="Component" maxOccurs="100">
  <xs:complexType>
    <xs:all>
      <xs:element name="ACH50">
        <xs:annotation>
          <xs:documentation>Blower Door Infiltration</xs:documentation>
        </xs:annotation>
        <xs:complexType>
          <xs:simpleContent>
            <xs:extension base="xs:float">
              <xs:attribute fixed="ACH50" name="unit"/>
            </xs:extension>
          </xs:simpleContent>
        </xs:complexType>
      </xs:element>
      <xs:element name="IsTested" type="xs:boolean">
        <xs:annotation>
          <xs:documentation>Verified/Tested envelope leakage?</xs:documentation>
        </xs:annotation>
      </xs:element>
    </xs:all>
  </xs:complexType>
</xs:element>
Schema location file:/Users/ryanschmied/Downloads/ResXSDv3.1.07.xsd
Element CharacteristicsGroup / Infiltration / Component / ACH50
Namespace No namespace
Annotations
Blower Door Infiltration
Diagram
DiagramResXSDv3_1_07_xsd.tmp#CharacteristicsGroup_CharacteristicsGroup_Infiltration_CharacteristicsGroup_CharacteristicsGroup_Infiltration_Component_CharacteristicsGroup_CharacteristicsGroup_Infiltration_CharacteristicsGroup_CharacteristicsGroup_Infiltration_Component_ACH50_unit
Type extension of xs:float
Properties
content complex
Attributes
QName Type Fixed Use
unit ACH50 optional
Source
<xs:element name="ACH50">
  <xs:annotation>
    <xs:documentation>Blower Door Infiltration</xs:documentation>
  </xs:annotation>
  <xs:complexType>
    <xs:simpleContent>
      <xs:extension base="xs:float">
        <xs:attribute fixed="ACH50" name="unit"/>
      </xs:extension>
    </xs:simpleContent>
  </xs:complexType>
</xs:element>
Schema location file:/Users/ryanschmied/Downloads/ResXSDv3.1.07.xsd
Element CharacteristicsGroup / Infiltration / Component / IsTested
Namespace No namespace
Annotations
Verified/Tested envelope leakage?
Diagram
Diagram
Type xs:boolean
Properties
content simple
Source
<xs:element name="IsTested" type="xs:boolean">
  <xs:annotation>
    <xs:documentation>Verified/Tested envelope leakage?</xs:documentation>
  </xs:annotation>
</xs:element>
Schema location file:/Users/ryanschmied/Downloads/ResXSDv3.1.07.xsd
Element CharacteristicsGroup / MechanicalVentilation
Namespace No namespace
Diagram
DiagramResXSDv3_1_07_xsd.tmp#CharacteristicsGroup_CharacteristicsGroup_MechanicalVentilation_NumComponentsResXSDv3_1_07_xsd.tmp#CharacteristicsGroup_CharacteristicsGroup_MechanicalVentilation_Component
Properties
content complex
minOccurs 0
Model
Children Component
Instance
<MechanicalVentilation NumComponents="1">
  <Component>{1,100}</Component>
</MechanicalVentilation>
Attributes
QName Type Default Use
NumComponents xs:int 1 optional
Asserts
Test XPath default namespace Annotation
(@NumComponents = count(Component))
Source
<xs:element name="MechanicalVentilation" minOccurs="0">
  <xs:complexType>
    <xs:sequence>
      <xs:element name="Component" maxOccurs="100">
        <xs:complexType>
          <xs:all>
            <xs:element name="Type">
              <xs:annotation>
                <xs:documentation>Mechanical ventilation system type</xs:documentation>
              </xs:annotation>
              <xs:simpleType>
                <xs:restriction base="xs:string">
                  <xs:enumeration value="None"/>
                  <xs:enumeration value="Balanced"/>
                  <xs:enumeration value="Exhaust Only"/>
                  <xs:enumeration value="Supply Only"/>
                  <xs:enumeration value="Air Handler"/>
                </xs:restriction>
              </xs:simpleType>
            </xs:element>
            <xs:element name="VentFanFlowRate" minOccurs="0">
              <xs:annotation>
                <xs:documentation>Mechanical ventilation system ventilation rate in CFM</xs:documentation>
              </xs:annotation>
              <xs:complexType>
                <xs:simpleContent>
                  <xs:extension base="xs:float">
                    <xs:attribute fixed="cfm" name="unit">
                    </xs:attribute>
                  </xs:extension>
                </xs:simpleContent>
              </xs:complexType>
            </xs:element>
            <xs:element name="VentFanRunTime" minOccurs="0">
              <xs:annotation>
                <xs:documentation>The number of hours per day the mechanical ventilation system is set to run</xs:documentation>
              </xs:annotation>
              <xs:complexType>
                <xs:simpleContent>
                  <xs:extension base="xs:float">
                    <xs:attribute fixed="hours per day" name="unit">
                    </xs:attribute>
                  </xs:extension>
                </xs:simpleContent>
              </xs:complexType>
            </xs:element>
            <xs:element name="VentFanPower" minOccurs="0">
              <xs:annotation>
                <xs:documentation>The fan watts of the mechanical ventilation system</xs:documentation>
              </xs:annotation>
              <xs:complexType>
                <xs:simpleContent>
                  <xs:extension base="xs:float">
                    <xs:attribute fixed="watts" name="unit">
                    </xs:attribute>
                  </xs:extension>
                </xs:simpleContent>
              </xs:complexType>
            </xs:element>
            <xs:element name="TotalRecoveryEfficiency" minOccurs="0">
              <xs:annotation>
                <xs:documentation>The percent of energy able to be recovered by ERV</xs:documentation>
              </xs:annotation>
              <xs:complexType>
                <xs:simpleContent>
                  <xs:extension base="xs:float">
                    <xs:attribute fixed="%" name="unit">
                    </xs:attribute>
                  </xs:extension>
                </xs:simpleContent>
              </xs:complexType>
            </xs:element>
          </xs:all>
        </xs:complexType>
      </xs:element>
    </xs:sequence>
    <xs:attribute name="NumComponents" type="xs:int" default="1"/>
    <xs:assert test="(@NumComponents = count(Component))"/>
  </xs:complexType>
</xs:element>
Schema location file:/Users/ryanschmied/Downloads/ResXSDv3.1.07.xsd
Element CharacteristicsGroup / MechanicalVentilation / Component
Namespace No namespace
Diagram
DiagramResXSDv3_1_07_xsd.tmp#CharacteristicsGroup_CharacteristicsGroup_MechanicalVentilation_CharacteristicsGroup_CharacteristicsGroup_MechanicalVentilation_Component_TypeResXSDv3_1_07_xsd.tmp#CharacteristicsGroup_CharacteristicsGroup_MechanicalVentilation_CharacteristicsGroup_CharacteristicsGroup_MechanicalVentilation_Component_VentFanFlowRateResXSDv3_1_07_xsd.tmp#CharacteristicsGroup_CharacteristicsGroup_MechanicalVentilation_CharacteristicsGroup_CharacteristicsGroup_MechanicalVentilation_Component_VentFanRunTimeResXSDv3_1_07_xsd.tmp#CharacteristicsGroup_CharacteristicsGroup_MechanicalVentilation_CharacteristicsGroup_CharacteristicsGroup_MechanicalVentilation_Component_VentFanPowerResXSDv3_1_07_xsd.tmp#CharacteristicsGroup_CharacteristicsGroup_MechanicalVentilation_CharacteristicsGroup_CharacteristicsGroup_MechanicalVentilation_Component_TotalRecoveryEfficiency
Properties
content complex
maxOccurs 100
Model
Children TotalRecoveryEfficiency, Type, VentFanFlowRate, VentFanPower, VentFanRunTime
Instance
<Component>
  <Type>{1,1}</Type>
  <VentFanFlowRate unit="cfm">{0,1}</VentFanFlowRate>
  <VentFanRunTime unit="hours per day">{0,1}</VentFanRunTime>
  <VentFanPower unit="watts">{0,1}</VentFanPower>
  <TotalRecoveryEfficiency unit="%">{0,1}</TotalRecoveryEfficiency>
</Component>
Source
<xs:element name="Component" maxOccurs="100">
  <xs:complexType>
    <xs:all>
      <xs:element name="Type">
        <xs:annotation>
          <xs:documentation>Mechanical ventilation system type</xs:documentation>
        </xs:annotation>
        <xs:simpleType>
          <xs:restriction base="xs:string">
            <xs:enumeration value="None"/>
            <xs:enumeration value="Balanced"/>
            <xs:enumeration value="Exhaust Only"/>
            <xs:enumeration value="Supply Only"/>
            <xs:enumeration value="Air Handler"/>
          </xs:restriction>
        </xs:simpleType>
      </xs:element>
      <xs:element name="VentFanFlowRate" minOccurs="0">
        <xs:annotation>
          <xs:documentation>Mechanical ventilation system ventilation rate in CFM</xs:documentation>
        </xs:annotation>
        <xs:complexType>
          <xs:simpleContent>
            <xs:extension base="xs:float">
              <xs:attribute fixed="cfm" name="unit">
              </xs:attribute>
            </xs:extension>
          </xs:simpleContent>
        </xs:complexType>
      </xs:element>
      <xs:element name="VentFanRunTime" minOccurs="0">
        <xs:annotation>
          <xs:documentation>The number of hours per day the mechanical ventilation system is set to run</xs:documentation>
        </xs:annotation>
        <xs:complexType>
          <xs:simpleContent>
            <xs:extension base="xs:float">
              <xs:attribute fixed="hours per day" name="unit">
              </xs:attribute>
            </xs:extension>
          </xs:simpleContent>
        </xs:complexType>
      </xs:element>
      <xs:element name="VentFanPower" minOccurs="0">
        <xs:annotation>
          <xs:documentation>The fan watts of the mechanical ventilation system</xs:documentation>
        </xs:annotation>
        <xs:complexType>
          <xs:simpleContent>
            <xs:extension base="xs:float">
              <xs:attribute fixed="watts" name="unit">
              </xs:attribute>
            </xs:extension>
          </xs:simpleContent>
        </xs:complexType>
      </xs:element>
      <xs:element name="TotalRecoveryEfficiency" minOccurs="0">
        <xs:annotation>
          <xs:documentation>The percent of energy able to be recovered by ERV</xs:documentation>
        </xs:annotation>
        <xs:complexType>
          <xs:simpleContent>
            <xs:extension base="xs:float">
              <xs:attribute fixed="%" name="unit">
              </xs:attribute>
            </xs:extension>
          </xs:simpleContent>
        </xs:complexType>
      </xs:element>
    </xs:all>
  </xs:complexType>
</xs:element>
Schema location file:/Users/ryanschmied/Downloads/ResXSDv3.1.07.xsd
Element CharacteristicsGroup / MechanicalVentilation / Component / Type
Namespace No namespace
Annotations
Mechanical ventilation system type
Diagram
Diagram
Type restriction of xs:string
Properties
content simple
Facets
enumeration None
enumeration Balanced
enumeration Exhaust Only
enumeration Supply Only
enumeration Air Handler
Source
<xs:element name="Type">
  <xs:annotation>
    <xs:documentation>Mechanical ventilation system type</xs:documentation>
  </xs:annotation>
  <xs:simpleType>
    <xs:restriction base="xs:string">
      <xs:enumeration value="None"/>
      <xs:enumeration value="Balanced"/>
      <xs:enumeration value="Exhaust Only"/>
      <xs:enumeration value="Supply Only"/>
      <xs:enumeration value="Air Handler"/>
    </xs:restriction>
  </xs:simpleType>
</xs:element>
Schema location file:/Users/ryanschmied/Downloads/ResXSDv3.1.07.xsd
Element CharacteristicsGroup / MechanicalVentilation / Component / VentFanFlowRate
Namespace No namespace
Annotations
Mechanical ventilation system ventilation rate in CFM
Diagram
DiagramResXSDv3_1_07_xsd.tmp#CharacteristicsGroup_CharacteristicsGroup_MechanicalVentilation_CharacteristicsGroup_CharacteristicsGroup_MechanicalVentilation_Component_CharacteristicsGroup_CharacteristicsGroup_MechanicalVentilation_CharacteristicsGroup_CharacteristicsGroup_MechanicalVentilation_Component_VentFanFlowRate_unit
Type extension of xs:float
Properties
content complex
minOccurs 0
Attributes
QName Type Fixed Use
unit cfm optional
Source
<xs:element name="VentFanFlowRate" minOccurs="0">
  <xs:annotation>
    <xs:documentation>Mechanical ventilation system ventilation rate in CFM</xs:documentation>
  </xs:annotation>
  <xs:complexType>
    <xs:simpleContent>
      <xs:extension base="xs:float">
        <xs:attribute fixed="cfm" name="unit">
        </xs:attribute>
      </xs:extension>
    </xs:simpleContent>
  </xs:complexType>
</xs:element>
Schema location file:/Users/ryanschmied/Downloads/ResXSDv3.1.07.xsd
Element CharacteristicsGroup / MechanicalVentilation / Component / VentFanRunTime
Namespace No namespace
Annotations
The number of hours per day the mechanical ventilation system is set to run
Diagram
DiagramResXSDv3_1_07_xsd.tmp#CharacteristicsGroup_CharacteristicsGroup_MechanicalVentilation_CharacteristicsGroup_CharacteristicsGroup_MechanicalVentilation_Component_CharacteristicsGroup_CharacteristicsGroup_MechanicalVentilation_CharacteristicsGroup_CharacteristicsGroup_MechanicalVentilation_Component_VentFanRunTime_unit
Type extension of xs:float
Properties
content complex
minOccurs 0
Attributes
QName Type Fixed Use
unit hours per day optional
Source
<xs:element name="VentFanRunTime" minOccurs="0">
  <xs:annotation>
    <xs:documentation>The number of hours per day the mechanical ventilation system is set to run</xs:documentation>
  </xs:annotation>
  <xs:complexType>
    <xs:simpleContent>
      <xs:extension base="xs:float">
        <xs:attribute fixed="hours per day" name="unit">
        </xs:attribute>
      </xs:extension>
    </xs:simpleContent>
  </xs:complexType>
</xs:element>
Schema location file:/Users/ryanschmied/Downloads/ResXSDv3.1.07.xsd
Element CharacteristicsGroup / MechanicalVentilation / Component / VentFanPower
Namespace No namespace
Annotations
The fan watts of the mechanical ventilation system
Diagram
DiagramResXSDv3_1_07_xsd.tmp#CharacteristicsGroup_CharacteristicsGroup_MechanicalVentilation_CharacteristicsGroup_CharacteristicsGroup_MechanicalVentilation_Component_CharacteristicsGroup_CharacteristicsGroup_MechanicalVentilation_CharacteristicsGroup_CharacteristicsGroup_MechanicalVentilation_Component_VentFanPower_unit
Type extension of xs:float
Properties
content complex
minOccurs 0
Attributes
QName Type Fixed Use
unit watts optional
Source
<xs:element name="VentFanPower" minOccurs="0">
  <xs:annotation>
    <xs:documentation>The fan watts of the mechanical ventilation system</xs:documentation>
  </xs:annotation>
  <xs:complexType>
    <xs:simpleContent>
      <xs:extension base="xs:float">
        <xs:attribute fixed="watts" name="unit">
        </xs:attribute>
      </xs:extension>
    </xs:simpleContent>
  </xs:complexType>
</xs:element>
Schema location file:/Users/ryanschmied/Downloads/ResXSDv3.1.07.xsd
Element CharacteristicsGroup / MechanicalVentilation / Component / TotalRecoveryEfficiency
Namespace No namespace
Annotations
The percent of energy able to be recovered by ERV
Diagram
DiagramResXSDv3_1_07_xsd.tmp#CharacteristicsGroup_CharacteristicsGroup_MechanicalVentilation_CharacteristicsGroup_CharacteristicsGroup_MechanicalVentilation_Component_CharacteristicsGroup_CharacteristicsGroup_MechanicalVentilation_CharacteristicsGroup_CharacteristicsGroup_MechanicalVentilation_Component_TotalRecoveryEfficiency_unit
Type extension of xs:float
Properties
content complex
minOccurs 0
Attributes
QName Type Fixed Use
unit % optional
Source
<xs:element name="TotalRecoveryEfficiency" minOccurs="0">
  <xs:annotation>
    <xs:documentation>The percent of energy able to be recovered by ERV</xs:documentation>
  </xs:annotation>
  <xs:complexType>
    <xs:simpleContent>
      <xs:extension base="xs:float">
        <xs:attribute fixed="%" name="unit">
        </xs:attribute>
      </xs:extension>
    </xs:simpleContent>
  </xs:complexType>
</xs:element>
Schema location file:/Users/ryanschmied/Downloads/ResXSDv3.1.07.xsd
Element CharacteristicsGroup / Ducts
Namespace No namespace
Diagram
DiagramResXSDv3_1_07_xsd.tmp#CharacteristicsGroup_CharacteristicsGroup_Ducts_NumComponentsResXSDv3_1_07_xsd.tmp#CharacteristicsGroup_CharacteristicsGroup_Ducts_Component
Properties
content complex
minOccurs 0
Model
Children Component
Instance
<Ducts NumComponents="1">
  <Component>{1,100}</Component>
</Ducts>
Attributes
QName Type Default Use
NumComponents xs:int 1 optional
Asserts
Test XPath default namespace Annotation
(@NumComponents = count(Component))
Source
<xs:element name="Ducts" minOccurs="0">
  <xs:complexType>
    <xs:sequence>
      <xs:element name="Component" maxOccurs="100">
        <xs:complexType>
          <xs:all>
            <xs:element ref="ConditionedArea" minOccurs="0">
              <xs:annotation>
                <xs:documentation>The conditioned area in square feet that the duct system serves</xs:documentation>
              </xs:annotation>
            </xs:element>
            <xs:element name="Location" minOccurs="0">
              <xs:annotation>
                <xs:documentation>The home's foundation type</xs:documentation>
              </xs:annotation>
              <xs:simpleType>
                <xs:restriction base="xs:string">
                  <xs:enumeration value="Conditioned space"/>
                  <xs:enumeration value="Vented Crawl"/>
                  <xs:enumeration value="Unvented Crawl"/>
                  <xs:enumeration value="Conditioned Crawl"/>
                  <xs:enumeration value="Unconditioned basement"/>
                  <xs:enumeration value="Conditioned basement"/>
                  <xs:enumeration value="Attic_under insul"/>
                  <xs:enumeration value="Attic_exposed"/>
                  <xs:enumeration value="Wall"/>
                  <xs:enumeration value="Garage"/>
                  <xs:enumeration value="Mobile home belly"/>
                  <xs:enumeration value="Exterior wall"/>
                  <xs:enumeration value="Floor cavity over garage"/>
                  <xs:enumeration value="Under slab"/>
                  <xs:enumeration value="Sealed Attic"/>
                  <xs:enumeration value="Ambient"/>
                  <xs:enumeration value="MF unrated cond"/>
                  <xs:enumeration value="MF unrated heated"/>
                  <xs:enumeration value="MF buffer space"/>
                  <xs:enumeration value="MF nonfreezing"/>
                </xs:restriction>
              </xs:simpleType>
            </xs:element>
            <xs:element ref="SupplyDuctInsulation" minOccurs="0">
              <xs:annotation>
                <xs:documentation>Supply duct insulation R-value</xs:documentation>
              </xs:annotation>
            </xs:element>
            <xs:element name="NumberReturnRegisters" type="xs:nonNegativeInteger" minOccurs="0">
              <xs:annotation>
                <xs:documentation>Total number of returns for the specific system</xs:documentation>
              </xs:annotation>
            </xs:element>
            <xs:element name="DuctLeakType" minOccurs="0">
              <xs:annotation>
                <xs:documentation>The type of measurement for the duct leakage test</xs:documentation>
              </xs:annotation>
              <xs:simpleType>
                <xs:restriction base="xs:string">
                  <xs:enumeration value="Default Value"/>
                  <xs:enumeration value="Leakage to Out"/>
                  <xs:enumeration value="Supply_Return LTO"/>
                </xs:restriction>
              </xs:simpleType>
            </xs:element>
            <xs:element name="DuctLTO" minOccurs="0">
              <xs:annotation>
                <xs:documentation>Measured duct leakage to outdoors in CFM25.</xs:documentation>
              </xs:annotation>
              <xs:complexType>
                <xs:simpleContent>
                  <xs:extension base="xs:float">
                    <xs:attribute fixed="cfm25" name="unit"/>
                  </xs:extension>
                </xs:simpleContent>
              </xs:complexType>
            </xs:element>
            <xs:element name="TotalLeakTestValue" minOccurs="0">
              <xs:annotation>
                <xs:documentation>Total duct leakage in CFM25.</xs:documentation>
              </xs:annotation>
              <xs:complexType>
                <xs:simpleContent>
                  <xs:extension base="xs:float">
                    <xs:attribute fixed="cfm25" name="unit"/>
                  </xs:extension>
                </xs:simpleContent>
              </xs:complexType>
            </xs:element>
            <xs:element name="DuctLeakEstimateType" minOccurs="0">
              <xs:annotation>
                <xs:documentation>The type of duct leakage test that was conducted</xs:documentation>
              </xs:annotation>
              <xs:simpleType>
                <xs:restriction base="xs:string">
                  <xs:enumeration value="Default Value"/>
                  <xs:enumeration value="Leaky"/>
                  <xs:enumeration value="Reduced Leakage"/>
                  <xs:enumeration value="Proposed Qn"/>
                  <xs:enumeration value="Proposed Leakage"/>
                  <xs:enumeration value="Proposed DSE"/>
                </xs:restriction>
              </xs:simpleType>
            </xs:element>
            <xs:element name="DuctTestCondition" minOccurs="0">
              <xs:annotation>
                <xs:documentation>When the duct tightness test was conducted (Post construction, rough-in w/ or w/o air handler)</xs:documentation>
              </xs:annotation>
              <xs:simpleType>
                <xs:restriction base="xs:string">
                  <xs:enumeration value="Post Construction"/>
                  <xs:enumeration value="Rough-in with Air Handler"/>
                  <xs:enumeration value="Rough-in no Air Handler"/>
                  <xs:enumeration value="Test Exception"/>
                </xs:restriction>
              </xs:simpleType>
            </xs:element>
          </xs:all>
        </xs:complexType>
      </xs:element>
    </xs:sequence>
    <xs:attribute name="NumComponents" type="xs:int" default="1"/>
    <xs:assert test="(@NumComponents = count(Component))"/>
  </xs:complexType>
</xs:element>
Schema location file:/Users/ryanschmied/Downloads/ResXSDv3.1.07.xsd
Element CharacteristicsGroup / Ducts / Component
Namespace No namespace
Diagram
DiagramResXSDv3_1_07_xsd.tmp#ConditionedAreaResXSDv3_1_07_xsd.tmp#CharacteristicsGroup_CharacteristicsGroup_Ducts_CharacteristicsGroup_CharacteristicsGroup_Ducts_Component_LocationResXSDv3_1_07_xsd.tmp#SupplyDuctInsulationResXSDv3_1_07_xsd.tmp#CharacteristicsGroup_CharacteristicsGroup_Ducts_CharacteristicsGroup_CharacteristicsGroup_Ducts_Component_NumberReturnRegistersResXSDv3_1_07_xsd.tmp#CharacteristicsGroup_CharacteristicsGroup_Ducts_CharacteristicsGroup_CharacteristicsGroup_Ducts_Component_DuctLeakTypeResXSDv3_1_07_xsd.tmp#CharacteristicsGroup_CharacteristicsGroup_Ducts_CharacteristicsGroup_CharacteristicsGroup_Ducts_Component_DuctLTOResXSDv3_1_07_xsd.tmp#CharacteristicsGroup_CharacteristicsGroup_Ducts_CharacteristicsGroup_CharacteristicsGroup_Ducts_Component_TotalLeakTestValueResXSDv3_1_07_xsd.tmp#CharacteristicsGroup_CharacteristicsGroup_Ducts_CharacteristicsGroup_CharacteristicsGroup_Ducts_Component_DuctLeakEstimateTypeResXSDv3_1_07_xsd.tmp#CharacteristicsGroup_CharacteristicsGroup_Ducts_CharacteristicsGroup_CharacteristicsGroup_Ducts_Component_DuctTestCondition
Properties
content complex
maxOccurs 100
Model
Children ConditionedArea, DuctLTO, DuctLeakEstimateType, DuctLeakType, DuctTestCondition, Location, NumberReturnRegisters, SupplyDuctInsulation, TotalLeakTestValue
Instance
<Component>
  <ConditionedArea unit="sq.ft.">{0,1}</ConditionedArea>
  <Location>{0,1}</Location>
  <SupplyDuctInsulation>{0,1}</SupplyDuctInsulation>
  <NumberReturnRegisters>{0,1}</NumberReturnRegisters>
  <DuctLeakType>{0,1}</DuctLeakType>
  <DuctLTO unit="cfm25">{0,1}</DuctLTO>
  <TotalLeakTestValue unit="cfm25">{0,1}</TotalLeakTestValue>
  <DuctLeakEstimateType>{0,1}</DuctLeakEstimateType>
  <DuctTestCondition>{0,1}</DuctTestCondition>
</Component>
Source
<xs:element name="Component" maxOccurs="100">
  <xs:complexType>
    <xs:all>
      <xs:element ref="ConditionedArea" minOccurs="0">
        <xs:annotation>
          <xs:documentation>The conditioned area in square feet that the duct system serves</xs:documentation>
        </xs:annotation>
      </xs:element>
      <xs:element name="Location" minOccurs="0">
        <xs:annotation>
          <xs:documentation>The home's foundation type</xs:documentation>
        </xs:annotation>
        <xs:simpleType>
          <xs:restriction base="xs:string">
            <xs:enumeration value="Conditioned space"/>
            <xs:enumeration value="Vented Crawl"/>
            <xs:enumeration value="Unvented Crawl"/>
            <xs:enumeration value="Conditioned Crawl"/>
            <xs:enumeration value="Unconditioned basement"/>
            <xs:enumeration value="Conditioned basement"/>
            <xs:enumeration value="Attic_under insul"/>
            <xs:enumeration value="Attic_exposed"/>
            <xs:enumeration value="Wall"/>
            <xs:enumeration value="Garage"/>
            <xs:enumeration value="Mobile home belly"/>
            <xs:enumeration value="Exterior wall"/>
            <xs:enumeration value="Floor cavity over garage"/>
            <xs:enumeration value="Under slab"/>
            <xs:enumeration value="Sealed Attic"/>
            <xs:enumeration value="Ambient"/>
            <xs:enumeration value="MF unrated cond"/>
            <xs:enumeration value="MF unrated heated"/>
            <xs:enumeration value="MF buffer space"/>
            <xs:enumeration value="MF nonfreezing"/>
          </xs:restriction>
        </xs:simpleType>
      </xs:element>
      <xs:element ref="SupplyDuctInsulation" minOccurs="0">
        <xs:annotation>
          <xs:documentation>Supply duct insulation R-value</xs:documentation>
        </xs:annotation>
      </xs:element>
      <xs:element name="NumberReturnRegisters" type="xs:nonNegativeInteger" minOccurs="0">
        <xs:annotation>
          <xs:documentation>Total number of returns for the specific system</xs:documentation>
        </xs:annotation>
      </xs:element>
      <xs:element name="DuctLeakType" minOccurs="0">
        <xs:annotation>
          <xs:documentation>The type of measurement for the duct leakage test</xs:documentation>
        </xs:annotation>
        <xs:simpleType>
          <xs:restriction base="xs:string">
            <xs:enumeration value="Default Value"/>
            <xs:enumeration value="Leakage to Out"/>
            <xs:enumeration value="Supply_Return LTO"/>
          </xs:restriction>
        </xs:simpleType>
      </xs:element>
      <xs:element name="DuctLTO" minOccurs="0">
        <xs:annotation>
          <xs:documentation>Measured duct leakage to outdoors in CFM25.</xs:documentation>
        </xs:annotation>
        <xs:complexType>
          <xs:simpleContent>
            <xs:extension base="xs:float">
              <xs:attribute fixed="cfm25" name="unit"/>
            </xs:extension>
          </xs:simpleContent>
        </xs:complexType>
      </xs:element>
      <xs:element name="TotalLeakTestValue" minOccurs="0">
        <xs:annotation>
          <xs:documentation>Total duct leakage in CFM25.</xs:documentation>
        </xs:annotation>
        <xs:complexType>
          <xs:simpleContent>
            <xs:extension base="xs:float">
              <xs:attribute fixed="cfm25" name="unit"/>
            </xs:extension>
          </xs:simpleContent>
        </xs:complexType>
      </xs:element>
      <xs:element name="DuctLeakEstimateType" minOccurs="0">
        <xs:annotation>
          <xs:documentation>The type of duct leakage test that was conducted</xs:documentation>
        </xs:annotation>
        <xs:simpleType>
          <xs:restriction base="xs:string">
            <xs:enumeration value="Default Value"/>
            <xs:enumeration value="Leaky"/>
            <xs:enumeration value="Reduced Leakage"/>
            <xs:enumeration value="Proposed Qn"/>
            <xs:enumeration value="Proposed Leakage"/>
            <xs:enumeration value="Proposed DSE"/>
          </xs:restriction>
        </xs:simpleType>
      </xs:element>
      <xs:element name="DuctTestCondition" minOccurs="0">
        <xs:annotation>
          <xs:documentation>When the duct tightness test was conducted (Post construction, rough-in w/ or w/o air handler)</xs:documentation>
        </xs:annotation>
        <xs:simpleType>
          <xs:restriction base="xs:string">
            <xs:enumeration value="Post Construction"/>
            <xs:enumeration value="Rough-in with Air Handler"/>
            <xs:enumeration value="Rough-in no Air Handler"/>
            <xs:enumeration value="Test Exception"/>
          </xs:restriction>
        </xs:simpleType>
      </xs:element>
    </xs:all>
  </xs:complexType>
</xs:element>
Schema location file:/Users/ryanschmied/Downloads/ResXSDv3.1.07.xsd
Element ConditionedArea
Namespace No namespace
Annotations
Enter conditioned floor area in square feet
Diagram
DiagramResXSDv3_1_07_xsd.tmp#ConditionedArea_unit
Type extension of xs:decimal
Properties
content complex
Used by
Attributes
QName Type Fixed Use
unit sq.ft. optional
Source
<xs:element name="ConditionedArea">
  <xs:annotation>
    <xs:documentation>Enter conditioned floor area in square feet</xs:documentation>
  </xs:annotation>
  <xs:complexType>
    <xs:simpleContent>
      <xs:extension base="xs:decimal">
        <xs:attribute fixed="sq.ft." name="unit"/>
      </xs:extension>
    </xs:simpleContent>
  </xs:complexType>
</xs:element>
Schema location file:/Users/ryanschmied/Downloads/ResXSDv3.1.07.xsd
Element CharacteristicsGroup / Ducts / Component / Location
Namespace No namespace
Annotations
The home's foundation type
Diagram
Diagram
Type restriction of xs:string
Properties
content simple
minOccurs 0
Facets
enumeration Conditioned space
enumeration Vented Crawl
enumeration Unvented Crawl
enumeration Conditioned Crawl
enumeration Unconditioned basement
enumeration Conditioned basement
enumeration Attic_under insul
enumeration Attic_exposed
enumeration Wall
enumeration Garage
enumeration Mobile home belly
enumeration Exterior wall
enumeration Floor cavity over garage
enumeration Under slab
enumeration Sealed Attic
enumeration Ambient
enumeration MF unrated cond
enumeration MF unrated heated
enumeration MF buffer space
enumeration MF nonfreezing
Source
<xs:element name="Location" minOccurs="0">
  <xs:annotation>
    <xs:documentation>The home's foundation type</xs:documentation>
  </xs:annotation>
  <xs:simpleType>
    <xs:restriction base="xs:string">
      <xs:enumeration value="Conditioned space"/>
      <xs:enumeration value="Vented Crawl"/>
      <xs:enumeration value="Unvented Crawl"/>
      <xs:enumeration value="Conditioned Crawl"/>
      <xs:enumeration value="Unconditioned basement"/>
      <xs:enumeration value="Conditioned basement"/>
      <xs:enumeration value="Attic_under insul"/>
      <xs:enumeration value="Attic_exposed"/>
      <xs:enumeration value="Wall"/>
      <xs:enumeration value="Garage"/>
      <xs:enumeration value="Mobile home belly"/>
      <xs:enumeration value="Exterior wall"/>
      <xs:enumeration value="Floor cavity over garage"/>
      <xs:enumeration value="Under slab"/>
      <xs:enumeration value="Sealed Attic"/>
      <xs:enumeration value="Ambient"/>
      <xs:enumeration value="MF unrated cond"/>
      <xs:enumeration value="MF unrated heated"/>
      <xs:enumeration value="MF buffer space"/>
      <xs:enumeration value="MF nonfreezing"/>
    </xs:restriction>
  </xs:simpleType>
</xs:element>
Schema location file:/Users/ryanschmied/Downloads/ResXSDv3.1.07.xsd
Element SupplyDuctInsulation
Namespace No namespace
Annotations
Supply duct insulation:
Diagram
Diagram
Type xs:float
Properties
content simple
Used by
Source
<xs:element name="SupplyDuctInsulation" type="xs:float">
  <xs:annotation>
    <xs:documentation>Supply duct insulation:</xs:documentation>
  </xs:annotation>
</xs:element>
Schema location file:/Users/ryanschmied/Downloads/ResXSDv3.1.07.xsd
Element CharacteristicsGroup / Ducts / Component / NumberReturnRegisters
Namespace No namespace
Annotations
Total number of returns for the specific system
Diagram
Diagram
Type xs:nonNegativeInteger
Properties
content simple
minOccurs 0
Source
<xs:element name="NumberReturnRegisters" type="xs:nonNegativeInteger" minOccurs="0">
  <xs:annotation>
    <xs:documentation>Total number of returns for the specific system</xs:documentation>
  </xs:annotation>
</xs:element>
Schema location file:/Users/ryanschmied/Downloads/ResXSDv3.1.07.xsd
Element CharacteristicsGroup / Ducts / Component / DuctLeakType
Namespace No namespace
Annotations
The type of measurement for the duct leakage test
Diagram
Diagram
Type restriction of xs:string
Properties
content simple
minOccurs 0
Facets
enumeration Default Value
enumeration Leakage to Out
enumeration Supply_Return LTO
Source
<xs:element name="DuctLeakType" minOccurs="0">
  <xs:annotation>
    <xs:documentation>The type of measurement for the duct leakage test</xs:documentation>
  </xs:annotation>
  <xs:simpleType>
    <xs:restriction base="xs:string">
      <xs:enumeration value="Default Value"/>
      <xs:enumeration value="Leakage to Out"/>
      <xs:enumeration value="Supply_Return LTO"/>
    </xs:restriction>
  </xs:simpleType>
</xs:element>
Schema location file:/Users/ryanschmied/Downloads/ResXSDv3.1.07.xsd
Element CharacteristicsGroup / Ducts / Component / DuctLTO
Namespace No namespace
Annotations
Measured duct leakage to outdoors in CFM25.
Diagram
DiagramResXSDv3_1_07_xsd.tmp#CharacteristicsGroup_CharacteristicsGroup_Ducts_CharacteristicsGroup_CharacteristicsGroup_Ducts_Component_CharacteristicsGroup_CharacteristicsGroup_Ducts_CharacteristicsGroup_CharacteristicsGroup_Ducts_Component_DuctLTO_unit
Type extension of xs:float
Properties
content complex
minOccurs 0
Attributes
QName Type Fixed Use
unit cfm25 optional
Source
<xs:element name="DuctLTO" minOccurs="0">
  <xs:annotation>
    <xs:documentation>Measured duct leakage to outdoors in CFM25.</xs:documentation>
  </xs:annotation>
  <xs:complexType>
    <xs:simpleContent>
      <xs:extension base="xs:float">
        <xs:attribute fixed="cfm25" name="unit"/>
      </xs:extension>
    </xs:simpleContent>
  </xs:complexType>
</xs:element>
Schema location file:/Users/ryanschmied/Downloads/ResXSDv3.1.07.xsd
Element CharacteristicsGroup / Ducts / Component / TotalLeakTestValue
Namespace No namespace
Annotations
Total duct leakage in CFM25.
Diagram
DiagramResXSDv3_1_07_xsd.tmp#CharacteristicsGroup_CharacteristicsGroup_Ducts_CharacteristicsGroup_CharacteristicsGroup_Ducts_Component_CharacteristicsGroup_CharacteristicsGroup_Ducts_CharacteristicsGroup_CharacteristicsGroup_Ducts_Component_TotalLeakTestValue_unit
Type extension of xs:float
Properties
content complex
minOccurs 0
Attributes
QName Type Fixed Use
unit cfm25 optional
Source
<xs:element name="TotalLeakTestValue" minOccurs="0">
  <xs:annotation>
    <xs:documentation>Total duct leakage in CFM25.</xs:documentation>
  </xs:annotation>
  <xs:complexType>
    <xs:simpleContent>
      <xs:extension base="xs:float">
        <xs:attribute fixed="cfm25" name="unit"/>
      </xs:extension>
    </xs:simpleContent>
  </xs:complexType>
</xs:element>
Schema location file:/Users/ryanschmied/Downloads/ResXSDv3.1.07.xsd
Element CharacteristicsGroup / Ducts / Component / DuctLeakEstimateType
Namespace No namespace
Annotations
The type of duct leakage test that was conducted
Diagram
Diagram
Type restriction of xs:string
Properties
content simple
minOccurs 0
Facets
enumeration Default Value
enumeration Leaky
enumeration Reduced Leakage
enumeration Proposed Qn
enumeration Proposed Leakage
enumeration Proposed DSE
Source
<xs:element name="DuctLeakEstimateType" minOccurs="0">
  <xs:annotation>
    <xs:documentation>The type of duct leakage test that was conducted</xs:documentation>
  </xs:annotation>
  <xs:simpleType>
    <xs:restriction base="xs:string">
      <xs:enumeration value="Default Value"/>
      <xs:enumeration value="Leaky"/>
      <xs:enumeration value="Reduced Leakage"/>
      <xs:enumeration value="Proposed Qn"/>
      <xs:enumeration value="Proposed Leakage"/>
      <xs:enumeration value="Proposed DSE"/>
    </xs:restriction>
  </xs:simpleType>
</xs:element>
Schema location file:/Users/ryanschmied/Downloads/ResXSDv3.1.07.xsd
Element CharacteristicsGroup / Ducts / Component / DuctTestCondition
Namespace No namespace
Annotations
When the duct tightness test was conducted (Post construction, rough-in w/ or w/o air handler)
Diagram
Diagram
Type restriction of xs:string
Properties
content simple
minOccurs 0
Facets
enumeration Post Construction
enumeration Rough-in with Air Handler
enumeration Rough-in no Air Handler
enumeration Test Exception
Source
<xs:element name="DuctTestCondition" minOccurs="0">
  <xs:annotation>
    <xs:documentation>When the duct tightness test was conducted (Post construction, rough-in w/ or w/o air handler)</xs:documentation>
  </xs:annotation>
  <xs:simpleType>
    <xs:restriction base="xs:string">
      <xs:enumeration value="Post Construction"/>
      <xs:enumeration value="Rough-in with Air Handler"/>
      <xs:enumeration value="Rough-in no Air Handler"/>
      <xs:enumeration value="Test Exception"/>
    </xs:restriction>
  </xs:simpleType>
</xs:element>
Schema location file:/Users/ryanschmied/Downloads/ResXSDv3.1.07.xsd
Element CharacteristicsGroup / Heating
Namespace No namespace
Diagram
DiagramResXSDv3_1_07_xsd.tmp#CharacteristicsGroup_CharacteristicsGroup_Heating_NumComponentsResXSDv3_1_07_xsd.tmp#CharacteristicsGroup_CharacteristicsGroup_Heating_Component
Properties
content complex
minOccurs 0
Model
Children Component
Instance
<Heating NumComponents="1">
  <Component>{1,100}</Component>
</Heating>
Attributes
QName Type Default Use
NumComponents xs:int 1 optional
Asserts
Test XPath default namespace Annotation
(@NumComponents = count(Component))
Source
<xs:element name="Heating" minOccurs="0">
  <xs:complexType>
    <xs:sequence>
      <xs:element name="Component" maxOccurs="100">
        <xs:complexType>
          <xs:all>
            <xs:element name="Type">
              <xs:annotation>
                <xs:documentation>The type of heating equipment being used</xs:documentation>
              </xs:annotation>
              <xs:simpleType>
                <xs:restriction base="xs:string">
                  <xs:enumeration value="Furnace"/>
                  <xs:enumeration value="Electric baseboard"/>
                  <xs:enumeration value="Air Distribution"/>
                  <xs:enumeration value="Hydronic"/>
                  <xs:enumeration value="Radiant"/>
                  <xs:enumeration value="Air-source heat pump"/>
                  <xs:enumeration value="Ground-course heat pump"/>
                  <xs:enumeration value="Gas heat pump"/>
                  <xs:enumeration value="Fuel-fired unit heater"/>
                </xs:restriction>
              </xs:simpleType>
            </xs:element>
            <xs:element name="Fuel">
              <xs:annotation>
                <xs:documentation>Fuel type for the heating equipment</xs:documentation>
              </xs:annotation>
              <xs:simpleType>
                <xs:restriction base="xs:string">
                  <xs:enumeration value="Natural Gas"/>
                  <xs:enumeration value="Propane"/>
                  <xs:enumeration value="Fuel Oil"/>
                  <xs:enumeration value="Electric"/>
                  <xs:enumeration value="Kerosene"/>
                  <xs:enumeration value="Wood"/>
                </xs:restriction>
              </xs:simpleType>
            </xs:element>
            <xs:element name="RatingValue" type="xs:float">
              <xs:annotation>
                <xs:documentation>Efficiency for the heating system (contains multiple units: i.e., AFUE, HSPF)</xs:documentation>
              </xs:annotation>
            </xs:element>
            <xs:element name="RatingMetric">
              <xs:annotation>
                <xs:documentation>The units for the efficiency of the heating equipment (i.e.,AFUE, HSPF)</xs:documentation>
              </xs:annotation>
              <xs:simpleType>
                <xs:restriction base="xs:string">
                  <xs:enumeration value="AFUE"/>
                  <xs:enumeration value="Percent_Eff"/>
                  <xs:enumeration value="HSPF"/>
                  <xs:enumeration value="COP"/>
                  <xs:enumeration value="HSPF2"/>
                </xs:restriction>
              </xs:simpleType>
            </xs:element>
            <xs:element name="RatedOutputCapacity">
              <xs:annotation>
                <xs:documentation>Rated output capacity for the heating equipment</xs:documentation>
              </xs:annotation>
              <xs:complexType>
                <xs:simpleContent>
                  <xs:extension base="xs:float">
                    <xs:attribute fixed="kBtu/hr" name="unit">
                    </xs:attribute>
                  </xs:extension>
                </xs:simpleContent>
              </xs:complexType>
            </xs:element>
            <xs:element name="FanControlType" minOccurs="0">
              <xs:annotation>
                <xs:documentation>The fan control type for the heating system</xs:documentation>
              </xs:annotation>
              <xs:simpleType>
                <xs:restriction base="xs:string">
                  <xs:enumeration value="Single Speed"/>
                  <xs:enumeration value="Two Speed"/>
                  <xs:enumeration value="Variable Speed"/>
                </xs:restriction>
              </xs:simpleType>
            </xs:element>
            <xs:element name="UseAuxiliaryEAEDefault" type="xs:boolean" minOccurs="0">
              <xs:annotation>
                <xs:documentation>Yes/No is the software using the auxiliary electric default (EAE)</xs:documentation>
              </xs:annotation>
            </xs:element>
            <xs:element name="EAEValue" minOccurs="0">
              <xs:annotation>
                <xs:documentation>Heating EAE Value where default is not used</xs:documentation>
              </xs:annotation>
              <xs:complexType>
                <xs:simpleContent>
                  <xs:extension base="xs:float">
                    <xs:attribute fixed="kWh" name="unit">
                    </xs:attribute>
                  </xs:extension>
                </xs:simpleContent>
              </xs:complexType>
            </xs:element>
          </xs:all>
        </xs:complexType>
      </xs:element>
    </xs:sequence>
    <xs:attribute name="NumComponents" type="xs:int" default="1"/>
    <xs:assert test="(@NumComponents = count(Component))"/>
  </xs:complexType>
</xs:element>
Schema location file:/Users/ryanschmied/Downloads/ResXSDv3.1.07.xsd
Element CharacteristicsGroup / Heating / Component
Namespace No namespace
Diagram
DiagramResXSDv3_1_07_xsd.tmp#CharacteristicsGroup_CharacteristicsGroup_Heating_CharacteristicsGroup_CharacteristicsGroup_Heating_Component_TypeResXSDv3_1_07_xsd.tmp#CharacteristicsGroup_CharacteristicsGroup_Heating_CharacteristicsGroup_CharacteristicsGroup_Heating_Component_FuelResXSDv3_1_07_xsd.tmp#CharacteristicsGroup_CharacteristicsGroup_Heating_CharacteristicsGroup_CharacteristicsGroup_Heating_Component_RatingValueResXSDv3_1_07_xsd.tmp#CharacteristicsGroup_CharacteristicsGroup_Heating_CharacteristicsGroup_CharacteristicsGroup_Heating_Component_RatingMetricResXSDv3_1_07_xsd.tmp#CharacteristicsGroup_CharacteristicsGroup_Heating_CharacteristicsGroup_CharacteristicsGroup_Heating_Component_RatedOutputCapacityResXSDv3_1_07_xsd.tmp#CharacteristicsGroup_CharacteristicsGroup_Heating_CharacteristicsGroup_CharacteristicsGroup_Heating_Component_FanControlTypeResXSDv3_1_07_xsd.tmp#CharacteristicsGroup_CharacteristicsGroup_Heating_CharacteristicsGroup_CharacteristicsGroup_Heating_Component_UseAuxiliaryEAEDefaultResXSDv3_1_07_xsd.tmp#CharacteristicsGroup_CharacteristicsGroup_Heating_CharacteristicsGroup_CharacteristicsGroup_Heating_Component_EAEValue
Properties
content complex
maxOccurs 100
Model
Children EAEValue, FanControlType, Fuel, RatedOutputCapacity, RatingMetric, RatingValue, Type, UseAuxiliaryEAEDefault
Instance
<Component>
  <Type>{1,1}</Type>
  <Fuel>{1,1}</Fuel>
  <RatingValue>{1,1}</RatingValue>
  <RatingMetric>{1,1}</RatingMetric>
  <RatedOutputCapacity unit="kBtu/hr">{1,1}</RatedOutputCapacity>
  <FanControlType>{0,1}</FanControlType>
  <UseAuxiliaryEAEDefault>{0,1}</UseAuxiliaryEAEDefault>
  <EAEValue unit="kWh">{0,1}</EAEValue>
</Component>
Source
<xs:element name="Component" maxOccurs="100">
  <xs:complexType>
    <xs:all>
      <xs:element name="Type">
        <xs:annotation>
          <xs:documentation>The type of heating equipment being used</xs:documentation>
        </xs:annotation>
        <xs:simpleType>
          <xs:restriction base="xs:string">
            <xs:enumeration value="Furnace"/>
            <xs:enumeration value="Electric baseboard"/>
            <xs:enumeration value="Air Distribution"/>
            <xs:enumeration value="Hydronic"/>
            <xs:enumeration value="Radiant"/>
            <xs:enumeration value="Air-source heat pump"/>
            <xs:enumeration value="Ground-course heat pump"/>
            <xs:enumeration value="Gas heat pump"/>
            <xs:enumeration value="Fuel-fired unit heater"/>
          </xs:restriction>
        </xs:simpleType>
      </xs:element>
      <xs:element name="Fuel">
        <xs:annotation>
          <xs:documentation>Fuel type for the heating equipment</xs:documentation>
        </xs:annotation>
        <xs:simpleType>
          <xs:restriction base="xs:string">
            <xs:enumeration value="Natural Gas"/>
            <xs:enumeration value="Propane"/>
            <xs:enumeration value="Fuel Oil"/>
            <xs:enumeration value="Electric"/>
            <xs:enumeration value="Kerosene"/>
            <xs:enumeration value="Wood"/>
          </xs:restriction>
        </xs:simpleType>
      </xs:element>
      <xs:element name="RatingValue" type="xs:float">
        <xs:annotation>
          <xs:documentation>Efficiency for the heating system (contains multiple units: i.e., AFUE, HSPF)</xs:documentation>
        </xs:annotation>
      </xs:element>
      <xs:element name="RatingMetric">
        <xs:annotation>
          <xs:documentation>The units for the efficiency of the heating equipment (i.e.,AFUE, HSPF)</xs:documentation>
        </xs:annotation>
        <xs:simpleType>
          <xs:restriction base="xs:string">
            <xs:enumeration value="AFUE"/>
            <xs:enumeration value="Percent_Eff"/>
            <xs:enumeration value="HSPF"/>
            <xs:enumeration value="COP"/>
            <xs:enumeration value="HSPF2"/>
          </xs:restriction>
        </xs:simpleType>
      </xs:element>
      <xs:element name="RatedOutputCapacity">
        <xs:annotation>
          <xs:documentation>Rated output capacity for the heating equipment</xs:documentation>
        </xs:annotation>
        <xs:complexType>
          <xs:simpleContent>
            <xs:extension base="xs:float">
              <xs:attribute fixed="kBtu/hr" name="unit">
              </xs:attribute>
            </xs:extension>
          </xs:simpleContent>
        </xs:complexType>
      </xs:element>
      <xs:element name="FanControlType" minOccurs="0">
        <xs:annotation>
          <xs:documentation>The fan control type for the heating system</xs:documentation>
        </xs:annotation>
        <xs:simpleType>
          <xs:restriction base="xs:string">
            <xs:enumeration value="Single Speed"/>
            <xs:enumeration value="Two Speed"/>
            <xs:enumeration value="Variable Speed"/>
          </xs:restriction>
        </xs:simpleType>
      </xs:element>
      <xs:element name="UseAuxiliaryEAEDefault" type="xs:boolean" minOccurs="0">
        <xs:annotation>
          <xs:documentation>Yes/No is the software using the auxiliary electric default (EAE)</xs:documentation>
        </xs:annotation>
      </xs:element>
      <xs:element name="EAEValue" minOccurs="0">
        <xs:annotation>
          <xs:documentation>Heating EAE Value where default is not used</xs:documentation>
        </xs:annotation>
        <xs:complexType>
          <xs:simpleContent>
            <xs:extension base="xs:float">
              <xs:attribute fixed="kWh" name="unit">
              </xs:attribute>
            </xs:extension>
          </xs:simpleContent>
        </xs:complexType>
      </xs:element>
    </xs:all>
  </xs:complexType>
</xs:element>
Schema location file:/Users/ryanschmied/Downloads/ResXSDv3.1.07.xsd
Element CharacteristicsGroup / Heating / Component / Type
Namespace No namespace
Annotations
The type of heating equipment being used
Diagram
Diagram
Type restriction of xs:string
Properties
content simple
Facets
enumeration Furnace
enumeration Electric baseboard
enumeration Air Distribution
enumeration Hydronic
enumeration Radiant
enumeration Air-source heat pump
enumeration Ground-course heat pump
enumeration Gas heat pump
enumeration Fuel-fired unit heater
Source
<xs:element name="Type">
  <xs:annotation>
    <xs:documentation>The type of heating equipment being used</xs:documentation>
  </xs:annotation>
  <xs:simpleType>
    <xs:restriction base="xs:string">
      <xs:enumeration value="Furnace"/>
      <xs:enumeration value="Electric baseboard"/>
      <xs:enumeration value="Air Distribution"/>
      <xs:enumeration value="Hydronic"/>
      <xs:enumeration value="Radiant"/>
      <xs:enumeration value="Air-source heat pump"/>
      <xs:enumeration value="Ground-course heat pump"/>
      <xs:enumeration value="Gas heat pump"/>
      <xs:enumeration value="Fuel-fired unit heater"/>
    </xs:restriction>
  </xs:simpleType>
</xs:element>
Schema location file:/Users/ryanschmied/Downloads/ResXSDv3.1.07.xsd
Element CharacteristicsGroup / Heating / Component / Fuel
Namespace No namespace
Annotations
Fuel type for the heating equipment
Diagram
Diagram
Type restriction of xs:string
Properties
content simple
Facets
enumeration Natural Gas
enumeration Propane
enumeration Fuel Oil
enumeration Electric
enumeration Kerosene
enumeration Wood
Source
<xs:element name="Fuel">
  <xs:annotation>
    <xs:documentation>Fuel type for the heating equipment</xs:documentation>
  </xs:annotation>
  <xs:simpleType>
    <xs:restriction base="xs:string">
      <xs:enumeration value="Natural Gas"/>
      <xs:enumeration value="Propane"/>
      <xs:enumeration value="Fuel Oil"/>
      <xs:enumeration value="Electric"/>
      <xs:enumeration value="Kerosene"/>
      <xs:enumeration value="Wood"/>
    </xs:restriction>
  </xs:simpleType>
</xs:element>
Schema location file:/Users/ryanschmied/Downloads/ResXSDv3.1.07.xsd
Element CharacteristicsGroup / Heating / Component / RatingValue
Namespace No namespace
Annotations
Efficiency for the heating system (contains multiple units: i.e., AFUE, HSPF)
Diagram
Diagram
Type xs:float
Properties
content simple
Source
<xs:element name="RatingValue" type="xs:float">
  <xs:annotation>
    <xs:documentation>Efficiency for the heating system (contains multiple units: i.e., AFUE, HSPF)</xs:documentation>
  </xs:annotation>
</xs:element>
Schema location file:/Users/ryanschmied/Downloads/ResXSDv3.1.07.xsd
Element CharacteristicsGroup / Heating / Component / RatingMetric
Namespace No namespace
Annotations
The units for the efficiency of the heating equipment (i.e.,AFUE, HSPF)
Diagram
Diagram
Type restriction of xs:string
Properties
content simple
Facets
enumeration AFUE
enumeration Percent_Eff
enumeration HSPF
enumeration COP
enumeration HSPF2
Source
<xs:element name="RatingMetric">
  <xs:annotation>
    <xs:documentation>The units for the efficiency of the heating equipment (i.e.,AFUE, HSPF)</xs:documentation>
  </xs:annotation>
  <xs:simpleType>
    <xs:restriction base="xs:string">
      <xs:enumeration value="AFUE"/>
      <xs:enumeration value="Percent_Eff"/>
      <xs:enumeration value="HSPF"/>
      <xs:enumeration value="COP"/>
      <xs:enumeration value="HSPF2"/>
    </xs:restriction>
  </xs:simpleType>
</xs:element>
Schema location file:/Users/ryanschmied/Downloads/ResXSDv3.1.07.xsd
Element CharacteristicsGroup / Heating / Component / RatedOutputCapacity
Namespace No namespace
Annotations
Rated output capacity for the heating equipment
Diagram
DiagramResXSDv3_1_07_xsd.tmp#CharacteristicsGroup_CharacteristicsGroup_Heating_CharacteristicsGroup_CharacteristicsGroup_Heating_Component_CharacteristicsGroup_CharacteristicsGroup_Heating_CharacteristicsGroup_CharacteristicsGroup_Heating_Component_RatedOutputCapacity_unit
Type extension of xs:float
Properties
content complex
Attributes
QName Type Fixed Use
unit kBtu/hr optional
Source
<xs:element name="RatedOutputCapacity">
  <xs:annotation>
    <xs:documentation>Rated output capacity for the heating equipment</xs:documentation>
  </xs:annotation>
  <xs:complexType>
    <xs:simpleContent>
      <xs:extension base="xs:float">
        <xs:attribute fixed="kBtu/hr" name="unit">
        </xs:attribute>
      </xs:extension>
    </xs:simpleContent>
  </xs:complexType>
</xs:element>
Schema location file:/Users/ryanschmied/Downloads/ResXSDv3.1.07.xsd
Element CharacteristicsGroup / Heating / Component / FanControlType
Namespace No namespace
Annotations
The fan control type for the heating system
Diagram
Diagram
Type restriction of xs:string
Properties
content simple
minOccurs 0
Facets
enumeration Single Speed
enumeration Two Speed
enumeration Variable Speed
Source
<xs:element name="FanControlType" minOccurs="0">
  <xs:annotation>
    <xs:documentation>The fan control type for the heating system</xs:documentation>
  </xs:annotation>
  <xs:simpleType>
    <xs:restriction base="xs:string">
      <xs:enumeration value="Single Speed"/>
      <xs:enumeration value="Two Speed"/>
      <xs:enumeration value="Variable Speed"/>
    </xs:restriction>
  </xs:simpleType>
</xs:element>
Schema location file:/Users/ryanschmied/Downloads/ResXSDv3.1.07.xsd
Element CharacteristicsGroup / Heating / Component / UseAuxiliaryEAEDefault
Namespace No namespace
Annotations
Yes/No is the software using the auxiliary electric default (EAE)
Diagram
Diagram
Type xs:boolean
Properties
content simple
minOccurs 0
Source
<xs:element name="UseAuxiliaryEAEDefault" type="xs:boolean" minOccurs="0">
  <xs:annotation>
    <xs:documentation>Yes/No is the software using the auxiliary electric default (EAE)</xs:documentation>
  </xs:annotation>
</xs:element>
Schema location file:/Users/ryanschmied/Downloads/ResXSDv3.1.07.xsd
Element CharacteristicsGroup / Heating / Component / EAEValue
Namespace No namespace
Annotations
Heating EAE Value where default is not used
Diagram
DiagramResXSDv3_1_07_xsd.tmp#CharacteristicsGroup_CharacteristicsGroup_Heating_CharacteristicsGroup_CharacteristicsGroup_Heating_Component_CharacteristicsGroup_CharacteristicsGroup_Heating_CharacteristicsGroup_CharacteristicsGroup_Heating_Component_EAEValue_unit
Type extension of xs:float
Properties
content complex
minOccurs 0
Attributes
QName Type Fixed Use
unit kWh optional
Source
<xs:element name="EAEValue" minOccurs="0">
  <xs:annotation>
    <xs:documentation>Heating EAE Value where default is not used</xs:documentation>
  </xs:annotation>
  <xs:complexType>
    <xs:simpleContent>
      <xs:extension base="xs:float">
        <xs:attribute fixed="kWh" name="unit">
        </xs:attribute>
      </xs:extension>
    </xs:simpleContent>
  </xs:complexType>
</xs:element>
Schema location file:/Users/ryanschmied/Downloads/ResXSDv3.1.07.xsd
Element CharacteristicsGroup / Cooling
Namespace No namespace
Diagram
DiagramResXSDv3_1_07_xsd.tmp#CharacteristicsGroup_CharacteristicsGroup_Cooling_NumComponentsResXSDv3_1_07_xsd.tmp#CharacteristicsGroup_CharacteristicsGroup_Cooling_Component
Properties
content complex
minOccurs 0
Model
Children Component
Instance
<Cooling NumComponents="1">
  <Component>{1,100}</Component>
</Cooling>
Attributes
QName Type Default Use
NumComponents xs:int 1 optional
Asserts
Test XPath default namespace Annotation
(@NumComponents = count(Component))
Source
<xs:element name="Cooling" minOccurs="0">
  <xs:complexType>
    <xs:sequence>
      <xs:element name="Component" maxOccurs="100">
        <xs:complexType>
          <xs:all>
            <xs:element name="Type">
              <xs:annotation>
                <xs:documentation>The type of cooling equipment being used</xs:documentation>
              </xs:annotation>
              <xs:simpleType>
                <xs:restriction base="xs:string">
                  <xs:enumeration value="Air conditioner"/>
                  <xs:enumeration value="Air-source heat pump"/>
                  <xs:enumeration value="PTAC_room A/C"/>
                  <xs:enumeration value="Gas heat pump"/>
                  <xs:enumeration value="Ground-source heat pump"/>
                  <xs:enumeration value="Evaporative cooler"/>
                  <xs:enumeration value="Evaporative condenser"/>
                </xs:restriction>
              </xs:simpleType>
            </xs:element>
            <xs:element name="Fuel">
              <xs:annotation>
                <xs:documentation>Fuel type for the heating equipment</xs:documentation>
              </xs:annotation>
              <xs:simpleType>
                <xs:restriction base="xs:string">
                  <xs:enumeration value="Natural Gas"/>
                  <xs:enumeration value="Propane"/>
                  <xs:enumeration value="Fuel Oil"/>
                  <xs:enumeration value="Electric"/>
                  <xs:enumeration value="Kerosene"/>
                  <xs:enumeration value="Wood"/>
                </xs:restriction>
              </xs:simpleType>
            </xs:element>
            <xs:element name="RatingValue" type="xs:float">
              <xs:annotation>
                <xs:documentation>Efficiency rating for the cooling equipment</xs:documentation>
              </xs:annotation>
            </xs:element>
            <xs:element name="RatingMetric">
              <xs:annotation>
                <xs:documentation>The units used for the cooling system (i.e., SEER)</xs:documentation>
              </xs:annotation>
              <xs:simpleType>
                <xs:restriction base="xs:string">
                  <xs:enumeration value="SEER"/>
                  <xs:enumeration value="EER"/>
                  <xs:enumeration value="SEER2"/>
                  <xs:enumeration value="EER2"/>
                  <xs:enumeration value="Percent_Eff"/>
                  <xs:enumeration value="COP"/>
                </xs:restriction>
              </xs:simpleType>
            </xs:element>
            <xs:element name="RatedOutputCapacity">
              <xs:annotation>
                <xs:documentation>Rated output capacity for the cooling equipment</xs:documentation>
              </xs:annotation>
              <xs:complexType>
                <xs:simpleContent>
                  <xs:extension base="xs:float">
                    <xs:attribute fixed="kBtu/hr" name="unit">
                    </xs:attribute>
                  </xs:extension>
                </xs:simpleContent>
              </xs:complexType>
            </xs:element>
            <xs:element name="FanControlType">
              <xs:annotation>
                <xs:documentation>The fan control type for the cooling system</xs:documentation>
              </xs:annotation>
              <xs:simpleType>
                <xs:restriction base="xs:string">
                  <xs:enumeration value="Single Speed"/>
                  <xs:enumeration value="Two Speed"/>
                  <xs:enumeration value="Variable Speed"/>
                </xs:restriction>
              </xs:simpleType>
            </xs:element>
            <xs:element name="UseAuxiliaryEAEDefault" type="xs:boolean">
              <xs:annotation>
                <xs:documentation>Yes/No is the software using the auxiliary electric default (EAE)</xs:documentation>
              </xs:annotation>
            </xs:element>
            <xs:element name="EAEValue">
              <xs:annotation>
                <xs:documentation>Heating EAE Value where default is not used</xs:documentation>
              </xs:annotation>
              <xs:complexType>
                <xs:simpleContent>
                  <xs:extension base="xs:float">
                    <xs:attribute fixed="kWh" name="unit">
                    </xs:attribute>
                  </xs:extension>
                </xs:simpleContent>
              </xs:complexType>
            </xs:element>
          </xs:all>
        </xs:complexType>
      </xs:element>
    </xs:sequence>
    <xs:attribute name="NumComponents" type="xs:int" default="1"/>
    <xs:assert test="(@NumComponents = count(Component))"/>
  </xs:complexType>
</xs:element>
Schema location file:/Users/ryanschmied/Downloads/ResXSDv3.1.07.xsd
Element CharacteristicsGroup / Cooling / Component
Namespace No namespace
Diagram
DiagramResXSDv3_1_07_xsd.tmp#CharacteristicsGroup_CharacteristicsGroup_Cooling_CharacteristicsGroup_CharacteristicsGroup_Cooling_Component_TypeResXSDv3_1_07_xsd.tmp#CharacteristicsGroup_CharacteristicsGroup_Cooling_CharacteristicsGroup_CharacteristicsGroup_Cooling_Component_FuelResXSDv3_1_07_xsd.tmp#CharacteristicsGroup_CharacteristicsGroup_Cooling_CharacteristicsGroup_CharacteristicsGroup_Cooling_Component_RatingValueResXSDv3_1_07_xsd.tmp#CharacteristicsGroup_CharacteristicsGroup_Cooling_CharacteristicsGroup_CharacteristicsGroup_Cooling_Component_RatingMetricResXSDv3_1_07_xsd.tmp#CharacteristicsGroup_CharacteristicsGroup_Cooling_CharacteristicsGroup_CharacteristicsGroup_Cooling_Component_RatedOutputCapacityResXSDv3_1_07_xsd.tmp#CharacteristicsGroup_CharacteristicsGroup_Cooling_CharacteristicsGroup_CharacteristicsGroup_Cooling_Component_FanControlTypeResXSDv3_1_07_xsd.tmp#CharacteristicsGroup_CharacteristicsGroup_Cooling_CharacteristicsGroup_CharacteristicsGroup_Cooling_Component_UseAuxiliaryEAEDefaultResXSDv3_1_07_xsd.tmp#CharacteristicsGroup_CharacteristicsGroup_Cooling_CharacteristicsGroup_CharacteristicsGroup_Cooling_Component_EAEValue
Properties
content complex
maxOccurs 100
Model
Children EAEValue, FanControlType, Fuel, RatedOutputCapacity, RatingMetric, RatingValue, Type, UseAuxiliaryEAEDefault
Instance
<Component>
  <Type>{1,1}</Type>
  <Fuel>{1,1}</Fuel>
  <RatingValue>{1,1}</RatingValue>
  <RatingMetric>{1,1}</RatingMetric>
  <RatedOutputCapacity unit="kBtu/hr">{1,1}</RatedOutputCapacity>
  <FanControlType>{1,1}</FanControlType>
  <UseAuxiliaryEAEDefault>{1,1}</UseAuxiliaryEAEDefault>
  <EAEValue unit="kWh">{1,1}</EAEValue>
</Component>
Source
<xs:element name="Component" maxOccurs="100">
  <xs:complexType>
    <xs:all>
      <xs:element name="Type">
        <xs:annotation>
          <xs:documentation>The type of cooling equipment being used</xs:documentation>
        </xs:annotation>
        <xs:simpleType>
          <xs:restriction base="xs:string">
            <xs:enumeration value="Air conditioner"/>
            <xs:enumeration value="Air-source heat pump"/>
            <xs:enumeration value="PTAC_room A/C"/>
            <xs:enumeration value="Gas heat pump"/>
            <xs:enumeration value="Ground-source heat pump"/>
            <xs:enumeration value="Evaporative cooler"/>
            <xs:enumeration value="Evaporative condenser"/>
          </xs:restriction>
        </xs:simpleType>
      </xs:element>
      <xs:element name="Fuel">
        <xs:annotation>
          <xs:documentation>Fuel type for the heating equipment</xs:documentation>
        </xs:annotation>
        <xs:simpleType>
          <xs:restriction base="xs:string">
            <xs:enumeration value="Natural Gas"/>
            <xs:enumeration value="Propane"/>
            <xs:enumeration value="Fuel Oil"/>
            <xs:enumeration value="Electric"/>
            <xs:enumeration value="Kerosene"/>
            <xs:enumeration value="Wood"/>
          </xs:restriction>
        </xs:simpleType>
      </xs:element>
      <xs:element name="RatingValue" type="xs:float">
        <xs:annotation>
          <xs:documentation>Efficiency rating for the cooling equipment</xs:documentation>
        </xs:annotation>
      </xs:element>
      <xs:element name="RatingMetric">
        <xs:annotation>
          <xs:documentation>The units used for the cooling system (i.e., SEER)</xs:documentation>
        </xs:annotation>
        <xs:simpleType>
          <xs:restriction base="xs:string">
            <xs:enumeration value="SEER"/>
            <xs:enumeration value="EER"/>
            <xs:enumeration value="SEER2"/>
            <xs:enumeration value="EER2"/>
            <xs:enumeration value="Percent_Eff"/>
            <xs:enumeration value="COP"/>
          </xs:restriction>
        </xs:simpleType>
      </xs:element>
      <xs:element name="RatedOutputCapacity">
        <xs:annotation>
          <xs:documentation>Rated output capacity for the cooling equipment</xs:documentation>
        </xs:annotation>
        <xs:complexType>
          <xs:simpleContent>
            <xs:extension base="xs:float">
              <xs:attribute fixed="kBtu/hr" name="unit">
              </xs:attribute>
            </xs:extension>
          </xs:simpleContent>
        </xs:complexType>
      </xs:element>
      <xs:element name="FanControlType">
        <xs:annotation>
          <xs:documentation>The fan control type for the cooling system</xs:documentation>
        </xs:annotation>
        <xs:simpleType>
          <xs:restriction base="xs:string">
            <xs:enumeration value="Single Speed"/>
            <xs:enumeration value="Two Speed"/>
            <xs:enumeration value="Variable Speed"/>
          </xs:restriction>
        </xs:simpleType>
      </xs:element>
      <xs:element name="UseAuxiliaryEAEDefault" type="xs:boolean">
        <xs:annotation>
          <xs:documentation>Yes/No is the software using the auxiliary electric default (EAE)</xs:documentation>
        </xs:annotation>
      </xs:element>
      <xs:element name="EAEValue">
        <xs:annotation>
          <xs:documentation>Heating EAE Value where default is not used</xs:documentation>
        </xs:annotation>
        <xs:complexType>
          <xs:simpleContent>
            <xs:extension base="xs:float">
              <xs:attribute fixed="kWh" name="unit">
              </xs:attribute>
            </xs:extension>
          </xs:simpleContent>
        </xs:complexType>
      </xs:element>
    </xs:all>
  </xs:complexType>
</xs:element>
Schema location file:/Users/ryanschmied/Downloads/ResXSDv3.1.07.xsd
Element CharacteristicsGroup / Cooling / Component / Type
Namespace No namespace
Annotations
The type of cooling equipment being used
Diagram
Diagram
Type restriction of xs:string
Properties
content simple
Facets
enumeration Air conditioner
enumeration Air-source heat pump
enumeration PTAC_room A/C
enumeration Gas heat pump
enumeration Ground-source heat pump
enumeration Evaporative cooler
enumeration Evaporative condenser
Source
<xs:element name="Type">
  <xs:annotation>
    <xs:documentation>The type of cooling equipment being used</xs:documentation>
  </xs:annotation>
  <xs:simpleType>
    <xs:restriction base="xs:string">
      <xs:enumeration value="Air conditioner"/>
      <xs:enumeration value="Air-source heat pump"/>
      <xs:enumeration value="PTAC_room A/C"/>
      <xs:enumeration value="Gas heat pump"/>
      <xs:enumeration value="Ground-source heat pump"/>
      <xs:enumeration value="Evaporative cooler"/>
      <xs:enumeration value="Evaporative condenser"/>
    </xs:restriction>
  </xs:simpleType>
</xs:element>
Schema location file:/Users/ryanschmied/Downloads/ResXSDv3.1.07.xsd
Element CharacteristicsGroup / Cooling / Component / Fuel
Namespace No namespace
Annotations
Fuel type for the heating equipment
Diagram
Diagram
Type restriction of xs:string
Properties
content simple
Facets
enumeration Natural Gas
enumeration Propane
enumeration Fuel Oil
enumeration Electric
enumeration Kerosene
enumeration Wood
Source
<xs:element name="Fuel">
  <xs:annotation>
    <xs:documentation>Fuel type for the heating equipment</xs:documentation>
  </xs:annotation>
  <xs:simpleType>
    <xs:restriction base="xs:string">
      <xs:enumeration value="Natural Gas"/>
      <xs:enumeration value="Propane"/>
      <xs:enumeration value="Fuel Oil"/>
      <xs:enumeration value="Electric"/>
      <xs:enumeration value="Kerosene"/>
      <xs:enumeration value="Wood"/>
    </xs:restriction>
  </xs:simpleType>
</xs:element>
Schema location file:/Users/ryanschmied/Downloads/ResXSDv3.1.07.xsd
Element CharacteristicsGroup / Cooling / Component / RatingValue
Namespace No namespace
Annotations
Efficiency rating for the cooling equipment
Diagram
Diagram
Type xs:float
Properties
content simple
Source
<xs:element name="RatingValue" type="xs:float">
  <xs:annotation>
    <xs:documentation>Efficiency rating for the cooling equipment</xs:documentation>
  </xs:annotation>
</xs:element>
Schema location file:/Users/ryanschmied/Downloads/ResXSDv3.1.07.xsd
Element CharacteristicsGroup / Cooling / Component / RatingMetric
Namespace No namespace
Annotations
The units used for the cooling system (i.e., SEER)
Diagram
Diagram
Type restriction of xs:string
Properties
content simple
Facets
enumeration SEER
enumeration EER
enumeration SEER2
enumeration EER2
enumeration Percent_Eff
enumeration COP
Source
<xs:element name="RatingMetric">
  <xs:annotation>
    <xs:documentation>The units used for the cooling system (i.e., SEER)</xs:documentation>
  </xs:annotation>
  <xs:simpleType>
    <xs:restriction base="xs:string">
      <xs:enumeration value="SEER"/>
      <xs:enumeration value="EER"/>
      <xs:enumeration value="SEER2"/>
      <xs:enumeration value="EER2"/>
      <xs:enumeration value="Percent_Eff"/>
      <xs:enumeration value="COP"/>
    </xs:restriction>
  </xs:simpleType>
</xs:element>
Schema location file:/Users/ryanschmied/Downloads/ResXSDv3.1.07.xsd
Element CharacteristicsGroup / Cooling / Component / RatedOutputCapacity
Namespace No namespace
Annotations
Rated output capacity for the cooling equipment
Diagram
DiagramResXSDv3_1_07_xsd.tmp#CharacteristicsGroup_CharacteristicsGroup_Cooling_CharacteristicsGroup_CharacteristicsGroup_Cooling_Component_CharacteristicsGroup_CharacteristicsGroup_Cooling_CharacteristicsGroup_CharacteristicsGroup_Cooling_Component_RatedOutputCapacity_unit
Type extension of xs:float
Properties
content complex
Attributes
QName Type Fixed Use
unit kBtu/hr optional
Source
<xs:element name="RatedOutputCapacity">
  <xs:annotation>
    <xs:documentation>Rated output capacity for the cooling equipment</xs:documentation>
  </xs:annotation>
  <xs:complexType>
    <xs:simpleContent>
      <xs:extension base="xs:float">
        <xs:attribute fixed="kBtu/hr" name="unit">
        </xs:attribute>
      </xs:extension>
    </xs:simpleContent>
  </xs:complexType>
</xs:element>
Schema location file:/Users/ryanschmied/Downloads/ResXSDv3.1.07.xsd
Element CharacteristicsGroup / Cooling / Component / FanControlType
Namespace No namespace
Annotations
The fan control type for the cooling system
Diagram
Diagram
Type restriction of xs:string
Properties
content simple
Facets
enumeration Single Speed
enumeration Two Speed
enumeration Variable Speed
Source
<xs:element name="FanControlType">
  <xs:annotation>
    <xs:documentation>The fan control type for the cooling system</xs:documentation>
  </xs:annotation>
  <xs:simpleType>
    <xs:restriction base="xs:string">
      <xs:enumeration value="Single Speed"/>
      <xs:enumeration value="Two Speed"/>
      <xs:enumeration value="Variable Speed"/>
    </xs:restriction>
  </xs:simpleType>
</xs:element>
Schema location file:/Users/ryanschmied/Downloads/ResXSDv3.1.07.xsd
Element CharacteristicsGroup / Cooling / Component / UseAuxiliaryEAEDefault
Namespace No namespace
Annotations
Yes/No is the software using the auxiliary electric default (EAE)
Diagram
Diagram
Type xs:boolean
Properties
content simple
Source
<xs:element name="UseAuxiliaryEAEDefault" type="xs:boolean">
  <xs:annotation>
    <xs:documentation>Yes/No is the software using the auxiliary electric default (EAE)</xs:documentation>
  </xs:annotation>
</xs:element>
Schema location file:/Users/ryanschmied/Downloads/ResXSDv3.1.07.xsd
Element CharacteristicsGroup / Cooling / Component / EAEValue
Namespace No namespace
Annotations
Heating EAE Value where default is not used
Diagram
DiagramResXSDv3_1_07_xsd.tmp#CharacteristicsGroup_CharacteristicsGroup_Cooling_CharacteristicsGroup_CharacteristicsGroup_Cooling_Component_CharacteristicsGroup_CharacteristicsGroup_Cooling_CharacteristicsGroup_CharacteristicsGroup_Cooling_Component_EAEValue_unit
Type extension of xs:float
Properties
content complex
Attributes
QName Type Fixed Use
unit kWh optional
Source
<xs:element name="EAEValue">
  <xs:annotation>
    <xs:documentation>Heating EAE Value where default is not used</xs:documentation>
  </xs:annotation>
  <xs:complexType>
    <xs:simpleContent>
      <xs:extension base="xs:float">
        <xs:attribute fixed="kWh" name="unit">
        </xs:attribute>
      </xs:extension>
    </xs:simpleContent>
  </xs:complexType>
</xs:element>
Schema location file:/Users/ryanschmied/Downloads/ResXSDv3.1.07.xsd
Element CharacteristicsGroup / HotWater
Namespace No namespace
Diagram
DiagramResXSDv3_1_07_xsd.tmp#CharacteristicsGroup_CharacteristicsGroup_HotWater_NumComponentsResXSDv3_1_07_xsd.tmp#CharacteristicsGroup_CharacteristicsGroup_HotWater_Component
Properties
content complex
minOccurs 0
Model
Children Component
Instance
<HotWater NumComponents="1">
  <Component>{1,100}</Component>
</HotWater>
Attributes
QName Type Default Use
NumComponents xs:int 1 optional
Asserts
Test XPath default namespace Annotation
(@NumComponents = count(Component))
Source
<xs:element name="HotWater" minOccurs="0">
  <xs:complexType>
    <xs:sequence>
      <xs:element name="Component" maxOccurs="100">
        <xs:complexType>
          <xs:all>
            <xs:element name="Type">
              <xs:annotation>
                <xs:documentation>Water heater type</xs:documentation>
              </xs:annotation>
              <xs:simpleType>
                <xs:restriction base="xs:string">
                  <xs:enumeration value="Conventional"/>
                  <xs:enumeration value="Tankless"/>
                  <xs:enumeration value="Heat pump"/>
                  <xs:enumeration value="Ground-source heat pump"/>
                  <xs:enumeration value="Integrated"/>
                </xs:restriction>
              </xs:simpleType>
            </xs:element>
            <xs:element name="Fuel">
              <xs:annotation>
                <xs:documentation>Water heater fuel type</xs:documentation>
              </xs:annotation>
              <xs:simpleType>
                <xs:restriction base="xs:string">
                  <xs:enumeration value="Natural Gas"/>
                  <xs:enumeration value="Propane"/>
                  <xs:enumeration value="Fuel Oil"/>
                  <xs:enumeration value="Electric"/>
                  <xs:enumeration value="Kerosene"/>
                  <xs:enumeration value="Wood"/>
                </xs:restriction>
              </xs:simpleType>
            </xs:element>
            <xs:element name="StorageCapacity">
              <xs:annotation>
                <xs:documentation>Water heater tank capacity</xs:documentation>
              </xs:annotation>
              <xs:complexType>
                <xs:simpleContent>
                  <xs:extension base="xs:float">
                    <xs:attribute fixed="Gallons" name="unit">
                    </xs:attribute>
                  </xs:extension>
                </xs:simpleContent>
              </xs:complexType>
            </xs:element>
            <xs:element name="RatingValue" type="xs:float">
              <xs:annotation>
                <xs:documentation>Water heater efficiency</xs:documentation>
              </xs:annotation>
            </xs:element>
            <xs:element name="RatingMetric">
              <xs:simpleType>
                <xs:restriction base="xs:string">
                  <xs:enumeration value="EF"/>
                  <xs:enumeration value="UEF"/>
                  <xs:enumeration value="CEF"/>
                </xs:restriction>
              </xs:simpleType>
            </xs:element>
            <xs:element name="RecoveryEfficiency" type="xs:float">
              <xs:annotation>
                <xs:documentation>Water heater recovery efficiency</xs:documentation>
              </xs:annotation>
            </xs:element>
          </xs:all>
        </xs:complexType>
      </xs:element>
    </xs:sequence>
    <xs:attribute name="NumComponents" type="xs:int" default="1"/>
    <xs:assert test="(@NumComponents = count(Component))"/>
  </xs:complexType>
</xs:element>
Schema location file:/Users/ryanschmied/Downloads/ResXSDv3.1.07.xsd
Element CharacteristicsGroup / HotWater / Component
Namespace No namespace
Diagram
DiagramResXSDv3_1_07_xsd.tmp#CharacteristicsGroup_CharacteristicsGroup_HotWater_CharacteristicsGroup_CharacteristicsGroup_HotWater_Component_TypeResXSDv3_1_07_xsd.tmp#CharacteristicsGroup_CharacteristicsGroup_HotWater_CharacteristicsGroup_CharacteristicsGroup_HotWater_Component_FuelResXSDv3_1_07_xsd.tmp#CharacteristicsGroup_CharacteristicsGroup_HotWater_CharacteristicsGroup_CharacteristicsGroup_HotWater_Component_StorageCapacityResXSDv3_1_07_xsd.tmp#CharacteristicsGroup_CharacteristicsGroup_HotWater_CharacteristicsGroup_CharacteristicsGroup_HotWater_Component_RatingValueResXSDv3_1_07_xsd.tmp#CharacteristicsGroup_CharacteristicsGroup_HotWater_CharacteristicsGroup_CharacteristicsGroup_HotWater_Component_RatingMetricResXSDv3_1_07_xsd.tmp#CharacteristicsGroup_CharacteristicsGroup_HotWater_CharacteristicsGroup_CharacteristicsGroup_HotWater_Component_RecoveryEfficiency
Properties
content complex
maxOccurs 100
Model
Children Fuel, RatingMetric, RatingValue, RecoveryEfficiency, StorageCapacity, Type
Instance
<Component>
  <Type>{1,1}</Type>
  <Fuel>{1,1}</Fuel>
  <StorageCapacity unit="Gallons">{1,1}</StorageCapacity>
  <RatingValue>{1,1}</RatingValue>
  <RatingMetric>{1,1}</RatingMetric>
  <RecoveryEfficiency>{1,1}</RecoveryEfficiency>
</Component>
Source
<xs:element name="Component" maxOccurs="100">
  <xs:complexType>
    <xs:all>
      <xs:element name="Type">
        <xs:annotation>
          <xs:documentation>Water heater type</xs:documentation>
        </xs:annotation>
        <xs:simpleType>
          <xs:restriction base="xs:string">
            <xs:enumeration value="Conventional"/>
            <xs:enumeration value="Tankless"/>
            <xs:enumeration value="Heat pump"/>
            <xs:enumeration value="Ground-source heat pump"/>
            <xs:enumeration value="Integrated"/>
          </xs:restriction>
        </xs:simpleType>
      </xs:element>
      <xs:element name="Fuel">
        <xs:annotation>
          <xs:documentation>Water heater fuel type</xs:documentation>
        </xs:annotation>
        <xs:simpleType>
          <xs:restriction base="xs:string">
            <xs:enumeration value="Natural Gas"/>
            <xs:enumeration value="Propane"/>
            <xs:enumeration value="Fuel Oil"/>
            <xs:enumeration value="Electric"/>
            <xs:enumeration value="Kerosene"/>
            <xs:enumeration value="Wood"/>
          </xs:restriction>
        </xs:simpleType>
      </xs:element>
      <xs:element name="StorageCapacity">
        <xs:annotation>
          <xs:documentation>Water heater tank capacity</xs:documentation>
        </xs:annotation>
        <xs:complexType>
          <xs:simpleContent>
            <xs:extension base="xs:float">
              <xs:attribute fixed="Gallons" name="unit">
              </xs:attribute>
            </xs:extension>
          </xs:simpleContent>
        </xs:complexType>
      </xs:element>
      <xs:element name="RatingValue" type="xs:float">
        <xs:annotation>
          <xs:documentation>Water heater efficiency</xs:documentation>
        </xs:annotation>
      </xs:element>
      <xs:element name="RatingMetric">
        <xs:simpleType>
          <xs:restriction base="xs:string">
            <xs:enumeration value="EF"/>
            <xs:enumeration value="UEF"/>
            <xs:enumeration value="CEF"/>
          </xs:restriction>
        </xs:simpleType>
      </xs:element>
      <xs:element name="RecoveryEfficiency" type="xs:float">
        <xs:annotation>
          <xs:documentation>Water heater recovery efficiency</xs:documentation>
        </xs:annotation>
      </xs:element>
    </xs:all>
  </xs:complexType>
</xs:element>
Schema location file:/Users/ryanschmied/Downloads/ResXSDv3.1.07.xsd
Element CharacteristicsGroup / HotWater / Component / Type
Namespace No namespace
Annotations
Water heater type
Diagram
Diagram
Type restriction of xs:string
Properties
content simple
Facets
enumeration Conventional
enumeration Tankless
enumeration Heat pump
enumeration Ground-source heat pump
enumeration Integrated
Source
<xs:element name="Type">
  <xs:annotation>
    <xs:documentation>Water heater type</xs:documentation>
  </xs:annotation>
  <xs:simpleType>
    <xs:restriction base="xs:string">
      <xs:enumeration value="Conventional"/>
      <xs:enumeration value="Tankless"/>
      <xs:enumeration value="Heat pump"/>
      <xs:enumeration value="Ground-source heat pump"/>
      <xs:enumeration value="Integrated"/>
    </xs:restriction>
  </xs:simpleType>
</xs:element>
Schema location file:/Users/ryanschmied/Downloads/ResXSDv3.1.07.xsd
Element CharacteristicsGroup / HotWater / Component / Fuel
Namespace No namespace
Annotations
Water heater fuel type
Diagram
Diagram
Type restriction of xs:string
Properties
content simple
Facets
enumeration Natural Gas
enumeration Propane
enumeration Fuel Oil
enumeration Electric
enumeration Kerosene
enumeration Wood
Source
<xs:element name="Fuel">
  <xs:annotation>
    <xs:documentation>Water heater fuel type</xs:documentation>
  </xs:annotation>
  <xs:simpleType>
    <xs:restriction base="xs:string">
      <xs:enumeration value="Natural Gas"/>
      <xs:enumeration value="Propane"/>
      <xs:enumeration value="Fuel Oil"/>
      <xs:enumeration value="Electric"/>
      <xs:enumeration value="Kerosene"/>
      <xs:enumeration value="Wood"/>
    </xs:restriction>
  </xs:simpleType>
</xs:element>
Schema location file:/Users/ryanschmied/Downloads/ResXSDv3.1.07.xsd
Element CharacteristicsGroup / HotWater / Component / StorageCapacity
Namespace No namespace
Annotations
Water heater tank capacity
Diagram
DiagramResXSDv3_1_07_xsd.tmp#CharacteristicsGroup_CharacteristicsGroup_HotWater_CharacteristicsGroup_CharacteristicsGroup_HotWater_Component_CharacteristicsGroup_CharacteristicsGroup_HotWater_CharacteristicsGroup_CharacteristicsGroup_HotWater_Component_StorageCapacity_unit
Type extension of xs:float
Properties
content complex
Attributes
QName Type Fixed Use
unit Gallons optional
Source
<xs:element name="StorageCapacity">
  <xs:annotation>
    <xs:documentation>Water heater tank capacity</xs:documentation>
  </xs:annotation>
  <xs:complexType>
    <xs:simpleContent>
      <xs:extension base="xs:float">
        <xs:attribute fixed="Gallons" name="unit">
        </xs:attribute>
      </xs:extension>
    </xs:simpleContent>
  </xs:complexType>
</xs:element>
Schema location file:/Users/ryanschmied/Downloads/ResXSDv3.1.07.xsd
Element CharacteristicsGroup / HotWater / Component / RatingValue
Namespace No namespace
Annotations
Water heater efficiency
Diagram
Diagram
Type xs:float
Properties
content simple
Source
<xs:element name="RatingValue" type="xs:float">
  <xs:annotation>
    <xs:documentation>Water heater efficiency</xs:documentation>
  </xs:annotation>
</xs:element>
Schema location file:/Users/ryanschmied/Downloads/ResXSDv3.1.07.xsd
Element CharacteristicsGroup / HotWater / Component / RatingMetric
Namespace No namespace
Diagram
Diagram
Type restriction of xs:string
Properties
content simple
Facets
enumeration EF
enumeration UEF
enumeration CEF
Source
<xs:element name="RatingMetric">
  <xs:simpleType>
    <xs:restriction base="xs:string">
      <xs:enumeration value="EF"/>
      <xs:enumeration value="UEF"/>
      <xs:enumeration value="CEF"/>
    </xs:restriction>
  </xs:simpleType>
</xs:element>
Schema location file:/Users/ryanschmied/Downloads/ResXSDv3.1.07.xsd
Element CharacteristicsGroup / HotWater / Component / RecoveryEfficiency
Namespace No namespace
Annotations
Water heater recovery efficiency
Diagram
Diagram
Type xs:float
Properties
content simple
Source
<xs:element name="RecoveryEfficiency" type="xs:float">
  <xs:annotation>
    <xs:documentation>Water heater recovery efficiency</xs:documentation>
  </xs:annotation>
</xs:element>
Schema location file:/Users/ryanschmied/Downloads/ResXSDv3.1.07.xsd
Element CharacteristicsGroup / LightingAppliances
Namespace No namespace
Diagram
DiagramResXSDv3_1_07_xsd.tmp#CharacteristicsGroup_CharacteristicsGroup_LightingAppliances_RefrigeratorKWhResXSDv3_1_07_xsd.tmp#CharacteristicsGroup_CharacteristicsGroup_LightingAppliances_DishwasherEnergyFactorResXSDv3_1_07_xsd.tmp#CharacteristicsGroup_CharacteristicsGroup_LightingAppliances_DishwasherLERResXSDv3_1_07_xsd.tmp#CharacteristicsGroup_CharacteristicsGroup_LightingAppliances_DryerFuelResXSDv3_1_07_xsd.tmp#CharacteristicsGroup_CharacteristicsGroup_LightingAppliances_DryerCEFResXSDv3_1_07_xsd.tmp#CharacteristicsGroup_CharacteristicsGroup_LightingAppliances_WasherLERResXSDv3_1_07_xsd.tmp#CharacteristicsGroup_CharacteristicsGroup_LightingAppliances_WasherCapacityResXSDv3_1_07_xsd.tmp#CharacteristicsGroup_CharacteristicsGroup_LightingAppliances_CeilingFanCFMWattsResXSDv3_1_07_xsd.tmp#CharacteristicsGroup_CharacteristicsGroup_LightingAppliances_InteriorTier1ResXSDv3_1_07_xsd.tmp#CharacteristicsGroup_CharacteristicsGroup_LightingAppliances_InteriorTier2ResXSDv3_1_07_xsd.tmp#CharacteristicsGroup_CharacteristicsGroup_LightingAppliances_ExteriorTier1ResXSDv3_1_07_xsd.tmp#CharacteristicsGroup_CharacteristicsGroup_LightingAppliances_ExteriorTier2ResXSDv3_1_07_xsd.tmp#CharacteristicsGroup_CharacteristicsGroup_LightingAppliances_GarageTier1ResXSDv3_1_07_xsd.tmp#CharacteristicsGroup_CharacteristicsGroup_LightingAppliances_GarageTier2
Properties
content complex
minOccurs 0
Model
Children CeilingFanCFMWatts, DishwasherEnergyFactor, DishwasherLER, DryerCEF, DryerFuel, ExteriorTier1, ExteriorTier2, GarageTier1, GarageTier2, InteriorTier1, InteriorTier2, RefrigeratorKWh, WasherCapacity, WasherLER
Instance
<LightingAppliances>
  <RefrigeratorKWh unit="kWh/y">{0,1}</RefrigeratorKWh>
  <DishwasherEnergyFactor>{0,1}</DishwasherEnergyFactor>
  <DishwasherLER unit="kWh/y">{0,1}</DishwasherLER>
  <DryerFuel>{0,1}</DryerFuel>
  <DryerCEF>{0,1}</DryerCEF>
  <WasherLER unit="kWh/y">{0,1}</WasherLER>
  <WasherCapacity unit="ft3">{0,1}</WasherCapacity>
  <CeilingFanCFMWatts unit="CFM/watt">{0,1}</CeilingFanCFMWatts>
  <InteriorTier1 unit="%">{1,1}</InteriorTier1>
  <InteriorTier2 unit="%">{1,1}</InteriorTier2>
  <ExteriorTier1 unit="%">{1,1}</ExteriorTier1>
  <ExteriorTier2 unit="%">{1,1}</ExteriorTier2>
  <GarageTier1 unit="%">{0,1}</GarageTier1>
  <GarageTier2 unit="%">{0,1}</GarageTier2>
</LightingAppliances>
Source
<xs:element name="LightingAppliances" minOccurs="0">
  <xs:complexType>
    <xs:all>
      <xs:element name="RefrigeratorKWh" minOccurs="0">
        <xs:annotation>
          <xs:documentation>Refrigerator annual electricity consumption, annually</xs:documentation>
        </xs:annotation>
        <xs:complexType>
          <xs:simpleContent>
            <xs:extension base="xs:float">
              <xs:attribute fixed="kWh/y" name="unit">
              </xs:attribute>
            </xs:extension>
          </xs:simpleContent>
        </xs:complexType>
      </xs:element>
      <xs:element name="DishwasherEnergyFactor" type="xs:float" minOccurs="0">
        <xs:annotation>
          <xs:documentation>Dishwasher efficiency</xs:documentation>
        </xs:annotation>
      </xs:element>
      <xs:element name="DishwasherLER" minOccurs="0">
        <xs:annotation>
          <xs:documentation>Dishwasher electricity consumption, annually</xs:documentation>
        </xs:annotation>
        <xs:complexType>
          <xs:simpleContent>
            <xs:extension base="xs:integer">
              <xs:attribute fixed="kWh/y" name="unit">
              </xs:attribute>
            </xs:extension>
          </xs:simpleContent>
        </xs:complexType>
      </xs:element>
      <xs:element name="DryerFuel" minOccurs="0">
        <xs:annotation>
          <xs:documentation>Clothes dryer fuel type</xs:documentation>
        </xs:annotation>
        <xs:simpleType>
          <xs:restriction base="xs:string">
            <xs:enumeration value="Natural Gas"/>
            <xs:enumeration value="Propane"/>
            <xs:enumeration value="Electric"/>
          </xs:restriction>
        </xs:simpleType>
      </xs:element>
      <xs:element name="DryerCEF" type="xs:float" minOccurs="0">
        <xs:annotation>
          <xs:documentation>Clothes dryer CEF for dryers</xs:documentation>
        </xs:annotation>
      </xs:element>
      <xs:element name="WasherLER" minOccurs="0">
        <xs:annotation>
          <xs:documentation>Clothes washer LER, annually</xs:documentation>
        </xs:annotation>
        <xs:complexType>
          <xs:simpleContent>
            <xs:extension base="xs:integer">
              <xs:attribute fixed="kWh/y" name="unit">
              </xs:attribute>
            </xs:extension>
          </xs:simpleContent>
        </xs:complexType>
      </xs:element>
      <xs:element name="WasherCapacity" minOccurs="0">
        <xs:annotation>
          <xs:documentation>Clothes washer capacity</xs:documentation>
        </xs:annotation>
        <xs:complexType>
          <xs:simpleContent>
            <xs:extension base="xs:float">
              <xs:attribute fixed="ft3" name="unit">
              </xs:attribute>
            </xs:extension>
          </xs:simpleContent>
        </xs:complexType>
      </xs:element>
      <xs:element name="CeilingFanCFMWatts" minOccurs="0">
        <xs:annotation>
          <xs:documentation>Ceiling fan CFMs per watt</xs:documentation>
        </xs:annotation>
        <xs:complexType>
          <xs:simpleContent>
            <xs:extension base="xs:float">
              <xs:attribute fixed="CFM/watt" name="unit">
              </xs:attribute>
            </xs:extension>
          </xs:simpleContent>
        </xs:complexType>
      </xs:element>
      <xs:element name="InteriorTier1">
        <xs:annotation>
          <xs:documentation>Percent Tier 1 Lighting in the Interior</xs:documentation>
        </xs:annotation>
        <xs:complexType>
          <xs:simpleContent>
            <xs:extension base="xs:float">
              <xs:attribute fixed="%" name="unit">
              </xs:attribute>
            </xs:extension>
          </xs:simpleContent>
        </xs:complexType>
      </xs:element>
      <xs:element name="InteriorTier2">
        <xs:annotation>
          <xs:documentation>Percent Tier 2 Lighting in the Interior</xs:documentation>
        </xs:annotation>
        <xs:complexType>
          <xs:simpleContent>
            <xs:extension base="xs:float">
              <xs:attribute fixed="%" name="unit">
              </xs:attribute>
            </xs:extension>
          </xs:simpleContent>
        </xs:complexType>
      </xs:element>
      <xs:element name="ExteriorTier1">
        <xs:annotation>
          <xs:documentation>Percent Tier 1 Lighting in the Exterior</xs:documentation>
        </xs:annotation>
        <xs:complexType>
          <xs:simpleContent>
            <xs:extension base="xs:float">
              <xs:attribute fixed="%" name="unit">
              </xs:attribute>
            </xs:extension>
          </xs:simpleContent>
        </xs:complexType>
      </xs:element>
      <xs:element name="ExteriorTier2">
        <xs:annotation>
          <xs:documentation>Percent Tier 2 Lighting in the Exterior</xs:documentation>
        </xs:annotation>
        <xs:complexType>
          <xs:simpleContent>
            <xs:extension base="xs:float">
              <xs:attribute fixed="%" name="unit">
              </xs:attribute>
            </xs:extension>
          </xs:simpleContent>
        </xs:complexType>
      </xs:element>
      <xs:element name="GarageTier1" minOccurs="0">
        <xs:annotation>
          <xs:documentation>Percent Tier 1 Lighting in the Garage</xs:documentation>
        </xs:annotation>
        <xs:complexType>
          <xs:simpleContent>
            <xs:extension base="xs:float">
              <xs:attribute fixed="%" name="unit">
              </xs:attribute>
            </xs:extension>
          </xs:simpleContent>
        </xs:complexType>
      </xs:element>
      <xs:element name="GarageTier2" minOccurs="0">
        <xs:annotation>
          <xs:documentation>Percent Tier 2 Lighting in the Garage</xs:documentation>
        </xs:annotation>
        <xs:complexType>
          <xs:simpleContent>
            <xs:extension base="xs:float">
              <xs:attribute fixed="%" name="unit">
              </xs:attribute>
            </xs:extension>
          </xs:simpleContent>
        </xs:complexType>
      </xs:element>
    </xs:all>
  </xs:complexType>
</xs:element>
Schema location file:/Users/ryanschmied/Downloads/ResXSDv3.1.07.xsd
Element CharacteristicsGroup / LightingAppliances / RefrigeratorKWh
Namespace No namespace
Annotations
Refrigerator annual electricity consumption, annually
Diagram
DiagramResXSDv3_1_07_xsd.tmp#CharacteristicsGroup_CharacteristicsGroup_LightingAppliances_CharacteristicsGroup_CharacteristicsGroup_LightingAppliances_RefrigeratorKWh_unit
Type extension of xs:float
Properties
content complex
minOccurs 0
Attributes
QName Type Fixed Use
unit kWh/y optional
Source
<xs:element name="RefrigeratorKWh" minOccurs="0">
  <xs:annotation>
    <xs:documentation>Refrigerator annual electricity consumption, annually</xs:documentation>
  </xs:annotation>
  <xs:complexType>
    <xs:simpleContent>
      <xs:extension base="xs:float">
        <xs:attribute fixed="kWh/y" name="unit">
        </xs:attribute>
      </xs:extension>
    </xs:simpleContent>
  </xs:complexType>
</xs:element>
Schema location file:/Users/ryanschmied/Downloads/ResXSDv3.1.07.xsd
Element CharacteristicsGroup / LightingAppliances / DishwasherEnergyFactor
Namespace No namespace
Annotations
Dishwasher efficiency
Diagram
Diagram
Type xs:float
Properties
content simple
minOccurs 0
Source
<xs:element name="DishwasherEnergyFactor" type="xs:float" minOccurs="0">
  <xs:annotation>
    <xs:documentation>Dishwasher efficiency</xs:documentation>
  </xs:annotation>
</xs:element>
Schema location file:/Users/ryanschmied/Downloads/ResXSDv3.1.07.xsd
Element CharacteristicsGroup / LightingAppliances / DishwasherLER
Namespace No namespace
Annotations
Dishwasher electricity consumption, annually
Diagram
DiagramResXSDv3_1_07_xsd.tmp#CharacteristicsGroup_CharacteristicsGroup_LightingAppliances_CharacteristicsGroup_CharacteristicsGroup_LightingAppliances_DishwasherLER_unit
Type extension of xs:integer
Properties
content complex
minOccurs 0
Attributes
QName Type Fixed Use
unit kWh/y optional
Source
<xs:element name="DishwasherLER" minOccurs="0">
  <xs:annotation>
    <xs:documentation>Dishwasher electricity consumption, annually</xs:documentation>
  </xs:annotation>
  <xs:complexType>
    <xs:simpleContent>
      <xs:extension base="xs:integer">
        <xs:attribute fixed="kWh/y" name="unit">
        </xs:attribute>
      </xs:extension>
    </xs:simpleContent>
  </xs:complexType>
</xs:element>
Schema location file:/Users/ryanschmied/Downloads/ResXSDv3.1.07.xsd
Element CharacteristicsGroup / LightingAppliances / DryerFuel
Namespace No namespace
Annotations
Clothes dryer fuel type
Diagram
Diagram
Type restriction of xs:string
Properties
content simple
minOccurs 0
Facets
enumeration Natural Gas
enumeration Propane
enumeration Electric
Source
<xs:element name="DryerFuel" minOccurs="0">
  <xs:annotation>
    <xs:documentation>Clothes dryer fuel type</xs:documentation>
  </xs:annotation>
  <xs:simpleType>
    <xs:restriction base="xs:string">
      <xs:enumeration value="Natural Gas"/>
      <xs:enumeration value="Propane"/>
      <xs:enumeration value="Electric"/>
    </xs:restriction>
  </xs:simpleType>
</xs:element>
Schema location file:/Users/ryanschmied/Downloads/ResXSDv3.1.07.xsd
Element CharacteristicsGroup / LightingAppliances / DryerCEF
Namespace No namespace
Annotations
Clothes dryer CEF for dryers
Diagram
Diagram
Type xs:float
Properties
content simple
minOccurs 0
Source
<xs:element name="DryerCEF" type="xs:float" minOccurs="0">
  <xs:annotation>
    <xs:documentation>Clothes dryer CEF for dryers</xs:documentation>
  </xs:annotation>
</xs:element>
Schema location file:/Users/ryanschmied/Downloads/ResXSDv3.1.07.xsd
Element CharacteristicsGroup / LightingAppliances / WasherLER
Namespace No namespace
Annotations
Clothes washer LER, annually
Diagram
DiagramResXSDv3_1_07_xsd.tmp#CharacteristicsGroup_CharacteristicsGroup_LightingAppliances_CharacteristicsGroup_CharacteristicsGroup_LightingAppliances_WasherLER_unit
Type extension of xs:integer
Properties
content complex
minOccurs 0
Attributes
QName Type Fixed Use
unit kWh/y optional
Source
<xs:element name="WasherLER" minOccurs="0">
  <xs:annotation>
    <xs:documentation>Clothes washer LER, annually</xs:documentation>
  </xs:annotation>
  <xs:complexType>
    <xs:simpleContent>
      <xs:extension base="xs:integer">
        <xs:attribute fixed="kWh/y" name="unit">
        </xs:attribute>
      </xs:extension>
    </xs:simpleContent>
  </xs:complexType>
</xs:element>
Schema location file:/Users/ryanschmied/Downloads/ResXSDv3.1.07.xsd
Element CharacteristicsGroup / LightingAppliances / WasherCapacity
Namespace No namespace
Annotations
Clothes washer capacity
Diagram
DiagramResXSDv3_1_07_xsd.tmp#CharacteristicsGroup_CharacteristicsGroup_LightingAppliances_CharacteristicsGroup_CharacteristicsGroup_LightingAppliances_WasherCapacity_unit
Type extension of xs:float
Properties
content complex
minOccurs 0
Attributes
QName Type Fixed Use
unit ft3 optional
Source
<xs:element name="WasherCapacity" minOccurs="0">
  <xs:annotation>
    <xs:documentation>Clothes washer capacity</xs:documentation>
  </xs:annotation>
  <xs:complexType>
    <xs:simpleContent>
      <xs:extension base="xs:float">
        <xs:attribute fixed="ft3" name="unit">
        </xs:attribute>
      </xs:extension>
    </xs:simpleContent>
  </xs:complexType>
</xs:element>
Schema location file:/Users/ryanschmied/Downloads/ResXSDv3.1.07.xsd
Element CharacteristicsGroup / LightingAppliances / CeilingFanCFMWatts
Namespace No namespace
Annotations
Ceiling fan CFMs per watt
Diagram
DiagramResXSDv3_1_07_xsd.tmp#CharacteristicsGroup_CharacteristicsGroup_LightingAppliances_CharacteristicsGroup_CharacteristicsGroup_LightingAppliances_CeilingFanCFMWatts_unit
Type extension of xs:float
Properties
content complex
minOccurs 0
Attributes
QName Type Fixed Use
unit CFM/watt optional
Source
<xs:element name="CeilingFanCFMWatts" minOccurs="0">
  <xs:annotation>
    <xs:documentation>Ceiling fan CFMs per watt</xs:documentation>
  </xs:annotation>
  <xs:complexType>
    <xs:simpleContent>
      <xs:extension base="xs:float">
        <xs:attribute fixed="CFM/watt" name="unit">
        </xs:attribute>
      </xs:extension>
    </xs:simpleContent>
  </xs:complexType>
</xs:element>
Schema location file:/Users/ryanschmied/Downloads/ResXSDv3.1.07.xsd
Element CharacteristicsGroup / LightingAppliances / InteriorTier1
Namespace No namespace
Annotations
Percent Tier 1 Lighting in the Interior
Diagram
DiagramResXSDv3_1_07_xsd.tmp#CharacteristicsGroup_CharacteristicsGroup_LightingAppliances_CharacteristicsGroup_CharacteristicsGroup_LightingAppliances_InteriorTier1_unit
Type extension of xs:float
Properties
content complex
Attributes
QName Type Fixed Use
unit % optional
Source
<xs:element name="InteriorTier1">
  <xs:annotation>
    <xs:documentation>Percent Tier 1 Lighting in the Interior</xs:documentation>
  </xs:annotation>
  <xs:complexType>
    <xs:simpleContent>
      <xs:extension base="xs:float">
        <xs:attribute fixed="%" name="unit">
        </xs:attribute>
      </xs:extension>
    </xs:simpleContent>
  </xs:complexType>
</xs:element>
Schema location file:/Users/ryanschmied/Downloads/ResXSDv3.1.07.xsd
Element CharacteristicsGroup / LightingAppliances / InteriorTier2
Namespace No namespace
Annotations
Percent Tier 2 Lighting in the Interior
Diagram
DiagramResXSDv3_1_07_xsd.tmp#CharacteristicsGroup_CharacteristicsGroup_LightingAppliances_CharacteristicsGroup_CharacteristicsGroup_LightingAppliances_InteriorTier2_unit
Type extension of xs:float
Properties
content complex
Attributes
QName Type Fixed Use
unit % optional
Source
<xs:element name="InteriorTier2">
  <xs:annotation>
    <xs:documentation>Percent Tier 2 Lighting in the Interior</xs:documentation>
  </xs:annotation>
  <xs:complexType>
    <xs:simpleContent>
      <xs:extension base="xs:float">
        <xs:attribute fixed="%" name="unit">
        </xs:attribute>
      </xs:extension>
    </xs:simpleContent>
  </xs:complexType>
</xs:element>
Schema location file:/Users/ryanschmied/Downloads/ResXSDv3.1.07.xsd
Element CharacteristicsGroup / LightingAppliances / ExteriorTier1
Namespace No namespace
Annotations
Percent Tier 1 Lighting in the Exterior
Diagram
DiagramResXSDv3_1_07_xsd.tmp#CharacteristicsGroup_CharacteristicsGroup_LightingAppliances_CharacteristicsGroup_CharacteristicsGroup_LightingAppliances_ExteriorTier1_unit
Type extension of xs:float
Properties
content complex
Attributes
QName Type Fixed Use
unit % optional
Source
<xs:element name="ExteriorTier1">
  <xs:annotation>
    <xs:documentation>Percent Tier 1 Lighting in the Exterior</xs:documentation>
  </xs:annotation>
  <xs:complexType>
    <xs:simpleContent>
      <xs:extension base="xs:float">
        <xs:attribute fixed="%" name="unit">
        </xs:attribute>
      </xs:extension>
    </xs:simpleContent>
  </xs:complexType>
</xs:element>
Schema location file:/Users/ryanschmied/Downloads/ResXSDv3.1.07.xsd
Element CharacteristicsGroup / LightingAppliances / ExteriorTier2
Namespace No namespace
Annotations
Percent Tier 2 Lighting in the Exterior
Diagram
DiagramResXSDv3_1_07_xsd.tmp#CharacteristicsGroup_CharacteristicsGroup_LightingAppliances_CharacteristicsGroup_CharacteristicsGroup_LightingAppliances_ExteriorTier2_unit
Type extension of xs:float
Properties
content complex
Attributes
QName Type Fixed Use
unit % optional
Source
<xs:element name="ExteriorTier2">
  <xs:annotation>
    <xs:documentation>Percent Tier 2 Lighting in the Exterior</xs:documentation>
  </xs:annotation>
  <xs:complexType>
    <xs:simpleContent>
      <xs:extension base="xs:float">
        <xs:attribute fixed="%" name="unit">
        </xs:attribute>
      </xs:extension>
    </xs:simpleContent>
  </xs:complexType>
</xs:element>
Schema location file:/Users/ryanschmied/Downloads/ResXSDv3.1.07.xsd
Element CharacteristicsGroup / LightingAppliances / GarageTier1
Namespace No namespace
Annotations
Percent Tier 1 Lighting in the Garage
Diagram
DiagramResXSDv3_1_07_xsd.tmp#CharacteristicsGroup_CharacteristicsGroup_LightingAppliances_CharacteristicsGroup_CharacteristicsGroup_LightingAppliances_GarageTier1_unit
Type extension of xs:float
Properties
content complex
minOccurs 0
Attributes
QName Type Fixed Use
unit % optional
Source
<xs:element name="GarageTier1" minOccurs="0">
  <xs:annotation>
    <xs:documentation>Percent Tier 1 Lighting in the Garage</xs:documentation>
  </xs:annotation>
  <xs:complexType>
    <xs:simpleContent>
      <xs:extension base="xs:float">
        <xs:attribute fixed="%" name="unit">
        </xs:attribute>
      </xs:extension>
    </xs:simpleContent>
  </xs:complexType>
</xs:element>
Schema location file:/Users/ryanschmied/Downloads/ResXSDv3.1.07.xsd
Element CharacteristicsGroup / LightingAppliances / GarageTier2
Namespace No namespace
Annotations
Percent Tier 2 Lighting in the Garage
Diagram
DiagramResXSDv3_1_07_xsd.tmp#CharacteristicsGroup_CharacteristicsGroup_LightingAppliances_CharacteristicsGroup_CharacteristicsGroup_LightingAppliances_GarageTier2_unit
Type extension of xs:float
Properties
content complex
minOccurs 0
Attributes
QName Type Fixed Use
unit % optional
Source
<xs:element name="GarageTier2" minOccurs="0">
  <xs:annotation>
    <xs:documentation>Percent Tier 2 Lighting in the Garage</xs:documentation>
  </xs:annotation>
  <xs:complexType>
    <xs:simpleContent>
      <xs:extension base="xs:float">
        <xs:attribute fixed="%" name="unit">
        </xs:attribute>
      </xs:extension>
    </xs:simpleContent>
  </xs:complexType>
</xs:element>
Schema location file:/Users/ryanschmied/Downloads/ResXSDv3.1.07.xsd
Element CharacteristicsGroup / Photovoltaics
Namespace No namespace
Diagram
DiagramResXSDv3_1_07_xsd.tmp#CharacteristicsGroup_CharacteristicsGroup_Photovoltaics_CollectorAreaResXSDv3_1_07_xsd.tmp#CharacteristicsGroup_CharacteristicsGroup_Photovoltaics_CollectorPeakPowerResXSDv3_1_07_xsd.tmp#CharacteristicsGroup_CharacteristicsGroup_Photovoltaics_CollectorTiltResXSDv3_1_07_xsd.tmp#CharacteristicsGroup_CharacteristicsGroup_Photovoltaics_CollectorOrientationResXSDv3_1_07_xsd.tmp#CharacteristicsGroup_CharacteristicsGroup_Photovoltaics_InverterEfficiency
Properties
content complex
minOccurs 0
Model
Children CollectorArea, CollectorOrientation, CollectorPeakPower, CollectorTilt, InverterEfficiency
Instance
<Photovoltaics>
  <CollectorArea unit="sq.ft.">{0,1}</CollectorArea>
  <CollectorPeakPower unit="kWdc">{0,1}</CollectorPeakPower>
  <CollectorTilt unit="deg">{0,1}</CollectorTilt>
  <CollectorOrientation>{0,1}</CollectorOrientation>
  <InverterEfficiency>{0,1}</InverterEfficiency>
</Photovoltaics>
Source
<xs:element name="Photovoltaics" minOccurs="0">
  <xs:complexType>
    <xs:all>
      <xs:element name="CollectorArea" minOccurs="0">
        <xs:annotation>
          <xs:documentation>Solar PV Collector Area</xs:documentation>
        </xs:annotation>
        <xs:complexType>
          <xs:simpleContent>
            <xs:extension base="xs:float">
              <xs:attribute fixed="sq.ft." name="unit"/>
            </xs:extension>
          </xs:simpleContent>
        </xs:complexType>
      </xs:element>
      <xs:element name="CollectorPeakPower" minOccurs="0">
        <xs:annotation>
          <xs:documentation>Solar PV Collector Peak Power</xs:documentation>
        </xs:annotation>
        <xs:complexType>
          <xs:simpleContent>
            <xs:extension base="xs:float">
              <xs:attribute fixed="kWdc" name="unit"/>
            </xs:extension>
          </xs:simpleContent>
        </xs:complexType>
      </xs:element>
      <xs:element name="CollectorTilt" minOccurs="0">
        <xs:annotation>
          <xs:documentation>Solar PV Collector Tilt</xs:documentation>
        </xs:annotation>
        <xs:complexType>
          <xs:simpleContent>
            <xs:extension base="xs:float">
              <xs:attribute fixed="deg" name="unit"/>
            </xs:extension>
          </xs:simpleContent>
        </xs:complexType>
      </xs:element>
      <xs:element name="CollectorOrientation" minOccurs="0">
        <xs:annotation>
          <xs:documentation>Solar PV Collector Orientation</xs:documentation>
        </xs:annotation>
        <xs:simpleType>
          <xs:restriction base="xs:string">
            <xs:enumeration value="North"/>
            <xs:enumeration value="East"/>
            <xs:enumeration value="South"/>
            <xs:enumeration value="West"/>
            <xs:enumeration value="Northeast"/>
            <xs:enumeration value="Northwest"/>
            <xs:enumeration value="Southeast"/>
            <xs:enumeration value="Southwest"/>
            <xs:enumeration value="Horizontal"/>
          </xs:restriction>
        </xs:simpleType>
      </xs:element>
      <xs:element name="InverterEfficiency" type="xs:float" minOccurs="0">
        <xs:annotation>
          <xs:documentation>Solar PV Inverter Efficiency</xs:documentation>
        </xs:annotation>
      </xs:element>
    </xs:all>
  </xs:complexType>
</xs:element>
Schema location file:/Users/ryanschmied/Downloads/ResXSDv3.1.07.xsd
Element CharacteristicsGroup / Photovoltaics / CollectorArea
Namespace No namespace
Annotations
Solar PV Collector Area
Diagram
DiagramResXSDv3_1_07_xsd.tmp#CharacteristicsGroup_CharacteristicsGroup_Photovoltaics_CharacteristicsGroup_CharacteristicsGroup_Photovoltaics_CollectorArea_unit
Type extension of xs:float
Properties
content complex
minOccurs 0
Attributes
QName Type Fixed Use
unit sq.ft. optional
Source
<xs:element name="CollectorArea" minOccurs="0">
  <xs:annotation>
    <xs:documentation>Solar PV Collector Area</xs:documentation>
  </xs:annotation>
  <xs:complexType>
    <xs:simpleContent>
      <xs:extension base="xs:float">
        <xs:attribute fixed="sq.ft." name="unit"/>
      </xs:extension>
    </xs:simpleContent>
  </xs:complexType>
</xs:element>
Schema location file:/Users/ryanschmied/Downloads/ResXSDv3.1.07.xsd
Element CharacteristicsGroup / Photovoltaics / CollectorPeakPower
Namespace No namespace
Annotations
Solar PV Collector Peak Power
Diagram
DiagramResXSDv3_1_07_xsd.tmp#CharacteristicsGroup_CharacteristicsGroup_Photovoltaics_CharacteristicsGroup_CharacteristicsGroup_Photovoltaics_CollectorPeakPower_unit
Type extension of xs:float
Properties
content complex
minOccurs 0
Attributes
QName Type Fixed Use
unit kWdc optional
Source
<xs:element name="CollectorPeakPower" minOccurs="0">
  <xs:annotation>
    <xs:documentation>Solar PV Collector Peak Power</xs:documentation>
  </xs:annotation>
  <xs:complexType>
    <xs:simpleContent>
      <xs:extension base="xs:float">
        <xs:attribute fixed="kWdc" name="unit"/>
      </xs:extension>
    </xs:simpleContent>
  </xs:complexType>
</xs:element>
Schema location file:/Users/ryanschmied/Downloads/ResXSDv3.1.07.xsd
Element CharacteristicsGroup / Photovoltaics / CollectorTilt
Namespace No namespace
Annotations
Solar PV Collector Tilt
Diagram
DiagramResXSDv3_1_07_xsd.tmp#CharacteristicsGroup_CharacteristicsGroup_Photovoltaics_CharacteristicsGroup_CharacteristicsGroup_Photovoltaics_CollectorTilt_unit
Type extension of xs:float
Properties
content complex
minOccurs 0
Attributes
QName Type Fixed Use
unit deg optional
Source
<xs:element name="CollectorTilt" minOccurs="0">
  <xs:annotation>
    <xs:documentation>Solar PV Collector Tilt</xs:documentation>
  </xs:annotation>
  <xs:complexType>
    <xs:simpleContent>
      <xs:extension base="xs:float">
        <xs:attribute fixed="deg" name="unit"/>
      </xs:extension>
    </xs:simpleContent>
  </xs:complexType>
</xs:element>
Schema location file:/Users/ryanschmied/Downloads/ResXSDv3.1.07.xsd
Element CharacteristicsGroup / Photovoltaics / CollectorOrientation
Namespace No namespace
Annotations
Solar PV Collector Orientation
Diagram
Diagram
Type restriction of xs:string
Properties
content simple
minOccurs 0
Facets
enumeration North
enumeration East
enumeration South
enumeration West
enumeration Northeast
enumeration Northwest
enumeration Southeast
enumeration Southwest
enumeration Horizontal
Source
<xs:element name="CollectorOrientation" minOccurs="0">
  <xs:annotation>
    <xs:documentation>Solar PV Collector Orientation</xs:documentation>
  </xs:annotation>
  <xs:simpleType>
    <xs:restriction base="xs:string">
      <xs:enumeration value="North"/>
      <xs:enumeration value="East"/>
      <xs:enumeration value="South"/>
      <xs:enumeration value="West"/>
      <xs:enumeration value="Northeast"/>
      <xs:enumeration value="Northwest"/>
      <xs:enumeration value="Southeast"/>
      <xs:enumeration value="Southwest"/>
      <xs:enumeration value="Horizontal"/>
    </xs:restriction>
  </xs:simpleType>
</xs:element>
Schema location file:/Users/ryanschmied/Downloads/ResXSDv3.1.07.xsd
Element CharacteristicsGroup / Photovoltaics / InverterEfficiency
Namespace No namespace
Annotations
Solar PV Inverter Efficiency
Diagram
Diagram
Type xs:float
Properties
content simple
minOccurs 0
Source
<xs:element name="InverterEfficiency" type="xs:float" minOccurs="0">
  <xs:annotation>
    <xs:documentation>Solar PV Inverter Efficiency</xs:documentation>
  </xs:annotation>
</xs:element>
Schema location file:/Users/ryanschmied/Downloads/ResXSDv3.1.07.xsd
Element CharacteristicsGroup / AddedMass
Namespace No namespace
Diagram
DiagramResXSDv3_1_07_xsd.tmp#AreaResXSDv3_1_07_xsd.tmp#CharacteristicsGroup_CharacteristicsGroup_AddedMass_MassTypeResXSDv3_1_07_xsd.tmp#CharacteristicsGroup_CharacteristicsGroup_AddedMass_MassThickness
Properties
content complex
minOccurs 0
Model
Children Area, MassThickness, MassType
Instance
<AddedMass>
  <Area unit="sq.ft.">{0,1}</Area>
  <MassType>{0,1}</MassType>
  <MassThickness unit="in.">{0,1}</MassThickness>
</AddedMass>
Source
<xs:element name="AddedMass" minOccurs="0">
  <xs:complexType>
    <xs:all>
      <xs:element ref="Area" minOccurs="0">
        <xs:annotation>
          <xs:documentation>Interior mass area</xs:documentation>
        </xs:annotation>
      </xs:element>
      <xs:element name="MassType" minOccurs="0">
        <xs:annotation>
          <xs:documentation>Interior mass type</xs:documentation>
        </xs:annotation>
        <xs:simpleType>
          <xs:restriction base="xs:string">
            <xs:enumeration value="Concrete"/>
            <xs:enumeration value="Brick_Tile"/>
            <xs:enumeration value="Adobe"/>
            <xs:enumeration value="Rock_Stone"/>
            <xs:enumeration value="Water"/>
          </xs:restriction>
        </xs:simpleType>
      </xs:element>
      <xs:element name="MassThickness" minOccurs="0">
        <xs:annotation>
          <xs:documentation>Interior mass thickness</xs:documentation>
        </xs:annotation>
        <xs:complexType>
          <xs:simpleContent>
            <xs:extension base="xs:float">
              <xs:attribute fixed="in." name="unit"/>
            </xs:extension>
          </xs:simpleContent>
        </xs:complexType>
      </xs:element>
    </xs:all>
  </xs:complexType>
</xs:element>
Schema location file:/Users/ryanschmied/Downloads/ResXSDv3.1.07.xsd
Element CharacteristicsGroup / AddedMass / MassType
Namespace No namespace
Annotations
Interior mass type
Diagram
Diagram
Type restriction of xs:string
Properties
content simple
minOccurs 0
Facets
enumeration Concrete
enumeration Brick_Tile
enumeration Adobe
enumeration Rock_Stone
enumeration Water
Source
<xs:element name="MassType" minOccurs="0">
  <xs:annotation>
    <xs:documentation>Interior mass type</xs:documentation>
  </xs:annotation>
  <xs:simpleType>
    <xs:restriction base="xs:string">
      <xs:enumeration value="Concrete"/>
      <xs:enumeration value="Brick_Tile"/>
      <xs:enumeration value="Adobe"/>
      <xs:enumeration value="Rock_Stone"/>
      <xs:enumeration value="Water"/>
    </xs:restriction>
  </xs:simpleType>
</xs:element>
Schema location file:/Users/ryanschmied/Downloads/ResXSDv3.1.07.xsd
Element CharacteristicsGroup / AddedMass / MassThickness
Namespace No namespace
Annotations
Interior mass thickness
Diagram
DiagramResXSDv3_1_07_xsd.tmp#CharacteristicsGroup_CharacteristicsGroup_AddedMass_CharacteristicsGroup_CharacteristicsGroup_AddedMass_MassThickness_unit
Type extension of xs:float
Properties
content complex
minOccurs 0
Attributes
QName Type Fixed Use
unit in. optional
Source
<xs:element name="MassThickness" minOccurs="0">
  <xs:annotation>
    <xs:documentation>Interior mass thickness</xs:documentation>
  </xs:annotation>
  <xs:complexType>
    <xs:simpleContent>
      <xs:extension base="xs:float">
        <xs:attribute fixed="in." name="unit"/>
      </xs:extension>
    </xs:simpleContent>
  </xs:complexType>
</xs:element>
Schema location file:/Users/ryanschmied/Downloads/ResXSDv3.1.07.xsd
Element Provider
Namespace No namespace
Diagram
DiagramResXSDv3_1_07_xsd.tmp#Provider_NameResXSDv3_1_07_xsd.tmp#ProviderIDResXSDv3_1_07_xsd.tmp#Provider_ProviderEmail
Properties
content complex
Used by
Element Project
Model
Children Name, ProviderEmail, ProviderID
Instance
<Provider>
  <Name>{1,1}</Name>
  <ProviderID>{1,1}</ProviderID>
  <ProviderEmail>{0,1}</ProviderEmail>
</Provider>
Source
<xs:element name="Provider">
  <xs:complexType>
    <xs:all>
      <xs:element name="Name" type="xs:string"/>
      <xs:element ref="ProviderID"/>
      <xs:element name="ProviderEmail" type="EmailAddress" minOccurs="0">
        <xs:annotation>
          <xs:documentation>Enter the provider's e-mail address</xs:documentation>
        </xs:annotation>
      </xs:element>
    </xs:all>
  </xs:complexType>
</xs:element>
Schema location file:/Users/ryanschmied/Downloads/ResXSDv3.1.07.xsd
Element Provider / Name
Namespace No namespace
Diagram
Diagram
Type xs:string
Properties
content simple
Source
<xs:element name="Name" type="xs:string"/>
Schema location file:/Users/ryanschmied/Downloads/ResXSDv3.1.07.xsd
Element ProviderID
Namespace No namespace
Diagram
Diagram
Type restriction of xs:string
Properties
content simple
Facets
pattern [0-9]{4}[-][0-9]{3}
Used by
Element Provider
Source
<xs:element name="ProviderID">
  <xs:simpleType>
    <xs:annotation>
      <xs:documentation>ProviderID in the form XXXX-XXX</xs:documentation>
    </xs:annotation>
    <xs:restriction base="xs:string">
      <xs:pattern value="[0-9]{4}[-][0-9]{3}"/>
    </xs:restriction>
  </xs:simpleType>
</xs:element>
Schema location file:/Users/ryanschmied/Downloads/ResXSDv3.1.07.xsd
Element Provider / ProviderEmail
Namespace No namespace
Annotations
Enter the provider's e-mail address
Diagram
DiagramResXSDv3_1_07_xsd.tmp#EmailAddress
Type EmailAddress
Properties
content simple
minOccurs 0
Facets
pattern [^@]+@[^\.]+\..+
Source
<xs:element name="ProviderEmail" type="EmailAddress" minOccurs="0">
  <xs:annotation>
    <xs:documentation>Enter the provider's e-mail address</xs:documentation>
  </xs:annotation>
</xs:element>
Schema location file:/Users/ryanschmied/Downloads/ResXSDv3.1.07.xsd
Element Project / Verifiers
Namespace No namespace
Annotations
Enter all verifiers.
Diagram
DiagramResXSDv3_1_07_xsd.tmp#Project_Project_Verifiers_Verifier
Properties
content complex
minOccurs 0
maxOccurs 1
Model
Children Verifier
Instance
<Verifiers>
  <Verifier>{1,100}</Verifier>
</Verifiers>
Source
<xs:element name="Verifiers" minOccurs="0" maxOccurs="1">
  <xs:annotation>
    <xs:documentation>Enter all verifiers.</xs:documentation>
  </xs:annotation>
  <xs:complexType>
    <xs:sequence>
      <xs:element name="Verifier" minOccurs="1" maxOccurs="100">
        <xs:complexType>
          <xs:all>
            <xs:element name="Name" type="xs:string"/>
            <xs:element name="ID" type="xs:string">
              <xs:annotation>
                <xs:documentation/>
              </xs:annotation>
            </xs:element>
            <xs:element name="Type" type="VerifierType">
              <xs:annotation>
                <xs:documentation/>
              </xs:annotation>
            </xs:element>
          </xs:all>
        </xs:complexType>
      </xs:element>
    </xs:sequence>
  </xs:complexType>
</xs:element>
Schema location file:/Users/ryanschmied/Downloads/ResXSDv3.1.07.xsd
Element Project / Verifiers / Verifier
Namespace No namespace
Diagram
DiagramResXSDv3_1_07_xsd.tmp#Project_Project_Verifiers_Project_Project_Verifiers_Verifier_NameResXSDv3_1_07_xsd.tmp#Project_Project_Verifiers_Project_Project_Verifiers_Verifier_IDResXSDv3_1_07_xsd.tmp#Project_Project_Verifiers_Project_Project_Verifiers_Verifier_Type
Properties
content complex
minOccurs 1
maxOccurs 100
Model
ALL(Name ID Type)
Children ID, Name, Type
Instance
<Verifier>
  <Name>{1,1}</Name>
  <ID>{1,1}</ID>
  <Type>{1,1}</Type>
</Verifier>
Source
<xs:element name="Verifier" minOccurs="1" maxOccurs="100">
  <xs:complexType>
    <xs:all>
      <xs:element name="Name" type="xs:string"/>
      <xs:element name="ID" type="xs:string">
        <xs:annotation>
          <xs:documentation/>
        </xs:annotation>
      </xs:element>
      <xs:element name="Type" type="VerifierType">
        <xs:annotation>
          <xs:documentation/>
        </xs:annotation>
      </xs:element>
    </xs:all>
  </xs:complexType>
</xs:element>
Schema location file:/Users/ryanschmied/Downloads/ResXSDv3.1.07.xsd
Element Project / Verifiers / Verifier / Name
Namespace No namespace
Diagram
Diagram
Type xs:string
Properties
content simple
Source
<xs:element name="Name" type="xs:string"/>
Schema location file:/Users/ryanschmied/Downloads/ResXSDv3.1.07.xsd
Element Project / Verifiers / Verifier / ID
Namespace No namespace
Annotations
Diagram
Diagram
Type xs:string
Properties
content simple
Source
<xs:element name="ID" type="xs:string">
  <xs:annotation>
    <xs:documentation/>
  </xs:annotation>
</xs:element>
Schema location file:/Users/ryanschmied/Downloads/ResXSDv3.1.07.xsd
Element Project / Verifiers / Verifier / Type
Namespace No namespace
Annotations
Diagram
DiagramResXSDv3_1_07_xsd.tmp#VerifierType
Type VerifierType
Properties
content simple
Facets
enumeration Rater of Record verification
enumeration RFI verifications
enumeration HERS Modeler verifications
enumeration Duct Testing verification
enumeration Pre-drywall inspection verification
enumeration HVAC Grading verification
enumeration HERS H2O verification
enumeration Energy Code verification
enumeration IECC Certificate
Source
<xs:element name="Type" type="VerifierType">
  <xs:annotation>
    <xs:documentation/>
  </xs:annotation>
</xs:element>
Schema location file:/Users/ryanschmied/Downloads/ResXSDv3.1.07.xsd
Element RaterID
Namespace No namespace
Diagram
Diagram
Type restriction of xs:integer
Properties
content simple
Facets
pattern ([\-+]?[0-9]+) & ([0-9]{7})
Used by
Element Group RaterGroup
Source
<xs:element name="RaterID">
  <xs:simpleType>
    <xs:annotation>
      <xs:documentation>RaterID in the form XXXXXXX</xs:documentation>
    </xs:annotation>
    <xs:restriction base="xs:integer">
      <xs:pattern value="[0-9]{7}"/>
    </xs:restriction>
  </xs:simpleType>
</xs:element>
Schema location file:/Users/ryanschmied/Downloads/ResXSDv3.1.07.xsd
Element RatingCompany
Namespace No namespace
Annotations
Enter name of Rating Company
Diagram
Diagram
Type xs:string
Properties
content simple
Used by
Element Group RaterGroup
Source
<xs:element name="RatingCompany" type="xs:string">
  <xs:annotation>
    <xs:documentation>Enter name of Rating Company</xs:documentation>
  </xs:annotation>
</xs:element>
Schema location file:/Users/ryanschmied/Downloads/ResXSDv3.1.07.xsd
Element RaterName
Namespace No namespace
Annotations
Enter name of Rater
Diagram
DiagramResXSDv3_1_07_xsd.tmp#Name_FirstNameResXSDv3_1_07_xsd.tmp#Name_LastNameResXSDv3_1_07_xsd.tmp#Name
Type Name
Properties
content complex
Used by
Element Group RaterGroup
Model
Children FirstName, LastName
Instance
<RaterName>
  <FirstName>{1,1}</FirstName>
  <LastName>{1,1}</LastName>
</RaterName>
Source
<xs:element name="RaterName" type="Name">
  <xs:annotation>
    <xs:documentation>Enter name of Rater</xs:documentation>
  </xs:annotation>
</xs:element>
Schema location file:/Users/ryanschmied/Downloads/ResXSDv3.1.07.xsd
Element Name / FirstName
Namespace No namespace
Diagram
Diagram
Type xs:string
Properties
content simple
Source
<xs:element name="FirstName" type="xs:string"/>
Schema location file:/Users/ryanschmied/Downloads/ResXSDv3.1.07.xsd
Element Name / LastName
Namespace No namespace
Diagram
Diagram
Type xs:string
Properties
content simple
Source
<xs:element name="LastName" type="xs:string"/>
Schema location file:/Users/ryanschmied/Downloads/ResXSDv3.1.07.xsd
Element RaterPhone
Namespace No namespace
Annotations
Enter phone number of Rater
Diagram
Diagram
Type xs:string
Properties
content simple
Used by
Element Group RaterGroup
Source
<xs:element name="RaterPhone" type="xs:string">
  <xs:annotation>
    <xs:documentation>Enter phone number of Rater</xs:documentation>
  </xs:annotation>
</xs:element>
Schema location file:/Users/ryanschmied/Downloads/ResXSDv3.1.07.xsd
Element RaterEmail
Namespace No namespace
Annotations
Enter certified Rater's e-mail address
Diagram
DiagramResXSDv3_1_07_xsd.tmp#EmailAddress
Type EmailAddress
Properties
content simple
Facets
pattern [^@]+@[^\.]+\..+
Used by
Element Group RaterGroup
Source
<xs:element name="RaterEmail" type="EmailAddress">
  <xs:annotation>
    <xs:documentation>Enter certified Rater's e-mail address</xs:documentation>
  </xs:annotation>
</xs:element>
Schema location file:/Users/ryanschmied/Downloads/ResXSDv3.1.07.xsd
Element Project / Ratings
Namespace No namespace
Annotations
Ratings
Diagram
DiagramResXSDv3_1_07_xsd.tmp#Project_Project_Ratings_ConfirmedResXSDv3_1_07_xsd.tmp#Project_Project_Ratings_Projected
Properties
content complex
minOccurs 0
Model
Children Confirmed, Projected
Instance
<Ratings>
  <Confirmed>{0,1}</Confirmed>
  <Projected>{0,1}</Projected>
</Ratings>
Source
<xs:element name="Ratings" minOccurs="0">
  <xs:annotation>
    <xs:documentation>Ratings</xs:documentation>
  </xs:annotation>
  <xs:complexType>
    <xs:all>
      <xs:element name="Confirmed" minOccurs="0">
        <xs:complexType>
          <xs:all>
            <xs:element name="RatingType" minOccurs="0" default="Confirmed">
              <xs:simpleType>
                <xs:restriction base="xs:string">
                  <xs:enumeration value="Confirmed"/>
                  <xs:enumeration value="Confirmed Threshold"/>
                  <xs:enumeration value="Sampled"/>
                </xs:restriction>
              </xs:simpleType>
            </xs:element>
            <xs:element name="IECCcomplianceERI" minOccurs="0" maxOccurs="1">
              <xs:complexType>
                <xs:sequence>
                  <xs:element name="IECCversion">
                    <xs:simpleType>
                      <xs:annotation>
                        <xs:documentation>Enter 4-digit year of IECC code</xs:documentation>
                      </xs:annotation>
                      <xs:restriction base="xs:string">
                        <xs:pattern value="[0-9]{4}"/>
                      </xs:restriction>
                    </xs:simpleType>
                  </xs:element>
                  <xs:element name="ERIscore">
                    <xs:simpleType>
                      <xs:annotation>
                        <xs:documentation>Enter ERI score</xs:documentation>
                      </xs:annotation>
                      <xs:restriction base="xs:integer">
                      </xs:restriction>
                    </xs:simpleType>
                  </xs:element>
                </xs:sequence>
              </xs:complexType>
            </xs:element>
            <xs:element name="Registry">
              <xs:complexType>
                <xs:all>
                  <xs:element name="ProviderSampleSetID" default="00000000">
                    <xs:simpleType>
                      <xs:annotation>
                        <xs:documentation>ProviderSampleSetID in the form XXXXXXXX</xs:documentation>
                      </xs:annotation>
                      <xs:restriction base="xs:string">
                        <xs:pattern value="[A-Z0-9]{4,8}"/>
                      </xs:restriction>
                    </xs:simpleType>
                  </xs:element>
                  <xs:element name="DateRated" type="xs:date">
                    <xs:annotation>
                      <xs:documentation>"Date Rated shall be the date of the final inspection in YYYY-MM-DD format"</xs:documentation>
                    </xs:annotation>
                  </xs:element>
                  <xs:element ref="Status"/>
                  <xs:element ref="HomeTypeID"/>
                  <xs:element ref="ConditionedArea"/>
                  <xs:element ref="ConditionedVolume"/>
                  <xs:element ref="NumberBedrooms"/>
                  <xs:element ref="ConditionedBasementArea"/>
                  <xs:element ref="UnconditionedBasementArea"/>
                  <xs:element ref="Software"/>
                  <xs:element ref="SoftwareVersion"/>
                  <xs:element name="EPAAppID" type="xs:string" minOccurs="0">
                    <xs:annotation>
                      <xs:documentation>Optional EPA Rater Pro App ID as assigned by the EPA App</xs:documentation>
                    </xs:annotation>
                  </xs:element>
                  <xs:element name="Standard301Version" minOccurs="1">
                    <xs:annotation>
                      <xs:documentation>Publication Year of RESNET/ICC 301 Standard used to determine the HERS Rating</xs:documentation>
                    </xs:annotation>
                    <xs:simpleType>
                      <xs:restriction base="xs:string">
                        <xs:enumeration value="2014"/>
                        <xs:enumeration value="2019"/>
                      </xs:restriction>
                    </xs:simpleType>
                  </xs:element>
                  <xs:element name="InputFile" type="xs:string">
                    <xs:annotation>
                      <xs:documentation>CDATA tag must be used to enclose the InputFile string</xs:documentation>
                    </xs:annotation>
                  </xs:element>
                  <xs:element name="Notes" type="xs:string"/>
                </xs:all>
              </xs:complexType>
            </xs:element>
            <xs:element name="Rating">
              <xs:complexType>
                <xs:sequence>
                  <xs:element name="HERSIndex" type="xs:integer"/>
                  <xs:element name="CO2eIndex" type="xs:integer"/>
                  <xs:element name="AnnualElectricity" type="xs:float" default="0"/>
                  <xs:element name="AnnualGas" type="xs:float" default="0"/>
                  <xs:element name="AnnualOil" type="xs:float" default="0"/>
                  <xs:element name="AnnualPropane" type="xs:float" default="0"/>
                  <xs:element name="AnnualOPP" type="xs:float" default="0"/>
                  <xs:element name="AnnualOther" type="xs:float" default="0"/>
                  <xs:element ref="PriceElectricity"/>
                  <xs:element ref="PriceGas"/>
                  <xs:element name="PriceOil" type="xs:float" nillable="true"/>
                  <xs:element name="PricePropane" type="xs:float" nillable="true"/>
                  <xs:element name="CostHeating" type="xs:float" default="0"/>
                  <xs:element name="CostCooling" type="xs:float" default="0"/>
                  <xs:element name="CostHotWater" type="xs:float" default="0"/>
                  <xs:element name="CostLighting" type="xs:float" default="0"/>
                  <xs:element name="CostAppliances" type="xs:float" default="0"/>
                  <xs:element name="CostOPP" default="0">
                    <xs:simpleType>
                      <xs:restriction base="xs:float">
                        <xs:maxInclusive value="0"/>
                      </xs:restriction>
                    </xs:simpleType>
                  </xs:element>
                  <xs:element name="CostTotal" type="xs:float" default="0"/>
                  <xs:element name="RateECHeating" type="xs:float">
                    <xs:annotation>
                      <xs:documentation>Heating Energy Consumption (EC_x) in Rated Home (MBtu)</xs:documentation>
                    </xs:annotation>
                  </xs:element>
                  <xs:element name="RateECCooling" type="xs:float">
                    <xs:annotation>
                      <xs:documentation>Cooling Energy Consumption (EC_x) in Rated Home (MBtu)</xs:documentation>
                    </xs:annotation>
                  </xs:element>
                  <xs:element name="RateECHotWater" type="xs:float">
                    <xs:annotation>
                      <xs:documentation>Hot Water Energy Consumption (EC_x) in Rated Home (MBtu)</xs:documentation>
                    </xs:annotation>
                  </xs:element>
                  <xs:element name="RateECLgtApl" type="xs:float">
                    <xs:annotation>
                      <xs:documentation>Lighting and Appliance Energy Consumption (EULLA) in the Rated Home (MBtu)</xs:documentation>
                    </xs:annotation>
                  </xs:element>
                  <xs:element name="nMEULHeating" type="xs:float">
                    <xs:annotation>
                      <xs:documentation>Heating normalized Modified End Use Load (nMEUL) in Rated Home (MBtu)</xs:documentation>
                    </xs:annotation>
                  </xs:element>
                  <xs:element name="nMEULCooling" type="xs:float">
                    <xs:annotation>
                      <xs:documentation>Cooling normalized Modified End Use Load (nMEUL) in Rated Home (MBtu)</xs:documentation>
                    </xs:annotation>
                  </xs:element>
                  <xs:element name="nMEULHotWater" type="xs:float">
                    <xs:annotation>
                      <xs:documentation>Hot Water normalized Modified End Use Load (nMEUL) in Rated Home (MBtu)</xs:documentation>
                    </xs:annotation>
                  </xs:element>
                  <xs:element name="nMEULLgtApl" type="xs:float">
                    <xs:annotation>
                      <xs:documentation>Lighting and Appliance load (EULLA) in Rated Home (MBtu)</xs:documentation>
                    </xs:annotation>
                  </xs:element>
                  <xs:element name="nECHeating" type="xs:float">
                    <xs:annotation>
                      <xs:documentation>normalized Heating Energy Consumption (nEC_x) in Rated Home (MBtu)</xs:documentation>
                    </xs:annotation>
                  </xs:element>
                  <xs:element name="nECCooling" type="xs:float">
                    <xs:annotation>
                      <xs:documentation>normalized Cooling Energy Consumption (nEC_x) in Rated Home (MBtu)</xs:documentation>
                    </xs:annotation>
                  </xs:element>
                  <xs:element name="nECHotWater" type="xs:float">
                    <xs:annotation>
                      <xs:documentation>normalized Hot Water Energy Consumption (nEC_x) in Rated Home (MBtu)</xs:documentation>
                    </xs:annotation>
                  </xs:element>
                  <xs:element name="nECLgtApl" type="xs:float">
                    <xs:annotation>
                      <xs:documentation>Lighting and Appliance Energy Consumption (EULLA) in Rated Home (MBtu)</xs:documentation>
                    </xs:annotation>
                  </xs:element>
                  <xs:element name="CO2" type="xs:float"/>
                  <xs:element name="SOx" type="xs:float"/>
                  <xs:element name="NOx" type="xs:float"/>
                  <xs:element name="RefCostHeating" type="xs:float"/>
                  <xs:element name="RefCostCooling" type="xs:float"/>
                  <xs:element name="RefCostHotWater" type="xs:float"/>
                  <xs:element name="RefCostLighting" type="xs:float"/>
                  <xs:element name="RefCostAppliances" type="xs:float"/>
                  <xs:element name="RefCostTotal" type="xs:float"/>
                  <xs:element name="RefEULHeating" type="xs:float">
                    <xs:annotation>
                      <xs:documentation>Heating Load (REUL) in Reference Home (MBtu)</xs:documentation>
                    </xs:annotation>
                  </xs:element>
                  <xs:element name="RefEULCooling" type="xs:float">
                    <xs:annotation>
                      <xs:documentation>Cooling Load (REUL) in Reference Home (MBtu)</xs:documentation>
                    </xs:annotation>
                  </xs:element>
                  <xs:element name="RefEULHotWater" type="xs:float">
                    <xs:annotation>
                      <xs:documentation>Hot Water Load (REUL) in Reference Home (MBtu)</xs:documentation>
                    </xs:annotation>
                  </xs:element>
                  <xs:element name="RefEULLgtApl" type="xs:float">
                    <xs:annotation>
                      <xs:documentation>Lighting and Appliance Load (REULLA) in Reference Home (MBtu)</xs:documentation>
                    </xs:annotation>
                  </xs:element>
                  <xs:element name="RefECHeating" type="xs:float">
                    <xs:annotation>
                      <xs:documentation>Heating Energy Consumption (EC_r) in Reference Home (MBtu)</xs:documentation>
                    </xs:annotation>
                  </xs:element>
                  <xs:element name="RefECCooling" type="xs:float">
                    <xs:annotation>
                      <xs:documentation>Cooling Energy Consumption (EC_r) in Reference Home (MBtu)</xs:documentation>
                    </xs:annotation>
                  </xs:element>
                  <xs:element name="RefECHotWater" type="xs:float">
                    <xs:annotation>
                      <xs:documentation>Hot Water Energy Consumption (EC_r) in Reference Home (MBtu)</xs:documentation>
                    </xs:annotation>
                  </xs:element>
                  <xs:element name="RefECLgtApl" type="xs:float">
                    <xs:annotation>
                      <xs:documentation>Lighting and Appliance Energy Consumption (REULLA) in Reference Home (MBtu)</xs:documentation>
                    </xs:annotation>
                  </xs:element>
                  <xs:element name="RefCO2" type="xs:float"/>
                  <xs:element name="RefSOx" type="xs:float"/>
                  <xs:element name="RefNOx" type="xs:float"/>
                  <xs:element name="OPPNet" type="xs:float"/>
                  <xs:element name="PEfrac" type="xs:float"/>
                  <xs:element name="IADsave" type="xs:float" minOccurs="0"/>
                </xs:sequence>
              </xs:complexType>
            </xs:element>
            <xs:element name="TaxCredit" minOccurs="0">
              <xs:complexType>
                <xs:sequence>
                  <xs:element name="QualUseHeating" type="xs:float"/>
                  <xs:element name="QualUseCooling" type="xs:float"/>
                  <xs:element name="QualUseTotal" type="xs:float"/>
                  <xs:element name="QualLoadHeating" type="xs:float"/>
                  <xs:element name="QualLoadCooling" type="xs:float"/>
                  <xs:element name="QualLoadTotal" type="xs:float"/>
                  <xs:element name="RefUseHeating" type="xs:float"/>
                  <xs:element name="RefUseCooling" type="xs:float"/>
                  <xs:element name="RefUseTotal" type="xs:float"/>
                  <xs:element name="RefLoadHeating" type="xs:float"/>
                  <xs:element name="RefLoadCooling" type="xs:float"/>
                  <xs:element name="RefLoadTotal" type="xs:float"/>
                  <xs:element name="UseSavings" type="xs:float"/>
                  <xs:element name="LoadSavings" type="xs:float"/>
                </xs:sequence>
              </xs:complexType>
            </xs:element>
            <xs:element name="EEM" minOccurs="0">
              <xs:complexType>
                <xs:sequence>
                  <xs:element name="MonthlyEnergySavings" type="xs:float" default="0"/>
                  <xs:element name="EnergyValue" type="xs:float" default="0"/>
                </xs:sequence>
              </xs:complexType>
            </xs:element>
            <xs:element name="EEP">
              <xs:complexType>
                <xs:sequence>
                  <xs:element name="EEPQualified" type="xs:boolean" default="false" minOccurs="1">
                    <xs:annotation>
                      <xs:documentation>Energy Efficiency Program Qualified?</xs:documentation>
                    </xs:annotation>
                  </xs:element>
                  <xs:element name="ProgramType" minOccurs="0">
                    <xs:complexType>
                      <xs:all>
                        <xs:element name="EPA" type="EPAEstarType" minOccurs="0" maxOccurs="1">
                          <xs:annotation>
                            <xs:documentation>ENERGY STAR program qualification</xs:documentation>
                          </xs:annotation>
                        </xs:element>
                        <xs:element name="DOE" type="DOEZERHType" minOccurs="0" maxOccurs="1">
                          <xs:annotation>
                            <xs:documentation>DOE Zero Energy Ready Home qualification</xs:documentation>
                          </xs:annotation>
                        </xs:element>
                        <xs:element name="IAP" type="IAPType" minOccurs="0" maxOccurs="1">
                          <xs:annotation>
                            <xs:documentation>Indoor Air-Plus qualification</xs:documentation>
                          </xs:annotation>
                        </xs:element>
                        <xs:element name="OPQ" type="OPQType" minOccurs="0" maxOccurs="1">
                          <xs:annotation>
                            <xs:documentation>Other Program qualification</xs:documentation>
                          </xs:annotation>
                        </xs:element>
                        <xs:element name="PHIUS" type="PHIUSType" minOccurs="0" maxOccurs="1">
                          <xs:annotation>
                            <xs:documentation>PHIUS Program qualifiation</xs:documentation>
                          </xs:annotation>
                        </xs:element>
                      </xs:all>
                    </xs:complexType>
                  </xs:element>
                </xs:sequence>
                <xs:assert test="(((EEPQualified = false()) and not(ProgramType)) or ((EEPQualified = true()) and exists(ProgramType) and (count(./ProgramType/*) gt 0)))"/>
              </xs:complexType>
            </xs:element>
            <xs:element name="HomeEnergyPerformance">
              <xs:complexType>
                <xs:sequence>
                  <xs:element name="Enclosure" minOccurs="1" maxOccurs="1">
                    <xs:complexType>
                      <xs:sequence minOccurs="1">
                        <xs:element name="AboveGradeFloorA" type="xs:float">
                          <xs:annotation>
                            <xs:documentation>[A = ∑ Ai for i = 1, n]</xs:documentation>
                          </xs:annotation>
                        </xs:element>
                        <xs:element name="AboveGradeFloorUo" type="xs:float" minOccurs="0">
                          <xs:annotation>
                            <xs:documentation>[Uo = (∑ (Ui * Ai)) / A for i = 1, n]</xs:documentation>
                          </xs:annotation>
                        </xs:element>
                        <xs:element name="GroundContactFloorA" type="xs:float">
                          <xs:annotation>
                            <xs:documentation>[A = ∑ Ai for i = 1, n]</xs:documentation>
                          </xs:annotation>
                        </xs:element>
                        <xs:element name="GroundContactFloorUo" type="xs:float" minOccurs="0">
                          <xs:annotation>
                            <xs:documentation>[Uo = (∑ (Ui * Ai)) / A for i = 1, n] [exterior film coeff = 0]</xs:documentation>
                          </xs:annotation>
                        </xs:element>
                        <xs:element name="CeilingA" type="xs:float">
                          <xs:annotation>
                            <xs:documentation>[A = ∑ Ai for i = 1, n]</xs:documentation>
                          </xs:annotation>
                        </xs:element>
                        <xs:element name="CeilingUo" type="xs:float" minOccurs="0">
                          <xs:annotation>
                            <xs:documentation>[Uo = (∑ (Ui * Ai)) / A for i = 1, n]</xs:documentation>
                          </xs:annotation>
                        </xs:element>
                        <xs:element name="AboveGradeWallA" type="xs:float">
                          <xs:annotation>
                            <xs:documentation>[A = ∑ Ai for i = 1, n]</xs:documentation>
                          </xs:annotation>
                        </xs:element>
                        <xs:element name="AboveGradeWallUo" type="xs:float" minOccurs="0">
                          <xs:annotation>
                            <xs:documentation>[Uo = (∑ (Ui * Ai)) / A for i = 1, n]</xs:documentation>
                          </xs:annotation>
                        </xs:element>
                        <xs:element name="GroundContactWallA" type="xs:float">
                          <xs:annotation>
                            <xs:documentation>[A = ∑ Ai for i = 1, n]</xs:documentation>
                          </xs:annotation>
                        </xs:element>
                        <xs:element name="GroundContactWallUo" type="xs:float" minOccurs="0">
                          <xs:annotation>
                            <xs:documentation>[Uo = (∑ (Ui * Ai)) / A for i = 1, n] [exterior film coeff = 0]</xs:documentation>
                          </xs:annotation>
                        </xs:element>
                        <xs:element name="WindowA" type="xs:float">
                          <xs:annotation>
                            <xs:documentation>[A = ∑ Ai for i = 1, n]</xs:documentation>
                          </xs:annotation>
                        </xs:element>
                        <xs:element ref="WindowUo"/>
                        <xs:element ref="WindowSHGC"/>
                        <xs:element name="DoorA" type="xs:float">
                          <xs:annotation>
                            <xs:documentation>[A = ∑ Ai for i = 1, n]</xs:documentation>
                          </xs:annotation>
                        </xs:element>
                        <xs:element name="DoorUo" type="xs:float" minOccurs="0">
                          <xs:annotation>
                            <xs:documentation>[Uo = (∑ (Ui * Ai)) / A for i = 1, n]</xs:documentation>
                          </xs:annotation>
                        </xs:element>
                        <xs:element name="OverallEnclosureUA" type="xs:float">
                          <xs:annotation>
                            <xs:documentation>[Enclosure UA = AG Floor (Uo*A) + Ceiling (Uo*A) + AG Wall (Uo*A) + Window (Uo*A) + Door (Uo*A)]</xs:documentation>
                          </xs:annotation>
                        </xs:element>
                      </xs:sequence>
                      <xs:assert test="((AboveGradeFloorA[text()] = 0 and not(AboveGradeFloorUo)) or (AboveGradeFloorA[text()] gt 0 and exists(AboveGradeFloorUo)))"/>
                      <xs:assert test="((GroundContactFloorA[text()] = 0 and not(GroundContactFloorUo)) or (GroundContactFloorA[text()] gt 0 and exists(GroundContactFloorUo)))"/>
                      <xs:assert test="((CeilingA[text()] = 0 and not(CeilingUo)) or (CeilingA[text()] gt 0 and exists(CeilingUo)))"/>
                      <xs:assert test="((AboveGradeWallA[text()] = 0 and not(AboveGradeWallUo)) or (AboveGradeWallA[text()] gt 0 and exists(AboveGradeWallUo)))"/>
                      <xs:assert test="((GroundContactWallA[text()] = 0 and not(GroundContactWallUo)) or (GroundContactWallA[text()] gt 0 and exists(GroundContactWallUo)))"/>
                      <xs:assert test="((WindowA[text()] = 0 and not(WindowUo) and not(WindowSHGC)) or (WindowA[text()] gt 0 and exists(WindowUo) and exists(WindowSHGC)))"/>
                      <xs:assert test="((DoorA[text()] = 0 and not(DoorUo)) or (DoorA[text()] gt 0 and exists(DoorUo)))"/>
                      <xs:assert test="OverallEnclosureUA[text()] gt 0"/>
                    </xs:complexType>
                  </xs:element>
                  <xs:element ref="HVACHeatingSystems"/>
                  <xs:element ref="HVACCoolingSystems"/>
                  <xs:element ref="HVACMechVentSystems"/>
                  <xs:element name="HVACDehumidificationSystems" minOccurs="1" maxOccurs="1">
                    <xs:complexType>
                      <xs:sequence>
                        <xs:element name="System" minOccurs="0" maxOccurs="100">
                          <xs:complexType>
                            <xs:all>
                              <xs:element name="Type">
                                <xs:simpleType>
                                  <xs:restriction base="xs:string">
                                    <xs:enumeration value="none"/>
                                    <xs:enumeration value="standard"/>
                                    <xs:enumeration value="eStar"/>
                                    <xs:enumeration value="other"/>
                                  </xs:restriction>
                                </xs:simpleType>
                              </xs:element>
                              <xs:element name="Capacity" type="xs:float">
                                <xs:annotation>
                                  <xs:documentation>Capacity in liters per day</xs:documentation>
                                </xs:annotation>
                              </xs:element>
                              <xs:element name="Efficiency" type="xs:float">
                                <xs:annotation>
                                  <xs:documentation>Efficiency in liters per kWh</xs:documentation>
                                </xs:annotation>
                              </xs:element>
                            </xs:all>
                          </xs:complexType>
                        </xs:element>
                      </xs:sequence>
                      <xs:attribute name="NumHVACDehumidificationSystems" type="xs:int" use="required"/>
                      <xs:assert test="(@NumHVACDehumidificationSystems = count(System))"/>
                    </xs:complexType>
                  </xs:element>
                  <xs:element name="LightingAppliances" minOccurs="1" maxOccurs="1">
                    <xs:complexType>
                      <xs:sequence minOccurs="0">
                        <xs:element name="QualifyingLightingLtX" type="xs:float" minOccurs="0">
                          <xs:annotation>
                            <xs:documentation>percent lumens/watt less than 50</xs:documentation>
                          </xs:annotation>
                        </xs:element>
                        <xs:element name="QualifyingLightingGeX" type="xs:float" minOccurs="0">
                          <xs:annotation>
                            <xs:documentation>percent fluorescent lighting</xs:documentation>
                          </xs:annotation>
                        </xs:element>
                        <xs:element name="QualifyingLightingLED" type="xs:float" minOccurs="0">
                          <xs:annotation>
                            <xs:documentation>percent LED lighting</xs:documentation>
                          </xs:annotation>
                        </xs:element>
                        <xs:element name="InteriorLightingFL" type="xs:float">
                          <xs:annotation>
                            <xs:documentation>float faction for qualifying interior fluorescent lighting (Tier I)</xs:documentation>
                          </xs:annotation>
                        </xs:element>
                        <xs:element name="InteriorLightingLED" type="xs:float">
                          <xs:annotation>
                            <xs:documentation>float fraction for qualifying interior LED lighting (Tier II)</xs:documentation>
                          </xs:annotation>
                        </xs:element>
                        <xs:element name="ExteriorLightingFL" type="xs:float">
                          <xs:annotation>
                            <xs:documentation>float fraction for qualifying exterior fluorescent lighting (Tier I)</xs:documentation>
                          </xs:annotation>
                        </xs:element>
                        <xs:element name="ExteriorLightingLED" type="xs:float">
                          <xs:annotation>
                            <xs:documentation>float fraction for qualifying exterior LED lighting (Tier II)</xs:documentation>
                          </xs:annotation>
                        </xs:element>
                        <xs:element name="GarageLightingFL" type="xs:float" minOccurs="0">
                          <xs:annotation>
                            <xs:documentation>float fraction for qualifying garage fluorescent lighting (Tier I)</xs:documentation>
                          </xs:annotation>
                        </xs:element>
                        <xs:element name="GarageLightingLED" type="xs:float" minOccurs="0">
                          <xs:annotation>
                            <xs:documentation>float fraction qualifying garage LED lighting (Tier II)</xs:documentation>
                          </xs:annotation>
                        </xs:element>
                        <xs:element name="Refrigerator" default="standard">
                          <xs:simpleType>
                            <xs:restriction base="xs:string">
                              <xs:enumeration value="standard"/>
                              <xs:enumeration value="eStar"/>
                            </xs:restriction>
                          </xs:simpleType>
                        </xs:element>
                        <xs:element name="DishWasher" default="standard">
                          <xs:simpleType>
                            <xs:restriction base="xs:string">
                              <xs:enumeration value="standard"/>
                              <xs:enumeration value="eStar"/>
                            </xs:restriction>
                          </xs:simpleType>
                        </xs:element>
                        <xs:element name="ClothesWasher" default="standard">
                          <xs:simpleType>
                            <xs:restriction base="xs:string">
                              <xs:enumeration value="standard"/>
                              <xs:enumeration value="eStar"/>
                            </xs:restriction>
                          </xs:simpleType>
                        </xs:element>
                        <xs:element name="ClothesDryer" default="standard">
                          <xs:simpleType>
                            <xs:restriction base="xs:string">
                              <xs:enumeration value="standard"/>
                              <xs:enumeration value="eStar"/>
                            </xs:restriction>
                          </xs:simpleType>
                        </xs:element>
                        <xs:element name="CeilingFans" default="none">
                          <xs:simpleType>
                            <xs:restriction base="xs:string">
                              <xs:enumeration value="none"/>
                              <xs:enumeration value="standard"/>
                              <xs:enumeration value="eStar"/>
                            </xs:restriction>
                          </xs:simpleType>
                        </xs:element>
                      </xs:sequence>
                    </xs:complexType>
                  </xs:element>
                  <xs:element ref="HotWaterSystems"/>
                  <xs:element name="MeasuredEnclosureTightness" minOccurs="1" maxOccurs="1">
                    <xs:complexType>
                      <xs:sequence>
                        <xs:element name="MeasurementType">
                          <xs:annotation>
                            <xs:documentation>All Ratings using Threshold Analysis, including all Sampled and Threshold Ratings, must use this "Threshold Type"</xs:documentation>
                          </xs:annotation>
                          <xs:simpleType>
                            <xs:restriction base="xs:string">
                              <xs:enumeration value="SinglePoint"/>
                              <xs:enumeration value="MultiPoint"/>
                              <xs:enumeration value="Threshold"/>
                            </xs:restriction>
                          </xs:simpleType>
                        </xs:element>
                        <xs:choice>
                          <xs:element name="SinglePoint" minOccurs="0">
                            <xs:complexType>
                              <xs:all>
                                <xs:element name="cfm50" type="xs:float" maxOccurs="100"/>
                                <xs:element name="ELA" type="xs:float" maxOccurs="100"/>
                              </xs:all>
                            </xs:complexType>
                          </xs:element>
                          <xs:element name="MultiPoint" minOccurs="0">
                            <xs:complexType>
                              <xs:all>
                                <xs:element name="c" type="xs:float" maxOccurs="100"/>
                                <xs:element name="n" type="xs:float" maxOccurs="100"/>
                                <xs:element name="RSqrd" type="xs:float" maxOccurs="100"/>
                                <xs:element name="ELA" type="xs:float" maxOccurs="100"/>
                              </xs:all>
                            </xs:complexType>
                          </xs:element>
                          <xs:element name="Threshold" minOccurs="0">
                            <xs:annotation>
                              <xs:documentation>...Threshold values must be reported for all homes using this "Measurement Type" ...Tested values must be reported for all Threshold Ratings ...Tested values must be reported for all tested homes in Samples Ratings sample sets</xs:documentation>
                            </xs:annotation>
                            <xs:complexType>
                              <xs:all>
                                <xs:element name="cfm50Threshold" type="xs:float" minOccurs="1" maxOccurs="100"/>
                                <xs:element name="ELAThreshold" type="xs:float" minOccurs="1" maxOccurs="100"/>
                                <xs:element name="cfm50Tested" type="xs:float" minOccurs="0" maxOccurs="100"/>
                                <xs:element name="ELATested" type="xs:float" minOccurs="0" maxOccurs="100"/>
                              </xs:all>
                            </xs:complexType>
                          </xs:element>
                        </xs:choice>
                      </xs:sequence>
                      <xs:assert test="(MeasurementType[text()] = 'SinglePoint' and exists(SinglePoint)) or (MeasurementType[text()] = 'MultiPoint' and exists(MultiPoint)) or (MeasurementType[text()] = 'Threshold' and exists(Threshold))"/>
                    </xs:complexType>
                  </xs:element>
                  <xs:element name="DuctSystems" minOccurs="1" maxOccurs="1">
                    <xs:complexType>
                      <xs:sequence>
                        <xs:element name="System" minOccurs="1" maxOccurs="100">
                          <xs:complexType>
                            <xs:all>
                              <xs:element name="Type">
                                <xs:annotation>
                                  <xs:documentation>All Ratings using Threshold Analysis, including all Sampled and Threshold Ratings, must use "Threshold Type"</xs:documentation>
                                </xs:annotation>
                                <xs:simpleType>
                                  <xs:restriction base="xs:string">
                                    <xs:enumeration value="ductless"/>
                                    <xs:enumeration value="ducted"/>
                                    <xs:enumeration value="Threshold ductless"/>
                                    <xs:enumeration value="Threshold ducted"/>
                                  </xs:restriction>
                                </xs:simpleType>
                              </xs:element>
                              <xs:element name="TestedLeakageException" minOccurs="0">
                                <xs:annotation>
                                  <xs:documentation>Unless DuctSystem is qualified for testing exception or for TotalLeakAlternative, then TestedLeakage entries are required.</xs:documentation>
                                </xs:annotation>
                                <xs:complexType>
                                  <xs:all>
                                    <xs:element name="QualificationCertification" type="xs:boolean" default="false" minOccurs="1">
                                      <xs:annotation>
                                        <xs:documentation>Certifies either of two things. First, that this dwelling unit meets the requirements for duct testing exemption in accordance with the RESNET Standard. Or, that it meets the requirements for the total duct leakage alternatives described in the RESNET Standard.</xs:documentation>
                                      </xs:annotation>
                                    </xs:element>
                                    <xs:element name="ExceptionType" minOccurs="0">
                                      <xs:simpleType>
                                        <xs:restriction base="xs:string">
                                          <xs:enumeration value="TestExemptDSE"/>
                                          <xs:enumeration value="TotalLeakAlternative"/>
                                        </xs:restriction>
                                      </xs:simpleType>
                                    </xs:element>
                                    <xs:element name="TotalLeakTestValue" minOccurs="0">
                                      <xs:annotation>
                                        <xs:documentation>Total Duct Leakage test result value (cfm25 - cubic feet per minute at 25 Pa pressurization) obtained from testing of the Rated Dwelling Unit that is qualified for Tested Leakage Exception.</xs:documentation>
                                      </xs:annotation>
                                      <xs:complexType>
                                        <xs:simpleContent>
                                          <xs:extension base="xs:float">
                                            <xs:attribute fixed="cfm25" name="unit"/>
                                          </xs:extension>
                                        </xs:simpleContent>
                                      </xs:complexType>
                                    </xs:element>
                                    <xs:element name="PercentDuctInsideAttached" type="xs:float" minOccurs="0">
                                      <xs:annotation>
                                        <xs:documentation>Percentage of duct area inside the Conditioned Space Volume for Attached Dwelling Unit qualified for Tested Leakage Exception.</xs:documentation>
                                      </xs:annotation>
                                    </xs:element>
                                    <xs:element name="AirHandlerInsideAttached" type="xs:boolean" default="false" minOccurs="0">
                                      <xs:annotation>
                                        <xs:documentation>Determination if air handler unit is within the Conditioned Space Volume for Attached Dwelling units qualified for Tested Leakage Exception.</xs:documentation>
                                      </xs:annotation>
                                    </xs:element>
                                  </xs:all>
                                </xs:complexType>
                              </xs:element>
                              <xs:element name="TestedLeakage" minOccurs="0">
                                <xs:complexType>
                                  <xs:all>
                                    <xs:element name="cfm25outThreshold" type="xs:float" minOccurs="0"/>
                                    <xs:element name="cfm25totalThreshold" type="xs:float" minOccurs="0"/>
                                    <xs:element name="QnThreshold" type="xs:float" minOccurs="0">
                                      <xs:annotation>
                                        <xs:documentation>If Threshold ducted, enter ...Threshold values required for all Sampled and Threshold Ratings</xs:documentation>
                                        <xs:documentation>If Threshold ductless, do not enter ...Threshold values</xs:documentation>
                                        <xs:documentation>Qn=cfm25out/CFA</xs:documentation>
                                      </xs:annotation>
                                    </xs:element>
                                    <xs:element name="cfm25outTested" type="xs:float" minOccurs="0"/>
                                    <xs:element name="cfm25totalTested" type="xs:float" minOccurs="0"/>
                                    <xs:element name="QnTested" type="xs:float" minOccurs="0">
                                      <xs:annotation>
                                        <xs:documentation>...Tested values required for all Confirmed Ratings, all Threshold Ratings and for the tested home in sample set for Sampled Ratings</xs:documentation>
                                        <xs:documentation>Qn=cfm25out/CFA</xs:documentation>
                                      </xs:annotation>
                                    </xs:element>
                                  </xs:all>
                                </xs:complexType>
                              </xs:element>
                              <xs:element name="SupplyDuctsCondSpace" type="xs:float">
                                <xs:annotation>
                                  <xs:documentation>% supply ducts located in conditioned space</xs:documentation>
                                </xs:annotation>
                              </xs:element>
                              <xs:element name="ReturnDuctsCondSpace" type="xs:float">
                                <xs:annotation>
                                  <xs:documentation>% return ducts located in conditioned space</xs:documentation>
                                </xs:annotation>
                              </xs:element>
                            </xs:all>
                          </xs:complexType>
                        </xs:element>
                      </xs:sequence>
                      <xs:attribute name="NumDuctSystems" type="xs:int" default="1"/>
                      <xs:assert test="(@NumDuctSystems = count(System))"/>
                    </xs:complexType>
                  </xs:element>
                  <xs:element name="AddedEnergyFeatures" minOccurs="1" maxOccurs="1">
                    <xs:complexType>
                      <xs:sequence>
                        <xs:element name="OPP">
                          <xs:complexType>
                            <xs:sequence>
                              <xs:element name="CheckOPP" type="xs:boolean" default="false" minOccurs="0">
                                <xs:annotation>
                                  <xs:documentation>On-site Power Production (OPP)</xs:documentation>
                                </xs:annotation>
                              </xs:element>
                              <xs:element name="Type" minOccurs="0">
                                <xs:simpleType>
                                  <xs:restriction base="xs:string">
                                    <xs:enumeration value="PV"/>
                                    <xs:enumeration value="CHP"/>
                                    <xs:enumeration value="wind"/>
                                    <xs:enumeration value="other"/>
                                  </xs:restriction>
                                </xs:simpleType>
                              </xs:element>
                              <xs:element name="NetPowerProduction" type="xs:float" minOccurs="0">
                                <xs:annotation>
                                  <xs:documentation>Net power production</xs:documentation>
                                </xs:annotation>
                              </xs:element>
                            </xs:sequence>
                            <xs:assert test="(not(CheckOPP) or (CheckOPP = false() and not(Type) and not(NetPowerProduction)) or (CheckOPP = true() and Type and NetPowerProduction))"/>
                          </xs:complexType>
                        </xs:element>
                        <xs:element name="SolarHotWaterSystems" minOccurs="0" maxOccurs="1">
                          <xs:complexType>
                            <xs:sequence>
                              <xs:element name="SHWS" type="xs:boolean" default="false">
                                <xs:annotation>
                                  <xs:documentation>Solar Hot Water Systems</xs:documentation>
                                </xs:annotation>
                              </xs:element>
                              <xs:element name="Type" minOccurs="0">
                                <xs:simpleType>
                                  <xs:restriction base="xs:string">
                                    <xs:enumeration value="direct"/>
                                    <xs:enumeration value="indirect"/>
                                    <xs:enumeration value="ICS"/>
                                  </xs:restriction>
                                </xs:simpleType>
                              </xs:element>
                              <xs:element name="ProjectedSavings" type="xs:float" minOccurs="0">
                                <xs:annotation>
                                  <xs:documentation>Enter Projected annual MBtu savings for Solar Hot Water System</xs:documentation>
                                </xs:annotation>
                              </xs:element>
                              <xs:element name="SolarFraction" type="xs:float" minOccurs="0">
                                <xs:annotation>
                                  <xs:documentation>Enter the Solar Fraction as a float value for solar hot water system)</xs:documentation>
                                </xs:annotation>
                              </xs:element>
                            </xs:sequence>
                            <xs:assert test="((SHWS[text()] = false() and not(Type) and not(ProjectedSavings) and not(SolarFraction)) or (SHWS[text()] = true() and exists(Type) and exists(ProjectedSavings) and exists(SolarFraction)))"/>
                          </xs:complexType>
                        </xs:element>
                        <xs:element name="DWHR" minOccurs="1" maxOccurs="1">
                          <xs:complexType>
                            <xs:sequence>
                              <xs:element name="CheckDWHR" type="xs:boolean" default="false" minOccurs="0">
                                <xs:annotation>
                                  <xs:documentation>Drain Water Heat Recovery Systems (DWHR)</xs:documentation>
                                </xs:annotation>
                              </xs:element>
                              <xs:element name="DWHREfficiency" type="xs:float" default="46" minOccurs="0">
                                <xs:annotation>
                                  <xs:documentation>DWHR efficiency (% - default = 46%)</xs:documentation>
                                </xs:annotation>
                              </xs:element>
                              <xs:element name="FacilitiesServed" default="one" minOccurs="0">
                                <xs:simpleType>
                                  <xs:restriction base="xs:string">
                                    <xs:enumeration value="one"/>
                                    <xs:enumeration value="all"/>
                                  </xs:restriction>
                                </xs:simpleType>
                              </xs:element>
                              <xs:element name="EqualFlow" type="xs:boolean" default="false" minOccurs="0"/>
                              <xs:element name="ProjectedSavings" type="xs:float" minOccurs="0">
                                <xs:annotation>
                                  <xs:documentation>Projected Savings (MBtu/y = Rated EC_x - Reference EC_r)</xs:documentation>
                                </xs:annotation>
                              </xs:element>
                            </xs:sequence>
                            <xs:assert test="((CheckDWHR[text()] = false() and not(DWHREfficiency) and not(FacilitiesServed) and not(EqualFlow) and not(ProjectedSavings)) or (CheckDWHR[text()] = true() and exists(DWHREfficiency) and exists(FacilitiesServed) and exists(EqualFlow) and exists(ProjectedSavings)))"/>
                          </xs:complexType>
                        </xs:element>
                        <xs:element name="ACHotWaterHeatRecovery" minOccurs="1" maxOccurs="1">
                          <xs:complexType>
                            <xs:sequence>
                              <xs:element name="ACHWHRecovery" type="xs:boolean" default="false">
                                <xs:annotation>
                                  <xs:documentation>Air Conditioner Heat Recovery Unit (HRU) also known as a desuperheater</xs:documentation>
                                </xs:annotation>
                              </xs:element>
                              <xs:element name="ProjectedSavings" type="xs:float" minOccurs="0">
                                <xs:annotation>
                                  <xs:documentation>Projected Savings (MBtu/y = Rated EC_x - Reference EC_r)</xs:documentation>
                                </xs:annotation>
                              </xs:element>
                            </xs:sequence>
                            <xs:assert test="((ACHWHRecovery[text()] = false() and not(ProjectedSavings)) or (ACHWHRecovery[text()] = true() and exists(ProjectedSavings)))"/>
                          </xs:complexType>
                        </xs:element>
                      </xs:sequence>
                    </xs:complexType>
                  </xs:element>
                  <xs:element name="WholeHEEffDesignations" minOccurs="0" maxOccurs="2">
                    <xs:complexType>
                      <xs:sequence>
                        <xs:element name="EPAEStarNewHome" type="xs:boolean" default="false"/>
                        <xs:element name="DOEZHRH" type="xs:boolean" default="false"/>
                      </xs:sequence>
                    </xs:complexType>
                  </xs:element>
                  <xs:element name="HVACCommissioning">
                    <xs:complexType>
                      <xs:sequence maxOccurs="1">
                        <xs:element name="System" minOccurs="1" maxOccurs="100">
                          <xs:complexType>
                            <xs:all>
                              <xs:element name="SystemID" type="xs:string">
                                <xs:annotation>
                                  <xs:documentation>Provide unique identification for this HVAC system (e.g. Cooling-01)</xs:documentation>
                                </xs:annotation>
                              </xs:element>
                              <xs:element name="TotalMaxCoolingLoad" type="xs:float" minOccurs="0">
                                <xs:annotation>
                                  <xs:documentation>Total Maximum Cooling Load(kBtu/h)</xs:documentation>
                                </xs:annotation>
                              </xs:element>
                              <xs:element name="HeatingLoad" type="xs:float" minOccurs="0">
                                <xs:annotation>
                                  <xs:documentation>Heating Load (kBtu/h)</xs:documentation>
                                </xs:annotation>
                              </xs:element>
                              <xs:element name="TotalDuctLeakageException" type="xs:boolean" default="false">
                                <xs:annotation>
                                  <xs:documentation>Was Total Duct Leakage exception used?</xs:documentation>
                                </xs:annotation>
                              </xs:element>
                              <xs:element name="AlternativeTestingCompleted" type="xs:boolean" default="false">
                                <xs:annotation>
                                  <xs:documentation>Was alternative testing completed per ANSI/ACCA 5 QI ?</xs:documentation>
                                </xs:annotation>
                              </xs:element>
                              <xs:element name="TotalDuctLeakage" type="xs:float">
                                <xs:annotation>
                                  <xs:documentation>Total normalized duct leakage served by system (cfm25/CFA)</xs:documentation>
                                </xs:annotation>
                              </xs:element>
                              <xs:element name="TotalDuctLeakageGradeDesignation">
                                <xs:annotation>
                                  <xs:documentation>Total Duct Leakage Grade Designation</xs:documentation>
                                </xs:annotation>
                                <xs:simpleType>
                                  <xs:annotation>
                                    <xs:documentation/>
                                  </xs:annotation>
                                  <xs:restriction base="xs:string">
                                    <xs:enumeration value="I"/>
                                    <xs:enumeration value="II"/>
                                    <xs:enumeration value="III"/>
                                  </xs:restriction>
                                </xs:simpleType>
                              </xs:element>
                              <xs:element name="BlowerFanAirflowException" type="xs:boolean" default="false">
                                <xs:annotation>
                                  <xs:documentation>Was Blower Fan Airflow exception used?</xs:documentation>
                                </xs:annotation>
                              </xs:element>
                              <xs:element name="AirflowTestMethod" minOccurs="0">
                                <xs:annotation>
                                  <xs:documentation>Airflow test method</xs:documentation>
                                </xs:annotation>
                                <xs:simpleType>
                                  <xs:annotation>
                                    <xs:documentation/>
                                  </xs:annotation>
                                  <xs:restriction base="xs:string">
                                    <xs:enumeration value="Pressure Matching"/>
                                    <xs:enumeration value="Flow Grid"/>
                                    <xs:enumeration value="Flow Hood"/>
                                    <xs:enumeration value="Static Pressure Table"/>
                                  </xs:restriction>
                                </xs:simpleType>
                              </xs:element>
                              <xs:element name="BlowerfanAirflowDesignSpecified" type="xs:int">
                                <xs:annotation>
                                  <xs:documentation>Design-specified blower fan airflow (CFM)</xs:documentation>
                                </xs:annotation>
                              </xs:element>
                              <xs:element name="BlowerfanAirflowOpCond" type="xs:int">
                                <xs:annotation>
                                  <xs:documentation>Blower fan airflow at operating conditions (CFM)</xs:documentation>
                                </xs:annotation>
                              </xs:element>
                              <xs:element name="PressureDiffOEM" type="xs:float" minOccurs="0">
                                <xs:annotation>
                                  <xs:documentation>Pressure difference for OEM Static Pressure Table (IWC)</xs:documentation>
                                </xs:annotation>
                              </xs:element>
                              <xs:element name="AirflowFault" type="xs:float">
                                <xs:annotation>
                                  <xs:documentation>Airflow Fault (%)</xs:documentation>
                                </xs:annotation>
                              </xs:element>
                              <xs:element name="BlowerfanVolumetricAirflowGrade">
                                <xs:annotation>
                                  <xs:documentation>Blower fan volumetric airflow grade</xs:documentation>
                                </xs:annotation>
                                <xs:simpleType>
                                  <xs:annotation>
                                    <xs:documentation/>
                                  </xs:annotation>
                                  <xs:restriction base="xs:string">
                                    <xs:enumeration value="I"/>
                                    <xs:enumeration value="II"/>
                                    <xs:enumeration value="III"/>
                                  </xs:restriction>
                                </xs:simpleType>
                              </xs:element>
                              <xs:element name="TestmethodBlowerFanWattDraw" minOccurs="0">
                                <xs:annotation>
                                  <xs:documentation>Test method for measuring blower fan watt draw</xs:documentation>
                                </xs:annotation>
                                <xs:simpleType>
                                  <xs:annotation>
                                    <xs:documentation/>
                                  </xs:annotation>
                                  <xs:restriction base="xs:string">
                                    <xs:enumeration value="Portable Plug-In Watt Meter"/>
                                    <xs:enumeration value="Clamp-On Watt Meter"/>
                                    <xs:enumeration value="Analog Utility Revenue Meter"/>
                                    <xs:enumeration value="Digital Utility Revenue Meter"/>
                                  </xs:restriction>
                                </xs:simpleType>
                              </xs:element>
                              <xs:element name="BlowerfanWattDraw" type="xs:int">
                                <xs:annotation>
                                  <xs:documentation>Watt draw of blower fan (W)</xs:documentation>
                                </xs:annotation>
                              </xs:element>
                              <xs:element name="BlowerfanEfficiency" type="xs:float">
                                <xs:annotation>
                                  <xs:documentation>Blower fan efficiency (W/CFM)</xs:documentation>
                                </xs:annotation>
                              </xs:element>
                              <xs:element name="BlowerfanWattDrawGrade">
                                <xs:annotation>
                                  <xs:documentation>Blower fan watt draw grade</xs:documentation>
                                </xs:annotation>
                                <xs:simpleType>
                                  <xs:annotation>
                                    <xs:documentation/>
                                  </xs:annotation>
                                  <xs:restriction base="xs:string">
                                    <xs:enumeration value="I"/>
                                    <xs:enumeration value="II"/>
                                    <xs:enumeration value="III"/>
                                  </xs:restriction>
                                </xs:simpleType>
                              </xs:element>
                              <xs:element name="AltSourceValuesWithinLimits" type="xs:boolean" default="false">
                                <xs:annotation>
                                  <xs:documentation>Did alternative source provide superheat / subcooling values that meet the limits specified within ANSI/ACCA 5 QI Section 4.3.1?</xs:documentation>
                                </xs:annotation>
                              </xs:element>
                              <xs:element name="TestmethodRefrigerantCharge">
                                <xs:annotation>
                                  <xs:documentation>Test method for assessing refrigerant charge</xs:documentation>
                                </xs:annotation>
                                <xs:simpleType>
                                  <xs:annotation>
                                    <xs:documentation/>
                                  </xs:annotation>
                                  <xs:restriction base="xs:string">
                                    <xs:enumeration value="Non-Invasive"/>
                                    <xs:enumeration value="Weigh-In"/>
                                    <xs:enumeration value="On-board Diagnostic"/>
                                    <xs:enumeration value="Independent Report"/>
                                    <xs:enumeration value="Not Applicable"/>
                                  </xs:restriction>
                                </xs:simpleType>
                              </xs:element>
                              <xs:element name="MeteringDeviceType">
                                <xs:annotation>
                                  <xs:documentation>Metering device type</xs:documentation>
                                </xs:annotation>
                                <xs:simpleType>
                                  <xs:annotation>
                                    <xs:documentation/>
                                  </xs:annotation>
                                  <xs:restriction base="xs:string">
                                    <xs:enumeration value="Piston/Cap Tube"/>
                                    <xs:enumeration value="TXV/EEV"/>
                                  </xs:restriction>
                                </xs:simpleType>
                              </xs:element>
                              <xs:element name="MeasuredOutdoorAirDryBulbTemp" type="xs:float" minOccurs="0">
                                <xs:annotation>
                                  <xs:documentation>Measured outdoor air dry-bulb temperature (F)</xs:documentation>
                                </xs:annotation>
                              </xs:element>
                              <xs:element name="DifferenceDTD" type="xs:float" minOccurs="0">
                                <xs:annotation>
                                  <xs:documentation>DifferenceDTD (F)</xs:documentation>
                                </xs:annotation>
                              </xs:element>
                              <xs:element name="DifferenceCTOA" type="xs:float" minOccurs="0">
                                <xs:annotation>
                                  <xs:documentation>DifferenceCTOA (F)</xs:documentation>
                                </xs:annotation>
                              </xs:element>
                              <xs:element name="TotalReportedRefrigerantWeight" type="xs:float" minOccurs="0">
                                <xs:annotation>
                                  <xs:documentation>Total reported refrigerant weight (oz)</xs:documentation>
                                </xs:annotation>
                              </xs:element>
                              <xs:element name="Deviation" type="xs:float" minOccurs="0">
                                <xs:annotation>
                                  <xs:documentation>Absolute value of deviation btw total anticipated and reported refrigerant weight (%)</xs:documentation>
                                </xs:annotation>
                              </xs:element>
                              <xs:element name="RefrigerantChargeGradeDesignation">
                                <xs:annotation>
                                  <xs:documentation>Refrigerant charge grade designation</xs:documentation>
                                </xs:annotation>
                                <xs:simpleType>
                                  <xs:annotation>
                                    <xs:documentation/>
                                  </xs:annotation>
                                  <xs:restriction base="xs:string">
                                    <xs:enumeration value="I"/>
                                    <xs:enumeration value="II"/>
                                    <xs:enumeration value="III"/>
                                  </xs:restriction>
                                </xs:simpleType>
                              </xs:element>
                            </xs:all>
                            <xs:assert test="not(AirflowTestMethod = 'Static Pressure Table') or PressureDiffOEM" xerces:message="AirflowTestMethod is 'Static Pressure Table' so please enter PresessureDiffOEM.">
                            </xs:assert>
                            <xs:assert test="not(TestmethodRefrigerantCharge = 'Non-Invasive' and MeteringDeviceType = 'Piston/Cap Tube') or DifferenceDTD" xerces:message="TestmethodRefrigerantCharge is 'Non-Invasive' and MeteringDeviceType 'Piston/Cap Tube' so please enter DifferenceDTD."/>
                            <xs:assert test="not(TestmethodRefrigerantCharge = 'Non-Invasive' and MeteringDeviceType = 'TXV/EEV') or DifferenceCTOA" xerces:message="TestmethodRefrigerantCharge is 'Non-Invasive' and MeteringDeviceType 'TXV/EEV' so please enter DifferenceCTOA."/>
                            <xs:assert test="not(TestmethodRefrigerantCharge = 'Weigh-In') or Deviation" xerces:message="TestmethodRefrigerantCharge 'Weigh-In' so please enter Deviation."/>
                          </xs:complexType>
                        </xs:element>
                      </xs:sequence>
                      <xs:attribute name="NumHVACCommissioningSystems" type="xs:int" default="0"/>
                      <xs:assert test="(@NumHVACCommissioningSystems = count(System))" xerces:message="The number of System should match with value of NumHVACCommissioningSystems. "/>
                    </xs:complexType>
                    <xs:key name="SystemIDkey">
                      <xs:selector xpath="System"/>
                      <xs:field xpath="SystemID"/>
                    </xs:key>
                  </xs:element>
                </xs:sequence>
              </xs:complexType>
            </xs:element>
            <xs:element name="WarningFlags" minOccurs="1" maxOccurs="1">
              <xs:complexType>
                <xs:sequence>
                  <xs:element name="BuildingAttributeFlags">
                    <xs:annotation>
                      <xs:documentation>[See Section 5.1, RESNET Publication 002-15 for full explanation of elements in this element}</xs:documentation>
                    </xs:annotation>
                    <xs:complexType>
                      <xs:sequence>
                        <xs:element name="StoriesAboveGradeValue" type="xs:int" minOccurs="1" maxOccurs="1">
                          <xs:annotation>
                            <xs:documentation>[Integer equal to the number of stories above grade; GE 1 and LE 4]</xs:documentation>
                          </xs:annotation>
                        </xs:element>
                        <xs:element name="AverageCeilingHeightValue" type="xs:float" minOccurs="1" maxOccurs="1">
                          <xs:annotation>
                            <xs:documentation>[Floating point value equal to the volume/CFA expressed in feet; GE 7 and LE 15]</xs:documentation>
                          </xs:annotation>
                        </xs:element>
                        <xs:element name="BelowGradeSlabFloorsValue" type="xs:int" minOccurs="1" maxOccurs="1">
                          <xs:annotation>
                            <xs:documentation>[Integer equal to the number of below grade slab floors; GE 1 if below grade walls]</xs:documentation>
                          </xs:annotation>
                        </xs:element>
                        <xs:element name="BelowGradeWallsValue" type="xs:int" minOccurs="1" maxOccurs="1">
                          <xs:annotation>
                            <xs:documentation>[Integer equal to the number of below grade walls: GE 1 if below grade slab floors]</xs:documentation>
                          </xs:annotation>
                        </xs:element>
                        <xs:element name="CrawlSpacePerimeterValue" type="xs:float" minOccurs="1" maxOccurs="1">
                          <xs:annotation>
                            <xs:documentation>[Floating point value equal to crawl space perimeter expressed in feet; GE 1 and LE (Enclosure Floor Area)^0.5*7]</xs:documentation>
                          </xs:annotation>
                        </xs:element>
                        <xs:element name="BasementPerimeterValue" type="xs:float" minOccurs="1" maxOccurs="1">
                          <xs:annotation>
                            <xs:documentation>[Floating point value equal to basement perimeter expressed in feet; GE 1 and LE (Enclosure Floor Area)^0.5*7]</xs:documentation>
                          </xs:annotation>
                        </xs:element>
                        <xs:element name="SlabGradePerimeterValue" type="xs:float" minOccurs="1" maxOccurs="1">
                          <xs:annotation>
                            <xs:documentation>[Floating point value equal to the slab perimeter expressed in feet; GE 1 and LE (Enclosure Floor Area)^0.5*7]</xs:documentation>
                          </xs:annotation>
                        </xs:element>
                        <xs:element name="FoundationWallHeightValue" type="xs:float" minOccurs="1" maxOccurs="1">
                          <xs:annotation>
                            <xs:documentation>[Floating point value equal to the foundation wall height from ground level to top of foundation expressed in feet; GT 0 and LE 20]</xs:documentation>
                          </xs:annotation>
                        </xs:element>
                        <xs:element name="BasementWallDepthValue" type="xs:float" minOccurs="1" maxOccurs="1">
                          <xs:annotation>
                            <xs:documentation>[Floating point value equal to the basement wall depth below grade expressed in feet; GE 2 and LE (wall height - 0.5)]</xs:documentation>
                          </xs:annotation>
                        </xs:element>
                        <xs:element name="EnclosureFloorAreaValue" type="xs:float" minOccurs="1" maxOccurs="1">
                          <xs:annotation>
                            <xs:documentation>[Floating point value equal to the enclosure floor area expressed in feet]</xs:documentation>
                          </xs:annotation>
                        </xs:element>
                        <xs:element name="EnclosureGrossWallAreaValue" type="xs:float" minOccurs="1" maxOccurs="1">
                          <xs:annotation>
                            <xs:documentation>[Floating point value equal to gross wall area of the enclosure expressed in square feet</xs:documentation>
                          </xs:annotation>
                        </xs:element>
                        <xs:element name="NumberConditionedStories" type="xs:integer" minOccurs="1" maxOccurs="1">
                          <xs:annotation>
                            <xs:documentation>[Integer value equal to number of conditioned stories, including conditioned basements</xs:documentation>
                          </xs:annotation>
                        </xs:element>
                      </xs:sequence>
                    </xs:complexType>
                  </xs:element>
                  <xs:element name="ApplianceVerificationFlags" minOccurs="1" maxOccurs="1">
                    <xs:annotation>
                      <xs:documentation>[See Section 5.3, RESNET Publication 002-15 for details on this element. Include the value for each of the available appliance types]</xs:documentation>
                    </xs:annotation>
                    <xs:complexType>
                      <xs:sequence>
                        <xs:element name="ClothesWashersValue" type="xs:float" minOccurs="1" maxOccurs="100">
                          <xs:annotation>
                            <xs:documentation>{Floating point value [(21*Nbr+73)> CWkWh >(4.7*Nbr+16.4)]}</xs:documentation>
                          </xs:annotation>
                        </xs:element>
                        <xs:element name="ElectricDryersValue" type="xs:float" minOccurs="0" maxOccurs="100">
                          <xs:annotation>
                            <xs:documentation>{Floating point value [(163*Nbr+577)> eCDkWh >(55*Nbr+194)]}</xs:documentation>
                          </xs:annotation>
                        </xs:element>
                        <xs:element name="GasDryersThermsValue" type="xs:float" minOccurs="0" maxOccurs="100">
                          <xs:annotation>
                            <xs:documentation>{Floating point value [(5.9*Nbr+20.6)> gCDtherms >(2.0*Nbr+6.9)]}</xs:documentation>
                          </xs:annotation>
                        </xs:element>
                        <xs:element name="GasDryersKWHValue" type="xs:float" minOccurs="0" maxOccurs="100">
                          <xs:annotation>
                            <xs:documentation>{Floating point value [(12.9*Nbr+45.5)> gCDkWh >(4.3*Nbr+15.3)]}</xs:documentation>
                          </xs:annotation>
                        </xs:element>
                        <xs:element name="CWHotWaterSavingsValue" type="xs:float" minOccurs="1" maxOccurs="100">
                          <xs:annotation>
                            <xs:documentation>{Floating point value [(0.59*Nbr+2.1)> CW HWgalSaved/day]}</xs:documentation>
                          </xs:annotation>
                        </xs:element>
                      </xs:sequence>
                      <xs:assert test="((exists(ElectricDryersValue)) or (exists(GasDryersThermsValue) and exists(GasDryersKWHValue)))"/>
                    </xs:complexType>
                  </xs:element>
                </xs:sequence>
              </xs:complexType>
            </xs:element>
          </xs:all>
          <xs:assert test="            if (EEP/ProgramType/EPA/EnergyStarVersion[contains(text(), 'MFUS')]) then             (Registry/HomeTypeID = 3 or Registry/HomeTypeID = 4)            else             true()" xerces:message="If the EnergyStar MFUS program version is selected in the software, then the HomeType must be a High-rise Multi-family or Low-rise Multi-family home."/>
        </xs:complexType>
      </xs:element>
      <xs:element name="Projected" minOccurs="0">
        <xs:complexType>
          <xs:all>
            <xs:element name="RatingType" minOccurs="0" default="Projected">
              <xs:simpleType>
                <xs:restriction base="xs:string">
                  <xs:enumeration value="Projected"/>
                </xs:restriction>
              </xs:simpleType>
            </xs:element>
            <xs:element name="IECCcomplianceERI" minOccurs="0" maxOccurs="1">
              <xs:complexType>
                <xs:sequence>
                  <xs:element name="IECCversion">
                    <xs:simpleType>
                      <xs:annotation>
                        <xs:documentation>Enter 4-digit year of IECC code</xs:documentation>
                      </xs:annotation>
                      <xs:restriction base="xs:string">
                        <xs:pattern value="[0-9]{4}"/>
                      </xs:restriction>
                    </xs:simpleType>
                  </xs:element>
                  <xs:element name="ERIscore">
                    <xs:simpleType>
                      <xs:annotation>
                        <xs:documentation>Enter ERI score</xs:documentation>
                      </xs:annotation>
                      <xs:restriction base="xs:integer">
                      </xs:restriction>
                    </xs:simpleType>
                  </xs:element>
                </xs:sequence>
              </xs:complexType>
            </xs:element>
            <xs:element name="Registry">
              <xs:complexType>
                <xs:all>
                  <xs:element name="ProviderSampleSetID" default="00000000">
                    <xs:simpleType>
                      <xs:annotation>
                        <xs:documentation>ProviderSampleSetID in the form XXXXXXXX</xs:documentation>
                      </xs:annotation>
                      <xs:restriction base="xs:string">
                        <xs:pattern value="[A-Z0-9]{4,8}"/>
                      </xs:restriction>
                    </xs:simpleType>
                  </xs:element>
                  <xs:element ref="Status"/>
                  <xs:element ref="HomeTypeID"/>
                  <xs:element ref="ConditionedArea"/>
                  <xs:element ref="ConditionedVolume"/>
                  <xs:element ref="NumberBedrooms"/>
                  <xs:element ref="ConditionedBasementArea"/>
                  <xs:element ref="UnconditionedBasementArea"/>
                  <xs:element ref="Software"/>
                  <xs:element ref="SoftwareVersion"/>
                  <xs:element name="EPAAppID" type="xs:string" minOccurs="0">
                    <xs:annotation>
                      <xs:documentation>Optional EPA Rater Pro App ID as assigned by the EPA App</xs:documentation>
                    </xs:annotation>
                  </xs:element>
                  <xs:element name="Standard301Version" minOccurs="1">
                    <xs:annotation>
                      <xs:documentation>Publication Year of RESNET/ICC 301 Standard used to determine the HERS Rating</xs:documentation>
                    </xs:annotation>
                    <xs:simpleType>
                      <xs:restriction base="xs:string">
                        <xs:enumeration value="2014"/>
                        <xs:enumeration value="2019"/>
                      </xs:restriction>
                    </xs:simpleType>
                  </xs:element>
                  <xs:element name="InputFile" type="xs:string">
                    <xs:annotation>
                      <xs:documentation>CDATA tag must be used to enclose the InputFile string</xs:documentation>
                    </xs:annotation>
                  </xs:element>
                  <xs:element name="Notes" type="xs:string"/>
                </xs:all>
              </xs:complexType>
            </xs:element>
            <xs:element name="Rating">
              <xs:complexType>
                <xs:sequence>
                  <xs:element name="HERSIndex" type="xs:integer"/>
                  <xs:element name="CO2eIndex" type="xs:integer"/>
                  <xs:element name="AnnualElectricity" type="xs:float" default="0"/>
                  <xs:element name="AnnualGas" type="xs:float" default="0"/>
                  <xs:element name="AnnualOil" type="xs:float" default="0"/>
                  <xs:element name="AnnualPropane" type="xs:float" default="0"/>
                  <xs:element name="AnnualOPP" type="xs:float" default="0"/>
                  <xs:element name="AnnualOther" type="xs:float" default="0"/>
                  <xs:element ref="PriceElectricity"/>
                  <xs:element ref="PriceGas"/>
                  <xs:element name="PriceOil" type="xs:float" nillable="true"/>
                  <xs:element name="PricePropane" type="xs:float" nillable="true"/>
                  <xs:element name="CostHeating" type="xs:float" default="0"/>
                  <xs:element name="CostCooling" type="xs:float" default="0"/>
                  <xs:element name="CostHotWater" type="xs:float" default="0"/>
                  <xs:element name="CostLighting" type="xs:float" default="0"/>
                  <xs:element name="CostAppliances" type="xs:float" default="0"/>
                  <xs:element name="CostOPP" default="0">
                    <xs:simpleType>
                      <xs:restriction base="xs:float">
                        <xs:maxInclusive value="0"/>
                      </xs:restriction>
                    </xs:simpleType>
                  </xs:element>
                  <xs:element name="CostTotal" type="xs:float" default="0"/>
                  <xs:element name="RateECHeating" type="xs:float">
                    <xs:annotation>
                      <xs:documentation>Heating Energy Consumption (EC_x) in Rated Home (MBtu)</xs:documentation>
                    </xs:annotation>
                  </xs:element>
                  <xs:element name="RateECCooling" type="xs:float">
                    <xs:annotation>
                      <xs:documentation>Cooling Energy Consumption (EC_x) in Rated Home (MBtu)</xs:documentation>
                    </xs:annotation>
                  </xs:element>
                  <xs:element name="RateECHotWater" type="xs:float">
                    <xs:annotation>
                      <xs:documentation>Hot Water Energy Consumption (EC_x) in Rated Home (MBtu)</xs:documentation>
                    </xs:annotation>
                  </xs:element>
                  <xs:element name="RateECLgtApl" type="xs:float">
                    <xs:annotation>
                      <xs:documentation>Lighting and Appliance Energy Consumption (EULLA) in the Rated Home (MBtu)</xs:documentation>
                    </xs:annotation>
                  </xs:element>
                  <xs:element name="nMEULHeating" type="xs:float">
                    <xs:annotation>
                      <xs:documentation>Heating normalized Modified End Use Load (nMEUL) in Rated Home (MBtu)</xs:documentation>
                    </xs:annotation>
                  </xs:element>
                  <xs:element name="nMEULCooling" type="xs:float">
                    <xs:annotation>
                      <xs:documentation>Cooling normalized Modified End Use Load (nMEUL) in Rated Home (MBtu)</xs:documentation>
                    </xs:annotation>
                  </xs:element>
                  <xs:element name="nMEULHotWater" type="xs:float">
                    <xs:annotation>
                      <xs:documentation>Hot Water normalized Modified End Use Load (nMEUL) in Rated Home (MBtu)</xs:documentation>
                    </xs:annotation>
                  </xs:element>
                  <xs:element name="nMEULLgtApl" type="xs:float">
                    <xs:annotation>
                      <xs:documentation>Lighting and Appliance load (EULLA) in Rated Home (MBtu)</xs:documentation>
                    </xs:annotation>
                  </xs:element>
                  <xs:element name="nECHeating" type="xs:float">
                    <xs:annotation>
                      <xs:documentation>normalized Heating Energy Consumption (nEC_x) in Rated Home (MBtu)</xs:documentation>
                    </xs:annotation>
                  </xs:element>
                  <xs:element name="nECCooling" type="xs:float">
                    <xs:annotation>
                      <xs:documentation>normalized Cooling Energy Consumption (nEC_x) in Rated Home (MBtu)</xs:documentation>
                    </xs:annotation>
                  </xs:element>
                  <xs:element name="nECHotWater" type="xs:float">
                    <xs:annotation>
                      <xs:documentation>normalized Hot Water Energy Consumption (nEC_x) in Rated Home (MBtu)</xs:documentation>
                    </xs:annotation>
                  </xs:element>
                  <xs:element name="nECLgtApl" type="xs:float">
                    <xs:annotation>
                      <xs:documentation>Lighting and Appliance Energy Consumption (EULLA) in Rated Home (MBtu)</xs:documentation>
                    </xs:annotation>
                  </xs:element>
                  <xs:element name="CO2" type="xs:float"/>
                  <xs:element name="SOx" type="xs:float"/>
                  <xs:element name="NOx" type="xs:float"/>
                  <xs:element name="RefCostHeating" type="xs:float"/>
                  <xs:element name="RefCostCooling" type="xs:float"/>
                  <xs:element name="RefCostHotWater" type="xs:float"/>
                  <xs:element name="RefCostLighting" type="xs:float"/>
                  <xs:element name="RefCostAppliances" type="xs:float"/>
                  <xs:element name="RefCostTotal" type="xs:float"/>
                  <xs:element name="RefEULHeating" type="xs:float">
                    <xs:annotation>
                      <xs:documentation>Heating Load (REUL) in Reference Home (MBtu)</xs:documentation>
                    </xs:annotation>
                  </xs:element>
                  <xs:element name="RefEULCooling" type="xs:float">
                    <xs:annotation>
                      <xs:documentation>Cooling Load (REUL) in Reference Home (MBtu)</xs:documentation>
                    </xs:annotation>
                  </xs:element>
                  <xs:element name="RefEULHotWater" type="xs:float">
                    <xs:annotation>
                      <xs:documentation>Hot Water Load (REUL) in Reference Home (MBtu)</xs:documentation>
                    </xs:annotation>
                  </xs:element>
                  <xs:element name="RefEULLgtApl" type="xs:float">
                    <xs:annotation>
                      <xs:documentation>Lighting and Appliance Load (REULLA) in Reference Home (MBtu)</xs:documentation>
                    </xs:annotation>
                  </xs:element>
                  <xs:element name="RefECHeating" type="xs:float">
                    <xs:annotation>
                      <xs:documentation>Heating Energy Consumption (EC_r) in Reference Home (MBtu)</xs:documentation>
                    </xs:annotation>
                  </xs:element>
                  <xs:element name="RefECCooling" type="xs:float">
                    <xs:annotation>
                      <xs:documentation>Cooling Energy Consumption (EC_r) in Reference Home (MBtu)</xs:documentation>
                    </xs:annotation>
                  </xs:element>
                  <xs:element name="RefECHotWater" type="xs:float">
                    <xs:annotation>
                      <xs:documentation>Hot Water Energy Consumption (EC_r) in Reference Home (MBtu)</xs:documentation>
                    </xs:annotation>
                  </xs:element>
                  <xs:element name="RefECLgtApl" type="xs:float">
                    <xs:annotation>
                      <xs:documentation>Lighting and Appliance Energy Consumption (REULLA) in Reference Home (MBtu)</xs:documentation>
                    </xs:annotation>
                  </xs:element>
                  <xs:element name="RefCO2" type="xs:float"/>
                  <xs:element name="RefSOx" type="xs:float"/>
                  <xs:element name="RefNOx" type="xs:float"/>
                  <xs:element name="OPPNet" type="xs:float"/>
                  <xs:element name="PEfrac" type="xs:float"/>
                  <xs:element name="IADsave" type="xs:float" minOccurs="0"/>
                </xs:sequence>
              </xs:complexType>
            </xs:element>
            <xs:element name="TaxCredit" minOccurs="0">
              <xs:complexType>
                <xs:sequence>
                  <xs:element name="QualUseHeating" type="xs:float"/>
                  <xs:element name="QualUseCooling" type="xs:float"/>
                  <xs:element name="QualUseTotal" type="xs:float"/>
                  <xs:element name="QualLoadHeating" type="xs:float"/>
                  <xs:element name="QualLoadCooling" type="xs:float"/>
                  <xs:element name="QualLoadTotal" type="xs:float"/>
                  <xs:element name="RefUseHeating" type="xs:float"/>
                  <xs:element name="RefUseCooling" type="xs:float"/>
                  <xs:element name="RefUseTotal" type="xs:float"/>
                  <xs:element name="RefLoadHeating" type="xs:float"/>
                  <xs:element name="RefLoadCooling" type="xs:float"/>
                  <xs:element name="RefLoadTotal" type="xs:float"/>
                  <xs:element name="UseSavings" type="xs:float"/>
                  <xs:element name="LoadSavings" type="xs:float"/>
                </xs:sequence>
              </xs:complexType>
            </xs:element>
            <xs:element name="EEM" minOccurs="0">
              <xs:complexType>
                <xs:sequence>
                  <xs:element name="MonthlyEnergySavings" type="xs:float" default="0"/>
                  <xs:element name="EnergyValue" type="xs:float" default="0"/>
                </xs:sequence>
              </xs:complexType>
            </xs:element>
            <xs:element name="EEP" minOccurs="0">
              <xs:complexType>
                <xs:sequence>
                  <xs:element name="EEPQualified" type="xs:boolean" default="false" minOccurs="1">
                    <xs:annotation>
                      <xs:documentation>Energy Efficiency Program Qualified?</xs:documentation>
                    </xs:annotation>
                  </xs:element>
                  <xs:element name="ProgramType" minOccurs="0">
                    <xs:complexType>
                      <xs:all>
                        <xs:element name="EPA" type="EPAEstarType" minOccurs="0" maxOccurs="1">
                          <xs:annotation>
                            <xs:documentation>ENERGY STAR program qualification</xs:documentation>
                          </xs:annotation>
                        </xs:element>
                        <xs:element name="DOE" type="DOEZERHType" minOccurs="0" maxOccurs="1">
                          <xs:annotation>
                            <xs:documentation>Zero Energy Ready Home program qualification</xs:documentation>
                          </xs:annotation>
                        </xs:element>
                        <xs:element name="IAP" type="IAPType" minOccurs="0" maxOccurs="1">
                          <xs:annotation>
                            <xs:documentation>Indoor Air-Plus qualification</xs:documentation>
                          </xs:annotation>
                        </xs:element>
                        <xs:element name="OPQ" type="OPQType" minOccurs="0" maxOccurs="1">
                          <xs:annotation>
                            <xs:documentation>Other Program qualification</xs:documentation>
                          </xs:annotation>
                        </xs:element>
                        <xs:element name="PHIUS" type="PHIUSType" minOccurs="0" maxOccurs="1">
                          <xs:annotation>
                            <xs:documentation>PHIUS Program qualifiation</xs:documentation>
                          </xs:annotation>
                        </xs:element>
                      </xs:all>
                    </xs:complexType>
                  </xs:element>
                </xs:sequence>
                <xs:assert test="(((EEPQualified = false()) and not(ProgramType)) or ((EEPQualified = true()) and exists(ProgramType) and (count(./ProgramType/*) gt 0)))"/>
              </xs:complexType>
            </xs:element>
            <xs:element name="HomeEnergyPerformance">
              <xs:complexType>
                <xs:sequence>
                  <xs:element name="Enclosure" minOccurs="1" maxOccurs="1">
                    <xs:complexType>
                      <xs:sequence minOccurs="1">
                        <xs:element name="AboveGradeFloorA" type="xs:float">
                          <xs:annotation>
                            <xs:documentation>[A = ∑ Ai for i = 1, n]</xs:documentation>
                          </xs:annotation>
                        </xs:element>
                        <xs:element name="AboveGradeFloorUo" type="xs:float" minOccurs="0">
                          <xs:annotation>
                            <xs:documentation>[Uo = (∑ (Ui * Ai)) / A for i = 1, n]</xs:documentation>
                          </xs:annotation>
                        </xs:element>
                        <xs:element name="GroundContactFloorA" type="xs:float">
                          <xs:annotation>
                            <xs:documentation>[A = ∑ Ai for i = 1, n]</xs:documentation>
                          </xs:annotation>
                        </xs:element>
                        <xs:element name="GroundContactFloorUo" type="xs:float" minOccurs="0">
                          <xs:annotation>
                            <xs:documentation>[Uo = (∑ (Ui * Ai)) / A for i = 1, n] [exterior film coeff = 0]</xs:documentation>
                          </xs:annotation>
                        </xs:element>
                        <xs:element name="CeilingA" type="xs:float">
                          <xs:annotation>
                            <xs:documentation>[A = ∑ Ai for i = 1, n]</xs:documentation>
                          </xs:annotation>
                        </xs:element>
                        <xs:element name="CeilingUo" type="xs:float" minOccurs="0">
                          <xs:annotation>
                            <xs:documentation>[Uo = (∑ (Ui * Ai)) / A for i = 1, n]</xs:documentation>
                          </xs:annotation>
                        </xs:element>
                        <xs:element name="AboveGradeWallA" type="xs:float">
                          <xs:annotation>
                            <xs:documentation>[A = ∑ Ai for i = 1, n]</xs:documentation>
                          </xs:annotation>
                        </xs:element>
                        <xs:element name="AboveGradeWallUo" type="xs:float" minOccurs="0">
                          <xs:annotation>
                            <xs:documentation>[Uo = (∑ (Ui * Ai)) / A for i = 1, n]</xs:documentation>
                          </xs:annotation>
                        </xs:element>
                        <xs:element name="GroundContactWallA" type="xs:float">
                          <xs:annotation>
                            <xs:documentation>[A = ∑ Ai for i = 1, n]</xs:documentation>
                          </xs:annotation>
                        </xs:element>
                        <xs:element name="GroundContactWallUo" type="xs:float" minOccurs="0">
                          <xs:annotation>
                            <xs:documentation>[Uo = (∑ (Ui * Ai)) / A for i = 1, n] [exterior film coeff = 0]</xs:documentation>
                          </xs:annotation>
                        </xs:element>
                        <xs:element name="WindowA" type="xs:float">
                          <xs:annotation>
                            <xs:documentation>[A = ∑ Ai for i = 1, n]</xs:documentation>
                          </xs:annotation>
                        </xs:element>
                        <xs:element ref="WindowUo"/>
                        <xs:element ref="WindowSHGC"/>
                        <xs:element name="DoorA" type="xs:float">
                          <xs:annotation>
                            <xs:documentation>[A = ∑ Ai for i = 1, n]</xs:documentation>
                          </xs:annotation>
                        </xs:element>
                        <xs:element name="DoorUo" type="xs:float" minOccurs="0">
                          <xs:annotation>
                            <xs:documentation>[Uo = (∑ (Ui * Ai)) / A for i = 1, n]</xs:documentation>
                          </xs:annotation>
                        </xs:element>
                        <xs:element name="OverallEnclosureUA" type="xs:float">
                          <xs:annotation>
                            <xs:documentation>[Enclosure UA = AG Floor (Uo*A) + Ceiling (Uo*A) + AG Wall (Uo*A) + Window (Uo*A) + Door (Uo*A)]</xs:documentation>
                          </xs:annotation>
                        </xs:element>
                      </xs:sequence>
                      <xs:assert test="((AboveGradeFloorA[text()] = 0 and not(AboveGradeFloorUo)) or (AboveGradeFloorA[text()] gt 0 and exists(AboveGradeFloorUo)))"/>
                      <xs:assert test="((GroundContactFloorA[text()] = 0 and not(GroundContactFloorUo)) or (GroundContactFloorA[text()] gt 0 and exists(GroundContactFloorUo)))"/>
                      <xs:assert test="((CeilingA[text()] = 0 and not(CeilingUo)) or (CeilingA[text()] gt 0 and exists(CeilingUo)))"/>
                      <xs:assert test="((AboveGradeWallA[text()] = 0 and not(AboveGradeWallUo)) or (AboveGradeWallA[text()] gt 0 and exists(AboveGradeWallUo)))"/>
                      <xs:assert test="((GroundContactWallA[text()] = 0 and not(GroundContactWallUo)) or (GroundContactWallA[text()] gt 0 and exists(GroundContactWallUo)))"/>
                      <xs:assert test="((WindowA[text()] = 0 and not(WindowUo) and not(WindowSHGC)) or (WindowA[text()] gt 0 and exists(WindowUo) and exists(WindowSHGC)))"/>
                      <xs:assert test="((DoorA[text()] = 0 and not(DoorUo)) or (DoorA[text()] gt 0 and exists(DoorUo)))"/>
                      <xs:assert test="OverallEnclosureUA[text()] gt 0"/>
                    </xs:complexType>
                  </xs:element>
                  <xs:element ref="HVACHeatingSystems"/>
                  <xs:element ref="HVACCoolingSystems"/>
                  <xs:element ref="HVACMechVentSystems"/>
                  <xs:element name="HVACDehumidificationSystems" minOccurs="1" maxOccurs="1">
                    <xs:complexType>
                      <xs:sequence>
                        <xs:element name="System" minOccurs="0" maxOccurs="100">
                          <xs:complexType>
                            <xs:all>
                              <xs:element name="Type">
                                <xs:simpleType>
                                  <xs:restriction base="xs:string">
                                    <xs:enumeration value="none"/>
                                    <xs:enumeration value="standard"/>
                                    <xs:enumeration value="eStar"/>
                                    <xs:enumeration value="other"/>
                                  </xs:restriction>
                                </xs:simpleType>
                              </xs:element>
                              <xs:element name="Capacity" type="xs:float">
                                <xs:annotation>
                                  <xs:documentation>Capacity in liters per day</xs:documentation>
                                </xs:annotation>
                              </xs:element>
                              <xs:element name="Efficiency" type="xs:float">
                                <xs:annotation>
                                  <xs:documentation>Efficiency in liters per kWh</xs:documentation>
                                </xs:annotation>
                              </xs:element>
                            </xs:all>
                          </xs:complexType>
                        </xs:element>
                      </xs:sequence>
                      <xs:attribute name="NumHVACDehumidificationSystems" type="xs:int" use="required"/>
                      <xs:assert test="(@NumHVACDehumidificationSystems = count(System))"/>
                    </xs:complexType>
                  </xs:element>
                  <xs:element name="LightingAppliances" minOccurs="1" maxOccurs="1">
                    <xs:complexType>
                      <xs:sequence minOccurs="0">
                        <xs:element name="QualifyingLightingLtX" type="xs:float" minOccurs="0">
                          <xs:annotation>
                            <xs:documentation>percent lumens/watt less than 50</xs:documentation>
                          </xs:annotation>
                        </xs:element>
                        <xs:element name="QualifyingLightingGeX" type="xs:float" minOccurs="0">
                          <xs:annotation>
                            <xs:documentation>percent fluorescent lighting</xs:documentation>
                          </xs:annotation>
                        </xs:element>
                        <xs:element name="QualifyingLightingLED" type="xs:float" minOccurs="0">
                          <xs:annotation>
                            <xs:documentation>percent LED lighting</xs:documentation>
                          </xs:annotation>
                        </xs:element>
                        <xs:element name="InteriorLightingFL" type="xs:float">
                          <xs:annotation>
                            <xs:documentation>float faction for qualifying interior fluorescent lighting (Tier I)</xs:documentation>
                          </xs:annotation>
                        </xs:element>
                        <xs:element name="InteriorLightingLED" type="xs:float">
                          <xs:annotation>
                            <xs:documentation>float fraction for qualifying interior LED lighting (Tier II)</xs:documentation>
                          </xs:annotation>
                        </xs:element>
                        <xs:element name="ExteriorLightingFL" type="xs:float">
                          <xs:annotation>
                            <xs:documentation>float fraction for qualifying exterior fluorescent lighting (Tier I)</xs:documentation>
                          </xs:annotation>
                        </xs:element>
                        <xs:element name="ExteriorLightingLED" type="xs:float">
                          <xs:annotation>
                            <xs:documentation>float fraction for qualifying exterior LED lighting (Tier II)</xs:documentation>
                          </xs:annotation>
                        </xs:element>
                        <xs:element name="GarageLightingFL" type="xs:float" minOccurs="0">
                          <xs:annotation>
                            <xs:documentation>float fraction for qualifying garage fluorescent lighting (Tier I)</xs:documentation>
                          </xs:annotation>
                        </xs:element>
                        <xs:element name="GarageLightingLED" type="xs:float" minOccurs="0">
                          <xs:annotation>
                            <xs:documentation>float fraction qualifying garage LED lighting (Tier II)</xs:documentation>
                          </xs:annotation>
                        </xs:element>
                        <xs:element name="Refrigerator" default="standard">
                          <xs:simpleType>
                            <xs:restriction base="xs:string">
                              <xs:enumeration value="standard"/>
                              <xs:enumeration value="eStar"/>
                            </xs:restriction>
                          </xs:simpleType>
                        </xs:element>
                        <xs:element name="DishWasher" default="standard">
                          <xs:simpleType>
                            <xs:restriction base="xs:string">
                              <xs:enumeration value="standard"/>
                              <xs:enumeration value="eStar"/>
                            </xs:restriction>
                          </xs:simpleType>
                        </xs:element>
                        <xs:element name="ClothesWasher" default="standard">
                          <xs:simpleType>
                            <xs:restriction base="xs:string">
                              <xs:enumeration value="standard"/>
                              <xs:enumeration value="eStar"/>
                            </xs:restriction>
                          </xs:simpleType>
                        </xs:element>
                        <xs:element name="ClothesDryer" default="standard">
                          <xs:simpleType>
                            <xs:restriction base="xs:string">
                              <xs:enumeration value="standard"/>
                              <xs:enumeration value="eStar"/>
                            </xs:restriction>
                          </xs:simpleType>
                        </xs:element>
                        <xs:element name="CeilingFans" default="none">
                          <xs:simpleType>
                            <xs:restriction base="xs:string">
                              <xs:enumeration value="none"/>
                              <xs:enumeration value="standard"/>
                              <xs:enumeration value="eStar"/>
                            </xs:restriction>
                          </xs:simpleType>
                        </xs:element>
                      </xs:sequence>
                    </xs:complexType>
                  </xs:element>
                  <xs:element ref="HotWaterSystems"/>
                  <xs:element name="ProposedEnclosureTightness" minOccurs="1" maxOccurs="1">
                    <xs:complexType>
                      <xs:sequence>
                        <xs:element name="cfm50" type="xs:float" maxOccurs="unbounded"/>
                      </xs:sequence>
                    </xs:complexType>
                  </xs:element>
                  <xs:element name="DuctSystems" minOccurs="1" maxOccurs="1">
                    <xs:complexType>
                      <xs:sequence>
                        <xs:element name="System" minOccurs="1" maxOccurs="100">
                          <xs:complexType>
                            <xs:all>
                              <xs:element name="Type">
                                <xs:annotation>
                                  <xs:documentation>All Ratings using Threshold Analysis, including all Sampled and Threshold Ratings, must use "Threshold Type"</xs:documentation>
                                </xs:annotation>
                                <xs:simpleType>
                                  <xs:restriction base="xs:string">
                                    <xs:enumeration value="ductless"/>
                                    <xs:enumeration value="ducted"/>
                                    <xs:enumeration value="Threshold ductless"/>
                                    <xs:enumeration value="Threshold ducted"/>
                                  </xs:restriction>
                                </xs:simpleType>
                              </xs:element>
                              <xs:element name="TestedLeakageException" minOccurs="0">
                                <xs:annotation>
                                  <xs:documentation>Unless DuctSystem is qualified for testing exception or for TotalLeakAlternative, then TestedLeakage entries are required.</xs:documentation>
                                </xs:annotation>
                                <xs:complexType>
                                  <xs:all>
                                    <xs:element name="QualificationCertification" type="xs:boolean" default="false" minOccurs="1">
                                      <xs:annotation>
                                        <xs:documentation>Certifies either of two things. First, that this dwelling unit meets the requirements for duct testing exemption in accordance with the RESNET Standard. Or, that it meets the requirements for the total duct leakage alternatives described in the RESNET Standard.</xs:documentation>
                                      </xs:annotation>
                                    </xs:element>
                                    <xs:element name="ExceptionType" minOccurs="0">
                                      <xs:simpleType>
                                        <xs:restriction base="xs:string">
                                          <xs:enumeration value="TestExemptDSE"/>
                                          <xs:enumeration value="TotalLeakAlternative"/>
                                        </xs:restriction>
                                      </xs:simpleType>
                                    </xs:element>
                                    <xs:element name="ProposedTotalLeakValue" minOccurs="0">
                                      <xs:annotation>
                                        <xs:documentation>Proposed Total Duct Leakage test result value (cfm25 - cubic feet per minute at 25 Pa pressurization) obtained from testing of the Rated Dwelling Unit that is qualified for Tested Leakage Exception.</xs:documentation>
                                      </xs:annotation>
                                      <xs:complexType>
                                        <xs:simpleContent>
                                          <xs:extension base="xs:float">
                                            <xs:attribute fixed="cfm25" name="unit"/>
                                          </xs:extension>
                                        </xs:simpleContent>
                                      </xs:complexType>
                                    </xs:element>
                                    <xs:element name="PercentDuctInsideAttached" type="xs:float" minOccurs="0">
                                      <xs:annotation>
                                        <xs:documentation>Percentage of duct area inside the Conditioned Space Volume for Attached Dwelling Unit qualified for Tested Leakage Exception.</xs:documentation>
                                      </xs:annotation>
                                    </xs:element>
                                    <xs:element name="AirHandlerInsideAttached" type="xs:boolean" default="false" minOccurs="0">
                                      <xs:annotation>
                                        <xs:documentation>Determination if air handler unit is within the Conditioned Space Volume for Attached Dwelling units qualified for Tested Leakage Exception.</xs:documentation>
                                      </xs:annotation>
                                    </xs:element>
                                  </xs:all>
                                </xs:complexType>
                              </xs:element>
                              <xs:element name="ProposedLeakage" minOccurs="0">
                                <xs:annotation>
                                  <xs:documentation>Enter the proposed duct leakage for the duct system</xs:documentation>
                                </xs:annotation>
                                <xs:complexType>
                                  <xs:all>
                                    <xs:element name="Proposedcfm25out" type="xs:float" minOccurs="0"/>
                                    <xs:element name="Proposedcfm25total" type="xs:float" minOccurs="0"/>
                                  </xs:all>
                                </xs:complexType>
                              </xs:element>
                              <xs:element name="SupplyDuctsCondSpace" type="xs:float">
                                <xs:annotation>
                                  <xs:documentation>% supply ducts located in conditioned space</xs:documentation>
                                </xs:annotation>
                              </xs:element>
                              <xs:element name="ReturnDuctsCondSpace" type="xs:float">
                                <xs:annotation>
                                  <xs:documentation>% return ducts located in conditioned space</xs:documentation>
                                </xs:annotation>
                              </xs:element>
                            </xs:all>
                          </xs:complexType>
                        </xs:element>
                      </xs:sequence>
                      <xs:attribute name="NumDuctSystems" type="xs:int" default="1"/>
                      <xs:assert test="(@NumDuctSystems = count(System))"/>
                    </xs:complexType>
                  </xs:element>
                  <xs:element name="AddedEnergyFeatures" minOccurs="1" maxOccurs="1">
                    <xs:complexType>
                      <xs:sequence>
                        <xs:element name="OPP">
                          <xs:complexType>
                            <xs:sequence>
                              <xs:element name="CheckOPP" type="xs:boolean" default="false" minOccurs="0">
                                <xs:annotation>
                                  <xs:documentation>On-site Power Production (OPP)</xs:documentation>
                                </xs:annotation>
                              </xs:element>
                              <xs:element name="Type" minOccurs="0">
                                <xs:simpleType>
                                  <xs:restriction base="xs:string">
                                    <xs:enumeration value="PV"/>
                                    <xs:enumeration value="CHP"/>
                                    <xs:enumeration value="wind"/>
                                    <xs:enumeration value="other"/>
                                  </xs:restriction>
                                </xs:simpleType>
                              </xs:element>
                              <xs:element name="NetPowerProduction" type="xs:float" minOccurs="0">
                                <xs:annotation>
                                  <xs:documentation>Net power production</xs:documentation>
                                </xs:annotation>
                              </xs:element>
                            </xs:sequence>
                            <xs:assert test="(not(CheckOPP) or (CheckOPP = false() and not(Type) and not(NetPowerProduction)) or (CheckOPP = true() and Type and NetPowerProduction))"/>
                          </xs:complexType>
                        </xs:element>
                        <xs:element name="SolarHotWaterSystems" minOccurs="0" maxOccurs="1">
                          <xs:complexType>
                            <xs:sequence>
                              <xs:element name="SHWS" type="xs:boolean" default="false">
                                <xs:annotation>
                                  <xs:documentation>Solar Hot Water Systems</xs:documentation>
                                </xs:annotation>
                              </xs:element>
                              <xs:element name="Type" minOccurs="0">
                                <xs:simpleType>
                                  <xs:restriction base="xs:string">
                                    <xs:enumeration value="direct"/>
                                    <xs:enumeration value="indirect"/>
                                    <xs:enumeration value="ICS"/>
                                  </xs:restriction>
                                </xs:simpleType>
                              </xs:element>
                              <xs:element name="ProjectedSavings" type="xs:float" minOccurs="0">
                                <xs:annotation>
                                  <xs:documentation>Enter Projected annual MBtu savings for Solar Hot Water System</xs:documentation>
                                </xs:annotation>
                              </xs:element>
                              <xs:element name="SolarFraction" type="xs:float" minOccurs="0">
                                <xs:annotation>
                                  <xs:documentation>Enter the Solar Fraction as a float value for solar hot water system)</xs:documentation>
                                </xs:annotation>
                              </xs:element>
                            </xs:sequence>
                            <xs:assert test="((SHWS[text()] = false() and not(Type) and not(ProjectedSavings) and not(SolarFraction)) or (SHWS[text()] = true() and exists(Type) and exists(ProjectedSavings) and exists(SolarFraction)))"/>
                          </xs:complexType>
                        </xs:element>
                        <xs:element name="DWHR" minOccurs="1" maxOccurs="1">
                          <xs:complexType>
                            <xs:sequence>
                              <xs:element name="CheckDWHR" type="xs:boolean" default="false" minOccurs="0">
                                <xs:annotation>
                                  <xs:documentation>Drain Water Heat Recovery Systems (DWHR)</xs:documentation>
                                </xs:annotation>
                              </xs:element>
                              <xs:element name="DWHREfficiency" type="xs:float" default="46" minOccurs="0">
                                <xs:annotation>
                                  <xs:documentation>DWHR efficiency (% - default = 46%)</xs:documentation>
                                </xs:annotation>
                              </xs:element>
                              <xs:element name="FacilitiesServed" default="one" minOccurs="0">
                                <xs:simpleType>
                                  <xs:restriction base="xs:string">
                                    <xs:enumeration value="one"/>
                                    <xs:enumeration value="all"/>
                                  </xs:restriction>
                                </xs:simpleType>
                              </xs:element>
                              <xs:element name="EqualFlow" type="xs:boolean" default="false" minOccurs="0"/>
                              <xs:element name="ProjectedSavings" type="xs:float" minOccurs="0">
                                <xs:annotation>
                                  <xs:documentation>Projected Savings (MBtu/y = Rated EC_x - Reference EC_r)</xs:documentation>
                                </xs:annotation>
                              </xs:element>
                            </xs:sequence>
                            <xs:assert test="((CheckDWHR[text()] = false() and not(DWHREfficiency) and not(FacilitiesServed) and not(EqualFlow) and not(ProjectedSavings)) or (CheckDWHR[text()] = true() and exists(DWHREfficiency) and exists(FacilitiesServed) and exists(EqualFlow) and exists(ProjectedSavings)))"/>
                          </xs:complexType>
                        </xs:element>
                        <xs:element name="ACHotWaterHeatRecovery" minOccurs="1" maxOccurs="1">
                          <xs:complexType>
                            <xs:sequence>
                              <xs:element name="ACHWHRecovery" type="xs:boolean" default="false">
                                <xs:annotation>
                                  <xs:documentation>Air Conditioner Heat Recovery Unit (HRU) also known as a desuperheater</xs:documentation>
                                </xs:annotation>
                              </xs:element>
                              <xs:element name="ProjectedSavings" type="xs:float" minOccurs="0">
                                <xs:annotation>
                                  <xs:documentation>Projected Savings (MBtu/y = Rated EC_x - Reference EC_r)</xs:documentation>
                                </xs:annotation>
                              </xs:element>
                            </xs:sequence>
                            <xs:assert test="((ACHWHRecovery[text()] = false() and not(ProjectedSavings)) or (ACHWHRecovery[text()] = true() and exists(ProjectedSavings)))"/>
                          </xs:complexType>
                        </xs:element>
                      </xs:sequence>
                    </xs:complexType>
                  </xs:element>
                  <xs:element name="WholeHEEffDesignations" minOccurs="0" maxOccurs="2">
                    <xs:complexType>
                      <xs:sequence>
                        <xs:element name="EPAEStarNewHome" type="xs:boolean" default="false"/>
                        <xs:element name="DOEZHRH" type="xs:boolean" default="false"/>
                      </xs:sequence>
                    </xs:complexType>
                  </xs:element>
                  <xs:element name="ProposedHVACCommissioning">
                    <xs:complexType>
                      <xs:sequence maxOccurs="1">
                        <xs:element name="System" minOccurs="1" maxOccurs="100">
                          <xs:complexType>
                            <xs:all>
                              <xs:element name="SystemID" type="xs:string">
                                <xs:annotation>
                                  <xs:documentation>Provide unique identification for this HVAC system (e.g. Cooling-01)</xs:documentation>
                                </xs:annotation>
                              </xs:element>
                              <xs:element name="SystemIsGraded" type="xs:boolean" default="false">
                                <xs:annotation>
                                  <xs:documentation>(true/false)</xs:documentation>
                                </xs:annotation>
                              </xs:element>
                              <xs:element name="ProposedBlowerFanGrade" minOccurs="0">
                                <xs:annotation>
                                  <xs:documentation>Blower fan volumetric airflow grade</xs:documentation>
                                </xs:annotation>
                                <xs:simpleType>
                                  <xs:annotation>
                                    <xs:documentation/>
                                  </xs:annotation>
                                  <xs:restriction base="xs:string">
                                    <xs:enumeration value="I"/>
                                    <xs:enumeration value="II"/>
                                    <xs:enumeration value="III"/>
                                  </xs:restriction>
                                </xs:simpleType>
                              </xs:element>
                              <xs:element name="ProposedBlowerFanWattDraw" minOccurs="0">
                                <xs:annotation>
                                  <xs:documentation/>
                                </xs:annotation>
                                <xs:simpleType>
                                  <xs:annotation>
                                    <xs:documentation/>
                                  </xs:annotation>
                                  <xs:restriction base="xs:string">
                                    <xs:enumeration value="I"/>
                                    <xs:enumeration value="II"/>
                                    <xs:enumeration value="III"/>
                                  </xs:restriction>
                                </xs:simpleType>
                              </xs:element>
                              <xs:element name="ProposedRefrigerantCharge" minOccurs="0">
                                <xs:annotation>
                                  <xs:documentation/>
                                </xs:annotation>
                                <xs:simpleType>
                                  <xs:annotation>
                                    <xs:documentation/>
                                  </xs:annotation>
                                  <xs:restriction base="xs:string">
                                    <xs:enumeration value="I"/>
                                    <xs:enumeration value="III"/>
                                  </xs:restriction>
                                </xs:simpleType>
                              </xs:element>
                            </xs:all>
                            <xs:assert test="                     if (SystemIsGraded = true()) then                      exists(ProposedBlowerFanGrade) and exists(ProposedBlowerFanWattDraw) and exists(ProposedRefrigerantCharge)                     else                      true()" xerces:message="If 'SystemIsGraded' is true then 'ProposedBlowerFanGrade and ProposedBlowerFanWattDraw' and 'ProposedRefrigerantCharge' should exists."/>
                          </xs:complexType>
                        </xs:element>
                      </xs:sequence>
                      <xs:attribute name="NumHVACCommissioningSystems" type="xs:int" default="0"/>
                      <xs:assert test="(@NumHVACCommissioningSystems = count(System))" xerces:message="The number of System should match with value of NumHVACCommissioningSystems. "/>
                    </xs:complexType>
                    <xs:key name="ProjSystemIDkey">
                      <xs:selector xpath="System"/>
                      <xs:field xpath="SystemID"/>
                    </xs:key>
                  </xs:element>
                </xs:sequence>
              </xs:complexType>
            </xs:element>
            <xs:element name="WarningFlags" minOccurs="1" maxOccurs="1">
              <xs:complexType>
                <xs:sequence>
                  <xs:element name="BuildingAttributeFlags">
                    <xs:annotation>
                      <xs:documentation>[See Section 5.1, RESNET Publication 002-15 for full explanation of elements in this element}</xs:documentation>
                    </xs:annotation>
                    <xs:complexType>
                      <xs:sequence>
                        <xs:element name="StoriesAboveGradeValue" type="xs:int" minOccurs="1" maxOccurs="1">
                          <xs:annotation>
                            <xs:documentation>[Integer equal to the number of stories above grade; GE 1 and LE 4]</xs:documentation>
                          </xs:annotation>
                        </xs:element>
                        <xs:element name="AverageCeilingHeightValue" type="xs:float" minOccurs="1" maxOccurs="1">
                          <xs:annotation>
                            <xs:documentation>[Floating point value equal to the volume/CFA expressed in feet; GE 7 and LE 15]</xs:documentation>
                          </xs:annotation>
                        </xs:element>
                        <xs:element name="BelowGradeSlabFloorsValue" type="xs:int" minOccurs="1" maxOccurs="1">
                          <xs:annotation>
                            <xs:documentation>[Integer equal to the number of below grade slab floors; GE 1 if below grade walls]</xs:documentation>
                          </xs:annotation>
                        </xs:element>
                        <xs:element name="BelowGradeWallsValue" type="xs:int" minOccurs="1" maxOccurs="1">
                          <xs:annotation>
                            <xs:documentation>[Integer equal to the number of below grade walls: GE 1 if below grade slab floors]</xs:documentation>
                          </xs:annotation>
                        </xs:element>
                        <xs:element name="CrawlSpacePerimeterValue" type="xs:float" minOccurs="1" maxOccurs="1">
                          <xs:annotation>
                            <xs:documentation>[Floating point value equal to crawl space perimeter expressed in feet; GE 1 and LE (Enclosure Floor Area)^0.5*7]</xs:documentation>
                          </xs:annotation>
                        </xs:element>
                        <xs:element name="BasementPerimeterValue" type="xs:float" minOccurs="1" maxOccurs="1">
                          <xs:annotation>
                            <xs:documentation>[Floating point value equal to basement perimeter expressed in feet; GE 1 and LE (Enclosure Floor Area)^0.5*7]</xs:documentation>
                          </xs:annotation>
                        </xs:element>
                        <xs:element name="SlabGradePerimeterValue" type="xs:float" minOccurs="1" maxOccurs="1">
                          <xs:annotation>
                            <xs:documentation>[Floating point value equal to the slab perimeter expressed in feet; GE 1 and LE (Enclosure Floor Area)^0.5*7]</xs:documentation>
                          </xs:annotation>
                        </xs:element>
                        <xs:element name="FoundationWallHeightValue" type="xs:float" minOccurs="1" maxOccurs="1">
                          <xs:annotation>
                            <xs:documentation>[Floating point value equal to the foundation wall height from ground level to top of foundation expressed in feet; GT 0 and LE 20]</xs:documentation>
                          </xs:annotation>
                        </xs:element>
                        <xs:element name="BasementWallDepthValue" type="xs:float" minOccurs="1" maxOccurs="1">
                          <xs:annotation>
                            <xs:documentation>[Floating point value equal to the basement wall depth below grade expressed in feet; GE 2 and LE (wall height - 0.5)]</xs:documentation>
                          </xs:annotation>
                        </xs:element>
                        <xs:element name="EnclosureFloorAreaValue" type="xs:float" minOccurs="1" maxOccurs="1">
                          <xs:annotation>
                            <xs:documentation>[Floating point value equal to the enclosure floor area expressed in feet]</xs:documentation>
                          </xs:annotation>
                        </xs:element>
                        <xs:element name="EnclosureGrossWallAreaValue" type="xs:float" minOccurs="1" maxOccurs="1">
                          <xs:annotation>
                            <xs:documentation>[Floating point value equal to gross wall area of the enclosure expressed in square feet</xs:documentation>
                          </xs:annotation>
                        </xs:element>
                        <xs:element name="NumberConditionedStories" type="xs:integer" minOccurs="1" maxOccurs="1">
                          <xs:annotation>
                            <xs:documentation>[Integer value equal to number of conditioned stories, including conditioned basements</xs:documentation>
                          </xs:annotation>
                        </xs:element>
                      </xs:sequence>
                    </xs:complexType>
                  </xs:element>
                  <xs:element name="ApplianceVerificationFlags" minOccurs="1" maxOccurs="1">
                    <xs:annotation>
                      <xs:documentation>[See Section 5.3, RESNET Publication 002-15 for details on this element. Include the value for each of the available appliance types]</xs:documentation>
                    </xs:annotation>
                    <xs:complexType>
                      <xs:sequence>
                        <xs:element name="ClothesWashersValue" type="xs:float" minOccurs="1" maxOccurs="100">
                          <xs:annotation>
                            <xs:documentation>{Floating point value [(21*Nbr+73)> CWkWh >(4.7*Nbr+16.4)]}</xs:documentation>
                          </xs:annotation>
                        </xs:element>
                        <xs:element name="ElectricDryersValue" type="xs:float" minOccurs="0" maxOccurs="100">
                          <xs:annotation>
                            <xs:documentation>{Floating point value [(163*Nbr+577)> eCDkWh >(55*Nbr+194)]}</xs:documentation>
                          </xs:annotation>
                        </xs:element>
                        <xs:element name="GasDryersThermsValue" type="xs:float" minOccurs="0" maxOccurs="100">
                          <xs:annotation>
                            <xs:documentation>{Floating point value [(5.9*Nbr+20.6)> gCDtherms >(2.0*Nbr+6.9)]}</xs:documentation>
                          </xs:annotation>
                        </xs:element>
                        <xs:element name="GasDryersKWHValue" type="xs:float" minOccurs="0" maxOccurs="100">
                          <xs:annotation>
                            <xs:documentation>{Floating point value [(12.9*Nbr+45.5)> gCDkWh >(4.3*Nbr+15.3)]}</xs:documentation>
                          </xs:annotation>
                        </xs:element>
                        <xs:element name="CWHotWaterSavingsValue" type="xs:float" minOccurs="1" maxOccurs="100">
                          <xs:annotation>
                            <xs:documentation>{Floating point value [(0.59*Nbr+2.1)> CW HWgalSaved/day]}</xs:documentation>
                          </xs:annotation>
                        </xs:element>
                      </xs:sequence>
                      <xs:assert test="((exists(ElectricDryersValue)) or (exists(GasDryersThermsValue) and exists(GasDryersKWHValue)))"/>
                    </xs:complexType>
                  </xs:element>
                </xs:sequence>
              </xs:complexType>
            </xs:element>
          </xs:all>
          <xs:assert test="            if (EEP/ProgramType/EPA/EnergyStarVersion[contains(text(), 'MFUS')]) then             (Registry/HomeTypeID = 3 or Registry/HomeTypeID = 4)            else             true()" xerces:message="If the EnergyStar MFUS program version is selected in the software, then the HomeType must be a High-rise Multi-family or Low-rise Multi-family home."/>
        </xs:complexType>
      </xs:element>
    </xs:all>
  </xs:complexType>
</xs:element>
Schema location file:/Users/ryanschmied/Downloads/ResXSDv3.1.07.xsd
Element Project / Ratings / Confirmed
Namespace No namespace
Diagram
DiagramResXSDv3_1_07_xsd.tmp#Project_Project_Ratings_Project_Project_Ratings_Confirmed_RatingTypeResXSDv3_1_07_xsd.tmp#Project_Project_Ratings_Project_Project_Ratings_Confirmed_IECCcomplianceERIResXSDv3_1_07_xsd.tmp#Project_Project_Ratings_Project_Project_Ratings_Confirmed_RegistryResXSDv3_1_07_xsd.tmp#Project_Project_Ratings_Project_Project_Ratings_Confirmed_RatingResXSDv3_1_07_xsd.tmp#Project_Project_Ratings_Project_Project_Ratings_Confirmed_TaxCreditResXSDv3_1_07_xsd.tmp#Project_Project_Ratings_Project_Project_Ratings_Confirmed_EEMResXSDv3_1_07_xsd.tmp#Project_Project_Ratings_Project_Project_Ratings_Confirmed_EEPResXSDv3_1_07_xsd.tmp#Project_Project_Ratings_Project_Project_Ratings_Confirmed_HomeEnergyPerformanceResXSDv3_1_07_xsd.tmp#Project_Project_Ratings_Project_Project_Ratings_Confirmed_WarningFlags
Properties
content complex
minOccurs 0
Model
Children EEM, EEP, HomeEnergyPerformance, IECCcomplianceERI, Rating, RatingType, Registry, TaxCredit, WarningFlags
Instance
<Confirmed>
  <RatingType>{0,1}</RatingType>
  <IECCcomplianceERI>{0,1}</IECCcomplianceERI>
  <Registry>{1,1}</Registry>
  <Rating>{1,1}</Rating>
  <TaxCredit>{0,1}</TaxCredit>
  <EEM>{0,1}</EEM>
  <EEP>{1,1}</EEP>
  <HomeEnergyPerformance>{1,1}</HomeEnergyPerformance>
  <WarningFlags>{1,1}</WarningFlags>
</Confirmed>
Asserts
Test XPath default namespace Annotation
if (EEP/ProgramType/EPA/EnergyStarVersion[contains(text(), 'MFUS')]) then (Registry/HomeTypeID = 3 or Registry/HomeTypeID = 4) else true()
Source
<xs:element name="Confirmed" minOccurs="0">
  <xs:complexType>
    <xs:all>
      <xs:element name="RatingType" minOccurs="0" default="Confirmed">
        <xs:simpleType>
          <xs:restriction base="xs:string">
            <xs:enumeration value="Confirmed"/>
            <xs:enumeration value="Confirmed Threshold"/>
            <xs:enumeration value="Sampled"/>
          </xs:restriction>
        </xs:simpleType>
      </xs:element>
      <xs:element name="IECCcomplianceERI" minOccurs="0" maxOccurs="1">
        <xs:complexType>
          <xs:sequence>
            <xs:element name="IECCversion">
              <xs:simpleType>
                <xs:annotation>
                  <xs:documentation>Enter 4-digit year of IECC code</xs:documentation>
                </xs:annotation>
                <xs:restriction base="xs:string">
                  <xs:pattern value="[0-9]{4}"/>
                </xs:restriction>
              </xs:simpleType>
            </xs:element>
            <xs:element name="ERIscore">
              <xs:simpleType>
                <xs:annotation>
                  <xs:documentation>Enter ERI score</xs:documentation>
                </xs:annotation>
                <xs:restriction base="xs:integer">
                </xs:restriction>
              </xs:simpleType>
            </xs:element>
          </xs:sequence>
        </xs:complexType>
      </xs:element>
      <xs:element name="Registry">
        <xs:complexType>
          <xs:all>
            <xs:element name="ProviderSampleSetID" default="00000000">
              <xs:simpleType>
                <xs:annotation>
                  <xs:documentation>ProviderSampleSetID in the form XXXXXXXX</xs:documentation>
                </xs:annotation>
                <xs:restriction base="xs:string">
                  <xs:pattern value="[A-Z0-9]{4,8}"/>
                </xs:restriction>
              </xs:simpleType>
            </xs:element>
            <xs:element name="DateRated" type="xs:date">
              <xs:annotation>
                <xs:documentation>"Date Rated shall be the date of the final inspection in YYYY-MM-DD format"</xs:documentation>
              </xs:annotation>
            </xs:element>
            <xs:element ref="Status"/>
            <xs:element ref="HomeTypeID"/>
            <xs:element ref="ConditionedArea"/>
            <xs:element ref="ConditionedVolume"/>
            <xs:element ref="NumberBedrooms"/>
            <xs:element ref="ConditionedBasementArea"/>
            <xs:element ref="UnconditionedBasementArea"/>
            <xs:element ref="Software"/>
            <xs:element ref="SoftwareVersion"/>
            <xs:element name="EPAAppID" type="xs:string" minOccurs="0">
              <xs:annotation>
                <xs:documentation>Optional EPA Rater Pro App ID as assigned by the EPA App</xs:documentation>
              </xs:annotation>
            </xs:element>
            <xs:element name="Standard301Version" minOccurs="1">
              <xs:annotation>
                <xs:documentation>Publication Year of RESNET/ICC 301 Standard used to determine the HERS Rating</xs:documentation>
              </xs:annotation>
              <xs:simpleType>
                <xs:restriction base="xs:string">
                  <xs:enumeration value="2014"/>
                  <xs:enumeration value="2019"/>
                </xs:restriction>
              </xs:simpleType>
            </xs:element>
            <xs:element name="InputFile" type="xs:string">
              <xs:annotation>
                <xs:documentation>CDATA tag must be used to enclose the InputFile string</xs:documentation>
              </xs:annotation>
            </xs:element>
            <xs:element name="Notes" type="xs:string"/>
          </xs:all>
        </xs:complexType>
      </xs:element>
      <xs:element name="Rating">
        <xs:complexType>
          <xs:sequence>
            <xs:element name="HERSIndex" type="xs:integer"/>
            <xs:element name="CO2eIndex" type="xs:integer"/>
            <xs:element name="AnnualElectricity" type="xs:float" default="0"/>
            <xs:element name="AnnualGas" type="xs:float" default="0"/>
            <xs:element name="AnnualOil" type="xs:float" default="0"/>
            <xs:element name="AnnualPropane" type="xs:float" default="0"/>
            <xs:element name="AnnualOPP" type="xs:float" default="0"/>
            <xs:element name="AnnualOther" type="xs:float" default="0"/>
            <xs:element ref="PriceElectricity"/>
            <xs:element ref="PriceGas"/>
            <xs:element name="PriceOil" type="xs:float" nillable="true"/>
            <xs:element name="PricePropane" type="xs:float" nillable="true"/>
            <xs:element name="CostHeating" type="xs:float" default="0"/>
            <xs:element name="CostCooling" type="xs:float" default="0"/>
            <xs:element name="CostHotWater" type="xs:float" default="0"/>
            <xs:element name="CostLighting" type="xs:float" default="0"/>
            <xs:element name="CostAppliances" type="xs:float" default="0"/>
            <xs:element name="CostOPP" default="0">
              <xs:simpleType>
                <xs:restriction base="xs:float">
                  <xs:maxInclusive value="0"/>
                </xs:restriction>
              </xs:simpleType>
            </xs:element>
            <xs:element name="CostTotal" type="xs:float" default="0"/>
            <xs:element name="RateECHeating" type="xs:float">
              <xs:annotation>
                <xs:documentation>Heating Energy Consumption (EC_x) in Rated Home (MBtu)</xs:documentation>
              </xs:annotation>
            </xs:element>
            <xs:element name="RateECCooling" type="xs:float">
              <xs:annotation>
                <xs:documentation>Cooling Energy Consumption (EC_x) in Rated Home (MBtu)</xs:documentation>
              </xs:annotation>
            </xs:element>
            <xs:element name="RateECHotWater" type="xs:float">
              <xs:annotation>
                <xs:documentation>Hot Water Energy Consumption (EC_x) in Rated Home (MBtu)</xs:documentation>
              </xs:annotation>
            </xs:element>
            <xs:element name="RateECLgtApl" type="xs:float">
              <xs:annotation>
                <xs:documentation>Lighting and Appliance Energy Consumption (EULLA) in the Rated Home (MBtu)</xs:documentation>
              </xs:annotation>
            </xs:element>
            <xs:element name="nMEULHeating" type="xs:float">
              <xs:annotation>
                <xs:documentation>Heating normalized Modified End Use Load (nMEUL) in Rated Home (MBtu)</xs:documentation>
              </xs:annotation>
            </xs:element>
            <xs:element name="nMEULCooling" type="xs:float">
              <xs:annotation>
                <xs:documentation>Cooling normalized Modified End Use Load (nMEUL) in Rated Home (MBtu)</xs:documentation>
              </xs:annotation>
            </xs:element>
            <xs:element name="nMEULHotWater" type="xs:float">
              <xs:annotation>
                <xs:documentation>Hot Water normalized Modified End Use Load (nMEUL) in Rated Home (MBtu)</xs:documentation>
              </xs:annotation>
            </xs:element>
            <xs:element name="nMEULLgtApl" type="xs:float">
              <xs:annotation>
                <xs:documentation>Lighting and Appliance load (EULLA) in Rated Home (MBtu)</xs:documentation>
              </xs:annotation>
            </xs:element>
            <xs:element name="nECHeating" type="xs:float">
              <xs:annotation>
                <xs:documentation>normalized Heating Energy Consumption (nEC_x) in Rated Home (MBtu)</xs:documentation>
              </xs:annotation>
            </xs:element>
            <xs:element name="nECCooling" type="xs:float">
              <xs:annotation>
                <xs:documentation>normalized Cooling Energy Consumption (nEC_x) in Rated Home (MBtu)</xs:documentation>
              </xs:annotation>
            </xs:element>
            <xs:element name="nECHotWater" type="xs:float">
              <xs:annotation>
                <xs:documentation>normalized Hot Water Energy Consumption (nEC_x) in Rated Home (MBtu)</xs:documentation>
              </xs:annotation>
            </xs:element>
            <xs:element name="nECLgtApl" type="xs:float">
              <xs:annotation>
                <xs:documentation>Lighting and Appliance Energy Consumption (EULLA) in Rated Home (MBtu)</xs:documentation>
              </xs:annotation>
            </xs:element>
            <xs:element name="CO2" type="xs:float"/>
            <xs:element name="SOx" type="xs:float"/>
            <xs:element name="NOx" type="xs:float"/>
            <xs:element name="RefCostHeating" type="xs:float"/>
            <xs:element name="RefCostCooling" type="xs:float"/>
            <xs:element name="RefCostHotWater" type="xs:float"/>
            <xs:element name="RefCostLighting" type="xs:float"/>
            <xs:element name="RefCostAppliances" type="xs:float"/>
            <xs:element name="RefCostTotal" type="xs:float"/>
            <xs:element name="RefEULHeating" type="xs:float">
              <xs:annotation>
                <xs:documentation>Heating Load (REUL) in Reference Home (MBtu)</xs:documentation>
              </xs:annotation>
            </xs:element>
            <xs:element name="RefEULCooling" type="xs:float">
              <xs:annotation>
                <xs:documentation>Cooling Load (REUL) in Reference Home (MBtu)</xs:documentation>
              </xs:annotation>
            </xs:element>
            <xs:element name="RefEULHotWater" type="xs:float">
              <xs:annotation>
                <xs:documentation>Hot Water Load (REUL) in Reference Home (MBtu)</xs:documentation>
              </xs:annotation>
            </xs:element>
            <xs:element name="RefEULLgtApl" type="xs:float">
              <xs:annotation>
                <xs:documentation>Lighting and Appliance Load (REULLA) in Reference Home (MBtu)</xs:documentation>
              </xs:annotation>
            </xs:element>
            <xs:element name="RefECHeating" type="xs:float">
              <xs:annotation>
                <xs:documentation>Heating Energy Consumption (EC_r) in Reference Home (MBtu)</xs:documentation>
              </xs:annotation>
            </xs:element>
            <xs:element name="RefECCooling" type="xs:float">
              <xs:annotation>
                <xs:documentation>Cooling Energy Consumption (EC_r) in Reference Home (MBtu)</xs:documentation>
              </xs:annotation>
            </xs:element>
            <xs:element name="RefECHotWater" type="xs:float">
              <xs:annotation>
                <xs:documentation>Hot Water Energy Consumption (EC_r) in Reference Home (MBtu)</xs:documentation>
              </xs:annotation>
            </xs:element>
            <xs:element name="RefECLgtApl" type="xs:float">
              <xs:annotation>
                <xs:documentation>Lighting and Appliance Energy Consumption (REULLA) in Reference Home (MBtu)</xs:documentation>
              </xs:annotation>
            </xs:element>
            <xs:element name="RefCO2" type="xs:float"/>
            <xs:element name="RefSOx" type="xs:float"/>
            <xs:element name="RefNOx" type="xs:float"/>
            <xs:element name="OPPNet" type="xs:float"/>
            <xs:element name="PEfrac" type="xs:float"/>
            <xs:element name="IADsave" type="xs:float" minOccurs="0"/>
          </xs:sequence>
        </xs:complexType>
      </xs:element>
      <xs:element name="TaxCredit" minOccurs="0">
        <xs:complexType>
          <xs:sequence>
            <xs:element name="QualUseHeating" type="xs:float"/>
            <xs:element name="QualUseCooling" type="xs:float"/>
            <xs:element name="QualUseTotal" type="xs:float"/>
            <xs:element name="QualLoadHeating" type="xs:float"/>
            <xs:element name="QualLoadCooling" type="xs:float"/>
            <xs:element name="QualLoadTotal" type="xs:float"/>
            <xs:element name="RefUseHeating" type="xs:float"/>
            <xs:element name="RefUseCooling" type="xs:float"/>
            <xs:element name="RefUseTotal" type="xs:float"/>
            <xs:element name="RefLoadHeating" type="xs:float"/>
            <xs:element name="RefLoadCooling" type="xs:float"/>
            <xs:element name="RefLoadTotal" type="xs:float"/>
            <xs:element name="UseSavings" type="xs:float"/>
            <xs:element name="LoadSavings" type="xs:float"/>
          </xs:sequence>
        </xs:complexType>
      </xs:element>
      <xs:element name="EEM" minOccurs="0">
        <xs:complexType>
          <xs:sequence>
            <xs:element name="MonthlyEnergySavings" type="xs:float" default="0"/>
            <xs:element name="EnergyValue" type="xs:float" default="0"/>
          </xs:sequence>
        </xs:complexType>
      </xs:element>
      <xs:element name="EEP">
        <xs:complexType>
          <xs:sequence>
            <xs:element name="EEPQualified" type="xs:boolean" default="false" minOccurs="1">
              <xs:annotation>
                <xs:documentation>Energy Efficiency Program Qualified?</xs:documentation>
              </xs:annotation>
            </xs:element>
            <xs:element name="ProgramType" minOccurs="0">
              <xs:complexType>
                <xs:all>
                  <xs:element name="EPA" type="EPAEstarType" minOccurs="0" maxOccurs="1">
                    <xs:annotation>
                      <xs:documentation>ENERGY STAR program qualification</xs:documentation>
                    </xs:annotation>
                  </xs:element>
                  <xs:element name="DOE" type="DOEZERHType" minOccurs="0" maxOccurs="1">
                    <xs:annotation>
                      <xs:documentation>DOE Zero Energy Ready Home qualification</xs:documentation>
                    </xs:annotation>
                  </xs:element>
                  <xs:element name="IAP" type="IAPType" minOccurs="0" maxOccurs="1">
                    <xs:annotation>
                      <xs:documentation>Indoor Air-Plus qualification</xs:documentation>
                    </xs:annotation>
                  </xs:element>
                  <xs:element name="OPQ" type="OPQType" minOccurs="0" maxOccurs="1">
                    <xs:annotation>
                      <xs:documentation>Other Program qualification</xs:documentation>
                    </xs:annotation>
                  </xs:element>
                  <xs:element name="PHIUS" type="PHIUSType" minOccurs="0" maxOccurs="1">
                    <xs:annotation>
                      <xs:documentation>PHIUS Program qualifiation</xs:documentation>
                    </xs:annotation>
                  </xs:element>
                </xs:all>
              </xs:complexType>
            </xs:element>
          </xs:sequence>
          <xs:assert test="(((EEPQualified = false()) and not(ProgramType)) or ((EEPQualified = true()) and exists(ProgramType) and (count(./ProgramType/*) gt 0)))"/>
        </xs:complexType>
      </xs:element>
      <xs:element name="HomeEnergyPerformance">
        <xs:complexType>
          <xs:sequence>
            <xs:element name="Enclosure" minOccurs="1" maxOccurs="1">
              <xs:complexType>
                <xs:sequence minOccurs="1">
                  <xs:element name="AboveGradeFloorA" type="xs:float">
                    <xs:annotation>
                      <xs:documentation>[A = ∑ Ai for i = 1, n]</xs:documentation>
                    </xs:annotation>
                  </xs:element>
                  <xs:element name="AboveGradeFloorUo" type="xs:float" minOccurs="0">
                    <xs:annotation>
                      <xs:documentation>[Uo = (∑ (Ui * Ai)) / A for i = 1, n]</xs:documentation>
                    </xs:annotation>
                  </xs:element>
                  <xs:element name="GroundContactFloorA" type="xs:float">
                    <xs:annotation>
                      <xs:documentation>[A = ∑ Ai for i = 1, n]</xs:documentation>
                    </xs:annotation>
                  </xs:element>
                  <xs:element name="GroundContactFloorUo" type="xs:float" minOccurs="0">
                    <xs:annotation>
                      <xs:documentation>[Uo = (∑ (Ui * Ai)) / A for i = 1, n] [exterior film coeff = 0]</xs:documentation>
                    </xs:annotation>
                  </xs:element>
                  <xs:element name="CeilingA" type="xs:float">
                    <xs:annotation>
                      <xs:documentation>[A = ∑ Ai for i = 1, n]</xs:documentation>
                    </xs:annotation>
                  </xs:element>
                  <xs:element name="CeilingUo" type="xs:float" minOccurs="0">
                    <xs:annotation>
                      <xs:documentation>[Uo = (∑ (Ui * Ai)) / A for i = 1, n]</xs:documentation>
                    </xs:annotation>
                  </xs:element>
                  <xs:element name="AboveGradeWallA" type="xs:float">
                    <xs:annotation>
                      <xs:documentation>[A = ∑ Ai for i = 1, n]</xs:documentation>
                    </xs:annotation>
                  </xs:element>
                  <xs:element name="AboveGradeWallUo" type="xs:float" minOccurs="0">
                    <xs:annotation>
                      <xs:documentation>[Uo = (∑ (Ui * Ai)) / A for i = 1, n]</xs:documentation>
                    </xs:annotation>
                  </xs:element>
                  <xs:element name="GroundContactWallA" type="xs:float">
                    <xs:annotation>
                      <xs:documentation>[A = ∑ Ai for i = 1, n]</xs:documentation>
                    </xs:annotation>
                  </xs:element>
                  <xs:element name="GroundContactWallUo" type="xs:float" minOccurs="0">
                    <xs:annotation>
                      <xs:documentation>[Uo = (∑ (Ui * Ai)) / A for i = 1, n] [exterior film coeff = 0]</xs:documentation>
                    </xs:annotation>
                  </xs:element>
                  <xs:element name="WindowA" type="xs:float">
                    <xs:annotation>
                      <xs:documentation>[A = ∑ Ai for i = 1, n]</xs:documentation>
                    </xs:annotation>
                  </xs:element>
                  <xs:element ref="WindowUo"/>
                  <xs:element ref="WindowSHGC"/>
                  <xs:element name="DoorA" type="xs:float">
                    <xs:annotation>
                      <xs:documentation>[A = ∑ Ai for i = 1, n]</xs:documentation>
                    </xs:annotation>
                  </xs:element>
                  <xs:element name="DoorUo" type="xs:float" minOccurs="0">
                    <xs:annotation>
                      <xs:documentation>[Uo = (∑ (Ui * Ai)) / A for i = 1, n]</xs:documentation>
                    </xs:annotation>
                  </xs:element>
                  <xs:element name="OverallEnclosureUA" type="xs:float">
                    <xs:annotation>
                      <xs:documentation>[Enclosure UA = AG Floor (Uo*A) + Ceiling (Uo*A) + AG Wall (Uo*A) + Window (Uo*A) + Door (Uo*A)]</xs:documentation>
                    </xs:annotation>
                  </xs:element>
                </xs:sequence>
                <xs:assert test="((AboveGradeFloorA[text()] = 0 and not(AboveGradeFloorUo)) or (AboveGradeFloorA[text()] gt 0 and exists(AboveGradeFloorUo)))"/>
                <xs:assert test="((GroundContactFloorA[text()] = 0 and not(GroundContactFloorUo)) or (GroundContactFloorA[text()] gt 0 and exists(GroundContactFloorUo)))"/>
                <xs:assert test="((CeilingA[text()] = 0 and not(CeilingUo)) or (CeilingA[text()] gt 0 and exists(CeilingUo)))"/>
                <xs:assert test="((AboveGradeWallA[text()] = 0 and not(AboveGradeWallUo)) or (AboveGradeWallA[text()] gt 0 and exists(AboveGradeWallUo)))"/>
                <xs:assert test="((GroundContactWallA[text()] = 0 and not(GroundContactWallUo)) or (GroundContactWallA[text()] gt 0 and exists(GroundContactWallUo)))"/>
                <xs:assert test="((WindowA[text()] = 0 and not(WindowUo) and not(WindowSHGC)) or (WindowA[text()] gt 0 and exists(WindowUo) and exists(WindowSHGC)))"/>
                <xs:assert test="((DoorA[text()] = 0 and not(DoorUo)) or (DoorA[text()] gt 0 and exists(DoorUo)))"/>
                <xs:assert test="OverallEnclosureUA[text()] gt 0"/>
              </xs:complexType>
            </xs:element>
            <xs:element ref="HVACHeatingSystems"/>
            <xs:element ref="HVACCoolingSystems"/>
            <xs:element ref="HVACMechVentSystems"/>
            <xs:element name="HVACDehumidificationSystems" minOccurs="1" maxOccurs="1">
              <xs:complexType>
                <xs:sequence>
                  <xs:element name="System" minOccurs="0" maxOccurs="100">
                    <xs:complexType>
                      <xs:all>
                        <xs:element name="Type">
                          <xs:simpleType>
                            <xs:restriction base="xs:string">
                              <xs:enumeration value="none"/>
                              <xs:enumeration value="standard"/>
                              <xs:enumeration value="eStar"/>
                              <xs:enumeration value="other"/>
                            </xs:restriction>
                          </xs:simpleType>
                        </xs:element>
                        <xs:element name="Capacity" type="xs:float">
                          <xs:annotation>
                            <xs:documentation>Capacity in liters per day</xs:documentation>
                          </xs:annotation>
                        </xs:element>
                        <xs:element name="Efficiency" type="xs:float">
                          <xs:annotation>
                            <xs:documentation>Efficiency in liters per kWh</xs:documentation>
                          </xs:annotation>
                        </xs:element>
                      </xs:all>
                    </xs:complexType>
                  </xs:element>
                </xs:sequence>
                <xs:attribute name="NumHVACDehumidificationSystems" type="xs:int" use="required"/>
                <xs:assert test="(@NumHVACDehumidificationSystems = count(System))"/>
              </xs:complexType>
            </xs:element>
            <xs:element name="LightingAppliances" minOccurs="1" maxOccurs="1">
              <xs:complexType>
                <xs:sequence minOccurs="0">
                  <xs:element name="QualifyingLightingLtX" type="xs:float" minOccurs="0">
                    <xs:annotation>
                      <xs:documentation>percent lumens/watt less than 50</xs:documentation>
                    </xs:annotation>
                  </xs:element>
                  <xs:element name="QualifyingLightingGeX" type="xs:float" minOccurs="0">
                    <xs:annotation>
                      <xs:documentation>percent fluorescent lighting</xs:documentation>
                    </xs:annotation>
                  </xs:element>
                  <xs:element name="QualifyingLightingLED" type="xs:float" minOccurs="0">
                    <xs:annotation>
                      <xs:documentation>percent LED lighting</xs:documentation>
                    </xs:annotation>
                  </xs:element>
                  <xs:element name="InteriorLightingFL" type="xs:float">
                    <xs:annotation>
                      <xs:documentation>float faction for qualifying interior fluorescent lighting (Tier I)</xs:documentation>
                    </xs:annotation>
                  </xs:element>
                  <xs:element name="InteriorLightingLED" type="xs:float">
                    <xs:annotation>
                      <xs:documentation>float fraction for qualifying interior LED lighting (Tier II)</xs:documentation>
                    </xs:annotation>
                  </xs:element>
                  <xs:element name="ExteriorLightingFL" type="xs:float">
                    <xs:annotation>
                      <xs:documentation>float fraction for qualifying exterior fluorescent lighting (Tier I)</xs:documentation>
                    </xs:annotation>
                  </xs:element>
                  <xs:element name="ExteriorLightingLED" type="xs:float">
                    <xs:annotation>
                      <xs:documentation>float fraction for qualifying exterior LED lighting (Tier II)</xs:documentation>
                    </xs:annotation>
                  </xs:element>
                  <xs:element name="GarageLightingFL" type="xs:float" minOccurs="0">
                    <xs:annotation>
                      <xs:documentation>float fraction for qualifying garage fluorescent lighting (Tier I)</xs:documentation>
                    </xs:annotation>
                  </xs:element>
                  <xs:element name="GarageLightingLED" type="xs:float" minOccurs="0">
                    <xs:annotation>
                      <xs:documentation>float fraction qualifying garage LED lighting (Tier II)</xs:documentation>
                    </xs:annotation>
                  </xs:element>
                  <xs:element name="Refrigerator" default="standard">
                    <xs:simpleType>
                      <xs:restriction base="xs:string">
                        <xs:enumeration value="standard"/>
                        <xs:enumeration value="eStar"/>
                      </xs:restriction>
                    </xs:simpleType>
                  </xs:element>
                  <xs:element name="DishWasher" default="standard">
                    <xs:simpleType>
                      <xs:restriction base="xs:string">
                        <xs:enumeration value="standard"/>
                        <xs:enumeration value="eStar"/>
                      </xs:restriction>
                    </xs:simpleType>
                  </xs:element>
                  <xs:element name="ClothesWasher" default="standard">
                    <xs:simpleType>
                      <xs:restriction base="xs:string">
                        <xs:enumeration value="standard"/>
                        <xs:enumeration value="eStar"/>
                      </xs:restriction>
                    </xs:simpleType>
                  </xs:element>
                  <xs:element name="ClothesDryer" default="standard">
                    <xs:simpleType>
                      <xs:restriction base="xs:string">
                        <xs:enumeration value="standard"/>
                        <xs:enumeration value="eStar"/>
                      </xs:restriction>
                    </xs:simpleType>
                  </xs:element>
                  <xs:element name="CeilingFans" default="none">
                    <xs:simpleType>
                      <xs:restriction base="xs:string">
                        <xs:enumeration value="none"/>
                        <xs:enumeration value="standard"/>
                        <xs:enumeration value="eStar"/>
                      </xs:restriction>
                    </xs:simpleType>
                  </xs:element>
                </xs:sequence>
              </xs:complexType>
            </xs:element>
            <xs:element ref="HotWaterSystems"/>
            <xs:element name="MeasuredEnclosureTightness" minOccurs="1" maxOccurs="1">
              <xs:complexType>
                <xs:sequence>
                  <xs:element name="MeasurementType">
                    <xs:annotation>
                      <xs:documentation>All Ratings using Threshold Analysis, including all Sampled and Threshold Ratings, must use this "Threshold Type"</xs:documentation>
                    </xs:annotation>
                    <xs:simpleType>
                      <xs:restriction base="xs:string">
                        <xs:enumeration value="SinglePoint"/>
                        <xs:enumeration value="MultiPoint"/>
                        <xs:enumeration value="Threshold"/>
                      </xs:restriction>
                    </xs:simpleType>
                  </xs:element>
                  <xs:choice>
                    <xs:element name="SinglePoint" minOccurs="0">
                      <xs:complexType>
                        <xs:all>
                          <xs:element name="cfm50" type="xs:float" maxOccurs="100"/>
                          <xs:element name="ELA" type="xs:float" maxOccurs="100"/>
                        </xs:all>
                      </xs:complexType>
                    </xs:element>
                    <xs:element name="MultiPoint" minOccurs="0">
                      <xs:complexType>
                        <xs:all>
                          <xs:element name="c" type="xs:float" maxOccurs="100"/>
                          <xs:element name="n" type="xs:float" maxOccurs="100"/>
                          <xs:element name="RSqrd" type="xs:float" maxOccurs="100"/>
                          <xs:element name="ELA" type="xs:float" maxOccurs="100"/>
                        </xs:all>
                      </xs:complexType>
                    </xs:element>
                    <xs:element name="Threshold" minOccurs="0">
                      <xs:annotation>
                        <xs:documentation>...Threshold values must be reported for all homes using this "Measurement Type" ...Tested values must be reported for all Threshold Ratings ...Tested values must be reported for all tested homes in Samples Ratings sample sets</xs:documentation>
                      </xs:annotation>
                      <xs:complexType>
                        <xs:all>
                          <xs:element name="cfm50Threshold" type="xs:float" minOccurs="1" maxOccurs="100"/>
                          <xs:element name="ELAThreshold" type="xs:float" minOccurs="1" maxOccurs="100"/>
                          <xs:element name="cfm50Tested" type="xs:float" minOccurs="0" maxOccurs="100"/>
                          <xs:element name="ELATested" type="xs:float" minOccurs="0" maxOccurs="100"/>
                        </xs:all>
                      </xs:complexType>
                    </xs:element>
                  </xs:choice>
                </xs:sequence>
                <xs:assert test="(MeasurementType[text()] = 'SinglePoint' and exists(SinglePoint)) or (MeasurementType[text()] = 'MultiPoint' and exists(MultiPoint)) or (MeasurementType[text()] = 'Threshold' and exists(Threshold))"/>
              </xs:complexType>
            </xs:element>
            <xs:element name="DuctSystems" minOccurs="1" maxOccurs="1">
              <xs:complexType>
                <xs:sequence>
                  <xs:element name="System" minOccurs="1" maxOccurs="100">
                    <xs:complexType>
                      <xs:all>
                        <xs:element name="Type">
                          <xs:annotation>
                            <xs:documentation>All Ratings using Threshold Analysis, including all Sampled and Threshold Ratings, must use "Threshold Type"</xs:documentation>
                          </xs:annotation>
                          <xs:simpleType>
                            <xs:restriction base="xs:string">
                              <xs:enumeration value="ductless"/>
                              <xs:enumeration value="ducted"/>
                              <xs:enumeration value="Threshold ductless"/>
                              <xs:enumeration value="Threshold ducted"/>
                            </xs:restriction>
                          </xs:simpleType>
                        </xs:element>
                        <xs:element name="TestedLeakageException" minOccurs="0">
                          <xs:annotation>
                            <xs:documentation>Unless DuctSystem is qualified for testing exception or for TotalLeakAlternative, then TestedLeakage entries are required.</xs:documentation>
                          </xs:annotation>
                          <xs:complexType>
                            <xs:all>
                              <xs:element name="QualificationCertification" type="xs:boolean" default="false" minOccurs="1">
                                <xs:annotation>
                                  <xs:documentation>Certifies either of two things. First, that this dwelling unit meets the requirements for duct testing exemption in accordance with the RESNET Standard. Or, that it meets the requirements for the total duct leakage alternatives described in the RESNET Standard.</xs:documentation>
                                </xs:annotation>
                              </xs:element>
                              <xs:element name="ExceptionType" minOccurs="0">
                                <xs:simpleType>
                                  <xs:restriction base="xs:string">
                                    <xs:enumeration value="TestExemptDSE"/>
                                    <xs:enumeration value="TotalLeakAlternative"/>
                                  </xs:restriction>
                                </xs:simpleType>
                              </xs:element>
                              <xs:element name="TotalLeakTestValue" minOccurs="0">
                                <xs:annotation>
                                  <xs:documentation>Total Duct Leakage test result value (cfm25 - cubic feet per minute at 25 Pa pressurization) obtained from testing of the Rated Dwelling Unit that is qualified for Tested Leakage Exception.</xs:documentation>
                                </xs:annotation>
                                <xs:complexType>
                                  <xs:simpleContent>
                                    <xs:extension base="xs:float">
                                      <xs:attribute fixed="cfm25" name="unit"/>
                                    </xs:extension>
                                  </xs:simpleContent>
                                </xs:complexType>
                              </xs:element>
                              <xs:element name="PercentDuctInsideAttached" type="xs:float" minOccurs="0">
                                <xs:annotation>
                                  <xs:documentation>Percentage of duct area inside the Conditioned Space Volume for Attached Dwelling Unit qualified for Tested Leakage Exception.</xs:documentation>
                                </xs:annotation>
                              </xs:element>
                              <xs:element name="AirHandlerInsideAttached" type="xs:boolean" default="false" minOccurs="0">
                                <xs:annotation>
                                  <xs:documentation>Determination if air handler unit is within the Conditioned Space Volume for Attached Dwelling units qualified for Tested Leakage Exception.</xs:documentation>
                                </xs:annotation>
                              </xs:element>
                            </xs:all>
                          </xs:complexType>
                        </xs:element>
                        <xs:element name="TestedLeakage" minOccurs="0">
                          <xs:complexType>
                            <xs:all>
                              <xs:element name="cfm25outThreshold" type="xs:float" minOccurs="0"/>
                              <xs:element name="cfm25totalThreshold" type="xs:float" minOccurs="0"/>
                              <xs:element name="QnThreshold" type="xs:float" minOccurs="0">
                                <xs:annotation>
                                  <xs:documentation>If Threshold ducted, enter ...Threshold values required for all Sampled and Threshold Ratings</xs:documentation>
                                  <xs:documentation>If Threshold ductless, do not enter ...Threshold values</xs:documentation>
                                  <xs:documentation>Qn=cfm25out/CFA</xs:documentation>
                                </xs:annotation>
                              </xs:element>
                              <xs:element name="cfm25outTested" type="xs:float" minOccurs="0"/>
                              <xs:element name="cfm25totalTested" type="xs:float" minOccurs="0"/>
                              <xs:element name="QnTested" type="xs:float" minOccurs="0">
                                <xs:annotation>
                                  <xs:documentation>...Tested values required for all Confirmed Ratings, all Threshold Ratings and for the tested home in sample set for Sampled Ratings</xs:documentation>
                                  <xs:documentation>Qn=cfm25out/CFA</xs:documentation>
                                </xs:annotation>
                              </xs:element>
                            </xs:all>
                          </xs:complexType>
                        </xs:element>
                        <xs:element name="SupplyDuctsCondSpace" type="xs:float">
                          <xs:annotation>
                            <xs:documentation>% supply ducts located in conditioned space</xs:documentation>
                          </xs:annotation>
                        </xs:element>
                        <xs:element name="ReturnDuctsCondSpace" type="xs:float">
                          <xs:annotation>
                            <xs:documentation>% return ducts located in conditioned space</xs:documentation>
                          </xs:annotation>
                        </xs:element>
                      </xs:all>
                    </xs:complexType>
                  </xs:element>
                </xs:sequence>
                <xs:attribute name="NumDuctSystems" type="xs:int" default="1"/>
                <xs:assert test="(@NumDuctSystems = count(System))"/>
              </xs:complexType>
            </xs:element>
            <xs:element name="AddedEnergyFeatures" minOccurs="1" maxOccurs="1">
              <xs:complexType>
                <xs:sequence>
                  <xs:element name="OPP">
                    <xs:complexType>
                      <xs:sequence>
                        <xs:element name="CheckOPP" type="xs:boolean" default="false" minOccurs="0">
                          <xs:annotation>
                            <xs:documentation>On-site Power Production (OPP)</xs:documentation>
                          </xs:annotation>
                        </xs:element>
                        <xs:element name="Type" minOccurs="0">
                          <xs:simpleType>
                            <xs:restriction base="xs:string">
                              <xs:enumeration value="PV"/>
                              <xs:enumeration value="CHP"/>
                              <xs:enumeration value="wind"/>
                              <xs:enumeration value="other"/>
                            </xs:restriction>
                          </xs:simpleType>
                        </xs:element>
                        <xs:element name="NetPowerProduction" type="xs:float" minOccurs="0">
                          <xs:annotation>
                            <xs:documentation>Net power production</xs:documentation>
                          </xs:annotation>
                        </xs:element>
                      </xs:sequence>
                      <xs:assert test="(not(CheckOPP) or (CheckOPP = false() and not(Type) and not(NetPowerProduction)) or (CheckOPP = true() and Type and NetPowerProduction))"/>
                    </xs:complexType>
                  </xs:element>
                  <xs:element name="SolarHotWaterSystems" minOccurs="0" maxOccurs="1">
                    <xs:complexType>
                      <xs:sequence>
                        <xs:element name="SHWS" type="xs:boolean" default="false">
                          <xs:annotation>
                            <xs:documentation>Solar Hot Water Systems</xs:documentation>
                          </xs:annotation>
                        </xs:element>
                        <xs:element name="Type" minOccurs="0">
                          <xs:simpleType>
                            <xs:restriction base="xs:string">
                              <xs:enumeration value="direct"/>
                              <xs:enumeration value="indirect"/>
                              <xs:enumeration value="ICS"/>
                            </xs:restriction>
                          </xs:simpleType>
                        </xs:element>
                        <xs:element name="ProjectedSavings" type="xs:float" minOccurs="0">
                          <xs:annotation>
                            <xs:documentation>Enter Projected annual MBtu savings for Solar Hot Water System</xs:documentation>
                          </xs:annotation>
                        </xs:element>
                        <xs:element name="SolarFraction" type="xs:float" minOccurs="0">
                          <xs:annotation>
                            <xs:documentation>Enter the Solar Fraction as a float value for solar hot water system)</xs:documentation>
                          </xs:annotation>
                        </xs:element>
                      </xs:sequence>
                      <xs:assert test="((SHWS[text()] = false() and not(Type) and not(ProjectedSavings) and not(SolarFraction)) or (SHWS[text()] = true() and exists(Type) and exists(ProjectedSavings) and exists(SolarFraction)))"/>
                    </xs:complexType>
                  </xs:element>
                  <xs:element name="DWHR" minOccurs="1" maxOccurs="1">
                    <xs:complexType>
                      <xs:sequence>
                        <xs:element name="CheckDWHR" type="xs:boolean" default="false" minOccurs="0">
                          <xs:annotation>
                            <xs:documentation>Drain Water Heat Recovery Systems (DWHR)</xs:documentation>
                          </xs:annotation>
                        </xs:element>
                        <xs:element name="DWHREfficiency" type="xs:float" default="46" minOccurs="0">
                          <xs:annotation>
                            <xs:documentation>DWHR efficiency (% - default = 46%)</xs:documentation>
                          </xs:annotation>
                        </xs:element>
                        <xs:element name="FacilitiesServed" default="one" minOccurs="0">
                          <xs:simpleType>
                            <xs:restriction base="xs:string">
                              <xs:enumeration value="one"/>
                              <xs:enumeration value="all"/>
                            </xs:restriction>
                          </xs:simpleType>
                        </xs:element>
                        <xs:element name="EqualFlow" type="xs:boolean" default="false" minOccurs="0"/>
                        <xs:element name="ProjectedSavings" type="xs:float" minOccurs="0">
                          <xs:annotation>
                            <xs:documentation>Projected Savings (MBtu/y = Rated EC_x - Reference EC_r)</xs:documentation>
                          </xs:annotation>
                        </xs:element>
                      </xs:sequence>
                      <xs:assert test="((CheckDWHR[text()] = false() and not(DWHREfficiency) and not(FacilitiesServed) and not(EqualFlow) and not(ProjectedSavings)) or (CheckDWHR[text()] = true() and exists(DWHREfficiency) and exists(FacilitiesServed) and exists(EqualFlow) and exists(ProjectedSavings)))"/>
                    </xs:complexType>
                  </xs:element>
                  <xs:element name="ACHotWaterHeatRecovery" minOccurs="1" maxOccurs="1">
                    <xs:complexType>
                      <xs:sequence>
                        <xs:element name="ACHWHRecovery" type="xs:boolean" default="false">
                          <xs:annotation>
                            <xs:documentation>Air Conditioner Heat Recovery Unit (HRU) also known as a desuperheater</xs:documentation>
                          </xs:annotation>
                        </xs:element>
                        <xs:element name="ProjectedSavings" type="xs:float" minOccurs="0">
                          <xs:annotation>
                            <xs:documentation>Projected Savings (MBtu/y = Rated EC_x - Reference EC_r)</xs:documentation>
                          </xs:annotation>
                        </xs:element>
                      </xs:sequence>
                      <xs:assert test="((ACHWHRecovery[text()] = false() and not(ProjectedSavings)) or (ACHWHRecovery[text()] = true() and exists(ProjectedSavings)))"/>
                    </xs:complexType>
                  </xs:element>
                </xs:sequence>
              </xs:complexType>
            </xs:element>
            <xs:element name="WholeHEEffDesignations" minOccurs="0" maxOccurs="2">
              <xs:complexType>
                <xs:sequence>
                  <xs:element name="EPAEStarNewHome" type="xs:boolean" default="false"/>
                  <xs:element name="DOEZHRH" type="xs:boolean" default="false"/>
                </xs:sequence>
              </xs:complexType>
            </xs:element>
            <xs:element name="HVACCommissioning">
              <xs:complexType>
                <xs:sequence maxOccurs="1">
                  <xs:element name="System" minOccurs="1" maxOccurs="100">
                    <xs:complexType>
                      <xs:all>
                        <xs:element name="SystemID" type="xs:string">
                          <xs:annotation>
                            <xs:documentation>Provide unique identification for this HVAC system (e.g. Cooling-01)</xs:documentation>
                          </xs:annotation>
                        </xs:element>
                        <xs:element name="TotalMaxCoolingLoad" type="xs:float" minOccurs="0">
                          <xs:annotation>
                            <xs:documentation>Total Maximum Cooling Load(kBtu/h)</xs:documentation>
                          </xs:annotation>
                        </xs:element>
                        <xs:element name="HeatingLoad" type="xs:float" minOccurs="0">
                          <xs:annotation>
                            <xs:documentation>Heating Load (kBtu/h)</xs:documentation>
                          </xs:annotation>
                        </xs:element>
                        <xs:element name="TotalDuctLeakageException" type="xs:boolean" default="false">
                          <xs:annotation>
                            <xs:documentation>Was Total Duct Leakage exception used?</xs:documentation>
                          </xs:annotation>
                        </xs:element>
                        <xs:element name="AlternativeTestingCompleted" type="xs:boolean" default="false">
                          <xs:annotation>
                            <xs:documentation>Was alternative testing completed per ANSI/ACCA 5 QI ?</xs:documentation>
                          </xs:annotation>
                        </xs:element>
                        <xs:element name="TotalDuctLeakage" type="xs:float">
                          <xs:annotation>
                            <xs:documentation>Total normalized duct leakage served by system (cfm25/CFA)</xs:documentation>
                          </xs:annotation>
                        </xs:element>
                        <xs:element name="TotalDuctLeakageGradeDesignation">
                          <xs:annotation>
                            <xs:documentation>Total Duct Leakage Grade Designation</xs:documentation>
                          </xs:annotation>
                          <xs:simpleType>
                            <xs:annotation>
                              <xs:documentation/>
                            </xs:annotation>
                            <xs:restriction base="xs:string">
                              <xs:enumeration value="I"/>
                              <xs:enumeration value="II"/>
                              <xs:enumeration value="III"/>
                            </xs:restriction>
                          </xs:simpleType>
                        </xs:element>
                        <xs:element name="BlowerFanAirflowException" type="xs:boolean" default="false">
                          <xs:annotation>
                            <xs:documentation>Was Blower Fan Airflow exception used?</xs:documentation>
                          </xs:annotation>
                        </xs:element>
                        <xs:element name="AirflowTestMethod" minOccurs="0">
                          <xs:annotation>
                            <xs:documentation>Airflow test method</xs:documentation>
                          </xs:annotation>
                          <xs:simpleType>
                            <xs:annotation>
                              <xs:documentation/>
                            </xs:annotation>
                            <xs:restriction base="xs:string">
                              <xs:enumeration value="Pressure Matching"/>
                              <xs:enumeration value="Flow Grid"/>
                              <xs:enumeration value="Flow Hood"/>
                              <xs:enumeration value="Static Pressure Table"/>
                            </xs:restriction>
                          </xs:simpleType>
                        </xs:element>
                        <xs:element name="BlowerfanAirflowDesignSpecified" type="xs:int">
                          <xs:annotation>
                            <xs:documentation>Design-specified blower fan airflow (CFM)</xs:documentation>
                          </xs:annotation>
                        </xs:element>
                        <xs:element name="BlowerfanAirflowOpCond" type="xs:int">
                          <xs:annotation>
                            <xs:documentation>Blower fan airflow at operating conditions (CFM)</xs:documentation>
                          </xs:annotation>
                        </xs:element>
                        <xs:element name="PressureDiffOEM" type="xs:float" minOccurs="0">
                          <xs:annotation>
                            <xs:documentation>Pressure difference for OEM Static Pressure Table (IWC)</xs:documentation>
                          </xs:annotation>
                        </xs:element>
                        <xs:element name="AirflowFault" type="xs:float">
                          <xs:annotation>
                            <xs:documentation>Airflow Fault (%)</xs:documentation>
                          </xs:annotation>
                        </xs:element>
                        <xs:element name="BlowerfanVolumetricAirflowGrade">
                          <xs:annotation>
                            <xs:documentation>Blower fan volumetric airflow grade</xs:documentation>
                          </xs:annotation>
                          <xs:simpleType>
                            <xs:annotation>
                              <xs:documentation/>
                            </xs:annotation>
                            <xs:restriction base="xs:string">
                              <xs:enumeration value="I"/>
                              <xs:enumeration value="II"/>
                              <xs:enumeration value="III"/>
                            </xs:restriction>
                          </xs:simpleType>
                        </xs:element>
                        <xs:element name="TestmethodBlowerFanWattDraw" minOccurs="0">
                          <xs:annotation>
                            <xs:documentation>Test method for measuring blower fan watt draw</xs:documentation>
                          </xs:annotation>
                          <xs:simpleType>
                            <xs:annotation>
                              <xs:documentation/>
                            </xs:annotation>
                            <xs:restriction base="xs:string">
                              <xs:enumeration value="Portable Plug-In Watt Meter"/>
                              <xs:enumeration value="Clamp-On Watt Meter"/>
                              <xs:enumeration value="Analog Utility Revenue Meter"/>
                              <xs:enumeration value="Digital Utility Revenue Meter"/>
                            </xs:restriction>
                          </xs:simpleType>
                        </xs:element>
                        <xs:element name="BlowerfanWattDraw" type="xs:int">
                          <xs:annotation>
                            <xs:documentation>Watt draw of blower fan (W)</xs:documentation>
                          </xs:annotation>
                        </xs:element>
                        <xs:element name="BlowerfanEfficiency" type="xs:float">
                          <xs:annotation>
                            <xs:documentation>Blower fan efficiency (W/CFM)</xs:documentation>
                          </xs:annotation>
                        </xs:element>
                        <xs:element name="BlowerfanWattDrawGrade">
                          <xs:annotation>
                            <xs:documentation>Blower fan watt draw grade</xs:documentation>
                          </xs:annotation>
                          <xs:simpleType>
                            <xs:annotation>
                              <xs:documentation/>
                            </xs:annotation>
                            <xs:restriction base="xs:string">
                              <xs:enumeration value="I"/>
                              <xs:enumeration value="II"/>
                              <xs:enumeration value="III"/>
                            </xs:restriction>
                          </xs:simpleType>
                        </xs:element>
                        <xs:element name="AltSourceValuesWithinLimits" type="xs:boolean" default="false">
                          <xs:annotation>
                            <xs:documentation>Did alternative source provide superheat / subcooling values that meet the limits specified within ANSI/ACCA 5 QI Section 4.3.1?</xs:documentation>
                          </xs:annotation>
                        </xs:element>
                        <xs:element name="TestmethodRefrigerantCharge">
                          <xs:annotation>
                            <xs:documentation>Test method for assessing refrigerant charge</xs:documentation>
                          </xs:annotation>
                          <xs:simpleType>
                            <xs:annotation>
                              <xs:documentation/>
                            </xs:annotation>
                            <xs:restriction base="xs:string">
                              <xs:enumeration value="Non-Invasive"/>
                              <xs:enumeration value="Weigh-In"/>
                              <xs:enumeration value="On-board Diagnostic"/>
                              <xs:enumeration value="Independent Report"/>
                              <xs:enumeration value="Not Applicable"/>
                            </xs:restriction>
                          </xs:simpleType>
                        </xs:element>
                        <xs:element name="MeteringDeviceType">
                          <xs:annotation>
                            <xs:documentation>Metering device type</xs:documentation>
                          </xs:annotation>
                          <xs:simpleType>
                            <xs:annotation>
                              <xs:documentation/>
                            </xs:annotation>
                            <xs:restriction base="xs:string">
                              <xs:enumeration value="Piston/Cap Tube"/>
                              <xs:enumeration value="TXV/EEV"/>
                            </xs:restriction>
                          </xs:simpleType>
                        </xs:element>
                        <xs:element name="MeasuredOutdoorAirDryBulbTemp" type="xs:float" minOccurs="0">
                          <xs:annotation>
                            <xs:documentation>Measured outdoor air dry-bulb temperature (F)</xs:documentation>
                          </xs:annotation>
                        </xs:element>
                        <xs:element name="DifferenceDTD" type="xs:float" minOccurs="0">
                          <xs:annotation>
                            <xs:documentation>DifferenceDTD (F)</xs:documentation>
                          </xs:annotation>
                        </xs:element>
                        <xs:element name="DifferenceCTOA" type="xs:float" minOccurs="0">
                          <xs:annotation>
                            <xs:documentation>DifferenceCTOA (F)</xs:documentation>
                          </xs:annotation>
                        </xs:element>
                        <xs:element name="TotalReportedRefrigerantWeight" type="xs:float" minOccurs="0">
                          <xs:annotation>
                            <xs:documentation>Total reported refrigerant weight (oz)</xs:documentation>
                          </xs:annotation>
                        </xs:element>
                        <xs:element name="Deviation" type="xs:float" minOccurs="0">
                          <xs:annotation>
                            <xs:documentation>Absolute value of deviation btw total anticipated and reported refrigerant weight (%)</xs:documentation>
                          </xs:annotation>
                        </xs:element>
                        <xs:element name="RefrigerantChargeGradeDesignation">
                          <xs:annotation>
                            <xs:documentation>Refrigerant charge grade designation</xs:documentation>
                          </xs:annotation>
                          <xs:simpleType>
                            <xs:annotation>
                              <xs:documentation/>
                            </xs:annotation>
                            <xs:restriction base="xs:string">
                              <xs:enumeration value="I"/>
                              <xs:enumeration value="II"/>
                              <xs:enumeration value="III"/>
                            </xs:restriction>
                          </xs:simpleType>
                        </xs:element>
                      </xs:all>
                      <xs:assert test="not(AirflowTestMethod = 'Static Pressure Table') or PressureDiffOEM" xerces:message="AirflowTestMethod is 'Static Pressure Table' so please enter PresessureDiffOEM.">
                      </xs:assert>
                      <xs:assert test="not(TestmethodRefrigerantCharge = 'Non-Invasive' and MeteringDeviceType = 'Piston/Cap Tube') or DifferenceDTD" xerces:message="TestmethodRefrigerantCharge is 'Non-Invasive' and MeteringDeviceType 'Piston/Cap Tube' so please enter DifferenceDTD."/>
                      <xs:assert test="not(TestmethodRefrigerantCharge = 'Non-Invasive' and MeteringDeviceType = 'TXV/EEV') or DifferenceCTOA" xerces:message="TestmethodRefrigerantCharge is 'Non-Invasive' and MeteringDeviceType 'TXV/EEV' so please enter DifferenceCTOA."/>
                      <xs:assert test="not(TestmethodRefrigerantCharge = 'Weigh-In') or Deviation" xerces:message="TestmethodRefrigerantCharge 'Weigh-In' so please enter Deviation."/>
                    </xs:complexType>
                  </xs:element>
                </xs:sequence>
                <xs:attribute name="NumHVACCommissioningSystems" type="xs:int" default="0"/>
                <xs:assert test="(@NumHVACCommissioningSystems = count(System))" xerces:message="The number of System should match with value of NumHVACCommissioningSystems. "/>
              </xs:complexType>
              <xs:key name="SystemIDkey">
                <xs:selector xpath="System"/>
                <xs:field xpath="SystemID"/>
              </xs:key>
            </xs:element>
          </xs:sequence>
        </xs:complexType>
      </xs:element>
      <xs:element name="WarningFlags" minOccurs="1" maxOccurs="1">
        <xs:complexType>
          <xs:sequence>
            <xs:element name="BuildingAttributeFlags">
              <xs:annotation>
                <xs:documentation>[See Section 5.1, RESNET Publication 002-15 for full explanation of elements in this element}</xs:documentation>
              </xs:annotation>
              <xs:complexType>
                <xs:sequence>
                  <xs:element name="StoriesAboveGradeValue" type="xs:int" minOccurs="1" maxOccurs="1">
                    <xs:annotation>
                      <xs:documentation>[Integer equal to the number of stories above grade; GE 1 and LE 4]</xs:documentation>
                    </xs:annotation>
                  </xs:element>
                  <xs:element name="AverageCeilingHeightValue" type="xs:float" minOccurs="1" maxOccurs="1">
                    <xs:annotation>
                      <xs:documentation>[Floating point value equal to the volume/CFA expressed in feet; GE 7 and LE 15]</xs:documentation>
                    </xs:annotation>
                  </xs:element>
                  <xs:element name="BelowGradeSlabFloorsValue" type="xs:int" minOccurs="1" maxOccurs="1">
                    <xs:annotation>
                      <xs:documentation>[Integer equal to the number of below grade slab floors; GE 1 if below grade walls]</xs:documentation>
                    </xs:annotation>
                  </xs:element>
                  <xs:element name="BelowGradeWallsValue" type="xs:int" minOccurs="1" maxOccurs="1">
                    <xs:annotation>
                      <xs:documentation>[Integer equal to the number of below grade walls: GE 1 if below grade slab floors]</xs:documentation>
                    </xs:annotation>
                  </xs:element>
                  <xs:element name="CrawlSpacePerimeterValue" type="xs:float" minOccurs="1" maxOccurs="1">
                    <xs:annotation>
                      <xs:documentation>[Floating point value equal to crawl space perimeter expressed in feet; GE 1 and LE (Enclosure Floor Area)^0.5*7]</xs:documentation>
                    </xs:annotation>
                  </xs:element>
                  <xs:element name="BasementPerimeterValue" type="xs:float" minOccurs="1" maxOccurs="1">
                    <xs:annotation>
                      <xs:documentation>[Floating point value equal to basement perimeter expressed in feet; GE 1 and LE (Enclosure Floor Area)^0.5*7]</xs:documentation>
                    </xs:annotation>
                  </xs:element>
                  <xs:element name="SlabGradePerimeterValue" type="xs:float" minOccurs="1" maxOccurs="1">
                    <xs:annotation>
                      <xs:documentation>[Floating point value equal to the slab perimeter expressed in feet; GE 1 and LE (Enclosure Floor Area)^0.5*7]</xs:documentation>
                    </xs:annotation>
                  </xs:element>
                  <xs:element name="FoundationWallHeightValue" type="xs:float" minOccurs="1" maxOccurs="1">
                    <xs:annotation>
                      <xs:documentation>[Floating point value equal to the foundation wall height from ground level to top of foundation expressed in feet; GT 0 and LE 20]</xs:documentation>
                    </xs:annotation>
                  </xs:element>
                  <xs:element name="BasementWallDepthValue" type="xs:float" minOccurs="1" maxOccurs="1">
                    <xs:annotation>
                      <xs:documentation>[Floating point value equal to the basement wall depth below grade expressed in feet; GE 2 and LE (wall height - 0.5)]</xs:documentation>
                    </xs:annotation>
                  </xs:element>
                  <xs:element name="EnclosureFloorAreaValue" type="xs:float" minOccurs="1" maxOccurs="1">
                    <xs:annotation>
                      <xs:documentation>[Floating point value equal to the enclosure floor area expressed in feet]</xs:documentation>
                    </xs:annotation>
                  </xs:element>
                  <xs:element name="EnclosureGrossWallAreaValue" type="xs:float" minOccurs="1" maxOccurs="1">
                    <xs:annotation>
                      <xs:documentation>[Floating point value equal to gross wall area of the enclosure expressed in square feet</xs:documentation>
                    </xs:annotation>
                  </xs:element>
                  <xs:element name="NumberConditionedStories" type="xs:integer" minOccurs="1" maxOccurs="1">
                    <xs:annotation>
                      <xs:documentation>[Integer value equal to number of conditioned stories, including conditioned basements</xs:documentation>
                    </xs:annotation>
                  </xs:element>
                </xs:sequence>
              </xs:complexType>
            </xs:element>
            <xs:element name="ApplianceVerificationFlags" minOccurs="1" maxOccurs="1">
              <xs:annotation>
                <xs:documentation>[See Section 5.3, RESNET Publication 002-15 for details on this element. Include the value for each of the available appliance types]</xs:documentation>
              </xs:annotation>
              <xs:complexType>
                <xs:sequence>
                  <xs:element name="ClothesWashersValue" type="xs:float" minOccurs="1" maxOccurs="100">
                    <xs:annotation>
                      <xs:documentation>{Floating point value [(21*Nbr+73)> CWkWh >(4.7*Nbr+16.4)]}</xs:documentation>
                    </xs:annotation>
                  </xs:element>
                  <xs:element name="ElectricDryersValue" type="xs:float" minOccurs="0" maxOccurs="100">
                    <xs:annotation>
                      <xs:documentation>{Floating point value [(163*Nbr+577)> eCDkWh >(55*Nbr+194)]}</xs:documentation>
                    </xs:annotation>
                  </xs:element>
                  <xs:element name="GasDryersThermsValue" type="xs:float" minOccurs="0" maxOccurs="100">
                    <xs:annotation>
                      <xs:documentation>{Floating point value [(5.9*Nbr+20.6)> gCDtherms >(2.0*Nbr+6.9)]}</xs:documentation>
                    </xs:annotation>
                  </xs:element>
                  <xs:element name="GasDryersKWHValue" type="xs:float" minOccurs="0" maxOccurs="100">
                    <xs:annotation>
                      <xs:documentation>{Floating point value [(12.9*Nbr+45.5)> gCDkWh >(4.3*Nbr+15.3)]}</xs:documentation>
                    </xs:annotation>
                  </xs:element>
                  <xs:element name="CWHotWaterSavingsValue" type="xs:float" minOccurs="1" maxOccurs="100">
                    <xs:annotation>
                      <xs:documentation>{Floating point value [(0.59*Nbr+2.1)> CW HWgalSaved/day]}</xs:documentation>
                    </xs:annotation>
                  </xs:element>
                </xs:sequence>
                <xs:assert test="((exists(ElectricDryersValue)) or (exists(GasDryersThermsValue) and exists(GasDryersKWHValue)))"/>
              </xs:complexType>
            </xs:element>
          </xs:sequence>
        </xs:complexType>
      </xs:element>
    </xs:all>
    <xs:assert test="            if (EEP/ProgramType/EPA/EnergyStarVersion[contains(text(), 'MFUS')]) then             (Registry/HomeTypeID = 3 or Registry/HomeTypeID = 4)            else             true()" xerces:message="If the EnergyStar MFUS program version is selected in the software, then the HomeType must be a High-rise Multi-family or Low-rise Multi-family home."/>
  </xs:complexType>
</xs:element>
Schema location file:/Users/ryanschmied/Downloads/ResXSDv3.1.07.xsd
Element Project / Ratings / Confirmed / RatingType
Namespace No namespace
Diagram
Diagram
Type restriction of xs:string
Properties
content simple
minOccurs 0
default Confirmed
Facets
enumeration Confirmed
enumeration Confirmed Threshold
enumeration Sampled
Source
<xs:element name="RatingType" minOccurs="0" default="Confirmed">
  <xs:simpleType>
    <xs:restriction base="xs:string">
      <xs:enumeration value="Confirmed"/>
      <xs:enumeration value="Confirmed Threshold"/>
      <xs:enumeration value="Sampled"/>
    </xs:restriction>
  </xs:simpleType>
</xs:element>
Schema location file:/Users/ryanschmied/Downloads/ResXSDv3.1.07.xsd
Element Project / Ratings / Confirmed / IECCcomplianceERI
Namespace No namespace
Diagram
DiagramResXSDv3_1_07_xsd.tmp#Project_Project_Ratings_Project_Project_Ratings_Confirmed_Project_Project_Ratings_Project_Project_Ratings_Confirmed_IECCcomplianceERI_IECCversionResXSDv3_1_07_xsd.tmp#Project_Project_Ratings_Project_Project_Ratings_Confirmed_Project_Project_Ratings_Project_Project_Ratings_Confirmed_IECCcomplianceERI_ERIscore
Properties
content complex
minOccurs 0
maxOccurs 1
Model
Children ERIscore, IECCversion
Instance
<IECCcomplianceERI>
  <IECCversion>{1,1}</IECCversion>
  <ERIscore>{1,1}</ERIscore>
</IECCcomplianceERI>
Source
<xs:element name="IECCcomplianceERI" minOccurs="0" maxOccurs="1">
  <xs:complexType>
    <xs:sequence>
      <xs:element name="IECCversion">
        <xs:simpleType>
          <xs:annotation>
            <xs:documentation>Enter 4-digit year of IECC code</xs:documentation>
          </xs:annotation>
          <xs:restriction base="xs:string">
            <xs:pattern value="[0-9]{4}"/>
          </xs:restriction>
        </xs:simpleType>
      </xs:element>
      <xs:element name="ERIscore">
        <xs:simpleType>
          <xs:annotation>
            <xs:documentation>Enter ERI score</xs:documentation>
          </xs:annotation>
          <xs:restriction base="xs:integer">
          </xs:restriction>
        </xs:simpleType>
      </xs:element>
    </xs:sequence>
  </xs:complexType>
</xs:element>
Schema location file:/Users/ryanschmied/Downloads/ResXSDv3.1.07.xsd
Element Project / Ratings / Confirmed / IECCcomplianceERI / IECCversion
Namespace No namespace
Diagram
Diagram
Type restriction of xs:string
Properties
content simple
Facets
pattern [0-9]{4}
Source
<xs:element name="IECCversion">
  <xs:simpleType>
    <xs:annotation>
      <xs:documentation>Enter 4-digit year of IECC code</xs:documentation>
    </xs:annotation>
    <xs:restriction base="xs:string">
      <xs:pattern value="[0-9]{4}"/>
    </xs:restriction>
  </xs:simpleType>
</xs:element>
Schema location file:/Users/ryanschmied/Downloads/ResXSDv3.1.07.xsd
Element Project / Ratings / Confirmed / IECCcomplianceERI / ERIscore
Namespace No namespace
Diagram
Diagram
Type xs:integer
Properties
content simple
Source
<xs:element name="ERIscore">
  <xs:simpleType>
    <xs:annotation>
      <xs:documentation>Enter ERI score</xs:documentation>
    </xs:annotation>
    <xs:restriction base="xs:integer">
    </xs:restriction>
  </xs:simpleType>
</xs:element>
Schema location file:/Users/ryanschmied/Downloads/ResXSDv3.1.07.xsd
Element Project / Ratings / Confirmed / Registry
Namespace No namespace
Diagram
DiagramResXSDv3_1_07_xsd.tmp#Project_Project_Ratings_Project_Project_Ratings_Confirmed_Project_Project_Ratings_Project_Project_Ratings_Confirmed_Registry_ProviderSampleSetIDResXSDv3_1_07_xsd.tmp#Project_Project_Ratings_Project_Project_Ratings_Confirmed_Project_Project_Ratings_Project_Project_Ratings_Confirmed_Registry_DateRatedResXSDv3_1_07_xsd.tmp#StatusResXSDv3_1_07_xsd.tmp#HomeTypeIDResXSDv3_1_07_xsd.tmp#ConditionedAreaResXSDv3_1_07_xsd.tmp#ConditionedVolumeResXSDv3_1_07_xsd.tmp#NumberBedroomsResXSDv3_1_07_xsd.tmp#ConditionedBasementAreaResXSDv3_1_07_xsd.tmp#UnconditionedBasementAreaResXSDv3_1_07_xsd.tmp#SoftwareResXSDv3_1_07_xsd.tmp#SoftwareVersionResXSDv3_1_07_xsd.tmp#Project_Project_Ratings_Project_Project_Ratings_Confirmed_Project_Project_Ratings_Project_Project_Ratings_Confirmed_Registry_EPAAppIDResXSDv3_1_07_xsd.tmp#Project_Project_Ratings_Project_Project_Ratings_Confirmed_Project_Project_Ratings_Project_Project_Ratings_Confirmed_Registry_Standard301VersionResXSDv3_1_07_xsd.tmp#Project_Project_Ratings_Project_Project_Ratings_Confirmed_Project_Project_Ratings_Project_Project_Ratings_Confirmed_Registry_InputFileResXSDv3_1_07_xsd.tmp#Project_Project_Ratings_Project_Project_Ratings_Confirmed_Project_Project_Ratings_Project_Project_Ratings_Confirmed_Registry_Notes
Properties
content complex
Model
Children ConditionedArea, ConditionedBasementArea, ConditionedVolume, DateRated, EPAAppID, HomeTypeID, InputFile, Notes, NumberBedrooms, ProviderSampleSetID, Software, SoftwareVersion, Standard301Version, Status, UnconditionedBasementArea
Instance
<Registry>
  <ProviderSampleSetID>{1,1}</ProviderSampleSetID>
  <DateRated>{1,1}</DateRated>
  <Status>{1,1}</Status>
  <HomeTypeID>{1,1}</HomeTypeID>
  <ConditionedArea unit="sq.ft.">{1,1}</ConditionedArea>
  <ConditionedVolume>{1,1}</ConditionedVolume>
  <NumberBedrooms>{1,1}</NumberBedrooms>
  <ConditionedBasementArea>{1,1}</ConditionedBasementArea>
  <UnconditionedBasementArea>{1,1}</UnconditionedBasementArea>
  <Software>{1,1}</Software>
  <SoftwareVersion>{1,1}</SoftwareVersion>
  <EPAAppID>{0,1}</EPAAppID>
  <Standard301Version>{1,1}</Standard301Version>
  <InputFile>{1,1}</InputFile>
  <Notes>{1,1}</Notes>
</Registry>
Source
<xs:element name="Registry">
  <xs:complexType>
    <xs:all>
      <xs:element name="ProviderSampleSetID" default="00000000">
        <xs:simpleType>
          <xs:annotation>
            <xs:documentation>ProviderSampleSetID in the form XXXXXXXX</xs:documentation>
          </xs:annotation>
          <xs:restriction base="xs:string">
            <xs:pattern value="[A-Z0-9]{4,8}"/>
          </xs:restriction>
        </xs:simpleType>
      </xs:element>
      <xs:element name="DateRated" type="xs:date">
        <xs:annotation>
          <xs:documentation>"Date Rated shall be the date of the final inspection in YYYY-MM-DD format"</xs:documentation>
        </xs:annotation>
      </xs:element>
      <xs:element ref="Status"/>
      <xs:element ref="HomeTypeID"/>
      <xs:element ref="ConditionedArea"/>
      <xs:element ref="ConditionedVolume"/>
      <xs:element ref="NumberBedrooms"/>
      <xs:element ref="ConditionedBasementArea"/>
      <xs:element ref="UnconditionedBasementArea"/>
      <xs:element ref="Software"/>
      <xs:element ref="SoftwareVersion"/>
      <xs:element name="EPAAppID" type="xs:string" minOccurs="0">
        <xs:annotation>
          <xs:documentation>Optional EPA Rater Pro App ID as assigned by the EPA App</xs:documentation>
        </xs:annotation>
      </xs:element>
      <xs:element name="Standard301Version" minOccurs="1">
        <xs:annotation>
          <xs:documentation>Publication Year of RESNET/ICC 301 Standard used to determine the HERS Rating</xs:documentation>
        </xs:annotation>
        <xs:simpleType>
          <xs:restriction base="xs:string">
            <xs:enumeration value="2014"/>
            <xs:enumeration value="2019"/>
          </xs:restriction>
        </xs:simpleType>
      </xs:element>
      <xs:element name="InputFile" type="xs:string">
        <xs:annotation>
          <xs:documentation>CDATA tag must be used to enclose the InputFile string</xs:documentation>
        </xs:annotation>
      </xs:element>
      <xs:element name="Notes" type="xs:string"/>
    </xs:all>
  </xs:complexType>
</xs:element>
Schema location file:/Users/ryanschmied/Downloads/ResXSDv3.1.07.xsd
Element Project / Ratings / Confirmed / Registry / ProviderSampleSetID
Namespace No namespace
Diagram
Diagram
Type restriction of xs:string
Properties
content simple
default 00000000
Facets
pattern [A-Z0-9]{4,8}
Source
<xs:element name="ProviderSampleSetID" default="00000000">
  <xs:simpleType>
    <xs:annotation>
      <xs:documentation>ProviderSampleSetID in the form XXXXXXXX</xs:documentation>
    </xs:annotation>
    <xs:restriction base="xs:string">
      <xs:pattern value="[A-Z0-9]{4,8}"/>
    </xs:restriction>
  </xs:simpleType>
</xs:element>
Schema location file:/Users/ryanschmied/Downloads/ResXSDv3.1.07.xsd
Element Project / Ratings / Confirmed / Registry / DateRated
Namespace No namespace
Annotations
"Date Rated shall be the date of the final inspection in YYYY-MM-DD format"
Diagram
Diagram
Type xs:date
Properties
content simple
Source
<xs:element name="DateRated" type="xs:date">
  <xs:annotation>
    <xs:documentation>"Date Rated shall be the date of the final inspection in YYYY-MM-DD format"</xs:documentation>
  </xs:annotation>
</xs:element>
Schema location file:/Users/ryanschmied/Downloads/ResXSDv3.1.07.xsd
Element Status
Namespace No namespace
Diagram
Diagram
Type restriction of xs:string
Properties
content simple
default New
Facets
enumeration New
enumeration Existing
enumeration Addition
enumeration Renovation
Used by
Source
<xs:element name="Status" default="New">
  <xs:simpleType>
    <xs:restriction base="xs:string">
      <xs:enumeration value="New"/>
      <xs:enumeration value="Existing"/>
      <xs:enumeration value="Addition"/>
      <xs:enumeration value="Renovation"/>
    </xs:restriction>
  </xs:simpleType>
</xs:element>
Schema location file:/Users/ryanschmied/Downloads/ResXSDv3.1.07.xsd
Element HomeTypeID
Namespace No namespace
Diagram
Diagram
Type restriction of xs:int
Properties
content simple
default 1
Facets
enumeration 1
enumeration 2
enumeration 3
enumeration 4
enumeration 5
Used by
Source
<xs:element name="HomeTypeID" default="1">
  <xs:simpleType>
    <xs:annotation>
      <xs:documentation>Single-Family=1, Duplex=2, Low-rise Multi-family=3, High-rise Multi-family=4, Townhouse=5</xs:documentation>
    </xs:annotation>
    <xs:restriction base="xs:int">
      <xs:enumeration value="1"/>
      <xs:enumeration value="2"/>
      <xs:enumeration value="3"/>
      <xs:enumeration value="4"/>
      <xs:enumeration value="5"/>
    </xs:restriction>
  </xs:simpleType>
</xs:element>
Schema location file:/Users/ryanschmied/Downloads/ResXSDv3.1.07.xsd
Element ConditionedVolume
Namespace No namespace
Diagram
Diagram
Type xs:float
Properties
content simple
Used by
Source
<xs:element name="ConditionedVolume" type="xs:float"/>
Schema location file:/Users/ryanschmied/Downloads/ResXSDv3.1.07.xsd
Element NumberBedrooms
Namespace No namespace
Diagram
Diagram
Type xs:nonNegativeInteger
Properties
content simple
Used by
Source
<xs:element name="NumberBedrooms" type="xs:nonNegativeInteger"/>
Schema location file:/Users/ryanschmied/Downloads/ResXSDv3.1.07.xsd
Element ConditionedBasementArea
Namespace No namespace
Diagram
Diagram
Type xs:float
Properties
content simple
default 0
Used by
Source
<xs:element name="ConditionedBasementArea" type="xs:float" default="0"/>
Schema location file:/Users/ryanschmied/Downloads/ResXSDv3.1.07.xsd
Element UnconditionedBasementArea
Namespace No namespace
Diagram
Diagram
Type xs:float
Properties
content simple
default 0
Used by
Source
<xs:element name="UnconditionedBasementArea" type="xs:float" default="0"/>
Schema location file:/Users/ryanschmied/Downloads/ResXSDv3.1.07.xsd
Element Software
Namespace No namespace
Diagram
Diagram
Type restriction of xs:string
Properties
content simple
Facets
enumeration 1
enumeration 2
enumeration 3
enumeration 4
enumeration 5
enumeration 6
enumeration 7
enumeration 8
enumeration 9
Used by
Source
<xs:element name="Software">
  <xs:simpleType>
    <xs:annotation>
      <xs:documentation>RemRate=1, EnergyGauge=2, EnergyInsights=3, OptiMiser=4, Ekotrope=5, Right-Energy HERS=6,H2O Excel=7,HouseRater=8,APEX=9</xs:documentation>
    </xs:annotation>
    <xs:restriction base="xs:string">
      <xs:enumeration value="1"/>
      <xs:enumeration value="2"/>
      <xs:enumeration value="3"/>
      <xs:enumeration value="4"/>
      <xs:enumeration value="5"/>
      <xs:enumeration value="6"/>
      <xs:enumeration value="7"/>
      <xs:enumeration value="8"/>
      <xs:enumeration value="9"/>
    </xs:restriction>
  </xs:simpleType>
</xs:element>
Schema location file:/Users/ryanschmied/Downloads/ResXSDv3.1.07.xsd
Element SoftwareVersion
Namespace No namespace
Diagram
Diagram
Type xs:string
Properties
content simple
Used by
Source
<xs:element name="SoftwareVersion" type="xs:string"/>
Schema location file:/Users/ryanschmied/Downloads/ResXSDv3.1.07.xsd
Element Project / Ratings / Confirmed / Registry / EPAAppID
Namespace No namespace
Annotations
Optional EPA Rater Pro App ID as assigned by the EPA App
Diagram
Diagram
Type xs:string
Properties
content simple
minOccurs 0
Source
<xs:element name="EPAAppID" type="xs:string" minOccurs="0">
  <xs:annotation>
    <xs:documentation>Optional EPA Rater Pro App ID as assigned by the EPA App</xs:documentation>
  </xs:annotation>
</xs:element>
Schema location file:/Users/ryanschmied/Downloads/ResXSDv3.1.07.xsd
Element Project / Ratings / Confirmed / Registry / Standard301Version
Namespace No namespace
Annotations
Publication Year of RESNET/ICC 301 Standard used to determine the HERS Rating
Diagram
Diagram
Type restriction of xs:string
Properties
content simple
minOccurs 1
Facets
enumeration 2014
enumeration 2019
Source
<xs:element name="Standard301Version" minOccurs="1">
  <xs:annotation>
    <xs:documentation>Publication Year of RESNET/ICC 301 Standard used to determine the HERS Rating</xs:documentation>
  </xs:annotation>
  <xs:simpleType>
    <xs:restriction base="xs:string">
      <xs:enumeration value="2014"/>
      <xs:enumeration value="2019"/>
    </xs:restriction>
  </xs:simpleType>
</xs:element>
Schema location file:/Users/ryanschmied/Downloads/ResXSDv3.1.07.xsd
Element Project / Ratings / Confirmed / Registry / InputFile
Namespace No namespace
Annotations
CDATA tag must be used to enclose the InputFile string
Diagram
Diagram
Type xs:string
Properties
content simple
Source
<xs:element name="InputFile" type="xs:string">
  <xs:annotation>
    <xs:documentation>CDATA tag must be used to enclose the InputFile string</xs:documentation>
  </xs:annotation>
</xs:element>
Schema location file:/Users/ryanschmied/Downloads/ResXSDv3.1.07.xsd
Element Project / Ratings / Confirmed / Registry / Notes
Namespace No namespace
Diagram
Diagram
Type xs:string
Properties
content simple
Source
<xs:element name="Notes" type="xs:string"/>
Schema location file:/Users/ryanschmied/Downloads/ResXSDv3.1.07.xsd
Element Project / Ratings / Confirmed / Rating
Namespace No namespace
Diagram
DiagramResXSDv3_1_07_xsd.tmp#Project_Project_Ratings_Project_Project_Ratings_Confirmed_Project_Project_Ratings_Project_Project_Ratings_Confirmed_Rating_HERSIndexResXSDv3_1_07_xsd.tmp#Project_Project_Ratings_Project_Project_Ratings_Confirmed_Project_Project_Ratings_Project_Project_Ratings_Confirmed_Rating_CO2eIndexResXSDv3_1_07_xsd.tmp#Project_Project_Ratings_Project_Project_Ratings_Confirmed_Project_Project_Ratings_Project_Project_Ratings_Confirmed_Rating_AnnualElectricityResXSDv3_1_07_xsd.tmp#Project_Project_Ratings_Project_Project_Ratings_Confirmed_Project_Project_Ratings_Project_Project_Ratings_Confirmed_Rating_AnnualGasResXSDv3_1_07_xsd.tmp#Project_Project_Ratings_Project_Project_Ratings_Confirmed_Project_Project_Ratings_Project_Project_Ratings_Confirmed_Rating_AnnualOilResXSDv3_1_07_xsd.tmp#Project_Project_Ratings_Project_Project_Ratings_Confirmed_Project_Project_Ratings_Project_Project_Ratings_Confirmed_Rating_AnnualPropaneResXSDv3_1_07_xsd.tmp#Project_Project_Ratings_Project_Project_Ratings_Confirmed_Project_Project_Ratings_Project_Project_Ratings_Confirmed_Rating_AnnualOPPResXSDv3_1_07_xsd.tmp#Project_Project_Ratings_Project_Project_Ratings_Confirmed_Project_Project_Ratings_Project_Project_Ratings_Confirmed_Rating_AnnualOtherResXSDv3_1_07_xsd.tmp#PriceElectricityResXSDv3_1_07_xsd.tmp#PriceGasResXSDv3_1_07_xsd.tmp#Project_Project_Ratings_Project_Project_Ratings_Confirmed_Project_Project_Ratings_Project_Project_Ratings_Confirmed_Rating_PriceOilResXSDv3_1_07_xsd.tmp#Project_Project_Ratings_Project_Project_Ratings_Confirmed_Project_Project_Ratings_Project_Project_Ratings_Confirmed_Rating_PricePropaneResXSDv3_1_07_xsd.tmp#Project_Project_Ratings_Project_Project_Ratings_Confirmed_Project_Project_Ratings_Project_Project_Ratings_Confirmed_Rating_CostHeatingResXSDv3_1_07_xsd.tmp#Project_Project_Ratings_Project_Project_Ratings_Confirmed_Project_Project_Ratings_Project_Project_Ratings_Confirmed_Rating_CostCoolingResXSDv3_1_07_xsd.tmp#Project_Project_Ratings_Project_Project_Ratings_Confirmed_Project_Project_Ratings_Project_Project_Ratings_Confirmed_Rating_CostHotWaterResXSDv3_1_07_xsd.tmp#Project_Project_Ratings_Project_Project_Ratings_Confirmed_Project_Project_Ratings_Project_Project_Ratings_Confirmed_Rating_CostLightingResXSDv3_1_07_xsd.tmp#Project_Project_Ratings_Project_Project_Ratings_Confirmed_Project_Project_Ratings_Project_Project_Ratings_Confirmed_Rating_CostAppliancesResXSDv3_1_07_xsd.tmp#Project_Project_Ratings_Project_Project_Ratings_Confirmed_Project_Project_Ratings_Project_Project_Ratings_Confirmed_Rating_CostOPPResXSDv3_1_07_xsd.tmp#Project_Project_Ratings_Project_Project_Ratings_Confirmed_Project_Project_Ratings_Project_Project_Ratings_Confirmed_Rating_CostTotalResXSDv3_1_07_xsd.tmp#Project_Project_Ratings_Project_Project_Ratings_Confirmed_Project_Project_Ratings_Project_Project_Ratings_Confirmed_Rating_RateECHeatingResXSDv3_1_07_xsd.tmp#Project_Project_Ratings_Project_Project_Ratings_Confirmed_Project_Project_Ratings_Project_Project_Ratings_Confirmed_Rating_RateECCoolingResXSDv3_1_07_xsd.tmp#Project_Project_Ratings_Project_Project_Ratings_Confirmed_Project_Project_Ratings_Project_Project_Ratings_Confirmed_Rating_RateECHotWaterResXSDv3_1_07_xsd.tmp#Project_Project_Ratings_Project_Project_Ratings_Confirmed_Project_Project_Ratings_Project_Project_Ratings_Confirmed_Rating_RateECLgtAplResXSDv3_1_07_xsd.tmp#Project_Project_Ratings_Project_Project_Ratings_Confirmed_Project_Project_Ratings_Project_Project_Ratings_Confirmed_Rating_nMEULHeatingResXSDv3_1_07_xsd.tmp#Project_Project_Ratings_Project_Project_Ratings_Confirmed_Project_Project_Ratings_Project_Project_Ratings_Confirmed_Rating_nMEULCoolingResXSDv3_1_07_xsd.tmp#Project_Project_Ratings_Project_Project_Ratings_Confirmed_Project_Project_Ratings_Project_Project_Ratings_Confirmed_Rating_nMEULHotWaterResXSDv3_1_07_xsd.tmp#Project_Project_Ratings_Project_Project_Ratings_Confirmed_Project_Project_Ratings_Project_Project_Ratings_Confirmed_Rating_nMEULLgtAplResXSDv3_1_07_xsd.tmp#Project_Project_Ratings_Project_Project_Ratings_Confirmed_Project_Project_Ratings_Project_Project_Ratings_Confirmed_Rating_nECHeatingResXSDv3_1_07_xsd.tmp#Project_Project_Ratings_Project_Project_Ratings_Confirmed_Project_Project_Ratings_Project_Project_Ratings_Confirmed_Rating_nECCoolingResXSDv3_1_07_xsd.tmp#Project_Project_Ratings_Project_Project_Ratings_Confirmed_Project_Project_Ratings_Project_Project_Ratings_Confirmed_Rating_nECHotWaterResXSDv3_1_07_xsd.tmp#Project_Project_Ratings_Project_Project_Ratings_Confirmed_Project_Project_Ratings_Project_Project_Ratings_Confirmed_Rating_nECLgtAplResXSDv3_1_07_xsd.tmp#Project_Project_Ratings_Project_Project_Ratings_Confirmed_Project_Project_Ratings_Project_Project_Ratings_Confirmed_Rating_CO2ResXSDv3_1_07_xsd.tmp#Project_Project_Ratings_Project_Project_Ratings_Confirmed_Project_Project_Ratings_Project_Project_Ratings_Confirmed_Rating_SOxResXSDv3_1_07_xsd.tmp#Project_Project_Ratings_Project_Project_Ratings_Confirmed_Project_Project_Ratings_Project_Project_Ratings_Confirmed_Rating_NOxResXSDv3_1_07_xsd.tmp#Project_Project_Ratings_Project_Project_Ratings_Confirmed_Project_Project_Ratings_Project_Project_Ratings_Confirmed_Rating_RefCostHeatingResXSDv3_1_07_xsd.tmp#Project_Project_Ratings_Project_Project_Ratings_Confirmed_Project_Project_Ratings_Project_Project_Ratings_Confirmed_Rating_RefCostCoolingResXSDv3_1_07_xsd.tmp#Project_Project_Ratings_Project_Project_Ratings_Confirmed_Project_Project_Ratings_Project_Project_Ratings_Confirmed_Rating_RefCostHotWaterResXSDv3_1_07_xsd.tmp#Project_Project_Ratings_Project_Project_Ratings_Confirmed_Project_Project_Ratings_Project_Project_Ratings_Confirmed_Rating_RefCostLightingResXSDv3_1_07_xsd.tmp#Project_Project_Ratings_Project_Project_Ratings_Confirmed_Project_Project_Ratings_Project_Project_Ratings_Confirmed_Rating_RefCostAppliancesResXSDv3_1_07_xsd.tmp#Project_Project_Ratings_Project_Project_Ratings_Confirmed_Project_Project_Ratings_Project_Project_Ratings_Confirmed_Rating_RefCostTotalResXSDv3_1_07_xsd.tmp#Project_Project_Ratings_Project_Project_Ratings_Confirmed_Project_Project_Ratings_Project_Project_Ratings_Confirmed_Rating_RefEULHeatingResXSDv3_1_07_xsd.tmp#Project_Project_Ratings_Project_Project_Ratings_Confirmed_Project_Project_Ratings_Project_Project_Ratings_Confirmed_Rating_RefEULCoolingResXSDv3_1_07_xsd.tmp#Project_Project_Ratings_Project_Project_Ratings_Confirmed_Project_Project_Ratings_Project_Project_Ratings_Confirmed_Rating_RefEULHotWaterResXSDv3_1_07_xsd.tmp#Project_Project_Ratings_Project_Project_Ratings_Confirmed_Project_Project_Ratings_Project_Project_Ratings_Confirmed_Rating_RefEULLgtAplResXSDv3_1_07_xsd.tmp#Project_Project_Ratings_Project_Project_Ratings_Confirmed_Project_Project_Ratings_Project_Project_Ratings_Confirmed_Rating_RefECHeatingResXSDv3_1_07_xsd.tmp#Project_Project_Ratings_Project_Project_Ratings_Confirmed_Project_Project_Ratings_Project_Project_Ratings_Confirmed_Rating_RefECCoolingResXSDv3_1_07_xsd.tmp#Project_Project_Ratings_Project_Project_Ratings_Confirmed_Project_Project_Ratings_Project_Project_Ratings_Confirmed_Rating_RefECHotWaterResXSDv3_1_07_xsd.tmp#Project_Project_Ratings_Project_Project_Ratings_Confirmed_Project_Project_Ratings_Project_Project_Ratings_Confirmed_Rating_RefECLgtAplResXSDv3_1_07_xsd.tmp#Project_Project_Ratings_Project_Project_Ratings_Confirmed_Project_Project_Ratings_Project_Project_Ratings_Confirmed_Rating_RefCO2ResXSDv3_1_07_xsd.tmp#Project_Project_Ratings_Project_Project_Ratings_Confirmed_Project_Project_Ratings_Project_Project_Ratings_Confirmed_Rating_RefSOxResXSDv3_1_07_xsd.tmp#Project_Project_Ratings_Project_Project_Ratings_Confirmed_Project_Project_Ratings_Project_Project_Ratings_Confirmed_Rating_RefNOxResXSDv3_1_07_xsd.tmp#Project_Project_Ratings_Project_Project_Ratings_Confirmed_Project_Project_Ratings_Project_Project_Ratings_Confirmed_Rating_OPPNetResXSDv3_1_07_xsd.tmp#Project_Project_Ratings_Project_Project_Ratings_Confirmed_Project_Project_Ratings_Project_Project_Ratings_Confirmed_Rating_PEfracResXSDv3_1_07_xsd.tmp#Project_Project_Ratings_Project_Project_Ratings_Confirmed_Project_Project_Ratings_Project_Project_Ratings_Confirmed_Rating_IADsave
Properties
content complex
Model
Children AnnualElectricity, AnnualGas, AnnualOPP, AnnualOil, AnnualOther, AnnualPropane, CO2, CO2eIndex, CostAppliances, CostCooling, CostHeating, CostHotWater, CostLighting, CostOPP, CostTotal, HERSIndex, IADsave, NOx, OPPNet, PEfrac, PriceElectricity, PriceGas, PriceOil, PricePropane, RateECCooling, RateECHeating, RateECHotWater, RateECLgtApl, RefCO2, RefCostAppliances, RefCostCooling, RefCostHeating, RefCostHotWater, RefCostLighting, RefCostTotal, RefECCooling, RefECHeating, RefECHotWater, RefECLgtApl, RefEULCooling, RefEULHeating, RefEULHotWater, RefEULLgtApl, RefNOx, RefSOx, SOx, nECCooling, nECHeating, nECHotWater, nECLgtApl, nMEULCooling, nMEULHeating, nMEULHotWater, nMEULLgtApl
Instance
<Rating>
  <HERSIndex>{1,1}</HERSIndex>
  <CO2eIndex>{1,1}</CO2eIndex>
  <AnnualElectricity>{1,1}</AnnualElectricity>
  <AnnualGas>{1,1}</AnnualGas>
  <AnnualOil>{1,1}</AnnualOil>
  <AnnualPropane>{1,1}</AnnualPropane>
  <AnnualOPP>{1,1}</AnnualOPP>
  <AnnualOther>{1,1}</AnnualOther>
  <PriceElectricity unit="$/kWh">{1,1}</PriceElectricity>
  <PriceGas unit="$/therm">{1,1}</PriceGas>
  <PriceOil>{1,1}</PriceOil>
  <PricePropane>{1,1}</PricePropane>
  <CostHeating>{1,1}</CostHeating>
  <CostCooling>{1,1}</CostCooling>
  <CostHotWater>{1,1}</CostHotWater>
  <CostLighting>{1,1}</CostLighting>
  <CostAppliances>{1,1}</CostAppliances>
  <CostOPP>{1,1}</CostOPP>
  <CostTotal>{1,1}</CostTotal>
  <RateECHeating>{1,1}</RateECHeating>
  <RateECCooling>{1,1}</RateECCooling>
  <RateECHotWater>{1,1}</RateECHotWater>
  <RateECLgtApl>{1,1}</RateECLgtApl>
  <nMEULHeating>{1,1}</nMEULHeating>
  <nMEULCooling>{1,1}</nMEULCooling>
  <nMEULHotWater>{1,1}</nMEULHotWater>
  <nMEULLgtApl>{1,1}</nMEULLgtApl>
  <nECHeating>{1,1}</nECHeating>
  <nECCooling>{1,1}</nECCooling>
  <nECHotWater>{1,1}</nECHotWater>
  <nECLgtApl>{1,1}</nECLgtApl>
  <CO2>{1,1}</CO2>
  <SOx>{1,1}</SOx>
  <NOx>{1,1}</NOx>
  <RefCostHeating>{1,1}</RefCostHeating>
  <RefCostCooling>{1,1}</RefCostCooling>
  <RefCostHotWater>{1,1}</RefCostHotWater>
  <RefCostLighting>{1,1}</RefCostLighting>
  <RefCostAppliances>{1,1}</RefCostAppliances>
  <RefCostTotal>{1,1}</RefCostTotal>
  <RefEULHeating>{1,1}</RefEULHeating>
  <RefEULCooling>{1,1}</RefEULCooling>
  <RefEULHotWater>{1,1}</RefEULHotWater>
  <RefEULLgtApl>{1,1}</RefEULLgtApl>
  <RefECHeating>{1,1}</RefECHeating>
  <RefECCooling>{1,1}</RefECCooling>
  <RefECHotWater>{1,1}</RefECHotWater>
  <RefECLgtApl>{1,1}</RefECLgtApl>
  <RefCO2>{1,1}</RefCO2>
  <RefSOx>{1,1}</RefSOx>
  <RefNOx>{1,1}</RefNOx>
  <OPPNet>{1,1}</OPPNet>
  <PEfrac>{1,1}</PEfrac>
  <IADsave>{0,1}</IADsave>
</Rating>
Source
<xs:element name="Rating">
  <xs:complexType>
    <xs:sequence>
      <xs:element name="HERSIndex" type="xs:integer"/>
      <xs:element name="CO2eIndex" type="xs:integer"/>
      <xs:element name="AnnualElectricity" type="xs:float" default="0"/>
      <xs:element name="AnnualGas" type="xs:float" default="0"/>
      <xs:element name="AnnualOil" type="xs:float" default="0"/>
      <xs:element name="AnnualPropane" type="xs:float" default="0"/>
      <xs:element name="AnnualOPP" type="xs:float" default="0"/>
      <xs:element name="AnnualOther" type="xs:float" default="0"/>
      <xs:element ref="PriceElectricity"/>
      <xs:element ref="PriceGas"/>
      <xs:element name="PriceOil" type="xs:float" nillable="true"/>
      <xs:element name="PricePropane" type="xs:float" nillable="true"/>
      <xs:element name="CostHeating" type="xs:float" default="0"/>
      <xs:element name="CostCooling" type="xs:float" default="0"/>
      <xs:element name="CostHotWater" type="xs:float" default="0"/>
      <xs:element name="CostLighting" type="xs:float" default="0"/>
      <xs:element name="CostAppliances" type="xs:float" default="0"/>
      <xs:element name="CostOPP" default="0">
        <xs:simpleType>
          <xs:restriction base="xs:float">
            <xs:maxInclusive value="0"/>
          </xs:restriction>
        </xs:simpleType>
      </xs:element>
      <xs:element name="CostTotal" type="xs:float" default="0"/>
      <xs:element name="RateECHeating" type="xs:float">
        <xs:annotation>
          <xs:documentation>Heating Energy Consumption (EC_x) in Rated Home (MBtu)</xs:documentation>
        </xs:annotation>
      </xs:element>
      <xs:element name="RateECCooling" type="xs:float">
        <xs:annotation>
          <xs:documentation>Cooling Energy Consumption (EC_x) in Rated Home (MBtu)</xs:documentation>
        </xs:annotation>
      </xs:element>
      <xs:element name="RateECHotWater" type="xs:float">
        <xs:annotation>
          <xs:documentation>Hot Water Energy Consumption (EC_x) in Rated Home (MBtu)</xs:documentation>
        </xs:annotation>
      </xs:element>
      <xs:element name="RateECLgtApl" type="xs:float">
        <xs:annotation>
          <xs:documentation>Lighting and Appliance Energy Consumption (EULLA) in the Rated Home (MBtu)</xs:documentation>
        </xs:annotation>
      </xs:element>
      <xs:element name="nMEULHeating" type="xs:float">
        <xs:annotation>
          <xs:documentation>Heating normalized Modified End Use Load (nMEUL) in Rated Home (MBtu)</xs:documentation>
        </xs:annotation>
      </xs:element>
      <xs:element name="nMEULCooling" type="xs:float">
        <xs:annotation>
          <xs:documentation>Cooling normalized Modified End Use Load (nMEUL) in Rated Home (MBtu)</xs:documentation>
        </xs:annotation>
      </xs:element>
      <xs:element name="nMEULHotWater" type="xs:float">
        <xs:annotation>
          <xs:documentation>Hot Water normalized Modified End Use Load (nMEUL) in Rated Home (MBtu)</xs:documentation>
        </xs:annotation>
      </xs:element>
      <xs:element name="nMEULLgtApl" type="xs:float">
        <xs:annotation>
          <xs:documentation>Lighting and Appliance load (EULLA) in Rated Home (MBtu)</xs:documentation>
        </xs:annotation>
      </xs:element>
      <xs:element name="nECHeating" type="xs:float">
        <xs:annotation>
          <xs:documentation>normalized Heating Energy Consumption (nEC_x) in Rated Home (MBtu)</xs:documentation>
        </xs:annotation>
      </xs:element>
      <xs:element name="nECCooling" type="xs:float">
        <xs:annotation>
          <xs:documentation>normalized Cooling Energy Consumption (nEC_x) in Rated Home (MBtu)</xs:documentation>
        </xs:annotation>
      </xs:element>
      <xs:element name="nECHotWater" type="xs:float">
        <xs:annotation>
          <xs:documentation>normalized Hot Water Energy Consumption (nEC_x) in Rated Home (MBtu)</xs:documentation>
        </xs:annotation>
      </xs:element>
      <xs:element name="nECLgtApl" type="xs:float">
        <xs:annotation>
          <xs:documentation>Lighting and Appliance Energy Consumption (EULLA) in Rated Home (MBtu)</xs:documentation>
        </xs:annotation>
      </xs:element>
      <xs:element name="CO2" type="xs:float"/>
      <xs:element name="SOx" type="xs:float"/>
      <xs:element name="NOx" type="xs:float"/>
      <xs:element name="RefCostHeating" type="xs:float"/>
      <xs:element name="RefCostCooling" type="xs:float"/>
      <xs:element name="RefCostHotWater" type="xs:float"/>
      <xs:element name="RefCostLighting" type="xs:float"/>
      <xs:element name="RefCostAppliances" type="xs:float"/>
      <xs:element name="RefCostTotal" type="xs:float"/>
      <xs:element name="RefEULHeating" type="xs:float">
        <xs:annotation>
          <xs:documentation>Heating Load (REUL) in Reference Home (MBtu)</xs:documentation>
        </xs:annotation>
      </xs:element>
      <xs:element name="RefEULCooling" type="xs:float">
        <xs:annotation>
          <xs:documentation>Cooling Load (REUL) in Reference Home (MBtu)</xs:documentation>
        </xs:annotation>
      </xs:element>
      <xs:element name="RefEULHotWater" type="xs:float">
        <xs:annotation>
          <xs:documentation>Hot Water Load (REUL) in Reference Home (MBtu)</xs:documentation>
        </xs:annotation>
      </xs:element>
      <xs:element name="RefEULLgtApl" type="xs:float">
        <xs:annotation>
          <xs:documentation>Lighting and Appliance Load (REULLA) in Reference Home (MBtu)</xs:documentation>
        </xs:annotation>
      </xs:element>
      <xs:element name="RefECHeating" type="xs:float">
        <xs:annotation>
          <xs:documentation>Heating Energy Consumption (EC_r) in Reference Home (MBtu)</xs:documentation>
        </xs:annotation>
      </xs:element>
      <xs:element name="RefECCooling" type="xs:float">
        <xs:annotation>
          <xs:documentation>Cooling Energy Consumption (EC_r) in Reference Home (MBtu)</xs:documentation>
        </xs:annotation>
      </xs:element>
      <xs:element name="RefECHotWater" type="xs:float">
        <xs:annotation>
          <xs:documentation>Hot Water Energy Consumption (EC_r) in Reference Home (MBtu)</xs:documentation>
        </xs:annotation>
      </xs:element>
      <xs:element name="RefECLgtApl" type="xs:float">
        <xs:annotation>
          <xs:documentation>Lighting and Appliance Energy Consumption (REULLA) in Reference Home (MBtu)</xs:documentation>
        </xs:annotation>
      </xs:element>
      <xs:element name="RefCO2" type="xs:float"/>
      <xs:element name="RefSOx" type="xs:float"/>
      <xs:element name="RefNOx" type="xs:float"/>
      <xs:element name="OPPNet" type="xs:float"/>
      <xs:element name="PEfrac" type="xs:float"/>
      <xs:element name="IADsave" type="xs:float" minOccurs="0"/>
    </xs:sequence>
  </xs:complexType>
</xs:element>
Schema location file:/Users/ryanschmied/Downloads/ResXSDv3.1.07.xsd
Element Project / Ratings / Confirmed / Rating / HERSIndex
Namespace No namespace
Diagram
Diagram
Type xs:integer
Properties
content simple
Source
<xs:element name="HERSIndex" type="xs:integer"/>
Schema location file:/Users/ryanschmied/Downloads/ResXSDv3.1.07.xsd
Element Project / Ratings / Confirmed / Rating / CO2eIndex
Namespace No namespace
Diagram
Diagram
Type xs:integer
Properties
content simple
Source
<xs:element name="CO2eIndex" type="xs:integer"/>
Schema location file:/Users/ryanschmied/Downloads/ResXSDv3.1.07.xsd
Element Project / Ratings / Confirmed / Rating / AnnualElectricity
Namespace No namespace
Diagram
Diagram
Type xs:float
Properties
content simple
default 0
Source
<xs:element name="AnnualElectricity" type="xs:float" default="0"/>
Schema location file:/Users/ryanschmied/Downloads/ResXSDv3.1.07.xsd
Element Project / Ratings / Confirmed / Rating / AnnualGas
Namespace No namespace
Diagram
Diagram
Type xs:float
Properties
content simple
default 0
Source
<xs:element name="AnnualGas" type="xs:float" default="0"/>
Schema location file:/Users/ryanschmied/Downloads/ResXSDv3.1.07.xsd
Element Project / Ratings / Confirmed / Rating / AnnualOil
Namespace No namespace
Diagram
Diagram
Type xs:float
Properties
content simple
default 0
Source
<xs:element name="AnnualOil" type="xs:float" default="0"/>
Schema location file:/Users/ryanschmied/Downloads/ResXSDv3.1.07.xsd
Element Project / Ratings / Confirmed / Rating / AnnualPropane
Namespace No namespace
Diagram
Diagram
Type xs:float
Properties
content simple
default 0
Source
<xs:element name="AnnualPropane" type="xs:float" default="0"/>
Schema location file:/Users/ryanschmied/Downloads/ResXSDv3.1.07.xsd
Element Project / Ratings / Confirmed / Rating / AnnualOPP
Namespace No namespace
Diagram
Diagram
Type xs:float
Properties
content simple
default 0
Source
<xs:element name="AnnualOPP" type="xs:float" default="0"/>
Schema location file:/Users/ryanschmied/Downloads/ResXSDv3.1.07.xsd
Element Project / Ratings / Confirmed / Rating / AnnualOther
Namespace No namespace
Diagram
Diagram
Type xs:float
Properties
content simple
default 0
Source
<xs:element name="AnnualOther" type="xs:float" default="0"/>
Schema location file:/Users/ryanschmied/Downloads/ResXSDv3.1.07.xsd
Element PriceElectricity
Namespace No namespace
Diagram
DiagramResXSDv3_1_07_xsd.tmp#PriceElectricity_unit
Type extension of xs:float
Properties
content complex
nillable true
Used by
Attributes
QName Type Fixed Use
unit $/kWh optional
Source
<xs:element name="PriceElectricity" nillable="true">
  <xs:complexType>
    <xs:simpleContent>
      <xs:extension base="xs:float">
        <xs:attribute fixed="$/kWh" name="unit"/>
      </xs:extension>
    </xs:simpleContent>
  </xs:complexType>
</xs:element>
Schema location file:/Users/ryanschmied/Downloads/ResXSDv3.1.07.xsd
Element PriceGas
Namespace No namespace
Diagram
DiagramResXSDv3_1_07_xsd.tmp#PriceGas_unit
Type extension of xs:float
Properties
content complex
nillable true
Used by
Attributes
QName Type Fixed Use
unit $/therm optional
Source
<xs:element name="PriceGas" nillable="true">
  <xs:complexType>
    <xs:simpleContent>
      <xs:extension base="xs:float">
        <xs:attribute fixed="$/therm" name="unit"/>
      </xs:extension>
    </xs:simpleContent>
  </xs:complexType>
</xs:element>
Schema location file:/Users/ryanschmied/Downloads/ResXSDv3.1.07.xsd
Element Project / Ratings / Confirmed / Rating / PriceOil
Namespace No namespace
Diagram
Diagram
Type xs:float
Properties
content simple
nillable true
Source
<xs:element name="PriceOil" type="xs:float" nillable="true"/>
Schema location file:/Users/ryanschmied/Downloads/ResXSDv3.1.07.xsd
Element Project / Ratings / Confirmed / Rating / PricePropane
Namespace No namespace
Diagram
Diagram
Type xs:float
Properties
content simple
nillable true
Source
<xs:element name="PricePropane" type="xs:float" nillable="true"/>
Schema location file:/Users/ryanschmied/Downloads/ResXSDv3.1.07.xsd
Element Project / Ratings / Confirmed / Rating / CostHeating
Namespace No namespace
Diagram
Diagram
Type xs:float
Properties
content simple
default 0
Source
<xs:element name="CostHeating" type="xs:float" default="0"/>
Schema location file:/Users/ryanschmied/Downloads/ResXSDv3.1.07.xsd
Element Project / Ratings / Confirmed / Rating / CostCooling
Namespace No namespace
Diagram
Diagram
Type xs:float
Properties
content simple
default 0
Source
<xs:element name="CostCooling" type="xs:float" default="0"/>
Schema location file:/Users/ryanschmied/Downloads/ResXSDv3.1.07.xsd
Element Project / Ratings / Confirmed / Rating / CostHotWater
Namespace No namespace
Diagram
Diagram
Type xs:float
Properties
content simple
default 0
Source
<xs:element name="CostHotWater" type="xs:float" default="0"/>
Schema location file:/Users/ryanschmied/Downloads/ResXSDv3.1.07.xsd
Element Project / Ratings / Confirmed / Rating / CostLighting
Namespace No namespace
Diagram
Diagram
Type xs:float
Properties
content simple
default 0
Source
<xs:element name="CostLighting" type="xs:float" default="0"/>
Schema location file:/Users/ryanschmied/Downloads/ResXSDv3.1.07.xsd
Element Project / Ratings / Confirmed / Rating / CostAppliances
Namespace No namespace
Diagram
Diagram
Type xs:float
Properties
content simple
default 0
Source
<xs:element name="CostAppliances" type="xs:float" default="0"/>
Schema location file:/Users/ryanschmied/Downloads/ResXSDv3.1.07.xsd
Element Project / Ratings / Confirmed / Rating / CostOPP
Namespace No namespace
Diagram
Diagram
Type restriction of xs:float
Properties
content simple
default 0
Facets
maxInclusive 0
Source
<xs:element name="CostOPP" default="0">
  <xs:simpleType>
    <xs:restriction base="xs:float">
      <xs:maxInclusive value="0"/>
    </xs:restriction>
  </xs:simpleType>
</xs:element>
Schema location file:/Users/ryanschmied/Downloads/ResXSDv3.1.07.xsd
Element Project / Ratings / Confirmed / Rating / CostTotal
Namespace No namespace
Diagram
Diagram
Type xs:float
Properties
content simple
default 0
Source
<xs:element name="CostTotal" type="xs:float" default="0"/>
Schema location file:/Users/ryanschmied/Downloads/ResXSDv3.1.07.xsd
Element Project / Ratings / Confirmed / Rating / RateECHeating
Namespace No namespace
Annotations
Heating Energy Consumption (EC_x) in Rated Home (MBtu)
Diagram
Diagram
Type xs:float
Properties
content simple
Source
<xs:element name="RateECHeating" type="xs:float">
  <xs:annotation>
    <xs:documentation>Heating Energy Consumption (EC_x) in Rated Home (MBtu)</xs:documentation>
  </xs:annotation>
</xs:element>
Schema location file:/Users/ryanschmied/Downloads/ResXSDv3.1.07.xsd
Element Project / Ratings / Confirmed / Rating / RateECCooling
Namespace No namespace
Annotations
Cooling Energy Consumption (EC_x) in Rated Home (MBtu)
Diagram
Diagram
Type xs:float
Properties
content simple
Source
<xs:element name="RateECCooling" type="xs:float">
  <xs:annotation>
    <xs:documentation>Cooling Energy Consumption (EC_x) in Rated Home (MBtu)</xs:documentation>
  </xs:annotation>
</xs:element>
Schema location file:/Users/ryanschmied/Downloads/ResXSDv3.1.07.xsd
Element Project / Ratings / Confirmed / Rating / RateECHotWater
Namespace No namespace
Annotations
Hot Water Energy Consumption (EC_x) in Rated Home (MBtu)
Diagram
Diagram
Type xs:float
Properties
content simple
Source
<xs:element name="RateECHotWater" type="xs:float">
  <xs:annotation>
    <xs:documentation>Hot Water Energy Consumption (EC_x) in Rated Home (MBtu)</xs:documentation>
  </xs:annotation>
</xs:element>
Schema location file:/Users/ryanschmied/Downloads/ResXSDv3.1.07.xsd
Element Project / Ratings / Confirmed / Rating / RateECLgtApl
Namespace No namespace
Annotations
Lighting and Appliance Energy Consumption (EULLA) in the Rated Home (MBtu)
Diagram
Diagram
Type xs:float
Properties
content simple
Source
<xs:element name="RateECLgtApl" type="xs:float">
  <xs:annotation>
    <xs:documentation>Lighting and Appliance Energy Consumption (EULLA) in the Rated Home (MBtu)</xs:documentation>
  </xs:annotation>
</xs:element>
Schema location file:/Users/ryanschmied/Downloads/ResXSDv3.1.07.xsd
Element Project / Ratings / Confirmed / Rating / nMEULHeating
Namespace No namespace
Annotations
Heating normalized Modified End Use Load (nMEUL) in Rated Home (MBtu)
Diagram
Diagram
Type xs:float
Properties
content simple
Source
<xs:element name="nMEULHeating" type="xs:float">
  <xs:annotation>
    <xs:documentation>Heating normalized Modified End Use Load (nMEUL) in Rated Home (MBtu)</xs:documentation>
  </xs:annotation>
</xs:element>
Schema location file:/Users/ryanschmied/Downloads/ResXSDv3.1.07.xsd
Element Project / Ratings / Confirmed / Rating / nMEULCooling
Namespace No namespace
Annotations
Cooling normalized Modified End Use Load (nMEUL) in Rated Home (MBtu)
Diagram
Diagram
Type xs:float
Properties
content simple
Source
<xs:element name="nMEULCooling" type="xs:float">
  <xs:annotation>
    <xs:documentation>Cooling normalized Modified End Use Load (nMEUL) in Rated Home (MBtu)</xs:documentation>
  </xs:annotation>
</xs:element>
Schema location file:/Users/ryanschmied/Downloads/ResXSDv3.1.07.xsd
Element Project / Ratings / Confirmed / Rating / nMEULHotWater
Namespace No namespace
Annotations
Hot Water normalized Modified End Use Load (nMEUL) in Rated Home (MBtu)
Diagram
Diagram
Type xs:float
Properties
content simple
Source
<xs:element name="nMEULHotWater" type="xs:float">
  <xs:annotation>
    <xs:documentation>Hot Water normalized Modified End Use Load (nMEUL) in Rated Home (MBtu)</xs:documentation>
  </xs:annotation>
</xs:element>
Schema location file:/Users/ryanschmied/Downloads/ResXSDv3.1.07.xsd
Element Project / Ratings / Confirmed / Rating / nMEULLgtApl
Namespace No namespace
Annotations
Lighting and Appliance load (EULLA) in Rated Home (MBtu)
Diagram
Diagram
Type xs:float
Properties
content simple
Source
<xs:element name="nMEULLgtApl" type="xs:float">
  <xs:annotation>
    <xs:documentation>Lighting and Appliance load (EULLA) in Rated Home (MBtu)</xs:documentation>
  </xs:annotation>
</xs:element>
Schema location file:/Users/ryanschmied/Downloads/ResXSDv3.1.07.xsd
Element Project / Ratings / Confirmed / Rating / nECHeating
Namespace No namespace
Annotations
normalized Heating Energy Consumption (nEC_x) in Rated Home (MBtu)
Diagram
Diagram
Type xs:float
Properties
content simple
Source
<xs:element name="nECHeating" type="xs:float">
  <xs:annotation>
    <xs:documentation>normalized Heating Energy Consumption (nEC_x) in Rated Home (MBtu)</xs:documentation>
  </xs:annotation>
</xs:element>
Schema location file:/Users/ryanschmied/Downloads/ResXSDv3.1.07.xsd
Element Project / Ratings / Confirmed / Rating / nECCooling
Namespace No namespace
Annotations
normalized Cooling Energy Consumption (nEC_x) in Rated Home (MBtu)
Diagram
Diagram
Type xs:float
Properties
content simple
Source
<xs:element name="nECCooling" type="xs:float">
  <xs:annotation>
    <xs:documentation>normalized Cooling Energy Consumption (nEC_x) in Rated Home (MBtu)</xs:documentation>
  </xs:annotation>
</xs:element>
Schema location file:/Users/ryanschmied/Downloads/ResXSDv3.1.07.xsd
Element Project / Ratings / Confirmed / Rating / nECHotWater
Namespace No namespace
Annotations
normalized Hot Water Energy Consumption (nEC_x) in Rated Home (MBtu)
Diagram
Diagram
Type xs:float
Properties
content simple
Source
<xs:element name="nECHotWater" type="xs:float">
  <xs:annotation>
    <xs:documentation>normalized Hot Water Energy Consumption (nEC_x) in Rated Home (MBtu)</xs:documentation>
  </xs:annotation>
</xs:element>
Schema location file:/Users/ryanschmied/Downloads/ResXSDv3.1.07.xsd
Element Project / Ratings / Confirmed / Rating / nECLgtApl
Namespace No namespace
Annotations
Lighting and Appliance Energy Consumption (EULLA) in Rated Home (MBtu)
Diagram
Diagram
Type xs:float
Properties
content simple
Source
<xs:element name="nECLgtApl" type="xs:float">
  <xs:annotation>
    <xs:documentation>Lighting and Appliance Energy Consumption (EULLA) in Rated Home (MBtu)</xs:documentation>
  </xs:annotation>
</xs:element>
Schema location file:/Users/ryanschmied/Downloads/ResXSDv3.1.07.xsd
Element Project / Ratings / Confirmed / Rating / CO2
Namespace No namespace
Diagram
Diagram
Type xs:float
Properties
content simple
Source
<xs:element name="CO2" type="xs:float"/>
Schema location file:/Users/ryanschmied/Downloads/ResXSDv3.1.07.xsd
Element Project / Ratings / Confirmed / Rating / SOx
Namespace No namespace
Diagram
Diagram
Type xs:float
Properties
content simple
Source
<xs:element name="SOx" type="xs:float"/>
Schema location file:/Users/ryanschmied/Downloads/ResXSDv3.1.07.xsd
Element Project / Ratings / Confirmed / Rating / NOx
Namespace No namespace
Diagram
Diagram
Type xs:float
Properties
content simple
Source
<xs:element name="NOx" type="xs:float"/>
Schema location file:/Users/ryanschmied/Downloads/ResXSDv3.1.07.xsd
Element Project / Ratings / Confirmed / Rating / RefCostHeating
Namespace No namespace
Diagram
Diagram
Type xs:float
Properties
content simple
Source
<xs:element name="RefCostHeating" type="xs:float"/>
Schema location file:/Users/ryanschmied/Downloads/ResXSDv3.1.07.xsd
Element Project / Ratings / Confirmed / Rating / RefCostCooling
Namespace No namespace
Diagram
Diagram
Type xs:float
Properties
content simple
Source
<xs:element name="RefCostCooling" type="xs:float"/>
Schema location file:/Users/ryanschmied/Downloads/ResXSDv3.1.07.xsd
Element Project / Ratings / Confirmed / Rating / RefCostHotWater
Namespace No namespace
Diagram
Diagram
Type xs:float
Properties
content simple
Source
<xs:element name="RefCostHotWater" type="xs:float"/>
Schema location file:/Users/ryanschmied/Downloads/ResXSDv3.1.07.xsd
Element Project / Ratings / Confirmed / Rating / RefCostLighting
Namespace No namespace
Diagram
Diagram
Type xs:float
Properties
content simple
Source
<xs:element name="RefCostLighting" type="xs:float"/>
Schema location file:/Users/ryanschmied/Downloads/ResXSDv3.1.07.xsd
Element Project / Ratings / Confirmed / Rating / RefCostAppliances
Namespace No namespace
Diagram
Diagram
Type xs:float
Properties
content simple
Source
<xs:element name="RefCostAppliances" type="xs:float"/>
Schema location file:/Users/ryanschmied/Downloads/ResXSDv3.1.07.xsd
Element Project / Ratings / Confirmed / Rating / RefCostTotal
Namespace No namespace
Diagram
Diagram
Type xs:float
Properties
content simple
Source
<xs:element name="RefCostTotal" type="xs:float"/>
Schema location file:/Users/ryanschmied/Downloads/ResXSDv3.1.07.xsd
Element Project / Ratings / Confirmed / Rating / RefEULHeating
Namespace No namespace
Annotations
Heating Load (REUL) in Reference Home (MBtu)
Diagram
Diagram
Type xs:float
Properties
content simple
Source
<xs:element name="RefEULHeating" type="xs:float">
  <xs:annotation>
    <xs:documentation>Heating Load (REUL) in Reference Home (MBtu)</xs:documentation>
  </xs:annotation>
</xs:element>
Schema location file:/Users/ryanschmied/Downloads/ResXSDv3.1.07.xsd
Element Project / Ratings / Confirmed / Rating / RefEULCooling
Namespace No namespace
Annotations
Cooling Load (REUL) in Reference Home (MBtu)
Diagram
Diagram
Type xs:float
Properties
content simple
Source
<xs:element name="RefEULCooling" type="xs:float">
  <xs:annotation>
    <xs:documentation>Cooling Load (REUL) in Reference Home (MBtu)</xs:documentation>
  </xs:annotation>
</xs:element>
Schema location file:/Users/ryanschmied/Downloads/ResXSDv3.1.07.xsd
Element Project / Ratings / Confirmed / Rating / RefEULHotWater
Namespace No namespace
Annotations
Hot Water Load (REUL) in Reference Home (MBtu)
Diagram
Diagram
Type xs:float
Properties
content simple
Source
<xs:element name="RefEULHotWater" type="xs:float">
  <xs:annotation>
    <xs:documentation>Hot Water Load (REUL) in Reference Home (MBtu)</xs:documentation>
  </xs:annotation>
</xs:element>
Schema location file:/Users/ryanschmied/Downloads/ResXSDv3.1.07.xsd
Element Project / Ratings / Confirmed / Rating / RefEULLgtApl
Namespace No namespace
Annotations
Lighting and Appliance Load (REULLA) in Reference Home (MBtu)
Diagram
Diagram
Type xs:float
Properties
content simple
Source
<xs:element name="RefEULLgtApl" type="xs:float">
  <xs:annotation>
    <xs:documentation>Lighting and Appliance Load (REULLA) in Reference Home (MBtu)</xs:documentation>
  </xs:annotation>
</xs:element>
Schema location file:/Users/ryanschmied/Downloads/ResXSDv3.1.07.xsd
Element Project / Ratings / Confirmed / Rating / RefECHeating
Namespace No namespace
Annotations
Heating Energy Consumption (EC_r) in Reference Home (MBtu)
Diagram
Diagram
Type xs:float
Properties
content simple
Source
<xs:element name="RefECHeating" type="xs:float">
  <xs:annotation>
    <xs:documentation>Heating Energy Consumption (EC_r) in Reference Home (MBtu)</xs:documentation>
  </xs:annotation>
</xs:element>
Schema location file:/Users/ryanschmied/Downloads/ResXSDv3.1.07.xsd
Element Project / Ratings / Confirmed / Rating / RefECCooling
Namespace No namespace
Annotations
Cooling Energy Consumption (EC_r) in Reference Home (MBtu)
Diagram
Diagram
Type xs:float
Properties
content simple
Source
<xs:element name="RefECCooling" type="xs:float">
  <xs:annotation>
    <xs:documentation>Cooling Energy Consumption (EC_r) in Reference Home (MBtu)</xs:documentation>
  </xs:annotation>
</xs:element>
Schema location file:/Users/ryanschmied/Downloads/ResXSDv3.1.07.xsd
Element Project / Ratings / Confirmed / Rating / RefECHotWater
Namespace No namespace
Annotations
Hot Water Energy Consumption (EC_r) in Reference Home (MBtu)
Diagram
Diagram
Type xs:float
Properties
content simple
Source
<xs:element name="RefECHotWater" type="xs:float">
  <xs:annotation>
    <xs:documentation>Hot Water Energy Consumption (EC_r) in Reference Home (MBtu)</xs:documentation>
  </xs:annotation>
</xs:element>
Schema location file:/Users/ryanschmied/Downloads/ResXSDv3.1.07.xsd
Element Project / Ratings / Confirmed / Rating / RefECLgtApl
Namespace No namespace
Annotations
Lighting and Appliance Energy Consumption (REULLA) in Reference Home (MBtu)
Diagram
Diagram
Type xs:float
Properties
content simple
Source
<xs:element name="RefECLgtApl" type="xs:float">
  <xs:annotation>
    <xs:documentation>Lighting and Appliance Energy Consumption (REULLA) in Reference Home (MBtu)</xs:documentation>
  </xs:annotation>
</xs:element>
Schema location file:/Users/ryanschmied/Downloads/ResXSDv3.1.07.xsd
Element Project / Ratings / Confirmed / Rating / RefCO2
Namespace No namespace
Diagram
Diagram
Type xs:float
Properties
content simple
Source
<xs:element name="RefCO2" type="xs:float"/>
Schema location file:/Users/ryanschmied/Downloads/ResXSDv3.1.07.xsd
Element Project / Ratings / Confirmed / Rating / RefSOx
Namespace No namespace
Diagram
Diagram
Type xs:float
Properties
content simple
Source
<xs:element name="RefSOx" type="xs:float"/>
Schema location file:/Users/ryanschmied/Downloads/ResXSDv3.1.07.xsd
Element Project / Ratings / Confirmed / Rating / RefNOx
Namespace No namespace
Diagram
Diagram
Type xs:float
Properties
content simple
Source
<xs:element name="RefNOx" type="xs:float"/>
Schema location file:/Users/ryanschmied/Downloads/ResXSDv3.1.07.xsd
Element Project / Ratings / Confirmed / Rating / OPPNet
Namespace No namespace
Diagram
Diagram
Type xs:float
Properties
content simple
Source
<xs:element name="OPPNet" type="xs:float"/>
Schema location file:/Users/ryanschmied/Downloads/ResXSDv3.1.07.xsd
Element Project / Ratings / Confirmed / Rating / PEfrac
Namespace No namespace
Diagram
Diagram
Type xs:float
Properties
content simple
Source
<xs:element name="PEfrac" type="xs:float"/>
Schema location file:/Users/ryanschmied/Downloads/ResXSDv3.1.07.xsd
Element Project / Ratings / Confirmed / Rating / IADsave
Namespace No namespace
Diagram
Diagram
Type xs:float
Properties
content simple
minOccurs 0
Source
<xs:element name="IADsave" type="xs:float" minOccurs="0"/>
Schema location file:/Users/ryanschmied/Downloads/ResXSDv3.1.07.xsd
Element Project / Ratings / Confirmed / TaxCredit
Namespace No namespace
Diagram
DiagramResXSDv3_1_07_xsd.tmp#Project_Project_Ratings_Project_Project_Ratings_Confirmed_Project_Project_Ratings_Project_Project_Ratings_Confirmed_TaxCredit_QualUseHeatingResXSDv3_1_07_xsd.tmp#Project_Project_Ratings_Project_Project_Ratings_Confirmed_Project_Project_Ratings_Project_Project_Ratings_Confirmed_TaxCredit_QualUseCoolingResXSDv3_1_07_xsd.tmp#Project_Project_Ratings_Project_Project_Ratings_Confirmed_Project_Project_Ratings_Project_Project_Ratings_Confirmed_TaxCredit_QualUseTotalResXSDv3_1_07_xsd.tmp#Project_Project_Ratings_Project_Project_Ratings_Confirmed_Project_Project_Ratings_Project_Project_Ratings_Confirmed_TaxCredit_QualLoadHeatingResXSDv3_1_07_xsd.tmp#Project_Project_Ratings_Project_Project_Ratings_Confirmed_Project_Project_Ratings_Project_Project_Ratings_Confirmed_TaxCredit_QualLoadCoolingResXSDv3_1_07_xsd.tmp#Project_Project_Ratings_Project_Project_Ratings_Confirmed_Project_Project_Ratings_Project_Project_Ratings_Confirmed_TaxCredit_QualLoadTotalResXSDv3_1_07_xsd.tmp#Project_Project_Ratings_Project_Project_Ratings_Confirmed_Project_Project_Ratings_Project_Project_Ratings_Confirmed_TaxCredit_RefUseHeatingResXSDv3_1_07_xsd.tmp#Project_Project_Ratings_Project_Project_Ratings_Confirmed_Project_Project_Ratings_Project_Project_Ratings_Confirmed_TaxCredit_RefUseCoolingResXSDv3_1_07_xsd.tmp#Project_Project_Ratings_Project_Project_Ratings_Confirmed_Project_Project_Ratings_Project_Project_Ratings_Confirmed_TaxCredit_RefUseTotalResXSDv3_1_07_xsd.tmp#Project_Project_Ratings_Project_Project_Ratings_Confirmed_Project_Project_Ratings_Project_Project_Ratings_Confirmed_TaxCredit_RefLoadHeatingResXSDv3_1_07_xsd.tmp#Project_Project_Ratings_Project_Project_Ratings_Confirmed_Project_Project_Ratings_Project_Project_Ratings_Confirmed_TaxCredit_RefLoadCoolingResXSDv3_1_07_xsd.tmp#Project_Project_Ratings_Project_Project_Ratings_Confirmed_Project_Project_Ratings_Project_Project_Ratings_Confirmed_TaxCredit_RefLoadTotalResXSDv3_1_07_xsd.tmp#Project_Project_Ratings_Project_Project_Ratings_Confirmed_Project_Project_Ratings_Project_Project_Ratings_Confirmed_TaxCredit_UseSavingsResXSDv3_1_07_xsd.tmp#Project_Project_Ratings_Project_Project_Ratings_Confirmed_Project_Project_Ratings_Project_Project_Ratings_Confirmed_TaxCredit_LoadSavings
Properties
content complex
minOccurs 0
Model
Children LoadSavings, QualLoadCooling, QualLoadHeating, QualLoadTotal, QualUseCooling, QualUseHeating, QualUseTotal, RefLoadCooling, RefLoadHeating, RefLoadTotal, RefUseCooling, RefUseHeating, RefUseTotal, UseSavings
Instance
<TaxCredit>
  <QualUseHeating>{1,1}</QualUseHeating>
  <QualUseCooling>{1,1}</QualUseCooling>
  <QualUseTotal>{1,1}</QualUseTotal>
  <QualLoadHeating>{1,1}</QualLoadHeating>
  <QualLoadCooling>{1,1}</QualLoadCooling>
  <QualLoadTotal>{1,1}</QualLoadTotal>
  <RefUseHeating>{1,1}</RefUseHeating>
  <RefUseCooling>{1,1}</RefUseCooling>
  <RefUseTotal>{1,1}</RefUseTotal>
  <RefLoadHeating>{1,1}</RefLoadHeating>
  <RefLoadCooling>{1,1}</RefLoadCooling>
  <RefLoadTotal>{1,1}</RefLoadTotal>
  <UseSavings>{1,1}</UseSavings>
  <LoadSavings>{1,1}</LoadSavings>
</TaxCredit>
Source
<xs:element name="TaxCredit" minOccurs="0">
  <xs:complexType>
    <xs:sequence>
      <xs:element name="QualUseHeating" type="xs:float"/>
      <xs:element name="QualUseCooling" type="xs:float"/>
      <xs:element name="QualUseTotal" type="xs:float"/>
      <xs:element name="QualLoadHeating" type="xs:float"/>
      <xs:element name="QualLoadCooling" type="xs:float"/>
      <xs:element name="QualLoadTotal" type="xs:float"/>
      <xs:element name="RefUseHeating" type="xs:float"/>
      <xs:element name="RefUseCooling" type="xs:float"/>
      <xs:element name="RefUseTotal" type="xs:float"/>
      <xs:element name="RefLoadHeating" type="xs:float"/>
      <xs:element name="RefLoadCooling" type="xs:float"/>
      <xs:element name="RefLoadTotal" type="xs:float"/>
      <xs:element name="UseSavings" type="xs:float"/>
      <xs:element name="LoadSavings" type="xs:float"/>
    </xs:sequence>
  </xs:complexType>
</xs:element>
Schema location file:/Users/ryanschmied/Downloads/ResXSDv3.1.07.xsd
Element Project / Ratings / Confirmed / TaxCredit / QualUseHeating
Namespace No namespace
Diagram
Diagram
Type xs:float
Properties
content simple
Source
<xs:element name="QualUseHeating" type="xs:float"/>
Schema location file:/Users/ryanschmied/Downloads/ResXSDv3.1.07.xsd
Element Project / Ratings / Confirmed / TaxCredit / QualUseCooling
Namespace No namespace
Diagram
Diagram
Type xs:float
Properties
content simple
Source
<xs:element name="QualUseCooling" type="xs:float"/>
Schema location file:/Users/ryanschmied/Downloads/ResXSDv3.1.07.xsd
Element Project / Ratings / Confirmed / TaxCredit / QualUseTotal
Namespace No namespace
Diagram
Diagram
Type xs:float
Properties
content simple
Source
<xs:element name="QualUseTotal" type="xs:float"/>
Schema location file:/Users/ryanschmied/Downloads/ResXSDv3.1.07.xsd
Element Project / Ratings / Confirmed / TaxCredit / QualLoadHeating
Namespace No namespace
Diagram
Diagram
Type xs:float
Properties
content simple
Source
<xs:element name="QualLoadHeating" type="xs:float"/>
Schema location file:/Users/ryanschmied/Downloads/ResXSDv3.1.07.xsd
Element Project / Ratings / Confirmed / TaxCredit / QualLoadCooling
Namespace No namespace
Diagram
Diagram
Type xs:float
Properties
content simple
Source
<xs:element name="QualLoadCooling" type="xs:float"/>
Schema location file:/Users/ryanschmied/Downloads/ResXSDv3.1.07.xsd
Element Project / Ratings / Confirmed / TaxCredit / QualLoadTotal
Namespace No namespace
Diagram
Diagram
Type xs:float
Properties
content simple
Source
<xs:element name="QualLoadTotal" type="xs:float"/>
Schema location file:/Users/ryanschmied/Downloads/ResXSDv3.1.07.xsd
Element Project / Ratings / Confirmed / TaxCredit / RefUseHeating
Namespace No namespace
Diagram
Diagram
Type xs:float
Properties
content simple
Source
<xs:element name="RefUseHeating" type="xs:float"/>
Schema location file:/Users/ryanschmied/Downloads/ResXSDv3.1.07.xsd
Element Project / Ratings / Confirmed / TaxCredit / RefUseCooling
Namespace No namespace
Diagram
Diagram
Type xs:float
Properties
content simple
Source
<xs:element name="RefUseCooling" type="xs:float"/>
Schema location file:/Users/ryanschmied/Downloads/ResXSDv3.1.07.xsd
Element Project / Ratings / Confirmed / TaxCredit / RefUseTotal
Namespace No namespace
Diagram
Diagram
Type xs:float
Properties
content simple
Source
<xs:element name="RefUseTotal" type="xs:float"/>
Schema location file:/Users/ryanschmied/Downloads/ResXSDv3.1.07.xsd
Element Project / Ratings / Confirmed / TaxCredit / RefLoadHeating
Namespace No namespace
Diagram
Diagram
Type xs:float
Properties
content simple
Source
<xs:element name="RefLoadHeating" type="xs:float"/>
Schema location file:/Users/ryanschmied/Downloads/ResXSDv3.1.07.xsd
Element Project / Ratings / Confirmed / TaxCredit / RefLoadCooling
Namespace No namespace
Diagram
Diagram
Type xs:float
Properties
content simple
Source
<xs:element name="RefLoadCooling" type="xs:float"/>
Schema location file:/Users/ryanschmied/Downloads/ResXSDv3.1.07.xsd
Element Project / Ratings / Confirmed / TaxCredit / RefLoadTotal
Namespace No namespace
Diagram
Diagram
Type xs:float
Properties
content simple
Source
<xs:element name="RefLoadTotal" type="xs:float"/>
Schema location file:/Users/ryanschmied/Downloads/ResXSDv3.1.07.xsd
Element Project / Ratings / Confirmed / TaxCredit / UseSavings
Namespace No namespace
Diagram
Diagram
Type xs:float
Properties
content simple
Source
<xs:element name="UseSavings" type="xs:float"/>
Schema location file:/Users/ryanschmied/Downloads/ResXSDv3.1.07.xsd
Element Project / Ratings / Confirmed / TaxCredit / LoadSavings
Namespace No namespace
Diagram
Diagram
Type xs:float
Properties
content simple
Source
<xs:element name="LoadSavings" type="xs:float"/>
Schema location file:/Users/ryanschmied/Downloads/ResXSDv3.1.07.xsd
Element Project / Ratings / Confirmed / EEM
Namespace No namespace
Diagram
DiagramResXSDv3_1_07_xsd.tmp#Project_Project_Ratings_Project_Project_Ratings_Confirmed_Project_Project_Ratings_Project_Project_Ratings_Confirmed_EEM_MonthlyEnergySavingsResXSDv3_1_07_xsd.tmp#Project_Project_Ratings_Project_Project_Ratings_Confirmed_Project_Project_Ratings_Project_Project_Ratings_Confirmed_EEM_EnergyValue
Properties
content complex
minOccurs 0
Model
Children EnergyValue, MonthlyEnergySavings
Instance
<EEM>
  <MonthlyEnergySavings>{1,1}</MonthlyEnergySavings>
  <EnergyValue>{1,1}</EnergyValue>
</EEM>
Source
<xs:element name="EEM" minOccurs="0">
  <xs:complexType>
    <xs:sequence>
      <xs:element name="MonthlyEnergySavings" type="xs:float" default="0"/>
      <xs:element name="EnergyValue" type="xs:float" default="0"/>
    </xs:sequence>
  </xs:complexType>
</xs:element>
Schema location file:/Users/ryanschmied/Downloads/ResXSDv3.1.07.xsd
Element Project / Ratings / Confirmed / EEM / MonthlyEnergySavings
Namespace No namespace
Diagram
Diagram
Type xs:float
Properties
content simple
default 0
Source
<xs:element name="MonthlyEnergySavings" type="xs:float" default="0"/>
Schema location file:/Users/ryanschmied/Downloads/ResXSDv3.1.07.xsd
Element Project / Ratings / Confirmed / EEM / EnergyValue
Namespace No namespace
Diagram
Diagram
Type xs:float
Properties
content simple
default 0
Source
<xs:element name="EnergyValue" type="xs:float" default="0"/>
Schema location file:/Users/ryanschmied/Downloads/ResXSDv3.1.07.xsd
Element Project / Ratings / Confirmed / EEP
Namespace No namespace
Diagram
DiagramResXSDv3_1_07_xsd.tmp#Project_Project_Ratings_Project_Project_Ratings_Confirmed_Project_Project_Ratings_Project_Project_Ratings_Confirmed_EEP_EEPQualifiedResXSDv3_1_07_xsd.tmp#Project_Project_Ratings_Project_Project_Ratings_Confirmed_Project_Project_Ratings_Project_Project_Ratings_Confirmed_EEP_ProgramType
Properties
content complex
Model
Children EEPQualified, ProgramType
Instance
<EEP>
  <EEPQualified>{1,1}</EEPQualified>
  <ProgramType>{0,1}</ProgramType>
</EEP>
Asserts
Test XPath default namespace Annotation
(((EEPQualified = false()) and not(ProgramType)) or ((EEPQualified = true()) and exists(ProgramType) and (count(./ProgramType/*) gt 0)))
Source
<xs:element name="EEP">
  <xs:complexType>
    <xs:sequence>
      <xs:element name="EEPQualified" type="xs:boolean" default="false" minOccurs="1">
        <xs:annotation>
          <xs:documentation>Energy Efficiency Program Qualified?</xs:documentation>
        </xs:annotation>
      </xs:element>
      <xs:element name="ProgramType" minOccurs="0">
        <xs:complexType>
          <xs:all>
            <xs:element name="EPA" type="EPAEstarType" minOccurs="0" maxOccurs="1">
              <xs:annotation>
                <xs:documentation>ENERGY STAR program qualification</xs:documentation>
              </xs:annotation>
            </xs:element>
            <xs:element name="DOE" type="DOEZERHType" minOccurs="0" maxOccurs="1">
              <xs:annotation>
                <xs:documentation>DOE Zero Energy Ready Home qualification</xs:documentation>
              </xs:annotation>
            </xs:element>
            <xs:element name="IAP" type="IAPType" minOccurs="0" maxOccurs="1">
              <xs:annotation>
                <xs:documentation>Indoor Air-Plus qualification</xs:documentation>
              </xs:annotation>
            </xs:element>
            <xs:element name="OPQ" type="OPQType" minOccurs="0" maxOccurs="1">
              <xs:annotation>
                <xs:documentation>Other Program qualification</xs:documentation>
              </xs:annotation>
            </xs:element>
            <xs:element name="PHIUS" type="PHIUSType" minOccurs="0" maxOccurs="1">
              <xs:annotation>
                <xs:documentation>PHIUS Program qualifiation</xs:documentation>
              </xs:annotation>
            </xs:element>
          </xs:all>
        </xs:complexType>
      </xs:element>
    </xs:sequence>
    <xs:assert test="(((EEPQualified = false()) and not(ProgramType)) or ((EEPQualified = true()) and exists(ProgramType) and (count(./ProgramType/*) gt 0)))"/>
  </xs:complexType>
</xs:element>
Schema location file:/Users/ryanschmied/Downloads/ResXSDv3.1.07.xsd
Element Project / Ratings / Confirmed / EEP / EEPQualified
Namespace No namespace
Annotations
Energy Efficiency Program Qualified?
Diagram
Diagram
Type xs:boolean
Properties
content simple
minOccurs 1
default false
Source
<xs:element name="EEPQualified" type="xs:boolean" default="false" minOccurs="1">
  <xs:annotation>
    <xs:documentation>Energy Efficiency Program Qualified?</xs:documentation>
  </xs:annotation>
</xs:element>
Schema location file:/Users/ryanschmied/Downloads/ResXSDv3.1.07.xsd
Element Project / Ratings / Confirmed / EEP / ProgramType
Namespace No namespace
Diagram
DiagramResXSDv3_1_07_xsd.tmp#Project_Project_Ratings_Project_Project_Ratings_Confirmed_Project_Project_Ratings_Project_Project_Ratings_Confirmed_EEP_Project_Project_Ratings_Project_Project_Ratings_Confirmed_Project_Project_Ratings_Project_Project_Ratings_Confirmed_EEP_ProgramType_EPAResXSDv3_1_07_xsd.tmp#Project_Project_Ratings_Project_Project_Ratings_Confirmed_Project_Project_Ratings_Project_Project_Ratings_Confirmed_EEP_Project_Project_Ratings_Project_Project_Ratings_Confirmed_Project_Project_Ratings_Project_Project_Ratings_Confirmed_EEP_ProgramType_DOEResXSDv3_1_07_xsd.tmp#Project_Project_Ratings_Project_Project_Ratings_Confirmed_Project_Project_Ratings_Project_Project_Ratings_Confirmed_EEP_Project_Project_Ratings_Project_Project_Ratings_Confirmed_Project_Project_Ratings_Project_Project_Ratings_Confirmed_EEP_ProgramType_IAPResXSDv3_1_07_xsd.tmp#Project_Project_Ratings_Project_Project_Ratings_Confirmed_Project_Project_Ratings_Project_Project_Ratings_Confirmed_EEP_Project_Project_Ratings_Project_Project_Ratings_Confirmed_Project_Project_Ratings_Project_Project_Ratings_Confirmed_EEP_ProgramType_OPQResXSDv3_1_07_xsd.tmp#Project_Project_Ratings_Project_Project_Ratings_Confirmed_Project_Project_Ratings_Project_Project_Ratings_Confirmed_EEP_Project_Project_Ratings_Project_Project_Ratings_Confirmed_Project_Project_Ratings_Project_Project_Ratings_Confirmed_EEP_ProgramType_PHIUS
Properties
content complex
minOccurs 0
Model
Children DOE, EPA, IAP, OPQ, PHIUS
Instance
<ProgramType>
  <EPA>{0,1}</EPA>
  <DOE>{0,1}</DOE>
  <IAP>{0,1}</IAP>
  <OPQ>{0,1}</OPQ>
  <PHIUS>{0,1}</PHIUS>
</ProgramType>
Source
<xs:element name="ProgramType" minOccurs="0">
  <xs:complexType>
    <xs:all>
      <xs:element name="EPA" type="EPAEstarType" minOccurs="0" maxOccurs="1">
        <xs:annotation>
          <xs:documentation>ENERGY STAR program qualification</xs:documentation>
        </xs:annotation>
      </xs:element>
      <xs:element name="DOE" type="DOEZERHType" minOccurs="0" maxOccurs="1">
        <xs:annotation>
          <xs:documentation>DOE Zero Energy Ready Home qualification</xs:documentation>
        </xs:annotation>
      </xs:element>
      <xs:element name="IAP" type="IAPType" minOccurs="0" maxOccurs="1">
        <xs:annotation>
          <xs:documentation>Indoor Air-Plus qualification</xs:documentation>
        </xs:annotation>
      </xs:element>
      <xs:element name="OPQ" type="OPQType" minOccurs="0" maxOccurs="1">
        <xs:annotation>
          <xs:documentation>Other Program qualification</xs:documentation>
        </xs:annotation>
      </xs:element>
      <xs:element name="PHIUS" type="PHIUSType" minOccurs="0" maxOccurs="1">
        <xs:annotation>
          <xs:documentation>PHIUS Program qualifiation</xs:documentation>
        </xs:annotation>
      </xs:element>
    </xs:all>
  </xs:complexType>
</xs:element>
Schema location file:/Users/ryanschmied/Downloads/ResXSDv3.1.07.xsd
Element Project / Ratings / Confirmed / EEP / ProgramType / EPA
Namespace No namespace
Annotations
ENERGY STAR program qualification
Diagram
DiagramResXSDv3_1_07_xsd.tmp#EPAEstarType_EPAEnergyStarQualifiedResXSDv3_1_07_xsd.tmp#EPAEstarType_EPANextGenQualifiedResXSDv3_1_07_xsd.tmp#EPAEstarType_EnergyStarBuilderNameResXSDv3_1_07_xsd.tmp#VersionNoResXSDv3_1_07_xsd.tmp#EPAEstarType_NextGenVersionResXSDv3_1_07_xsd.tmp#EPAEstarType_EPAQualificationScoresResXSDv3_1_07_xsd.tmp#EPAEstarType_EPAEstarCertificationsResXSDv3_1_07_xsd.tmp#EPAEstarType
Type EPAEstarType
Properties
content complex
minOccurs 0
maxOccurs 1
Model
Children EPAEnergyStarQualified, EPAEstarCertifications, EPANextGenQualified, EPAQualificationScores, EnergyStarBuilderName, NextGenVersion, VersionNo
Instance
<EPA>
  <EPAEnergyStarQualified>{1,1}</EPAEnergyStarQualified>
  <EPANextGenQualified>{1,1}</EPANextGenQualified>
  <EnergyStarBuilderName>{0,1}</EnergyStarBuilderName>
  <VersionNo>{0,1}</VersionNo>
  <NextGenVersion>{0,1}</NextGenVersion>
  <EPAQualificationScores>{0,1}</EPAQualificationScores>
  <EPAEstarCertifications>{0,1}</EPAEstarCertifications>
</EPA>
Asserts
Test XPath default namespace Annotation
(EPAEnergyStarQualified = false()) or (EPAEnergyStarQualified = true() and (exists(VersionNo) or exists(EnergyStarVersion)) and exists(EPAQualificationScores))
(EPANextGenQualified = false() and not(NextGenVersion)) or (EPANextGenQualified = true() and exists(NextGenVersion))
Source
<xs:element name="EPA" type="EPAEstarType" minOccurs="0" maxOccurs="1">
  <xs:annotation>
    <xs:documentation>ENERGY STAR program qualification</xs:documentation>
  </xs:annotation>
</xs:element>
Schema location file:/Users/ryanschmied/Downloads/ResXSDv3.1.07.xsd
Element EPAEstarType / EPAEnergyStarQualified
Namespace No namespace
Diagram
Diagram
Type xs:boolean
Properties
content simple
minOccurs 1
default false
Source
<xs:element name="EPAEnergyStarQualified" type="xs:boolean" default="false" minOccurs="1"/>
Schema location file:/Users/ryanschmied/Downloads/ResXSDv3.1.07.xsd
Element EPAEstarType / EPANextGenQualified
Namespace No namespace
Diagram
Diagram
Type xs:boolean
Properties
content simple
default false
Source
<xs:element name="EPANextGenQualified" type="xs:boolean" default="false"/>
Schema location file:/Users/ryanschmied/Downloads/ResXSDv3.1.07.xsd
Element EPAEstarType / EnergyStarBuilderName
Namespace No namespace
Diagram
Diagram
Type xs:string
Properties
content simple
minOccurs 0
Source
<xs:element name="EnergyStarBuilderName" type="xs:string" minOccurs="0"/>
Schema location file:/Users/ryanschmied/Downloads/ResXSDv3.1.07.xsd
Element VersionNo
Namespace No namespace
Annotations
EnergyStar version number.
Diagram
DiagramResXSDv3_1_07_xsd.tmp#EnergyStarVersionTypeResXSDv3_1_07_xsd.tmp#EnergyStarVersion
Type EnergyStarVersionType
Properties
content simple
Facets
enumeration USv3.0
National version 3.0
enumeration USv3.1
National version 3.1
enumeration USv3.2
National version 3.2
enumeration USv4.0
National version 4.0
enumeration CAv3.0
California version 3.0
enumeration CAv3.1
California version 3.1
enumeration CAv3.2
California version 3.2
enumeration CAv3.3
California version 3.3
enumeration CAv4.0
ENERGY STAR California Version 4.0
enumeration FLv3.0
Florida version 3.0
enumeration FLv3.1
Florida version 3.1
enumeration GHPv3.0
Guam, Hawaii and the Northan Mariana Islands version 3.0
enumeration PRVIv3.0
Puerto Rico and US Virgin Islands version 3.0
enumeration WAv3.2
Washington State version 3.2
enumeration MFUSv1
National MFNC version 1
enumeration MFUSv1.1
National MFNC version 1.1
enumeration MFUSv1.2
National MFNC version 1.2
enumeration MFUSv4.0
National MFNC version 4.0
enumeration CaribbeanMFNCv1
Caribbean MFNC version 1.
enumeration MFCAv1.2
California MFNC version 1.2
enumeration MFCAv1.3
California MFNC version 1.3
enumeration MFCAv4.0
California MFNC version 4.0
enumeration MFWAv1.2
Washington State + Oregon MFNC version 1.2
Substitution Group
Used by
Complex Type EPAEstarType
Source
<xs:element name="VersionNo" type="EnergyStarVersionType">
  <xs:annotation>
    <xs:documentation>EnergyStar version number.</xs:documentation>
  </xs:annotation>
</xs:element>
Schema location file:/Users/ryanschmied/Downloads/ResXSDv3.1.07.xsd
Element EPAEstarType / NextGenVersion
Namespace No namespace
Diagram
Diagram
Type restriction of xs:string
Properties
content simple
minOccurs 0
Facets
enumeration NextGen v1.0
ENERGY STAR National NextGen Version 1.0
enumeration NextGen v1.1
ENERGY STAR National NextGen Version 1.1
Source
<xs:element name="NextGenVersion" minOccurs="0">
  <xs:simpleType>
    <xs:restriction base="xs:string">
      <xs:enumeration value="NextGen v1.0">
        <xs:annotation>
          <xs:documentation>ENERGY STAR National NextGen Version 1.0</xs:documentation>
        </xs:annotation>
      </xs:enumeration>
      <xs:enumeration value="NextGen v1.1">
        <xs:annotation>
          <xs:documentation>ENERGY STAR National NextGen Version 1.1</xs:documentation>
        </xs:annotation>
      </xs:enumeration>
    </xs:restriction>
  </xs:simpleType>
</xs:element>
Schema location file:/Users/ryanschmied/Downloads/ResXSDv3.1.07.xsd
Element EPAEstarType / EPAQualificationScores
Namespace No namespace
Diagram
DiagramResXSDv3_1_07_xsd.tmp#EPAEstarType_EPAEstarType_EPAQualificationScores_SizeHERSTargetResXSDv3_1_07_xsd.tmp#EPAEstarType_EPAEstarType_EPAQualificationScores_SizeAdjFactorResXSDv3_1_07_xsd.tmp#EPAEstarType_EPAEstarType_EPAQualificationScores_HERSWithoutOPP
Properties
content complex
minOccurs 0
Model
Children HERSWithoutOPP, SizeAdjFactor, SizeHERSTarget
Instance
<EPAQualificationScores>
  <SizeHERSTarget>{1,1}</SizeHERSTarget>
  <SizeAdjFactor>{1,1}</SizeAdjFactor>
  <HERSWithoutOPP>{1,1}</HERSWithoutOPP>
</EPAQualificationScores>
Source
<xs:element name="EPAQualificationScores" minOccurs="0">
  <xs:complexType>
    <xs:sequence>
      <xs:element name="SizeHERSTarget" type="xs:float" minOccurs="1">
        <xs:annotation>
          <xs:documentation>Size Adjusted HERS Index Target (required if qualified = true)</xs:documentation>
        </xs:annotation>
      </xs:element>
      <xs:element name="SizeAdjFactor" type="xs:float" minOccurs="1">
        <xs:annotation>
          <xs:documentation>Size Adjustment Factor (required if qualified = true)</xs:documentation>
        </xs:annotation>
      </xs:element>
      <xs:element name="HERSWithoutOPP" type="xs:float" minOccurs="1">
        <xs:annotation>
          <xs:documentation>HERS Index without OPP (required if qualified = true)</xs:documentation>
        </xs:annotation>
      </xs:element>
    </xs:sequence>
  </xs:complexType>
</xs:element>
Schema location file:/Users/ryanschmied/Downloads/ResXSDv3.1.07.xsd
Element EPAEstarType / EPAQualificationScores / SizeHERSTarget
Namespace No namespace
Annotations
Size Adjusted HERS Index Target (required if qualified = true)
Diagram
Diagram
Type xs:float
Properties
content simple
minOccurs 1
Source
<xs:element name="SizeHERSTarget" type="xs:float" minOccurs="1">
  <xs:annotation>
    <xs:documentation>Size Adjusted HERS Index Target (required if qualified = true)</xs:documentation>
  </xs:annotation>
</xs:element>
Schema location file:/Users/ryanschmied/Downloads/ResXSDv3.1.07.xsd
Element EPAEstarType / EPAQualificationScores / SizeAdjFactor
Namespace No namespace
Annotations
Size Adjustment Factor (required if qualified = true)
Diagram
Diagram
Type xs:float
Properties
content simple
minOccurs 1
Source
<xs:element name="SizeAdjFactor" type="xs:float" minOccurs="1">
  <xs:annotation>
    <xs:documentation>Size Adjustment Factor (required if qualified = true)</xs:documentation>
  </xs:annotation>
</xs:element>
Schema location file:/Users/ryanschmied/Downloads/ResXSDv3.1.07.xsd
Element EPAEstarType / EPAQualificationScores / HERSWithoutOPP
Namespace No namespace
Annotations
HERS Index without OPP (required if qualified = true)
Diagram
Diagram
Type xs:float
Properties
content simple
minOccurs 1
Source
<xs:element name="HERSWithoutOPP" type="xs:float" minOccurs="1">
  <xs:annotation>
    <xs:documentation>HERS Index without OPP (required if qualified = true)</xs:documentation>
  </xs:annotation>
</xs:element>
Schema location file:/Users/ryanschmied/Downloads/ResXSDv3.1.07.xsd
Element EPAEstarType / EPAEstarCertifications
Namespace No namespace
Diagram
DiagramResXSDv3_1_07_xsd.tmp#EPAEstarType_EPAEstarType_EPAEstarCertifications_CheckInsulationInstallGradeResXSDv3_1_07_xsd.tmp#EPAEstarType_EPAEstarType_EPAEstarCertifications_CheckODDuctLeakageResXSDv3_1_07_xsd.tmp#EPAEstarType_EPAEstarType_EPAEstarCertifications_CheckTotalDuctLeakageResXSDv3_1_07_xsd.tmp#EPAEstarType_EPAEstarType_EPAEstarCertifications_CheckIndoorAirPlusVerification
Properties
content complex
minOccurs 0
Model
Children CheckIndoorAirPlusVerification, CheckInsulationInstallGrade, CheckODDuctLeakage, CheckTotalDuctLeakage
Instance
<EPAEstarCertifications>
  <CheckInsulationInstallGrade>{0,1}</CheckInsulationInstallGrade>
  <CheckODDuctLeakage>{0,1}</CheckODDuctLeakage>
  <CheckTotalDuctLeakage>{0,1}</CheckTotalDuctLeakage>
  <CheckIndoorAirPlusVerification>{0,1}</CheckIndoorAirPlusVerification>
</EPAEstarCertifications>
Source
<xs:element name="EPAEstarCertifications" minOccurs="0">
  <xs:complexType>
    <xs:sequence>
      <xs:element name="CheckInsulationInstallGrade" type="xs:boolean" minOccurs="0">
        <xs:annotation>
          <xs:documentation>All entries for insulation installation grade equal Grade I? (true/false)</xs:documentation>
        </xs:annotation>
      </xs:element>
      <xs:element name="CheckODDuctLeakage" type="xs:boolean" minOccurs="0">
        <xs:annotation>
          <xs:documentation>Duct leakage to outdoors (less than or equal to) the greater of 4 CFM / 100 sq ft of CFA or 40 CFM for all duct systems? (true/false)</xs:documentation>
        </xs:annotation>
      </xs:element>
      <xs:element name="CheckTotalDuctLeakage" type="xs:boolean" minOccurs="0">
        <xs:annotation>
          <xs:documentation>Total duct leakage (less than or equal to) the greater of 12 CFM / 100 sq ft of CFA or 120 CFM for all duct systems? (true/false)</xs:documentation>
        </xs:annotation>
      </xs:element>
      <xs:element name="CheckIndoorAirPlusVerification" type="xs:boolean" minOccurs="0">
        <xs:annotation>
          <xs:documentation>Check Indoor AirPlus Verification? (true/false)</xs:documentation>
        </xs:annotation>
      </xs:element>
    </xs:sequence>
  </xs:complexType>
</xs:element>
Schema location file:/Users/ryanschmied/Downloads/ResXSDv3.1.07.xsd
Element EPAEstarType / EPAEstarCertifications / CheckInsulationInstallGrade
Namespace No namespace
Annotations
All entries for insulation installation grade equal Grade I? (true/false)
Diagram
Diagram
Type xs:boolean
Properties
content simple
minOccurs 0
Source
<xs:element name="CheckInsulationInstallGrade" type="xs:boolean" minOccurs="0">
  <xs:annotation>
    <xs:documentation>All entries for insulation installation grade equal Grade I? (true/false)</xs:documentation>
  </xs:annotation>
</xs:element>
Schema location file:/Users/ryanschmied/Downloads/ResXSDv3.1.07.xsd
Element EPAEstarType / EPAEstarCertifications / CheckODDuctLeakage
Namespace No namespace
Annotations
Duct leakage to outdoors (less than or equal to) the greater of 4 CFM / 100 sq ft of CFA or 40 CFM for all duct systems? (true/false)
Diagram
Diagram
Type xs:boolean
Properties
content simple
minOccurs 0
Source
<xs:element name="CheckODDuctLeakage" type="xs:boolean" minOccurs="0">
  <xs:annotation>
    <xs:documentation>Duct leakage to outdoors (less than or equal to) the greater of 4 CFM / 100 sq ft of CFA or 40 CFM for all duct systems? (true/false)</xs:documentation>
  </xs:annotation>
</xs:element>
Schema location file:/Users/ryanschmied/Downloads/ResXSDv3.1.07.xsd
Element EPAEstarType / EPAEstarCertifications / CheckTotalDuctLeakage
Namespace No namespace
Annotations
Total duct leakage (less than or equal to) the greater of 12 CFM / 100 sq ft of CFA or 120 CFM for all duct systems? (true/false)
Diagram
Diagram
Type xs:boolean
Properties
content simple
minOccurs 0
Source
<xs:element name="CheckTotalDuctLeakage" type="xs:boolean" minOccurs="0">
  <xs:annotation>
    <xs:documentation>Total duct leakage (less than or equal to) the greater of 12 CFM / 100 sq ft of CFA or 120 CFM for all duct systems? (true/false)</xs:documentation>
  </xs:annotation>
</xs:element>
Schema location file:/Users/ryanschmied/Downloads/ResXSDv3.1.07.xsd
Element EPAEstarType / EPAEstarCertifications / CheckIndoorAirPlusVerification
Namespace No namespace
Annotations
Check Indoor AirPlus Verification? (true/false)
Diagram
Diagram
Type xs:boolean
Properties
content simple
minOccurs 0
Source
<xs:element name="CheckIndoorAirPlusVerification" type="xs:boolean" minOccurs="0">
  <xs:annotation>
    <xs:documentation>Check Indoor AirPlus Verification? (true/false)</xs:documentation>
  </xs:annotation>
</xs:element>
Schema location file:/Users/ryanschmied/Downloads/ResXSDv3.1.07.xsd
Element Project / Ratings / Confirmed / EEP / ProgramType / DOE
Namespace No namespace
Annotations
DOE Zero Energy Ready Home qualification
Diagram
DiagramResXSDv3_1_07_xsd.tmp#DOEZERHType_DOEZERHQualifiedResXSDv3_1_07_xsd.tmp#DOEZERHType_ZERHVersionResXSDv3_1_07_xsd.tmp#DOEZERHType_ZERHPartnerIDResXSDv3_1_07_xsd.tmp#DOEZERHType_RegisteredBuilderResXSDv3_1_07_xsd.tmp#DOEZERHType_DOEQualificationScoresResXSDv3_1_07_xsd.tmp#DOEZERHType_CondSpaceIncBasementResXSDv3_1_07_xsd.tmp#DOEZERHType_CondSpaceExBasementResXSDv3_1_07_xsd.tmp#DOEZERHType_EstimatedAnnualEnergySavingsResXSDv3_1_07_xsd.tmp#DOEZERHType_EstimatedAnnualEmissionReductionsResXSDv3_1_07_xsd.tmp#DOEZERHType_RaterCertificationResXSDv3_1_07_xsd.tmp#DOEZERHType_EStarV3ResXSDv3_1_07_xsd.tmp#DOEZERHType_FenestrationResXSDv3_1_07_xsd.tmp#DOEZERHType_InsulationResXSDv3_1_07_xsd.tmp#DOEZERHType_DuctLocationResXSDv3_1_07_xsd.tmp#DOEZERHType_AppliancesResXSDv3_1_07_xsd.tmp#DOEZERHType_LightingResXSDv3_1_07_xsd.tmp#DOEZERHType_FanEfficiencyResXSDv3_1_07_xsd.tmp#DOEZERHType_RatedPeakLoadResXSDv3_1_07_xsd.tmp#DOEZERHType_ReferencePeakLoadResXSDv3_1_07_xsd.tmp#DOEZERHType_RatedEnergyIntensityResXSDv3_1_07_xsd.tmp#DOEZERHType_IndoorairPLUSResXSDv3_1_07_xsd.tmp#DOEZERHType_DHWdistributionResXSDv3_1_07_xsd.tmp#DOEZERHType_ERVRequirementsResXSDv3_1_07_xsd.tmp#DOEZERHType_RenewableReadyResXSDv3_1_07_xsd.tmp#DOEZERHType_ElectricReadyResXSDv3_1_07_xsd.tmp#DOEZERHType_EVReadyResXSDv3_1_07_xsd.tmp#DOEZERHType_QualifiedviaSamplingResXSDv3_1_07_xsd.tmp#DOEZERHType_CertifiedEPAWaterSenseResXSDv3_1_07_xsd.tmp#DOEZERHType_CertifiedBHSFortifiedResXSDv3_1_07_xsd.tmp#DOEZERHType_FollowedDOEZERHGuideResXSDv3_1_07_xsd.tmp#DOEZERHType_SignedUtilityWaiverResXSDv3_1_07_xsd.tmp#DOEZERHType
Type DOEZERHType
Properties
content complex
minOccurs 0
maxOccurs 1
Model
Children Appliances, CertifiedBHSFortified, CertifiedEPAWaterSense, CondSpaceExBasement, CondSpaceIncBasement, DHWdistribution, DOEQualificationScores, DOEZERHQualified, DuctLocation, ERVRequirements, EStarV3, EVReady, ElectricReady, EstimatedAnnualEmissionReductions, EstimatedAnnualEnergySavings, FanEfficiency, Fenestration, FollowedDOEZERHGuide, IndoorairPLUS, Insulation, Lighting, QualifiedviaSampling, RatedEnergyIntensity, RatedPeakLoad, RaterCertification, ReferencePeakLoad, RegisteredBuilder, RenewableReady, SignedUtilityWaiver, ZERHPartnerID, ZERHVersion
Instance
<DOE>
  <DOEZERHQualified>{1,1}</DOEZERHQualified>
  <ZERHVersion>{1,1}</ZERHVersion>
  <ZERHPartnerID>{1,1}</ZERHPartnerID>
  <RegisteredBuilder>{1,1}</RegisteredBuilder>
  <DOEQualificationScores>{0,1}</DOEQualificationScores>
  <CondSpaceIncBasement>{1,1}</CondSpaceIncBasement>
  <CondSpaceExBasement>{1,1}</CondSpaceExBasement>
  <EstimatedAnnualEnergySavings>{1,1}</EstimatedAnnualEnergySavings>
  <EstimatedAnnualEmissionReductions>{1,1}</EstimatedAnnualEmissionReductions>
  <RaterCertification>{1,1}</RaterCertification>
  <EStarV3>{1,1}</EStarV3>
  <Fenestration>{1,1}</Fenestration>
  <Insulation>{1,1}</Insulation>
  <DuctLocation>{1,1}</DuctLocation>
  <Appliances>{1,1}</Appliances>
  <Lighting>{1,1}</Lighting>
  <FanEfficiency>{1,1}</FanEfficiency>
  <RatedPeakLoad>{1,1}</RatedPeakLoad>
  <ReferencePeakLoad>{1,1}</ReferencePeakLoad>
  <RatedEnergyIntensity>{1,1}</RatedEnergyIntensity>
  <IndoorairPLUS>{1,1}</IndoorairPLUS>
  <DHWdistribution>{1,1}</DHWdistribution>
  <ERVRequirements>{1,1}</ERVRequirements>
  <RenewableReady>{1,1}</RenewableReady>
  <ElectricReady>{1,1}</ElectricReady>
  <EVReady>{1,1}</EVReady>
  <QualifiedviaSampling>{1,1}</QualifiedviaSampling>
  <CertifiedEPAWaterSense>{1,1}</CertifiedEPAWaterSense>
  <CertifiedBHSFortified>{1,1}</CertifiedBHSFortified>
  <FollowedDOEZERHGuide>{1,1}</FollowedDOEZERHGuide>
  <SignedUtilityWaiver>{1,1}</SignedUtilityWaiver>
</DOE>
Asserts
Test XPath default namespace Annotation
(DOEZERHQualified = false()) or (DOEZERHQualified[text()] and (exists(DOEQualificationScores)))
Source
<xs:element name="DOE" type="DOEZERHType" minOccurs="0" maxOccurs="1">
  <xs:annotation>
    <xs:documentation>DOE Zero Energy Ready Home qualification</xs:documentation>
  </xs:annotation>
</xs:element>
Schema location file:/Users/ryanschmied/Downloads/ResXSDv3.1.07.xsd
Element DOEZERHType / DOEZERHQualified
Namespace No namespace
Annotations
Is Home ZERH qualified?
Diagram
Diagram
Type xs:boolean
Properties
content simple
minOccurs 1
default false
Source
<xs:element name="DOEZERHQualified" type="xs:boolean" default="false" minOccurs="1">
  <xs:annotation>
    <xs:documentation>Is Home ZERH qualified?</xs:documentation>
  </xs:annotation>
</xs:element>
Schema location file:/Users/ryanschmied/Downloads/ResXSDv3.1.07.xsd
Element DOEZERHType / ZERHVersion
Namespace No namespace
Annotations
Enter DOE Zero Enery Ready Home (ZERH) version number
Diagram
DiagramResXSDv3_1_07_xsd.tmp#ZERHVersionType
Type ZERHVersionType
Properties
content simple
Facets
enumeration ZERHv1.8
National version 1, revision 08
enumeration ZERHv1.8CA
California version 1, revision 08
enumeration SFZERHv2
National Single Family ZERH version 2
enumeration MFZERHv2
National Multifamily ZERH version 2
enumeration SFZERHv2CA
California Single Family ZERH version 2
enumeration MFZERHv2CA
California Multifamily ZERH version 2
Source
<xs:element name="ZERHVersion" type="ZERHVersionType">
  <xs:annotation>
    <xs:documentation>Enter DOE Zero Enery Ready Home (ZERH) version number</xs:documentation>
  </xs:annotation>
</xs:element>
Schema location file:/Users/ryanschmied/Downloads/ResXSDv3.1.07.xsd
Element DOEZERHType / ZERHPartnerID
Namespace No namespace
Diagram
Diagram
Type xs:string
Properties
content simple
Source
<xs:element name="ZERHPartnerID" type="xs:string"/>
Schema location file:/Users/ryanschmied/Downloads/ResXSDv3.1.07.xsd
Element DOEZERHType / RegisteredBuilder
Namespace No namespace
Diagram
Diagram
Type xs:string
Properties
content simple
Source
<xs:element name="RegisteredBuilder" type="xs:string"/>
Schema location file:/Users/ryanschmied/Downloads/ResXSDv3.1.07.xsd
Element DOEZERHType / DOEQualificationScores
Namespace No namespace
Diagram
DiagramResXSDv3_1_07_xsd.tmp#DOEZERHType_DOEZERHType_DOEQualificationScores_SizeHERSTargetResXSDv3_1_07_xsd.tmp#DOEZERHType_DOEZERHType_DOEQualificationScores_SizeAdjFactorResXSDv3_1_07_xsd.tmp#DOEZERHType_DOEZERHType_DOEQualificationScores_HERSWithoutOPP
Properties
content complex
minOccurs 0
Model
Children HERSWithoutOPP, SizeAdjFactor, SizeHERSTarget
Instance
<DOEQualificationScores>
  <SizeHERSTarget>{1,1}</SizeHERSTarget>
  <SizeAdjFactor>{1,1}</SizeAdjFactor>
  <HERSWithoutOPP>{1,1}</HERSWithoutOPP>
</DOEQualificationScores>
Source
<xs:element name="DOEQualificationScores" minOccurs="0">
  <xs:complexType>
    <xs:sequence>
      <xs:element name="SizeHERSTarget" type="xs:float" minOccurs="1">
        <xs:annotation>
          <xs:documentation>Size Adjusted HERS Index Target (required if qualified = true)</xs:documentation>
        </xs:annotation>
      </xs:element>
      <xs:element name="SizeAdjFactor" type="xs:float" minOccurs="1">
        <xs:annotation>
          <xs:documentation>Size Adjustment Factor (required if qualified = true)</xs:documentation>
        </xs:annotation>
      </xs:element>
      <xs:element name="HERSWithoutOPP" type="xs:float" minOccurs="1">
        <xs:annotation>
          <xs:documentation>HERS Index without OPP (required if qualified = true)</xs:documentation>
        </xs:annotation>
      </xs:element>
    </xs:sequence>
  </xs:complexType>
</xs:element>
Schema location file:/Users/ryanschmied/Downloads/ResXSDv3.1.07.xsd
Element DOEZERHType / DOEQualificationScores / SizeHERSTarget
Namespace No namespace
Annotations
Size Adjusted HERS Index Target (required if qualified = true)
Diagram
Diagram
Type xs:float
Properties
content simple
minOccurs 1
Source
<xs:element name="SizeHERSTarget" type="xs:float" minOccurs="1">
  <xs:annotation>
    <xs:documentation>Size Adjusted HERS Index Target (required if qualified = true)</xs:documentation>
  </xs:annotation>
</xs:element>
Schema location file:/Users/ryanschmied/Downloads/ResXSDv3.1.07.xsd
Element DOEZERHType / DOEQualificationScores / SizeAdjFactor
Namespace No namespace
Annotations
Size Adjustment Factor (required if qualified = true)
Diagram
Diagram
Type xs:float
Properties
content simple
minOccurs 1
Source
<xs:element name="SizeAdjFactor" type="xs:float" minOccurs="1">
  <xs:annotation>
    <xs:documentation>Size Adjustment Factor (required if qualified = true)</xs:documentation>
  </xs:annotation>
</xs:element>
Schema location file:/Users/ryanschmied/Downloads/ResXSDv3.1.07.xsd
Element DOEZERHType / DOEQualificationScores / HERSWithoutOPP
Namespace No namespace
Annotations
HERS Index without OPP (required if qualified = true)
Diagram
Diagram
Type xs:float
Properties
content simple
minOccurs 1
Source
<xs:element name="HERSWithoutOPP" type="xs:float" minOccurs="1">
  <xs:annotation>
    <xs:documentation>HERS Index without OPP (required if qualified = true)</xs:documentation>
  </xs:annotation>
</xs:element>
Schema location file:/Users/ryanschmied/Downloads/ResXSDv3.1.07.xsd
Element DOEZERHType / CondSpaceIncBasement
Namespace No namespace
Annotations
Conditioned space including basement (floating point value)
Diagram
Diagram
Type xs:float
Properties
content simple
minOccurs 1
Source
<xs:element name="CondSpaceIncBasement" type="xs:float" minOccurs="1">
  <xs:annotation>
    <xs:documentation>Conditioned space including basement (floating point value)</xs:documentation>
  </xs:annotation>
</xs:element>
Schema location file:/Users/ryanschmied/Downloads/ResXSDv3.1.07.xsd
Element DOEZERHType / CondSpaceExBasement
Namespace No namespace
Annotations
Conditioned space excluding basement (floating point value)
Diagram
Diagram
Type xs:float
Properties
content simple
minOccurs 1
Source
<xs:element name="CondSpaceExBasement" type="xs:float" minOccurs="1">
  <xs:annotation>
    <xs:documentation>Conditioned space excluding basement (floating point value)</xs:documentation>
  </xs:annotation>
</xs:element>
Schema location file:/Users/ryanschmied/Downloads/ResXSDv3.1.07.xsd
Element DOEZERHType / EstimatedAnnualEnergySavings
Namespace No namespace
Diagram
DiagramResXSDv3_1_07_xsd.tmp#DOEZERHType_DOEZERHType_EstimatedAnnualEnergySavings_ElectricResXSDv3_1_07_xsd.tmp#DOEZERHType_DOEZERHType_EstimatedAnnualEnergySavings_NaturalGasResXSDv3_1_07_xsd.tmp#DOEZERHType_DOEZERHType_EstimatedAnnualEnergySavings_FuelOilResXSDv3_1_07_xsd.tmp#DOEZERHType_DOEZERHType_EstimatedAnnualEnergySavings_Propane
Properties
content complex
Model
Children Electric, FuelOil, NaturalGas, Propane
Instance
<EstimatedAnnualEnergySavings>
  <Electric>{0,1}</Electric>
  <NaturalGas>{0,1}</NaturalGas>
  <FuelOil>{0,1}</FuelOil>
  <Propane>{0,1}</Propane>
</EstimatedAnnualEnergySavings>
Source
<xs:element name="EstimatedAnnualEnergySavings">
  <xs:complexType>
    <xs:sequence>
      <xs:element name="Electric" type="xs:float" default="0" minOccurs="0">
        <xs:annotation>
          <xs:documentation>Electric kWh/year (floating point value - default = 0)</xs:documentation>
        </xs:annotation>
      </xs:element>
      <xs:element name="NaturalGas" type="xs:float" default="0" minOccurs="0">
        <xs:annotation>
          <xs:documentation>Natural gas therms/year (floating point value - default = 0)</xs:documentation>
        </xs:annotation>
      </xs:element>
      <xs:element name="FuelOil" type="xs:float" default="0" minOccurs="0">
        <xs:annotation>
          <xs:documentation>Fuel Oil gallons/year (floating point value - default = 0)</xs:documentation>
        </xs:annotation>
      </xs:element>
      <xs:element name="Propane" type="xs:float" default="0" minOccurs="0">
        <xs:annotation>
          <xs:documentation>Propane gallons/year (floating point value - default = 0)</xs:documentation>
        </xs:annotation>
      </xs:element>
    </xs:sequence>
  </xs:complexType>
</xs:element>
Schema location file:/Users/ryanschmied/Downloads/ResXSDv3.1.07.xsd
Element DOEZERHType / EstimatedAnnualEnergySavings / Electric
Namespace No namespace
Annotations
Electric kWh/year (floating point value - default = 0)
Diagram
Diagram
Type xs:float
Properties
content simple
minOccurs 0
default 0
Source
<xs:element name="Electric" type="xs:float" default="0" minOccurs="0">
  <xs:annotation>
    <xs:documentation>Electric kWh/year (floating point value - default = 0)</xs:documentation>
  </xs:annotation>
</xs:element>
Schema location file:/Users/ryanschmied/Downloads/ResXSDv3.1.07.xsd
Element DOEZERHType / EstimatedAnnualEnergySavings / NaturalGas
Namespace No namespace
Annotations
Natural gas therms/year (floating point value - default = 0)
Diagram
Diagram
Type xs:float
Properties
content simple
minOccurs 0
default 0
Source
<xs:element name="NaturalGas" type="xs:float" default="0" minOccurs="0">
  <xs:annotation>
    <xs:documentation>Natural gas therms/year (floating point value - default = 0)</xs:documentation>
  </xs:annotation>
</xs:element>
Schema location file:/Users/ryanschmied/Downloads/ResXSDv3.1.07.xsd
Element DOEZERHType / EstimatedAnnualEnergySavings / FuelOil
Namespace No namespace
Annotations
Fuel Oil gallons/year (floating point value - default = 0)
Diagram
Diagram
Type xs:float
Properties
content simple
minOccurs 0
default 0
Source
<xs:element name="FuelOil" type="xs:float" default="0" minOccurs="0">
  <xs:annotation>
    <xs:documentation>Fuel Oil gallons/year (floating point value - default = 0)</xs:documentation>
  </xs:annotation>
</xs:element>
Schema location file:/Users/ryanschmied/Downloads/ResXSDv3.1.07.xsd
Element DOEZERHType / EstimatedAnnualEnergySavings / Propane
Namespace No namespace
Annotations
Propane gallons/year (floating point value - default = 0)
Diagram
Diagram
Type xs:float
Properties
content simple
minOccurs 0
default 0
Source
<xs:element name="Propane" type="xs:float" default="0" minOccurs="0">
  <xs:annotation>
    <xs:documentation>Propane gallons/year (floating point value - default = 0)</xs:documentation>
  </xs:annotation>
</xs:element>
Schema location file:/Users/ryanschmied/Downloads/ResXSDv3.1.07.xsd
Element DOEZERHType / EstimatedAnnualEmissionReductions
Namespace No namespace
Diagram
DiagramResXSDv3_1_07_xsd.tmp#DOEZERHType_DOEZERHType_EstimatedAnnualEmissionReductions_CO2ResXSDv3_1_07_xsd.tmp#DOEZERHType_DOEZERHType_EstimatedAnnualEmissionReductions_SO2ResXSDv3_1_07_xsd.tmp#DOEZERHType_DOEZERHType_EstimatedAnnualEmissionReductions_NOx
Properties
content complex
Model
Children CO2, NOx, SO2
Instance
<EstimatedAnnualEmissionReductions>
  <CO2>{0,1}</CO2>
  <SO2>{0,1}</SO2>
  <NOx>{0,1}</NOx>
</EstimatedAnnualEmissionReductions>
Source
<xs:element name="EstimatedAnnualEmissionReductions">
  <xs:complexType>
    <xs:sequence>
      <xs:element name="CO2" type="xs:float" default="0" minOccurs="0">
        <xs:annotation>
          <xs:documentation>CO2 ton/year (floating point value - default = 0)</xs:documentation>
        </xs:annotation>
      </xs:element>
      <xs:element name="SO2" type="xs:float" default="0" minOccurs="0">
        <xs:annotation>
          <xs:documentation>SO2 lb/year (floating point value - default = 0)</xs:documentation>
        </xs:annotation>
      </xs:element>
      <xs:element name="NOx" type="xs:float" default="0" minOccurs="0">
        <xs:annotation>
          <xs:documentation>NOx lb/year (floating point value - default = 0)</xs:documentation>
        </xs:annotation>
      </xs:element>
    </xs:sequence>
  </xs:complexType>
</xs:element>
Schema location file:/Users/ryanschmied/Downloads/ResXSDv3.1.07.xsd
Element DOEZERHType / EstimatedAnnualEmissionReductions / CO2
Namespace No namespace
Annotations
CO2 ton/year (floating point value - default = 0)
Diagram
Diagram
Type xs:float
Properties
content simple
minOccurs 0
default 0
Source
<xs:element name="CO2" type="xs:float" default="0" minOccurs="0">
  <xs:annotation>
    <xs:documentation>CO2 ton/year (floating point value - default = 0)</xs:documentation>
  </xs:annotation>
</xs:element>
Schema location file:/Users/ryanschmied/Downloads/ResXSDv3.1.07.xsd
Element DOEZERHType / EstimatedAnnualEmissionReductions / SO2
Namespace No namespace
Annotations
SO2 lb/year (floating point value - default = 0)
Diagram
Diagram
Type xs:float
Properties
content simple
minOccurs 0
default 0
Source
<xs:element name="SO2" type="xs:float" default="0" minOccurs="0">
  <xs:annotation>
    <xs:documentation>SO2 lb/year (floating point value - default = 0)</xs:documentation>
  </xs:annotation>
</xs:element>
Schema location file:/Users/ryanschmied/Downloads/ResXSDv3.1.07.xsd
Element DOEZERHType / EstimatedAnnualEmissionReductions / NOx
Namespace No namespace
Annotations
NOx lb/year (floating point value - default = 0)
Diagram
Diagram
Type xs:float
Properties
content simple
minOccurs 0
default 0
Source
<xs:element name="NOx" type="xs:float" default="0" minOccurs="0">
  <xs:annotation>
    <xs:documentation>NOx lb/year (floating point value - default = 0)</xs:documentation>
  </xs:annotation>
</xs:element>
Schema location file:/Users/ryanschmied/Downloads/ResXSDv3.1.07.xsd
Element DOEZERHType / RaterCertification
Namespace No namespace
Diagram
Diagram
Type xs:boolean
Properties
content simple
minOccurs 1
default false
Source
<xs:element name="RaterCertification" type="xs:boolean" default="false" minOccurs="1"/>
Schema location file:/Users/ryanschmied/Downloads/ResXSDv3.1.07.xsd
Element DOEZERHType / EStarV3
Namespace No namespace
Annotations
Meets EnergyStar v3 requirement (true/false - default = false)
Diagram
Diagram
Type xs:boolean
Properties
content simple
default false
Source
<xs:element name="EStarV3" type="xs:boolean" default="false">
  <xs:annotation>
    <xs:documentation>Meets EnergyStar v3 requirement (true/false - default = false)</xs:documentation>
  </xs:annotation>
</xs:element>
Schema location file:/Users/ryanschmied/Downloads/ResXSDv3.1.07.xsd
Element DOEZERHType / Fenestration
Namespace No namespace
Annotations
Meets mandatory Fenestration requirement (true/false - default = false)
Diagram
Diagram
Type xs:boolean
Properties
content simple
default false
Source
<xs:element name="Fenestration" type="xs:boolean" default="false">
  <xs:annotation>
    <xs:documentation>Meets mandatory Fenestration requirement (true/false - default = false)</xs:documentation>
  </xs:annotation>
</xs:element>
Schema location file:/Users/ryanschmied/Downloads/ResXSDv3.1.07.xsd
Element DOEZERHType / Insulation
Namespace No namespace
Annotations
Meets mandatory Insulation requirements (true/false - default = false)
Diagram
Diagram
Type xs:boolean
Properties
content simple
default false
Source
<xs:element name="Insulation" type="xs:boolean" default="false">
  <xs:annotation>
    <xs:documentation>Meets mandatory Insulation requirements (true/false - default = false)</xs:documentation>
  </xs:annotation>
</xs:element>
Schema location file:/Users/ryanschmied/Downloads/ResXSDv3.1.07.xsd
Element DOEZERHType / DuctLocation
Namespace No namespace
Annotations
Meets mandatory duct location  (true/false - default = false)
Diagram
Diagram
Type xs:boolean
Properties
content simple
default false
Source
<xs:element name="DuctLocation" type="xs:boolean" default="false">
  <xs:annotation>
    <xs:documentation>Meets mandatory duct location (true/false - default = false)</xs:documentation>
  </xs:annotation>
</xs:element>
Schema location file:/Users/ryanschmied/Downloads/ResXSDv3.1.07.xsd
Element DOEZERHType / Appliances
Namespace No namespace
Annotations
Meets mandatory appliances requirements (true/false - default = false)
Diagram
Diagram
Type xs:boolean
Properties
content simple
default false
Source
<xs:element name="Appliances" type="xs:boolean" default="false">
  <xs:annotation>
    <xs:documentation>Meets mandatory appliances requirements (true/false - default = false)</xs:documentation>
  </xs:annotation>
</xs:element>
Schema location file:/Users/ryanschmied/Downloads/ResXSDv3.1.07.xsd
Element DOEZERHType / Lighting
Namespace No namespace
Annotations
Meets mandatory lighting requirement (true/false - default = false)
Diagram
Diagram
Type xs:boolean
Properties
content simple
default false
Source
<xs:element name="Lighting" type="xs:boolean" default="false">
  <xs:annotation>
    <xs:documentation>Meets mandatory lighting requirement (true/false - default = false)</xs:documentation>
  </xs:annotation>
</xs:element>
Schema location file:/Users/ryanschmied/Downloads/ResXSDv3.1.07.xsd
Element DOEZERHType / FanEfficiency
Namespace No namespace
Annotations
Meets mandatory fan efficiency requirement (true/false - default = false)
Diagram
Diagram
Type xs:boolean
Properties
content simple
default false
Source
<xs:element name="FanEfficiency" type="xs:boolean" default="false">
  <xs:annotation>
    <xs:documentation>Meets mandatory fan efficiency requirement (true/false - default = false)</xs:documentation>
  </xs:annotation>
</xs:element>
Schema location file:/Users/ryanschmied/Downloads/ResXSDv3.1.07.xsd
Element DOEZERHType / RatedPeakLoad
Namespace No namespace
Annotations
Rated Home peak electricity use (kWh)
Diagram
Diagram
Type xs:float
Properties
content simple
Source
<xs:element name="RatedPeakLoad" type="xs:float">
  <xs:annotation>
    <xs:documentation>Rated Home peak electricity use (kWh)</xs:documentation>
  </xs:annotation>
</xs:element>
Schema location file:/Users/ryanschmied/Downloads/ResXSDv3.1.07.xsd
Element DOEZERHType / ReferencePeakLoad
Namespace No namespace
Annotations
Rated Home peak electricity use (kWh)
Diagram
Diagram
Type xs:float
Properties
content simple
Source
<xs:element name="ReferencePeakLoad" type="xs:float">
  <xs:annotation>
    <xs:documentation>Rated Home peak electricity use (kWh)</xs:documentation>
  </xs:annotation>
</xs:element>
Schema location file:/Users/ryanschmied/Downloads/ResXSDv3.1.07.xsd
Element DOEZERHType / RatedEnergyIntensity
Namespace No namespace
Annotations
Rated Home enery use intensity(kBtu/sqft)
Diagram
Diagram
Type xs:float
Properties
content simple
Source
<xs:element name="RatedEnergyIntensity" type="xs:float">
  <xs:annotation>
    <xs:documentation>Rated Home enery use intensity(kBtu/sqft)</xs:documentation>
  </xs:annotation>
</xs:element>
Schema location file:/Users/ryanschmied/Downloads/ResXSDv3.1.07.xsd
Element DOEZERHType / IndoorairPLUS
Namespace No namespace
Annotations
Meets mandatory Indoor airPLUS requirement (true/false - default = false)
Diagram
Diagram
Type xs:boolean
Properties
content simple
default false
Source
<xs:element name="IndoorairPLUS" type="xs:boolean" default="false">
  <xs:annotation>
    <xs:documentation>Meets mandatory Indoor airPLUS requirement (true/false - default = false)</xs:documentation>
  </xs:annotation>
</xs:element>
Schema location file:/Users/ryanschmied/Downloads/ResXSDv3.1.07.xsd
Element DOEZERHType / DHWdistribution
Namespace No namespace
Annotations
Meets mandatory Hot Water distribution requirements (true/false - default = false)
Diagram
Diagram
Type xs:boolean
Properties
content simple
default false
Source
<xs:element name="DHWdistribution" type="xs:boolean" default="false">
  <xs:annotation>
    <xs:documentation>Meets mandatory Hot Water distribution requirements (true/false - default = false)</xs:documentation>
  </xs:annotation>
</xs:element>
Schema location file:/Users/ryanschmied/Downloads/ResXSDv3.1.07.xsd
Element DOEZERHType / ERVRequirements
Namespace No namespace
Annotations
Meets mandatory H/ERV requirements if in Climate Zone 6-8 (true/false - default = false)
Diagram
Diagram
Type xs:boolean
Properties
content simple
default false
Source
<xs:element name="ERVRequirements" type="xs:boolean" default="false">
  <xs:annotation>
    <xs:documentation>Meets mandatory H/ERV requirements if in Climate Zone 6-8 (true/false - default = false)</xs:documentation>
  </xs:annotation>
</xs:element>
Schema location file:/Users/ryanschmied/Downloads/ResXSDv3.1.07.xsd
Element DOEZERHType / RenewableReady
Namespace No namespace
Annotations
Meets mandatory Renewable Ready Home requirements (true/false - default = false)
Diagram
Diagram
Type xs:boolean
Properties
content simple
default false
Source
<xs:element name="RenewableReady" type="xs:boolean" default="false">
  <xs:annotation>
    <xs:documentation>Meets mandatory Renewable Ready Home requirements (true/false - default = false)</xs:documentation>
  </xs:annotation>
</xs:element>
Schema location file:/Users/ryanschmied/Downloads/ResXSDv3.1.07.xsd
Element DOEZERHType / ElectricReady
Namespace No namespace
Annotations
Meets mandatory Electric Ready Home requirements (true/false - default = false)
Diagram
Diagram
Type xs:boolean
Properties
content simple
default false
Source
<xs:element name="ElectricReady" type="xs:boolean" default="false">
  <xs:annotation>
    <xs:documentation>Meets mandatory Electric Ready Home requirements (true/false - default = false)</xs:documentation>
  </xs:annotation>
</xs:element>
Schema location file:/Users/ryanschmied/Downloads/ResXSDv3.1.07.xsd
Element DOEZERHType / EVReady
Namespace No namespace
Annotations
Meets mandatory Electric Vehicle Ready Home requirements (true/false - default = false)
Diagram
Diagram
Type xs:boolean
Properties
content simple
default false
Source
<xs:element name="EVReady" type="xs:boolean" default="false">
  <xs:annotation>
    <xs:documentation>Meets mandatory Electric Vehicle Ready Home requirements (true/false - default = false)</xs:documentation>
  </xs:annotation>
</xs:element>
Schema location file:/Users/ryanschmied/Downloads/ResXSDv3.1.07.xsd
Element DOEZERHType / QualifiedviaSampling
Namespace No namespace
Annotations
Home qualified via sampling (true/false - default = false)
Diagram
Diagram
Type xs:boolean
Properties
content simple
default false
Source
<xs:element name="QualifiedviaSampling" type="xs:boolean" default="false">
  <xs:annotation>
    <xs:documentation>Home qualified via sampling (true/false - default = false)</xs:documentation>
  </xs:annotation>
</xs:element>
Schema location file:/Users/ryanschmied/Downloads/ResXSDv3.1.07.xsd
Element DOEZERHType / CertifiedEPAWaterSense
Namespace No namespace
Annotations
Certified EPA WaterSense (true/false - default = false)
Diagram
Diagram
Type xs:boolean
Properties
content simple
default false
Source
<xs:element name="CertifiedEPAWaterSense" type="xs:boolean" default="false">
  <xs:annotation>
    <xs:documentation>Certified EPA WaterSense (true/false - default = false)</xs:documentation>
  </xs:annotation>
</xs:element>
Schema location file:/Users/ryanschmied/Downloads/ResXSDv3.1.07.xsd
Element DOEZERHType / CertifiedBHSFortified
Namespace No namespace
Annotations
Certified IBHS Fortified (true/false - default = false)
Diagram
Diagram
Type xs:boolean
Properties
content simple
default false
Source
<xs:element name="CertifiedBHSFortified" type="xs:boolean" default="false">
  <xs:annotation>
    <xs:documentation>Certified IBHS Fortified (true/false - default = false)</xs:documentation>
  </xs:annotation>
</xs:element>
Schema location file:/Users/ryanschmied/Downloads/ResXSDv3.1.07.xsd
Element DOEZERHType / FollowedDOEZERHGuide
Namespace No namespace
Annotations
Followed DOE ZERH Quality Management Guide (true/false - default = false)
Diagram
Diagram
Type xs:boolean
Properties
content simple
default false
Source
<xs:element name="FollowedDOEZERHGuide" type="xs:boolean" default="false">
  <xs:annotation>
    <xs:documentation>Followed DOE ZERH Quality Management Guide (true/false - default = false)</xs:documentation>
  </xs:annotation>
</xs:element>
Schema location file:/Users/ryanschmied/Downloads/ResXSDv3.1.07.xsd
Element DOEZERHType / SignedUtilityWaiver
Namespace No namespace
Annotations
Buyer signed utility bill waiver (true/false - default = false)
Diagram
Diagram
Type xs:boolean
Properties
content simple
default false
Source
<xs:element name="SignedUtilityWaiver" type="xs:boolean" default="false">
  <xs:annotation>
    <xs:documentation>Buyer signed utility bill waiver (true/false - default = false)</xs:documentation>
  </xs:annotation>
</xs:element>
Schema location file:/Users/ryanschmied/Downloads/ResXSDv3.1.07.xsd
Element Project / Ratings / Confirmed / EEP / ProgramType / IAP
Namespace No namespace
Annotations
Indoor Air-Plus qualification
Diagram
DiagramResXSDv3_1_07_xsd.tmp#IAPType_IndoorairPLUSQualifiedResXSDv3_1_07_xsd.tmp#IAPType_VersionNoResXSDv3_1_07_xsd.tmp#IAPType
Type IAPType
Properties
content complex
minOccurs 0
maxOccurs 1
Model
Children IndoorairPLUSQualified, VersionNo
Instance
<IAP>
  <IndoorairPLUSQualified>{1,1}</IndoorairPLUSQualified>
  <VersionNo>{0,1}</VersionNo>
</IAP>
Asserts
Test XPath default namespace Annotation
(IndoorairPLUSQualified = false()) or (IndoorairPLUSQualified[text()] and (exists(VersionNo)))
Source
<xs:element name="IAP" type="IAPType" minOccurs="0" maxOccurs="1">
  <xs:annotation>
    <xs:documentation>Indoor Air-Plus qualification</xs:documentation>
  </xs:annotation>
</xs:element>
Schema location file:/Users/ryanschmied/Downloads/ResXSDv3.1.07.xsd
Element IAPType / IndoorairPLUSQualified
Namespace No namespace
Diagram
Diagram
Type xs:boolean
Properties
content simple
minOccurs 1
default false
Source
<xs:element name="IndoorairPLUSQualified" type="xs:boolean" default="false" minOccurs="1"/>
Schema location file:/Users/ryanschmied/Downloads/ResXSDv3.1.07.xsd
Element IAPType / VersionNo
Namespace No namespace
Diagram
Diagram
Type restriction of xs:string
Properties
content simple
minOccurs 0
Facets
enumeration IAPv1.0
IAPv1.0
enumeration IAPv2.0 Certified
Meets mandatory Indoor airPLUS requirement
enumeration IAPv2.0 Gold
Meets mandatory Indoor airPLUS requirement
Source
<xs:element name="VersionNo" minOccurs="0">
  <xs:simpleType>
    <xs:restriction base="xs:string">
      <xs:enumeration value="IAPv1.0">
        <xs:annotation>
          <xs:documentation>IAPv1.0</xs:documentation>
        </xs:annotation>
      </xs:enumeration>
      <xs:enumeration value="IAPv2.0 Certified">
        <xs:annotation>
          <xs:documentation>Meets mandatory Indoor airPLUS requirement</xs:documentation>
        </xs:annotation>
      </xs:enumeration>
      <xs:enumeration value="IAPv2.0 Gold">
        <xs:annotation>
          <xs:documentation>Meets mandatory Indoor airPLUS requirement</xs:documentation>
        </xs:annotation>
      </xs:enumeration>
    </xs:restriction>
  </xs:simpleType>
</xs:element>
Schema location file:/Users/ryanschmied/Downloads/ResXSDv3.1.07.xsd
Element Project / Ratings / Confirmed / EEP / ProgramType / OPQ
Namespace No namespace
Annotations
Other Program qualification
Diagram
DiagramResXSDv3_1_07_xsd.tmp#OPQType_OPQQualifiedResXSDv3_1_07_xsd.tmp#OPQType_OPQProgramsResXSDv3_1_07_xsd.tmp#OPQType
Type OPQType
Properties
content complex
minOccurs 0
maxOccurs 1
Model
Children OPQPrograms, OPQQualified
Instance
<OPQ>
  <OPQQualified>{1,1}</OPQQualified>
  <OPQPrograms NumOPQs="">{0,1}</OPQPrograms>
</OPQ>
Asserts
Test XPath default namespace Annotation
(OPQQualified = false()) or (OPQQualified and (OPQPrograms/@NumOPQs > 0))
Source
<xs:element name="OPQ" type="OPQType" minOccurs="0" maxOccurs="1">
  <xs:annotation>
    <xs:documentation>Other Program qualification</xs:documentation>
  </xs:annotation>
</xs:element>
Schema location file:/Users/ryanschmied/Downloads/ResXSDv3.1.07.xsd
Element OPQType / OPQQualified
Namespace No namespace
Diagram
Diagram
Type xs:boolean
Properties
content simple
minOccurs 1
default false
Source
<xs:element name="OPQQualified" type="xs:boolean" default="false" minOccurs="1"/>
Schema location file:/Users/ryanschmied/Downloads/ResXSDv3.1.07.xsd
Element OPQType / OPQPrograms
Namespace No namespace
Diagram
DiagramResXSDv3_1_07_xsd.tmp#OPQType_OPQType_OPQPrograms_NumOPQsResXSDv3_1_07_xsd.tmp#OPQType_OPQType_OPQPrograms_Program
Properties
content complex
minOccurs 0
maxOccurs 1
Model
Children Program
Instance
<OPQPrograms NumOPQs="">
  <Program>{0,1}</Program>
</OPQPrograms>
Attributes
QName Type Use
NumOPQs xs:int required
Asserts
Test XPath default namespace Annotation
(@NumOPQs = count(Program))
Source
<xs:element name="OPQPrograms" minOccurs="0" maxOccurs="1">
  <xs:complexType>
    <xs:sequence maxOccurs="100">
      <xs:element name="Program" minOccurs="0">
        <xs:annotation>
          <xs:documentation>Name of EE program for which home qualifies</xs:documentation>
        </xs:annotation>
        <xs:complexType>
          <xs:all>
            <xs:element name="name" type="xs:string"/>
          </xs:all>
        </xs:complexType>
      </xs:element>
    </xs:sequence>
    <xs:attribute name="NumOPQs" type="xs:int" use="required"/>
    <xs:assert test="(@NumOPQs = count(Program))"/>
  </xs:complexType>
</xs:element>
Schema location file:/Users/ryanschmied/Downloads/ResXSDv3.1.07.xsd
Element OPQType / OPQPrograms / Program
Namespace No namespace
Annotations
Name of EE program for which home qualifies
Diagram
DiagramResXSDv3_1_07_xsd.tmp#OPQType_OPQType_OPQPrograms_OPQType_OPQType_OPQPrograms_Program_name
Properties
content complex
minOccurs 0
Model
ALL(name)
Children name
Instance
<Program>
  <name>{1,1}</name>
</Program>
Source
<xs:element name="Program" minOccurs="0">
  <xs:annotation>
    <xs:documentation>Name of EE program for which home qualifies</xs:documentation>
  </xs:annotation>
  <xs:complexType>
    <xs:all>
      <xs:element name="name" type="xs:string"/>
    </xs:all>
  </xs:complexType>
</xs:element>
Schema location file:/Users/ryanschmied/Downloads/ResXSDv3.1.07.xsd
Element OPQType / OPQPrograms / Program / name
Namespace No namespace
Diagram
Diagram
Type xs:string
Properties
content simple
Source
<xs:element name="name" type="xs:string"/>
Schema location file:/Users/ryanschmied/Downloads/ResXSDv3.1.07.xsd
Element Project / Ratings / Confirmed / EEP / ProgramType / PHIUS
Namespace No namespace
Annotations
PHIUS Program qualifiation
Diagram
DiagramResXSDv3_1_07_xsd.tmp#PHIUSType_PHIUSQualifiedResXSDv3_1_07_xsd.tmp#PHIUSType_VersionNoResXSDv3_1_07_xsd.tmp#PHIUSType
Type PHIUSType
Properties
content complex
minOccurs 0
maxOccurs 1
Model
Children PHIUSQualified, VersionNo
Instance
<PHIUS>
  <PHIUSQualified>{1,1}</PHIUSQualified>
  <VersionNo>{0,1}</VersionNo>
</PHIUS>
Asserts
Test XPath default namespace Annotation
(PHIUSQualified = false()) or (PHIUSQualified[text()] and (exists(VersionNo)))
Source
<xs:element name="PHIUS" type="PHIUSType" minOccurs="0" maxOccurs="1">
  <xs:annotation>
    <xs:documentation>PHIUS Program qualifiation</xs:documentation>
  </xs:annotation>
</xs:element>
Schema location file:/Users/ryanschmied/Downloads/ResXSDv3.1.07.xsd
Element PHIUSType / PHIUSQualified
Namespace No namespace
Diagram
Diagram
Type xs:boolean
Properties
content simple
minOccurs 1
default false
Source
<xs:element name="PHIUSQualified" type="xs:boolean" default="false" minOccurs="1"/>
Schema location file:/Users/ryanschmied/Downloads/ResXSDv3.1.07.xsd
Element PHIUSType / VersionNo
Namespace No namespace
Diagram
Diagram
Type restriction of xs:string
Properties
content simple
minOccurs 0
Facets
enumeration CORE
Meets Phius CORE requirements for new construction
enumeration ZERO
Meets Phius ZERO requirements for new construction
enumeration CORE Revive
Meets Phius CORE Revive requirements for retrofits
enumeration ZERO Revive
Meets Phius ZERO Revive requirements for retrofits
Source
<xs:element name="VersionNo" minOccurs="0">
  <xs:simpleType>
    <xs:restriction base="xs:string">
      <xs:enumeration value="CORE">
        <xs:annotation>
          <xs:documentation>Meets Phius CORE requirements for new construction</xs:documentation>
        </xs:annotation>
      </xs:enumeration>
      <xs:enumeration value="ZERO">
        <xs:annotation>
          <xs:documentation>Meets Phius ZERO requirements for new construction</xs:documentation>
        </xs:annotation>
      </xs:enumeration>
      <xs:enumeration value="CORE Revive">
        <xs:annotation>
          <xs:documentation>Meets Phius CORE Revive requirements for retrofits</xs:documentation>
        </xs:annotation>
      </xs:enumeration>
      <xs:enumeration value="ZERO Revive">
        <xs:annotation>
          <xs:documentation>Meets Phius ZERO Revive requirements for retrofits</xs:documentation>
        </xs:annotation>
      </xs:enumeration>
    </xs:restriction>
  </xs:simpleType>
</xs:element>
Schema location file:/Users/ryanschmied/Downloads/ResXSDv3.1.07.xsd
Element Project / Ratings / Confirmed / HomeEnergyPerformance
Namespace No namespace
Diagram
DiagramResXSDv3_1_07_xsd.tmp#Project_Project_Ratings_Project_Project_Ratings_Confirmed_Project_Project_Ratings_Project_Project_Ratings_Confirmed_HomeEnergyPerformance_EnclosureResXSDv3_1_07_xsd.tmp#HVACHeatingSystemsResXSDv3_1_07_xsd.tmp#HVACCoolingSystemsResXSDv3_1_07_xsd.tmp#HVACMechVentSystemsResXSDv3_1_07_xsd.tmp#Project_Project_Ratings_Project_Project_Ratings_Confirmed_Project_Project_Ratings_Project_Project_Ratings_Confirmed_HomeEnergyPerformance_HVACDehumidificationSystemsResXSDv3_1_07_xsd.tmp#Project_Project_Ratings_Project_Project_Ratings_Confirmed_Project_Project_Ratings_Project_Project_Ratings_Confirmed_HomeEnergyPerformance_LightingAppliancesResXSDv3_1_07_xsd.tmp#HotWaterSystemsResXSDv3_1_07_xsd.tmp#Project_Project_Ratings_Project_Project_Ratings_Confirmed_Project_Project_Ratings_Project_Project_Ratings_Confirmed_HomeEnergyPerformance_MeasuredEnclosureTightnessResXSDv3_1_07_xsd.tmp#Project_Project_Ratings_Project_Project_Ratings_Confirmed_Project_Project_Ratings_Project_Project_Ratings_Confirmed_HomeEnergyPerformance_DuctSystemsResXSDv3_1_07_xsd.tmp#Project_Project_Ratings_Project_Project_Ratings_Confirmed_Project_Project_Ratings_Project_Project_Ratings_Confirmed_HomeEnergyPerformance_AddedEnergyFeaturesResXSDv3_1_07_xsd.tmp#Project_Project_Ratings_Project_Project_Ratings_Confirmed_Project_Project_Ratings_Project_Project_Ratings_Confirmed_HomeEnergyPerformance_WholeHEEffDesignationsResXSDv3_1_07_xsd.tmp#Project_Project_Ratings_Project_Project_Ratings_Confirmed_Project_Project_Ratings_Project_Project_Ratings_Confirmed_HomeEnergyPerformance_HVACCommissioning
Properties
content complex
Model
Children AddedEnergyFeatures, DuctSystems, Enclosure, HVACCommissioning, HVACCoolingSystems, HVACDehumidificationSystems, HVACHeatingSystems, HVACMechVentSystems, HotWaterSystems, LightingAppliances, MeasuredEnclosureTightness, WholeHEEffDesignations
Instance
<HomeEnergyPerformance>
  <Enclosure>{1,1}</Enclosure>
  <HVACHeatingSystems NumHVACHeatingSystems="1">{1,1}</HVACHeatingSystems>
  <HVACCoolingSystems NumHVACCoolingSystems="1">{1,1}</HVACCoolingSystems>
  <HVACMechVentSystems NumHVACMechVentSystems="">{1,1}</HVACMechVentSystems>
  <HVACDehumidificationSystems NumHVACDehumidificationSystems="">{1,1}</HVACDehumidificationSystems>
  <LightingAppliances>{1,1}</LightingAppliances>
  <HotWaterSystems NumHotWaterSystems="1">{1,1}</HotWaterSystems>
  <MeasuredEnclosureTightness>{1,1}</MeasuredEnclosureTightness>
  <DuctSystems NumDuctSystems="1">{1,1}</DuctSystems>
  <AddedEnergyFeatures>{1,1}</AddedEnergyFeatures>
  <WholeHEEffDesignations>{0,2}</WholeHEEffDesignations>
  <HVACCommissioning NumHVACCommissioningSystems="0">{1,1}</HVACCommissioning>
</HomeEnergyPerformance>
Source
<xs:element name="HomeEnergyPerformance">
  <xs:complexType>
    <xs:sequence>
      <xs:element name="Enclosure" minOccurs="1" maxOccurs="1">
        <xs:complexType>
          <xs:sequence minOccurs="1">
            <xs:element name="AboveGradeFloorA" type="xs:float">
              <xs:annotation>
                <xs:documentation>[A = ∑ Ai for i = 1, n]</xs:documentation>
              </xs:annotation>
            </xs:element>
            <xs:element name="AboveGradeFloorUo" type="xs:float" minOccurs="0">
              <xs:annotation>
                <xs:documentation>[Uo = (∑ (Ui * Ai)) / A for i = 1, n]</xs:documentation>
              </xs:annotation>
            </xs:element>
            <xs:element name="GroundContactFloorA" type="xs:float">
              <xs:annotation>
                <xs:documentation>[A = ∑ Ai for i = 1, n]</xs:documentation>
              </xs:annotation>
            </xs:element>
            <xs:element name="GroundContactFloorUo" type="xs:float" minOccurs="0">
              <xs:annotation>
                <xs:documentation>[Uo = (∑ (Ui * Ai)) / A for i = 1, n] [exterior film coeff = 0]</xs:documentation>
              </xs:annotation>
            </xs:element>
            <xs:element name="CeilingA" type="xs:float">
              <xs:annotation>
                <xs:documentation>[A = ∑ Ai for i = 1, n]</xs:documentation>
              </xs:annotation>
            </xs:element>
            <xs:element name="CeilingUo" type="xs:float" minOccurs="0">
              <xs:annotation>
                <xs:documentation>[Uo = (∑ (Ui * Ai)) / A for i = 1, n]</xs:documentation>
              </xs:annotation>
            </xs:element>
            <xs:element name="AboveGradeWallA" type="xs:float">
              <xs:annotation>
                <xs:documentation>[A = ∑ Ai for i = 1, n]</xs:documentation>
              </xs:annotation>
            </xs:element>
            <xs:element name="AboveGradeWallUo" type="xs:float" minOccurs="0">
              <xs:annotation>
                <xs:documentation>[Uo = (∑ (Ui * Ai)) / A for i = 1, n]</xs:documentation>
              </xs:annotation>
            </xs:element>
            <xs:element name="GroundContactWallA" type="xs:float">
              <xs:annotation>
                <xs:documentation>[A = ∑ Ai for i = 1, n]</xs:documentation>
              </xs:annotation>
            </xs:element>
            <xs:element name="GroundContactWallUo" type="xs:float" minOccurs="0">
              <xs:annotation>
                <xs:documentation>[Uo = (∑ (Ui * Ai)) / A for i = 1, n] [exterior film coeff = 0]</xs:documentation>
              </xs:annotation>
            </xs:element>
            <xs:element name="WindowA" type="xs:float">
              <xs:annotation>
                <xs:documentation>[A = ∑ Ai for i = 1, n]</xs:documentation>
              </xs:annotation>
            </xs:element>
            <xs:element ref="WindowUo"/>
            <xs:element ref="WindowSHGC"/>
            <xs:element name="DoorA" type="xs:float">
              <xs:annotation>
                <xs:documentation>[A = ∑ Ai for i = 1, n]</xs:documentation>
              </xs:annotation>
            </xs:element>
            <xs:element name="DoorUo" type="xs:float" minOccurs="0">
              <xs:annotation>
                <xs:documentation>[Uo = (∑ (Ui * Ai)) / A for i = 1, n]</xs:documentation>
              </xs:annotation>
            </xs:element>
            <xs:element name="OverallEnclosureUA" type="xs:float">
              <xs:annotation>
                <xs:documentation>[Enclosure UA = AG Floor (Uo*A) + Ceiling (Uo*A) + AG Wall (Uo*A) + Window (Uo*A) + Door (Uo*A)]</xs:documentation>
              </xs:annotation>
            </xs:element>
          </xs:sequence>
          <xs:assert test="((AboveGradeFloorA[text()] = 0 and not(AboveGradeFloorUo)) or (AboveGradeFloorA[text()] gt 0 and exists(AboveGradeFloorUo)))"/>
          <xs:assert test="((GroundContactFloorA[text()] = 0 and not(GroundContactFloorUo)) or (GroundContactFloorA[text()] gt 0 and exists(GroundContactFloorUo)))"/>
          <xs:assert test="((CeilingA[text()] = 0 and not(CeilingUo)) or (CeilingA[text()] gt 0 and exists(CeilingUo)))"/>
          <xs:assert test="((AboveGradeWallA[text()] = 0 and not(AboveGradeWallUo)) or (AboveGradeWallA[text()] gt 0 and exists(AboveGradeWallUo)))"/>
          <xs:assert test="((GroundContactWallA[text()] = 0 and not(GroundContactWallUo)) or (GroundContactWallA[text()] gt 0 and exists(GroundContactWallUo)))"/>
          <xs:assert test="((WindowA[text()] = 0 and not(WindowUo) and not(WindowSHGC)) or (WindowA[text()] gt 0 and exists(WindowUo) and exists(WindowSHGC)))"/>
          <xs:assert test="((DoorA[text()] = 0 and not(DoorUo)) or (DoorA[text()] gt 0 and exists(DoorUo)))"/>
          <xs:assert test="OverallEnclosureUA[text()] gt 0"/>
        </xs:complexType>
      </xs:element>
      <xs:element ref="HVACHeatingSystems"/>
      <xs:element ref="HVACCoolingSystems"/>
      <xs:element ref="HVACMechVentSystems"/>
      <xs:element name="HVACDehumidificationSystems" minOccurs="1" maxOccurs="1">
        <xs:complexType>
          <xs:sequence>
            <xs:element name="System" minOccurs="0" maxOccurs="100">
              <xs:complexType>
                <xs:all>
                  <xs:element name="Type">
                    <xs:simpleType>
                      <xs:restriction base="xs:string">
                        <xs:enumeration value="none"/>
                        <xs:enumeration value="standard"/>
                        <xs:enumeration value="eStar"/>
                        <xs:enumeration value="other"/>
                      </xs:restriction>
                    </xs:simpleType>
                  </xs:element>
                  <xs:element name="Capacity" type="xs:float">
                    <xs:annotation>
                      <xs:documentation>Capacity in liters per day</xs:documentation>
                    </xs:annotation>
                  </xs:element>
                  <xs:element name="Efficiency" type="xs:float">
                    <xs:annotation>
                      <xs:documentation>Efficiency in liters per kWh</xs:documentation>
                    </xs:annotation>
                  </xs:element>
                </xs:all>
              </xs:complexType>
            </xs:element>
          </xs:sequence>
          <xs:attribute name="NumHVACDehumidificationSystems" type="xs:int" use="required"/>
          <xs:assert test="(@NumHVACDehumidificationSystems = count(System))"/>
        </xs:complexType>
      </xs:element>
      <xs:element name="LightingAppliances" minOccurs="1" maxOccurs="1">
        <xs:complexType>
          <xs:sequence minOccurs="0">
            <xs:element name="QualifyingLightingLtX" type="xs:float" minOccurs="0">
              <xs:annotation>
                <xs:documentation>percent lumens/watt less than 50</xs:documentation>
              </xs:annotation>
            </xs:element>
            <xs:element name="QualifyingLightingGeX" type="xs:float" minOccurs="0">
              <xs:annotation>
                <xs:documentation>percent fluorescent lighting</xs:documentation>
              </xs:annotation>
            </xs:element>
            <xs:element name="QualifyingLightingLED" type="xs:float" minOccurs="0">
              <xs:annotation>
                <xs:documentation>percent LED lighting</xs:documentation>
              </xs:annotation>
            </xs:element>
            <xs:element name="InteriorLightingFL" type="xs:float">
              <xs:annotation>
                <xs:documentation>float faction for qualifying interior fluorescent lighting (Tier I)</xs:documentation>
              </xs:annotation>
            </xs:element>
            <xs:element name="InteriorLightingLED" type="xs:float">
              <xs:annotation>
                <xs:documentation>float fraction for qualifying interior LED lighting (Tier II)</xs:documentation>
              </xs:annotation>
            </xs:element>
            <xs:element name="ExteriorLightingFL" type="xs:float">
              <xs:annotation>
                <xs:documentation>float fraction for qualifying exterior fluorescent lighting (Tier I)</xs:documentation>
              </xs:annotation>
            </xs:element>
            <xs:element name="ExteriorLightingLED" type="xs:float">
              <xs:annotation>
                <xs:documentation>float fraction for qualifying exterior LED lighting (Tier II)</xs:documentation>
              </xs:annotation>
            </xs:element>
            <xs:element name="GarageLightingFL" type="xs:float" minOccurs="0">
              <xs:annotation>
                <xs:documentation>float fraction for qualifying garage fluorescent lighting (Tier I)</xs:documentation>
              </xs:annotation>
            </xs:element>
            <xs:element name="GarageLightingLED" type="xs:float" minOccurs="0">
              <xs:annotation>
                <xs:documentation>float fraction qualifying garage LED lighting (Tier II)</xs:documentation>
              </xs:annotation>
            </xs:element>
            <xs:element name="Refrigerator" default="standard">
              <xs:simpleType>
                <xs:restriction base="xs:string">
                  <xs:enumeration value="standard"/>
                  <xs:enumeration value="eStar"/>
                </xs:restriction>
              </xs:simpleType>
            </xs:element>
            <xs:element name="DishWasher" default="standard">
              <xs:simpleType>
                <xs:restriction base="xs:string">
                  <xs:enumeration value="standard"/>
                  <xs:enumeration value="eStar"/>
                </xs:restriction>
              </xs:simpleType>
            </xs:element>
            <xs:element name="ClothesWasher" default="standard">
              <xs:simpleType>
                <xs:restriction base="xs:string">
                  <xs:enumeration value="standard"/>
                  <xs:enumeration value="eStar"/>
                </xs:restriction>
              </xs:simpleType>
            </xs:element>
            <xs:element name="ClothesDryer" default="standard">
              <xs:simpleType>
                <xs:restriction base="xs:string">
                  <xs:enumeration value="standard"/>
                  <xs:enumeration value="eStar"/>
                </xs:restriction>
              </xs:simpleType>
            </xs:element>
            <xs:element name="CeilingFans" default="none">
              <xs:simpleType>
                <xs:restriction base="xs:string">
                  <xs:enumeration value="none"/>
                  <xs:enumeration value="standard"/>
                  <xs:enumeration value="eStar"/>
                </xs:restriction>
              </xs:simpleType>
            </xs:element>
          </xs:sequence>
        </xs:complexType>
      </xs:element>
      <xs:element ref="HotWaterSystems"/>
      <xs:element name="MeasuredEnclosureTightness" minOccurs="1" maxOccurs="1">
        <xs:complexType>
          <xs:sequence>
            <xs:element name="MeasurementType">
              <xs:annotation>
                <xs:documentation>All Ratings using Threshold Analysis, including all Sampled and Threshold Ratings, must use this "Threshold Type"</xs:documentation>
              </xs:annotation>
              <xs:simpleType>
                <xs:restriction base="xs:string">
                  <xs:enumeration value="SinglePoint"/>
                  <xs:enumeration value="MultiPoint"/>
                  <xs:enumeration value="Threshold"/>
                </xs:restriction>
              </xs:simpleType>
            </xs:element>
            <xs:choice>
              <xs:element name="SinglePoint" minOccurs="0">
                <xs:complexType>
                  <xs:all>
                    <xs:element name="cfm50" type="xs:float" maxOccurs="100"/>
                    <xs:element name="ELA" type="xs:float" maxOccurs="100"/>
                  </xs:all>
                </xs:complexType>
              </xs:element>
              <xs:element name="MultiPoint" minOccurs="0">
                <xs:complexType>
                  <xs:all>
                    <xs:element name="c" type="xs:float" maxOccurs="100"/>
                    <xs:element name="n" type="xs:float" maxOccurs="100"/>
                    <xs:element name="RSqrd" type="xs:float" maxOccurs="100"/>
                    <xs:element name="ELA" type="xs:float" maxOccurs="100"/>
                  </xs:all>
                </xs:complexType>
              </xs:element>
              <xs:element name="Threshold" minOccurs="0">
                <xs:annotation>
                  <xs:documentation>...Threshold values must be reported for all homes using this "Measurement Type" ...Tested values must be reported for all Threshold Ratings ...Tested values must be reported for all tested homes in Samples Ratings sample sets</xs:documentation>
                </xs:annotation>
                <xs:complexType>
                  <xs:all>
                    <xs:element name="cfm50Threshold" type="xs:float" minOccurs="1" maxOccurs="100"/>
                    <xs:element name="ELAThreshold" type="xs:float" minOccurs="1" maxOccurs="100"/>
                    <xs:element name="cfm50Tested" type="xs:float" minOccurs="0" maxOccurs="100"/>
                    <xs:element name="ELATested" type="xs:float" minOccurs="0" maxOccurs="100"/>
                  </xs:all>
                </xs:complexType>
              </xs:element>
            </xs:choice>
          </xs:sequence>
          <xs:assert test="(MeasurementType[text()] = 'SinglePoint' and exists(SinglePoint)) or (MeasurementType[text()] = 'MultiPoint' and exists(MultiPoint)) or (MeasurementType[text()] = 'Threshold' and exists(Threshold))"/>
        </xs:complexType>
      </xs:element>
      <xs:element name="DuctSystems" minOccurs="1" maxOccurs="1">
        <xs:complexType>
          <xs:sequence>
            <xs:element name="System" minOccurs="1" maxOccurs="100">
              <xs:complexType>
                <xs:all>
                  <xs:element name="Type">
                    <xs:annotation>
                      <xs:documentation>All Ratings using Threshold Analysis, including all Sampled and Threshold Ratings, must use "Threshold Type"</xs:documentation>
                    </xs:annotation>
                    <xs:simpleType>
                      <xs:restriction base="xs:string">
                        <xs:enumeration value="ductless"/>
                        <xs:enumeration value="ducted"/>
                        <xs:enumeration value="Threshold ductless"/>
                        <xs:enumeration value="Threshold ducted"/>
                      </xs:restriction>
                    </xs:simpleType>
                  </xs:element>
                  <xs:element name="TestedLeakageException" minOccurs="0">
                    <xs:annotation>
                      <xs:documentation>Unless DuctSystem is qualified for testing exception or for TotalLeakAlternative, then TestedLeakage entries are required.</xs:documentation>
                    </xs:annotation>
                    <xs:complexType>
                      <xs:all>
                        <xs:element name="QualificationCertification" type="xs:boolean" default="false" minOccurs="1">
                          <xs:annotation>
                            <xs:documentation>Certifies either of two things. First, that this dwelling unit meets the requirements for duct testing exemption in accordance with the RESNET Standard. Or, that it meets the requirements for the total duct leakage alternatives described in the RESNET Standard.</xs:documentation>
                          </xs:annotation>
                        </xs:element>
                        <xs:element name="ExceptionType" minOccurs="0">
                          <xs:simpleType>
                            <xs:restriction base="xs:string">
                              <xs:enumeration value="TestExemptDSE"/>
                              <xs:enumeration value="TotalLeakAlternative"/>
                            </xs:restriction>
                          </xs:simpleType>
                        </xs:element>
                        <xs:element name="TotalLeakTestValue" minOccurs="0">
                          <xs:annotation>
                            <xs:documentation>Total Duct Leakage test result value (cfm25 - cubic feet per minute at 25 Pa pressurization) obtained from testing of the Rated Dwelling Unit that is qualified for Tested Leakage Exception.</xs:documentation>
                          </xs:annotation>
                          <xs:complexType>
                            <xs:simpleContent>
                              <xs:extension base="xs:float">
                                <xs:attribute fixed="cfm25" name="unit"/>
                              </xs:extension>
                            </xs:simpleContent>
                          </xs:complexType>
                        </xs:element>
                        <xs:element name="PercentDuctInsideAttached" type="xs:float" minOccurs="0">
                          <xs:annotation>
                            <xs:documentation>Percentage of duct area inside the Conditioned Space Volume for Attached Dwelling Unit qualified for Tested Leakage Exception.</xs:documentation>
                          </xs:annotation>
                        </xs:element>
                        <xs:element name="AirHandlerInsideAttached" type="xs:boolean" default="false" minOccurs="0">
                          <xs:annotation>
                            <xs:documentation>Determination if air handler unit is within the Conditioned Space Volume for Attached Dwelling units qualified for Tested Leakage Exception.</xs:documentation>
                          </xs:annotation>
                        </xs:element>
                      </xs:all>
                    </xs:complexType>
                  </xs:element>
                  <xs:element name="TestedLeakage" minOccurs="0">
                    <xs:complexType>
                      <xs:all>
                        <xs:element name="cfm25outThreshold" type="xs:float" minOccurs="0"/>
                        <xs:element name="cfm25totalThreshold" type="xs:float" minOccurs="0"/>
                        <xs:element name="QnThreshold" type="xs:float" minOccurs="0">
                          <xs:annotation>
                            <xs:documentation>If Threshold ducted, enter ...Threshold values required for all Sampled and Threshold Ratings</xs:documentation>
                            <xs:documentation>If Threshold ductless, do not enter ...Threshold values</xs:documentation>
                            <xs:documentation>Qn=cfm25out/CFA</xs:documentation>
                          </xs:annotation>
                        </xs:element>
                        <xs:element name="cfm25outTested" type="xs:float" minOccurs="0"/>
                        <xs:element name="cfm25totalTested" type="xs:float" minOccurs="0"/>
                        <xs:element name="QnTested" type="xs:float" minOccurs="0">
                          <xs:annotation>
                            <xs:documentation>...Tested values required for all Confirmed Ratings, all Threshold Ratings and for the tested home in sample set for Sampled Ratings</xs:documentation>
                            <xs:documentation>Qn=cfm25out/CFA</xs:documentation>
                          </xs:annotation>
                        </xs:element>
                      </xs:all>
                    </xs:complexType>
                  </xs:element>
                  <xs:element name="SupplyDuctsCondSpace" type="xs:float">
                    <xs:annotation>
                      <xs:documentation>% supply ducts located in conditioned space</xs:documentation>
                    </xs:annotation>
                  </xs:element>
                  <xs:element name="ReturnDuctsCondSpace" type="xs:float">
                    <xs:annotation>
                      <xs:documentation>% return ducts located in conditioned space</xs:documentation>
                    </xs:annotation>
                  </xs:element>
                </xs:all>
              </xs:complexType>
            </xs:element>
          </xs:sequence>
          <xs:attribute name="NumDuctSystems" type="xs:int" default="1"/>
          <xs:assert test="(@NumDuctSystems = count(System))"/>
        </xs:complexType>
      </xs:element>
      <xs:element name="AddedEnergyFeatures" minOccurs="1" maxOccurs="1">
        <xs:complexType>
          <xs:sequence>
            <xs:element name="OPP">
              <xs:complexType>
                <xs:sequence>
                  <xs:element name="CheckOPP" type="xs:boolean" default="false" minOccurs="0">
                    <xs:annotation>
                      <xs:documentation>On-site Power Production (OPP)</xs:documentation>
                    </xs:annotation>
                  </xs:element>
                  <xs:element name="Type" minOccurs="0">
                    <xs:simpleType>
                      <xs:restriction base="xs:string">
                        <xs:enumeration value="PV"/>
                        <xs:enumeration value="CHP"/>
                        <xs:enumeration value="wind"/>
                        <xs:enumeration value="other"/>
                      </xs:restriction>
                    </xs:simpleType>
                  </xs:element>
                  <xs:element name="NetPowerProduction" type="xs:float" minOccurs="0">
                    <xs:annotation>
                      <xs:documentation>Net power production</xs:documentation>
                    </xs:annotation>
                  </xs:element>
                </xs:sequence>
                <xs:assert test="(not(CheckOPP) or (CheckOPP = false() and not(Type) and not(NetPowerProduction)) or (CheckOPP = true() and Type and NetPowerProduction))"/>
              </xs:complexType>
            </xs:element>
            <xs:element name="SolarHotWaterSystems" minOccurs="0" maxOccurs="1">
              <xs:complexType>
                <xs:sequence>
                  <xs:element name="SHWS" type="xs:boolean" default="false">
                    <xs:annotation>
                      <xs:documentation>Solar Hot Water Systems</xs:documentation>
                    </xs:annotation>
                  </xs:element>
                  <xs:element name="Type" minOccurs="0">
                    <xs:simpleType>
                      <xs:restriction base="xs:string">
                        <xs:enumeration value="direct"/>
                        <xs:enumeration value="indirect"/>
                        <xs:enumeration value="ICS"/>
                      </xs:restriction>
                    </xs:simpleType>
                  </xs:element>
                  <xs:element name="ProjectedSavings" type="xs:float" minOccurs="0">
                    <xs:annotation>
                      <xs:documentation>Enter Projected annual MBtu savings for Solar Hot Water System</xs:documentation>
                    </xs:annotation>
                  </xs:element>
                  <xs:element name="SolarFraction" type="xs:float" minOccurs="0">
                    <xs:annotation>
                      <xs:documentation>Enter the Solar Fraction as a float value for solar hot water system)</xs:documentation>
                    </xs:annotation>
                  </xs:element>
                </xs:sequence>
                <xs:assert test="((SHWS[text()] = false() and not(Type) and not(ProjectedSavings) and not(SolarFraction)) or (SHWS[text()] = true() and exists(Type) and exists(ProjectedSavings) and exists(SolarFraction)))"/>
              </xs:complexType>
            </xs:element>
            <xs:element name="DWHR" minOccurs="1" maxOccurs="1">
              <xs:complexType>
                <xs:sequence>
                  <xs:element name="CheckDWHR" type="xs:boolean" default="false" minOccurs="0">
                    <xs:annotation>
                      <xs:documentation>Drain Water Heat Recovery Systems (DWHR)</xs:documentation>
                    </xs:annotation>
                  </xs:element>
                  <xs:element name="DWHREfficiency" type="xs:float" default="46" minOccurs="0">
                    <xs:annotation>
                      <xs:documentation>DWHR efficiency (% - default = 46%)</xs:documentation>
                    </xs:annotation>
                  </xs:element>
                  <xs:element name="FacilitiesServed" default="one" minOccurs="0">
                    <xs:simpleType>
                      <xs:restriction base="xs:string">
                        <xs:enumeration value="one"/>
                        <xs:enumeration value="all"/>
                      </xs:restriction>
                    </xs:simpleType>
                  </xs:element>
                  <xs:element name="EqualFlow" type="xs:boolean" default="false" minOccurs="0"/>
                  <xs:element name="ProjectedSavings" type="xs:float" minOccurs="0">
                    <xs:annotation>
                      <xs:documentation>Projected Savings (MBtu/y = Rated EC_x - Reference EC_r)</xs:documentation>
                    </xs:annotation>
                  </xs:element>
                </xs:sequence>
                <xs:assert test="((CheckDWHR[text()] = false() and not(DWHREfficiency) and not(FacilitiesServed) and not(EqualFlow) and not(ProjectedSavings)) or (CheckDWHR[text()] = true() and exists(DWHREfficiency) and exists(FacilitiesServed) and exists(EqualFlow) and exists(ProjectedSavings)))"/>
              </xs:complexType>
            </xs:element>
            <xs:element name="ACHotWaterHeatRecovery" minOccurs="1" maxOccurs="1">
              <xs:complexType>
                <xs:sequence>
                  <xs:element name="ACHWHRecovery" type="xs:boolean" default="false">
                    <xs:annotation>
                      <xs:documentation>Air Conditioner Heat Recovery Unit (HRU) also known as a desuperheater</xs:documentation>
                    </xs:annotation>
                  </xs:element>
                  <xs:element name="ProjectedSavings" type="xs:float" minOccurs="0">
                    <xs:annotation>
                      <xs:documentation>Projected Savings (MBtu/y = Rated EC_x - Reference EC_r)</xs:documentation>
                    </xs:annotation>
                  </xs:element>
                </xs:sequence>
                <xs:assert test="((ACHWHRecovery[text()] = false() and not(ProjectedSavings)) or (ACHWHRecovery[text()] = true() and exists(ProjectedSavings)))"/>
              </xs:complexType>
            </xs:element>
          </xs:sequence>
        </xs:complexType>
      </xs:element>
      <xs:element name="WholeHEEffDesignations" minOccurs="0" maxOccurs="2">
        <xs:complexType>
          <xs:sequence>
            <xs:element name="EPAEStarNewHome" type="xs:boolean" default="false"/>
            <xs:element name="DOEZHRH" type="xs:boolean" default="false"/>
          </xs:sequence>
        </xs:complexType>
      </xs:element>
      <xs:element name="HVACCommissioning">
        <xs:complexType>
          <xs:sequence maxOccurs="1">
            <xs:element name="System" minOccurs="1" maxOccurs="100">
              <xs:complexType>
                <xs:all>
                  <xs:element name="SystemID" type="xs:string">
                    <xs:annotation>
                      <xs:documentation>Provide unique identification for this HVAC system (e.g. Cooling-01)</xs:documentation>
                    </xs:annotation>
                  </xs:element>
                  <xs:element name="TotalMaxCoolingLoad" type="xs:float" minOccurs="0">
                    <xs:annotation>
                      <xs:documentation>Total Maximum Cooling Load(kBtu/h)</xs:documentation>
                    </xs:annotation>
                  </xs:element>
                  <xs:element name="HeatingLoad" type="xs:float" minOccurs="0">
                    <xs:annotation>
                      <xs:documentation>Heating Load (kBtu/h)</xs:documentation>
                    </xs:annotation>
                  </xs:element>
                  <xs:element name="TotalDuctLeakageException" type="xs:boolean" default="false">
                    <xs:annotation>
                      <xs:documentation>Was Total Duct Leakage exception used?</xs:documentation>
                    </xs:annotation>
                  </xs:element>
                  <xs:element name="AlternativeTestingCompleted" type="xs:boolean" default="false">
                    <xs:annotation>
                      <xs:documentation>Was alternative testing completed per ANSI/ACCA 5 QI ?</xs:documentation>
                    </xs:annotation>
                  </xs:element>
                  <xs:element name="TotalDuctLeakage" type="xs:float">
                    <xs:annotation>
                      <xs:documentation>Total normalized duct leakage served by system (cfm25/CFA)</xs:documentation>
                    </xs:annotation>
                  </xs:element>
                  <xs:element name="TotalDuctLeakageGradeDesignation">
                    <xs:annotation>
                      <xs:documentation>Total Duct Leakage Grade Designation</xs:documentation>
                    </xs:annotation>
                    <xs:simpleType>
                      <xs:annotation>
                        <xs:documentation/>
                      </xs:annotation>
                      <xs:restriction base="xs:string">
                        <xs:enumeration value="I"/>
                        <xs:enumeration value="II"/>
                        <xs:enumeration value="III"/>
                      </xs:restriction>
                    </xs:simpleType>
                  </xs:element>
                  <xs:element name="BlowerFanAirflowException" type="xs:boolean" default="false">
                    <xs:annotation>
                      <xs:documentation>Was Blower Fan Airflow exception used?</xs:documentation>
                    </xs:annotation>
                  </xs:element>
                  <xs:element name="AirflowTestMethod" minOccurs="0">
                    <xs:annotation>
                      <xs:documentation>Airflow test method</xs:documentation>
                    </xs:annotation>
                    <xs:simpleType>
                      <xs:annotation>
                        <xs:documentation/>
                      </xs:annotation>
                      <xs:restriction base="xs:string">
                        <xs:enumeration value="Pressure Matching"/>
                        <xs:enumeration value="Flow Grid"/>
                        <xs:enumeration value="Flow Hood"/>
                        <xs:enumeration value="Static Pressure Table"/>
                      </xs:restriction>
                    </xs:simpleType>
                  </xs:element>
                  <xs:element name="BlowerfanAirflowDesignSpecified" type="xs:int">
                    <xs:annotation>
                      <xs:documentation>Design-specified blower fan airflow (CFM)</xs:documentation>
                    </xs:annotation>
                  </xs:element>
                  <xs:element name="BlowerfanAirflowOpCond" type="xs:int">
                    <xs:annotation>
                      <xs:documentation>Blower fan airflow at operating conditions (CFM)</xs:documentation>
                    </xs:annotation>
                  </xs:element>
                  <xs:element name="PressureDiffOEM" type="xs:float" minOccurs="0">
                    <xs:annotation>
                      <xs:documentation>Pressure difference for OEM Static Pressure Table (IWC)</xs:documentation>
                    </xs:annotation>
                  </xs:element>
                  <xs:element name="AirflowFault" type="xs:float">
                    <xs:annotation>
                      <xs:documentation>Airflow Fault (%)</xs:documentation>
                    </xs:annotation>
                  </xs:element>
                  <xs:element name="BlowerfanVolumetricAirflowGrade">
                    <xs:annotation>
                      <xs:documentation>Blower fan volumetric airflow grade</xs:documentation>
                    </xs:annotation>
                    <xs:simpleType>
                      <xs:annotation>
                        <xs:documentation/>
                      </xs:annotation>
                      <xs:restriction base="xs:string">
                        <xs:enumeration value="I"/>
                        <xs:enumeration value="II"/>
                        <xs:enumeration value="III"/>
                      </xs:restriction>
                    </xs:simpleType>
                  </xs:element>
                  <xs:element name="TestmethodBlowerFanWattDraw" minOccurs="0">
                    <xs:annotation>
                      <xs:documentation>Test method for measuring blower fan watt draw</xs:documentation>
                    </xs:annotation>
                    <xs:simpleType>
                      <xs:annotation>
                        <xs:documentation/>
                      </xs:annotation>
                      <xs:restriction base="xs:string">
                        <xs:enumeration value="Portable Plug-In Watt Meter"/>
                        <xs:enumeration value="Clamp-On Watt Meter"/>
                        <xs:enumeration value="Analog Utility Revenue Meter"/>
                        <xs:enumeration value="Digital Utility Revenue Meter"/>
                      </xs:restriction>
                    </xs:simpleType>
                  </xs:element>
                  <xs:element name="BlowerfanWattDraw" type="xs:int">
                    <xs:annotation>
                      <xs:documentation>Watt draw of blower fan (W)</xs:documentation>
                    </xs:annotation>
                  </xs:element>
                  <xs:element name="BlowerfanEfficiency" type="xs:float">
                    <xs:annotation>
                      <xs:documentation>Blower fan efficiency (W/CFM)</xs:documentation>
                    </xs:annotation>
                  </xs:element>
                  <xs:element name="BlowerfanWattDrawGrade">
                    <xs:annotation>
                      <xs:documentation>Blower fan watt draw grade</xs:documentation>
                    </xs:annotation>
                    <xs:simpleType>
                      <xs:annotation>
                        <xs:documentation/>
                      </xs:annotation>
                      <xs:restriction base="xs:string">
                        <xs:enumeration value="I"/>
                        <xs:enumeration value="II"/>
                        <xs:enumeration value="III"/>
                      </xs:restriction>
                    </xs:simpleType>
                  </xs:element>
                  <xs:element name="AltSourceValuesWithinLimits" type="xs:boolean" default="false">
                    <xs:annotation>
                      <xs:documentation>Did alternative source provide superheat / subcooling values that meet the limits specified within ANSI/ACCA 5 QI Section 4.3.1?</xs:documentation>
                    </xs:annotation>
                  </xs:element>
                  <xs:element name="TestmethodRefrigerantCharge">
                    <xs:annotation>
                      <xs:documentation>Test method for assessing refrigerant charge</xs:documentation>
                    </xs:annotation>
                    <xs:simpleType>
                      <xs:annotation>
                        <xs:documentation/>
                      </xs:annotation>
                      <xs:restriction base="xs:string">
                        <xs:enumeration value="Non-Invasive"/>
                        <xs:enumeration value="Weigh-In"/>
                        <xs:enumeration value="On-board Diagnostic"/>
                        <xs:enumeration value="Independent Report"/>
                        <xs:enumeration value="Not Applicable"/>
                      </xs:restriction>
                    </xs:simpleType>
                  </xs:element>
                  <xs:element name="MeteringDeviceType">
                    <xs:annotation>
                      <xs:documentation>Metering device type</xs:documentation>
                    </xs:annotation>
                    <xs:simpleType>
                      <xs:annotation>
                        <xs:documentation/>
                      </xs:annotation>
                      <xs:restriction base="xs:string">
                        <xs:enumeration value="Piston/Cap Tube"/>
                        <xs:enumeration value="TXV/EEV"/>
                      </xs:restriction>
                    </xs:simpleType>
                  </xs:element>
                  <xs:element name="MeasuredOutdoorAirDryBulbTemp" type="xs:float" minOccurs="0">
                    <xs:annotation>
                      <xs:documentation>Measured outdoor air dry-bulb temperature (F)</xs:documentation>
                    </xs:annotation>
                  </xs:element>
                  <xs:element name="DifferenceDTD" type="xs:float" minOccurs="0">
                    <xs:annotation>
                      <xs:documentation>DifferenceDTD (F)</xs:documentation>
                    </xs:annotation>
                  </xs:element>
                  <xs:element name="DifferenceCTOA" type="xs:float" minOccurs="0">
                    <xs:annotation>
                      <xs:documentation>DifferenceCTOA (F)</xs:documentation>
                    </xs:annotation>
                  </xs:element>
                  <xs:element name="TotalReportedRefrigerantWeight" type="xs:float" minOccurs="0">
                    <xs:annotation>
                      <xs:documentation>Total reported refrigerant weight (oz)</xs:documentation>
                    </xs:annotation>
                  </xs:element>
                  <xs:element name="Deviation" type="xs:float" minOccurs="0">
                    <xs:annotation>
                      <xs:documentation>Absolute value of deviation btw total anticipated and reported refrigerant weight (%)</xs:documentation>
                    </xs:annotation>
                  </xs:element>
                  <xs:element name="RefrigerantChargeGradeDesignation">
                    <xs:annotation>
                      <xs:documentation>Refrigerant charge grade designation</xs:documentation>
                    </xs:annotation>
                    <xs:simpleType>
                      <xs:annotation>
                        <xs:documentation/>
                      </xs:annotation>
                      <xs:restriction base="xs:string">
                        <xs:enumeration value="I"/>
                        <xs:enumeration value="II"/>
                        <xs:enumeration value="III"/>
                      </xs:restriction>
                    </xs:simpleType>
                  </xs:element>
                </xs:all>
                <xs:assert test="not(AirflowTestMethod = 'Static Pressure Table') or PressureDiffOEM" xerces:message="AirflowTestMethod is 'Static Pressure Table' so please enter PresessureDiffOEM.">
                </xs:assert>
                <xs:assert test="not(TestmethodRefrigerantCharge = 'Non-Invasive' and MeteringDeviceType = 'Piston/Cap Tube') or DifferenceDTD" xerces:message="TestmethodRefrigerantCharge is 'Non-Invasive' and MeteringDeviceType 'Piston/Cap Tube' so please enter DifferenceDTD."/>
                <xs:assert test="not(TestmethodRefrigerantCharge = 'Non-Invasive' and MeteringDeviceType = 'TXV/EEV') or DifferenceCTOA" xerces:message="TestmethodRefrigerantCharge is 'Non-Invasive' and MeteringDeviceType 'TXV/EEV' so please enter DifferenceCTOA."/>
                <xs:assert test="not(TestmethodRefrigerantCharge = 'Weigh-In') or Deviation" xerces:message="TestmethodRefrigerantCharge 'Weigh-In' so please enter Deviation."/>
              </xs:complexType>
            </xs:element>
          </xs:sequence>
          <xs:attribute name="NumHVACCommissioningSystems" type="xs:int" default="0"/>
          <xs:assert test="(@NumHVACCommissioningSystems = count(System))" xerces:message="The number of System should match with value of NumHVACCommissioningSystems. "/>
        </xs:complexType>
        <xs:key name="SystemIDkey">
          <xs:selector xpath="System"/>
          <xs:field xpath="SystemID"/>
        </xs:key>
      </xs:element>
    </xs:sequence>
  </xs:complexType>
</xs:element>
Schema location file:/Users/ryanschmied/Downloads/ResXSDv3.1.07.xsd
Element Project / Ratings / Confirmed / HomeEnergyPerformance / Enclosure
Namespace No namespace
Diagram
DiagramResXSDv3_1_07_xsd.tmp#Project_Project_Ratings_Project_Project_Ratings_Confirmed_Project_Project_Ratings_Project_Project_Ratings_Confirmed_HomeEnergyPerformance_Project_Project_Ratings_Project_Project_Ratings_Confirmed_Project_Project_Ratings_Project_Project_Ratings_Confirmed_HomeEnergyPerformance_Enclosure_AboveGradeFloorAResXSDv3_1_07_xsd.tmp#Project_Project_Ratings_Project_Project_Ratings_Confirmed_Project_Project_Ratings_Project_Project_Ratings_Confirmed_HomeEnergyPerformance_Project_Project_Ratings_Project_Project_Ratings_Confirmed_Project_Project_Ratings_Project_Project_Ratings_Confirmed_HomeEnergyPerformance_Enclosure_AboveGradeFloorUoResXSDv3_1_07_xsd.tmp#Project_Project_Ratings_Project_Project_Ratings_Confirmed_Project_Project_Ratings_Project_Project_Ratings_Confirmed_HomeEnergyPerformance_Project_Project_Ratings_Project_Project_Ratings_Confirmed_Project_Project_Ratings_Project_Project_Ratings_Confirmed_HomeEnergyPerformance_Enclosure_GroundContactFloorAResXSDv3_1_07_xsd.tmp#Project_Project_Ratings_Project_Project_Ratings_Confirmed_Project_Project_Ratings_Project_Project_Ratings_Confirmed_HomeEnergyPerformance_Project_Project_Ratings_Project_Project_Ratings_Confirmed_Project_Project_Ratings_Project_Project_Ratings_Confirmed_HomeEnergyPerformance_Enclosure_GroundContactFloorUoResXSDv3_1_07_xsd.tmp#Project_Project_Ratings_Project_Project_Ratings_Confirmed_Project_Project_Ratings_Project_Project_Ratings_Confirmed_HomeEnergyPerformance_Project_Project_Ratings_Project_Project_Ratings_Confirmed_Project_Project_Ratings_Project_Project_Ratings_Confirmed_HomeEnergyPerformance_Enclosure_CeilingAResXSDv3_1_07_xsd.tmp#Project_Project_Ratings_Project_Project_Ratings_Confirmed_Project_Project_Ratings_Project_Project_Ratings_Confirmed_HomeEnergyPerformance_Project_Project_Ratings_Project_Project_Ratings_Confirmed_Project_Project_Ratings_Project_Project_Ratings_Confirmed_HomeEnergyPerformance_Enclosure_CeilingUoResXSDv3_1_07_xsd.tmp#Project_Project_Ratings_Project_Project_Ratings_Confirmed_Project_Project_Ratings_Project_Project_Ratings_Confirmed_HomeEnergyPerformance_Project_Project_Ratings_Project_Project_Ratings_Confirmed_Project_Project_Ratings_Project_Project_Ratings_Confirmed_HomeEnergyPerformance_Enclosure_AboveGradeWallAResXSDv3_1_07_xsd.tmp#Project_Project_Ratings_Project_Project_Ratings_Confirmed_Project_Project_Ratings_Project_Project_Ratings_Confirmed_HomeEnergyPerformance_Project_Project_Ratings_Project_Project_Ratings_Confirmed_Project_Project_Ratings_Project_Project_Ratings_Confirmed_HomeEnergyPerformance_Enclosure_AboveGradeWallUoResXSDv3_1_07_xsd.tmp#Project_Project_Ratings_Project_Project_Ratings_Confirmed_Project_Project_Ratings_Project_Project_Ratings_Confirmed_HomeEnergyPerformance_Project_Project_Ratings_Project_Project_Ratings_Confirmed_Project_Project_Ratings_Project_Project_Ratings_Confirmed_HomeEnergyPerformance_Enclosure_GroundContactWallAResXSDv3_1_07_xsd.tmp#Project_Project_Ratings_Project_Project_Ratings_Confirmed_Project_Project_Ratings_Project_Project_Ratings_Confirmed_HomeEnergyPerformance_Project_Project_Ratings_Project_Project_Ratings_Confirmed_Project_Project_Ratings_Project_Project_Ratings_Confirmed_HomeEnergyPerformance_Enclosure_GroundContactWallUoResXSDv3_1_07_xsd.tmp#Project_Project_Ratings_Project_Project_Ratings_Confirmed_Project_Project_Ratings_Project_Project_Ratings_Confirmed_HomeEnergyPerformance_Project_Project_Ratings_Project_Project_Ratings_Confirmed_Project_Project_Ratings_Project_Project_Ratings_Confirmed_HomeEnergyPerformance_Enclosure_WindowAResXSDv3_1_07_xsd.tmp#WindowUoResXSDv3_1_07_xsd.tmp#WindowSHGCResXSDv3_1_07_xsd.tmp#Project_Project_Ratings_Project_Project_Ratings_Confirmed_Project_Project_Ratings_Project_Project_Ratings_Confirmed_HomeEnergyPerformance_Project_Project_Ratings_Project_Project_Ratings_Confirmed_Project_Project_Ratings_Project_Project_Ratings_Confirmed_HomeEnergyPerformance_Enclosure_DoorAResXSDv3_1_07_xsd.tmp#Project_Project_Ratings_Project_Project_Ratings_Confirmed_Project_Project_Ratings_Project_Project_Ratings_Confirmed_HomeEnergyPerformance_Project_Project_Ratings_Project_Project_Ratings_Confirmed_Project_Project_Ratings_Project_Project_Ratings_Confirmed_HomeEnergyPerformance_Enclosure_DoorUoResXSDv3_1_07_xsd.tmp#Project_Project_Ratings_Project_Project_Ratings_Confirmed_Project_Project_Ratings_Project_Project_Ratings_Confirmed_HomeEnergyPerformance_Project_Project_Ratings_Project_Project_Ratings_Confirmed_Project_Project_Ratings_Project_Project_Ratings_Confirmed_HomeEnergyPerformance_Enclosure_OverallEnclosureUA
Properties
content complex
minOccurs 1
maxOccurs 1
Model
Children AboveGradeFloorA, AboveGradeFloorUo, AboveGradeWallA, AboveGradeWallUo, CeilingA, CeilingUo, DoorA, DoorUo, GroundContactFloorA, GroundContactFloorUo, GroundContactWallA, GroundContactWallUo, OverallEnclosureUA, WindowA, WindowSHGC, WindowUo
Instance
<Enclosure>
  <AboveGradeFloorA>{1,1}</AboveGradeFloorA>
  <AboveGradeFloorUo>{0,1}</AboveGradeFloorUo>
  <GroundContactFloorA>{1,1}</GroundContactFloorA>
  <GroundContactFloorUo>{0,1}</GroundContactFloorUo>
  <CeilingA>{1,1}</CeilingA>
  <CeilingUo>{0,1}</CeilingUo>
  <AboveGradeWallA>{1,1}</AboveGradeWallA>
  <AboveGradeWallUo>{0,1}</AboveGradeWallUo>
  <GroundContactWallA>{1,1}</GroundContactWallA>
  <GroundContactWallUo>{0,1}</GroundContactWallUo>
  <WindowA>{1,1}</WindowA>
  <WindowUo>{1,1}</WindowUo>
  <WindowSHGC>{1,1}</WindowSHGC>
  <DoorA>{1,1}</DoorA>
  <DoorUo>{0,1}</DoorUo>
  <OverallEnclosureUA>{1,1}</OverallEnclosureUA>
</Enclosure>
Asserts
Test XPath default namespace Annotation
((AboveGradeFloorA[text()] = 0 and not(AboveGradeFloorUo)) or (AboveGradeFloorA[text()] gt 0 and exists(AboveGradeFloorUo)))
((GroundContactFloorA[text()] = 0 and not(GroundContactFloorUo)) or (GroundContactFloorA[text()] gt 0 and exists(GroundContactFloorUo)))
((CeilingA[text()] = 0 and not(CeilingUo)) or (CeilingA[text()] gt 0 and exists(CeilingUo)))
((AboveGradeWallA[text()] = 0 and not(AboveGradeWallUo)) or (AboveGradeWallA[text()] gt 0 and exists(AboveGradeWallUo)))
((GroundContactWallA[text()] = 0 and not(GroundContactWallUo)) or (GroundContactWallA[text()] gt 0 and exists(GroundContactWallUo)))
((WindowA[text()] = 0 and not(WindowUo) and not(WindowSHGC)) or (WindowA[text()] gt 0 and exists(WindowUo) and exists(WindowSHGC)))
((DoorA[text()] = 0 and not(DoorUo)) or (DoorA[text()] gt 0 and exists(DoorUo)))
OverallEnclosureUA[text()] gt 0
Source
<xs:element name="Enclosure" minOccurs="1" maxOccurs="1">
  <xs:complexType>
    <xs:sequence minOccurs="1">
      <xs:element name="AboveGradeFloorA" type="xs:float">
        <xs:annotation>
          <xs:documentation>[A = ∑ Ai for i = 1, n]</xs:documentation>
        </xs:annotation>
      </xs:element>
      <xs:element name="AboveGradeFloorUo" type="xs:float" minOccurs="0">
        <xs:annotation>
          <xs:documentation>[Uo = (∑ (Ui * Ai)) / A for i = 1, n]</xs:documentation>
        </xs:annotation>
      </xs:element>
      <xs:element name="GroundContactFloorA" type="xs:float">
        <xs:annotation>
          <xs:documentation>[A = ∑ Ai for i = 1, n]</xs:documentation>
        </xs:annotation>
      </xs:element>
      <xs:element name="GroundContactFloorUo" type="xs:float" minOccurs="0">
        <xs:annotation>
          <xs:documentation>[Uo = (∑ (Ui * Ai)) / A for i = 1, n] [exterior film coeff = 0]</xs:documentation>
        </xs:annotation>
      </xs:element>
      <xs:element name="CeilingA" type="xs:float">
        <xs:annotation>
          <xs:documentation>[A = ∑ Ai for i = 1, n]</xs:documentation>
        </xs:annotation>
      </xs:element>
      <xs:element name="CeilingUo" type="xs:float" minOccurs="0">
        <xs:annotation>
          <xs:documentation>[Uo = (∑ (Ui * Ai)) / A for i = 1, n]</xs:documentation>
        </xs:annotation>
      </xs:element>
      <xs:element name="AboveGradeWallA" type="xs:float">
        <xs:annotation>
          <xs:documentation>[A = ∑ Ai for i = 1, n]</xs:documentation>
        </xs:annotation>
      </xs:element>
      <xs:element name="AboveGradeWallUo" type="xs:float" minOccurs="0">
        <xs:annotation>
          <xs:documentation>[Uo = (∑ (Ui * Ai)) / A for i = 1, n]</xs:documentation>
        </xs:annotation>
      </xs:element>
      <xs:element name="GroundContactWallA" type="xs:float">
        <xs:annotation>
          <xs:documentation>[A = ∑ Ai for i = 1, n]</xs:documentation>
        </xs:annotation>
      </xs:element>
      <xs:element name="GroundContactWallUo" type="xs:float" minOccurs="0">
        <xs:annotation>
          <xs:documentation>[Uo = (∑ (Ui * Ai)) / A for i = 1, n] [exterior film coeff = 0]</xs:documentation>
        </xs:annotation>
      </xs:element>
      <xs:element name="WindowA" type="xs:float">
        <xs:annotation>
          <xs:documentation>[A = ∑ Ai for i = 1, n]</xs:documentation>
        </xs:annotation>
      </xs:element>
      <xs:element ref="WindowUo"/>
      <xs:element ref="WindowSHGC"/>
      <xs:element name="DoorA" type="xs:float">
        <xs:annotation>
          <xs:documentation>[A = ∑ Ai for i = 1, n]</xs:documentation>
        </xs:annotation>
      </xs:element>
      <xs:element name="DoorUo" type="xs:float" minOccurs="0">
        <xs:annotation>
          <xs:documentation>[Uo = (∑ (Ui * Ai)) / A for i = 1, n]</xs:documentation>
        </xs:annotation>
      </xs:element>
      <xs:element name="OverallEnclosureUA" type="xs:float">
        <xs:annotation>
          <xs:documentation>[Enclosure UA = AG Floor (Uo*A) + Ceiling (Uo*A) + AG Wall (Uo*A) + Window (Uo*A) + Door (Uo*A)]</xs:documentation>
        </xs:annotation>
      </xs:element>
    </xs:sequence>
    <xs:assert test="((AboveGradeFloorA[text()] = 0 and not(AboveGradeFloorUo)) or (AboveGradeFloorA[text()] gt 0 and exists(AboveGradeFloorUo)))"/>
    <xs:assert test="((GroundContactFloorA[text()] = 0 and not(GroundContactFloorUo)) or (GroundContactFloorA[text()] gt 0 and exists(GroundContactFloorUo)))"/>
    <xs:assert test="((CeilingA[text()] = 0 and not(CeilingUo)) or (CeilingA[text()] gt 0 and exists(CeilingUo)))"/>
    <xs:assert test="((AboveGradeWallA[text()] = 0 and not(AboveGradeWallUo)) or (AboveGradeWallA[text()] gt 0 and exists(AboveGradeWallUo)))"/>
    <xs:assert test="((GroundContactWallA[text()] = 0 and not(GroundContactWallUo)) or (GroundContactWallA[text()] gt 0 and exists(GroundContactWallUo)))"/>
    <xs:assert test="((WindowA[text()] = 0 and not(WindowUo) and not(WindowSHGC)) or (WindowA[text()] gt 0 and exists(WindowUo) and exists(WindowSHGC)))"/>
    <xs:assert test="((DoorA[text()] = 0 and not(DoorUo)) or (DoorA[text()] gt 0 and exists(DoorUo)))"/>
    <xs:assert test="OverallEnclosureUA[text()] gt 0"/>
  </xs:complexType>
</xs:element>
Schema location file:/Users/ryanschmied/Downloads/ResXSDv3.1.07.xsd
Element Project / Ratings / Confirmed / HomeEnergyPerformance / Enclosure / AboveGradeFloorA
Namespace No namespace
Annotations
[A = ∑ Ai  for i = 1, n]
Diagram
Diagram
Type xs:float
Properties
content simple
Source
<xs:element name="AboveGradeFloorA" type="xs:float">
  <xs:annotation>
    <xs:documentation>[A = ∑ Ai for i = 1, n]</xs:documentation>
  </xs:annotation>
</xs:element>
Schema location file:/Users/ryanschmied/Downloads/ResXSDv3.1.07.xsd
Element Project / Ratings / Confirmed / HomeEnergyPerformance / Enclosure / AboveGradeFloorUo
Namespace No namespace
Annotations
[Uo = (∑ (Ui * Ai)) / A  for i = 1, n]
Diagram
Diagram
Type xs:float
Properties
content simple
minOccurs 0
Source
<xs:element name="AboveGradeFloorUo" type="xs:float" minOccurs="0">
  <xs:annotation>
    <xs:documentation>[Uo = (∑ (Ui * Ai)) / A for i = 1, n]</xs:documentation>
  </xs:annotation>
</xs:element>
Schema location file:/Users/ryanschmied/Downloads/ResXSDv3.1.07.xsd
Element Project / Ratings / Confirmed / HomeEnergyPerformance / Enclosure / GroundContactFloorA
Namespace No namespace
Annotations
[A = ∑ Ai  for i = 1, n]
Diagram
Diagram
Type xs:float
Properties
content simple
Source
<xs:element name="GroundContactFloorA" type="xs:float">
  <xs:annotation>
    <xs:documentation>[A = ∑ Ai for i = 1, n]</xs:documentation>
  </xs:annotation>
</xs:element>
Schema location file:/Users/ryanschmied/Downloads/ResXSDv3.1.07.xsd
Element Project / Ratings / Confirmed / HomeEnergyPerformance / Enclosure / GroundContactFloorUo
Namespace No namespace
Annotations
[Uo = (∑ (Ui * Ai)) / A  for i = 1, n] [exterior film coeff = 0]
Diagram
Diagram
Type xs:float
Properties
content simple
minOccurs 0
Source
<xs:element name="GroundContactFloorUo" type="xs:float" minOccurs="0">
  <xs:annotation>
    <xs:documentation>[Uo = (∑ (Ui * Ai)) / A for i = 1, n] [exterior film coeff = 0]</xs:documentation>
  </xs:annotation>
</xs:element>
Schema location file:/Users/ryanschmied/Downloads/ResXSDv3.1.07.xsd
Element Project / Ratings / Confirmed / HomeEnergyPerformance / Enclosure / CeilingA
Namespace No namespace
Annotations
[A = ∑ Ai  for i = 1, n]
Diagram
Diagram
Type xs:float
Properties
content simple
Source
<xs:element name="CeilingA" type="xs:float">
  <xs:annotation>
    <xs:documentation>[A = ∑ Ai for i = 1, n]</xs:documentation>
  </xs:annotation>
</xs:element>
Schema location file:/Users/ryanschmied/Downloads/ResXSDv3.1.07.xsd
Element Project / Ratings / Confirmed / HomeEnergyPerformance / Enclosure / CeilingUo
Namespace No namespace
Annotations
[Uo = (∑ (Ui * Ai)) / A  for i = 1, n]
Diagram
Diagram
Type xs:float
Properties
content simple
minOccurs 0
Source
<xs:element name="CeilingUo" type="xs:float" minOccurs="0">
  <xs:annotation>
    <xs:documentation>[Uo = (∑ (Ui * Ai)) / A for i = 1, n]</xs:documentation>
  </xs:annotation>
</xs:element>
Schema location file:/Users/ryanschmied/Downloads/ResXSDv3.1.07.xsd
Element Project / Ratings / Confirmed / HomeEnergyPerformance / Enclosure / AboveGradeWallA
Namespace No namespace
Annotations
[A = ∑ Ai  for i = 1, n]
Diagram
Diagram
Type xs:float
Properties
content simple
Source
<xs:element name="AboveGradeWallA" type="xs:float">
  <xs:annotation>
    <xs:documentation>[A = ∑ Ai for i = 1, n]</xs:documentation>
  </xs:annotation>
</xs:element>
Schema location file:/Users/ryanschmied/Downloads/ResXSDv3.1.07.xsd
Element Project / Ratings / Confirmed / HomeEnergyPerformance / Enclosure / AboveGradeWallUo
Namespace No namespace
Annotations
[Uo = (∑ (Ui * Ai)) / A  for i = 1, n]
Diagram
Diagram
Type xs:float
Properties
content simple
minOccurs 0
Source
<xs:element name="AboveGradeWallUo" type="xs:float" minOccurs="0">
  <xs:annotation>
    <xs:documentation>[Uo = (∑ (Ui * Ai)) / A for i = 1, n]</xs:documentation>
  </xs:annotation>
</xs:element>
Schema location file:/Users/ryanschmied/Downloads/ResXSDv3.1.07.xsd
Element Project / Ratings / Confirmed / HomeEnergyPerformance / Enclosure / GroundContactWallA
Namespace No namespace
Annotations
[A = ∑ Ai  for i = 1, n]
Diagram
Diagram
Type xs:float
Properties
content simple
Source
<xs:element name="GroundContactWallA" type="xs:float">
  <xs:annotation>
    <xs:documentation>[A = ∑ Ai for i = 1, n]</xs:documentation>
  </xs:annotation>
</xs:element>
Schema location file:/Users/ryanschmied/Downloads/ResXSDv3.1.07.xsd
Element Project / Ratings / Confirmed / HomeEnergyPerformance / Enclosure / GroundContactWallUo
Namespace No namespace
Annotations
[Uo = (∑ (Ui * Ai)) / A  for i = 1, n]  [exterior film coeff = 0]
Diagram
Diagram
Type xs:float
Properties
content simple
minOccurs 0
Source
<xs:element name="GroundContactWallUo" type="xs:float" minOccurs="0">
  <xs:annotation>
    <xs:documentation>[Uo = (∑ (Ui * Ai)) / A for i = 1, n] [exterior film coeff = 0]</xs:documentation>
  </xs:annotation>
</xs:element>
Schema location file:/Users/ryanschmied/Downloads/ResXSDv3.1.07.xsd
Element Project / Ratings / Confirmed / HomeEnergyPerformance / Enclosure / WindowA
Namespace No namespace
Annotations
[A = ∑ Ai  for i = 1, n]
Diagram
Diagram
Type xs:float
Properties
content simple
Source
<xs:element name="WindowA" type="xs:float">
  <xs:annotation>
    <xs:documentation>[A = ∑ Ai for i = 1, n]</xs:documentation>
  </xs:annotation>
</xs:element>
Schema location file:/Users/ryanschmied/Downloads/ResXSDv3.1.07.xsd
Element WindowUo
Namespace No namespace
Annotations
[Uo = (∑ (Ui * Ai)) / A  for i = 1, n]
Diagram
Diagram
Type xs:float
Properties
content simple
Used by
Source
<xs:element name="WindowUo" type="xs:float">
  <xs:annotation>
    <xs:documentation>[Uo = (∑ (Ui * Ai)) / A for i = 1, n]</xs:documentation>
  </xs:annotation>
</xs:element>
Schema location file:/Users/ryanschmied/Downloads/ResXSDv3.1.07.xsd
Element WindowSHGC
Namespace No namespace
Annotations
[SHGCo = (∑ (SHGCi * Ai)) / A  for i = 1, n]
Diagram
Diagram
Type xs:float
Properties
content simple
Used by
Source
<xs:element name="WindowSHGC" type="xs:float">
  <xs:annotation>
    <xs:documentation>[SHGCo = (∑ (SHGCi * Ai)) / A for i = 1, n]</xs:documentation>
  </xs:annotation>
</xs:element>
Schema location file:/Users/ryanschmied/Downloads/ResXSDv3.1.07.xsd
Element Project / Ratings / Confirmed / HomeEnergyPerformance / Enclosure / DoorA
Namespace No namespace
Annotations
[A = ∑ Ai  for i = 1, n]
Diagram
Diagram
Type xs:float
Properties
content simple
Source
<xs:element name="DoorA" type="xs:float">
  <xs:annotation>
    <xs:documentation>[A = ∑ Ai for i = 1, n]</xs:documentation>
  </xs:annotation>
</xs:element>
Schema location file:/Users/ryanschmied/Downloads/ResXSDv3.1.07.xsd
Element Project / Ratings / Confirmed / HomeEnergyPerformance / Enclosure / DoorUo
Namespace No namespace
Annotations
[Uo = (∑ (Ui * Ai)) / A  for i = 1, n]
Diagram
Diagram
Type xs:float
Properties
content simple
minOccurs 0
Source
<xs:element name="DoorUo" type="xs:float" minOccurs="0">
  <xs:annotation>
    <xs:documentation>[Uo = (∑ (Ui * Ai)) / A for i = 1, n]</xs:documentation>
  </xs:annotation>
</xs:element>
Schema location file:/Users/ryanschmied/Downloads/ResXSDv3.1.07.xsd
Element Project / Ratings / Confirmed / HomeEnergyPerformance / Enclosure / OverallEnclosureUA
Namespace No namespace
Annotations
[Enclosure UA = AG Floor (Uo*A) + Ceiling (Uo*A) + AG Wall (Uo*A) + Window (Uo*A) + Door (Uo*A)]
Diagram
Diagram
Type xs:float
Properties
content simple
Source
<xs:element name="OverallEnclosureUA" type="xs:float">
  <xs:annotation>
    <xs:documentation>[Enclosure UA = AG Floor (Uo*A) + Ceiling (Uo*A) + AG Wall (Uo*A) + Window (Uo*A) + Door (Uo*A)]</xs:documentation>
  </xs:annotation>
</xs:element>
Schema location file:/Users/ryanschmied/Downloads/ResXSDv3.1.07.xsd
Element HVACHeatingSystems
Namespace No namespace
Diagram
DiagramResXSDv3_1_07_xsd.tmp#HVACHeatingSystems_NumHVACHeatingSystemsResXSDv3_1_07_xsd.tmp#HVACHeatingSystems_System
Properties
content complex
Used by
Model
Children System
Instance
<HVACHeatingSystems NumHVACHeatingSystems="1">
  <System>{1,100}</System>
</HVACHeatingSystems>
Attributes
QName Type Default Use
NumHVACHeatingSystems xs:int 1 optional
Asserts
Test XPath default namespace Annotation
(@NumHVACHeatingSystems = count(System))
Source
<xs:element name="HVACHeatingSystems">
  <xs:complexType>
    <xs:sequence>
      <xs:element name="System" minOccurs="1" maxOccurs="100">
        <xs:complexType>
          <xs:all>
            <xs:element name="Fuel">
              <xs:simpleType>
                <xs:restriction base="xs:string">
                  <xs:enumeration value="electric"/>
                  <xs:enumeration value="gas"/>
                  <xs:enumeration value="oil"/>
                  <xs:enumeration value="propane"/>
                  <xs:enumeration value="biomass"/>
                </xs:restriction>
              </xs:simpleType>
            </xs:element>
            <xs:element name="Type">
              <xs:simpleType>
                <xs:restriction base="xs:string">
                  <xs:enumeration value="standard"/>
                  <xs:enumeration value="combo"/>
                  <xs:enumeration value="HeatPump"/>
                  <xs:enumeration value="other"/>
                </xs:restriction>
              </xs:simpleType>
            </xs:element>
            <xs:element name="RatingMetric">
              <xs:simpleType>
                <xs:restriction base="xs:string">
                  <xs:enumeration value="HSPF"/>
                  <xs:enumeration value="HSPF2"/>
                  <xs:enumeration value="COP"/>
                  <xs:enumeration value="AFUE"/>
                  <xs:enumeration value="cAFUE"/>
                </xs:restriction>
              </xs:simpleType>
            </xs:element>
            <xs:element name="RatingValue" type="xs:float">
              <xs:annotation>
                <xs:documentation/>
              </xs:annotation>
            </xs:element>
            <xs:element name="RatedOutputCapacity">
              <xs:annotation>
                <xs:documentation/>
              </xs:annotation>
              <xs:complexType>
                <xs:simpleContent>
                  <xs:extension base="xs:float">
                    <xs:attribute fixed="kBtu/hr" name="unit">
                    </xs:attribute>
                  </xs:extension>
                </xs:simpleContent>
              </xs:complexType>
            </xs:element>
          </xs:all>
        </xs:complexType>
      </xs:element>
    </xs:sequence>
    <xs:attribute name="NumHVACHeatingSystems" type="xs:int" default="1"/>
    <xs:assert test="(@NumHVACHeatingSystems = count(System))"/>
  </xs:complexType>
</xs:element>
Schema location file:/Users/ryanschmied/Downloads/ResXSDv3.1.07.xsd
Element HVACHeatingSystems / System
Namespace No namespace
Diagram
DiagramResXSDv3_1_07_xsd.tmp#HVACHeatingSystems_HVACHeatingSystems_System_FuelResXSDv3_1_07_xsd.tmp#HVACHeatingSystems_HVACHeatingSystems_System_TypeResXSDv3_1_07_xsd.tmp#HVACHeatingSystems_HVACHeatingSystems_System_RatingMetricResXSDv3_1_07_xsd.tmp#HVACHeatingSystems_HVACHeatingSystems_System_RatingValueResXSDv3_1_07_xsd.tmp#HVACHeatingSystems_HVACHeatingSystems_System_RatedOutputCapacity
Properties
content complex
minOccurs 1
maxOccurs 100
Model
Children Fuel, RatedOutputCapacity, RatingMetric, RatingValue, Type
Instance
<System>
  <Fuel>{1,1}</Fuel>
  <Type>{1,1}</Type>
  <RatingMetric>{1,1}</RatingMetric>
  <RatingValue>{1,1}</RatingValue>
  <RatedOutputCapacity unit="kBtu/hr">{1,1}</RatedOutputCapacity>
</System>
Source
<xs:element name="System" minOccurs="1" maxOccurs="100">
  <xs:complexType>
    <xs:all>
      <xs:element name="Fuel">
        <xs:simpleType>
          <xs:restriction base="xs:string">
            <xs:enumeration value="electric"/>
            <xs:enumeration value="gas"/>
            <xs:enumeration value="oil"/>
            <xs:enumeration value="propane"/>
            <xs:enumeration value="biomass"/>
          </xs:restriction>
        </xs:simpleType>
      </xs:element>
      <xs:element name="Type">
        <xs:simpleType>
          <xs:restriction base="xs:string">
            <xs:enumeration value="standard"/>
            <xs:enumeration value="combo"/>
            <xs:enumeration value="HeatPump"/>
            <xs:enumeration value="other"/>
          </xs:restriction>
        </xs:simpleType>
      </xs:element>
      <xs:element name="RatingMetric">
        <xs:simpleType>
          <xs:restriction base="xs:string">
            <xs:enumeration value="HSPF"/>
            <xs:enumeration value="HSPF2"/>
            <xs:enumeration value="COP"/>
            <xs:enumeration value="AFUE"/>
            <xs:enumeration value="cAFUE"/>
          </xs:restriction>
        </xs:simpleType>
      </xs:element>
      <xs:element name="RatingValue" type="xs:float">
        <xs:annotation>
          <xs:documentation/>
        </xs:annotation>
      </xs:element>
      <xs:element name="RatedOutputCapacity">
        <xs:annotation>
          <xs:documentation/>
        </xs:annotation>
        <xs:complexType>
          <xs:simpleContent>
            <xs:extension base="xs:float">
              <xs:attribute fixed="kBtu/hr" name="unit">
              </xs:attribute>
            </xs:extension>
          </xs:simpleContent>
        </xs:complexType>
      </xs:element>
    </xs:all>
  </xs:complexType>
</xs:element>
Schema location file:/Users/ryanschmied/Downloads/ResXSDv3.1.07.xsd
Element HVACHeatingSystems / System / Fuel
Namespace No namespace
Diagram
Diagram
Type restriction of xs:string
Properties
content simple
Facets
enumeration electric
enumeration gas
enumeration oil
enumeration propane
enumeration biomass
Source
<xs:element name="Fuel">
  <xs:simpleType>
    <xs:restriction base="xs:string">
      <xs:enumeration value="electric"/>
      <xs:enumeration value="gas"/>
      <xs:enumeration value="oil"/>
      <xs:enumeration value="propane"/>
      <xs:enumeration value="biomass"/>
    </xs:restriction>
  </xs:simpleType>
</xs:element>
Schema location file:/Users/ryanschmied/Downloads/ResXSDv3.1.07.xsd
Element HVACHeatingSystems / System / Type
Namespace No namespace
Diagram
Diagram
Type restriction of xs:string
Properties
content simple
Facets
enumeration standard
enumeration combo
enumeration HeatPump
enumeration other
Source
<xs:element name="Type">
  <xs:simpleType>
    <xs:restriction base="xs:string">
      <xs:enumeration value="standard"/>
      <xs:enumeration value="combo"/>
      <xs:enumeration value="HeatPump"/>
      <xs:enumeration value="other"/>
    </xs:restriction>
  </xs:simpleType>
</xs:element>
Schema location file:/Users/ryanschmied/Downloads/ResXSDv3.1.07.xsd
Element HVACHeatingSystems / System / RatingMetric
Namespace No namespace
Diagram
Diagram
Type restriction of xs:string
Properties
content simple
Facets
enumeration HSPF
enumeration HSPF2
enumeration COP
enumeration AFUE
enumeration cAFUE
Source
<xs:element name="RatingMetric">
  <xs:simpleType>
    <xs:restriction base="xs:string">
      <xs:enumeration value="HSPF"/>
      <xs:enumeration value="HSPF2"/>
      <xs:enumeration value="COP"/>
      <xs:enumeration value="AFUE"/>
      <xs:enumeration value="cAFUE"/>
    </xs:restriction>
  </xs:simpleType>
</xs:element>
Schema location file:/Users/ryanschmied/Downloads/ResXSDv3.1.07.xsd
Element HVACHeatingSystems / System / RatingValue
Namespace No namespace
Annotations
Diagram
Diagram
Type xs:float
Properties
content simple
Source
<xs:element name="RatingValue" type="xs:float">
  <xs:annotation>
    <xs:documentation/>
  </xs:annotation>
</xs:element>
Schema location file:/Users/ryanschmied/Downloads/ResXSDv3.1.07.xsd
Element HVACHeatingSystems / System / RatedOutputCapacity
Namespace No namespace
Annotations
Diagram
DiagramResXSDv3_1_07_xsd.tmp#HVACHeatingSystems_HVACHeatingSystems_System_HVACHeatingSystems_HVACHeatingSystems_System_RatedOutputCapacity_unit
Type extension of xs:float
Properties
content complex
Attributes
QName Type Fixed Use
unit kBtu/hr optional
Source
<xs:element name="RatedOutputCapacity">
  <xs:annotation>
    <xs:documentation/>
  </xs:annotation>
  <xs:complexType>
    <xs:simpleContent>
      <xs:extension base="xs:float">
        <xs:attribute fixed="kBtu/hr" name="unit">
        </xs:attribute>
      </xs:extension>
    </xs:simpleContent>
  </xs:complexType>
</xs:element>
Schema location file:/Users/ryanschmied/Downloads/ResXSDv3.1.07.xsd
Element HVACCoolingSystems
Namespace No namespace
Diagram
DiagramResXSDv3_1_07_xsd.tmp#HVACCoolingSystems_NumHVACCoolingSystemsResXSDv3_1_07_xsd.tmp#HVACCoolingSystems_System
Properties
content complex
Used by
Model
Children System
Instance
<HVACCoolingSystems NumHVACCoolingSystems="1">
  <System>{1,100}</System>
</HVACCoolingSystems>
Attributes
QName Type Default Use
NumHVACCoolingSystems xs:int 1 optional
Asserts
Test XPath default namespace Annotation
(@NumHVACCoolingSystems = count(System))
Source
<xs:element name="HVACCoolingSystems">
  <xs:complexType>
    <xs:sequence>
      <xs:element name="System" minOccurs="1" maxOccurs="100">
        <xs:complexType>
          <xs:all>
            <xs:element name="Type">
              <xs:simpleType>
                <xs:restriction base="xs:string">
                  <xs:enumeration value="electric"/>
                  <xs:enumeration value="gas"/>
                  <xs:enumeration value="other"/>
                </xs:restriction>
              </xs:simpleType>
            </xs:element>
            <xs:element name="RatingMetric">
              <xs:simpleType>
                <xs:restriction base="xs:string">
                  <xs:enumeration value="SEER"/>
                  <xs:enumeration value="SEER2"/>
                  <xs:enumeration value="EER"/>
                  <xs:enumeration value="EER2"/>
                  <xs:enumeration value="CEER"/>
                </xs:restriction>
              </xs:simpleType>
            </xs:element>
            <xs:element name="RatingValue" type="xs:float">
              <xs:annotation>
                <xs:documentation/>
              </xs:annotation>
            </xs:element>
            <xs:element name="RatedOutputCapacity">
              <xs:annotation>
                <xs:documentation>Rated Output Capacity (kBtu/h)</xs:documentation>
              </xs:annotation>
              <xs:complexType>
                <xs:simpleContent>
                  <xs:extension base="xs:float">
                    <xs:attribute fixed="kBtu/hr" name="unit">
                    </xs:attribute>
                  </xs:extension>
                </xs:simpleContent>
              </xs:complexType>
            </xs:element>
          </xs:all>
        </xs:complexType>
      </xs:element>
    </xs:sequence>
    <xs:attribute name="NumHVACCoolingSystems" type="xs:int" default="1"/>
    <xs:assert test="(@NumHVACCoolingSystems = count(System))"/>
  </xs:complexType>
</xs:element>
Schema location file:/Users/ryanschmied/Downloads/ResXSDv3.1.07.xsd
Element HVACCoolingSystems / System
Namespace No namespace
Diagram
DiagramResXSDv3_1_07_xsd.tmp#HVACCoolingSystems_HVACCoolingSystems_System_TypeResXSDv3_1_07_xsd.tmp#HVACCoolingSystems_HVACCoolingSystems_System_RatingMetricResXSDv3_1_07_xsd.tmp#HVACCoolingSystems_HVACCoolingSystems_System_RatingValueResXSDv3_1_07_xsd.tmp#HVACCoolingSystems_HVACCoolingSystems_System_RatedOutputCapacity
Properties
content complex
minOccurs 1
maxOccurs 100
Model
Children RatedOutputCapacity, RatingMetric, RatingValue, Type
Instance
<System>
  <Type>{1,1}</Type>
  <RatingMetric>{1,1}</RatingMetric>
  <RatingValue>{1,1}</RatingValue>
  <RatedOutputCapacity unit="kBtu/hr">{1,1}</RatedOutputCapacity>
</System>
Source
<xs:element name="System" minOccurs="1" maxOccurs="100">
  <xs:complexType>
    <xs:all>
      <xs:element name="Type">
        <xs:simpleType>
          <xs:restriction base="xs:string">
            <xs:enumeration value="electric"/>
            <xs:enumeration value="gas"/>
            <xs:enumeration value="other"/>
          </xs:restriction>
        </xs:simpleType>
      </xs:element>
      <xs:element name="RatingMetric">
        <xs:simpleType>
          <xs:restriction base="xs:string">
            <xs:enumeration value="SEER"/>
            <xs:enumeration value="SEER2"/>
            <xs:enumeration value="EER"/>
            <xs:enumeration value="EER2"/>
            <xs:enumeration value="CEER"/>
          </xs:restriction>
        </xs:simpleType>
      </xs:element>
      <xs:element name="RatingValue" type="xs:float">
        <xs:annotation>
          <xs:documentation/>
        </xs:annotation>
      </xs:element>
      <xs:element name="RatedOutputCapacity">
        <xs:annotation>
          <xs:documentation>Rated Output Capacity (kBtu/h)</xs:documentation>
        </xs:annotation>
        <xs:complexType>
          <xs:simpleContent>
            <xs:extension base="xs:float">
              <xs:attribute fixed="kBtu/hr" name="unit">
              </xs:attribute>
            </xs:extension>
          </xs:simpleContent>
        </xs:complexType>
      </xs:element>
    </xs:all>
  </xs:complexType>
</xs:element>
Schema location file:/Users/ryanschmied/Downloads/ResXSDv3.1.07.xsd
Element HVACCoolingSystems / System / Type
Namespace No namespace
Diagram
Diagram
Type restriction of xs:string
Properties
content simple
Facets
enumeration electric
enumeration gas
enumeration other
Source
<xs:element name="Type">
  <xs:simpleType>
    <xs:restriction base="xs:string">
      <xs:enumeration value="electric"/>
      <xs:enumeration value="gas"/>
      <xs:enumeration value="other"/>
    </xs:restriction>
  </xs:simpleType>
</xs:element>
Schema location file:/Users/ryanschmied/Downloads/ResXSDv3.1.07.xsd
Element HVACCoolingSystems / System / RatingMetric
Namespace No namespace
Diagram
Diagram
Type restriction of xs:string
Properties
content simple
Facets
enumeration SEER
enumeration SEER2
enumeration EER
enumeration EER2
enumeration CEER
Source
<xs:element name="RatingMetric">
  <xs:simpleType>
    <xs:restriction base="xs:string">
      <xs:enumeration value="SEER"/>
      <xs:enumeration value="SEER2"/>
      <xs:enumeration value="EER"/>
      <xs:enumeration value="EER2"/>
      <xs:enumeration value="CEER"/>
    </xs:restriction>
  </xs:simpleType>
</xs:element>
Schema location file:/Users/ryanschmied/Downloads/ResXSDv3.1.07.xsd
Element HVACCoolingSystems / System / RatingValue
Namespace No namespace
Annotations
Diagram
Diagram
Type xs:float
Properties
content simple
Source
<xs:element name="RatingValue" type="xs:float">
  <xs:annotation>
    <xs:documentation/>
  </xs:annotation>
</xs:element>
Schema location file:/Users/ryanschmied/Downloads/ResXSDv3.1.07.xsd
Element HVACCoolingSystems / System / RatedOutputCapacity
Namespace No namespace
Annotations
Rated Output Capacity (kBtu/h)
Diagram
DiagramResXSDv3_1_07_xsd.tmp#HVACCoolingSystems_HVACCoolingSystems_System_HVACCoolingSystems_HVACCoolingSystems_System_RatedOutputCapacity_unit
Type extension of xs:float
Properties
content complex
Attributes
QName Type Fixed Use
unit kBtu/hr optional
Source
<xs:element name="RatedOutputCapacity">
  <xs:annotation>
    <xs:documentation>Rated Output Capacity (kBtu/h)</xs:documentation>
  </xs:annotation>
  <xs:complexType>
    <xs:simpleContent>
      <xs:extension base="xs:float">
        <xs:attribute fixed="kBtu/hr" name="unit">
        </xs:attribute>
      </xs:extension>
    </xs:simpleContent>
  </xs:complexType>
</xs:element>
Schema location file:/Users/ryanschmied/Downloads/ResXSDv3.1.07.xsd
Element HVACMechVentSystems
Namespace No namespace
Diagram
DiagramResXSDv3_1_07_xsd.tmp#HVACMechVentSystems_NumHVACMechVentSystemsResXSDv3_1_07_xsd.tmp#HVACMechVentSystems_System
Properties
content complex
Used by
Model
Children System
Instance
<HVACMechVentSystems NumHVACMechVentSystems="">
  <System>{0,100}</System>
</HVACMechVentSystems>
Attributes
QName Type Use
NumHVACMechVentSystems xs:int required
Asserts
Test XPath default namespace Annotation
(@NumHVACMechVentSystems = count(System))
Source
<xs:element name="HVACMechVentSystems">
  <xs:complexType>
    <xs:sequence>
      <xs:element name="System" minOccurs="0" maxOccurs="100">
        <xs:complexType>
          <xs:all>
            <xs:element name="Type">
              <xs:annotation>
                <xs:documentation>The following mechanical ventilation system Types are acceptable: none, Supply, Exhaust, HRV, ERV, CFIS, hybrid or other</xs:documentation>
              </xs:annotation>
              <xs:simpleType>
                <xs:restriction base="xs:string">
                  <xs:enumeration value="none"/>
                  <xs:enumeration value="Supply">
                    <xs:annotation>
                      <xs:documentation>A Supply-only ventilation system that brings in outdoor air</xs:documentation>
                    </xs:annotation>
                  </xs:enumeration>
                  <xs:enumeration value="Exhaust">
                    <xs:annotation>
                      <xs:documentation>An Exhaust-only ventilation system that exhausts indoor air</xs:documentation>
                    </xs:annotation>
                  </xs:enumeration>
                  <xs:enumeration value="HRV">
                    <xs:annotation>
                      <xs:documentation>A Heat Recovery Ventilator (HRV) is a Balanced System</xs:documentation>
                    </xs:annotation>
                  </xs:enumeration>
                  <xs:enumeration value="ERV">
                    <xs:annotation>
                      <xs:documentation>An Energy Recovery Ventilator (ERV) is a Balanced System</xs:documentation>
                    </xs:annotation>
                  </xs:enumeration>
                  <xs:enumeration value="CFIS">
                    <xs:annotation>
                      <xs:documentation>A Central Fan Integrated System (CFIS) or "Air Cycler" is a Supply ventilation system using the AHU to bring in and distribute outdoor air</xs:documentation>
                    </xs:annotation>
                  </xs:enumeration>
                  <xs:enumeration value="hybrid"/>
                  <xs:enumeration value="other"/>
                </xs:restriction>
              </xs:simpleType>
            </xs:element>
            <xs:element name="VentFanFlowRate">
              <xs:annotation>
                <xs:documentation>Vent fan flow rate in cfm</xs:documentation>
              </xs:annotation>
              <xs:complexType>
                <xs:simpleContent>
                  <xs:extension base="xs:float">
                    <xs:attribute fixed="CFM" name="unit">
                    </xs:attribute>
                  </xs:extension>
                </xs:simpleContent>
              </xs:complexType>
            </xs:element>
            <xs:element name="VentFanPower">
              <xs:annotation>
                <xs:documentation>Vent fan power in watts</xs:documentation>
              </xs:annotation>
              <xs:complexType>
                <xs:simpleContent>
                  <xs:extension base="xs:float">
                    <xs:attribute fixed="watts" name="unit">
                    </xs:attribute>
                  </xs:extension>
                </xs:simpleContent>
              </xs:complexType>
            </xs:element>
            <xs:element name="VentFanRunTime">
              <xs:annotation>
                <xs:documentation>Vent fan run time hours per day</xs:documentation>
              </xs:annotation>
              <xs:complexType>
                <xs:simpleContent>
                  <xs:extension base="xs:float">
                    <xs:attribute fixed="hours per day" name="unit">
                    </xs:attribute>
                  </xs:extension>
                </xs:simpleContent>
              </xs:complexType>
            </xs:element>
          </xs:all>
        </xs:complexType>
      </xs:element>
    </xs:sequence>
    <xs:attribute name="NumHVACMechVentSystems" type="xs:int" use="required"/>
    <xs:assert test="(@NumHVACMechVentSystems = count(System))"/>
  </xs:complexType>
</xs:element>
Schema location file:/Users/ryanschmied/Downloads/ResXSDv3.1.07.xsd
Element HVACMechVentSystems / System
Namespace No namespace
Diagram
DiagramResXSDv3_1_07_xsd.tmp#HVACMechVentSystems_HVACMechVentSystems_System_TypeResXSDv3_1_07_xsd.tmp#HVACMechVentSystems_HVACMechVentSystems_System_VentFanFlowRateResXSDv3_1_07_xsd.tmp#HVACMechVentSystems_HVACMechVentSystems_System_VentFanPowerResXSDv3_1_07_xsd.tmp#HVACMechVentSystems_HVACMechVentSystems_System_VentFanRunTime
Properties
content complex
minOccurs 0
maxOccurs 100
Model
Children Type, VentFanFlowRate, VentFanPower, VentFanRunTime
Instance
<System>
  <Type>{1,1}</Type>
  <VentFanFlowRate unit="CFM">{1,1}</VentFanFlowRate>
  <VentFanPower unit="watts">{1,1}</VentFanPower>
  <VentFanRunTime unit="hours per day">{1,1}</VentFanRunTime>
</System>
Source
<xs:element name="System" minOccurs="0" maxOccurs="100">
  <xs:complexType>
    <xs:all>
      <xs:element name="Type">
        <xs:annotation>
          <xs:documentation>The following mechanical ventilation system Types are acceptable: none, Supply, Exhaust, HRV, ERV, CFIS, hybrid or other</xs:documentation>
        </xs:annotation>
        <xs:simpleType>
          <xs:restriction base="xs:string">
            <xs:enumeration value="none"/>
            <xs:enumeration value="Supply">
              <xs:annotation>
                <xs:documentation>A Supply-only ventilation system that brings in outdoor air</xs:documentation>
              </xs:annotation>
            </xs:enumeration>
            <xs:enumeration value="Exhaust">
              <xs:annotation>
                <xs:documentation>An Exhaust-only ventilation system that exhausts indoor air</xs:documentation>
              </xs:annotation>
            </xs:enumeration>
            <xs:enumeration value="HRV">
              <xs:annotation>
                <xs:documentation>A Heat Recovery Ventilator (HRV) is a Balanced System</xs:documentation>
              </xs:annotation>
            </xs:enumeration>
            <xs:enumeration value="ERV">
              <xs:annotation>
                <xs:documentation>An Energy Recovery Ventilator (ERV) is a Balanced System</xs:documentation>
              </xs:annotation>
            </xs:enumeration>
            <xs:enumeration value="CFIS">
              <xs:annotation>
                <xs:documentation>A Central Fan Integrated System (CFIS) or "Air Cycler" is a Supply ventilation system using the AHU to bring in and distribute outdoor air</xs:documentation>
              </xs:annotation>
            </xs:enumeration>
            <xs:enumeration value="hybrid"/>
            <xs:enumeration value="other"/>
          </xs:restriction>
        </xs:simpleType>
      </xs:element>
      <xs:element name="VentFanFlowRate">
        <xs:annotation>
          <xs:documentation>Vent fan flow rate in cfm</xs:documentation>
        </xs:annotation>
        <xs:complexType>
          <xs:simpleContent>
            <xs:extension base="xs:float">
              <xs:attribute fixed="CFM" name="unit">
              </xs:attribute>
            </xs:extension>
          </xs:simpleContent>
        </xs:complexType>
      </xs:element>
      <xs:element name="VentFanPower">
        <xs:annotation>
          <xs:documentation>Vent fan power in watts</xs:documentation>
        </xs:annotation>
        <xs:complexType>
          <xs:simpleContent>
            <xs:extension base="xs:float">
              <xs:attribute fixed="watts" name="unit">
              </xs:attribute>
            </xs:extension>
          </xs:simpleContent>
        </xs:complexType>
      </xs:element>
      <xs:element name="VentFanRunTime">
        <xs:annotation>
          <xs:documentation>Vent fan run time hours per day</xs:documentation>
        </xs:annotation>
        <xs:complexType>
          <xs:simpleContent>
            <xs:extension base="xs:float">
              <xs:attribute fixed="hours per day" name="unit">
              </xs:attribute>
            </xs:extension>
          </xs:simpleContent>
        </xs:complexType>
      </xs:element>
    </xs:all>
  </xs:complexType>
</xs:element>
Schema location file:/Users/ryanschmied/Downloads/ResXSDv3.1.07.xsd
Element HVACMechVentSystems / System / Type
Namespace No namespace
Annotations
The following mechanical ventilation system Types are acceptable: none, Supply, Exhaust, HRV, ERV, CFIS, hybrid or other
Diagram
Diagram
Type restriction of xs:string
Properties
content simple
Facets
enumeration none
enumeration Supply
A Supply-only ventilation system that brings in outdoor air
enumeration Exhaust
An Exhaust-only ventilation system that exhausts indoor air
enumeration HRV
A Heat Recovery Ventilator (HRV) is a Balanced System
enumeration ERV
An Energy Recovery Ventilator (ERV) is a Balanced System
enumeration CFIS
A Central Fan Integrated System (CFIS) or "Air Cycler" is a Supply ventilation system using the AHU to bring in and distribute outdoor air
enumeration hybrid
enumeration other
Source
<xs:element name="Type">
  <xs:annotation>
    <xs:documentation>The following mechanical ventilation system Types are acceptable: none, Supply, Exhaust, HRV, ERV, CFIS, hybrid or other</xs:documentation>
  </xs:annotation>
  <xs:simpleType>
    <xs:restriction base="xs:string">
      <xs:enumeration value="none"/>
      <xs:enumeration value="Supply">
        <xs:annotation>
          <xs:documentation>A Supply-only ventilation system that brings in outdoor air</xs:documentation>
        </xs:annotation>
      </xs:enumeration>
      <xs:enumeration value="Exhaust">
        <xs:annotation>
          <xs:documentation>An Exhaust-only ventilation system that exhausts indoor air</xs:documentation>
        </xs:annotation>
      </xs:enumeration>
      <xs:enumeration value="HRV">
        <xs:annotation>
          <xs:documentation>A Heat Recovery Ventilator (HRV) is a Balanced System</xs:documentation>
        </xs:annotation>
      </xs:enumeration>
      <xs:enumeration value="ERV">
        <xs:annotation>
          <xs:documentation>An Energy Recovery Ventilator (ERV) is a Balanced System</xs:documentation>
        </xs:annotation>
      </xs:enumeration>
      <xs:enumeration value="CFIS">
        <xs:annotation>
          <xs:documentation>A Central Fan Integrated System (CFIS) or "Air Cycler" is a Supply ventilation system using the AHU to bring in and distribute outdoor air</xs:documentation>
        </xs:annotation>
      </xs:enumeration>
      <xs:enumeration value="hybrid"/>
      <xs:enumeration value="other"/>
    </xs:restriction>
  </xs:simpleType>
</xs:element>
Schema location file:/Users/ryanschmied/Downloads/ResXSDv3.1.07.xsd
Element HVACMechVentSystems / System / VentFanFlowRate
Namespace No namespace
Annotations
Vent fan flow rate in cfm
Diagram
DiagramResXSDv3_1_07_xsd.tmp#HVACMechVentSystems_HVACMechVentSystems_System_HVACMechVentSystems_HVACMechVentSystems_System_VentFanFlowRate_unit
Type extension of xs:float
Properties
content complex
Attributes
QName Type Fixed Use
unit CFM optional
Source
<xs:element name="VentFanFlowRate">
  <xs:annotation>
    <xs:documentation>Vent fan flow rate in cfm</xs:documentation>
  </xs:annotation>
  <xs:complexType>
    <xs:simpleContent>
      <xs:extension base="xs:float">
        <xs:attribute fixed="CFM" name="unit">
        </xs:attribute>
      </xs:extension>
    </xs:simpleContent>
  </xs:complexType>
</xs:element>
Schema location file:/Users/ryanschmied/Downloads/ResXSDv3.1.07.xsd
Element HVACMechVentSystems / System / VentFanPower
Namespace No namespace
Annotations
Vent fan power in watts
Diagram
DiagramResXSDv3_1_07_xsd.tmp#HVACMechVentSystems_HVACMechVentSystems_System_HVACMechVentSystems_HVACMechVentSystems_System_VentFanPower_unit
Type extension of xs:float
Properties
content complex
Attributes
QName Type Fixed Use
unit watts optional
Source
<xs:element name="VentFanPower">
  <xs:annotation>
    <xs:documentation>Vent fan power in watts</xs:documentation>
  </xs:annotation>
  <xs:complexType>
    <xs:simpleContent>
      <xs:extension base="xs:float">
        <xs:attribute fixed="watts" name="unit">
        </xs:attribute>
      </xs:extension>
    </xs:simpleContent>
  </xs:complexType>
</xs:element>
Schema location file:/Users/ryanschmied/Downloads/ResXSDv3.1.07.xsd
Element HVACMechVentSystems / System / VentFanRunTime
Namespace No namespace
Annotations
Vent fan run time hours per day
Diagram
DiagramResXSDv3_1_07_xsd.tmp#HVACMechVentSystems_HVACMechVentSystems_System_HVACMechVentSystems_HVACMechVentSystems_System_VentFanRunTime_unit
Type extension of xs:float
Properties
content complex
Attributes
QName Type Fixed Use
unit hours per day optional
Source
<xs:element name="VentFanRunTime">
  <xs:annotation>
    <xs:documentation>Vent fan run time hours per day</xs:documentation>
  </xs:annotation>
  <xs:complexType>
    <xs:simpleContent>
      <xs:extension base="xs:float">
        <xs:attribute fixed="hours per day" name="unit">
        </xs:attribute>
      </xs:extension>
    </xs:simpleContent>
  </xs:complexType>
</xs:element>
Schema location file:/Users/ryanschmied/Downloads/ResXSDv3.1.07.xsd
Element Project / Ratings / Confirmed / HomeEnergyPerformance / HVACDehumidificationSystems
Namespace No namespace
Diagram
DiagramResXSDv3_1_07_xsd.tmp#Project_Project_Ratings_Project_Project_Ratings_Confirmed_Project_Project_Ratings_Project_Project_Ratings_Confirmed_HomeEnergyPerformance_Project_Project_Ratings_Project_Project_Ratings_Confirmed_Project_Project_Ratings_Project_Project_Ratings_Confirmed_HomeEnergyPerformance_HVACDehumidificationSystems_NumHVACDehumidificationSystemsResXSDv3_1_07_xsd.tmp#Project_Project_Ratings_Project_Project_Ratings_Confirmed_Project_Project_Ratings_Project_Project_Ratings_Confirmed_HomeEnergyPerformance_Project_Project_Ratings_Project_Project_Ratings_Confirmed_Project_Project_Ratings_Project_Project_Ratings_Confirmed_HomeEnergyPerformance_HVACDehumidificationSystems_System
Properties
content complex
minOccurs 1
maxOccurs 1
Model
Children System
Instance
<HVACDehumidificationSystems NumHVACDehumidificationSystems="">
  <System>{0,100}</System>
</HVACDehumidificationSystems>
Attributes
QName Type Use
NumHVACDehumidificationSystems xs:int required
Asserts
Test XPath default namespace Annotation
(@NumHVACDehumidificationSystems = count(System))
Source
<xs:element name="HVACDehumidificationSystems" minOccurs="1" maxOccurs="1">
  <xs:complexType>
    <xs:sequence>
      <xs:element name="System" minOccurs="0" maxOccurs="100">
        <xs:complexType>
          <xs:all>
            <xs:element name="Type">
              <xs:simpleType>
                <xs:restriction base="xs:string">
                  <xs:enumeration value="none"/>
                  <xs:enumeration value="standard"/>
                  <xs:enumeration value="eStar"/>
                  <xs:enumeration value="other"/>
                </xs:restriction>
              </xs:simpleType>
            </xs:element>
            <xs:element name="Capacity" type="xs:float">
              <xs:annotation>
                <xs:documentation>Capacity in liters per day</xs:documentation>
              </xs:annotation>
            </xs:element>
            <xs:element name="Efficiency" type="xs:float">
              <xs:annotation>
                <xs:documentation>Efficiency in liters per kWh</xs:documentation>
              </xs:annotation>
            </xs:element>
          </xs:all>
        </xs:complexType>
      </xs:element>
    </xs:sequence>
    <xs:attribute name="NumHVACDehumidificationSystems" type="xs:int" use="required"/>
    <xs:assert test="(@NumHVACDehumidificationSystems = count(System))"/>
  </xs:complexType>
</xs:element>
Schema location file:/Users/ryanschmied/Downloads/ResXSDv3.1.07.xsd
Element Project / Ratings / Confirmed / HomeEnergyPerformance / HVACDehumidificationSystems / System
Namespace No namespace
Diagram
DiagramResXSDv3_1_07_xsd.tmp#Project_Project_Ratings_Project_Project_Ratings_Confirmed_Project_Project_Ratings_Project_Project_Ratings_Confirmed_HomeEnergyPerformance_Project_Project_Ratings_Project_Project_Ratings_Confirmed_Project_Project_Ratings_Project_Project_Ratings_Confirmed_HomeEnergyPerformance_HVACDehumidificationSystems_Project_Project_Ratings_Project_Project_Ratings_Confirmed_Project_Project_Ratings_Project_Project_Ratings_Confirmed_HomeEnergyPerformance_Project_Project_Ratings_Project_Project_Ratings_Confirmed_Project_Project_Ratings_Project_Project_Ratings_Confirmed_HomeEnergyPerformance_HVACDehumidificationSystems_System_TypeResXSDv3_1_07_xsd.tmp#Project_Project_Ratings_Project_Project_Ratings_Confirmed_Project_Project_Ratings_Project_Project_Ratings_Confirmed_HomeEnergyPerformance_Project_Project_Ratings_Project_Project_Ratings_Confirmed_Project_Project_Ratings_Project_Project_Ratings_Confirmed_HomeEnergyPerformance_HVACDehumidificationSystems_Project_Project_Ratings_Project_Project_Ratings_Confirmed_Project_Project_Ratings_Project_Project_Ratings_Confirmed_HomeEnergyPerformance_Project_Project_Ratings_Project_Project_Ratings_Confirmed_Project_Project_Ratings_Project_Project_Ratings_Confirmed_HomeEnergyPerformance_HVACDehumidificationSystems_System_CapacityResXSDv3_1_07_xsd.tmp#Project_Project_Ratings_Project_Project_Ratings_Confirmed_Project_Project_Ratings_Project_Project_Ratings_Confirmed_HomeEnergyPerformance_Project_Project_Ratings_Project_Project_Ratings_Confirmed_Project_Project_Ratings_Project_Project_Ratings_Confirmed_HomeEnergyPerformance_HVACDehumidificationSystems_Project_Project_Ratings_Project_Project_Ratings_Confirmed_Project_Project_Ratings_Project_Project_Ratings_Confirmed_HomeEnergyPerformance_Project_Project_Ratings_Project_Project_Ratings_Confirmed_Project_Project_Ratings_Project_Project_Ratings_Confirmed_HomeEnergyPerformance_HVACDehumidificationSystems_System_Efficiency
Properties
content complex
minOccurs 0
maxOccurs 100
Model
Children Capacity, Efficiency, Type
Instance
<System>
  <Type>{1,1}</Type>
  <Capacity>{1,1}</Capacity>
  <Efficiency>{1,1}</Efficiency>
</System>
Source
<xs:element name="System" minOccurs="0" maxOccurs="100">
  <xs:complexType>
    <xs:all>
      <xs:element name="Type">
        <xs:simpleType>
          <xs:restriction base="xs:string">
            <xs:enumeration value="none"/>
            <xs:enumeration value="standard"/>
            <xs:enumeration value="eStar"/>
            <xs:enumeration value="other"/>
          </xs:restriction>
        </xs:simpleType>
      </xs:element>
      <xs:element name="Capacity" type="xs:float">
        <xs:annotation>
          <xs:documentation>Capacity in liters per day</xs:documentation>
        </xs:annotation>
      </xs:element>
      <xs:element name="Efficiency" type="xs:float">
        <xs:annotation>
          <xs:documentation>Efficiency in liters per kWh</xs:documentation>
        </xs:annotation>
      </xs:element>
    </xs:all>
  </xs:complexType>
</xs:element>
Schema location file:/Users/ryanschmied/Downloads/ResXSDv3.1.07.xsd
Element Project / Ratings / Confirmed / HomeEnergyPerformance / HVACDehumidificationSystems / System / Type
Namespace No namespace
Diagram
Diagram
Type restriction of xs:string
Properties
content simple
Facets
enumeration none
enumeration standard
enumeration eStar
enumeration other
Source
<xs:element name="Type">
  <xs:simpleType>
    <xs:restriction base="xs:string">
      <xs:enumeration value="none"/>
      <xs:enumeration value="standard"/>
      <xs:enumeration value="eStar"/>
      <xs:enumeration value="other"/>
    </xs:restriction>
  </xs:simpleType>
</xs:element>
Schema location file:/Users/ryanschmied/Downloads/ResXSDv3.1.07.xsd
Element Project / Ratings / Confirmed / HomeEnergyPerformance / HVACDehumidificationSystems / System / Capacity
Namespace No namespace
Annotations
Capacity in liters per day
Diagram
Diagram
Type xs:float
Properties
content simple
Source
<xs:element name="Capacity" type="xs:float">
  <xs:annotation>
    <xs:documentation>Capacity in liters per day</xs:documentation>
  </xs:annotation>
</xs:element>
Schema location file:/Users/ryanschmied/Downloads/ResXSDv3.1.07.xsd
Element Project / Ratings / Confirmed / HomeEnergyPerformance / HVACDehumidificationSystems / System / Efficiency
Namespace No namespace
Annotations
Efficiency in liters per kWh
Diagram
Diagram
Type xs:float
Properties
content simple
Source
<xs:element name="Efficiency" type="xs:float">
  <xs:annotation>
    <xs:documentation>Efficiency in liters per kWh</xs:documentation>
  </xs:annotation>
</xs:element>
Schema location file:/Users/ryanschmied/Downloads/ResXSDv3.1.07.xsd
Element Project / Ratings / Confirmed / HomeEnergyPerformance / LightingAppliances
Namespace No namespace
Diagram
DiagramResXSDv3_1_07_xsd.tmp#Project_Project_Ratings_Project_Project_Ratings_Confirmed_Project_Project_Ratings_Project_Project_Ratings_Confirmed_HomeEnergyPerformance_Project_Project_Ratings_Project_Project_Ratings_Confirmed_Project_Project_Ratings_Project_Project_Ratings_Confirmed_HomeEnergyPerformance_LightingAppliances_QualifyingLightingLtXResXSDv3_1_07_xsd.tmp#Project_Project_Ratings_Project_Project_Ratings_Confirmed_Project_Project_Ratings_Project_Project_Ratings_Confirmed_HomeEnergyPerformance_Project_Project_Ratings_Project_Project_Ratings_Confirmed_Project_Project_Ratings_Project_Project_Ratings_Confirmed_HomeEnergyPerformance_LightingAppliances_QualifyingLightingGeXResXSDv3_1_07_xsd.tmp#Project_Project_Ratings_Project_Project_Ratings_Confirmed_Project_Project_Ratings_Project_Project_Ratings_Confirmed_HomeEnergyPerformance_Project_Project_Ratings_Project_Project_Ratings_Confirmed_Project_Project_Ratings_Project_Project_Ratings_Confirmed_HomeEnergyPerformance_LightingAppliances_QualifyingLightingLEDResXSDv3_1_07_xsd.tmp#Project_Project_Ratings_Project_Project_Ratings_Confirmed_Project_Project_Ratings_Project_Project_Ratings_Confirmed_HomeEnergyPerformance_Project_Project_Ratings_Project_Project_Ratings_Confirmed_Project_Project_Ratings_Project_Project_Ratings_Confirmed_HomeEnergyPerformance_LightingAppliances_InteriorLightingFLResXSDv3_1_07_xsd.tmp#Project_Project_Ratings_Project_Project_Ratings_Confirmed_Project_Project_Ratings_Project_Project_Ratings_Confirmed_HomeEnergyPerformance_Project_Project_Ratings_Project_Project_Ratings_Confirmed_Project_Project_Ratings_Project_Project_Ratings_Confirmed_HomeEnergyPerformance_LightingAppliances_InteriorLightingLEDResXSDv3_1_07_xsd.tmp#Project_Project_Ratings_Project_Project_Ratings_Confirmed_Project_Project_Ratings_Project_Project_Ratings_Confirmed_HomeEnergyPerformance_Project_Project_Ratings_Project_Project_Ratings_Confirmed_Project_Project_Ratings_Project_Project_Ratings_Confirmed_HomeEnergyPerformance_LightingAppliances_ExteriorLightingFLResXSDv3_1_07_xsd.tmp#Project_Project_Ratings_Project_Project_Ratings_Confirmed_Project_Project_Ratings_Project_Project_Ratings_Confirmed_HomeEnergyPerformance_Project_Project_Ratings_Project_Project_Ratings_Confirmed_Project_Project_Ratings_Project_Project_Ratings_Confirmed_HomeEnergyPerformance_LightingAppliances_ExteriorLightingLEDResXSDv3_1_07_xsd.tmp#Project_Project_Ratings_Project_Project_Ratings_Confirmed_Project_Project_Ratings_Project_Project_Ratings_Confirmed_HomeEnergyPerformance_Project_Project_Ratings_Project_Project_Ratings_Confirmed_Project_Project_Ratings_Project_Project_Ratings_Confirmed_HomeEnergyPerformance_LightingAppliances_GarageLightingFLResXSDv3_1_07_xsd.tmp#Project_Project_Ratings_Project_Project_Ratings_Confirmed_Project_Project_Ratings_Project_Project_Ratings_Confirmed_HomeEnergyPerformance_Project_Project_Ratings_Project_Project_Ratings_Confirmed_Project_Project_Ratings_Project_Project_Ratings_Confirmed_HomeEnergyPerformance_LightingAppliances_GarageLightingLEDResXSDv3_1_07_xsd.tmp#Project_Project_Ratings_Project_Project_Ratings_Confirmed_Project_Project_Ratings_Project_Project_Ratings_Confirmed_HomeEnergyPerformance_Project_Project_Ratings_Project_Project_Ratings_Confirmed_Project_Project_Ratings_Project_Project_Ratings_Confirmed_HomeEnergyPerformance_LightingAppliances_RefrigeratorResXSDv3_1_07_xsd.tmp#Project_Project_Ratings_Project_Project_Ratings_Confirmed_Project_Project_Ratings_Project_Project_Ratings_Confirmed_HomeEnergyPerformance_Project_Project_Ratings_Project_Project_Ratings_Confirmed_Project_Project_Ratings_Project_Project_Ratings_Confirmed_HomeEnergyPerformance_LightingAppliances_DishWasherResXSDv3_1_07_xsd.tmp#Project_Project_Ratings_Project_Project_Ratings_Confirmed_Project_Project_Ratings_Project_Project_Ratings_Confirmed_HomeEnergyPerformance_Project_Project_Ratings_Project_Project_Ratings_Confirmed_Project_Project_Ratings_Project_Project_Ratings_Confirmed_HomeEnergyPerformance_LightingAppliances_ClothesWasherResXSDv3_1_07_xsd.tmp#Project_Project_Ratings_Project_Project_Ratings_Confirmed_Project_Project_Ratings_Project_Project_Ratings_Confirmed_HomeEnergyPerformance_Project_Project_Ratings_Project_Project_Ratings_Confirmed_Project_Project_Ratings_Project_Project_Ratings_Confirmed_HomeEnergyPerformance_LightingAppliances_ClothesDryerResXSDv3_1_07_xsd.tmp#Project_Project_Ratings_Project_Project_Ratings_Confirmed_Project_Project_Ratings_Project_Project_Ratings_Confirmed_HomeEnergyPerformance_Project_Project_Ratings_Project_Project_Ratings_Confirmed_Project_Project_Ratings_Project_Project_Ratings_Confirmed_HomeEnergyPerformance_LightingAppliances_CeilingFans
Properties
content complex
minOccurs 1
maxOccurs 1
Model
Children CeilingFans, ClothesDryer, ClothesWasher, DishWasher, ExteriorLightingFL, ExteriorLightingLED, GarageLightingFL, GarageLightingLED, InteriorLightingFL, InteriorLightingLED, QualifyingLightingGeX, QualifyingLightingLED, QualifyingLightingLtX, Refrigerator
Instance
<LightingAppliances>
  <QualifyingLightingLtX>{0,1}</QualifyingLightingLtX>
  <QualifyingLightingGeX>{0,1}</QualifyingLightingGeX>
  <QualifyingLightingLED>{0,1}</QualifyingLightingLED>
  <InteriorLightingFL>{1,1}</InteriorLightingFL>
  <InteriorLightingLED>{1,1}</InteriorLightingLED>
  <ExteriorLightingFL>{1,1}</ExteriorLightingFL>
  <ExteriorLightingLED>{1,1}</ExteriorLightingLED>
  <GarageLightingFL>{0,1}</GarageLightingFL>
  <GarageLightingLED>{0,1}</GarageLightingLED>
  <Refrigerator>{1,1}</Refrigerator>
  <DishWasher>{1,1}</DishWasher>
  <ClothesWasher>{1,1}</ClothesWasher>
  <ClothesDryer>{1,1}</ClothesDryer>
  <CeilingFans>{1,1}</CeilingFans>
</LightingAppliances>
Source
<xs:element name="LightingAppliances" minOccurs="1" maxOccurs="1">
  <xs:complexType>
    <xs:sequence minOccurs="0">
      <xs:element name="QualifyingLightingLtX" type="xs:float" minOccurs="0">
        <xs:annotation>
          <xs:documentation>percent lumens/watt less than 50</xs:documentation>
        </xs:annotation>
      </xs:element>
      <xs:element name="QualifyingLightingGeX" type="xs:float" minOccurs="0">
        <xs:annotation>
          <xs:documentation>percent fluorescent lighting</xs:documentation>
        </xs:annotation>
      </xs:element>
      <xs:element name="QualifyingLightingLED" type="xs:float" minOccurs="0">
        <xs:annotation>
          <xs:documentation>percent LED lighting</xs:documentation>
        </xs:annotation>
      </xs:element>
      <xs:element name="InteriorLightingFL" type="xs:float">
        <xs:annotation>
          <xs:documentation>float faction for qualifying interior fluorescent lighting (Tier I)</xs:documentation>
        </xs:annotation>
      </xs:element>
      <xs:element name="InteriorLightingLED" type="xs:float">
        <xs:annotation>
          <xs:documentation>float fraction for qualifying interior LED lighting (Tier II)</xs:documentation>
        </xs:annotation>
      </xs:element>
      <xs:element name="ExteriorLightingFL" type="xs:float">
        <xs:annotation>
          <xs:documentation>float fraction for qualifying exterior fluorescent lighting (Tier I)</xs:documentation>
        </xs:annotation>
      </xs:element>
      <xs:element name="ExteriorLightingLED" type="xs:float">
        <xs:annotation>
          <xs:documentation>float fraction for qualifying exterior LED lighting (Tier II)</xs:documentation>
        </xs:annotation>
      </xs:element>
      <xs:element name="GarageLightingFL" type="xs:float" minOccurs="0">
        <xs:annotation>
          <xs:documentation>float fraction for qualifying garage fluorescent lighting (Tier I)</xs:documentation>
        </xs:annotation>
      </xs:element>
      <xs:element name="GarageLightingLED" type="xs:float" minOccurs="0">
        <xs:annotation>
          <xs:documentation>float fraction qualifying garage LED lighting (Tier II)</xs:documentation>
        </xs:annotation>
      </xs:element>
      <xs:element name="Refrigerator" default="standard">
        <xs:simpleType>
          <xs:restriction base="xs:string">
            <xs:enumeration value="standard"/>
            <xs:enumeration value="eStar"/>
          </xs:restriction>
        </xs:simpleType>
      </xs:element>
      <xs:element name="DishWasher" default="standard">
        <xs:simpleType>
          <xs:restriction base="xs:string">
            <xs:enumeration value="standard"/>
            <xs:enumeration value="eStar"/>
          </xs:restriction>
        </xs:simpleType>
      </xs:element>
      <xs:element name="ClothesWasher" default="standard">
        <xs:simpleType>
          <xs:restriction base="xs:string">
            <xs:enumeration value="standard"/>
            <xs:enumeration value="eStar"/>
          </xs:restriction>
        </xs:simpleType>
      </xs:element>
      <xs:element name="ClothesDryer" default="standard">
        <xs:simpleType>
          <xs:restriction base="xs:string">
            <xs:enumeration value="standard"/>
            <xs:enumeration value="eStar"/>
          </xs:restriction>
        </xs:simpleType>
      </xs:element>
      <xs:element name="CeilingFans" default="none">
        <xs:simpleType>
          <xs:restriction base="xs:string">
            <xs:enumeration value="none"/>
            <xs:enumeration value="standard"/>
            <xs:enumeration value="eStar"/>
          </xs:restriction>
        </xs:simpleType>
      </xs:element>
    </xs:sequence>
  </xs:complexType>
</xs:element>
Schema location file:/Users/ryanschmied/Downloads/ResXSDv3.1.07.xsd
Element Project / Ratings / Confirmed / HomeEnergyPerformance / LightingAppliances / QualifyingLightingLtX
Namespace No namespace
Annotations
percent lumens/watt less than 50
Diagram
Diagram
Type xs:float
Properties
content simple
minOccurs 0
Source
<xs:element name="QualifyingLightingLtX" type="xs:float" minOccurs="0">
  <xs:annotation>
    <xs:documentation>percent lumens/watt less than 50</xs:documentation>
  </xs:annotation>
</xs:element>
Schema location file:/Users/ryanschmied/Downloads/ResXSDv3.1.07.xsd
Element Project / Ratings / Confirmed / HomeEnergyPerformance / LightingAppliances / QualifyingLightingGeX
Namespace No namespace
Annotations
percent fluorescent lighting
Diagram
Diagram
Type xs:float
Properties
content simple
minOccurs 0
Source
<xs:element name="QualifyingLightingGeX" type="xs:float" minOccurs="0">
  <xs:annotation>
    <xs:documentation>percent fluorescent lighting</xs:documentation>
  </xs:annotation>
</xs:element>
Schema location file:/Users/ryanschmied/Downloads/ResXSDv3.1.07.xsd
Element Project / Ratings / Confirmed / HomeEnergyPerformance / LightingAppliances / QualifyingLightingLED
Namespace No namespace
Annotations
percent LED lighting
Diagram
Diagram
Type xs:float
Properties
content simple
minOccurs 0
Source
<xs:element name="QualifyingLightingLED" type="xs:float" minOccurs="0">
  <xs:annotation>
    <xs:documentation>percent LED lighting</xs:documentation>
  </xs:annotation>
</xs:element>
Schema location file:/Users/ryanschmied/Downloads/ResXSDv3.1.07.xsd
Element Project / Ratings / Confirmed / HomeEnergyPerformance / LightingAppliances / InteriorLightingFL
Namespace No namespace
Annotations
float faction for qualifying interior fluorescent lighting (Tier I)
Diagram
Diagram
Type xs:float
Properties
content simple
Source
<xs:element name="InteriorLightingFL" type="xs:float">
  <xs:annotation>
    <xs:documentation>float faction for qualifying interior fluorescent lighting (Tier I)</xs:documentation>
  </xs:annotation>
</xs:element>
Schema location file:/Users/ryanschmied/Downloads/ResXSDv3.1.07.xsd
Element Project / Ratings / Confirmed / HomeEnergyPerformance / LightingAppliances / InteriorLightingLED
Namespace No namespace
Annotations
float fraction for qualifying interior LED lighting (Tier II)
Diagram
Diagram
Type xs:float
Properties
content simple
Source
<xs:element name="InteriorLightingLED" type="xs:float">
  <xs:annotation>
    <xs:documentation>float fraction for qualifying interior LED lighting (Tier II)</xs:documentation>
  </xs:annotation>
</xs:element>
Schema location file:/Users/ryanschmied/Downloads/ResXSDv3.1.07.xsd
Element Project / Ratings / Confirmed / HomeEnergyPerformance / LightingAppliances / ExteriorLightingFL
Namespace No namespace
Annotations
float fraction for qualifying exterior fluorescent lighting (Tier I)
Diagram
Diagram
Type xs:float
Properties
content simple
Source
<xs:element name="ExteriorLightingFL" type="xs:float">
  <xs:annotation>
    <xs:documentation>float fraction for qualifying exterior fluorescent lighting (Tier I)</xs:documentation>
  </xs:annotation>
</xs:element>
Schema location file:/Users/ryanschmied/Downloads/ResXSDv3.1.07.xsd
Element Project / Ratings / Confirmed / HomeEnergyPerformance / LightingAppliances / ExteriorLightingLED
Namespace No namespace
Annotations
float fraction for qualifying exterior LED lighting (Tier II)
Diagram
Diagram
Type xs:float
Properties
content simple
Source
<xs:element name="ExteriorLightingLED" type="xs:float">
  <xs:annotation>
    <xs:documentation>float fraction for qualifying exterior LED lighting (Tier II)</xs:documentation>
  </xs:annotation>
</xs:element>
Schema location file:/Users/ryanschmied/Downloads/ResXSDv3.1.07.xsd
Element Project / Ratings / Confirmed / HomeEnergyPerformance / LightingAppliances / GarageLightingFL
Namespace No namespace
Annotations
float fraction for qualifying garage fluorescent lighting (Tier I)
Diagram
Diagram
Type xs:float
Properties
content simple
minOccurs 0
Source
<xs:element name="GarageLightingFL" type="xs:float" minOccurs="0">
  <xs:annotation>
    <xs:documentation>float fraction for qualifying garage fluorescent lighting (Tier I)</xs:documentation>
  </xs:annotation>
</xs:element>
Schema location file:/Users/ryanschmied/Downloads/ResXSDv3.1.07.xsd
Element Project / Ratings / Confirmed / HomeEnergyPerformance / LightingAppliances / GarageLightingLED
Namespace No namespace
Annotations
float fraction qualifying garage LED lighting (Tier II)
Diagram
Diagram
Type xs:float
Properties
content simple
minOccurs 0
Source
<xs:element name="GarageLightingLED" type="xs:float" minOccurs="0">
  <xs:annotation>
    <xs:documentation>float fraction qualifying garage LED lighting (Tier II)</xs:documentation>
  </xs:annotation>
</xs:element>
Schema location file:/Users/ryanschmied/Downloads/ResXSDv3.1.07.xsd
Element Project / Ratings / Confirmed / HomeEnergyPerformance / LightingAppliances / Refrigerator
Namespace No namespace
Diagram
Diagram
Type restriction of xs:string
Properties
content simple
default standard
Facets
enumeration standard
enumeration eStar
Source
<xs:element name="Refrigerator" default="standard">
  <xs:simpleType>
    <xs:restriction base="xs:string">
      <xs:enumeration value="standard"/>
      <xs:enumeration value="eStar"/>
    </xs:restriction>
  </xs:simpleType>
</xs:element>
Schema location file:/Users/ryanschmied/Downloads/ResXSDv3.1.07.xsd
Element Project / Ratings / Confirmed / HomeEnergyPerformance / LightingAppliances / DishWasher
Namespace No namespace
Diagram
Diagram
Type restriction of xs:string
Properties
content simple
default standard
Facets
enumeration standard
enumeration eStar
Source
<xs:element name="DishWasher" default="standard">
  <xs:simpleType>
    <xs:restriction base="xs:string">
      <xs:enumeration value="standard"/>
      <xs:enumeration value="eStar"/>
    </xs:restriction>
  </xs:simpleType>
</xs:element>
Schema location file:/Users/ryanschmied/Downloads/ResXSDv3.1.07.xsd
Element Project / Ratings / Confirmed / HomeEnergyPerformance / LightingAppliances / ClothesWasher
Namespace No namespace
Diagram
Diagram
Type restriction of xs:string
Properties
content simple
default standard
Facets
enumeration standard
enumeration eStar
Source
<xs:element name="ClothesWasher" default="standard">
  <xs:simpleType>
    <xs:restriction base="xs:string">
      <xs:enumeration value="standard"/>
      <xs:enumeration value="eStar"/>
    </xs:restriction>
  </xs:simpleType>
</xs:element>
Schema location file:/Users/ryanschmied/Downloads/ResXSDv3.1.07.xsd
Element Project / Ratings / Confirmed / HomeEnergyPerformance / LightingAppliances / ClothesDryer
Namespace No namespace
Diagram
Diagram
Type restriction of xs:string
Properties
content simple
default standard
Facets
enumeration standard
enumeration eStar
Source
<xs:element name="ClothesDryer" default="standard">
  <xs:simpleType>
    <xs:restriction base="xs:string">
      <xs:enumeration value="standard"/>
      <xs:enumeration value="eStar"/>
    </xs:restriction>
  </xs:simpleType>
</xs:element>
Schema location file:/Users/ryanschmied/Downloads/ResXSDv3.1.07.xsd
Element Project / Ratings / Confirmed / HomeEnergyPerformance / LightingAppliances / CeilingFans
Namespace No namespace
Diagram
Diagram
Type restriction of xs:string
Properties
content simple
default none
Facets
enumeration none
enumeration standard
enumeration eStar
Source
<xs:element name="CeilingFans" default="none">
  <xs:simpleType>
    <xs:restriction base="xs:string">
      <xs:enumeration value="none"/>
      <xs:enumeration value="standard"/>
      <xs:enumeration value="eStar"/>
    </xs:restriction>
  </xs:simpleType>
</xs:element>
Schema location file:/Users/ryanschmied/Downloads/ResXSDv3.1.07.xsd
Element HotWaterSystems
Namespace No namespace
Diagram
DiagramResXSDv3_1_07_xsd.tmp#HotWaterSystems_NumHotWaterSystemsResXSDv3_1_07_xsd.tmp#HotWaterSystems_System
Properties
content complex
Used by
Model
Children System
Instance
<HotWaterSystems NumHotWaterSystems="1">
  <System>{1,100}</System>
</HotWaterSystems>
Attributes
QName Type Default Use
NumHotWaterSystems xs:int 1 optional
Asserts
Test XPath default namespace Annotation
(@NumHotWaterSystems = count(System))
Source
<xs:element name="HotWaterSystems">
  <xs:complexType>
    <xs:sequence>
      <xs:element name="System" minOccurs="1" maxOccurs="100">
        <xs:complexType>
          <xs:all>
            <xs:element name="Type">
              <xs:simpleType>
                <xs:restriction base="xs:string">
                  <xs:enumeration value="electric"/>
                  <xs:enumeration value="gas"/>
                  <xs:enumeration value="oil"/>
                  <xs:enumeration value="propane"/>
                  <xs:enumeration value="biomass"/>
                  <xs:enumeration value="combo"/>
                </xs:restriction>
              </xs:simpleType>
            </xs:element>
            <xs:element name="RatingMetric">
              <xs:simpleType>
                <xs:restriction base="xs:string">
                  <xs:enumeration value="EF"/>
                  <xs:enumeration value="UEF"/>
                  <xs:enumeration value="CEF"/>
                </xs:restriction>
              </xs:simpleType>
            </xs:element>
            <xs:element name="RatingValue" type="xs:float">
              <xs:annotation>
                <xs:documentation/>
              </xs:annotation>
            </xs:element>
            <xs:element name="StorageCapacity">
              <xs:annotation>
                <xs:documentation>Storage capacity (Gallons)</xs:documentation>
              </xs:annotation>
              <xs:complexType>
                <xs:simpleContent>
                  <xs:extension base="xs:float">
                    <xs:attribute fixed="Gallons" name="unit">
                    </xs:attribute>
                  </xs:extension>
                </xs:simpleContent>
              </xs:complexType>
            </xs:element>
          </xs:all>
        </xs:complexType>
      </xs:element>
    </xs:sequence>
    <xs:attribute name="NumHotWaterSystems" type="xs:int" default="1"/>
    <xs:assert test="(@NumHotWaterSystems = count(System))"/>
  </xs:complexType>
</xs:element>
Schema location file:/Users/ryanschmied/Downloads/ResXSDv3.1.07.xsd
Element HotWaterSystems / System
Namespace No namespace
Diagram
DiagramResXSDv3_1_07_xsd.tmp#HotWaterSystems_HotWaterSystems_System_TypeResXSDv3_1_07_xsd.tmp#HotWaterSystems_HotWaterSystems_System_RatingMetricResXSDv3_1_07_xsd.tmp#HotWaterSystems_HotWaterSystems_System_RatingValueResXSDv3_1_07_xsd.tmp#HotWaterSystems_HotWaterSystems_System_StorageCapacity
Properties
content complex
minOccurs 1
maxOccurs 100
Model
Children RatingMetric, RatingValue, StorageCapacity, Type
Instance
<System>
  <Type>{1,1}</Type>
  <RatingMetric>{1,1}</RatingMetric>
  <RatingValue>{1,1}</RatingValue>
  <StorageCapacity unit="Gallons">{1,1}</StorageCapacity>
</System>
Source
<xs:element name="System" minOccurs="1" maxOccurs="100">
  <xs:complexType>
    <xs:all>
      <xs:element name="Type">
        <xs:simpleType>
          <xs:restriction base="xs:string">
            <xs:enumeration value="electric"/>
            <xs:enumeration value="gas"/>
            <xs:enumeration value="oil"/>
            <xs:enumeration value="propane"/>
            <xs:enumeration value="biomass"/>
            <xs:enumeration value="combo"/>
          </xs:restriction>
        </xs:simpleType>
      </xs:element>
      <xs:element name="RatingMetric">
        <xs:simpleType>
          <xs:restriction base="xs:string">
            <xs:enumeration value="EF"/>
            <xs:enumeration value="UEF"/>
            <xs:enumeration value="CEF"/>
          </xs:restriction>
        </xs:simpleType>
      </xs:element>
      <xs:element name="RatingValue" type="xs:float">
        <xs:annotation>
          <xs:documentation/>
        </xs:annotation>
      </xs:element>
      <xs:element name="StorageCapacity">
        <xs:annotation>
          <xs:documentation>Storage capacity (Gallons)</xs:documentation>
        </xs:annotation>
        <xs:complexType>
          <xs:simpleContent>
            <xs:extension base="xs:float">
              <xs:attribute fixed="Gallons" name="unit">
              </xs:attribute>
            </xs:extension>
          </xs:simpleContent>
        </xs:complexType>
      </xs:element>
    </xs:all>
  </xs:complexType>
</xs:element>
Schema location file:/Users/ryanschmied/Downloads/ResXSDv3.1.07.xsd
Element HotWaterSystems / System / Type
Namespace No namespace
Diagram
Diagram
Type restriction of xs:string
Properties
content simple
Facets
enumeration electric
enumeration gas
enumeration oil
enumeration propane
enumeration biomass
enumeration combo
Source
<xs:element name="Type">
  <xs:simpleType>
    <xs:restriction base="xs:string">
      <xs:enumeration value="electric"/>
      <xs:enumeration value="gas"/>
      <xs:enumeration value="oil"/>
      <xs:enumeration value="propane"/>
      <xs:enumeration value="biomass"/>
      <xs:enumeration value="combo"/>
    </xs:restriction>
  </xs:simpleType>
</xs:element>
Schema location file:/Users/ryanschmied/Downloads/ResXSDv3.1.07.xsd
Element HotWaterSystems / System / RatingMetric
Namespace No namespace
Diagram
Diagram
Type restriction of xs:string
Properties
content simple
Facets
enumeration EF
enumeration UEF
enumeration CEF
Source
<xs:element name="RatingMetric">
  <xs:simpleType>
    <xs:restriction base="xs:string">
      <xs:enumeration value="EF"/>
      <xs:enumeration value="UEF"/>
      <xs:enumeration value="CEF"/>
    </xs:restriction>
  </xs:simpleType>
</xs:element>
Schema location file:/Users/ryanschmied/Downloads/ResXSDv3.1.07.xsd
Element HotWaterSystems / System / RatingValue
Namespace No namespace
Annotations
Diagram
Diagram
Type xs:float
Properties
content simple
Source
<xs:element name="RatingValue" type="xs:float">
  <xs:annotation>
    <xs:documentation/>
  </xs:annotation>
</xs:element>
Schema location file:/Users/ryanschmied/Downloads/ResXSDv3.1.07.xsd
Element HotWaterSystems / System / StorageCapacity
Namespace No namespace
Annotations
Storage capacity (Gallons)
Diagram
DiagramResXSDv3_1_07_xsd.tmp#HotWaterSystems_HotWaterSystems_System_HotWaterSystems_HotWaterSystems_System_StorageCapacity_unit
Type extension of xs:float
Properties
content complex
Attributes
QName Type Fixed Use
unit Gallons optional
Source
<xs:element name="StorageCapacity">
  <xs:annotation>
    <xs:documentation>Storage capacity (Gallons)</xs:documentation>
  </xs:annotation>
  <xs:complexType>
    <xs:simpleContent>
      <xs:extension base="xs:float">
        <xs:attribute fixed="Gallons" name="unit">
        </xs:attribute>
      </xs:extension>
    </xs:simpleContent>
  </xs:complexType>
</xs:element>
Schema location file:/Users/ryanschmied/Downloads/ResXSDv3.1.07.xsd
Element Project / Ratings / Confirmed / HomeEnergyPerformance / MeasuredEnclosureTightness
Namespace No namespace
Diagram
DiagramResXSDv3_1_07_xsd.tmp#Project_Project_Ratings_Project_Project_Ratings_Confirmed_Project_Project_Ratings_Project_Project_Ratings_Confirmed_HomeEnergyPerformance_Project_Project_Ratings_Project_Project_Ratings_Confirmed_Project_Project_Ratings_Project_Project_Ratings_Confirmed_HomeEnergyPerformance_MeasuredEnclosureTightness_MeasurementTypeResXSDv3_1_07_xsd.tmp#Project_Project_Ratings_Project_Project_Ratings_Confirmed_Project_Project_Ratings_Project_Project_Ratings_Confirmed_HomeEnergyPerformance_Project_Project_Ratings_Project_Project_Ratings_Confirmed_Project_Project_Ratings_Project_Project_Ratings_Confirmed_HomeEnergyPerformance_MeasuredEnclosureTightness_SinglePointResXSDv3_1_07_xsd.tmp#Project_Project_Ratings_Project_Project_Ratings_Confirmed_Project_Project_Ratings_Project_Project_Ratings_Confirmed_HomeEnergyPerformance_Project_Project_Ratings_Project_Project_Ratings_Confirmed_Project_Project_Ratings_Project_Project_Ratings_Confirmed_HomeEnergyPerformance_MeasuredEnclosureTightness_MultiPointResXSDv3_1_07_xsd.tmp#Project_Project_Ratings_Project_Project_Ratings_Confirmed_Project_Project_Ratings_Project_Project_Ratings_Confirmed_HomeEnergyPerformance_Project_Project_Ratings_Project_Project_Ratings_Confirmed_Project_Project_Ratings_Project_Project_Ratings_Confirmed_HomeEnergyPerformance_MeasuredEnclosureTightness_Threshold
Properties
content complex
minOccurs 1
maxOccurs 1
Model
Children MeasurementType, MultiPoint, SinglePoint, Threshold
Instance
<MeasuredEnclosureTightness>
  <MeasurementType>{1,1}</MeasurementType>
  <SinglePoint>{0,1}</SinglePoint>
  <MultiPoint>{0,1}</MultiPoint>
  <Threshold>{0,1}</Threshold>
</MeasuredEnclosureTightness>
Asserts
Test XPath default namespace Annotation
(MeasurementType[text()] = 'SinglePoint' and exists(SinglePoint)) or (MeasurementType[text()] = 'MultiPoint' and exists(MultiPoint)) or (MeasurementType[text()] = 'Threshold' and exists(Threshold))
Source
<xs:element name="MeasuredEnclosureTightness" minOccurs="1" maxOccurs="1">
  <xs:complexType>
    <xs:sequence>
      <xs:element name="MeasurementType">
        <xs:annotation>
          <xs:documentation>All Ratings using Threshold Analysis, including all Sampled and Threshold Ratings, must use this "Threshold Type"</xs:documentation>
        </xs:annotation>
        <xs:simpleType>
          <xs:restriction base="xs:string">
            <xs:enumeration value="SinglePoint"/>
            <xs:enumeration value="MultiPoint"/>
            <xs:enumeration value="Threshold"/>
          </xs:restriction>
        </xs:simpleType>
      </xs:element>
      <xs:choice>
        <xs:element name="SinglePoint" minOccurs="0">
          <xs:complexType>
            <xs:all>
              <xs:element name="cfm50" type="xs:float" maxOccurs="100"/>
              <xs:element name="ELA" type="xs:float" maxOccurs="100"/>
            </xs:all>
          </xs:complexType>
        </xs:element>
        <xs:element name="MultiPoint" minOccurs="0">
          <xs:complexType>
            <xs:all>
              <xs:element name="c" type="xs:float" maxOccurs="100"/>
              <xs:element name="n" type="xs:float" maxOccurs="100"/>
              <xs:element name="RSqrd" type="xs:float" maxOccurs="100"/>
              <xs:element name="ELA" type="xs:float" maxOccurs="100"/>
            </xs:all>
          </xs:complexType>
        </xs:element>
        <xs:element name="Threshold" minOccurs="0">
          <xs:annotation>
            <xs:documentation>...Threshold values must be reported for all homes using this "Measurement Type" ...Tested values must be reported for all Threshold Ratings ...Tested values must be reported for all tested homes in Samples Ratings sample sets</xs:documentation>
          </xs:annotation>
          <xs:complexType>
            <xs:all>
              <xs:element name="cfm50Threshold" type="xs:float" minOccurs="1" maxOccurs="100"/>
              <xs:element name="ELAThreshold" type="xs:float" minOccurs="1" maxOccurs="100"/>
              <xs:element name="cfm50Tested" type="xs:float" minOccurs="0" maxOccurs="100"/>
              <xs:element name="ELATested" type="xs:float" minOccurs="0" maxOccurs="100"/>
            </xs:all>
          </xs:complexType>
        </xs:element>
      </xs:choice>
    </xs:sequence>
    <xs:assert test="(MeasurementType[text()] = 'SinglePoint' and exists(SinglePoint)) or (MeasurementType[text()] = 'MultiPoint' and exists(MultiPoint)) or (MeasurementType[text()] = 'Threshold' and exists(Threshold))"/>
  </xs:complexType>
</xs:element>
Schema location file:/Users/ryanschmied/Downloads/ResXSDv3.1.07.xsd
Element Project / Ratings / Confirmed / HomeEnergyPerformance / MeasuredEnclosureTightness / MeasurementType
Namespace No namespace
Annotations
All Ratings using Threshold Analysis, including all Sampled and Threshold Ratings, must use this "Threshold Type"
Diagram
Diagram
Type restriction of xs:string
Properties
content simple
Facets
enumeration SinglePoint
enumeration MultiPoint
enumeration Threshold
Source
<xs:element name="MeasurementType">
  <xs:annotation>
    <xs:documentation>All Ratings using Threshold Analysis, including all Sampled and Threshold Ratings, must use this "Threshold Type"</xs:documentation>
  </xs:annotation>
  <xs:simpleType>
    <xs:restriction base="xs:string">
      <xs:enumeration value="SinglePoint"/>
      <xs:enumeration value="MultiPoint"/>
      <xs:enumeration value="Threshold"/>
    </xs:restriction>
  </xs:simpleType>
</xs:element>
Schema location file:/Users/ryanschmied/Downloads/ResXSDv3.1.07.xsd
Element Project / Ratings / Confirmed / HomeEnergyPerformance / MeasuredEnclosureTightness / SinglePoint
Namespace No namespace
Diagram
DiagramResXSDv3_1_07_xsd.tmp#Project_Project_Ratings_Project_Project_Ratings_Confirmed_Project_Project_Ratings_Project_Project_Ratings_Confirmed_HomeEnergyPerformance_Project_Project_Ratings_Project_Project_Ratings_Confirmed_Project_Project_Ratings_Project_Project_Ratings_Confirmed_HomeEnergyPerformance_MeasuredEnclosureTightness_Project_Project_Ratings_Project_Project_Ratings_Confirmed_Project_Project_Ratings_Project_Project_Ratings_Confirmed_HomeEnergyPerformance_Project_Project_Ratings_Project_Project_Ratings_Confirmed_Project_Project_Ratings_Project_Project_Ratings_Confirmed_HomeEnergyPerformance_MeasuredEnclosureTightness_SinglePoint_cfm50ResXSDv3_1_07_xsd.tmp#Project_Project_Ratings_Project_Project_Ratings_Confirmed_Project_Project_Ratings_Project_Project_Ratings_Confirmed_HomeEnergyPerformance_Project_Project_Ratings_Project_Project_Ratings_Confirmed_Project_Project_Ratings_Project_Project_Ratings_Confirmed_HomeEnergyPerformance_MeasuredEnclosureTightness_Project_Project_Ratings_Project_Project_Ratings_Confirmed_Project_Project_Ratings_Project_Project_Ratings_Confirmed_HomeEnergyPerformance_Project_Project_Ratings_Project_Project_Ratings_Confirmed_Project_Project_Ratings_Project_Project_Ratings_Confirmed_HomeEnergyPerformance_MeasuredEnclosureTightness_SinglePoint_ELA
Properties
content complex
minOccurs 0
Model
Children ELA, cfm50
Instance
<SinglePoint>
  <cfm50>{1,100}</cfm50>
  <ELA>{1,100}</ELA>
</SinglePoint>
Source
<xs:element name="SinglePoint" minOccurs="0">
  <xs:complexType>
    <xs:all>
      <xs:element name="cfm50" type="xs:float" maxOccurs="100"/>
      <xs:element name="ELA" type="xs:float" maxOccurs="100"/>
    </xs:all>
  </xs:complexType>
</xs:element>
Schema location file:/Users/ryanschmied/Downloads/ResXSDv3.1.07.xsd
Element Project / Ratings / Confirmed / HomeEnergyPerformance / MeasuredEnclosureTightness / SinglePoint / cfm50
Namespace No namespace
Diagram
Diagram
Type xs:float
Properties
content simple
maxOccurs 100
Source
<xs:element name="cfm50" type="xs:float" maxOccurs="100"/>
Schema location file:/Users/ryanschmied/Downloads/ResXSDv3.1.07.xsd
Element Project / Ratings / Confirmed / HomeEnergyPerformance / MeasuredEnclosureTightness / SinglePoint / ELA
Namespace No namespace
Diagram
Diagram
Type xs:float
Properties
content simple
maxOccurs 100
Source
<xs:element name="ELA" type="xs:float" maxOccurs="100"/>
Schema location file:/Users/ryanschmied/Downloads/ResXSDv3.1.07.xsd
Element Project / Ratings / Confirmed / HomeEnergyPerformance / MeasuredEnclosureTightness / MultiPoint
Namespace No namespace
Diagram
DiagramResXSDv3_1_07_xsd.tmp#Project_Project_Ratings_Project_Project_Ratings_Confirmed_Project_Project_Ratings_Project_Project_Ratings_Confirmed_HomeEnergyPerformance_Project_Project_Ratings_Project_Project_Ratings_Confirmed_Project_Project_Ratings_Project_Project_Ratings_Confirmed_HomeEnergyPerformance_MeasuredEnclosureTightness_Project_Project_Ratings_Project_Project_Ratings_Confirmed_Project_Project_Ratings_Project_Project_Ratings_Confirmed_HomeEnergyPerformance_Project_Project_Ratings_Project_Project_Ratings_Confirmed_Project_Project_Ratings_Project_Project_Ratings_Confirmed_HomeEnergyPerformance_MeasuredEnclosureTightness_MultiPoint_cResXSDv3_1_07_xsd.tmp#Project_Project_Ratings_Project_Project_Ratings_Confirmed_Project_Project_Ratings_Project_Project_Ratings_Confirmed_HomeEnergyPerformance_Project_Project_Ratings_Project_Project_Ratings_Confirmed_Project_Project_Ratings_Project_Project_Ratings_Confirmed_HomeEnergyPerformance_MeasuredEnclosureTightness_Project_Project_Ratings_Project_Project_Ratings_Confirmed_Project_Project_Ratings_Project_Project_Ratings_Confirmed_HomeEnergyPerformance_Project_Project_Ratings_Project_Project_Ratings_Confirmed_Project_Project_Ratings_Project_Project_Ratings_Confirmed_HomeEnergyPerformance_MeasuredEnclosureTightness_MultiPoint_nResXSDv3_1_07_xsd.tmp#Project_Project_Ratings_Project_Project_Ratings_Confirmed_Project_Project_Ratings_Project_Project_Ratings_Confirmed_HomeEnergyPerformance_Project_Project_Ratings_Project_Project_Ratings_Confirmed_Project_Project_Ratings_Project_Project_Ratings_Confirmed_HomeEnergyPerformance_MeasuredEnclosureTightness_Project_Project_Ratings_Project_Project_Ratings_Confirmed_Project_Project_Ratings_Project_Project_Ratings_Confirmed_HomeEnergyPerformance_Project_Project_Ratings_Project_Project_Ratings_Confirmed_Project_Project_Ratings_Project_Project_Ratings_Confirmed_HomeEnergyPerformance_MeasuredEnclosureTightness_MultiPoint_RSqrdResXSDv3_1_07_xsd.tmp#Project_Project_Ratings_Project_Project_Ratings_Confirmed_Project_Project_Ratings_Project_Project_Ratings_Confirmed_HomeEnergyPerformance_Project_Project_Ratings_Project_Project_Ratings_Confirmed_Project_Project_Ratings_Project_Project_Ratings_Confirmed_HomeEnergyPerformance_MeasuredEnclosureTightness_Project_Project_Ratings_Project_Project_Ratings_Confirmed_Project_Project_Ratings_Project_Project_Ratings_Confirmed_HomeEnergyPerformance_Project_Project_Ratings_Project_Project_Ratings_Confirmed_Project_Project_Ratings_Project_Project_Ratings_Confirmed_HomeEnergyPerformance_MeasuredEnclosureTightness_MultiPoint_ELA
Properties
content complex
minOccurs 0
Model
Children ELA, RSqrd, c, n
Instance
<MultiPoint>
  <c>{1,100}</c>
  <n>{1,100}</n>
  <RSqrd>{1,100}</RSqrd>
  <ELA>{1,100}</ELA>
</MultiPoint>
Source
<xs:element name="MultiPoint" minOccurs="0">
  <xs:complexType>
    <xs:all>
      <xs:element name="c" type="xs:float" maxOccurs="100"/>
      <xs:element name="n" type="xs:float" maxOccurs="100"/>
      <xs:element name="RSqrd" type="xs:float" maxOccurs="100"/>
      <xs:element name="ELA" type="xs:float" maxOccurs="100"/>
    </xs:all>
  </xs:complexType>
</xs:element>
Schema location file:/Users/ryanschmied/Downloads/ResXSDv3.1.07.xsd
Element Project / Ratings / Confirmed / HomeEnergyPerformance / MeasuredEnclosureTightness / MultiPoint / c
Namespace No namespace
Diagram
Diagram
Type xs:float
Properties
content simple
maxOccurs 100
Source
<xs:element name="c" type="xs:float" maxOccurs="100"/>
Schema location file:/Users/ryanschmied/Downloads/ResXSDv3.1.07.xsd
Element Project / Ratings / Confirmed / HomeEnergyPerformance / MeasuredEnclosureTightness / MultiPoint / n
Namespace No namespace
Diagram
Diagram
Type xs:float
Properties
content simple
maxOccurs 100
Source
<xs:element name="n" type="xs:float" maxOccurs="100"/>
Schema location file:/Users/ryanschmied/Downloads/ResXSDv3.1.07.xsd
Element Project / Ratings / Confirmed / HomeEnergyPerformance / MeasuredEnclosureTightness / MultiPoint / RSqrd
Namespace No namespace
Diagram
Diagram
Type xs:float
Properties
content simple
maxOccurs 100
Source
<xs:element name="RSqrd" type="xs:float" maxOccurs="100"/>
Schema location file:/Users/ryanschmied/Downloads/ResXSDv3.1.07.xsd
Element Project / Ratings / Confirmed / HomeEnergyPerformance / MeasuredEnclosureTightness / MultiPoint / ELA
Namespace No namespace
Diagram
Diagram
Type xs:float
Properties
content simple
maxOccurs 100
Source
<xs:element name="ELA" type="xs:float" maxOccurs="100"/>
Schema location file:/Users/ryanschmied/Downloads/ResXSDv3.1.07.xsd
Element Project / Ratings / Confirmed / HomeEnergyPerformance / MeasuredEnclosureTightness / Threshold
Namespace No namespace
Annotations
...Threshold values must be reported for all homes using this "Measurement Type"
...Tested values must be reported for all Threshold Ratings
...Tested values must be reported for all tested homes in Samples Ratings sample sets
Diagram
DiagramResXSDv3_1_07_xsd.tmp#Project_Project_Ratings_Project_Project_Ratings_Confirmed_Project_Project_Ratings_Project_Project_Ratings_Confirmed_HomeEnergyPerformance_Project_Project_Ratings_Project_Project_Ratings_Confirmed_Project_Project_Ratings_Project_Project_Ratings_Confirmed_HomeEnergyPerformance_MeasuredEnclosureTightness_Project_Project_Ratings_Project_Project_Ratings_Confirmed_Project_Project_Ratings_Project_Project_Ratings_Confirmed_HomeEnergyPerformance_Project_Project_Ratings_Project_Project_Ratings_Confirmed_Project_Project_Ratings_Project_Project_Ratings_Confirmed_HomeEnergyPerformance_MeasuredEnclosureTightness_Threshold_cfm50ThresholdResXSDv3_1_07_xsd.tmp#Project_Project_Ratings_Project_Project_Ratings_Confirmed_Project_Project_Ratings_Project_Project_Ratings_Confirmed_HomeEnergyPerformance_Project_Project_Ratings_Project_Project_Ratings_Confirmed_Project_Project_Ratings_Project_Project_Ratings_Confirmed_HomeEnergyPerformance_MeasuredEnclosureTightness_Project_Project_Ratings_Project_Project_Ratings_Confirmed_Project_Project_Ratings_Project_Project_Ratings_Confirmed_HomeEnergyPerformance_Project_Project_Ratings_Project_Project_Ratings_Confirmed_Project_Project_Ratings_Project_Project_Ratings_Confirmed_HomeEnergyPerformance_MeasuredEnclosureTightness_Threshold_ELAThresholdResXSDv3_1_07_xsd.tmp#Project_Project_Ratings_Project_Project_Ratings_Confirmed_Project_Project_Ratings_Project_Project_Ratings_Confirmed_HomeEnergyPerformance_Project_Project_Ratings_Project_Project_Ratings_Confirmed_Project_Project_Ratings_Project_Project_Ratings_Confirmed_HomeEnergyPerformance_MeasuredEnclosureTightness_Project_Project_Ratings_Project_Project_Ratings_Confirmed_Project_Project_Ratings_Project_Project_Ratings_Confirmed_HomeEnergyPerformance_Project_Project_Ratings_Project_Project_Ratings_Confirmed_Project_Project_Ratings_Project_Project_Ratings_Confirmed_HomeEnergyPerformance_MeasuredEnclosureTightness_Threshold_cfm50TestedResXSDv3_1_07_xsd.tmp#Project_Project_Ratings_Project_Project_Ratings_Confirmed_Project_Project_Ratings_Project_Project_Ratings_Confirmed_HomeEnergyPerformance_Project_Project_Ratings_Project_Project_Ratings_Confirmed_Project_Project_Ratings_Project_Project_Ratings_Confirmed_HomeEnergyPerformance_MeasuredEnclosureTightness_Project_Project_Ratings_Project_Project_Ratings_Confirmed_Project_Project_Ratings_Project_Project_Ratings_Confirmed_HomeEnergyPerformance_Project_Project_Ratings_Project_Project_Ratings_Confirmed_Project_Project_Ratings_Project_Project_Ratings_Confirmed_HomeEnergyPerformance_MeasuredEnclosureTightness_Threshold_ELATested
Properties
content complex
minOccurs 0
Model
Children ELATested, ELAThreshold, cfm50Tested, cfm50Threshold
Instance
<Threshold>
  <cfm50Threshold>{1,100}</cfm50Threshold>
  <ELAThreshold>{1,100}</ELAThreshold>
  <cfm50Tested>{0,100}</cfm50Tested>
  <ELATested>{0,100}</ELATested>
</Threshold>
Source
<xs:element name="Threshold" minOccurs="0">
  <xs:annotation>
    <xs:documentation>...Threshold values must be reported for all homes using this "Measurement Type" ...Tested values must be reported for all Threshold Ratings ...Tested values must be reported for all tested homes in Samples Ratings sample sets</xs:documentation>
  </xs:annotation>
  <xs:complexType>
    <xs:all>
      <xs:element name="cfm50Threshold" type="xs:float" minOccurs="1" maxOccurs="100"/>
      <xs:element name="ELAThreshold" type="xs:float" minOccurs="1" maxOccurs="100"/>
      <xs:element name="cfm50Tested" type="xs:float" minOccurs="0" maxOccurs="100"/>
      <xs:element name="ELATested" type="xs:float" minOccurs="0" maxOccurs="100"/>
    </xs:all>
  </xs:complexType>
</xs:element>
Schema location file:/Users/ryanschmied/Downloads/ResXSDv3.1.07.xsd
Element Project / Ratings / Confirmed / HomeEnergyPerformance / MeasuredEnclosureTightness / Threshold / cfm50Threshold
Namespace No namespace
Diagram
Diagram
Type xs:float
Properties
content simple
minOccurs 1
maxOccurs 100
Source
<xs:element name="cfm50Threshold" type="xs:float" minOccurs="1" maxOccurs="100"/>
Schema location file:/Users/ryanschmied/Downloads/ResXSDv3.1.07.xsd
Element Project / Ratings / Confirmed / HomeEnergyPerformance / MeasuredEnclosureTightness / Threshold / ELAThreshold
Namespace No namespace
Diagram
Diagram
Type xs:float
Properties
content simple
minOccurs 1
maxOccurs 100
Source
<xs:element name="ELAThreshold" type="xs:float" minOccurs="1" maxOccurs="100"/>
Schema location file:/Users/ryanschmied/Downloads/ResXSDv3.1.07.xsd
Element Project / Ratings / Confirmed / HomeEnergyPerformance / MeasuredEnclosureTightness / Threshold / cfm50Tested
Namespace No namespace
Diagram
Diagram
Type xs:float
Properties
content simple
minOccurs 0
maxOccurs 100
Source
<xs:element name="cfm50Tested" type="xs:float" minOccurs="0" maxOccurs="100"/>
Schema location file:/Users/ryanschmied/Downloads/ResXSDv3.1.07.xsd
Element Project / Ratings / Confirmed / HomeEnergyPerformance / MeasuredEnclosureTightness / Threshold / ELATested
Namespace No namespace
Diagram
Diagram
Type xs:float
Properties
content simple
minOccurs 0
maxOccurs 100
Source
<xs:element name="ELATested" type="xs:float" minOccurs="0" maxOccurs="100"/>
Schema location file:/Users/ryanschmied/Downloads/ResXSDv3.1.07.xsd
Element Project / Ratings / Confirmed / HomeEnergyPerformance / DuctSystems
Namespace No namespace
Diagram
DiagramResXSDv3_1_07_xsd.tmp#Project_Project_Ratings_Project_Project_Ratings_Confirmed_Project_Project_Ratings_Project_Project_Ratings_Confirmed_HomeEnergyPerformance_Project_Project_Ratings_Project_Project_Ratings_Confirmed_Project_Project_Ratings_Project_Project_Ratings_Confirmed_HomeEnergyPerformance_DuctSystems_NumDuctSystemsResXSDv3_1_07_xsd.tmp#Project_Project_Ratings_Project_Project_Ratings_Confirmed_Project_Project_Ratings_Project_Project_Ratings_Confirmed_HomeEnergyPerformance_Project_Project_Ratings_Project_Project_Ratings_Confirmed_Project_Project_Ratings_Project_Project_Ratings_Confirmed_HomeEnergyPerformance_DuctSystems_System
Properties
content complex
minOccurs 1
maxOccurs 1
Model
Children System
Instance
<DuctSystems NumDuctSystems="1">
  <System>{1,100}</System>
</DuctSystems>
Attributes
QName Type Default Use
NumDuctSystems xs:int 1 optional
Asserts
Test XPath default namespace Annotation
(@NumDuctSystems = count(System))
Source
<xs:element name="DuctSystems" minOccurs="1" maxOccurs="1">
  <xs:complexType>
    <xs:sequence>
      <xs:element name="System" minOccurs="1" maxOccurs="100">
        <xs:complexType>
          <xs:all>
            <xs:element name="Type">
              <xs:annotation>
                <xs:documentation>All Ratings using Threshold Analysis, including all Sampled and Threshold Ratings, must use "Threshold Type"</xs:documentation>
              </xs:annotation>
              <xs:simpleType>
                <xs:restriction base="xs:string">
                  <xs:enumeration value="ductless"/>
                  <xs:enumeration value="ducted"/>
                  <xs:enumeration value="Threshold ductless"/>
                  <xs:enumeration value="Threshold ducted"/>
                </xs:restriction>
              </xs:simpleType>
            </xs:element>
            <xs:element name="TestedLeakageException" minOccurs="0">
              <xs:annotation>
                <xs:documentation>Unless DuctSystem is qualified for testing exception or for TotalLeakAlternative, then TestedLeakage entries are required.</xs:documentation>
              </xs:annotation>
              <xs:complexType>
                <xs:all>
                  <xs:element name="QualificationCertification" type="xs:boolean" default="false" minOccurs="1">
                    <xs:annotation>
                      <xs:documentation>Certifies either of two things. First, that this dwelling unit meets the requirements for duct testing exemption in accordance with the RESNET Standard. Or, that it meets the requirements for the total duct leakage alternatives described in the RESNET Standard.</xs:documentation>
                    </xs:annotation>
                  </xs:element>
                  <xs:element name="ExceptionType" minOccurs="0">
                    <xs:simpleType>
                      <xs:restriction base="xs:string">
                        <xs:enumeration value="TestExemptDSE"/>
                        <xs:enumeration value="TotalLeakAlternative"/>
                      </xs:restriction>
                    </xs:simpleType>
                  </xs:element>
                  <xs:element name="TotalLeakTestValue" minOccurs="0">
                    <xs:annotation>
                      <xs:documentation>Total Duct Leakage test result value (cfm25 - cubic feet per minute at 25 Pa pressurization) obtained from testing of the Rated Dwelling Unit that is qualified for Tested Leakage Exception.</xs:documentation>
                    </xs:annotation>
                    <xs:complexType>
                      <xs:simpleContent>
                        <xs:extension base="xs:float">
                          <xs:attribute fixed="cfm25" name="unit"/>
                        </xs:extension>
                      </xs:simpleContent>
                    </xs:complexType>
                  </xs:element>
                  <xs:element name="PercentDuctInsideAttached" type="xs:float" minOccurs="0">
                    <xs:annotation>
                      <xs:documentation>Percentage of duct area inside the Conditioned Space Volume for Attached Dwelling Unit qualified for Tested Leakage Exception.</xs:documentation>
                    </xs:annotation>
                  </xs:element>
                  <xs:element name="AirHandlerInsideAttached" type="xs:boolean" default="false" minOccurs="0">
                    <xs:annotation>
                      <xs:documentation>Determination if air handler unit is within the Conditioned Space Volume for Attached Dwelling units qualified for Tested Leakage Exception.</xs:documentation>
                    </xs:annotation>
                  </xs:element>
                </xs:all>
              </xs:complexType>
            </xs:element>
            <xs:element name="TestedLeakage" minOccurs="0">
              <xs:complexType>
                <xs:all>
                  <xs:element name="cfm25outThreshold" type="xs:float" minOccurs="0"/>
                  <xs:element name="cfm25totalThreshold" type="xs:float" minOccurs="0"/>
                  <xs:element name="QnThreshold" type="xs:float" minOccurs="0">
                    <xs:annotation>
                      <xs:documentation>If Threshold ducted, enter ...Threshold values required for all Sampled and Threshold Ratings</xs:documentation>
                      <xs:documentation>If Threshold ductless, do not enter ...Threshold values</xs:documentation>
                      <xs:documentation>Qn=cfm25out/CFA</xs:documentation>
                    </xs:annotation>
                  </xs:element>
                  <xs:element name="cfm25outTested" type="xs:float" minOccurs="0"/>
                  <xs:element name="cfm25totalTested" type="xs:float" minOccurs="0"/>
                  <xs:element name="QnTested" type="xs:float" minOccurs="0">
                    <xs:annotation>
                      <xs:documentation>...Tested values required for all Confirmed Ratings, all Threshold Ratings and for the tested home in sample set for Sampled Ratings</xs:documentation>
                      <xs:documentation>Qn=cfm25out/CFA</xs:documentation>
                    </xs:annotation>
                  </xs:element>
                </xs:all>
              </xs:complexType>
            </xs:element>
            <xs:element name="SupplyDuctsCondSpace" type="xs:float">
              <xs:annotation>
                <xs:documentation>% supply ducts located in conditioned space</xs:documentation>
              </xs:annotation>
            </xs:element>
            <xs:element name="ReturnDuctsCondSpace" type="xs:float">
              <xs:annotation>
                <xs:documentation>% return ducts located in conditioned space</xs:documentation>
              </xs:annotation>
            </xs:element>
          </xs:all>
        </xs:complexType>
      </xs:element>
    </xs:sequence>
    <xs:attribute name="NumDuctSystems" type="xs:int" default="1"/>
    <xs:assert test="(@NumDuctSystems = count(System))"/>
  </xs:complexType>
</xs:element>
Schema location file:/Users/ryanschmied/Downloads/ResXSDv3.1.07.xsd
Element Project / Ratings / Confirmed / HomeEnergyPerformance / DuctSystems / System
Namespace No namespace
Diagram
DiagramResXSDv3_1_07_xsd.tmp#Project_Project_Ratings_Project_Project_Ratings_Confirmed_Project_Project_Ratings_Project_Project_Ratings_Confirmed_HomeEnergyPerformance_Project_Project_Ratings_Project_Project_Ratings_Confirmed_Project_Project_Ratings_Project_Project_Ratings_Confirmed_HomeEnergyPerformance_DuctSystems_Project_Project_Ratings_Project_Project_Ratings_Confirmed_Project_Project_Ratings_Project_Project_Ratings_Confirmed_HomeEnergyPerformance_Project_Project_Ratings_Project_Project_Ratings_Confirmed_Project_Project_Ratings_Project_Project_Ratings_Confirmed_HomeEnergyPerformance_DuctSystems_System_TypeResXSDv3_1_07_xsd.tmp#Project_Project_Ratings_Project_Project_Ratings_Confirmed_Project_Project_Ratings_Project_Project_Ratings_Confirmed_HomeEnergyPerformance_Project_Project_Ratings_Project_Project_Ratings_Confirmed_Project_Project_Ratings_Project_Project_Ratings_Confirmed_HomeEnergyPerformance_DuctSystems_Project_Project_Ratings_Project_Project_Ratings_Confirmed_Project_Project_Ratings_Project_Project_Ratings_Confirmed_HomeEnergyPerformance_Project_Project_Ratings_Project_Project_Ratings_Confirmed_Project_Project_Ratings_Project_Project_Ratings_Confirmed_HomeEnergyPerformance_DuctSystems_System_TestedLeakageExceptionResXSDv3_1_07_xsd.tmp#Project_Project_Ratings_Project_Project_Ratings_Confirmed_Project_Project_Ratings_Project_Project_Ratings_Confirmed_HomeEnergyPerformance_Project_Project_Ratings_Project_Project_Ratings_Confirmed_Project_Project_Ratings_Project_Project_Ratings_Confirmed_HomeEnergyPerformance_DuctSystems_Project_Project_Ratings_Project_Project_Ratings_Confirmed_Project_Project_Ratings_Project_Project_Ratings_Confirmed_HomeEnergyPerformance_Project_Project_Ratings_Project_Project_Ratings_Confirmed_Project_Project_Ratings_Project_Project_Ratings_Confirmed_HomeEnergyPerformance_DuctSystems_System_TestedLeakageResXSDv3_1_07_xsd.tmp#Project_Project_Ratings_Project_Project_Ratings_Confirmed_Project_Project_Ratings_Project_Project_Ratings_Confirmed_HomeEnergyPerformance_Project_Project_Ratings_Project_Project_Ratings_Confirmed_Project_Project_Ratings_Project_Project_Ratings_Confirmed_HomeEnergyPerformance_DuctSystems_Project_Project_Ratings_Project_Project_Ratings_Confirmed_Project_Project_Ratings_Project_Project_Ratings_Confirmed_HomeEnergyPerformance_Project_Project_Ratings_Project_Project_Ratings_Confirmed_Project_Project_Ratings_Project_Project_Ratings_Confirmed_HomeEnergyPerformance_DuctSystems_System_SupplyDuctsCondSpaceResXSDv3_1_07_xsd.tmp#Project_Project_Ratings_Project_Project_Ratings_Confirmed_Project_Project_Ratings_Project_Project_Ratings_Confirmed_HomeEnergyPerformance_Project_Project_Ratings_Project_Project_Ratings_Confirmed_Project_Project_Ratings_Project_Project_Ratings_Confirmed_HomeEnergyPerformance_DuctSystems_Project_Project_Ratings_Project_Project_Ratings_Confirmed_Project_Project_Ratings_Project_Project_Ratings_Confirmed_HomeEnergyPerformance_Project_Project_Ratings_Project_Project_Ratings_Confirmed_Project_Project_Ratings_Project_Project_Ratings_Confirmed_HomeEnergyPerformance_DuctSystems_System_ReturnDuctsCondSpace
Properties
content complex
minOccurs 1
maxOccurs 100
Model
Children ReturnDuctsCondSpace, SupplyDuctsCondSpace, TestedLeakage, TestedLeakageException, Type
Instance
<System>
  <Type>{1,1}</Type>
  <TestedLeakageException>{0,1}</TestedLeakageException>
  <TestedLeakage>{0,1}</TestedLeakage>
  <SupplyDuctsCondSpace>{1,1}</SupplyDuctsCondSpace>
  <ReturnDuctsCondSpace>{1,1}</ReturnDuctsCondSpace>
</System>
Source
<xs:element name="System" minOccurs="1" maxOccurs="100">
  <xs:complexType>
    <xs:all>
      <xs:element name="Type">
        <xs:annotation>
          <xs:documentation>All Ratings using Threshold Analysis, including all Sampled and Threshold Ratings, must use "Threshold Type"</xs:documentation>
        </xs:annotation>
        <xs:simpleType>
          <xs:restriction base="xs:string">
            <xs:enumeration value="ductless"/>
            <xs:enumeration value="ducted"/>
            <xs:enumeration value="Threshold ductless"/>
            <xs:enumeration value="Threshold ducted"/>
          </xs:restriction>
        </xs:simpleType>
      </xs:element>
      <xs:element name="TestedLeakageException" minOccurs="0">
        <xs:annotation>
          <xs:documentation>Unless DuctSystem is qualified for testing exception or for TotalLeakAlternative, then TestedLeakage entries are required.</xs:documentation>
        </xs:annotation>
        <xs:complexType>
          <xs:all>
            <xs:element name="QualificationCertification" type="xs:boolean" default="false" minOccurs="1">
              <xs:annotation>
                <xs:documentation>Certifies either of two things. First, that this dwelling unit meets the requirements for duct testing exemption in accordance with the RESNET Standard. Or, that it meets the requirements for the total duct leakage alternatives described in the RESNET Standard.</xs:documentation>
              </xs:annotation>
            </xs:element>
            <xs:element name="ExceptionType" minOccurs="0">
              <xs:simpleType>
                <xs:restriction base="xs:string">
                  <xs:enumeration value="TestExemptDSE"/>
                  <xs:enumeration value="TotalLeakAlternative"/>
                </xs:restriction>
              </xs:simpleType>
            </xs:element>
            <xs:element name="TotalLeakTestValue" minOccurs="0">
              <xs:annotation>
                <xs:documentation>Total Duct Leakage test result value (cfm25 - cubic feet per minute at 25 Pa pressurization) obtained from testing of the Rated Dwelling Unit that is qualified for Tested Leakage Exception.</xs:documentation>
              </xs:annotation>
              <xs:complexType>
                <xs:simpleContent>
                  <xs:extension base="xs:float">
                    <xs:attribute fixed="cfm25" name="unit"/>
                  </xs:extension>
                </xs:simpleContent>
              </xs:complexType>
            </xs:element>
            <xs:element name="PercentDuctInsideAttached" type="xs:float" minOccurs="0">
              <xs:annotation>
                <xs:documentation>Percentage of duct area inside the Conditioned Space Volume for Attached Dwelling Unit qualified for Tested Leakage Exception.</xs:documentation>
              </xs:annotation>
            </xs:element>
            <xs:element name="AirHandlerInsideAttached" type="xs:boolean" default="false" minOccurs="0">
              <xs:annotation>
                <xs:documentation>Determination if air handler unit is within the Conditioned Space Volume for Attached Dwelling units qualified for Tested Leakage Exception.</xs:documentation>
              </xs:annotation>
            </xs:element>
          </xs:all>
        </xs:complexType>
      </xs:element>
      <xs:element name="TestedLeakage" minOccurs="0">
        <xs:complexType>
          <xs:all>
            <xs:element name="cfm25outThreshold" type="xs:float" minOccurs="0"/>
            <xs:element name="cfm25totalThreshold" type="xs:float" minOccurs="0"/>
            <xs:element name="QnThreshold" type="xs:float" minOccurs="0">
              <xs:annotation>
                <xs:documentation>If Threshold ducted, enter ...Threshold values required for all Sampled and Threshold Ratings</xs:documentation>
                <xs:documentation>If Threshold ductless, do not enter ...Threshold values</xs:documentation>
                <xs:documentation>Qn=cfm25out/CFA</xs:documentation>
              </xs:annotation>
            </xs:element>
            <xs:element name="cfm25outTested" type="xs:float" minOccurs="0"/>
            <xs:element name="cfm25totalTested" type="xs:float" minOccurs="0"/>
            <xs:element name="QnTested" type="xs:float" minOccurs="0">
              <xs:annotation>
                <xs:documentation>...Tested values required for all Confirmed Ratings, all Threshold Ratings and for the tested home in sample set for Sampled Ratings</xs:documentation>
                <xs:documentation>Qn=cfm25out/CFA</xs:documentation>
              </xs:annotation>
            </xs:element>
          </xs:all>
        </xs:complexType>
      </xs:element>
      <xs:element name="SupplyDuctsCondSpace" type="xs:float">
        <xs:annotation>
          <xs:documentation>% supply ducts located in conditioned space</xs:documentation>
        </xs:annotation>
      </xs:element>
      <xs:element name="ReturnDuctsCondSpace" type="xs:float">
        <xs:annotation>
          <xs:documentation>% return ducts located in conditioned space</xs:documentation>
        </xs:annotation>
      </xs:element>
    </xs:all>
  </xs:complexType>
</xs:element>
Schema location file:/Users/ryanschmied/Downloads/ResXSDv3.1.07.xsd
Element Project / Ratings / Confirmed / HomeEnergyPerformance / DuctSystems / System / Type
Namespace No namespace
Annotations
All Ratings using Threshold Analysis, including all Sampled and Threshold Ratings, must use "Threshold Type"
Diagram
Diagram
Type restriction of xs:string
Properties
content simple
Facets
enumeration ductless
enumeration ducted
enumeration Threshold ductless
enumeration Threshold ducted
Source
<xs:element name="Type">
  <xs:annotation>
    <xs:documentation>All Ratings using Threshold Analysis, including all Sampled and Threshold Ratings, must use "Threshold Type"</xs:documentation>
  </xs:annotation>
  <xs:simpleType>
    <xs:restriction base="xs:string">
      <xs:enumeration value="ductless"/>
      <xs:enumeration value="ducted"/>
      <xs:enumeration value="Threshold ductless"/>
      <xs:enumeration value="Threshold ducted"/>
    </xs:restriction>
  </xs:simpleType>
</xs:element>
Schema location file:/Users/ryanschmied/Downloads/ResXSDv3.1.07.xsd
Element Project / Ratings / Confirmed / HomeEnergyPerformance / DuctSystems / System / TestedLeakageException
Namespace No namespace
Annotations
Unless DuctSystem is qualified for testing exception or for TotalLeakAlternative, then TestedLeakage entries are required.
Diagram
DiagramResXSDv3_1_07_xsd.tmp#Project_Project_Ratings_Project_Project_Ratings_Confirmed_Project_Project_Ratings_Project_Project_Ratings_Confirmed_HomeEnergyPerformance_Project_Project_Ratings_Project_Project_Ratings_Confirmed_Project_Project_Ratings_Project_Project_Ratings_Confirmed_HomeEnergyPerformance_DuctSystems_Project_Project_Ratings_Project_Project_Ratings_Confirmed_Project_Project_Ratings_Project_Project_Ratings_Confirmed_HomeEnergyPerformance_Project_Project_Ratings_Project_Project_Ratings_Confirmed_Project_Project_Ratings_Project_Project_Ratings_Confirmed_HomeEnergyPerformance_DuctSystems_System_Project_Project_Ratings_Project_Project_Ratings_Confirmed_Project_Project_Ratings_Project_Project_Ratings_Confirmed_HomeEnergyPerformance_Project_Project_Ratings_Project_Project_Ratings_Confirmed_Project_Project_Ratings_Project_Project_Ratings_Confirmed_HomeEnergyPerformance_DuctSystems_Project_Project_Ratings_Project_Project_Ratings_Confirmed_Project_Project_Ratings_Project_Project_Ratings_Confirmed_HomeEnergyPerformance_Project_Project_Ratings_Project_Project_Ratings_Confirmed_Project_Project_Ratings_Project_Project_Ratings_Confirmed_HomeEnergyPerformance_DuctSystems_System_TestedLeakageException_QualificationCertificationResXSDv3_1_07_xsd.tmp#Project_Project_Ratings_Project_Project_Ratings_Confirmed_Project_Project_Ratings_Project_Project_Ratings_Confirmed_HomeEnergyPerformance_Project_Project_Ratings_Project_Project_Ratings_Confirmed_Project_Project_Ratings_Project_Project_Ratings_Confirmed_HomeEnergyPerformance_DuctSystems_Project_Project_Ratings_Project_Project_Ratings_Confirmed_Project_Project_Ratings_Project_Project_Ratings_Confirmed_HomeEnergyPerformance_Project_Project_Ratings_Project_Project_Ratings_Confirmed_Project_Project_Ratings_Project_Project_Ratings_Confirmed_HomeEnergyPerformance_DuctSystems_System_Project_Project_Ratings_Project_Project_Ratings_Confirmed_Project_Project_Ratings_Project_Project_Ratings_Confirmed_HomeEnergyPerformance_Project_Project_Ratings_Project_Project_Ratings_Confirmed_Project_Project_Ratings_Project_Project_Ratings_Confirmed_HomeEnergyPerformance_DuctSystems_Project_Project_Ratings_Project_Project_Ratings_Confirmed_Project_Project_Ratings_Project_Project_Ratings_Confirmed_HomeEnergyPerformance_Project_Project_Ratings_Project_Project_Ratings_Confirmed_Project_Project_Ratings_Project_Project_Ratings_Confirmed_HomeEnergyPerformance_DuctSystems_System_TestedLeakageException_ExceptionTypeResXSDv3_1_07_xsd.tmp#Project_Project_Ratings_Project_Project_Ratings_Confirmed_Project_Project_Ratings_Project_Project_Ratings_Confirmed_HomeEnergyPerformance_Project_Project_Ratings_Project_Project_Ratings_Confirmed_Project_Project_Ratings_Project_Project_Ratings_Confirmed_HomeEnergyPerformance_DuctSystems_Project_Project_Ratings_Project_Project_Ratings_Confirmed_Project_Project_Ratings_Project_Project_Ratings_Confirmed_HomeEnergyPerformance_Project_Project_Ratings_Project_Project_Ratings_Confirmed_Project_Project_Ratings_Project_Project_Ratings_Confirmed_HomeEnergyPerformance_DuctSystems_System_Project_Project_Ratings_Project_Project_Ratings_Confirmed_Project_Project_Ratings_Project_Project_Ratings_Confirmed_HomeEnergyPerformance_Project_Project_Ratings_Project_Project_Ratings_Confirmed_Project_Project_Ratings_Project_Project_Ratings_Confirmed_HomeEnergyPerformance_DuctSystems_Project_Project_Ratings_Project_Project_Ratings_Confirmed_Project_Project_Ratings_Project_Project_Ratings_Confirmed_HomeEnergyPerformance_Project_Project_Ratings_Project_Project_Ratings_Confirmed_Project_Project_Ratings_Project_Project_Ratings_Confirmed_HomeEnergyPerformance_DuctSystems_System_TestedLeakageException_TotalLeakTestValueResXSDv3_1_07_xsd.tmp#Project_Project_Ratings_Project_Project_Ratings_Confirmed_Project_Project_Ratings_Project_Project_Ratings_Confirmed_HomeEnergyPerformance_Project_Project_Ratings_Project_Project_Ratings_Confirmed_Project_Project_Ratings_Project_Project_Ratings_Confirmed_HomeEnergyPerformance_DuctSystems_Project_Project_Ratings_Project_Project_Ratings_Confirmed_Project_Project_Ratings_Project_Project_Ratings_Confirmed_HomeEnergyPerformance_Project_Project_Ratings_Project_Project_Ratings_Confirmed_Project_Project_Ratings_Project_Project_Ratings_Confirmed_HomeEnergyPerformance_DuctSystems_System_Project_Project_Ratings_Project_Project_Ratings_Confirmed_Project_Project_Ratings_Project_Project_Ratings_Confirmed_HomeEnergyPerformance_Project_Project_Ratings_Project_Project_Ratings_Confirmed_Project_Project_Ratings_Project_Project_Ratings_Confirmed_HomeEnergyPerformance_DuctSystems_Project_Project_Ratings_Project_Project_Ratings_Confirmed_Project_Project_Ratings_Project_Project_Ratings_Confirmed_HomeEnergyPerformance_Project_Project_Ratings_Project_Project_Ratings_Confirmed_Project_Project_Ratings_Project_Project_Ratings_Confirmed_HomeEnergyPerformance_DuctSystems_System_TestedLeakageException_PercentDuctInsideAttachedResXSDv3_1_07_xsd.tmp#Project_Project_Ratings_Project_Project_Ratings_Confirmed_Project_Project_Ratings_Project_Project_Ratings_Confirmed_HomeEnergyPerformance_Project_Project_Ratings_Project_Project_Ratings_Confirmed_Project_Project_Ratings_Project_Project_Ratings_Confirmed_HomeEnergyPerformance_DuctSystems_Project_Project_Ratings_Project_Project_Ratings_Confirmed_Project_Project_Ratings_Project_Project_Ratings_Confirmed_HomeEnergyPerformance_Project_Project_Ratings_Project_Project_Ratings_Confirmed_Project_Project_Ratings_Project_Project_Ratings_Confirmed_HomeEnergyPerformance_DuctSystems_System_Project_Project_Ratings_Project_Project_Ratings_Confirmed_Project_Project_Ratings_Project_Project_Ratings_Confirmed_HomeEnergyPerformance_Project_Project_Ratings_Project_Project_Ratings_Confirmed_Project_Project_Ratings_Project_Project_Ratings_Confirmed_HomeEnergyPerformance_DuctSystems_Project_Project_Ratings_Project_Project_Ratings_Confirmed_Project_Project_Ratings_Project_Project_Ratings_Confirmed_HomeEnergyPerformance_Project_Project_Ratings_Project_Project_Ratings_Confirmed_Project_Project_Ratings_Project_Project_Ratings_Confirmed_HomeEnergyPerformance_DuctSystems_System_TestedLeakageException_AirHandlerInsideAttached
Properties
content complex
minOccurs 0
Model
Children AirHandlerInsideAttached, ExceptionType, PercentDuctInsideAttached, QualificationCertification, TotalLeakTestValue
Instance
<TestedLeakageException>
  <QualificationCertification>{1,1}</QualificationCertification>
  <ExceptionType>{0,1}</ExceptionType>
  <TotalLeakTestValue unit="cfm25">{0,1}</TotalLeakTestValue>
  <PercentDuctInsideAttached>{0,1}</PercentDuctInsideAttached>
  <AirHandlerInsideAttached>{0,1}</AirHandlerInsideAttached>
</TestedLeakageException>
Source
<xs:element name="TestedLeakageException" minOccurs="0">
  <xs:annotation>
    <xs:documentation>Unless DuctSystem is qualified for testing exception or for TotalLeakAlternative, then TestedLeakage entries are required.</xs:documentation>
  </xs:annotation>
  <xs:complexType>
    <xs:all>
      <xs:element name="QualificationCertification" type="xs:boolean" default="false" minOccurs="1">
        <xs:annotation>
          <xs:documentation>Certifies either of two things. First, that this dwelling unit meets the requirements for duct testing exemption in accordance with the RESNET Standard. Or, that it meets the requirements for the total duct leakage alternatives described in the RESNET Standard.</xs:documentation>
        </xs:annotation>
      </xs:element>
      <xs:element name="ExceptionType" minOccurs="0">
        <xs:simpleType>
          <xs:restriction base="xs:string">
            <xs:enumeration value="TestExemptDSE"/>
            <xs:enumeration value="TotalLeakAlternative"/>
          </xs:restriction>
        </xs:simpleType>
      </xs:element>
      <xs:element name="TotalLeakTestValue" minOccurs="0">
        <xs:annotation>
          <xs:documentation>Total Duct Leakage test result value (cfm25 - cubic feet per minute at 25 Pa pressurization) obtained from testing of the Rated Dwelling Unit that is qualified for Tested Leakage Exception.</xs:documentation>
        </xs:annotation>
        <xs:complexType>
          <xs:simpleContent>
            <xs:extension base="xs:float">
              <xs:attribute fixed="cfm25" name="unit"/>
            </xs:extension>
          </xs:simpleContent>
        </xs:complexType>
      </xs:element>
      <xs:element name="PercentDuctInsideAttached" type="xs:float" minOccurs="0">
        <xs:annotation>
          <xs:documentation>Percentage of duct area inside the Conditioned Space Volume for Attached Dwelling Unit qualified for Tested Leakage Exception.</xs:documentation>
        </xs:annotation>
      </xs:element>
      <xs:element name="AirHandlerInsideAttached" type="xs:boolean" default="false" minOccurs="0">
        <xs:annotation>
          <xs:documentation>Determination if air handler unit is within the Conditioned Space Volume for Attached Dwelling units qualified for Tested Leakage Exception.</xs:documentation>
        </xs:annotation>
      </xs:element>
    </xs:all>
  </xs:complexType>
</xs:element>
Schema location file:/Users/ryanschmied/Downloads/ResXSDv3.1.07.xsd
Element Project / Ratings / Confirmed / HomeEnergyPerformance / DuctSystems / System / TestedLeakageException / QualificationCertification
Namespace No namespace
Annotations
Certifies either of two things. First, that this dwelling unit meets the requirements for duct testing exemption in accordance with the RESNET Standard. Or, that it meets the requirements for the total duct leakage alternatives described in the RESNET Standard.
Diagram
Diagram
Type xs:boolean
Properties
content simple
minOccurs 1
default false
Source
<xs:element name="QualificationCertification" type="xs:boolean" default="false" minOccurs="1">
  <xs:annotation>
    <xs:documentation>Certifies either of two things. First, that this dwelling unit meets the requirements for duct testing exemption in accordance with the RESNET Standard. Or, that it meets the requirements for the total duct leakage alternatives described in the RESNET Standard.</xs:documentation>
  </xs:annotation>
</xs:element>
Schema location file:/Users/ryanschmied/Downloads/ResXSDv3.1.07.xsd
Element Project / Ratings / Confirmed / HomeEnergyPerformance / DuctSystems / System / TestedLeakageException / ExceptionType
Namespace No namespace
Diagram
Diagram
Type restriction of xs:string
Properties
content simple
minOccurs 0
Facets
enumeration TestExemptDSE
enumeration TotalLeakAlternative
Source
<xs:element name="ExceptionType" minOccurs="0">
  <xs:simpleType>
    <xs:restriction base="xs:string">
      <xs:enumeration value="TestExemptDSE"/>
      <xs:enumeration value="TotalLeakAlternative"/>
    </xs:restriction>
  </xs:simpleType>
</xs:element>
Schema location file:/Users/ryanschmied/Downloads/ResXSDv3.1.07.xsd
Element Project / Ratings / Confirmed / HomeEnergyPerformance / DuctSystems / System / TestedLeakageException / TotalLeakTestValue
Namespace No namespace
Annotations
Total Duct Leakage test result value (cfm25 - cubic feet per minute at 25 Pa pressurization) obtained from testing of the Rated Dwelling Unit that is qualified for Tested Leakage Exception.
Diagram
DiagramResXSDv3_1_07_xsd.tmp#Project_Project_Ratings_Project_Project_Ratings_Confirmed_Project_Project_Ratings_Project_Project_Ratings_Confirmed_HomeEnergyPerformance_Project_Project_Ratings_Project_Project_Ratings_Confirmed_Project_Project_Ratings_Project_Project_Ratings_Confirmed_HomeEnergyPerformance_DuctSystems_Project_Project_Ratings_Project_Project_Ratings_Confirmed_Project_Project_Ratings_Project_Project_Ratings_Confirmed_HomeEnergyPerformance_Project_Project_Ratings_Project_Project_Ratings_Confirmed_Project_Project_Ratings_Project_Project_Ratings_Confirmed_HomeEnergyPerformance_DuctSystems_System_Project_Project_Ratings_Project_Project_Ratings_Confirmed_Project_Project_Ratings_Project_Project_Ratings_Confirmed_HomeEnergyPerformance_Project_Project_Ratings_Project_Project_Ratings_Confirmed_Project_Project_Ratings_Project_Project_Ratings_Confirmed_HomeEnergyPerformance_DuctSystems_Project_Project_Ratings_Project_Project_Ratings_Confirmed_Project_Project_Ratings_Project_Project_Ratings_Confirmed_HomeEnergyPerformance_Project_Project_Ratings_Project_Project_Ratings_Confirmed_Project_Project_Ratings_Project_Project_Ratings_Confirmed_HomeEnergyPerformance_DuctSystems_System_TestedLeakageException_Project_Project_Ratings_Project_Project_Ratings_Confirmed_Project_Project_Ratings_Project_Project_Ratings_Confirmed_HomeEnergyPerformance_Project_Project_Ratings_Project_Project_Ratings_Confirmed_Project_Project_Ratings_Project_Project_Ratings_Confirmed_HomeEnergyPerformance_DuctSystems_Project_Project_Ratings_Project_Project_Ratings_Confirmed_Project_Project_Ratings_Project_Project_Ratings_Confirmed_HomeEnergyPerformance_Project_Project_Ratings_Project_Project_Ratings_Confirmed_Project_Project_Ratings_Project_Project_Ratings_Confirmed_HomeEnergyPerformance_DuctSystems_System_Project_Project_Ratings_Project_Project_Ratings_Confirmed_Project_Project_Ratings_Project_Project_Ratings_Confirmed_HomeEnergyPerformance_Project_Project_Ratings_Project_Project_Ratings_Confirmed_Project_Project_Ratings_Project_Project_Ratings_Confirmed_HomeEnergyPerformance_DuctSystems_Project_Project_Ratings_Project_Project_Ratings_Confirmed_Project_Project_Ratings_Project_Project_Ratings_Confirmed_HomeEnergyPerformance_Project_Project_Ratings_Project_Project_Ratings_Confirmed_Project_Project_Ratings_Project_Project_Ratings_Confirmed_HomeEnergyPerformance_DuctSystems_System_TestedLeakageException_TotalLeakTestValue_unit
Type extension of xs:float
Properties
content complex
minOccurs 0
Attributes
QName Type Fixed Use
unit cfm25 optional
Source
<xs:element name="TotalLeakTestValue" minOccurs="0">
  <xs:annotation>
    <xs:documentation>Total Duct Leakage test result value (cfm25 - cubic feet per minute at 25 Pa pressurization) obtained from testing of the Rated Dwelling Unit that is qualified for Tested Leakage Exception.</xs:documentation>
  </xs:annotation>
  <xs:complexType>
    <xs:simpleContent>
      <xs:extension base="xs:float">
        <xs:attribute fixed="cfm25" name="unit"/>
      </xs:extension>
    </xs:simpleContent>
  </xs:complexType>
</xs:element>
Schema location file:/Users/ryanschmied/Downloads/ResXSDv3.1.07.xsd
Element Project / Ratings / Confirmed / HomeEnergyPerformance / DuctSystems / System / TestedLeakageException / PercentDuctInsideAttached
Namespace No namespace
Annotations
Percentage of duct area inside the Conditioned Space Volume for Attached Dwelling Unit qualified for Tested Leakage Exception.
Diagram
Diagram
Type xs:float
Properties
content simple
minOccurs 0
Source
<xs:element name="PercentDuctInsideAttached" type="xs:float" minOccurs="0">
  <xs:annotation>
    <xs:documentation>Percentage of duct area inside the Conditioned Space Volume for Attached Dwelling Unit qualified for Tested Leakage Exception.</xs:documentation>
  </xs:annotation>
</xs:element>
Schema location file:/Users/ryanschmied/Downloads/ResXSDv3.1.07.xsd
Element Project / Ratings / Confirmed / HomeEnergyPerformance / DuctSystems / System / TestedLeakageException / AirHandlerInsideAttached
Namespace No namespace
Annotations
Determination if air handler unit is within the Conditioned Space Volume for Attached Dwelling units qualified for Tested Leakage Exception.
Diagram
Diagram
Type xs:boolean
Properties
content simple
minOccurs 0
default false
Source
<xs:element name="AirHandlerInsideAttached" type="xs:boolean" default="false" minOccurs="0">
  <xs:annotation>
    <xs:documentation>Determination if air handler unit is within the Conditioned Space Volume for Attached Dwelling units qualified for Tested Leakage Exception.</xs:documentation>
  </xs:annotation>
</xs:element>
Schema location file:/Users/ryanschmied/Downloads/ResXSDv3.1.07.xsd
Element Project / Ratings / Confirmed / HomeEnergyPerformance / DuctSystems / System / TestedLeakage
Namespace No namespace
Diagram
DiagramResXSDv3_1_07_xsd.tmp#Project_Project_Ratings_Project_Project_Ratings_Confirmed_Project_Project_Ratings_Project_Project_Ratings_Confirmed_HomeEnergyPerformance_Project_Project_Ratings_Project_Project_Ratings_Confirmed_Project_Project_Ratings_Project_Project_Ratings_Confirmed_HomeEnergyPerformance_DuctSystems_Project_Project_Ratings_Project_Project_Ratings_Confirmed_Project_Project_Ratings_Project_Project_Ratings_Confirmed_HomeEnergyPerformance_Project_Project_Ratings_Project_Project_Ratings_Confirmed_Project_Project_Ratings_Project_Project_Ratings_Confirmed_HomeEnergyPerformance_DuctSystems_System_Project_Project_Ratings_Project_Project_Ratings_Confirmed_Project_Project_Ratings_Project_Project_Ratings_Confirmed_HomeEnergyPerformance_Project_Project_Ratings_Project_Project_Ratings_Confirmed_Project_Project_Ratings_Project_Project_Ratings_Confirmed_HomeEnergyPerformance_DuctSystems_Project_Project_Ratings_Project_Project_Ratings_Confirmed_Project_Project_Ratings_Project_Project_Ratings_Confirmed_HomeEnergyPerformance_Project_Project_Ratings_Project_Project_Ratings_Confirmed_Project_Project_Ratings_Project_Project_Ratings_Confirmed_HomeEnergyPerformance_DuctSystems_System_TestedLeakage_cfm25outThresholdResXSDv3_1_07_xsd.tmp#Project_Project_Ratings_Project_Project_Ratings_Confirmed_Project_Project_Ratings_Project_Project_Ratings_Confirmed_HomeEnergyPerformance_Project_Project_Ratings_Project_Project_Ratings_Confirmed_Project_Project_Ratings_Project_Project_Ratings_Confirmed_HomeEnergyPerformance_DuctSystems_Project_Project_Ratings_Project_Project_Ratings_Confirmed_Project_Project_Ratings_Project_Project_Ratings_Confirmed_HomeEnergyPerformance_Project_Project_Ratings_Project_Project_Ratings_Confirmed_Project_Project_Ratings_Project_Project_Ratings_Confirmed_HomeEnergyPerformance_DuctSystems_System_Project_Project_Ratings_Project_Project_Ratings_Confirmed_Project_Project_Ratings_Project_Project_Ratings_Confirmed_HomeEnergyPerformance_Project_Project_Ratings_Project_Project_Ratings_Confirmed_Project_Project_Ratings_Project_Project_Ratings_Confirmed_HomeEnergyPerformance_DuctSystems_Project_Project_Ratings_Project_Project_Ratings_Confirmed_Project_Project_Ratings_Project_Project_Ratings_Confirmed_HomeEnergyPerformance_Project_Project_Ratings_Project_Project_Ratings_Confirmed_Project_Project_Ratings_Project_Project_Ratings_Confirmed_HomeEnergyPerformance_DuctSystems_System_TestedLeakage_cfm25totalThresholdResXSDv3_1_07_xsd.tmp#Project_Project_Ratings_Project_Project_Ratings_Confirmed_Project_Project_Ratings_Project_Project_Ratings_Confirmed_HomeEnergyPerformance_Project_Project_Ratings_Project_Project_Ratings_Confirmed_Project_Project_Ratings_Project_Project_Ratings_Confirmed_HomeEnergyPerformance_DuctSystems_Project_Project_Ratings_Project_Project_Ratings_Confirmed_Project_Project_Ratings_Project_Project_Ratings_Confirmed_HomeEnergyPerformance_Project_Project_Ratings_Project_Project_Ratings_Confirmed_Project_Project_Ratings_Project_Project_Ratings_Confirmed_HomeEnergyPerformance_DuctSystems_System_Project_Project_Ratings_Project_Project_Ratings_Confirmed_Project_Project_Ratings_Project_Project_Ratings_Confirmed_HomeEnergyPerformance_Project_Project_Ratings_Project_Project_Ratings_Confirmed_Project_Project_Ratings_Project_Project_Ratings_Confirmed_HomeEnergyPerformance_DuctSystems_Project_Project_Ratings_Project_Project_Ratings_Confirmed_Project_Project_Ratings_Project_Project_Ratings_Confirmed_HomeEnergyPerformance_Project_Project_Ratings_Project_Project_Ratings_Confirmed_Project_Project_Ratings_Project_Project_Ratings_Confirmed_HomeEnergyPerformance_DuctSystems_System_TestedLeakage_QnThresholdResXSDv3_1_07_xsd.tmp#Project_Project_Ratings_Project_Project_Ratings_Confirmed_Project_Project_Ratings_Project_Project_Ratings_Confirmed_HomeEnergyPerformance_Project_Project_Ratings_Project_Project_Ratings_Confirmed_Project_Project_Ratings_Project_Project_Ratings_Confirmed_HomeEnergyPerformance_DuctSystems_Project_Project_Ratings_Project_Project_Ratings_Confirmed_Project_Project_Ratings_Project_Project_Ratings_Confirmed_HomeEnergyPerformance_Project_Project_Ratings_Project_Project_Ratings_Confirmed_Project_Project_Ratings_Project_Project_Ratings_Confirmed_HomeEnergyPerformance_DuctSystems_System_Project_Project_Ratings_Project_Project_Ratings_Confirmed_Project_Project_Ratings_Project_Project_Ratings_Confirmed_HomeEnergyPerformance_Project_Project_Ratings_Project_Project_Ratings_Confirmed_Project_Project_Ratings_Project_Project_Ratings_Confirmed_HomeEnergyPerformance_DuctSystems_Project_Project_Ratings_Project_Project_Ratings_Confirmed_Project_Project_Ratings_Project_Project_Ratings_Confirmed_HomeEnergyPerformance_Project_Project_Ratings_Project_Project_Ratings_Confirmed_Project_Project_Ratings_Project_Project_Ratings_Confirmed_HomeEnergyPerformance_DuctSystems_System_TestedLeakage_cfm25outTestedResXSDv3_1_07_xsd.tmp#Project_Project_Ratings_Project_Project_Ratings_Confirmed_Project_Project_Ratings_Project_Project_Ratings_Confirmed_HomeEnergyPerformance_Project_Project_Ratings_Project_Project_Ratings_Confirmed_Project_Project_Ratings_Project_Project_Ratings_Confirmed_HomeEnergyPerformance_DuctSystems_Project_Project_Ratings_Project_Project_Ratings_Confirmed_Project_Project_Ratings_Project_Project_Ratings_Confirmed_HomeEnergyPerformance_Project_Project_Ratings_Project_Project_Ratings_Confirmed_Project_Project_Ratings_Project_Project_Ratings_Confirmed_HomeEnergyPerformance_DuctSystems_System_Project_Project_Ratings_Project_Project_Ratings_Confirmed_Project_Project_Ratings_Project_Project_Ratings_Confirmed_HomeEnergyPerformance_Project_Project_Ratings_Project_Project_Ratings_Confirmed_Project_Project_Ratings_Project_Project_Ratings_Confirmed_HomeEnergyPerformance_DuctSystems_Project_Project_Ratings_Project_Project_Ratings_Confirmed_Project_Project_Ratings_Project_Project_Ratings_Confirmed_HomeEnergyPerformance_Project_Project_Ratings_Project_Project_Ratings_Confirmed_Project_Project_Ratings_Project_Project_Ratings_Confirmed_HomeEnergyPerformance_DuctSystems_System_TestedLeakage_cfm25totalTestedResXSDv3_1_07_xsd.tmp#Project_Project_Ratings_Project_Project_Ratings_Confirmed_Project_Project_Ratings_Project_Project_Ratings_Confirmed_HomeEnergyPerformance_Project_Project_Ratings_Project_Project_Ratings_Confirmed_Project_Project_Ratings_Project_Project_Ratings_Confirmed_HomeEnergyPerformance_DuctSystems_Project_Project_Ratings_Project_Project_Ratings_Confirmed_Project_Project_Ratings_Project_Project_Ratings_Confirmed_HomeEnergyPerformance_Project_Project_Ratings_Project_Project_Ratings_Confirmed_Project_Project_Ratings_Project_Project_Ratings_Confirmed_HomeEnergyPerformance_DuctSystems_System_Project_Project_Ratings_Project_Project_Ratings_Confirmed_Project_Project_Ratings_Project_Project_Ratings_Confirmed_HomeEnergyPerformance_Project_Project_Ratings_Project_Project_Ratings_Confirmed_Project_Project_Ratings_Project_Project_Ratings_Confirmed_HomeEnergyPerformance_DuctSystems_Project_Project_Ratings_Project_Project_Ratings_Confirmed_Project_Project_Ratings_Project_Project_Ratings_Confirmed_HomeEnergyPerformance_Project_Project_Ratings_Project_Project_Ratings_Confirmed_Project_Project_Ratings_Project_Project_Ratings_Confirmed_HomeEnergyPerformance_DuctSystems_System_TestedLeakage_QnTested
Properties
content complex
minOccurs 0
Model
Children QnTested, QnThreshold, cfm25outTested, cfm25outThreshold, cfm25totalTested, cfm25totalThreshold
Instance
<TestedLeakage>
  <cfm25outThreshold>{0,1}</cfm25outThreshold>
  <cfm25totalThreshold>{0,1}</cfm25totalThreshold>
  <QnThreshold>{0,1}</QnThreshold>
  <cfm25outTested>{0,1}</cfm25outTested>
  <cfm25totalTested>{0,1}</cfm25totalTested>
  <QnTested>{0,1}</QnTested>
</TestedLeakage>
Source
<xs:element name="TestedLeakage" minOccurs="0">
  <xs:complexType>
    <xs:all>
      <xs:element name="cfm25outThreshold" type="xs:float" minOccurs="0"/>
      <xs:element name="cfm25totalThreshold" type="xs:float" minOccurs="0"/>
      <xs:element name="QnThreshold" type="xs:float" minOccurs="0">
        <xs:annotation>
          <xs:documentation>If Threshold ducted, enter ...Threshold values required for all Sampled and Threshold Ratings</xs:documentation>
          <xs:documentation>If Threshold ductless, do not enter ...Threshold values</xs:documentation>
          <xs:documentation>Qn=cfm25out/CFA</xs:documentation>
        </xs:annotation>
      </xs:element>
      <xs:element name="cfm25outTested" type="xs:float" minOccurs="0"/>
      <xs:element name="cfm25totalTested" type="xs:float" minOccurs="0"/>
      <xs:element name="QnTested" type="xs:float" minOccurs="0">
        <xs:annotation>
          <xs:documentation>...Tested values required for all Confirmed Ratings, all Threshold Ratings and for the tested home in sample set for Sampled Ratings</xs:documentation>
          <xs:documentation>Qn=cfm25out/CFA</xs:documentation>
        </xs:annotation>
      </xs:element>
    </xs:all>
  </xs:complexType>
</xs:element>
Schema location file:/Users/ryanschmied/Downloads/ResXSDv3.1.07.xsd
Element Project / Ratings / Confirmed / HomeEnergyPerformance / DuctSystems / System / TestedLeakage / cfm25outThreshold
Namespace No namespace
Diagram
Diagram
Type xs:float
Properties
content simple
minOccurs 0
Source
<xs:element name="cfm25outThreshold" type="xs:float" minOccurs="0"/>
Schema location file:/Users/ryanschmied/Downloads/ResXSDv3.1.07.xsd
Element Project / Ratings / Confirmed / HomeEnergyPerformance / DuctSystems / System / TestedLeakage / cfm25totalThreshold
Namespace No namespace
Diagram
Diagram
Type xs:float
Properties
content simple
minOccurs 0
Source
<xs:element name="cfm25totalThreshold" type="xs:float" minOccurs="0"/>
Schema location file:/Users/ryanschmied/Downloads/ResXSDv3.1.07.xsd
Element Project / Ratings / Confirmed / HomeEnergyPerformance / DuctSystems / System / TestedLeakage / QnThreshold
Namespace No namespace
Annotations
If Threshold ducted, enter ...Threshold values required for all Sampled and Threshold Ratings
If Threshold ductless, do not enter ...Threshold values
Qn=cfm25out/CFA
Diagram
Diagram
Type xs:float
Properties
content simple
minOccurs 0
Source
<xs:element name="QnThreshold" type="xs:float" minOccurs="0">
  <xs:annotation>
    <xs:documentation>If Threshold ducted, enter ...Threshold values required for all Sampled and Threshold Ratings</xs:documentation>
    <xs:documentation>If Threshold ductless, do not enter ...Threshold values</xs:documentation>
    <xs:documentation>Qn=cfm25out/CFA</xs:documentation>
  </xs:annotation>
</xs:element>
Schema location file:/Users/ryanschmied/Downloads/ResXSDv3.1.07.xsd
Element Project / Ratings / Confirmed / HomeEnergyPerformance / DuctSystems / System / TestedLeakage / cfm25outTested
Namespace No namespace
Diagram
Diagram
Type xs:float
Properties
content simple
minOccurs 0
Source
<xs:element name="cfm25outTested" type="xs:float" minOccurs="0"/>
Schema location file:/Users/ryanschmied/Downloads/ResXSDv3.1.07.xsd
Element Project / Ratings / Confirmed / HomeEnergyPerformance / DuctSystems / System / TestedLeakage / cfm25totalTested
Namespace No namespace
Diagram
Diagram
Type xs:float
Properties
content simple
minOccurs 0
Source
<xs:element name="cfm25totalTested" type="xs:float" minOccurs="0"/>
Schema location file:/Users/ryanschmied/Downloads/ResXSDv3.1.07.xsd
Element Project / Ratings / Confirmed / HomeEnergyPerformance / DuctSystems / System / TestedLeakage / QnTested
Namespace No namespace
Annotations
...Tested values required for all Confirmed Ratings, all Threshold Ratings and for the tested home in sample set for Sampled Ratings
Qn=cfm25out/CFA
Diagram
Diagram
Type xs:float
Properties
content simple
minOccurs 0
Source
<xs:element name="QnTested" type="xs:float" minOccurs="0">
  <xs:annotation>
    <xs:documentation>...Tested values required for all Confirmed Ratings, all Threshold Ratings and for the tested home in sample set for Sampled Ratings</xs:documentation>
    <xs:documentation>Qn=cfm25out/CFA</xs:documentation>
  </xs:annotation>
</xs:element>
Schema location file:/Users/ryanschmied/Downloads/ResXSDv3.1.07.xsd
Element Project / Ratings / Confirmed / HomeEnergyPerformance / DuctSystems / System / SupplyDuctsCondSpace
Namespace No namespace
Annotations
% supply ducts located in conditioned space
Diagram
Diagram
Type xs:float
Properties
content simple
Source
<xs:element name="SupplyDuctsCondSpace" type="xs:float">
  <xs:annotation>
    <xs:documentation>% supply ducts located in conditioned space</xs:documentation>
  </xs:annotation>
</xs:element>
Schema location file:/Users/ryanschmied/Downloads/ResXSDv3.1.07.xsd
Element Project / Ratings / Confirmed / HomeEnergyPerformance / DuctSystems / System / ReturnDuctsCondSpace
Namespace No namespace
Annotations
% return ducts located in conditioned space
Diagram
Diagram
Type xs:float
Properties
content simple
Source
<xs:element name="ReturnDuctsCondSpace" type="xs:float">
  <xs:annotation>
    <xs:documentation>% return ducts located in conditioned space</xs:documentation>
  </xs:annotation>
</xs:element>
Schema location file:/Users/ryanschmied/Downloads/ResXSDv3.1.07.xsd
Element Project / Ratings / Confirmed / HomeEnergyPerformance / AddedEnergyFeatures
Namespace No namespace
Diagram
DiagramResXSDv3_1_07_xsd.tmp#Project_Project_Ratings_Project_Project_Ratings_Confirmed_Project_Project_Ratings_Project_Project_Ratings_Confirmed_HomeEnergyPerformance_Project_Project_Ratings_Project_Project_Ratings_Confirmed_Project_Project_Ratings_Project_Project_Ratings_Confirmed_HomeEnergyPerformance_AddedEnergyFeatures_OPPResXSDv3_1_07_xsd.tmp#Project_Project_Ratings_Project_Project_Ratings_Confirmed_Project_Project_Ratings_Project_Project_Ratings_Confirmed_HomeEnergyPerformance_Project_Project_Ratings_Project_Project_Ratings_Confirmed_Project_Project_Ratings_Project_Project_Ratings_Confirmed_HomeEnergyPerformance_AddedEnergyFeatures_SolarHotWaterSystemsResXSDv3_1_07_xsd.tmp#Project_Project_Ratings_Project_Project_Ratings_Confirmed_Project_Project_Ratings_Project_Project_Ratings_Confirmed_HomeEnergyPerformance_Project_Project_Ratings_Project_Project_Ratings_Confirmed_Project_Project_Ratings_Project_Project_Ratings_Confirmed_HomeEnergyPerformance_AddedEnergyFeatures_DWHRResXSDv3_1_07_xsd.tmp#Project_Project_Ratings_Project_Project_Ratings_Confirmed_Project_Project_Ratings_Project_Project_Ratings_Confirmed_HomeEnergyPerformance_Project_Project_Ratings_Project_Project_Ratings_Confirmed_Project_Project_Ratings_Project_Project_Ratings_Confirmed_HomeEnergyPerformance_AddedEnergyFeatures_ACHotWaterHeatRecovery
Properties
content complex
minOccurs 1
maxOccurs 1
Model
Children ACHotWaterHeatRecovery, DWHR, OPP, SolarHotWaterSystems
Instance
<AddedEnergyFeatures>
  <OPP>{1,1}</OPP>
  <SolarHotWaterSystems>{0,1}</SolarHotWaterSystems>
  <DWHR>{1,1}</DWHR>
  <ACHotWaterHeatRecovery>{1,1}</ACHotWaterHeatRecovery>
</AddedEnergyFeatures>
Source
<xs:element name="AddedEnergyFeatures" minOccurs="1" maxOccurs="1">
  <xs:complexType>
    <xs:sequence>
      <xs:element name="OPP">
        <xs:complexType>
          <xs:sequence>
            <xs:element name="CheckOPP" type="xs:boolean" default="false" minOccurs="0">
              <xs:annotation>
                <xs:documentation>On-site Power Production (OPP)</xs:documentation>
              </xs:annotation>
            </xs:element>
            <xs:element name="Type" minOccurs="0">
              <xs:simpleType>
                <xs:restriction base="xs:string">
                  <xs:enumeration value="PV"/>
                  <xs:enumeration value="CHP"/>
                  <xs:enumeration value="wind"/>
                  <xs:enumeration value="other"/>
                </xs:restriction>
              </xs:simpleType>
            </xs:element>
            <xs:element name="NetPowerProduction" type="xs:float" minOccurs="0">
              <xs:annotation>
                <xs:documentation>Net power production</xs:documentation>
              </xs:annotation>
            </xs:element>
          </xs:sequence>
          <xs:assert test="(not(CheckOPP) or (CheckOPP = false() and not(Type) and not(NetPowerProduction)) or (CheckOPP = true() and Type and NetPowerProduction))"/>
        </xs:complexType>
      </xs:element>
      <xs:element name="SolarHotWaterSystems" minOccurs="0" maxOccurs="1">
        <xs:complexType>
          <xs:sequence>
            <xs:element name="SHWS" type="xs:boolean" default="false">
              <xs:annotation>
                <xs:documentation>Solar Hot Water Systems</xs:documentation>
              </xs:annotation>
            </xs:element>
            <xs:element name="Type" minOccurs="0">
              <xs:simpleType>
                <xs:restriction base="xs:string">
                  <xs:enumeration value="direct"/>
                  <xs:enumeration value="indirect"/>
                  <xs:enumeration value="ICS"/>
                </xs:restriction>
              </xs:simpleType>
            </xs:element>
            <xs:element name="ProjectedSavings" type="xs:float" minOccurs="0">
              <xs:annotation>
                <xs:documentation>Enter Projected annual MBtu savings for Solar Hot Water System</xs:documentation>
              </xs:annotation>
            </xs:element>
            <xs:element name="SolarFraction" type="xs:float" minOccurs="0">
              <xs:annotation>
                <xs:documentation>Enter the Solar Fraction as a float value for solar hot water system)</xs:documentation>
              </xs:annotation>
            </xs:element>
          </xs:sequence>
          <xs:assert test="((SHWS[text()] = false() and not(Type) and not(ProjectedSavings) and not(SolarFraction)) or (SHWS[text()] = true() and exists(Type) and exists(ProjectedSavings) and exists(SolarFraction)))"/>
        </xs:complexType>
      </xs:element>
      <xs:element name="DWHR" minOccurs="1" maxOccurs="1">
        <xs:complexType>
          <xs:sequence>
            <xs:element name="CheckDWHR" type="xs:boolean" default="false" minOccurs="0">
              <xs:annotation>
                <xs:documentation>Drain Water Heat Recovery Systems (DWHR)</xs:documentation>
              </xs:annotation>
            </xs:element>
            <xs:element name="DWHREfficiency" type="xs:float" default="46" minOccurs="0">
              <xs:annotation>
                <xs:documentation>DWHR efficiency (% - default = 46%)</xs:documentation>
              </xs:annotation>
            </xs:element>
            <xs:element name="FacilitiesServed" default="one" minOccurs="0">
              <xs:simpleType>
                <xs:restriction base="xs:string">
                  <xs:enumeration value="one"/>
                  <xs:enumeration value="all"/>
                </xs:restriction>
              </xs:simpleType>
            </xs:element>
            <xs:element name="EqualFlow" type="xs:boolean" default="false" minOccurs="0"/>
            <xs:element name="ProjectedSavings" type="xs:float" minOccurs="0">
              <xs:annotation>
                <xs:documentation>Projected Savings (MBtu/y = Rated EC_x - Reference EC_r)</xs:documentation>
              </xs:annotation>
            </xs:element>
          </xs:sequence>
          <xs:assert test="((CheckDWHR[text()] = false() and not(DWHREfficiency) and not(FacilitiesServed) and not(EqualFlow) and not(ProjectedSavings)) or (CheckDWHR[text()] = true() and exists(DWHREfficiency) and exists(FacilitiesServed) and exists(EqualFlow) and exists(ProjectedSavings)))"/>
        </xs:complexType>
      </xs:element>
      <xs:element name="ACHotWaterHeatRecovery" minOccurs="1" maxOccurs="1">
        <xs:complexType>
          <xs:sequence>
            <xs:element name="ACHWHRecovery" type="xs:boolean" default="false">
              <xs:annotation>
                <xs:documentation>Air Conditioner Heat Recovery Unit (HRU) also known as a desuperheater</xs:documentation>
              </xs:annotation>
            </xs:element>
            <xs:element name="ProjectedSavings" type="xs:float" minOccurs="0">
              <xs:annotation>
                <xs:documentation>Projected Savings (MBtu/y = Rated EC_x - Reference EC_r)</xs:documentation>
              </xs:annotation>
            </xs:element>
          </xs:sequence>
          <xs:assert test="((ACHWHRecovery[text()] = false() and not(ProjectedSavings)) or (ACHWHRecovery[text()] = true() and exists(ProjectedSavings)))"/>
        </xs:complexType>
      </xs:element>
    </xs:sequence>
  </xs:complexType>
</xs:element>
Schema location file:/Users/ryanschmied/Downloads/ResXSDv3.1.07.xsd
Element Project / Ratings / Confirmed / HomeEnergyPerformance / AddedEnergyFeatures / OPP
Namespace No namespace
Diagram
DiagramResXSDv3_1_07_xsd.tmp#Project_Project_Ratings_Project_Project_Ratings_Confirmed_Project_Project_Ratings_Project_Project_Ratings_Confirmed_HomeEnergyPerformance_Project_Project_Ratings_Project_Project_Ratings_Confirmed_Project_Project_Ratings_Project_Project_Ratings_Confirmed_HomeEnergyPerformance_AddedEnergyFeatures_Project_Project_Ratings_Project_Project_Ratings_Confirmed_Project_Project_Ratings_Project_Project_Ratings_Confirmed_HomeEnergyPerformance_Project_Project_Ratings_Project_Project_Ratings_Confirmed_Project_Project_Ratings_Project_Project_Ratings_Confirmed_HomeEnergyPerformance_AddedEnergyFeatures_OPP_CheckOPPResXSDv3_1_07_xsd.tmp#Project_Project_Ratings_Project_Project_Ratings_Confirmed_Project_Project_Ratings_Project_Project_Ratings_Confirmed_HomeEnergyPerformance_Project_Project_Ratings_Project_Project_Ratings_Confirmed_Project_Project_Ratings_Project_Project_Ratings_Confirmed_HomeEnergyPerformance_AddedEnergyFeatures_Project_Project_Ratings_Project_Project_Ratings_Confirmed_Project_Project_Ratings_Project_Project_Ratings_Confirmed_HomeEnergyPerformance_Project_Project_Ratings_Project_Project_Ratings_Confirmed_Project_Project_Ratings_Project_Project_Ratings_Confirmed_HomeEnergyPerformance_AddedEnergyFeatures_OPP_TypeResXSDv3_1_07_xsd.tmp#Project_Project_Ratings_Project_Project_Ratings_Confirmed_Project_Project_Ratings_Project_Project_Ratings_Confirmed_HomeEnergyPerformance_Project_Project_Ratings_Project_Project_Ratings_Confirmed_Project_Project_Ratings_Project_Project_Ratings_Confirmed_HomeEnergyPerformance_AddedEnergyFeatures_Project_Project_Ratings_Project_Project_Ratings_Confirmed_Project_Project_Ratings_Project_Project_Ratings_Confirmed_HomeEnergyPerformance_Project_Project_Ratings_Project_Project_Ratings_Confirmed_Project_Project_Ratings_Project_Project_Ratings_Confirmed_HomeEnergyPerformance_AddedEnergyFeatures_OPP_NetPowerProduction
Properties
content complex
Model
Children CheckOPP, NetPowerProduction, Type
Instance
<OPP>
  <CheckOPP>{0,1}</CheckOPP>
  <Type>{0,1}</Type>
  <NetPowerProduction>{0,1}</NetPowerProduction>
</OPP>
Asserts
Test XPath default namespace Annotation
(not(CheckOPP) or (CheckOPP = false() and not(Type) and not(NetPowerProduction)) or (CheckOPP = true() and Type and NetPowerProduction))
Source
<xs:element name="OPP">
  <xs:complexType>
    <xs:sequence>
      <xs:element name="CheckOPP" type="xs:boolean" default="false" minOccurs="0">
        <xs:annotation>
          <xs:documentation>On-site Power Production (OPP)</xs:documentation>
        </xs:annotation>
      </xs:element>
      <xs:element name="Type" minOccurs="0">
        <xs:simpleType>
          <xs:restriction base="xs:string">
            <xs:enumeration value="PV"/>
            <xs:enumeration value="CHP"/>
            <xs:enumeration value="wind"/>
            <xs:enumeration value="other"/>
          </xs:restriction>
        </xs:simpleType>
      </xs:element>
      <xs:element name="NetPowerProduction" type="xs:float" minOccurs="0">
        <xs:annotation>
          <xs:documentation>Net power production</xs:documentation>
        </xs:annotation>
      </xs:element>
    </xs:sequence>
    <xs:assert test="(not(CheckOPP) or (CheckOPP = false() and not(Type) and not(NetPowerProduction)) or (CheckOPP = true() and Type and NetPowerProduction))"/>
  </xs:complexType>
</xs:element>
Schema location file:/Users/ryanschmied/Downloads/ResXSDv3.1.07.xsd
Element Project / Ratings / Confirmed / HomeEnergyPerformance / AddedEnergyFeatures / OPP / CheckOPP
Namespace No namespace
Annotations
On-site Power Production (OPP)
Diagram
Diagram
Type xs:boolean
Properties
content simple
minOccurs 0
default false
Source
<xs:element name="CheckOPP" type="xs:boolean" default="false" minOccurs="0">
  <xs:annotation>
    <xs:documentation>On-site Power Production (OPP)</xs:documentation>
  </xs:annotation>
</xs:element>
Schema location file:/Users/ryanschmied/Downloads/ResXSDv3.1.07.xsd
Element Project / Ratings / Confirmed / HomeEnergyPerformance / AddedEnergyFeatures / OPP / Type
Namespace No namespace
Diagram
Diagram
Type restriction of xs:string
Properties
content simple
minOccurs 0
Facets
enumeration PV
enumeration CHP
enumeration wind
enumeration other
Source
<xs:element name="Type" minOccurs="0">
  <xs:simpleType>
    <xs:restriction base="xs:string">
      <xs:enumeration value="PV"/>
      <xs:enumeration value="CHP"/>
      <xs:enumeration value="wind"/>
      <xs:enumeration value="other"/>
    </xs:restriction>
  </xs:simpleType>
</xs:element>
Schema location file:/Users/ryanschmied/Downloads/ResXSDv3.1.07.xsd
Element Project / Ratings / Confirmed / HomeEnergyPerformance / AddedEnergyFeatures / OPP / NetPowerProduction
Namespace No namespace
Annotations
Net power production
Diagram
Diagram
Type xs:float
Properties
content simple
minOccurs 0
Source
<xs:element name="NetPowerProduction" type="xs:float" minOccurs="0">
  <xs:annotation>
    <xs:documentation>Net power production</xs:documentation>
  </xs:annotation>
</xs:element>
Schema location file:/Users/ryanschmied/Downloads/ResXSDv3.1.07.xsd
Element Project / Ratings / Confirmed / HomeEnergyPerformance / AddedEnergyFeatures / SolarHotWaterSystems
Namespace No namespace
Diagram
DiagramResXSDv3_1_07_xsd.tmp#Project_Project_Ratings_Project_Project_Ratings_Confirmed_Project_Project_Ratings_Project_Project_Ratings_Confirmed_HomeEnergyPerformance_Project_Project_Ratings_Project_Project_Ratings_Confirmed_Project_Project_Ratings_Project_Project_Ratings_Confirmed_HomeEnergyPerformance_AddedEnergyFeatures_Project_Project_Ratings_Project_Project_Ratings_Confirmed_Project_Project_Ratings_Project_Project_Ratings_Confirmed_HomeEnergyPerformance_Project_Project_Ratings_Project_Project_Ratings_Confirmed_Project_Project_Ratings_Project_Project_Ratings_Confirmed_HomeEnergyPerformance_AddedEnergyFeatures_SolarHotWaterSystems_SHWSResXSDv3_1_07_xsd.tmp#Project_Project_Ratings_Project_Project_Ratings_Confirmed_Project_Project_Ratings_Project_Project_Ratings_Confirmed_HomeEnergyPerformance_Project_Project_Ratings_Project_Project_Ratings_Confirmed_Project_Project_Ratings_Project_Project_Ratings_Confirmed_HomeEnergyPerformance_AddedEnergyFeatures_Project_Project_Ratings_Project_Project_Ratings_Confirmed_Project_Project_Ratings_Project_Project_Ratings_Confirmed_HomeEnergyPerformance_Project_Project_Ratings_Project_Project_Ratings_Confirmed_Project_Project_Ratings_Project_Project_Ratings_Confirmed_HomeEnergyPerformance_AddedEnergyFeatures_SolarHotWaterSystems_TypeResXSDv3_1_07_xsd.tmp#Project_Project_Ratings_Project_Project_Ratings_Confirmed_Project_Project_Ratings_Project_Project_Ratings_Confirmed_HomeEnergyPerformance_Project_Project_Ratings_Project_Project_Ratings_Confirmed_Project_Project_Ratings_Project_Project_Ratings_Confirmed_HomeEnergyPerformance_AddedEnergyFeatures_Project_Project_Ratings_Project_Project_Ratings_Confirmed_Project_Project_Ratings_Project_Project_Ratings_Confirmed_HomeEnergyPerformance_Project_Project_Ratings_Project_Project_Ratings_Confirmed_Project_Project_Ratings_Project_Project_Ratings_Confirmed_HomeEnergyPerformance_AddedEnergyFeatures_SolarHotWaterSystems_ProjectedSavingsResXSDv3_1_07_xsd.tmp#Project_Project_Ratings_Project_Project_Ratings_Confirmed_Project_Project_Ratings_Project_Project_Ratings_Confirmed_HomeEnergyPerformance_Project_Project_Ratings_Project_Project_Ratings_Confirmed_Project_Project_Ratings_Project_Project_Ratings_Confirmed_HomeEnergyPerformance_AddedEnergyFeatures_Project_Project_Ratings_Project_Project_Ratings_Confirmed_Project_Project_Ratings_Project_Project_Ratings_Confirmed_HomeEnergyPerformance_Project_Project_Ratings_Project_Project_Ratings_Confirmed_Project_Project_Ratings_Project_Project_Ratings_Confirmed_HomeEnergyPerformance_AddedEnergyFeatures_SolarHotWaterSystems_SolarFraction
Properties
content complex
minOccurs 0
maxOccurs 1
Model
Children ProjectedSavings, SHWS, SolarFraction, Type
Instance
<SolarHotWaterSystems>
  <SHWS>{1,1}</SHWS>
  <Type>{0,1}</Type>
  <ProjectedSavings>{0,1}</ProjectedSavings>
  <SolarFraction>{0,1}</SolarFraction>
</SolarHotWaterSystems>
Asserts
Test XPath default namespace Annotation
((SHWS[text()] = false() and not(Type) and not(ProjectedSavings) and not(SolarFraction)) or (SHWS[text()] = true() and exists(Type) and exists(ProjectedSavings) and exists(SolarFraction)))
Source
<xs:element name="SolarHotWaterSystems" minOccurs="0" maxOccurs="1">
  <xs:complexType>
    <xs:sequence>
      <xs:element name="SHWS" type="xs:boolean" default="false">
        <xs:annotation>
          <xs:documentation>Solar Hot Water Systems</xs:documentation>
        </xs:annotation>
      </xs:element>
      <xs:element name="Type" minOccurs="0">
        <xs:simpleType>
          <xs:restriction base="xs:string">
            <xs:enumeration value="direct"/>
            <xs:enumeration value="indirect"/>
            <xs:enumeration value="ICS"/>
          </xs:restriction>
        </xs:simpleType>
      </xs:element>
      <xs:element name="ProjectedSavings" type="xs:float" minOccurs="0">
        <xs:annotation>
          <xs:documentation>Enter Projected annual MBtu savings for Solar Hot Water System</xs:documentation>
        </xs:annotation>
      </xs:element>
      <xs:element name="SolarFraction" type="xs:float" minOccurs="0">
        <xs:annotation>
          <xs:documentation>Enter the Solar Fraction as a float value for solar hot water system)</xs:documentation>
        </xs:annotation>
      </xs:element>
    </xs:sequence>
    <xs:assert test="((SHWS[text()] = false() and not(Type) and not(ProjectedSavings) and not(SolarFraction)) or (SHWS[text()] = true() and exists(Type) and exists(ProjectedSavings) and exists(SolarFraction)))"/>
  </xs:complexType>
</xs:element>
Schema location file:/Users/ryanschmied/Downloads/ResXSDv3.1.07.xsd
Element Project / Ratings / Confirmed / HomeEnergyPerformance / AddedEnergyFeatures / SolarHotWaterSystems / SHWS
Namespace No namespace
Annotations
Solar Hot Water Systems
Diagram
Diagram
Type xs:boolean
Properties
content simple
default false
Source
<xs:element name="SHWS" type="xs:boolean" default="false">
  <xs:annotation>
    <xs:documentation>Solar Hot Water Systems</xs:documentation>
  </xs:annotation>
</xs:element>
Schema location file:/Users/ryanschmied/Downloads/ResXSDv3.1.07.xsd
Element Project / Ratings / Confirmed / HomeEnergyPerformance / AddedEnergyFeatures / SolarHotWaterSystems / Type
Namespace No namespace
Diagram
Diagram
Type restriction of xs:string
Properties
content simple
minOccurs 0
Facets
enumeration direct
enumeration indirect
enumeration ICS
Source
<xs:element name="Type" minOccurs="0">
  <xs:simpleType>
    <xs:restriction base="xs:string">
      <xs:enumeration value="direct"/>
      <xs:enumeration value="indirect"/>
      <xs:enumeration value="ICS"/>
    </xs:restriction>
  </xs:simpleType>
</xs:element>
Schema location file:/Users/ryanschmied/Downloads/ResXSDv3.1.07.xsd
Element Project / Ratings / Confirmed / HomeEnergyPerformance / AddedEnergyFeatures / SolarHotWaterSystems / ProjectedSavings
Namespace No namespace
Annotations
Enter Projected annual MBtu savings for Solar Hot Water System
Diagram
Diagram
Type xs:float
Properties
content simple
minOccurs 0
Source
<xs:element name="ProjectedSavings" type="xs:float" minOccurs="0">
  <xs:annotation>
    <xs:documentation>Enter Projected annual MBtu savings for Solar Hot Water System</xs:documentation>
  </xs:annotation>
</xs:element>
Schema location file:/Users/ryanschmied/Downloads/ResXSDv3.1.07.xsd
Element Project / Ratings / Confirmed / HomeEnergyPerformance / AddedEnergyFeatures / SolarHotWaterSystems / SolarFraction
Namespace No namespace
Annotations
Enter the Solar Fraction as a float value for solar hot water system)
Diagram
Diagram
Type xs:float
Properties
content simple
minOccurs 0
Source
<xs:element name="SolarFraction" type="xs:float" minOccurs="0">
  <xs:annotation>
    <xs:documentation>Enter the Solar Fraction as a float value for solar hot water system)</xs:documentation>
  </xs:annotation>
</xs:element>
Schema location file:/Users/ryanschmied/Downloads/ResXSDv3.1.07.xsd
Element Project / Ratings / Confirmed / HomeEnergyPerformance / AddedEnergyFeatures / DWHR
Namespace No namespace
Diagram
DiagramResXSDv3_1_07_xsd.tmp#Project_Project_Ratings_Project_Project_Ratings_Confirmed_Project_Project_Ratings_Project_Project_Ratings_Confirmed_HomeEnergyPerformance_Project_Project_Ratings_Project_Project_Ratings_Confirmed_Project_Project_Ratings_Project_Project_Ratings_Confirmed_HomeEnergyPerformance_AddedEnergyFeatures_Project_Project_Ratings_Project_Project_Ratings_Confirmed_Project_Project_Ratings_Project_Project_Ratings_Confirmed_HomeEnergyPerformance_Project_Project_Ratings_Project_Project_Ratings_Confirmed_Project_Project_Ratings_Project_Project_Ratings_Confirmed_HomeEnergyPerformance_AddedEnergyFeatures_DWHR_CheckDWHRResXSDv3_1_07_xsd.tmp#Project_Project_Ratings_Project_Project_Ratings_Confirmed_Project_Project_Ratings_Project_Project_Ratings_Confirmed_HomeEnergyPerformance_Project_Project_Ratings_Project_Project_Ratings_Confirmed_Project_Project_Ratings_Project_Project_Ratings_Confirmed_HomeEnergyPerformance_AddedEnergyFeatures_Project_Project_Ratings_Project_Project_Ratings_Confirmed_Project_Project_Ratings_Project_Project_Ratings_Confirmed_HomeEnergyPerformance_Project_Project_Ratings_Project_Project_Ratings_Confirmed_Project_Project_Ratings_Project_Project_Ratings_Confirmed_HomeEnergyPerformance_AddedEnergyFeatures_DWHR_DWHREfficiencyResXSDv3_1_07_xsd.tmp#Project_Project_Ratings_Project_Project_Ratings_Confirmed_Project_Project_Ratings_Project_Project_Ratings_Confirmed_HomeEnergyPerformance_Project_Project_Ratings_Project_Project_Ratings_Confirmed_Project_Project_Ratings_Project_Project_Ratings_Confirmed_HomeEnergyPerformance_AddedEnergyFeatures_Project_Project_Ratings_Project_Project_Ratings_Confirmed_Project_Project_Ratings_Project_Project_Ratings_Confirmed_HomeEnergyPerformance_Project_Project_Ratings_Project_Project_Ratings_Confirmed_Project_Project_Ratings_Project_Project_Ratings_Confirmed_HomeEnergyPerformance_AddedEnergyFeatures_DWHR_FacilitiesServedResXSDv3_1_07_xsd.tmp#Project_Project_Ratings_Project_Project_Ratings_Confirmed_Project_Project_Ratings_Project_Project_Ratings_Confirmed_HomeEnergyPerformance_Project_Project_Ratings_Project_Project_Ratings_Confirmed_Project_Project_Ratings_Project_Project_Ratings_Confirmed_HomeEnergyPerformance_AddedEnergyFeatures_Project_Project_Ratings_Project_Project_Ratings_Confirmed_Project_Project_Ratings_Project_Project_Ratings_Confirmed_HomeEnergyPerformance_Project_Project_Ratings_Project_Project_Ratings_Confirmed_Project_Project_Ratings_Project_Project_Ratings_Confirmed_HomeEnergyPerformance_AddedEnergyFeatures_DWHR_EqualFlowResXSDv3_1_07_xsd.tmp#Project_Project_Ratings_Project_Project_Ratings_Confirmed_Project_Project_Ratings_Project_Project_Ratings_Confirmed_HomeEnergyPerformance_Project_Project_Ratings_Project_Project_Ratings_Confirmed_Project_Project_Ratings_Project_Project_Ratings_Confirmed_HomeEnergyPerformance_AddedEnergyFeatures_Project_Project_Ratings_Project_Project_Ratings_Confirmed_Project_Project_Ratings_Project_Project_Ratings_Confirmed_HomeEnergyPerformance_Project_Project_Ratings_Project_Project_Ratings_Confirmed_Project_Project_Ratings_Project_Project_Ratings_Confirmed_HomeEnergyPerformance_AddedEnergyFeatures_DWHR_ProjectedSavings
Properties
content complex
minOccurs 1
maxOccurs 1
Model
Children CheckDWHR, DWHREfficiency, EqualFlow, FacilitiesServed, ProjectedSavings
Instance
<DWHR>
  <CheckDWHR>{0,1}</CheckDWHR>
  <DWHREfficiency>{0,1}</DWHREfficiency>
  <FacilitiesServed>{0,1}</FacilitiesServed>
  <EqualFlow>{0,1}</EqualFlow>
  <ProjectedSavings>{0,1}</ProjectedSavings>
</DWHR>
Asserts
Test XPath default namespace Annotation
((CheckDWHR[text()] = false() and not(DWHREfficiency) and not(FacilitiesServed) and not(EqualFlow) and not(ProjectedSavings)) or (CheckDWHR[text()] = true() and exists(DWHREfficiency) and exists(FacilitiesServed) and exists(EqualFlow) and exists(ProjectedSavings)))
Source
<xs:element name="DWHR" minOccurs="1" maxOccurs="1">
  <xs:complexType>
    <xs:sequence>
      <xs:element name="CheckDWHR" type="xs:boolean" default="false" minOccurs="0">
        <xs:annotation>
          <xs:documentation>Drain Water Heat Recovery Systems (DWHR)</xs:documentation>
        </xs:annotation>
      </xs:element>
      <xs:element name="DWHREfficiency" type="xs:float" default="46" minOccurs="0">
        <xs:annotation>
          <xs:documentation>DWHR efficiency (% - default = 46%)</xs:documentation>
        </xs:annotation>
      </xs:element>
      <xs:element name="FacilitiesServed" default="one" minOccurs="0">
        <xs:simpleType>
          <xs:restriction base="xs:string">
            <xs:enumeration value="one"/>
            <xs:enumeration value="all"/>
          </xs:restriction>
        </xs:simpleType>
      </xs:element>
      <xs:element name="EqualFlow" type="xs:boolean" default="false" minOccurs="0"/>
      <xs:element name="ProjectedSavings" type="xs:float" minOccurs="0">
        <xs:annotation>
          <xs:documentation>Projected Savings (MBtu/y = Rated EC_x - Reference EC_r)</xs:documentation>
        </xs:annotation>
      </xs:element>
    </xs:sequence>
    <xs:assert test="((CheckDWHR[text()] = false() and not(DWHREfficiency) and not(FacilitiesServed) and not(EqualFlow) and not(ProjectedSavings)) or (CheckDWHR[text()] = true() and exists(DWHREfficiency) and exists(FacilitiesServed) and exists(EqualFlow) and exists(ProjectedSavings)))"/>
  </xs:complexType>
</xs:element>
Schema location file:/Users/ryanschmied/Downloads/ResXSDv3.1.07.xsd
Element Project / Ratings / Confirmed / HomeEnergyPerformance / AddedEnergyFeatures / DWHR / CheckDWHR
Namespace No namespace
Annotations
Drain Water Heat Recovery Systems (DWHR)
Diagram
Diagram
Type xs:boolean
Properties
content simple
minOccurs 0
default false
Source
<xs:element name="CheckDWHR" type="xs:boolean" default="false" minOccurs="0">
  <xs:annotation>
    <xs:documentation>Drain Water Heat Recovery Systems (DWHR)</xs:documentation>
  </xs:annotation>
</xs:element>
Schema location file:/Users/ryanschmied/Downloads/ResXSDv3.1.07.xsd
Element Project / Ratings / Confirmed / HomeEnergyPerformance / AddedEnergyFeatures / DWHR / DWHREfficiency
Namespace No namespace
Annotations
DWHR efficiency (% - default = 46%)
Diagram
Diagram
Type xs:float
Properties
content simple
minOccurs 0
default 46
Source
<xs:element name="DWHREfficiency" type="xs:float" default="46" minOccurs="0">
  <xs:annotation>
    <xs:documentation>DWHR efficiency (% - default = 46%)</xs:documentation>
  </xs:annotation>
</xs:element>
Schema location file:/Users/ryanschmied/Downloads/ResXSDv3.1.07.xsd
Element Project / Ratings / Confirmed / HomeEnergyPerformance / AddedEnergyFeatures / DWHR / FacilitiesServed
Namespace No namespace
Diagram
Diagram
Type restriction of xs:string
Properties
content simple
minOccurs 0
default one
Facets
enumeration one
enumeration all
Source
<xs:element name="FacilitiesServed" default="one" minOccurs="0">
  <xs:simpleType>
    <xs:restriction base="xs:string">
      <xs:enumeration value="one"/>
      <xs:enumeration value="all"/>
    </xs:restriction>
  </xs:simpleType>
</xs:element>
Schema location file:/Users/ryanschmied/Downloads/ResXSDv3.1.07.xsd
Element Project / Ratings / Confirmed / HomeEnergyPerformance / AddedEnergyFeatures / DWHR / EqualFlow
Namespace No namespace
Diagram
Diagram
Type xs:boolean
Properties
content simple
minOccurs 0
default false
Source
<xs:element name="EqualFlow" type="xs:boolean" default="false" minOccurs="0"/>
Schema location file:/Users/ryanschmied/Downloads/ResXSDv3.1.07.xsd
Element Project / Ratings / Confirmed / HomeEnergyPerformance / AddedEnergyFeatures / DWHR / ProjectedSavings
Namespace No namespace
Annotations
Projected Savings (MBtu/y = Rated EC_x - Reference EC_r)
Diagram
Diagram
Type xs:float
Properties
content simple
minOccurs 0
Source
<xs:element name="ProjectedSavings" type="xs:float" minOccurs="0">
  <xs:annotation>
    <xs:documentation>Projected Savings (MBtu/y = Rated EC_x - Reference EC_r)</xs:documentation>
  </xs:annotation>
</xs:element>
Schema location file:/Users/ryanschmied/Downloads/ResXSDv3.1.07.xsd
Element Project / Ratings / Confirmed / HomeEnergyPerformance / AddedEnergyFeatures / ACHotWaterHeatRecovery
Namespace No namespace
Diagram
DiagramResXSDv3_1_07_xsd.tmp#Project_Project_Ratings_Project_Project_Ratings_Confirmed_Project_Project_Ratings_Project_Project_Ratings_Confirmed_HomeEnergyPerformance_Project_Project_Ratings_Project_Project_Ratings_Confirmed_Project_Project_Ratings_Project_Project_Ratings_Confirmed_HomeEnergyPerformance_AddedEnergyFeatures_Project_Project_Ratings_Project_Project_Ratings_Confirmed_Project_Project_Ratings_Project_Project_Ratings_Confirmed_HomeEnergyPerformance_Project_Project_Ratings_Project_Project_Ratings_Confirmed_Project_Project_Ratings_Project_Project_Ratings_Confirmed_HomeEnergyPerformance_AddedEnergyFeatures_ACHotWaterHeatRecovery_ACHWHRecoveryResXSDv3_1_07_xsd.tmp#Project_Project_Ratings_Project_Project_Ratings_Confirmed_Project_Project_Ratings_Project_Project_Ratings_Confirmed_HomeEnergyPerformance_Project_Project_Ratings_Project_Project_Ratings_Confirmed_Project_Project_Ratings_Project_Project_Ratings_Confirmed_HomeEnergyPerformance_AddedEnergyFeatures_Project_Project_Ratings_Project_Project_Ratings_Confirmed_Project_Project_Ratings_Project_Project_Ratings_Confirmed_HomeEnergyPerformance_Project_Project_Ratings_Project_Project_Ratings_Confirmed_Project_Project_Ratings_Project_Project_Ratings_Confirmed_HomeEnergyPerformance_AddedEnergyFeatures_ACHotWaterHeatRecovery_ProjectedSavings
Properties
content complex
minOccurs 1
maxOccurs 1
Model
Children ACHWHRecovery, ProjectedSavings
Instance
<ACHotWaterHeatRecovery>
  <ACHWHRecovery>{1,1}</ACHWHRecovery>
  <ProjectedSavings>{0,1}</ProjectedSavings>
</ACHotWaterHeatRecovery>
Asserts
Test XPath default namespace Annotation
((ACHWHRecovery[text()] = false() and not(ProjectedSavings)) or (ACHWHRecovery[text()] = true() and exists(ProjectedSavings)))
Source
<xs:element name="ACHotWaterHeatRecovery" minOccurs="1" maxOccurs="1">
  <xs:complexType>
    <xs:sequence>
      <xs:element name="ACHWHRecovery" type="xs:boolean" default="false">
        <xs:annotation>
          <xs:documentation>Air Conditioner Heat Recovery Unit (HRU) also known as a desuperheater</xs:documentation>
        </xs:annotation>
      </xs:element>
      <xs:element name="ProjectedSavings" type="xs:float" minOccurs="0">
        <xs:annotation>
          <xs:documentation>Projected Savings (MBtu/y = Rated EC_x - Reference EC_r)</xs:documentation>
        </xs:annotation>
      </xs:element>
    </xs:sequence>
    <xs:assert test="((ACHWHRecovery[text()] = false() and not(ProjectedSavings)) or (ACHWHRecovery[text()] = true() and exists(ProjectedSavings)))"/>
  </xs:complexType>
</xs:element>
Schema location file:/Users/ryanschmied/Downloads/ResXSDv3.1.07.xsd
Element Project / Ratings / Confirmed / HomeEnergyPerformance / AddedEnergyFeatures / ACHotWaterHeatRecovery / ACHWHRecovery
Namespace No namespace
Annotations
Air Conditioner Heat Recovery Unit (HRU) also known as a desuperheater
Diagram
Diagram
Type xs:boolean
Properties
content simple
default false
Source
<xs:element name="ACHWHRecovery" type="xs:boolean" default="false">
  <xs:annotation>
    <xs:documentation>Air Conditioner Heat Recovery Unit (HRU) also known as a desuperheater</xs:documentation>
  </xs:annotation>
</xs:element>
Schema location file:/Users/ryanschmied/Downloads/ResXSDv3.1.07.xsd
Element Project / Ratings / Confirmed / HomeEnergyPerformance / AddedEnergyFeatures / ACHotWaterHeatRecovery / ProjectedSavings
Namespace No namespace
Annotations
Projected Savings (MBtu/y = Rated EC_x - Reference EC_r)
Diagram
Diagram
Type xs:float
Properties
content simple
minOccurs 0
Source
<xs:element name="ProjectedSavings" type="xs:float" minOccurs="0">
  <xs:annotation>
    <xs:documentation>Projected Savings (MBtu/y = Rated EC_x - Reference EC_r)</xs:documentation>
  </xs:annotation>
</xs:element>
Schema location file:/Users/ryanschmied/Downloads/ResXSDv3.1.07.xsd
Element Project / Ratings / Confirmed / HomeEnergyPerformance / WholeHEEffDesignations
Namespace No namespace
Diagram
DiagramResXSDv3_1_07_xsd.tmp#Project_Project_Ratings_Project_Project_Ratings_Confirmed_Project_Project_Ratings_Project_Project_Ratings_Confirmed_HomeEnergyPerformance_Project_Project_Ratings_Project_Project_Ratings_Confirmed_Project_Project_Ratings_Project_Project_Ratings_Confirmed_HomeEnergyPerformance_WholeHEEffDesignations_EPAEStarNewHomeResXSDv3_1_07_xsd.tmp#Project_Project_Ratings_Project_Project_Ratings_Confirmed_Project_Project_Ratings_Project_Project_Ratings_Confirmed_HomeEnergyPerformance_Project_Project_Ratings_Project_Project_Ratings_Confirmed_Project_Project_Ratings_Project_Project_Ratings_Confirmed_HomeEnergyPerformance_WholeHEEffDesignations_DOEZHRH
Properties
content complex
minOccurs 0
maxOccurs 2
Model
Children DOEZHRH, EPAEStarNewHome
Instance
<WholeHEEffDesignations>
  <EPAEStarNewHome>{1,1}</EPAEStarNewHome>
  <DOEZHRH>{1,1}</DOEZHRH>
</WholeHEEffDesignations>
Source
<xs:element name="WholeHEEffDesignations" minOccurs="0" maxOccurs="2">
  <xs:complexType>
    <xs:sequence>
      <xs:element name="EPAEStarNewHome" type="xs:boolean" default="false"/>
      <xs:element name="DOEZHRH" type="xs:boolean" default="false"/>
    </xs:sequence>
  </xs:complexType>
</xs:element>
Schema location file:/Users/ryanschmied/Downloads/ResXSDv3.1.07.xsd
Element Project / Ratings / Confirmed / HomeEnergyPerformance / WholeHEEffDesignations / EPAEStarNewHome
Namespace No namespace
Diagram
Diagram
Type xs:boolean
Properties
content simple
default false
Source
<xs:element name="EPAEStarNewHome" type="xs:boolean" default="false"/>
Schema location file:/Users/ryanschmied/Downloads/ResXSDv3.1.07.xsd
Element Project / Ratings / Confirmed / HomeEnergyPerformance / WholeHEEffDesignations / DOEZHRH
Namespace No namespace
Diagram
Diagram
Type xs:boolean
Properties
content simple
default false
Source
<xs:element name="DOEZHRH" type="xs:boolean" default="false"/>
Schema location file:/Users/ryanschmied/Downloads/ResXSDv3.1.07.xsd
Element Project / Ratings / Confirmed / HomeEnergyPerformance / HVACCommissioning
Namespace No namespace
Diagram
DiagramResXSDv3_1_07_xsd.tmp#Project_Project_Ratings_Project_Project_Ratings_Confirmed_Project_Project_Ratings_Project_Project_Ratings_Confirmed_HomeEnergyPerformance_Project_Project_Ratings_Project_Project_Ratings_Confirmed_Project_Project_Ratings_Project_Project_Ratings_Confirmed_HomeEnergyPerformance_HVACCommissioning_NumHVACCommissioningSystemsResXSDv3_1_07_xsd.tmp#Project_Project_Ratings_Project_Project_Ratings_Confirmed_Project_Project_Ratings_Project_Project_Ratings_Confirmed_HomeEnergyPerformance_Project_Project_Ratings_Project_Project_Ratings_Confirmed_Project_Project_Ratings_Project_Project_Ratings_Confirmed_HomeEnergyPerformance_HVACCommissioning_System
Properties
content complex
Model
Children System
Instance
<HVACCommissioning NumHVACCommissioningSystems="0">
  <System>{1,100}</System>
</HVACCommissioning>
Attributes
QName Type Default Use
NumHVACCommissioningSystems xs:int 0 optional
Asserts
Test XPath default namespace Annotation
(@NumHVACCommissioningSystems = count(System))
Identity constraints
QName Type Refer Selector Field(s)
SystemIDkey key System SystemID
Source
<xs:element name="HVACCommissioning">
  <xs:complexType>
    <xs:sequence maxOccurs="1">
      <xs:element name="System" minOccurs="1" maxOccurs="100">
        <xs:complexType>
          <xs:all>
            <xs:element name="SystemID" type="xs:string">
              <xs:annotation>
                <xs:documentation>Provide unique identification for this HVAC system (e.g. Cooling-01)</xs:documentation>
              </xs:annotation>
            </xs:element>
            <xs:element name="TotalMaxCoolingLoad" type="xs:float" minOccurs="0">
              <xs:annotation>
                <xs:documentation>Total Maximum Cooling Load(kBtu/h)</xs:documentation>
              </xs:annotation>
            </xs:element>
            <xs:element name="HeatingLoad" type="xs:float" minOccurs="0">
              <xs:annotation>
                <xs:documentation>Heating Load (kBtu/h)</xs:documentation>
              </xs:annotation>
            </xs:element>
            <xs:element name="TotalDuctLeakageException" type="xs:boolean" default="false">
              <xs:annotation>
                <xs:documentation>Was Total Duct Leakage exception used?</xs:documentation>
              </xs:annotation>
            </xs:element>
            <xs:element name="AlternativeTestingCompleted" type="xs:boolean" default="false">
              <xs:annotation>
                <xs:documentation>Was alternative testing completed per ANSI/ACCA 5 QI ?</xs:documentation>
              </xs:annotation>
            </xs:element>
            <xs:element name="TotalDuctLeakage" type="xs:float">
              <xs:annotation>
                <xs:documentation>Total normalized duct leakage served by system (cfm25/CFA)</xs:documentation>
              </xs:annotation>
            </xs:element>
            <xs:element name="TotalDuctLeakageGradeDesignation">
              <xs:annotation>
                <xs:documentation>Total Duct Leakage Grade Designation</xs:documentation>
              </xs:annotation>
              <xs:simpleType>
                <xs:annotation>
                  <xs:documentation/>
                </xs:annotation>
                <xs:restriction base="xs:string">
                  <xs:enumeration value="I"/>
                  <xs:enumeration value="II"/>
                  <xs:enumeration value="III"/>
                </xs:restriction>
              </xs:simpleType>
            </xs:element>
            <xs:element name="BlowerFanAirflowException" type="xs:boolean" default="false">
              <xs:annotation>
                <xs:documentation>Was Blower Fan Airflow exception used?</xs:documentation>
              </xs:annotation>
            </xs:element>
            <xs:element name="AirflowTestMethod" minOccurs="0">
              <xs:annotation>
                <xs:documentation>Airflow test method</xs:documentation>
              </xs:annotation>
              <xs:simpleType>
                <xs:annotation>
                  <xs:documentation/>
                </xs:annotation>
                <xs:restriction base="xs:string">
                  <xs:enumeration value="Pressure Matching"/>
                  <xs:enumeration value="Flow Grid"/>
                  <xs:enumeration value="Flow Hood"/>
                  <xs:enumeration value="Static Pressure Table"/>
                </xs:restriction>
              </xs:simpleType>
            </xs:element>
            <xs:element name="BlowerfanAirflowDesignSpecified" type="xs:int">
              <xs:annotation>
                <xs:documentation>Design-specified blower fan airflow (CFM)</xs:documentation>
              </xs:annotation>
            </xs:element>
            <xs:element name="BlowerfanAirflowOpCond" type="xs:int">
              <xs:annotation>
                <xs:documentation>Blower fan airflow at operating conditions (CFM)</xs:documentation>
              </xs:annotation>
            </xs:element>
            <xs:element name="PressureDiffOEM" type="xs:float" minOccurs="0">
              <xs:annotation>
                <xs:documentation>Pressure difference for OEM Static Pressure Table (IWC)</xs:documentation>
              </xs:annotation>
            </xs:element>
            <xs:element name="AirflowFault" type="xs:float">
              <xs:annotation>
                <xs:documentation>Airflow Fault (%)</xs:documentation>
              </xs:annotation>
            </xs:element>
            <xs:element name="BlowerfanVolumetricAirflowGrade">
              <xs:annotation>
                <xs:documentation>Blower fan volumetric airflow grade</xs:documentation>
              </xs:annotation>
              <xs:simpleType>
                <xs:annotation>
                  <xs:documentation/>
                </xs:annotation>
                <xs:restriction base="xs:string">
                  <xs:enumeration value="I"/>
                  <xs:enumeration value="II"/>
                  <xs:enumeration value="III"/>
                </xs:restriction>
              </xs:simpleType>
            </xs:element>
            <xs:element name="TestmethodBlowerFanWattDraw" minOccurs="0">
              <xs:annotation>
                <xs:documentation>Test method for measuring blower fan watt draw</xs:documentation>
              </xs:annotation>
              <xs:simpleType>
                <xs:annotation>
                  <xs:documentation/>
                </xs:annotation>
                <xs:restriction base="xs:string">
                  <xs:enumeration value="Portable Plug-In Watt Meter"/>
                  <xs:enumeration value="Clamp-On Watt Meter"/>
                  <xs:enumeration value="Analog Utility Revenue Meter"/>
                  <xs:enumeration value="Digital Utility Revenue Meter"/>
                </xs:restriction>
              </xs:simpleType>
            </xs:element>
            <xs:element name="BlowerfanWattDraw" type="xs:int">
              <xs:annotation>
                <xs:documentation>Watt draw of blower fan (W)</xs:documentation>
              </xs:annotation>
            </xs:element>
            <xs:element name="BlowerfanEfficiency" type="xs:float">
              <xs:annotation>
                <xs:documentation>Blower fan efficiency (W/CFM)</xs:documentation>
              </xs:annotation>
            </xs:element>
            <xs:element name="BlowerfanWattDrawGrade">
              <xs:annotation>
                <xs:documentation>Blower fan watt draw grade</xs:documentation>
              </xs:annotation>
              <xs:simpleType>
                <xs:annotation>
                  <xs:documentation/>
                </xs:annotation>
                <xs:restriction base="xs:string">
                  <xs:enumeration value="I"/>
                  <xs:enumeration value="II"/>
                  <xs:enumeration value="III"/>
                </xs:restriction>
              </xs:simpleType>
            </xs:element>
            <xs:element name="AltSourceValuesWithinLimits" type="xs:boolean" default="false">
              <xs:annotation>
                <xs:documentation>Did alternative source provide superheat / subcooling values that meet the limits specified within ANSI/ACCA 5 QI Section 4.3.1?</xs:documentation>
              </xs:annotation>
            </xs:element>
            <xs:element name="TestmethodRefrigerantCharge">
              <xs:annotation>
                <xs:documentation>Test method for assessing refrigerant charge</xs:documentation>
              </xs:annotation>
              <xs:simpleType>
                <xs:annotation>
                  <xs:documentation/>
                </xs:annotation>
                <xs:restriction base="xs:string">
                  <xs:enumeration value="Non-Invasive"/>
                  <xs:enumeration value="Weigh-In"/>
                  <xs:enumeration value="On-board Diagnostic"/>
                  <xs:enumeration value="Independent Report"/>
                  <xs:enumeration value="Not Applicable"/>
                </xs:restriction>
              </xs:simpleType>
            </xs:element>
            <xs:element name="MeteringDeviceType">
              <xs:annotation>
                <xs:documentation>Metering device type</xs:documentation>
              </xs:annotation>
              <xs:simpleType>
                <xs:annotation>
                  <xs:documentation/>
                </xs:annotation>
                <xs:restriction base="xs:string">
                  <xs:enumeration value="Piston/Cap Tube"/>
                  <xs:enumeration value="TXV/EEV"/>
                </xs:restriction>
              </xs:simpleType>
            </xs:element>
            <xs:element name="MeasuredOutdoorAirDryBulbTemp" type="xs:float" minOccurs="0">
              <xs:annotation>
                <xs:documentation>Measured outdoor air dry-bulb temperature (F)</xs:documentation>
              </xs:annotation>
            </xs:element>
            <xs:element name="DifferenceDTD" type="xs:float" minOccurs="0">
              <xs:annotation>
                <xs:documentation>DifferenceDTD (F)</xs:documentation>
              </xs:annotation>
            </xs:element>
            <xs:element name="DifferenceCTOA" type="xs:float" minOccurs="0">
              <xs:annotation>
                <xs:documentation>DifferenceCTOA (F)</xs:documentation>
              </xs:annotation>
            </xs:element>
            <xs:element name="TotalReportedRefrigerantWeight" type="xs:float" minOccurs="0">
              <xs:annotation>
                <xs:documentation>Total reported refrigerant weight (oz)</xs:documentation>
              </xs:annotation>
            </xs:element>
            <xs:element name="Deviation" type="xs:float" minOccurs="0">
              <xs:annotation>
                <xs:documentation>Absolute value of deviation btw total anticipated and reported refrigerant weight (%)</xs:documentation>
              </xs:annotation>
            </xs:element>
            <xs:element name="RefrigerantChargeGradeDesignation">
              <xs:annotation>
                <xs:documentation>Refrigerant charge grade designation</xs:documentation>
              </xs:annotation>
              <xs:simpleType>
                <xs:annotation>
                  <xs:documentation/>
                </xs:annotation>
                <xs:restriction base="xs:string">
                  <xs:enumeration value="I"/>
                  <xs:enumeration value="II"/>
                  <xs:enumeration value="III"/>
                </xs:restriction>
              </xs:simpleType>
            </xs:element>
          </xs:all>
          <xs:assert test="not(AirflowTestMethod = 'Static Pressure Table') or PressureDiffOEM" xerces:message="AirflowTestMethod is 'Static Pressure Table' so please enter PresessureDiffOEM.">
          </xs:assert>
          <xs:assert test="not(TestmethodRefrigerantCharge = 'Non-Invasive' and MeteringDeviceType = 'Piston/Cap Tube') or DifferenceDTD" xerces:message="TestmethodRefrigerantCharge is 'Non-Invasive' and MeteringDeviceType 'Piston/Cap Tube' so please enter DifferenceDTD."/>
          <xs:assert test="not(TestmethodRefrigerantCharge = 'Non-Invasive' and MeteringDeviceType = 'TXV/EEV') or DifferenceCTOA" xerces:message="TestmethodRefrigerantCharge is 'Non-Invasive' and MeteringDeviceType 'TXV/EEV' so please enter DifferenceCTOA."/>
          <xs:assert test="not(TestmethodRefrigerantCharge = 'Weigh-In') or Deviation" xerces:message="TestmethodRefrigerantCharge 'Weigh-In' so please enter Deviation."/>
        </xs:complexType>
      </xs:element>
    </xs:sequence>
    <xs:attribute name="NumHVACCommissioningSystems" type="xs:int" default="0"/>
    <xs:assert test="(@NumHVACCommissioningSystems = count(System))" xerces:message="The number of System should match with value of NumHVACCommissioningSystems. "/>
  </xs:complexType>
  <xs:key name="SystemIDkey">
    <xs:selector xpath="System"/>
    <xs:field xpath="SystemID"/>
  </xs:key>
</xs:element>
Schema location file:/Users/ryanschmied/Downloads/ResXSDv3.1.07.xsd
Element Project / Ratings / Confirmed / HomeEnergyPerformance / HVACCommissioning / System
Namespace No namespace
Diagram
DiagramResXSDv3_1_07_xsd.tmp#Project_Project_Ratings_Project_Project_Ratings_Confirmed_Project_Project_Ratings_Project_Project_Ratings_Confirmed_HomeEnergyPerformance_Project_Project_Ratings_Project_Project_Ratings_Confirmed_Project_Project_Ratings_Project_Project_Ratings_Confirmed_HomeEnergyPerformance_HVACCommissioning_Project_Project_Ratings_Project_Project_Ratings_Confirmed_Project_Project_Ratings_Project_Project_Ratings_Confirmed_HomeEnergyPerformance_Project_Project_Ratings_Project_Project_Ratings_Confirmed_Project_Project_Ratings_Project_Project_Ratings_Confirmed_HomeEnergyPerformance_HVACCommissioning_System_SystemIDResXSDv3_1_07_xsd.tmp#Project_Project_Ratings_Project_Project_Ratings_Confirmed_Project_Project_Ratings_Project_Project_Ratings_Confirmed_HomeEnergyPerformance_Project_Project_Ratings_Project_Project_Ratings_Confirmed_Project_Project_Ratings_Project_Project_Ratings_Confirmed_HomeEnergyPerformance_HVACCommissioning_Project_Project_Ratings_Project_Project_Ratings_Confirmed_Project_Project_Ratings_Project_Project_Ratings_Confirmed_HomeEnergyPerformance_Project_Project_Ratings_Project_Project_Ratings_Confirmed_Project_Project_Ratings_Project_Project_Ratings_Confirmed_HomeEnergyPerformance_HVACCommissioning_System_TotalMaxCoolingLoadResXSDv3_1_07_xsd.tmp#Project_Project_Ratings_Project_Project_Ratings_Confirmed_Project_Project_Ratings_Project_Project_Ratings_Confirmed_HomeEnergyPerformance_Project_Project_Ratings_Project_Project_Ratings_Confirmed_Project_Project_Ratings_Project_Project_Ratings_Confirmed_HomeEnergyPerformance_HVACCommissioning_Project_Project_Ratings_Project_Project_Ratings_Confirmed_Project_Project_Ratings_Project_Project_Ratings_Confirmed_HomeEnergyPerformance_Project_Project_Ratings_Project_Project_Ratings_Confirmed_Project_Project_Ratings_Project_Project_Ratings_Confirmed_HomeEnergyPerformance_HVACCommissioning_System_HeatingLoadResXSDv3_1_07_xsd.tmp#Project_Project_Ratings_Project_Project_Ratings_Confirmed_Project_Project_Ratings_Project_Project_Ratings_Confirmed_HomeEnergyPerformance_Project_Project_Ratings_Project_Project_Ratings_Confirmed_Project_Project_Ratings_Project_Project_Ratings_Confirmed_HomeEnergyPerformance_HVACCommissioning_Project_Project_Ratings_Project_Project_Ratings_Confirmed_Project_Project_Ratings_Project_Project_Ratings_Confirmed_HomeEnergyPerformance_Project_Project_Ratings_Project_Project_Ratings_Confirmed_Project_Project_Ratings_Project_Project_Ratings_Confirmed_HomeEnergyPerformance_HVACCommissioning_System_TotalDuctLeakageExceptionResXSDv3_1_07_xsd.tmp#Project_Project_Ratings_Project_Project_Ratings_Confirmed_Project_Project_Ratings_Project_Project_Ratings_Confirmed_HomeEnergyPerformance_Project_Project_Ratings_Project_Project_Ratings_Confirmed_Project_Project_Ratings_Project_Project_Ratings_Confirmed_HomeEnergyPerformance_HVACCommissioning_Project_Project_Ratings_Project_Project_Ratings_Confirmed_Project_Project_Ratings_Project_Project_Ratings_Confirmed_HomeEnergyPerformance_Project_Project_Ratings_Project_Project_Ratings_Confirmed_Project_Project_Ratings_Project_Project_Ratings_Confirmed_HomeEnergyPerformance_HVACCommissioning_System_AlternativeTestingCompletedResXSDv3_1_07_xsd.tmp#Project_Project_Ratings_Project_Project_Ratings_Confirmed_Project_Project_Ratings_Project_Project_Ratings_Confirmed_HomeEnergyPerformance_Project_Project_Ratings_Project_Project_Ratings_Confirmed_Project_Project_Ratings_Project_Project_Ratings_Confirmed_HomeEnergyPerformance_HVACCommissioning_Project_Project_Ratings_Project_Project_Ratings_Confirmed_Project_Project_Ratings_Project_Project_Ratings_Confirmed_HomeEnergyPerformance_Project_Project_Ratings_Project_Project_Ratings_Confirmed_Project_Project_Ratings_Project_Project_Ratings_Confirmed_HomeEnergyPerformance_HVACCommissioning_System_TotalDuctLeakageResXSDv3_1_07_xsd.tmp#Project_Project_Ratings_Project_Project_Ratings_Confirmed_Project_Project_Ratings_Project_Project_Ratings_Confirmed_HomeEnergyPerformance_Project_Project_Ratings_Project_Project_Ratings_Confirmed_Project_Project_Ratings_Project_Project_Ratings_Confirmed_HomeEnergyPerformance_HVACCommissioning_Project_Project_Ratings_Project_Project_Ratings_Confirmed_Project_Project_Ratings_Project_Project_Ratings_Confirmed_HomeEnergyPerformance_Project_Project_Ratings_Project_Project_Ratings_Confirmed_Project_Project_Ratings_Project_Project_Ratings_Confirmed_HomeEnergyPerformance_HVACCommissioning_System_TotalDuctLeakageGradeDesignationResXSDv3_1_07_xsd.tmp#Project_Project_Ratings_Project_Project_Ratings_Confirmed_Project_Project_Ratings_Project_Project_Ratings_Confirmed_HomeEnergyPerformance_Project_Project_Ratings_Project_Project_Ratings_Confirmed_Project_Project_Ratings_Project_Project_Ratings_Confirmed_HomeEnergyPerformance_HVACCommissioning_Project_Project_Ratings_Project_Project_Ratings_Confirmed_Project_Project_Ratings_Project_Project_Ratings_Confirmed_HomeEnergyPerformance_Project_Project_Ratings_Project_Project_Ratings_Confirmed_Project_Project_Ratings_Project_Project_Ratings_Confirmed_HomeEnergyPerformance_HVACCommissioning_System_BlowerFanAirflowExceptionResXSDv3_1_07_xsd.tmp#Project_Project_Ratings_Project_Project_Ratings_Confirmed_Project_Project_Ratings_Project_Project_Ratings_Confirmed_HomeEnergyPerformance_Project_Project_Ratings_Project_Project_Ratings_Confirmed_Project_Project_Ratings_Project_Project_Ratings_Confirmed_HomeEnergyPerformance_HVACCommissioning_Project_Project_Ratings_Project_Project_Ratings_Confirmed_Project_Project_Ratings_Project_Project_Ratings_Confirmed_HomeEnergyPerformance_Project_Project_Ratings_Project_Project_Ratings_Confirmed_Project_Project_Ratings_Project_Project_Ratings_Confirmed_HomeEnergyPerformance_HVACCommissioning_System_AirflowTestMethodResXSDv3_1_07_xsd.tmp#Project_Project_Ratings_Project_Project_Ratings_Confirmed_Project_Project_Ratings_Project_Project_Ratings_Confirmed_HomeEnergyPerformance_Project_Project_Ratings_Project_Project_Ratings_Confirmed_Project_Project_Ratings_Project_Project_Ratings_Confirmed_HomeEnergyPerformance_HVACCommissioning_Project_Project_Ratings_Project_Project_Ratings_Confirmed_Project_Project_Ratings_Project_Project_Ratings_Confirmed_HomeEnergyPerformance_Project_Project_Ratings_Project_Project_Ratings_Confirmed_Project_Project_Ratings_Project_Project_Ratings_Confirmed_HomeEnergyPerformance_HVACCommissioning_System_BlowerfanAirflowDesignSpecifiedResXSDv3_1_07_xsd.tmp#Project_Project_Ratings_Project_Project_Ratings_Confirmed_Project_Project_Ratings_Project_Project_Ratings_Confirmed_HomeEnergyPerformance_Project_Project_Ratings_Project_Project_Ratings_Confirmed_Project_Project_Ratings_Project_Project_Ratings_Confirmed_HomeEnergyPerformance_HVACCommissioning_Project_Project_Ratings_Project_Project_Ratings_Confirmed_Project_Project_Ratings_Project_Project_Ratings_Confirmed_HomeEnergyPerformance_Project_Project_Ratings_Project_Project_Ratings_Confirmed_Project_Project_Ratings_Project_Project_Ratings_Confirmed_HomeEnergyPerformance_HVACCommissioning_System_BlowerfanAirflowOpCondResXSDv3_1_07_xsd.tmp#Project_Project_Ratings_Project_Project_Ratings_Confirmed_Project_Project_Ratings_Project_Project_Ratings_Confirmed_HomeEnergyPerformance_Project_Project_Ratings_Project_Project_Ratings_Confirmed_Project_Project_Ratings_Project_Project_Ratings_Confirmed_HomeEnergyPerformance_HVACCommissioning_Project_Project_Ratings_Project_Project_Ratings_Confirmed_Project_Project_Ratings_Project_Project_Ratings_Confirmed_HomeEnergyPerformance_Project_Project_Ratings_Project_Project_Ratings_Confirmed_Project_Project_Ratings_Project_Project_Ratings_Confirmed_HomeEnergyPerformance_HVACCommissioning_System_PressureDiffOEMResXSDv3_1_07_xsd.tmp#Project_Project_Ratings_Project_Project_Ratings_Confirmed_Project_Project_Ratings_Project_Project_Ratings_Confirmed_HomeEnergyPerformance_Project_Project_Ratings_Project_Project_Ratings_Confirmed_Project_Project_Ratings_Project_Project_Ratings_Confirmed_HomeEnergyPerformance_HVACCommissioning_Project_Project_Ratings_Project_Project_Ratings_Confirmed_Project_Project_Ratings_Project_Project_Ratings_Confirmed_HomeEnergyPerformance_Project_Project_Ratings_Project_Project_Ratings_Confirmed_Project_Project_Ratings_Project_Project_Ratings_Confirmed_HomeEnergyPerformance_HVACCommissioning_System_AirflowFaultResXSDv3_1_07_xsd.tmp#Project_Project_Ratings_Project_Project_Ratings_Confirmed_Project_Project_Ratings_Project_Project_Ratings_Confirmed_HomeEnergyPerformance_Project_Project_Ratings_Project_Project_Ratings_Confirmed_Project_Project_Ratings_Project_Project_Ratings_Confirmed_HomeEnergyPerformance_HVACCommissioning_Project_Project_Ratings_Project_Project_Ratings_Confirmed_Project_Project_Ratings_Project_Project_Ratings_Confirmed_HomeEnergyPerformance_Project_Project_Ratings_Project_Project_Ratings_Confirmed_Project_Project_Ratings_Project_Project_Ratings_Confirmed_HomeEnergyPerformance_HVACCommissioning_System_BlowerfanVolumetricAirflowGradeResXSDv3_1_07_xsd.tmp#Project_Project_Ratings_Project_Project_Ratings_Confirmed_Project_Project_Ratings_Project_Project_Ratings_Confirmed_HomeEnergyPerformance_Project_Project_Ratings_Project_Project_Ratings_Confirmed_Project_Project_Ratings_Project_Project_Ratings_Confirmed_HomeEnergyPerformance_HVACCommissioning_Project_Project_Ratings_Project_Project_Ratings_Confirmed_Project_Project_Ratings_Project_Project_Ratings_Confirmed_HomeEnergyPerformance_Project_Project_Ratings_Project_Project_Ratings_Confirmed_Project_Project_Ratings_Project_Project_Ratings_Confirmed_HomeEnergyPerformance_HVACCommissioning_System_TestmethodBlowerFanWattDrawResXSDv3_1_07_xsd.tmp#Project_Project_Ratings_Project_Project_Ratings_Confirmed_Project_Project_Ratings_Project_Project_Ratings_Confirmed_HomeEnergyPerformance_Project_Project_Ratings_Project_Project_Ratings_Confirmed_Project_Project_Ratings_Project_Project_Ratings_Confirmed_HomeEnergyPerformance_HVACCommissioning_Project_Project_Ratings_Project_Project_Ratings_Confirmed_Project_Project_Ratings_Project_Project_Ratings_Confirmed_HomeEnergyPerformance_Project_Project_Ratings_Project_Project_Ratings_Confirmed_Project_Project_Ratings_Project_Project_Ratings_Confirmed_HomeEnergyPerformance_HVACCommissioning_System_BlowerfanWattDrawResXSDv3_1_07_xsd.tmp#Project_Project_Ratings_Project_Project_Ratings_Confirmed_Project_Project_Ratings_Project_Project_Ratings_Confirmed_HomeEnergyPerformance_Project_Project_Ratings_Project_Project_Ratings_Confirmed_Project_Project_Ratings_Project_Project_Ratings_Confirmed_HomeEnergyPerformance_HVACCommissioning_Project_Project_Ratings_Project_Project_Ratings_Confirmed_Project_Project_Ratings_Project_Project_Ratings_Confirmed_HomeEnergyPerformance_Project_Project_Ratings_Project_Project_Ratings_Confirmed_Project_Project_Ratings_Project_Project_Ratings_Confirmed_HomeEnergyPerformance_HVACCommissioning_System_BlowerfanEfficiencyResXSDv3_1_07_xsd.tmp#Project_Project_Ratings_Project_Project_Ratings_Confirmed_Project_Project_Ratings_Project_Project_Ratings_Confirmed_HomeEnergyPerformance_Project_Project_Ratings_Project_Project_Ratings_Confirmed_Project_Project_Ratings_Project_Project_Ratings_Confirmed_HomeEnergyPerformance_HVACCommissioning_Project_Project_Ratings_Project_Project_Ratings_Confirmed_Project_Project_Ratings_Project_Project_Ratings_Confirmed_HomeEnergyPerformance_Project_Project_Ratings_Project_Project_Ratings_Confirmed_Project_Project_Ratings_Project_Project_Ratings_Confirmed_HomeEnergyPerformance_HVACCommissioning_System_BlowerfanWattDrawGradeResXSDv3_1_07_xsd.tmp#Project_Project_Ratings_Project_Project_Ratings_Confirmed_Project_Project_Ratings_Project_Project_Ratings_Confirmed_HomeEnergyPerformance_Project_Project_Ratings_Project_Project_Ratings_Confirmed_Project_Project_Ratings_Project_Project_Ratings_Confirmed_HomeEnergyPerformance_HVACCommissioning_Project_Project_Ratings_Project_Project_Ratings_Confirmed_Project_Project_Ratings_Project_Project_Ratings_Confirmed_HomeEnergyPerformance_Project_Project_Ratings_Project_Project_Ratings_Confirmed_Project_Project_Ratings_Project_Project_Ratings_Confirmed_HomeEnergyPerformance_HVACCommissioning_System_AltSourceValuesWithinLimitsResXSDv3_1_07_xsd.tmp#Project_Project_Ratings_Project_Project_Ratings_Confirmed_Project_Project_Ratings_Project_Project_Ratings_Confirmed_HomeEnergyPerformance_Project_Project_Ratings_Project_Project_Ratings_Confirmed_Project_Project_Ratings_Project_Project_Ratings_Confirmed_HomeEnergyPerformance_HVACCommissioning_Project_Project_Ratings_Project_Project_Ratings_Confirmed_Project_Project_Ratings_Project_Project_Ratings_Confirmed_HomeEnergyPerformance_Project_Project_Ratings_Project_Project_Ratings_Confirmed_Project_Project_Ratings_Project_Project_Ratings_Confirmed_HomeEnergyPerformance_HVACCommissioning_System_TestmethodRefrigerantChargeResXSDv3_1_07_xsd.tmp#Project_Project_Ratings_Project_Project_Ratings_Confirmed_Project_Project_Ratings_Project_Project_Ratings_Confirmed_HomeEnergyPerformance_Project_Project_Ratings_Project_Project_Ratings_Confirmed_Project_Project_Ratings_Project_Project_Ratings_Confirmed_HomeEnergyPerformance_HVACCommissioning_Project_Project_Ratings_Project_Project_Ratings_Confirmed_Project_Project_Ratings_Project_Project_Ratings_Confirmed_HomeEnergyPerformance_Project_Project_Ratings_Project_Project_Ratings_Confirmed_Project_Project_Ratings_Project_Project_Ratings_Confirmed_HomeEnergyPerformance_HVACCommissioning_System_MeteringDeviceTypeResXSDv3_1_07_xsd.tmp#Project_Project_Ratings_Project_Project_Ratings_Confirmed_Project_Project_Ratings_Project_Project_Ratings_Confirmed_HomeEnergyPerformance_Project_Project_Ratings_Project_Project_Ratings_Confirmed_Project_Project_Ratings_Project_Project_Ratings_Confirmed_HomeEnergyPerformance_HVACCommissioning_Project_Project_Ratings_Project_Project_Ratings_Confirmed_Project_Project_Ratings_Project_Project_Ratings_Confirmed_HomeEnergyPerformance_Project_Project_Ratings_Project_Project_Ratings_Confirmed_Project_Project_Ratings_Project_Project_Ratings_Confirmed_HomeEnergyPerformance_HVACCommissioning_System_MeasuredOutdoorAirDryBulbTempResXSDv3_1_07_xsd.tmp#Project_Project_Ratings_Project_Project_Ratings_Confirmed_Project_Project_Ratings_Project_Project_Ratings_Confirmed_HomeEnergyPerformance_Project_Project_Ratings_Project_Project_Ratings_Confirmed_Project_Project_Ratings_Project_Project_Ratings_Confirmed_HomeEnergyPerformance_HVACCommissioning_Project_Project_Ratings_Project_Project_Ratings_Confirmed_Project_Project_Ratings_Project_Project_Ratings_Confirmed_HomeEnergyPerformance_Project_Project_Ratings_Project_Project_Ratings_Confirmed_Project_Project_Ratings_Project_Project_Ratings_Confirmed_HomeEnergyPerformance_HVACCommissioning_System_DifferenceDTDResXSDv3_1_07_xsd.tmp#Project_Project_Ratings_Project_Project_Ratings_Confirmed_Project_Project_Ratings_Project_Project_Ratings_Confirmed_HomeEnergyPerformance_Project_Project_Ratings_Project_Project_Ratings_Confirmed_Project_Project_Ratings_Project_Project_Ratings_Confirmed_HomeEnergyPerformance_HVACCommissioning_Project_Project_Ratings_Project_Project_Ratings_Confirmed_Project_Project_Ratings_Project_Project_Ratings_Confirmed_HomeEnergyPerformance_Project_Project_Ratings_Project_Project_Ratings_Confirmed_Project_Project_Ratings_Project_Project_Ratings_Confirmed_HomeEnergyPerformance_HVACCommissioning_System_DifferenceCTOAResXSDv3_1_07_xsd.tmp#Project_Project_Ratings_Project_Project_Ratings_Confirmed_Project_Project_Ratings_Project_Project_Ratings_Confirmed_HomeEnergyPerformance_Project_Project_Ratings_Project_Project_Ratings_Confirmed_Project_Project_Ratings_Project_Project_Ratings_Confirmed_HomeEnergyPerformance_HVACCommissioning_Project_Project_Ratings_Project_Project_Ratings_Confirmed_Project_Project_Ratings_Project_Project_Ratings_Confirmed_HomeEnergyPerformance_Project_Project_Ratings_Project_Project_Ratings_Confirmed_Project_Project_Ratings_Project_Project_Ratings_Confirmed_HomeEnergyPerformance_HVACCommissioning_System_TotalReportedRefrigerantWeightResXSDv3_1_07_xsd.tmp#Project_Project_Ratings_Project_Project_Ratings_Confirmed_Project_Project_Ratings_Project_Project_Ratings_Confirmed_HomeEnergyPerformance_Project_Project_Ratings_Project_Project_Ratings_Confirmed_Project_Project_Ratings_Project_Project_Ratings_Confirmed_HomeEnergyPerformance_HVACCommissioning_Project_Project_Ratings_Project_Project_Ratings_Confirmed_Project_Project_Ratings_Project_Project_Ratings_Confirmed_HomeEnergyPerformance_Project_Project_Ratings_Project_Project_Ratings_Confirmed_Project_Project_Ratings_Project_Project_Ratings_Confirmed_HomeEnergyPerformance_HVACCommissioning_System_DeviationResXSDv3_1_07_xsd.tmp#Project_Project_Ratings_Project_Project_Ratings_Confirmed_Project_Project_Ratings_Project_Project_Ratings_Confirmed_HomeEnergyPerformance_Project_Project_Ratings_Project_Project_Ratings_Confirmed_Project_Project_Ratings_Project_Project_Ratings_Confirmed_HomeEnergyPerformance_HVACCommissioning_Project_Project_Ratings_Project_Project_Ratings_Confirmed_Project_Project_Ratings_Project_Project_Ratings_Confirmed_HomeEnergyPerformance_Project_Project_Ratings_Project_Project_Ratings_Confirmed_Project_Project_Ratings_Project_Project_Ratings_Confirmed_HomeEnergyPerformance_HVACCommissioning_System_RefrigerantChargeGradeDesignation
Properties
content complex
minOccurs 1
maxOccurs 100
Model
Children AirflowFault, AirflowTestMethod, AltSourceValuesWithinLimits, AlternativeTestingCompleted, BlowerFanAirflowException, BlowerfanAirflowDesignSpecified, BlowerfanAirflowOpCond, BlowerfanEfficiency, BlowerfanVolumetricAirflowGrade, BlowerfanWattDraw, BlowerfanWattDrawGrade, Deviation, DifferenceCTOA, DifferenceDTD, HeatingLoad, MeasuredOutdoorAirDryBulbTemp, MeteringDeviceType, PressureDiffOEM, RefrigerantChargeGradeDesignation, SystemID, TestmethodBlowerFanWattDraw, TestmethodRefrigerantCharge, TotalDuctLeakage, TotalDuctLeakageException, TotalDuctLeakageGradeDesignation, TotalMaxCoolingLoad, TotalReportedRefrigerantWeight
Instance
<System>
  <SystemID>{1,1}</SystemID>
  <TotalMaxCoolingLoad>{0,1}</TotalMaxCoolingLoad>
  <HeatingLoad>{0,1}</HeatingLoad>
  <TotalDuctLeakageException>{1,1}</TotalDuctLeakageException>
  <AlternativeTestingCompleted>{1,1}</AlternativeTestingCompleted>
  <TotalDuctLeakage>{1,1}</TotalDuctLeakage>
  <TotalDuctLeakageGradeDesignation>{1,1}</TotalDuctLeakageGradeDesignation>
  <BlowerFanAirflowException>{1,1}</BlowerFanAirflowException>
  <AirflowTestMethod>{0,1}</AirflowTestMethod>
  <BlowerfanAirflowDesignSpecified>{1,1}</BlowerfanAirflowDesignSpecified>
  <BlowerfanAirflowOpCond>{1,1}</BlowerfanAirflowOpCond>
  <PressureDiffOEM>{0,1}</PressureDiffOEM>
  <AirflowFault>{1,1}</AirflowFault>
  <BlowerfanVolumetricAirflowGrade>{1,1}</BlowerfanVolumetricAirflowGrade>
  <TestmethodBlowerFanWattDraw>{0,1}</TestmethodBlowerFanWattDraw>
  <BlowerfanWattDraw>{1,1}</BlowerfanWattDraw>
  <BlowerfanEfficiency>{1,1}</BlowerfanEfficiency>
  <BlowerfanWattDrawGrade>{1,1}</BlowerfanWattDrawGrade>
  <AltSourceValuesWithinLimits>{1,1}</AltSourceValuesWithinLimits>
  <TestmethodRefrigerantCharge>{1,1}</TestmethodRefrigerantCharge>
  <MeteringDeviceType>{1,1}</MeteringDeviceType>
  <MeasuredOutdoorAirDryBulbTemp>{0,1}</MeasuredOutdoorAirDryBulbTemp>
  <DifferenceDTD>{0,1}</DifferenceDTD>
  <DifferenceCTOA>{0,1}</DifferenceCTOA>
  <TotalReportedRefrigerantWeight>{0,1}</TotalReportedRefrigerantWeight>
  <Deviation>{0,1}</Deviation>
  <RefrigerantChargeGradeDesignation>{1,1}</RefrigerantChargeGradeDesignation>
</System>
Asserts
Test XPath default namespace Annotation
not(AirflowTestMethod = 'Static Pressure Table') or PressureDiffOEM
not(TestmethodRefrigerantCharge = 'Non-Invasive' and MeteringDeviceType = 'Piston/Cap Tube') or DifferenceDTD
not(TestmethodRefrigerantCharge = 'Non-Invasive' and MeteringDeviceType = 'TXV/EEV') or DifferenceCTOA
not(TestmethodRefrigerantCharge = 'Weigh-In') or Deviation
Source
<xs:element name="System" minOccurs="1" maxOccurs="100">
  <xs:complexType>
    <xs:all>
      <xs:element name="SystemID" type="xs:string">
        <xs:annotation>
          <xs:documentation>Provide unique identification for this HVAC system (e.g. Cooling-01)</xs:documentation>
        </xs:annotation>
      </xs:element>
      <xs:element name="TotalMaxCoolingLoad" type="xs:float" minOccurs="0">
        <xs:annotation>
          <xs:documentation>Total Maximum Cooling Load(kBtu/h)</xs:documentation>
        </xs:annotation>
      </xs:element>
      <xs:element name="HeatingLoad" type="xs:float" minOccurs="0">
        <xs:annotation>
          <xs:documentation>Heating Load (kBtu/h)</xs:documentation>
        </xs:annotation>
      </xs:element>
      <xs:element name="TotalDuctLeakageException" type="xs:boolean" default="false">
        <xs:annotation>
          <xs:documentation>Was Total Duct Leakage exception used?</xs:documentation>
        </xs:annotation>
      </xs:element>
      <xs:element name="AlternativeTestingCompleted" type="xs:boolean" default="false">
        <xs:annotation>
          <xs:documentation>Was alternative testing completed per ANSI/ACCA 5 QI ?</xs:documentation>
        </xs:annotation>
      </xs:element>
      <xs:element name="TotalDuctLeakage" type="xs:float">
        <xs:annotation>
          <xs:documentation>Total normalized duct leakage served by system (cfm25/CFA)</xs:documentation>
        </xs:annotation>
      </xs:element>
      <xs:element name="TotalDuctLeakageGradeDesignation">
        <xs:annotation>
          <xs:documentation>Total Duct Leakage Grade Designation</xs:documentation>
        </xs:annotation>
        <xs:simpleType>
          <xs:annotation>
            <xs:documentation/>
          </xs:annotation>
          <xs:restriction base="xs:string">
            <xs:enumeration value="I"/>
            <xs:enumeration value="II"/>
            <xs:enumeration value="III"/>
          </xs:restriction>
        </xs:simpleType>
      </xs:element>
      <xs:element name="BlowerFanAirflowException" type="xs:boolean" default="false">
        <xs:annotation>
          <xs:documentation>Was Blower Fan Airflow exception used?</xs:documentation>
        </xs:annotation>
      </xs:element>
      <xs:element name="AirflowTestMethod" minOccurs="0">
        <xs:annotation>
          <xs:documentation>Airflow test method</xs:documentation>
        </xs:annotation>
        <xs:simpleType>
          <xs:annotation>
            <xs:documentation/>
          </xs:annotation>
          <xs:restriction base="xs:string">
            <xs:enumeration value="Pressure Matching"/>
            <xs:enumeration value="Flow Grid"/>
            <xs:enumeration value="Flow Hood"/>
            <xs:enumeration value="Static Pressure Table"/>
          </xs:restriction>
        </xs:simpleType>
      </xs:element>
      <xs:element name="BlowerfanAirflowDesignSpecified" type="xs:int">
        <xs:annotation>
          <xs:documentation>Design-specified blower fan airflow (CFM)</xs:documentation>
        </xs:annotation>
      </xs:element>
      <xs:element name="BlowerfanAirflowOpCond" type="xs:int">
        <xs:annotation>
          <xs:documentation>Blower fan airflow at operating conditions (CFM)</xs:documentation>
        </xs:annotation>
      </xs:element>
      <xs:element name="PressureDiffOEM" type="xs:float" minOccurs="0">
        <xs:annotation>
          <xs:documentation>Pressure difference for OEM Static Pressure Table (IWC)</xs:documentation>
        </xs:annotation>
      </xs:element>
      <xs:element name="AirflowFault" type="xs:float">
        <xs:annotation>
          <xs:documentation>Airflow Fault (%)</xs:documentation>
        </xs:annotation>
      </xs:element>
      <xs:element name="BlowerfanVolumetricAirflowGrade">
        <xs:annotation>
          <xs:documentation>Blower fan volumetric airflow grade</xs:documentation>
        </xs:annotation>
        <xs:simpleType>
          <xs:annotation>
            <xs:documentation/>
          </xs:annotation>
          <xs:restriction base="xs:string">
            <xs:enumeration value="I"/>
            <xs:enumeration value="II"/>
            <xs:enumeration value="III"/>
          </xs:restriction>
        </xs:simpleType>
      </xs:element>
      <xs:element name="TestmethodBlowerFanWattDraw" minOccurs="0">
        <xs:annotation>
          <xs:documentation>Test method for measuring blower fan watt draw</xs:documentation>
        </xs:annotation>
        <xs:simpleType>
          <xs:annotation>
            <xs:documentation/>
          </xs:annotation>
          <xs:restriction base="xs:string">
            <xs:enumeration value="Portable Plug-In Watt Meter"/>
            <xs:enumeration value="Clamp-On Watt Meter"/>
            <xs:enumeration value="Analog Utility Revenue Meter"/>
            <xs:enumeration value="Digital Utility Revenue Meter"/>
          </xs:restriction>
        </xs:simpleType>
      </xs:element>
      <xs:element name="BlowerfanWattDraw" type="xs:int">
        <xs:annotation>
          <xs:documentation>Watt draw of blower fan (W)</xs:documentation>
        </xs:annotation>
      </xs:element>
      <xs:element name="BlowerfanEfficiency" type="xs:float">
        <xs:annotation>
          <xs:documentation>Blower fan efficiency (W/CFM)</xs:documentation>
        </xs:annotation>
      </xs:element>
      <xs:element name="BlowerfanWattDrawGrade">
        <xs:annotation>
          <xs:documentation>Blower fan watt draw grade</xs:documentation>
        </xs:annotation>
        <xs:simpleType>
          <xs:annotation>
            <xs:documentation/>
          </xs:annotation>
          <xs:restriction base="xs:string">
            <xs:enumeration value="I"/>
            <xs:enumeration value="II"/>
            <xs:enumeration value="III"/>
          </xs:restriction>
        </xs:simpleType>
      </xs:element>
      <xs:element name="AltSourceValuesWithinLimits" type="xs:boolean" default="false">
        <xs:annotation>
          <xs:documentation>Did alternative source provide superheat / subcooling values that meet the limits specified within ANSI/ACCA 5 QI Section 4.3.1?</xs:documentation>
        </xs:annotation>
      </xs:element>
      <xs:element name="TestmethodRefrigerantCharge">
        <xs:annotation>
          <xs:documentation>Test method for assessing refrigerant charge</xs:documentation>
        </xs:annotation>
        <xs:simpleType>
          <xs:annotation>
            <xs:documentation/>
          </xs:annotation>
          <xs:restriction base="xs:string">
            <xs:enumeration value="Non-Invasive"/>
            <xs:enumeration value="Weigh-In"/>
            <xs:enumeration value="On-board Diagnostic"/>
            <xs:enumeration value="Independent Report"/>
            <xs:enumeration value="Not Applicable"/>
          </xs:restriction>
        </xs:simpleType>
      </xs:element>
      <xs:element name="MeteringDeviceType">
        <xs:annotation>
          <xs:documentation>Metering device type</xs:documentation>
        </xs:annotation>
        <xs:simpleType>
          <xs:annotation>
            <xs:documentation/>
          </xs:annotation>
          <xs:restriction base="xs:string">
            <xs:enumeration value="Piston/Cap Tube"/>
            <xs:enumeration value="TXV/EEV"/>
          </xs:restriction>
        </xs:simpleType>
      </xs:element>
      <xs:element name="MeasuredOutdoorAirDryBulbTemp" type="xs:float" minOccurs="0">
        <xs:annotation>
          <xs:documentation>Measured outdoor air dry-bulb temperature (F)</xs:documentation>
        </xs:annotation>
      </xs:element>
      <xs:element name="DifferenceDTD" type="xs:float" minOccurs="0">
        <xs:annotation>
          <xs:documentation>DifferenceDTD (F)</xs:documentation>
        </xs:annotation>
      </xs:element>
      <xs:element name="DifferenceCTOA" type="xs:float" minOccurs="0">
        <xs:annotation>
          <xs:documentation>DifferenceCTOA (F)</xs:documentation>
        </xs:annotation>
      </xs:element>
      <xs:element name="TotalReportedRefrigerantWeight" type="xs:float" minOccurs="0">
        <xs:annotation>
          <xs:documentation>Total reported refrigerant weight (oz)</xs:documentation>
        </xs:annotation>
      </xs:element>
      <xs:element name="Deviation" type="xs:float" minOccurs="0">
        <xs:annotation>
          <xs:documentation>Absolute value of deviation btw total anticipated and reported refrigerant weight (%)</xs:documentation>
        </xs:annotation>
      </xs:element>
      <xs:element name="RefrigerantChargeGradeDesignation">
        <xs:annotation>
          <xs:documentation>Refrigerant charge grade designation</xs:documentation>
        </xs:annotation>
        <xs:simpleType>
          <xs:annotation>
            <xs:documentation/>
          </xs:annotation>
          <xs:restriction base="xs:string">
            <xs:enumeration value="I"/>
            <xs:enumeration value="II"/>
            <xs:enumeration value="III"/>
          </xs:restriction>
        </xs:simpleType>
      </xs:element>
    </xs:all>
    <xs:assert test="not(AirflowTestMethod = 'Static Pressure Table') or PressureDiffOEM" xerces:message="AirflowTestMethod is 'Static Pressure Table' so please enter PresessureDiffOEM.">
    </xs:assert>
    <xs:assert test="not(TestmethodRefrigerantCharge = 'Non-Invasive' and MeteringDeviceType = 'Piston/Cap Tube') or DifferenceDTD" xerces:message="TestmethodRefrigerantCharge is 'Non-Invasive' and MeteringDeviceType 'Piston/Cap Tube' so please enter DifferenceDTD."/>
    <xs:assert test="not(TestmethodRefrigerantCharge = 'Non-Invasive' and MeteringDeviceType = 'TXV/EEV') or DifferenceCTOA" xerces:message="TestmethodRefrigerantCharge is 'Non-Invasive' and MeteringDeviceType 'TXV/EEV' so please enter DifferenceCTOA."/>
    <xs:assert test="not(TestmethodRefrigerantCharge = 'Weigh-In') or Deviation" xerces:message="TestmethodRefrigerantCharge 'Weigh-In' so please enter Deviation."/>
  </xs:complexType>
</xs:element>
Schema location file:/Users/ryanschmied/Downloads/ResXSDv3.1.07.xsd
Element Project / Ratings / Confirmed / HomeEnergyPerformance / HVACCommissioning / System / SystemID
Namespace No namespace
Annotations
Provide unique identification for this HVAC system (e.g. Cooling-01)
Diagram
Diagram
Type xs:string
Properties
content simple
Source
<xs:element name="SystemID" type="xs:string">
  <xs:annotation>
    <xs:documentation>Provide unique identification for this HVAC system (e.g. Cooling-01)</xs:documentation>
  </xs:annotation>
</xs:element>
Schema location file:/Users/ryanschmied/Downloads/ResXSDv3.1.07.xsd
Element Project / Ratings / Confirmed / HomeEnergyPerformance / HVACCommissioning / System / TotalMaxCoolingLoad
Namespace No namespace
Annotations
Total Maximum Cooling Load(kBtu/h)
Diagram
Diagram
Type xs:float
Properties
content simple
minOccurs 0
Source
<xs:element name="TotalMaxCoolingLoad" type="xs:float" minOccurs="0">
  <xs:annotation>
    <xs:documentation>Total Maximum Cooling Load(kBtu/h)</xs:documentation>
  </xs:annotation>
</xs:element>
Schema location file:/Users/ryanschmied/Downloads/ResXSDv3.1.07.xsd
Element Project / Ratings / Confirmed / HomeEnergyPerformance / HVACCommissioning / System / HeatingLoad
Namespace No namespace
Annotations
Heating Load (kBtu/h)
Diagram
Diagram
Type xs:float
Properties
content simple
minOccurs 0
Source
<xs:element name="HeatingLoad" type="xs:float" minOccurs="0">
  <xs:annotation>
    <xs:documentation>Heating Load (kBtu/h)</xs:documentation>
  </xs:annotation>
</xs:element>
Schema location file:/Users/ryanschmied/Downloads/ResXSDv3.1.07.xsd
Element Project / Ratings / Confirmed / HomeEnergyPerformance / HVACCommissioning / System / TotalDuctLeakageException
Namespace No namespace
Annotations
Was Total Duct Leakage exception used?
Diagram
Diagram
Type xs:boolean
Properties
content simple
default false
Source
<xs:element name="TotalDuctLeakageException" type="xs:boolean" default="false">
  <xs:annotation>
    <xs:documentation>Was Total Duct Leakage exception used?</xs:documentation>
  </xs:annotation>
</xs:element>
Schema location file:/Users/ryanschmied/Downloads/ResXSDv3.1.07.xsd
Element Project / Ratings / Confirmed / HomeEnergyPerformance / HVACCommissioning / System / AlternativeTestingCompleted
Namespace No namespace
Annotations
Was alternative testing completed per ANSI/ACCA 5 QI ?
Diagram
Diagram
Type xs:boolean
Properties
content simple
default false
Source
<xs:element name="AlternativeTestingCompleted" type="xs:boolean" default="false">
  <xs:annotation>
    <xs:documentation>Was alternative testing completed per ANSI/ACCA 5 QI ?</xs:documentation>
  </xs:annotation>
</xs:element>
Schema location file:/Users/ryanschmied/Downloads/ResXSDv3.1.07.xsd
Element Project / Ratings / Confirmed / HomeEnergyPerformance / HVACCommissioning / System / TotalDuctLeakage
Namespace No namespace
Annotations
Total normalized duct leakage served by system (cfm25/CFA)
Diagram
Diagram
Type xs:float
Properties
content simple
Source
<xs:element name="TotalDuctLeakage" type="xs:float">
  <xs:annotation>
    <xs:documentation>Total normalized duct leakage served by system (cfm25/CFA)</xs:documentation>
  </xs:annotation>
</xs:element>
Schema location file:/Users/ryanschmied/Downloads/ResXSDv3.1.07.xsd
Element Project / Ratings / Confirmed / HomeEnergyPerformance / HVACCommissioning / System / TotalDuctLeakageGradeDesignation
Namespace No namespace
Annotations
Total Duct Leakage Grade Designation
Diagram
Diagram
Type restriction of xs:string
Properties
content simple
Facets
enumeration I
enumeration II
enumeration III
Source
<xs:element name="TotalDuctLeakageGradeDesignation">
  <xs:annotation>
    <xs:documentation>Total Duct Leakage Grade Designation</xs:documentation>
  </xs:annotation>
  <xs:simpleType>
    <xs:annotation>
      <xs:documentation/>
    </xs:annotation>
    <xs:restriction base="xs:string">
      <xs:enumeration value="I"/>
      <xs:enumeration value="II"/>
      <xs:enumeration value="III"/>
    </xs:restriction>
  </xs:simpleType>
</xs:element>
Schema location file:/Users/ryanschmied/Downloads/ResXSDv3.1.07.xsd
Element Project / Ratings / Confirmed / HomeEnergyPerformance / HVACCommissioning / System / BlowerFanAirflowException
Namespace No namespace
Annotations
Was Blower Fan Airflow exception used?
Diagram
Diagram
Type xs:boolean
Properties
content simple
default false
Source
<xs:element name="BlowerFanAirflowException" type="xs:boolean" default="false">
  <xs:annotation>
    <xs:documentation>Was Blower Fan Airflow exception used?</xs:documentation>
  </xs:annotation>
</xs:element>
Schema location file:/Users/ryanschmied/Downloads/ResXSDv3.1.07.xsd
Element Project / Ratings / Confirmed / HomeEnergyPerformance / HVACCommissioning / System / AirflowTestMethod
Namespace No namespace
Annotations
Airflow test method
Diagram
Diagram
Type restriction of xs:string
Properties
content simple
minOccurs 0
Facets
enumeration Pressure Matching
enumeration Flow Grid
enumeration Flow Hood
enumeration Static Pressure Table
Source
<xs:element name="AirflowTestMethod" minOccurs="0">
  <xs:annotation>
    <xs:documentation>Airflow test method</xs:documentation>
  </xs:annotation>
  <xs:simpleType>
    <xs:annotation>
      <xs:documentation/>
    </xs:annotation>
    <xs:restriction base="xs:string">
      <xs:enumeration value="Pressure Matching"/>
      <xs:enumeration value="Flow Grid"/>
      <xs:enumeration value="Flow Hood"/>
      <xs:enumeration value="Static Pressure Table"/>
    </xs:restriction>
  </xs:simpleType>
</xs:element>
Schema location file:/Users/ryanschmied/Downloads/ResXSDv3.1.07.xsd
Element Project / Ratings / Confirmed / HomeEnergyPerformance / HVACCommissioning / System / BlowerfanAirflowDesignSpecified
Namespace No namespace
Annotations
Design-specified blower fan airflow (CFM)
Diagram
Diagram
Type xs:int
Properties
content simple
Source
<xs:element name="BlowerfanAirflowDesignSpecified" type="xs:int">
  <xs:annotation>
    <xs:documentation>Design-specified blower fan airflow (CFM)</xs:documentation>
  </xs:annotation>
</xs:element>
Schema location file:/Users/ryanschmied/Downloads/ResXSDv3.1.07.xsd
Element Project / Ratings / Confirmed / HomeEnergyPerformance / HVACCommissioning / System / BlowerfanAirflowOpCond
Namespace No namespace
Annotations
Blower fan airflow at operating conditions (CFM)
Diagram
Diagram
Type xs:int
Properties
content simple
Source
<xs:element name="BlowerfanAirflowOpCond" type="xs:int">
  <xs:annotation>
    <xs:documentation>Blower fan airflow at operating conditions (CFM)</xs:documentation>
  </xs:annotation>
</xs:element>
Schema location file:/Users/ryanschmied/Downloads/ResXSDv3.1.07.xsd
Element Project / Ratings / Confirmed / HomeEnergyPerformance / HVACCommissioning / System / PressureDiffOEM
Namespace No namespace
Annotations
Pressure difference for OEM Static Pressure Table (IWC)
Diagram
Diagram
Type xs:float
Properties
content simple
minOccurs 0
Source
<xs:element name="PressureDiffOEM" type="xs:float" minOccurs="0">
  <xs:annotation>
    <xs:documentation>Pressure difference for OEM Static Pressure Table (IWC)</xs:documentation>
  </xs:annotation>
</xs:element>
Schema location file:/Users/ryanschmied/Downloads/ResXSDv3.1.07.xsd
Element Project / Ratings / Confirmed / HomeEnergyPerformance / HVACCommissioning / System / AirflowFault
Namespace No namespace
Annotations
Airflow Fault (%)
Diagram
Diagram
Type xs:float
Properties
content simple
Source
<xs:element name="AirflowFault" type="xs:float">
  <xs:annotation>
    <xs:documentation>Airflow Fault (%)</xs:documentation>
  </xs:annotation>
</xs:element>
Schema location file:/Users/ryanschmied/Downloads/ResXSDv3.1.07.xsd
Element Project / Ratings / Confirmed / HomeEnergyPerformance / HVACCommissioning / System / BlowerfanVolumetricAirflowGrade
Namespace No namespace
Annotations
Blower fan volumetric airflow grade
Diagram
Diagram
Type restriction of xs:string
Properties
content simple
Facets
enumeration I
enumeration II
enumeration III
Source
<xs:element name="BlowerfanVolumetricAirflowGrade">
  <xs:annotation>
    <xs:documentation>Blower fan volumetric airflow grade</xs:documentation>
  </xs:annotation>
  <xs:simpleType>
    <xs:annotation>
      <xs:documentation/>
    </xs:annotation>
    <xs:restriction base="xs:string">
      <xs:enumeration value="I"/>
      <xs:enumeration value="II"/>
      <xs:enumeration value="III"/>
    </xs:restriction>
  </xs:simpleType>
</xs:element>
Schema location file:/Users/ryanschmied/Downloads/ResXSDv3.1.07.xsd
Element Project / Ratings / Confirmed / HomeEnergyPerformance / HVACCommissioning / System / TestmethodBlowerFanWattDraw
Namespace No namespace
Annotations
Test method for measuring blower fan watt draw
Diagram
Diagram
Type restriction of xs:string
Properties
content simple
minOccurs 0
Facets
enumeration Portable Plug-In Watt Meter
enumeration Clamp-On Watt Meter
enumeration Analog Utility Revenue Meter
enumeration Digital Utility Revenue Meter
Source
<xs:element name="TestmethodBlowerFanWattDraw" minOccurs="0">
  <xs:annotation>
    <xs:documentation>Test method for measuring blower fan watt draw</xs:documentation>
  </xs:annotation>
  <xs:simpleType>
    <xs:annotation>
      <xs:documentation/>
    </xs:annotation>
    <xs:restriction base="xs:string">
      <xs:enumeration value="Portable Plug-In Watt Meter"/>
      <xs:enumeration value="Clamp-On Watt Meter"/>
      <xs:enumeration value="Analog Utility Revenue Meter"/>
      <xs:enumeration value="Digital Utility Revenue Meter"/>
    </xs:restriction>
  </xs:simpleType>
</xs:element>
Schema location file:/Users/ryanschmied/Downloads/ResXSDv3.1.07.xsd
Element Project / Ratings / Confirmed / HomeEnergyPerformance / HVACCommissioning / System / BlowerfanWattDraw
Namespace No namespace
Annotations
Watt draw of blower fan (W)
Diagram
Diagram
Type xs:int
Properties
content simple
Source
<xs:element name="BlowerfanWattDraw" type="xs:int">
  <xs:annotation>
    <xs:documentation>Watt draw of blower fan (W)</xs:documentation>
  </xs:annotation>
</xs:element>
Schema location file:/Users/ryanschmied/Downloads/ResXSDv3.1.07.xsd
Element Project / Ratings / Confirmed / HomeEnergyPerformance / HVACCommissioning / System / BlowerfanEfficiency
Namespace No namespace
Annotations
Blower fan efficiency (W/CFM)
Diagram
Diagram
Type xs:float
Properties
content simple
Source
<xs:element name="BlowerfanEfficiency" type="xs:float">
  <xs:annotation>
    <xs:documentation>Blower fan efficiency (W/CFM)</xs:documentation>
  </xs:annotation>
</xs:element>
Schema location file:/Users/ryanschmied/Downloads/ResXSDv3.1.07.xsd
Element Project / Ratings / Confirmed / HomeEnergyPerformance / HVACCommissioning / System / BlowerfanWattDrawGrade
Namespace No namespace
Annotations
Blower fan watt draw grade
Diagram
Diagram
Type restriction of xs:string
Properties
content simple
Facets
enumeration I
enumeration II
enumeration III
Source
<xs:element name="BlowerfanWattDrawGrade">
  <xs:annotation>
    <xs:documentation>Blower fan watt draw grade</xs:documentation>
  </xs:annotation>
  <xs:simpleType>
    <xs:annotation>
      <xs:documentation/>
    </xs:annotation>
    <xs:restriction base="xs:string">
      <xs:enumeration value="I"/>
      <xs:enumeration value="II"/>
      <xs:enumeration value="III"/>
    </xs:restriction>
  </xs:simpleType>
</xs:element>
Schema location file:/Users/ryanschmied/Downloads/ResXSDv3.1.07.xsd
Element Project / Ratings / Confirmed / HomeEnergyPerformance / HVACCommissioning / System / AltSourceValuesWithinLimits
Namespace No namespace
Annotations
Did alternative source provide superheat / subcooling values that meet the limits specified within ANSI/ACCA 5 QI Section 4.3.1?
Diagram
Diagram
Type xs:boolean
Properties
content simple
default false
Source
<xs:element name="AltSourceValuesWithinLimits" type="xs:boolean" default="false">
  <xs:annotation>
    <xs:documentation>Did alternative source provide superheat / subcooling values that meet the limits specified within ANSI/ACCA 5 QI Section 4.3.1?</xs:documentation>
  </xs:annotation>
</xs:element>
Schema location file:/Users/ryanschmied/Downloads/ResXSDv3.1.07.xsd
Element Project / Ratings / Confirmed / HomeEnergyPerformance / HVACCommissioning / System / TestmethodRefrigerantCharge
Namespace No namespace
Annotations
Test method for assessing refrigerant charge
Diagram
Diagram
Type restriction of xs:string
Properties
content simple
Facets
enumeration Non-Invasive
enumeration Weigh-In
enumeration On-board Diagnostic
enumeration Independent Report
enumeration Not Applicable
Source
<xs:element name="TestmethodRefrigerantCharge">
  <xs:annotation>
    <xs:documentation>Test method for assessing refrigerant charge</xs:documentation>
  </xs:annotation>
  <xs:simpleType>
    <xs:annotation>
      <xs:documentation/>
    </xs:annotation>
    <xs:restriction base="xs:string">
      <xs:enumeration value="Non-Invasive"/>
      <xs:enumeration value="Weigh-In"/>
      <xs:enumeration value="On-board Diagnostic"/>
      <xs:enumeration value="Independent Report"/>
      <xs:enumeration value="Not Applicable"/>
    </xs:restriction>
  </xs:simpleType>
</xs:element>
Schema location file:/Users/ryanschmied/Downloads/ResXSDv3.1.07.xsd
Element Project / Ratings / Confirmed / HomeEnergyPerformance / HVACCommissioning / System / MeteringDeviceType
Namespace No namespace
Annotations
Metering device type
Diagram
Diagram
Type restriction of xs:string
Properties
content simple
Facets
enumeration Piston/Cap Tube
enumeration TXV/EEV
Source
<xs:element name="MeteringDeviceType">
  <xs:annotation>
    <xs:documentation>Metering device type</xs:documentation>
  </xs:annotation>
  <xs:simpleType>
    <xs:annotation>
      <xs:documentation/>
    </xs:annotation>
    <xs:restriction base="xs:string">
      <xs:enumeration value="Piston/Cap Tube"/>
      <xs:enumeration value="TXV/EEV"/>
    </xs:restriction>
  </xs:simpleType>
</xs:element>
Schema location file:/Users/ryanschmied/Downloads/ResXSDv3.1.07.xsd
Element Project / Ratings / Confirmed / HomeEnergyPerformance / HVACCommissioning / System / MeasuredOutdoorAirDryBulbTemp
Namespace No namespace
Annotations
Measured outdoor air dry-bulb temperature (F)
Diagram
Diagram
Type xs:float
Properties
content simple
minOccurs 0
Source
<xs:element name="MeasuredOutdoorAirDryBulbTemp" type="xs:float" minOccurs="0">
  <xs:annotation>
    <xs:documentation>Measured outdoor air dry-bulb temperature (F)</xs:documentation>
  </xs:annotation>
</xs:element>
Schema location file:/Users/ryanschmied/Downloads/ResXSDv3.1.07.xsd
Element Project / Ratings / Confirmed / HomeEnergyPerformance / HVACCommissioning / System / DifferenceDTD
Namespace No namespace
Annotations
DifferenceDTD (F)
Diagram
Diagram
Type xs:float
Properties
content simple
minOccurs 0
Source
<xs:element name="DifferenceDTD" type="xs:float" minOccurs="0">
  <xs:annotation>
    <xs:documentation>DifferenceDTD (F)</xs:documentation>
  </xs:annotation>
</xs:element>
Schema location file:/Users/ryanschmied/Downloads/ResXSDv3.1.07.xsd
Element Project / Ratings / Confirmed / HomeEnergyPerformance / HVACCommissioning / System / DifferenceCTOA
Namespace No namespace
Annotations
DifferenceCTOA (F)
Diagram
Diagram
Type xs:float
Properties
content simple
minOccurs 0
Source
<xs:element name="DifferenceCTOA" type="xs:float" minOccurs="0">
  <xs:annotation>
    <xs:documentation>DifferenceCTOA (F)</xs:documentation>
  </xs:annotation>
</xs:element>
Schema location file:/Users/ryanschmied/Downloads/ResXSDv3.1.07.xsd
Element Project / Ratings / Confirmed / HomeEnergyPerformance / HVACCommissioning / System / TotalReportedRefrigerantWeight
Namespace No namespace
Annotations
Total reported refrigerant weight (oz)
Diagram
Diagram
Type xs:float
Properties
content simple
minOccurs 0
Source
<xs:element name="TotalReportedRefrigerantWeight" type="xs:float" minOccurs="0">
  <xs:annotation>
    <xs:documentation>Total reported refrigerant weight (oz)</xs:documentation>
  </xs:annotation>
</xs:element>
Schema location file:/Users/ryanschmied/Downloads/ResXSDv3.1.07.xsd
Element Project / Ratings / Confirmed / HomeEnergyPerformance / HVACCommissioning / System / Deviation
Namespace No namespace
Annotations
Absolute value of deviation btw total anticipated and reported refrigerant weight (%)
Diagram
Diagram
Type xs:float
Properties
content simple
minOccurs 0
Source
<xs:element name="Deviation" type="xs:float" minOccurs="0">
  <xs:annotation>
    <xs:documentation>Absolute value of deviation btw total anticipated and reported refrigerant weight (%)</xs:documentation>
  </xs:annotation>
</xs:element>
Schema location file:/Users/ryanschmied/Downloads/ResXSDv3.1.07.xsd
Element Project / Ratings / Confirmed / HomeEnergyPerformance / HVACCommissioning / System / RefrigerantChargeGradeDesignation
Namespace No namespace
Annotations
Refrigerant charge grade designation
Diagram
Diagram
Type restriction of xs:string
Properties
content simple
Facets
enumeration I
enumeration II
enumeration III
Source
<xs:element name="RefrigerantChargeGradeDesignation">
  <xs:annotation>
    <xs:documentation>Refrigerant charge grade designation</xs:documentation>
  </xs:annotation>
  <xs:simpleType>
    <xs:annotation>
      <xs:documentation/>
    </xs:annotation>
    <xs:restriction base="xs:string">
      <xs:enumeration value="I"/>
      <xs:enumeration value="II"/>
      <xs:enumeration value="III"/>
    </xs:restriction>
  </xs:simpleType>
</xs:element>
Schema location file:/Users/ryanschmied/Downloads/ResXSDv3.1.07.xsd
Element Project / Ratings / Confirmed / WarningFlags
Namespace No namespace
Diagram
DiagramResXSDv3_1_07_xsd.tmp#Project_Project_Ratings_Project_Project_Ratings_Confirmed_Project_Project_Ratings_Project_Project_Ratings_Confirmed_WarningFlags_BuildingAttributeFlagsResXSDv3_1_07_xsd.tmp#Project_Project_Ratings_Project_Project_Ratings_Confirmed_Project_Project_Ratings_Project_Project_Ratings_Confirmed_WarningFlags_ApplianceVerificationFlags
Properties
content complex
minOccurs 1
maxOccurs 1
Model
Children ApplianceVerificationFlags, BuildingAttributeFlags
Instance
<WarningFlags>
  <BuildingAttributeFlags>{1,1}</BuildingAttributeFlags>
  <ApplianceVerificationFlags>{1,1}</ApplianceVerificationFlags>
</WarningFlags>
Source
<xs:element name="WarningFlags" minOccurs="1" maxOccurs="1">
  <xs:complexType>
    <xs:sequence>
      <xs:element name="BuildingAttributeFlags">
        <xs:annotation>
          <xs:documentation>[See Section 5.1, RESNET Publication 002-15 for full explanation of elements in this element}</xs:documentation>
        </xs:annotation>
        <xs:complexType>
          <xs:sequence>
            <xs:element name="StoriesAboveGradeValue" type="xs:int" minOccurs="1" maxOccurs="1">
              <xs:annotation>
                <xs:documentation>[Integer equal to the number of stories above grade; GE 1 and LE 4]</xs:documentation>
              </xs:annotation>
            </xs:element>
            <xs:element name="AverageCeilingHeightValue" type="xs:float" minOccurs="1" maxOccurs="1">
              <xs:annotation>
                <xs:documentation>[Floating point value equal to the volume/CFA expressed in feet; GE 7 and LE 15]</xs:documentation>
              </xs:annotation>
            </xs:element>
            <xs:element name="BelowGradeSlabFloorsValue" type="xs:int" minOccurs="1" maxOccurs="1">
              <xs:annotation>
                <xs:documentation>[Integer equal to the number of below grade slab floors; GE 1 if below grade walls]</xs:documentation>
              </xs:annotation>
            </xs:element>
            <xs:element name="BelowGradeWallsValue" type="xs:int" minOccurs="1" maxOccurs="1">
              <xs:annotation>
                <xs:documentation>[Integer equal to the number of below grade walls: GE 1 if below grade slab floors]</xs:documentation>
              </xs:annotation>
            </xs:element>
            <xs:element name="CrawlSpacePerimeterValue" type="xs:float" minOccurs="1" maxOccurs="1">
              <xs:annotation>
                <xs:documentation>[Floating point value equal to crawl space perimeter expressed in feet; GE 1 and LE (Enclosure Floor Area)^0.5*7]</xs:documentation>
              </xs:annotation>
            </xs:element>
            <xs:element name="BasementPerimeterValue" type="xs:float" minOccurs="1" maxOccurs="1">
              <xs:annotation>
                <xs:documentation>[Floating point value equal to basement perimeter expressed in feet; GE 1 and LE (Enclosure Floor Area)^0.5*7]</xs:documentation>
              </xs:annotation>
            </xs:element>
            <xs:element name="SlabGradePerimeterValue" type="xs:float" minOccurs="1" maxOccurs="1">
              <xs:annotation>
                <xs:documentation>[Floating point value equal to the slab perimeter expressed in feet; GE 1 and LE (Enclosure Floor Area)^0.5*7]</xs:documentation>
              </xs:annotation>
            </xs:element>
            <xs:element name="FoundationWallHeightValue" type="xs:float" minOccurs="1" maxOccurs="1">
              <xs:annotation>
                <xs:documentation>[Floating point value equal to the foundation wall height from ground level to top of foundation expressed in feet; GT 0 and LE 20]</xs:documentation>
              </xs:annotation>
            </xs:element>
            <xs:element name="BasementWallDepthValue" type="xs:float" minOccurs="1" maxOccurs="1">
              <xs:annotation>
                <xs:documentation>[Floating point value equal to the basement wall depth below grade expressed in feet; GE 2 and LE (wall height - 0.5)]</xs:documentation>
              </xs:annotation>
            </xs:element>
            <xs:element name="EnclosureFloorAreaValue" type="xs:float" minOccurs="1" maxOccurs="1">
              <xs:annotation>
                <xs:documentation>[Floating point value equal to the enclosure floor area expressed in feet]</xs:documentation>
              </xs:annotation>
            </xs:element>
            <xs:element name="EnclosureGrossWallAreaValue" type="xs:float" minOccurs="1" maxOccurs="1">
              <xs:annotation>
                <xs:documentation>[Floating point value equal to gross wall area of the enclosure expressed in square feet</xs:documentation>
              </xs:annotation>
            </xs:element>
            <xs:element name="NumberConditionedStories" type="xs:integer" minOccurs="1" maxOccurs="1">
              <xs:annotation>
                <xs:documentation>[Integer value equal to number of conditioned stories, including conditioned basements</xs:documentation>
              </xs:annotation>
            </xs:element>
          </xs:sequence>
        </xs:complexType>
      </xs:element>
      <xs:element name="ApplianceVerificationFlags" minOccurs="1" maxOccurs="1">
        <xs:annotation>
          <xs:documentation>[See Section 5.3, RESNET Publication 002-15 for details on this element. Include the value for each of the available appliance types]</xs:documentation>
        </xs:annotation>
        <xs:complexType>
          <xs:sequence>
            <xs:element name="ClothesWashersValue" type="xs:float" minOccurs="1" maxOccurs="100">
              <xs:annotation>
                <xs:documentation>{Floating point value [(21*Nbr+73)> CWkWh >(4.7*Nbr+16.4)]}</xs:documentation>
              </xs:annotation>
            </xs:element>
            <xs:element name="ElectricDryersValue" type="xs:float" minOccurs="0" maxOccurs="100">
              <xs:annotation>
                <xs:documentation>{Floating point value [(163*Nbr+577)> eCDkWh >(55*Nbr+194)]}</xs:documentation>
              </xs:annotation>
            </xs:element>
            <xs:element name="GasDryersThermsValue" type="xs:float" minOccurs="0" maxOccurs="100">
              <xs:annotation>
                <xs:documentation>{Floating point value [(5.9*Nbr+20.6)> gCDtherms >(2.0*Nbr+6.9)]}</xs:documentation>
              </xs:annotation>
            </xs:element>
            <xs:element name="GasDryersKWHValue" type="xs:float" minOccurs="0" maxOccurs="100">
              <xs:annotation>
                <xs:documentation>{Floating point value [(12.9*Nbr+45.5)> gCDkWh >(4.3*Nbr+15.3)]}</xs:documentation>
              </xs:annotation>
            </xs:element>
            <xs:element name="CWHotWaterSavingsValue" type="xs:float" minOccurs="1" maxOccurs="100">
              <xs:annotation>
                <xs:documentation>{Floating point value [(0.59*Nbr+2.1)> CW HWgalSaved/day]}</xs:documentation>
              </xs:annotation>
            </xs:element>
          </xs:sequence>
          <xs:assert test="((exists(ElectricDryersValue)) or (exists(GasDryersThermsValue) and exists(GasDryersKWHValue)))"/>
        </xs:complexType>
      </xs:element>
    </xs:sequence>
  </xs:complexType>
</xs:element>
Schema location file:/Users/ryanschmied/Downloads/ResXSDv3.1.07.xsd
Element Project / Ratings / Confirmed / WarningFlags / BuildingAttributeFlags
Namespace No namespace
Annotations
[See Section 5.1, RESNET Publication 002-15 for full explanation of elements in this element}
Diagram
DiagramResXSDv3_1_07_xsd.tmp#Project_Project_Ratings_Project_Project_Ratings_Confirmed_Project_Project_Ratings_Project_Project_Ratings_Confirmed_WarningFlags_Project_Project_Ratings_Project_Project_Ratings_Confirmed_Project_Project_Ratings_Project_Project_Ratings_Confirmed_WarningFlags_BuildingAttributeFlags_StoriesAboveGradeValueResXSDv3_1_07_xsd.tmp#Project_Project_Ratings_Project_Project_Ratings_Confirmed_Project_Project_Ratings_Project_Project_Ratings_Confirmed_WarningFlags_Project_Project_Ratings_Project_Project_Ratings_Confirmed_Project_Project_Ratings_Project_Project_Ratings_Confirmed_WarningFlags_BuildingAttributeFlags_AverageCeilingHeightValueResXSDv3_1_07_xsd.tmp#Project_Project_Ratings_Project_Project_Ratings_Confirmed_Project_Project_Ratings_Project_Project_Ratings_Confirmed_WarningFlags_Project_Project_Ratings_Project_Project_Ratings_Confirmed_Project_Project_Ratings_Project_Project_Ratings_Confirmed_WarningFlags_BuildingAttributeFlags_BelowGradeSlabFloorsValueResXSDv3_1_07_xsd.tmp#Project_Project_Ratings_Project_Project_Ratings_Confirmed_Project_Project_Ratings_Project_Project_Ratings_Confirmed_WarningFlags_Project_Project_Ratings_Project_Project_Ratings_Confirmed_Project_Project_Ratings_Project_Project_Ratings_Confirmed_WarningFlags_BuildingAttributeFlags_BelowGradeWallsValueResXSDv3_1_07_xsd.tmp#Project_Project_Ratings_Project_Project_Ratings_Confirmed_Project_Project_Ratings_Project_Project_Ratings_Confirmed_WarningFlags_Project_Project_Ratings_Project_Project_Ratings_Confirmed_Project_Project_Ratings_Project_Project_Ratings_Confirmed_WarningFlags_BuildingAttributeFlags_CrawlSpacePerimeterValueResXSDv3_1_07_xsd.tmp#Project_Project_Ratings_Project_Project_Ratings_Confirmed_Project_Project_Ratings_Project_Project_Ratings_Confirmed_WarningFlags_Project_Project_Ratings_Project_Project_Ratings_Confirmed_Project_Project_Ratings_Project_Project_Ratings_Confirmed_WarningFlags_BuildingAttributeFlags_BasementPerimeterValueResXSDv3_1_07_xsd.tmp#Project_Project_Ratings_Project_Project_Ratings_Confirmed_Project_Project_Ratings_Project_Project_Ratings_Confirmed_WarningFlags_Project_Project_Ratings_Project_Project_Ratings_Confirmed_Project_Project_Ratings_Project_Project_Ratings_Confirmed_WarningFlags_BuildingAttributeFlags_SlabGradePerimeterValueResXSDv3_1_07_xsd.tmp#Project_Project_Ratings_Project_Project_Ratings_Confirmed_Project_Project_Ratings_Project_Project_Ratings_Confirmed_WarningFlags_Project_Project_Ratings_Project_Project_Ratings_Confirmed_Project_Project_Ratings_Project_Project_Ratings_Confirmed_WarningFlags_BuildingAttributeFlags_FoundationWallHeightValueResXSDv3_1_07_xsd.tmp#Project_Project_Ratings_Project_Project_Ratings_Confirmed_Project_Project_Ratings_Project_Project_Ratings_Confirmed_WarningFlags_Project_Project_Ratings_Project_Project_Ratings_Confirmed_Project_Project_Ratings_Project_Project_Ratings_Confirmed_WarningFlags_BuildingAttributeFlags_BasementWallDepthValueResXSDv3_1_07_xsd.tmp#Project_Project_Ratings_Project_Project_Ratings_Confirmed_Project_Project_Ratings_Project_Project_Ratings_Confirmed_WarningFlags_Project_Project_Ratings_Project_Project_Ratings_Confirmed_Project_Project_Ratings_Project_Project_Ratings_Confirmed_WarningFlags_BuildingAttributeFlags_EnclosureFloorAreaValueResXSDv3_1_07_xsd.tmp#Project_Project_Ratings_Project_Project_Ratings_Confirmed_Project_Project_Ratings_Project_Project_Ratings_Confirmed_WarningFlags_Project_Project_Ratings_Project_Project_Ratings_Confirmed_Project_Project_Ratings_Project_Project_Ratings_Confirmed_WarningFlags_BuildingAttributeFlags_EnclosureGrossWallAreaValueResXSDv3_1_07_xsd.tmp#Project_Project_Ratings_Project_Project_Ratings_Confirmed_Project_Project_Ratings_Project_Project_Ratings_Confirmed_WarningFlags_Project_Project_Ratings_Project_Project_Ratings_Confirmed_Project_Project_Ratings_Project_Project_Ratings_Confirmed_WarningFlags_BuildingAttributeFlags_NumberConditionedStories
Properties
content complex
Model
Children AverageCeilingHeightValue, BasementPerimeterValue, BasementWallDepthValue, BelowGradeSlabFloorsValue, BelowGradeWallsValue, CrawlSpacePerimeterValue, EnclosureFloorAreaValue, EnclosureGrossWallAreaValue, FoundationWallHeightValue, NumberConditionedStories, SlabGradePerimeterValue, StoriesAboveGradeValue
Instance
<BuildingAttributeFlags>
  <StoriesAboveGradeValue>{1,1}</StoriesAboveGradeValue>
  <AverageCeilingHeightValue>{1,1}</AverageCeilingHeightValue>
  <BelowGradeSlabFloorsValue>{1,1}</BelowGradeSlabFloorsValue>
  <BelowGradeWallsValue>{1,1}</BelowGradeWallsValue>
  <CrawlSpacePerimeterValue>{1,1}</CrawlSpacePerimeterValue>
  <BasementPerimeterValue>{1,1}</BasementPerimeterValue>
  <SlabGradePerimeterValue>{1,1}</SlabGradePerimeterValue>
  <FoundationWallHeightValue>{1,1}</FoundationWallHeightValue>
  <BasementWallDepthValue>{1,1}</BasementWallDepthValue>
  <EnclosureFloorAreaValue>{1,1}</EnclosureFloorAreaValue>
  <EnclosureGrossWallAreaValue>{1,1}</EnclosureGrossWallAreaValue>
  <NumberConditionedStories>{1,1}</NumberConditionedStories>
</BuildingAttributeFlags>
Source
<xs:element name="BuildingAttributeFlags">
  <xs:annotation>
    <xs:documentation>[See Section 5.1, RESNET Publication 002-15 for full explanation of elements in this element}</xs:documentation>
  </xs:annotation>
  <xs:complexType>
    <xs:sequence>
      <xs:element name="StoriesAboveGradeValue" type="xs:int" minOccurs="1" maxOccurs="1">
        <xs:annotation>
          <xs:documentation>[Integer equal to the number of stories above grade; GE 1 and LE 4]</xs:documentation>
        </xs:annotation>
      </xs:element>
      <xs:element name="AverageCeilingHeightValue" type="xs:float" minOccurs="1" maxOccurs="1">
        <xs:annotation>
          <xs:documentation>[Floating point value equal to the volume/CFA expressed in feet; GE 7 and LE 15]</xs:documentation>
        </xs:annotation>
      </xs:element>
      <xs:element name="BelowGradeSlabFloorsValue" type="xs:int" minOccurs="1" maxOccurs="1">
        <xs:annotation>
          <xs:documentation>[Integer equal to the number of below grade slab floors; GE 1 if below grade walls]</xs:documentation>
        </xs:annotation>
      </xs:element>
      <xs:element name="BelowGradeWallsValue" type="xs:int" minOccurs="1" maxOccurs="1">
        <xs:annotation>
          <xs:documentation>[Integer equal to the number of below grade walls: GE 1 if below grade slab floors]</xs:documentation>
        </xs:annotation>
      </xs:element>
      <xs:element name="CrawlSpacePerimeterValue" type="xs:float" minOccurs="1" maxOccurs="1">
        <xs:annotation>
          <xs:documentation>[Floating point value equal to crawl space perimeter expressed in feet; GE 1 and LE (Enclosure Floor Area)^0.5*7]</xs:documentation>
        </xs:annotation>
      </xs:element>
      <xs:element name="BasementPerimeterValue" type="xs:float" minOccurs="1" maxOccurs="1">
        <xs:annotation>
          <xs:documentation>[Floating point value equal to basement perimeter expressed in feet; GE 1 and LE (Enclosure Floor Area)^0.5*7]</xs:documentation>
        </xs:annotation>
      </xs:element>
      <xs:element name="SlabGradePerimeterValue" type="xs:float" minOccurs="1" maxOccurs="1">
        <xs:annotation>
          <xs:documentation>[Floating point value equal to the slab perimeter expressed in feet; GE 1 and LE (Enclosure Floor Area)^0.5*7]</xs:documentation>
        </xs:annotation>
      </xs:element>
      <xs:element name="FoundationWallHeightValue" type="xs:float" minOccurs="1" maxOccurs="1">
        <xs:annotation>
          <xs:documentation>[Floating point value equal to the foundation wall height from ground level to top of foundation expressed in feet; GT 0 and LE 20]</xs:documentation>
        </xs:annotation>
      </xs:element>
      <xs:element name="BasementWallDepthValue" type="xs:float" minOccurs="1" maxOccurs="1">
        <xs:annotation>
          <xs:documentation>[Floating point value equal to the basement wall depth below grade expressed in feet; GE 2 and LE (wall height - 0.5)]</xs:documentation>
        </xs:annotation>
      </xs:element>
      <xs:element name="EnclosureFloorAreaValue" type="xs:float" minOccurs="1" maxOccurs="1">
        <xs:annotation>
          <xs:documentation>[Floating point value equal to the enclosure floor area expressed in feet]</xs:documentation>
        </xs:annotation>
      </xs:element>
      <xs:element name="EnclosureGrossWallAreaValue" type="xs:float" minOccurs="1" maxOccurs="1">
        <xs:annotation>
          <xs:documentation>[Floating point value equal to gross wall area of the enclosure expressed in square feet</xs:documentation>
        </xs:annotation>
      </xs:element>
      <xs:element name="NumberConditionedStories" type="xs:integer" minOccurs="1" maxOccurs="1">
        <xs:annotation>
          <xs:documentation>[Integer value equal to number of conditioned stories, including conditioned basements</xs:documentation>
        </xs:annotation>
      </xs:element>
    </xs:sequence>
  </xs:complexType>
</xs:element>
Schema location file:/Users/ryanschmied/Downloads/ResXSDv3.1.07.xsd
Element Project / Ratings / Confirmed / WarningFlags / BuildingAttributeFlags / StoriesAboveGradeValue
Namespace No namespace
Annotations
[Integer equal to the number of stories above grade; GE 1 and LE 4]
Diagram
Diagram
Type xs:int
Properties
content simple
minOccurs 1
maxOccurs 1
Source
<xs:element name="StoriesAboveGradeValue" type="xs:int" minOccurs="1" maxOccurs="1">
  <xs:annotation>
    <xs:documentation>[Integer equal to the number of stories above grade; GE 1 and LE 4]</xs:documentation>
  </xs:annotation>
</xs:element>
Schema location file:/Users/ryanschmied/Downloads/ResXSDv3.1.07.xsd
Element Project / Ratings / Confirmed / WarningFlags / BuildingAttributeFlags / AverageCeilingHeightValue
Namespace No namespace
Annotations
[Floating point value equal to the volume/CFA expressed in feet; GE 7 and LE 15]
Diagram
Diagram
Type xs:float
Properties
content simple
minOccurs 1
maxOccurs 1
Source
<xs:element name="AverageCeilingHeightValue" type="xs:float" minOccurs="1" maxOccurs="1">
  <xs:annotation>
    <xs:documentation>[Floating point value equal to the volume/CFA expressed in feet; GE 7 and LE 15]</xs:documentation>
  </xs:annotation>
</xs:element>
Schema location file:/Users/ryanschmied/Downloads/ResXSDv3.1.07.xsd
Element Project / Ratings / Confirmed / WarningFlags / BuildingAttributeFlags / BelowGradeSlabFloorsValue
Namespace No namespace
Annotations
[Integer equal to the number of below grade slab floors; GE 1 if below grade walls]
Diagram
Diagram
Type xs:int
Properties
content simple
minOccurs 1
maxOccurs 1
Source
<xs:element name="BelowGradeSlabFloorsValue" type="xs:int" minOccurs="1" maxOccurs="1">
  <xs:annotation>
    <xs:documentation>[Integer equal to the number of below grade slab floors; GE 1 if below grade walls]</xs:documentation>
  </xs:annotation>
</xs:element>
Schema location file:/Users/ryanschmied/Downloads/ResXSDv3.1.07.xsd
Element Project / Ratings / Confirmed / WarningFlags / BuildingAttributeFlags / BelowGradeWallsValue
Namespace No namespace
Annotations
[Integer equal to the number of below grade walls: GE 1 if below grade slab floors]
Diagram
Diagram
Type xs:int
Properties
content simple
minOccurs 1
maxOccurs 1
Source
<xs:element name="BelowGradeWallsValue" type="xs:int" minOccurs="1" maxOccurs="1">
  <xs:annotation>
    <xs:documentation>[Integer equal to the number of below grade walls: GE 1 if below grade slab floors]</xs:documentation>
  </xs:annotation>
</xs:element>
Schema location file:/Users/ryanschmied/Downloads/ResXSDv3.1.07.xsd
Element Project / Ratings / Confirmed / WarningFlags / BuildingAttributeFlags / CrawlSpacePerimeterValue
Namespace No namespace
Annotations
[Floating point value equal to crawl space perimeter expressed in feet; GE 1 and LE (Enclosure Floor Area)^0.5*7]
Diagram
Diagram
Type xs:float
Properties
content simple
minOccurs 1
maxOccurs 1
Source
<xs:element name="CrawlSpacePerimeterValue" type="xs:float" minOccurs="1" maxOccurs="1">
  <xs:annotation>
    <xs:documentation>[Floating point value equal to crawl space perimeter expressed in feet; GE 1 and LE (Enclosure Floor Area)^0.5*7]</xs:documentation>
  </xs:annotation>
</xs:element>
Schema location file:/Users/ryanschmied/Downloads/ResXSDv3.1.07.xsd
Element Project / Ratings / Confirmed / WarningFlags / BuildingAttributeFlags / BasementPerimeterValue
Namespace No namespace
Annotations
[Floating point value equal to basement perimeter expressed in feet; GE 1 and LE (Enclosure Floor Area)^0.5*7]
Diagram
Diagram
Type xs:float
Properties
content simple
minOccurs 1
maxOccurs 1
Source
<xs:element name="BasementPerimeterValue" type="xs:float" minOccurs="1" maxOccurs="1">
  <xs:annotation>
    <xs:documentation>[Floating point value equal to basement perimeter expressed in feet; GE 1 and LE (Enclosure Floor Area)^0.5*7]</xs:documentation>
  </xs:annotation>
</xs:element>
Schema location file:/Users/ryanschmied/Downloads/ResXSDv3.1.07.xsd
Element Project / Ratings / Confirmed / WarningFlags / BuildingAttributeFlags / SlabGradePerimeterValue
Namespace No namespace
Annotations
[Floating point value equal to the slab perimeter expressed in feet; GE 1 and LE (Enclosure Floor Area)^0.5*7]
Diagram
Diagram
Type xs:float
Properties
content simple
minOccurs 1
maxOccurs 1
Source
<xs:element name="SlabGradePerimeterValue" type="xs:float" minOccurs="1" maxOccurs="1">
  <xs:annotation>
    <xs:documentation>[Floating point value equal to the slab perimeter expressed in feet; GE 1 and LE (Enclosure Floor Area)^0.5*7]</xs:documentation>
  </xs:annotation>
</xs:element>
Schema location file:/Users/ryanschmied/Downloads/ResXSDv3.1.07.xsd
Element Project / Ratings / Confirmed / WarningFlags / BuildingAttributeFlags / FoundationWallHeightValue
Namespace No namespace
Annotations
[Floating point value equal to the foundation wall height from ground level to top of foundation expressed in feet; GT 0 and LE 20]
Diagram
Diagram
Type xs:float
Properties
content simple
minOccurs 1
maxOccurs 1
Source
<xs:element name="FoundationWallHeightValue" type="xs:float" minOccurs="1" maxOccurs="1">
  <xs:annotation>
    <xs:documentation>[Floating point value equal to the foundation wall height from ground level to top of foundation expressed in feet; GT 0 and LE 20]</xs:documentation>
  </xs:annotation>
</xs:element>
Schema location file:/Users/ryanschmied/Downloads/ResXSDv3.1.07.xsd
Element Project / Ratings / Confirmed / WarningFlags / BuildingAttributeFlags / BasementWallDepthValue
Namespace No namespace
Annotations
[Floating point value equal to the basement wall depth below grade expressed in feet; GE 2 and LE (wall height - 0.5)]
Diagram
Diagram
Type xs:float
Properties
content simple
minOccurs 1
maxOccurs 1
Source
<xs:element name="BasementWallDepthValue" type="xs:float" minOccurs="1" maxOccurs="1">
  <xs:annotation>
    <xs:documentation>[Floating point value equal to the basement wall depth below grade expressed in feet; GE 2 and LE (wall height - 0.5)]</xs:documentation>
  </xs:annotation>
</xs:element>
Schema location file:/Users/ryanschmied/Downloads/ResXSDv3.1.07.xsd
Element Project / Ratings / Confirmed / WarningFlags / BuildingAttributeFlags / EnclosureFloorAreaValue
Namespace No namespace
Annotations
[Floating point value equal to the enclosure floor area expressed in feet]
Diagram
Diagram
Type xs:float
Properties
content simple
minOccurs 1
maxOccurs 1
Source
<xs:element name="EnclosureFloorAreaValue" type="xs:float" minOccurs="1" maxOccurs="1">
  <xs:annotation>
    <xs:documentation>[Floating point value equal to the enclosure floor area expressed in feet]</xs:documentation>
  </xs:annotation>
</xs:element>
Schema location file:/Users/ryanschmied/Downloads/ResXSDv3.1.07.xsd
Element Project / Ratings / Confirmed / WarningFlags / BuildingAttributeFlags / EnclosureGrossWallAreaValue
Namespace No namespace
Annotations
[Floating point value equal to gross wall area of the enclosure expressed in square feet
Diagram
Diagram
Type xs:float
Properties
content simple
minOccurs 1
maxOccurs 1
Source
<xs:element name="EnclosureGrossWallAreaValue" type="xs:float" minOccurs="1" maxOccurs="1">
  <xs:annotation>
    <xs:documentation>[Floating point value equal to gross wall area of the enclosure expressed in square feet</xs:documentation>
  </xs:annotation>
</xs:element>
Schema location file:/Users/ryanschmied/Downloads/ResXSDv3.1.07.xsd
Element Project / Ratings / Confirmed / WarningFlags / BuildingAttributeFlags / NumberConditionedStories
Namespace No namespace
Annotations
[Integer value equal to number of conditioned stories, including conditioned basements
Diagram
Diagram
Type xs:integer
Properties
content simple
minOccurs 1
maxOccurs 1
Source
<xs:element name="NumberConditionedStories" type="xs:integer" minOccurs="1" maxOccurs="1">
  <xs:annotation>
    <xs:documentation>[Integer value equal to number of conditioned stories, including conditioned basements</xs:documentation>
  </xs:annotation>
</xs:element>
Schema location file:/Users/ryanschmied/Downloads/ResXSDv3.1.07.xsd
Element Project / Ratings / Confirmed / WarningFlags / ApplianceVerificationFlags
Namespace No namespace
Annotations
[See Section 5.3, RESNET Publication 002-15 for details on this element. Include the value for each of the available appliance types]
Diagram
DiagramResXSDv3_1_07_xsd.tmp#Project_Project_Ratings_Project_Project_Ratings_Confirmed_Project_Project_Ratings_Project_Project_Ratings_Confirmed_WarningFlags_Project_Project_Ratings_Project_Project_Ratings_Confirmed_Project_Project_Ratings_Project_Project_Ratings_Confirmed_WarningFlags_ApplianceVerificationFlags_ClothesWashersValueResXSDv3_1_07_xsd.tmp#Project_Project_Ratings_Project_Project_Ratings_Confirmed_Project_Project_Ratings_Project_Project_Ratings_Confirmed_WarningFlags_Project_Project_Ratings_Project_Project_Ratings_Confirmed_Project_Project_Ratings_Project_Project_Ratings_Confirmed_WarningFlags_ApplianceVerificationFlags_ElectricDryersValueResXSDv3_1_07_xsd.tmp#Project_Project_Ratings_Project_Project_Ratings_Confirmed_Project_Project_Ratings_Project_Project_Ratings_Confirmed_WarningFlags_Project_Project_Ratings_Project_Project_Ratings_Confirmed_Project_Project_Ratings_Project_Project_Ratings_Confirmed_WarningFlags_ApplianceVerificationFlags_GasDryersThermsValueResXSDv3_1_07_xsd.tmp#Project_Project_Ratings_Project_Project_Ratings_Confirmed_Project_Project_Ratings_Project_Project_Ratings_Confirmed_WarningFlags_Project_Project_Ratings_Project_Project_Ratings_Confirmed_Project_Project_Ratings_Project_Project_Ratings_Confirmed_WarningFlags_ApplianceVerificationFlags_GasDryersKWHValueResXSDv3_1_07_xsd.tmp#Project_Project_Ratings_Project_Project_Ratings_Confirmed_Project_Project_Ratings_Project_Project_Ratings_Confirmed_WarningFlags_Project_Project_Ratings_Project_Project_Ratings_Confirmed_Project_Project_Ratings_Project_Project_Ratings_Confirmed_WarningFlags_ApplianceVerificationFlags_CWHotWaterSavingsValue
Properties
content complex
minOccurs 1
maxOccurs 1
Model
Children CWHotWaterSavingsValue, ClothesWashersValue, ElectricDryersValue, GasDryersKWHValue, GasDryersThermsValue
Instance
<ApplianceVerificationFlags>
  <ClothesWashersValue>{1,100}</ClothesWashersValue>
  <ElectricDryersValue>{0,100}</ElectricDryersValue>
  <GasDryersThermsValue>{0,100}</GasDryersThermsValue>
  <GasDryersKWHValue>{0,100}</GasDryersKWHValue>
  <CWHotWaterSavingsValue>{1,100}</CWHotWaterSavingsValue>
</ApplianceVerificationFlags>
Asserts
Test XPath default namespace Annotation
((exists(ElectricDryersValue)) or (exists(GasDryersThermsValue) and exists(GasDryersKWHValue)))
Source
<xs:element name="ApplianceVerificationFlags" minOccurs="1" maxOccurs="1">
  <xs:annotation>
    <xs:documentation>[See Section 5.3, RESNET Publication 002-15 for details on this element. Include the value for each of the available appliance types]</xs:documentation>
  </xs:annotation>
  <xs:complexType>
    <xs:sequence>
      <xs:element name="ClothesWashersValue" type="xs:float" minOccurs="1" maxOccurs="100">
        <xs:annotation>
          <xs:documentation>{Floating point value [(21*Nbr+73)> CWkWh >(4.7*Nbr+16.4)]}</xs:documentation>
        </xs:annotation>
      </xs:element>
      <xs:element name="ElectricDryersValue" type="xs:float" minOccurs="0" maxOccurs="100">
        <xs:annotation>
          <xs:documentation>{Floating point value [(163*Nbr+577)> eCDkWh >(55*Nbr+194)]}</xs:documentation>
        </xs:annotation>
      </xs:element>
      <xs:element name="GasDryersThermsValue" type="xs:float" minOccurs="0" maxOccurs="100">
        <xs:annotation>
          <xs:documentation>{Floating point value [(5.9*Nbr+20.6)> gCDtherms >(2.0*Nbr+6.9)]}</xs:documentation>
        </xs:annotation>
      </xs:element>
      <xs:element name="GasDryersKWHValue" type="xs:float" minOccurs="0" maxOccurs="100">
        <xs:annotation>
          <xs:documentation>{Floating point value [(12.9*Nbr+45.5)> gCDkWh >(4.3*Nbr+15.3)]}</xs:documentation>
        </xs:annotation>
      </xs:element>
      <xs:element name="CWHotWaterSavingsValue" type="xs:float" minOccurs="1" maxOccurs="100">
        <xs:annotation>
          <xs:documentation>{Floating point value [(0.59*Nbr+2.1)> CW HWgalSaved/day]}</xs:documentation>
        </xs:annotation>
      </xs:element>
    </xs:sequence>
    <xs:assert test="((exists(ElectricDryersValue)) or (exists(GasDryersThermsValue) and exists(GasDryersKWHValue)))"/>
  </xs:complexType>
</xs:element>
Schema location file:/Users/ryanschmied/Downloads/ResXSDv3.1.07.xsd
Element Project / Ratings / Confirmed / WarningFlags / ApplianceVerificationFlags / ClothesWashersValue
Namespace No namespace
Annotations
{Floating point value [(21*Nbr+73)> CWkWh >(4.7*Nbr+16.4)]}
Diagram
Diagram
Type xs:float
Properties
content simple
minOccurs 1
maxOccurs 100
Source
<xs:element name="ClothesWashersValue" type="xs:float" minOccurs="1" maxOccurs="100">
  <xs:annotation>
    <xs:documentation>{Floating point value [(21*Nbr+73)> CWkWh >(4.7*Nbr+16.4)]}</xs:documentation>
  </xs:annotation>
</xs:element>
Schema location file:/Users/ryanschmied/Downloads/ResXSDv3.1.07.xsd
Element Project / Ratings / Confirmed / WarningFlags / ApplianceVerificationFlags / ElectricDryersValue
Namespace No namespace
Annotations
{Floating point value [(163*Nbr+577)> eCDkWh >(55*Nbr+194)]}
Diagram
Diagram
Type xs:float
Properties
content simple
minOccurs 0
maxOccurs 100
Source
<xs:element name="ElectricDryersValue" type="xs:float" minOccurs="0" maxOccurs="100">
  <xs:annotation>
    <xs:documentation>{Floating point value [(163*Nbr+577)> eCDkWh >(55*Nbr+194)]}</xs:documentation>
  </xs:annotation>
</xs:element>
Schema location file:/Users/ryanschmied/Downloads/ResXSDv3.1.07.xsd
Element Project / Ratings / Confirmed / WarningFlags / ApplianceVerificationFlags / GasDryersThermsValue
Namespace No namespace
Annotations
{Floating point value [(5.9*Nbr+20.6)> gCDtherms >(2.0*Nbr+6.9)]}
Diagram
Diagram
Type xs:float
Properties
content simple
minOccurs 0
maxOccurs 100
Source
<xs:element name="GasDryersThermsValue" type="xs:float" minOccurs="0" maxOccurs="100">
  <xs:annotation>
    <xs:documentation>{Floating point value [(5.9*Nbr+20.6)> gCDtherms >(2.0*Nbr+6.9)]}</xs:documentation>
  </xs:annotation>
</xs:element>
Schema location file:/Users/ryanschmied/Downloads/ResXSDv3.1.07.xsd
Element Project / Ratings / Confirmed / WarningFlags / ApplianceVerificationFlags / GasDryersKWHValue
Namespace No namespace
Annotations
{Floating point value [(12.9*Nbr+45.5)> gCDkWh >(4.3*Nbr+15.3)]}
Diagram
Diagram
Type xs:float
Properties
content simple
minOccurs 0
maxOccurs 100
Source
<xs:element name="GasDryersKWHValue" type="xs:float" minOccurs="0" maxOccurs="100">
  <xs:annotation>
    <xs:documentation>{Floating point value [(12.9*Nbr+45.5)> gCDkWh >(4.3*Nbr+15.3)]}</xs:documentation>
  </xs:annotation>
</xs:element>
Schema location file:/Users/ryanschmied/Downloads/ResXSDv3.1.07.xsd
Element Project / Ratings / Confirmed / WarningFlags / ApplianceVerificationFlags / CWHotWaterSavingsValue
Namespace No namespace
Annotations
{Floating point value [(0.59*Nbr+2.1)> CW HWgalSaved/day]}
Diagram
Diagram
Type xs:float
Properties
content simple
minOccurs 1
maxOccurs 100
Source
<xs:element name="CWHotWaterSavingsValue" type="xs:float" minOccurs="1" maxOccurs="100">
  <xs:annotation>
    <xs:documentation>{Floating point value [(0.59*Nbr+2.1)> CW HWgalSaved/day]}</xs:documentation>
  </xs:annotation>
</xs:element>
Schema location file:/Users/ryanschmied/Downloads/ResXSDv3.1.07.xsd
Element Project / Ratings / Projected
Namespace No namespace
Diagram
DiagramResXSDv3_1_07_xsd.tmp#Project_Project_Ratings_Project_Project_Ratings_Projected_RatingTypeResXSDv3_1_07_xsd.tmp#Project_Project_Ratings_Project_Project_Ratings_Projected_IECCcomplianceERIResXSDv3_1_07_xsd.tmp#Project_Project_Ratings_Project_Project_Ratings_Projected_RegistryResXSDv3_1_07_xsd.tmp#Project_Project_Ratings_Project_Project_Ratings_Projected_RatingResXSDv3_1_07_xsd.tmp#Project_Project_Ratings_Project_Project_Ratings_Projected_TaxCreditResXSDv3_1_07_xsd.tmp#Project_Project_Ratings_Project_Project_Ratings_Projected_EEMResXSDv3_1_07_xsd.tmp#Project_Project_Ratings_Project_Project_Ratings_Projected_EEPResXSDv3_1_07_xsd.tmp#Project_Project_Ratings_Project_Project_Ratings_Projected_HomeEnergyPerformanceResXSDv3_1_07_xsd.tmp#Project_Project_Ratings_Project_Project_Ratings_Projected_WarningFlags
Properties
content complex
minOccurs 0
Model
Children EEM, EEP, HomeEnergyPerformance, IECCcomplianceERI, Rating, RatingType, Registry, TaxCredit, WarningFlags
Instance
<Projected>
  <RatingType>{0,1}</RatingType>
  <IECCcomplianceERI>{0,1}</IECCcomplianceERI>
  <Registry>{1,1}</Registry>
  <Rating>{1,1}</Rating>
  <TaxCredit>{0,1}</TaxCredit>
  <EEM>{0,1}</EEM>
  <EEP>{0,1}</EEP>
  <HomeEnergyPerformance>{1,1}</HomeEnergyPerformance>
  <WarningFlags>{1,1}</WarningFlags>
</Projected>
Asserts
Test XPath default namespace Annotation
if (EEP/ProgramType/EPA/EnergyStarVersion[contains(text(), 'MFUS')]) then (Registry/HomeTypeID = 3 or Registry/HomeTypeID = 4) else true()
Source
<xs:element name="Projected" minOccurs="0">
  <xs:complexType>
    <xs:all>
      <xs:element name="RatingType" minOccurs="0" default="Projected">
        <xs:simpleType>
          <xs:restriction base="xs:string">
            <xs:enumeration value="Projected"/>
          </xs:restriction>
        </xs:simpleType>
      </xs:element>
      <xs:element name="IECCcomplianceERI" minOccurs="0" maxOccurs="1">
        <xs:complexType>
          <xs:sequence>
            <xs:element name="IECCversion">
              <xs:simpleType>
                <xs:annotation>
                  <xs:documentation>Enter 4-digit year of IECC code</xs:documentation>
                </xs:annotation>
                <xs:restriction base="xs:string">
                  <xs:pattern value="[0-9]{4}"/>
                </xs:restriction>
              </xs:simpleType>
            </xs:element>
            <xs:element name="ERIscore">
              <xs:simpleType>
                <xs:annotation>
                  <xs:documentation>Enter ERI score</xs:documentation>
                </xs:annotation>
                <xs:restriction base="xs:integer">
                </xs:restriction>
              </xs:simpleType>
            </xs:element>
          </xs:sequence>
        </xs:complexType>
      </xs:element>
      <xs:element name="Registry">
        <xs:complexType>
          <xs:all>
            <xs:element name="ProviderSampleSetID" default="00000000">
              <xs:simpleType>
                <xs:annotation>
                  <xs:documentation>ProviderSampleSetID in the form XXXXXXXX</xs:documentation>
                </xs:annotation>
                <xs:restriction base="xs:string">
                  <xs:pattern value="[A-Z0-9]{4,8}"/>
                </xs:restriction>
              </xs:simpleType>
            </xs:element>
            <xs:element ref="Status"/>
            <xs:element ref="HomeTypeID"/>
            <xs:element ref="ConditionedArea"/>
            <xs:element ref="ConditionedVolume"/>
            <xs:element ref="NumberBedrooms"/>
            <xs:element ref="ConditionedBasementArea"/>
            <xs:element ref="UnconditionedBasementArea"/>
            <xs:element ref="Software"/>
            <xs:element ref="SoftwareVersion"/>
            <xs:element name="EPAAppID" type="xs:string" minOccurs="0">
              <xs:annotation>
                <xs:documentation>Optional EPA Rater Pro App ID as assigned by the EPA App</xs:documentation>
              </xs:annotation>
            </xs:element>
            <xs:element name="Standard301Version" minOccurs="1">
              <xs:annotation>
                <xs:documentation>Publication Year of RESNET/ICC 301 Standard used to determine the HERS Rating</xs:documentation>
              </xs:annotation>
              <xs:simpleType>
                <xs:restriction base="xs:string">
                  <xs:enumeration value="2014"/>
                  <xs:enumeration value="2019"/>
                </xs:restriction>
              </xs:simpleType>
            </xs:element>
            <xs:element name="InputFile" type="xs:string">
              <xs:annotation>
                <xs:documentation>CDATA tag must be used to enclose the InputFile string</xs:documentation>
              </xs:annotation>
            </xs:element>
            <xs:element name="Notes" type="xs:string"/>
          </xs:all>
        </xs:complexType>
      </xs:element>
      <xs:element name="Rating">
        <xs:complexType>
          <xs:sequence>
            <xs:element name="HERSIndex" type="xs:integer"/>
            <xs:element name="CO2eIndex" type="xs:integer"/>
            <xs:element name="AnnualElectricity" type="xs:float" default="0"/>
            <xs:element name="AnnualGas" type="xs:float" default="0"/>
            <xs:element name="AnnualOil" type="xs:float" default="0"/>
            <xs:element name="AnnualPropane" type="xs:float" default="0"/>
            <xs:element name="AnnualOPP" type="xs:float" default="0"/>
            <xs:element name="AnnualOther" type="xs:float" default="0"/>
            <xs:element ref="PriceElectricity"/>
            <xs:element ref="PriceGas"/>
            <xs:element name="PriceOil" type="xs:float" nillable="true"/>
            <xs:element name="PricePropane" type="xs:float" nillable="true"/>
            <xs:element name="CostHeating" type="xs:float" default="0"/>
            <xs:element name="CostCooling" type="xs:float" default="0"/>
            <xs:element name="CostHotWater" type="xs:float" default="0"/>
            <xs:element name="CostLighting" type="xs:float" default="0"/>
            <xs:element name="CostAppliances" type="xs:float" default="0"/>
            <xs:element name="CostOPP" default="0">
              <xs:simpleType>
                <xs:restriction base="xs:float">
                  <xs:maxInclusive value="0"/>
                </xs:restriction>
              </xs:simpleType>
            </xs:element>
            <xs:element name="CostTotal" type="xs:float" default="0"/>
            <xs:element name="RateECHeating" type="xs:float">
              <xs:annotation>
                <xs:documentation>Heating Energy Consumption (EC_x) in Rated Home (MBtu)</xs:documentation>
              </xs:annotation>
            </xs:element>
            <xs:element name="RateECCooling" type="xs:float">
              <xs:annotation>
                <xs:documentation>Cooling Energy Consumption (EC_x) in Rated Home (MBtu)</xs:documentation>
              </xs:annotation>
            </xs:element>
            <xs:element name="RateECHotWater" type="xs:float">
              <xs:annotation>
                <xs:documentation>Hot Water Energy Consumption (EC_x) in Rated Home (MBtu)</xs:documentation>
              </xs:annotation>
            </xs:element>
            <xs:element name="RateECLgtApl" type="xs:float">
              <xs:annotation>
                <xs:documentation>Lighting and Appliance Energy Consumption (EULLA) in the Rated Home (MBtu)</xs:documentation>
              </xs:annotation>
            </xs:element>
            <xs:element name="nMEULHeating" type="xs:float">
              <xs:annotation>
                <xs:documentation>Heating normalized Modified End Use Load (nMEUL) in Rated Home (MBtu)</xs:documentation>
              </xs:annotation>
            </xs:element>
            <xs:element name="nMEULCooling" type="xs:float">
              <xs:annotation>
                <xs:documentation>Cooling normalized Modified End Use Load (nMEUL) in Rated Home (MBtu)</xs:documentation>
              </xs:annotation>
            </xs:element>
            <xs:element name="nMEULHotWater" type="xs:float">
              <xs:annotation>
                <xs:documentation>Hot Water normalized Modified End Use Load (nMEUL) in Rated Home (MBtu)</xs:documentation>
              </xs:annotation>
            </xs:element>
            <xs:element name="nMEULLgtApl" type="xs:float">
              <xs:annotation>
                <xs:documentation>Lighting and Appliance load (EULLA) in Rated Home (MBtu)</xs:documentation>
              </xs:annotation>
            </xs:element>
            <xs:element name="nECHeating" type="xs:float">
              <xs:annotation>
                <xs:documentation>normalized Heating Energy Consumption (nEC_x) in Rated Home (MBtu)</xs:documentation>
              </xs:annotation>
            </xs:element>
            <xs:element name="nECCooling" type="xs:float">
              <xs:annotation>
                <xs:documentation>normalized Cooling Energy Consumption (nEC_x) in Rated Home (MBtu)</xs:documentation>
              </xs:annotation>
            </xs:element>
            <xs:element name="nECHotWater" type="xs:float">
              <xs:annotation>
                <xs:documentation>normalized Hot Water Energy Consumption (nEC_x) in Rated Home (MBtu)</xs:documentation>
              </xs:annotation>
            </xs:element>
            <xs:element name="nECLgtApl" type="xs:float">
              <xs:annotation>
                <xs:documentation>Lighting and Appliance Energy Consumption (EULLA) in Rated Home (MBtu)</xs:documentation>
              </xs:annotation>
            </xs:element>
            <xs:element name="CO2" type="xs:float"/>
            <xs:element name="SOx" type="xs:float"/>
            <xs:element name="NOx" type="xs:float"/>
            <xs:element name="RefCostHeating" type="xs:float"/>
            <xs:element name="RefCostCooling" type="xs:float"/>
            <xs:element name="RefCostHotWater" type="xs:float"/>
            <xs:element name="RefCostLighting" type="xs:float"/>
            <xs:element name="RefCostAppliances" type="xs:float"/>
            <xs:element name="RefCostTotal" type="xs:float"/>
            <xs:element name="RefEULHeating" type="xs:float">
              <xs:annotation>
                <xs:documentation>Heating Load (REUL) in Reference Home (MBtu)</xs:documentation>
              </xs:annotation>
            </xs:element>
            <xs:element name="RefEULCooling" type="xs:float">
              <xs:annotation>
                <xs:documentation>Cooling Load (REUL) in Reference Home (MBtu)</xs:documentation>
              </xs:annotation>
            </xs:element>
            <xs:element name="RefEULHotWater" type="xs:float">
              <xs:annotation>
                <xs:documentation>Hot Water Load (REUL) in Reference Home (MBtu)</xs:documentation>
              </xs:annotation>
            </xs:element>
            <xs:element name="RefEULLgtApl" type="xs:float">
              <xs:annotation>
                <xs:documentation>Lighting and Appliance Load (REULLA) in Reference Home (MBtu)</xs:documentation>
              </xs:annotation>
            </xs:element>
            <xs:element name="RefECHeating" type="xs:float">
              <xs:annotation>
                <xs:documentation>Heating Energy Consumption (EC_r) in Reference Home (MBtu)</xs:documentation>
              </xs:annotation>
            </xs:element>
            <xs:element name="RefECCooling" type="xs:float">
              <xs:annotation>
                <xs:documentation>Cooling Energy Consumption (EC_r) in Reference Home (MBtu)</xs:documentation>
              </xs:annotation>
            </xs:element>
            <xs:element name="RefECHotWater" type="xs:float">
              <xs:annotation>
                <xs:documentation>Hot Water Energy Consumption (EC_r) in Reference Home (MBtu)</xs:documentation>
              </xs:annotation>
            </xs:element>
            <xs:element name="RefECLgtApl" type="xs:float">
              <xs:annotation>
                <xs:documentation>Lighting and Appliance Energy Consumption (REULLA) in Reference Home (MBtu)</xs:documentation>
              </xs:annotation>
            </xs:element>
            <xs:element name="RefCO2" type="xs:float"/>
            <xs:element name="RefSOx" type="xs:float"/>
            <xs:element name="RefNOx" type="xs:float"/>
            <xs:element name="OPPNet" type="xs:float"/>
            <xs:element name="PEfrac" type="xs:float"/>
            <xs:element name="IADsave" type="xs:float" minOccurs="0"/>
          </xs:sequence>
        </xs:complexType>
      </xs:element>
      <xs:element name="TaxCredit" minOccurs="0">
        <xs:complexType>
          <xs:sequence>
            <xs:element name="QualUseHeating" type="xs:float"/>
            <xs:element name="QualUseCooling" type="xs:float"/>
            <xs:element name="QualUseTotal" type="xs:float"/>
            <xs:element name="QualLoadHeating" type="xs:float"/>
            <xs:element name="QualLoadCooling" type="xs:float"/>
            <xs:element name="QualLoadTotal" type="xs:float"/>
            <xs:element name="RefUseHeating" type="xs:float"/>
            <xs:element name="RefUseCooling" type="xs:float"/>
            <xs:element name="RefUseTotal" type="xs:float"/>
            <xs:element name="RefLoadHeating" type="xs:float"/>
            <xs:element name="RefLoadCooling" type="xs:float"/>
            <xs:element name="RefLoadTotal" type="xs:float"/>
            <xs:element name="UseSavings" type="xs:float"/>
            <xs:element name="LoadSavings" type="xs:float"/>
          </xs:sequence>
        </xs:complexType>
      </xs:element>
      <xs:element name="EEM" minOccurs="0">
        <xs:complexType>
          <xs:sequence>
            <xs:element name="MonthlyEnergySavings" type="xs:float" default="0"/>
            <xs:element name="EnergyValue" type="xs:float" default="0"/>
          </xs:sequence>
        </xs:complexType>
      </xs:element>
      <xs:element name="EEP" minOccurs="0">
        <xs:complexType>
          <xs:sequence>
            <xs:element name="EEPQualified" type="xs:boolean" default="false" minOccurs="1">
              <xs:annotation>
                <xs:documentation>Energy Efficiency Program Qualified?</xs:documentation>
              </xs:annotation>
            </xs:element>
            <xs:element name="ProgramType" minOccurs="0">
              <xs:complexType>
                <xs:all>
                  <xs:element name="EPA" type="EPAEstarType" minOccurs="0" maxOccurs="1">
                    <xs:annotation>
                      <xs:documentation>ENERGY STAR program qualification</xs:documentation>
                    </xs:annotation>
                  </xs:element>
                  <xs:element name="DOE" type="DOEZERHType" minOccurs="0" maxOccurs="1">
                    <xs:annotation>
                      <xs:documentation>Zero Energy Ready Home program qualification</xs:documentation>
                    </xs:annotation>
                  </xs:element>
                  <xs:element name="IAP" type="IAPType" minOccurs="0" maxOccurs="1">
                    <xs:annotation>
                      <xs:documentation>Indoor Air-Plus qualification</xs:documentation>
                    </xs:annotation>
                  </xs:element>
                  <xs:element name="OPQ" type="OPQType" minOccurs="0" maxOccurs="1">
                    <xs:annotation>
                      <xs:documentation>Other Program qualification</xs:documentation>
                    </xs:annotation>
                  </xs:element>
                  <xs:element name="PHIUS" type="PHIUSType" minOccurs="0" maxOccurs="1">
                    <xs:annotation>
                      <xs:documentation>PHIUS Program qualifiation</xs:documentation>
                    </xs:annotation>
                  </xs:element>
                </xs:all>
              </xs:complexType>
            </xs:element>
          </xs:sequence>
          <xs:assert test="(((EEPQualified = false()) and not(ProgramType)) or ((EEPQualified = true()) and exists(ProgramType) and (count(./ProgramType/*) gt 0)))"/>
        </xs:complexType>
      </xs:element>
      <xs:element name="HomeEnergyPerformance">
        <xs:complexType>
          <xs:sequence>
            <xs:element name="Enclosure" minOccurs="1" maxOccurs="1">
              <xs:complexType>
                <xs:sequence minOccurs="1">
                  <xs:element name="AboveGradeFloorA" type="xs:float">
                    <xs:annotation>
                      <xs:documentation>[A = ∑ Ai for i = 1, n]</xs:documentation>
                    </xs:annotation>
                  </xs:element>
                  <xs:element name="AboveGradeFloorUo" type="xs:float" minOccurs="0">
                    <xs:annotation>
                      <xs:documentation>[Uo = (∑ (Ui * Ai)) / A for i = 1, n]</xs:documentation>
                    </xs:annotation>
                  </xs:element>
                  <xs:element name="GroundContactFloorA" type="xs:float">
                    <xs:annotation>
                      <xs:documentation>[A = ∑ Ai for i = 1, n]</xs:documentation>
                    </xs:annotation>
                  </xs:element>
                  <xs:element name="GroundContactFloorUo" type="xs:float" minOccurs="0">
                    <xs:annotation>
                      <xs:documentation>[Uo = (∑ (Ui * Ai)) / A for i = 1, n] [exterior film coeff = 0]</xs:documentation>
                    </xs:annotation>
                  </xs:element>
                  <xs:element name="CeilingA" type="xs:float">
                    <xs:annotation>
                      <xs:documentation>[A = ∑ Ai for i = 1, n]</xs:documentation>
                    </xs:annotation>
                  </xs:element>
                  <xs:element name="CeilingUo" type="xs:float" minOccurs="0">
                    <xs:annotation>
                      <xs:documentation>[Uo = (∑ (Ui * Ai)) / A for i = 1, n]</xs:documentation>
                    </xs:annotation>
                  </xs:element>
                  <xs:element name="AboveGradeWallA" type="xs:float">
                    <xs:annotation>
                      <xs:documentation>[A = ∑ Ai for i = 1, n]</xs:documentation>
                    </xs:annotation>
                  </xs:element>
                  <xs:element name="AboveGradeWallUo" type="xs:float" minOccurs="0">
                    <xs:annotation>
                      <xs:documentation>[Uo = (∑ (Ui * Ai)) / A for i = 1, n]</xs:documentation>
                    </xs:annotation>
                  </xs:element>
                  <xs:element name="GroundContactWallA" type="xs:float">
                    <xs:annotation>
                      <xs:documentation>[A = ∑ Ai for i = 1, n]</xs:documentation>
                    </xs:annotation>
                  </xs:element>
                  <xs:element name="GroundContactWallUo" type="xs:float" minOccurs="0">
                    <xs:annotation>
                      <xs:documentation>[Uo = (∑ (Ui * Ai)) / A for i = 1, n] [exterior film coeff = 0]</xs:documentation>
                    </xs:annotation>
                  </xs:element>
                  <xs:element name="WindowA" type="xs:float">
                    <xs:annotation>
                      <xs:documentation>[A = ∑ Ai for i = 1, n]</xs:documentation>
                    </xs:annotation>
                  </xs:element>
                  <xs:element ref="WindowUo"/>
                  <xs:element ref="WindowSHGC"/>
                  <xs:element name="DoorA" type="xs:float">
                    <xs:annotation>
                      <xs:documentation>[A = ∑ Ai for i = 1, n]</xs:documentation>
                    </xs:annotation>
                  </xs:element>
                  <xs:element name="DoorUo" type="xs:float" minOccurs="0">
                    <xs:annotation>
                      <xs:documentation>[Uo = (∑ (Ui * Ai)) / A for i = 1, n]</xs:documentation>
                    </xs:annotation>
                  </xs:element>
                  <xs:element name="OverallEnclosureUA" type="xs:float">
                    <xs:annotation>
                      <xs:documentation>[Enclosure UA = AG Floor (Uo*A) + Ceiling (Uo*A) + AG Wall (Uo*A) + Window (Uo*A) + Door (Uo*A)]</xs:documentation>
                    </xs:annotation>
                  </xs:element>
                </xs:sequence>
                <xs:assert test="((AboveGradeFloorA[text()] = 0 and not(AboveGradeFloorUo)) or (AboveGradeFloorA[text()] gt 0 and exists(AboveGradeFloorUo)))"/>
                <xs:assert test="((GroundContactFloorA[text()] = 0 and not(GroundContactFloorUo)) or (GroundContactFloorA[text()] gt 0 and exists(GroundContactFloorUo)))"/>
                <xs:assert test="((CeilingA[text()] = 0 and not(CeilingUo)) or (CeilingA[text()] gt 0 and exists(CeilingUo)))"/>
                <xs:assert test="((AboveGradeWallA[text()] = 0 and not(AboveGradeWallUo)) or (AboveGradeWallA[text()] gt 0 and exists(AboveGradeWallUo)))"/>
                <xs:assert test="((GroundContactWallA[text()] = 0 and not(GroundContactWallUo)) or (GroundContactWallA[text()] gt 0 and exists(GroundContactWallUo)))"/>
                <xs:assert test="((WindowA[text()] = 0 and not(WindowUo) and not(WindowSHGC)) or (WindowA[text()] gt 0 and exists(WindowUo) and exists(WindowSHGC)))"/>
                <xs:assert test="((DoorA[text()] = 0 and not(DoorUo)) or (DoorA[text()] gt 0 and exists(DoorUo)))"/>
                <xs:assert test="OverallEnclosureUA[text()] gt 0"/>
              </xs:complexType>
            </xs:element>
            <xs:element ref="HVACHeatingSystems"/>
            <xs:element ref="HVACCoolingSystems"/>
            <xs:element ref="HVACMechVentSystems"/>
            <xs:element name="HVACDehumidificationSystems" minOccurs="1" maxOccurs="1">
              <xs:complexType>
                <xs:sequence>
                  <xs:element name="System" minOccurs="0" maxOccurs="100">
                    <xs:complexType>
                      <xs:all>
                        <xs:element name="Type">
                          <xs:simpleType>
                            <xs:restriction base="xs:string">
                              <xs:enumeration value="none"/>
                              <xs:enumeration value="standard"/>
                              <xs:enumeration value="eStar"/>
                              <xs:enumeration value="other"/>
                            </xs:restriction>
                          </xs:simpleType>
                        </xs:element>
                        <xs:element name="Capacity" type="xs:float">
                          <xs:annotation>
                            <xs:documentation>Capacity in liters per day</xs:documentation>
                          </xs:annotation>
                        </xs:element>
                        <xs:element name="Efficiency" type="xs:float">
                          <xs:annotation>
                            <xs:documentation>Efficiency in liters per kWh</xs:documentation>
                          </xs:annotation>
                        </xs:element>
                      </xs:all>
                    </xs:complexType>
                  </xs:element>
                </xs:sequence>
                <xs:attribute name="NumHVACDehumidificationSystems" type="xs:int" use="required"/>
                <xs:assert test="(@NumHVACDehumidificationSystems = count(System))"/>
              </xs:complexType>
            </xs:element>
            <xs:element name="LightingAppliances" minOccurs="1" maxOccurs="1">
              <xs:complexType>
                <xs:sequence minOccurs="0">
                  <xs:element name="QualifyingLightingLtX" type="xs:float" minOccurs="0">
                    <xs:annotation>
                      <xs:documentation>percent lumens/watt less than 50</xs:documentation>
                    </xs:annotation>
                  </xs:element>
                  <xs:element name="QualifyingLightingGeX" type="xs:float" minOccurs="0">
                    <xs:annotation>
                      <xs:documentation>percent fluorescent lighting</xs:documentation>
                    </xs:annotation>
                  </xs:element>
                  <xs:element name="QualifyingLightingLED" type="xs:float" minOccurs="0">
                    <xs:annotation>
                      <xs:documentation>percent LED lighting</xs:documentation>
                    </xs:annotation>
                  </xs:element>
                  <xs:element name="InteriorLightingFL" type="xs:float">
                    <xs:annotation>
                      <xs:documentation>float faction for qualifying interior fluorescent lighting (Tier I)</xs:documentation>
                    </xs:annotation>
                  </xs:element>
                  <xs:element name="InteriorLightingLED" type="xs:float">
                    <xs:annotation>
                      <xs:documentation>float fraction for qualifying interior LED lighting (Tier II)</xs:documentation>
                    </xs:annotation>
                  </xs:element>
                  <xs:element name="ExteriorLightingFL" type="xs:float">
                    <xs:annotation>
                      <xs:documentation>float fraction for qualifying exterior fluorescent lighting (Tier I)</xs:documentation>
                    </xs:annotation>
                  </xs:element>
                  <xs:element name="ExteriorLightingLED" type="xs:float">
                    <xs:annotation>
                      <xs:documentation>float fraction for qualifying exterior LED lighting (Tier II)</xs:documentation>
                    </xs:annotation>
                  </xs:element>
                  <xs:element name="GarageLightingFL" type="xs:float" minOccurs="0">
                    <xs:annotation>
                      <xs:documentation>float fraction for qualifying garage fluorescent lighting (Tier I)</xs:documentation>
                    </xs:annotation>
                  </xs:element>
                  <xs:element name="GarageLightingLED" type="xs:float" minOccurs="0">
                    <xs:annotation>
                      <xs:documentation>float fraction qualifying garage LED lighting (Tier II)</xs:documentation>
                    </xs:annotation>
                  </xs:element>
                  <xs:element name="Refrigerator" default="standard">
                    <xs:simpleType>
                      <xs:restriction base="xs:string">
                        <xs:enumeration value="standard"/>
                        <xs:enumeration value="eStar"/>
                      </xs:restriction>
                    </xs:simpleType>
                  </xs:element>
                  <xs:element name="DishWasher" default="standard">
                    <xs:simpleType>
                      <xs:restriction base="xs:string">
                        <xs:enumeration value="standard"/>
                        <xs:enumeration value="eStar"/>
                      </xs:restriction>
                    </xs:simpleType>
                  </xs:element>
                  <xs:element name="ClothesWasher" default="standard">
                    <xs:simpleType>
                      <xs:restriction base="xs:string">
                        <xs:enumeration value="standard"/>
                        <xs:enumeration value="eStar"/>
                      </xs:restriction>
                    </xs:simpleType>
                  </xs:element>
                  <xs:element name="ClothesDryer" default="standard">
                    <xs:simpleType>
                      <xs:restriction base="xs:string">
                        <xs:enumeration value="standard"/>
                        <xs:enumeration value="eStar"/>
                      </xs:restriction>
                    </xs:simpleType>
                  </xs:element>
                  <xs:element name="CeilingFans" default="none">
                    <xs:simpleType>
                      <xs:restriction base="xs:string">
                        <xs:enumeration value="none"/>
                        <xs:enumeration value="standard"/>
                        <xs:enumeration value="eStar"/>
                      </xs:restriction>
                    </xs:simpleType>
                  </xs:element>
                </xs:sequence>
              </xs:complexType>
            </xs:element>
            <xs:element ref="HotWaterSystems"/>
            <xs:element name="ProposedEnclosureTightness" minOccurs="1" maxOccurs="1">
              <xs:complexType>
                <xs:sequence>
                  <xs:element name="cfm50" type="xs:float" maxOccurs="unbounded"/>
                </xs:sequence>
              </xs:complexType>
            </xs:element>
            <xs:element name="DuctSystems" minOccurs="1" maxOccurs="1">
              <xs:complexType>
                <xs:sequence>
                  <xs:element name="System" minOccurs="1" maxOccurs="100">
                    <xs:complexType>
                      <xs:all>
                        <xs:element name="Type">
                          <xs:annotation>
                            <xs:documentation>All Ratings using Threshold Analysis, including all Sampled and Threshold Ratings, must use "Threshold Type"</xs:documentation>
                          </xs:annotation>
                          <xs:simpleType>
                            <xs:restriction base="xs:string">
                              <xs:enumeration value="ductless"/>
                              <xs:enumeration value="ducted"/>
                              <xs:enumeration value="Threshold ductless"/>
                              <xs:enumeration value="Threshold ducted"/>
                            </xs:restriction>
                          </xs:simpleType>
                        </xs:element>
                        <xs:element name="TestedLeakageException" minOccurs="0">
                          <xs:annotation>
                            <xs:documentation>Unless DuctSystem is qualified for testing exception or for TotalLeakAlternative, then TestedLeakage entries are required.</xs:documentation>
                          </xs:annotation>
                          <xs:complexType>
                            <xs:all>
                              <xs:element name="QualificationCertification" type="xs:boolean" default="false" minOccurs="1">
                                <xs:annotation>
                                  <xs:documentation>Certifies either of two things. First, that this dwelling unit meets the requirements for duct testing exemption in accordance with the RESNET Standard. Or, that it meets the requirements for the total duct leakage alternatives described in the RESNET Standard.</xs:documentation>
                                </xs:annotation>
                              </xs:element>
                              <xs:element name="ExceptionType" minOccurs="0">
                                <xs:simpleType>
                                  <xs:restriction base="xs:string">
                                    <xs:enumeration value="TestExemptDSE"/>
                                    <xs:enumeration value="TotalLeakAlternative"/>
                                  </xs:restriction>
                                </xs:simpleType>
                              </xs:element>
                              <xs:element name="ProposedTotalLeakValue" minOccurs="0">
                                <xs:annotation>
                                  <xs:documentation>Proposed Total Duct Leakage test result value (cfm25 - cubic feet per minute at 25 Pa pressurization) obtained from testing of the Rated Dwelling Unit that is qualified for Tested Leakage Exception.</xs:documentation>
                                </xs:annotation>
                                <xs:complexType>
                                  <xs:simpleContent>
                                    <xs:extension base="xs:float">
                                      <xs:attribute fixed="cfm25" name="unit"/>
                                    </xs:extension>
                                  </xs:simpleContent>
                                </xs:complexType>
                              </xs:element>
                              <xs:element name="PercentDuctInsideAttached" type="xs:float" minOccurs="0">
                                <xs:annotation>
                                  <xs:documentation>Percentage of duct area inside the Conditioned Space Volume for Attached Dwelling Unit qualified for Tested Leakage Exception.</xs:documentation>
                                </xs:annotation>
                              </xs:element>
                              <xs:element name="AirHandlerInsideAttached" type="xs:boolean" default="false" minOccurs="0">
                                <xs:annotation>
                                  <xs:documentation>Determination if air handler unit is within the Conditioned Space Volume for Attached Dwelling units qualified for Tested Leakage Exception.</xs:documentation>
                                </xs:annotation>
                              </xs:element>
                            </xs:all>
                          </xs:complexType>
                        </xs:element>
                        <xs:element name="ProposedLeakage" minOccurs="0">
                          <xs:annotation>
                            <xs:documentation>Enter the proposed duct leakage for the duct system</xs:documentation>
                          </xs:annotation>
                          <xs:complexType>
                            <xs:all>
                              <xs:element name="Proposedcfm25out" type="xs:float" minOccurs="0"/>
                              <xs:element name="Proposedcfm25total" type="xs:float" minOccurs="0"/>
                            </xs:all>
                          </xs:complexType>
                        </xs:element>
                        <xs:element name="SupplyDuctsCondSpace" type="xs:float">
                          <xs:annotation>
                            <xs:documentation>% supply ducts located in conditioned space</xs:documentation>
                          </xs:annotation>
                        </xs:element>
                        <xs:element name="ReturnDuctsCondSpace" type="xs:float">
                          <xs:annotation>
                            <xs:documentation>% return ducts located in conditioned space</xs:documentation>
                          </xs:annotation>
                        </xs:element>
                      </xs:all>
                    </xs:complexType>
                  </xs:element>
                </xs:sequence>
                <xs:attribute name="NumDuctSystems" type="xs:int" default="1"/>
                <xs:assert test="(@NumDuctSystems = count(System))"/>
              </xs:complexType>
            </xs:element>
            <xs:element name="AddedEnergyFeatures" minOccurs="1" maxOccurs="1">
              <xs:complexType>
                <xs:sequence>
                  <xs:element name="OPP">
                    <xs:complexType>
                      <xs:sequence>
                        <xs:element name="CheckOPP" type="xs:boolean" default="false" minOccurs="0">
                          <xs:annotation>
                            <xs:documentation>On-site Power Production (OPP)</xs:documentation>
                          </xs:annotation>
                        </xs:element>
                        <xs:element name="Type" minOccurs="0">
                          <xs:simpleType>
                            <xs:restriction base="xs:string">
                              <xs:enumeration value="PV"/>
                              <xs:enumeration value="CHP"/>
                              <xs:enumeration value="wind"/>
                              <xs:enumeration value="other"/>
                            </xs:restriction>
                          </xs:simpleType>
                        </xs:element>
                        <xs:element name="NetPowerProduction" type="xs:float" minOccurs="0">
                          <xs:annotation>
                            <xs:documentation>Net power production</xs:documentation>
                          </xs:annotation>
                        </xs:element>
                      </xs:sequence>
                      <xs:assert test="(not(CheckOPP) or (CheckOPP = false() and not(Type) and not(NetPowerProduction)) or (CheckOPP = true() and Type and NetPowerProduction))"/>
                    </xs:complexType>
                  </xs:element>
                  <xs:element name="SolarHotWaterSystems" minOccurs="0" maxOccurs="1">
                    <xs:complexType>
                      <xs:sequence>
                        <xs:element name="SHWS" type="xs:boolean" default="false">
                          <xs:annotation>
                            <xs:documentation>Solar Hot Water Systems</xs:documentation>
                          </xs:annotation>
                        </xs:element>
                        <xs:element name="Type" minOccurs="0">
                          <xs:simpleType>
                            <xs:restriction base="xs:string">
                              <xs:enumeration value="direct"/>
                              <xs:enumeration value="indirect"/>
                              <xs:enumeration value="ICS"/>
                            </xs:restriction>
                          </xs:simpleType>
                        </xs:element>
                        <xs:element name="ProjectedSavings" type="xs:float" minOccurs="0">
                          <xs:annotation>
                            <xs:documentation>Enter Projected annual MBtu savings for Solar Hot Water System</xs:documentation>
                          </xs:annotation>
                        </xs:element>
                        <xs:element name="SolarFraction" type="xs:float" minOccurs="0">
                          <xs:annotation>
                            <xs:documentation>Enter the Solar Fraction as a float value for solar hot water system)</xs:documentation>
                          </xs:annotation>
                        </xs:element>
                      </xs:sequence>
                      <xs:assert test="((SHWS[text()] = false() and not(Type) and not(ProjectedSavings) and not(SolarFraction)) or (SHWS[text()] = true() and exists(Type) and exists(ProjectedSavings) and exists(SolarFraction)))"/>
                    </xs:complexType>
                  </xs:element>
                  <xs:element name="DWHR" minOccurs="1" maxOccurs="1">
                    <xs:complexType>
                      <xs:sequence>
                        <xs:element name="CheckDWHR" type="xs:boolean" default="false" minOccurs="0">
                          <xs:annotation>
                            <xs:documentation>Drain Water Heat Recovery Systems (DWHR)</xs:documentation>
                          </xs:annotation>
                        </xs:element>
                        <xs:element name="DWHREfficiency" type="xs:float" default="46" minOccurs="0">
                          <xs:annotation>
                            <xs:documentation>DWHR efficiency (% - default = 46%)</xs:documentation>
                          </xs:annotation>
                        </xs:element>
                        <xs:element name="FacilitiesServed" default="one" minOccurs="0">
                          <xs:simpleType>
                            <xs:restriction base="xs:string">
                              <xs:enumeration value="one"/>
                              <xs:enumeration value="all"/>
                            </xs:restriction>
                          </xs:simpleType>
                        </xs:element>
                        <xs:element name="EqualFlow" type="xs:boolean" default="false" minOccurs="0"/>
                        <xs:element name="ProjectedSavings" type="xs:float" minOccurs="0">
                          <xs:annotation>
                            <xs:documentation>Projected Savings (MBtu/y = Rated EC_x - Reference EC_r)</xs:documentation>
                          </xs:annotation>
                        </xs:element>
                      </xs:sequence>
                      <xs:assert test="((CheckDWHR[text()] = false() and not(DWHREfficiency) and not(FacilitiesServed) and not(EqualFlow) and not(ProjectedSavings)) or (CheckDWHR[text()] = true() and exists(DWHREfficiency) and exists(FacilitiesServed) and exists(EqualFlow) and exists(ProjectedSavings)))"/>
                    </xs:complexType>
                  </xs:element>
                  <xs:element name="ACHotWaterHeatRecovery" minOccurs="1" maxOccurs="1">
                    <xs:complexType>
                      <xs:sequence>
                        <xs:element name="ACHWHRecovery" type="xs:boolean" default="false">
                          <xs:annotation>
                            <xs:documentation>Air Conditioner Heat Recovery Unit (HRU) also known as a desuperheater</xs:documentation>
                          </xs:annotation>
                        </xs:element>
                        <xs:element name="ProjectedSavings" type="xs:float" minOccurs="0">
                          <xs:annotation>
                            <xs:documentation>Projected Savings (MBtu/y = Rated EC_x - Reference EC_r)</xs:documentation>
                          </xs:annotation>
                        </xs:element>
                      </xs:sequence>
                      <xs:assert test="((ACHWHRecovery[text()] = false() and not(ProjectedSavings)) or (ACHWHRecovery[text()] = true() and exists(ProjectedSavings)))"/>
                    </xs:complexType>
                  </xs:element>
                </xs:sequence>
              </xs:complexType>
            </xs:element>
            <xs:element name="WholeHEEffDesignations" minOccurs="0" maxOccurs="2">
              <xs:complexType>
                <xs:sequence>
                  <xs:element name="EPAEStarNewHome" type="xs:boolean" default="false"/>
                  <xs:element name="DOEZHRH" type="xs:boolean" default="false"/>
                </xs:sequence>
              </xs:complexType>
            </xs:element>
            <xs:element name="ProposedHVACCommissioning">
              <xs:complexType>
                <xs:sequence maxOccurs="1">
                  <xs:element name="System" minOccurs="1" maxOccurs="100">
                    <xs:complexType>
                      <xs:all>
                        <xs:element name="SystemID" type="xs:string">
                          <xs:annotation>
                            <xs:documentation>Provide unique identification for this HVAC system (e.g. Cooling-01)</xs:documentation>
                          </xs:annotation>
                        </xs:element>
                        <xs:element name="SystemIsGraded" type="xs:boolean" default="false">
                          <xs:annotation>
                            <xs:documentation>(true/false)</xs:documentation>
                          </xs:annotation>
                        </xs:element>
                        <xs:element name="ProposedBlowerFanGrade" minOccurs="0">
                          <xs:annotation>
                            <xs:documentation>Blower fan volumetric airflow grade</xs:documentation>
                          </xs:annotation>
                          <xs:simpleType>
                            <xs:annotation>
                              <xs:documentation/>
                            </xs:annotation>
                            <xs:restriction base="xs:string">
                              <xs:enumeration value="I"/>
                              <xs:enumeration value="II"/>
                              <xs:enumeration value="III"/>
                            </xs:restriction>
                          </xs:simpleType>
                        </xs:element>
                        <xs:element name="ProposedBlowerFanWattDraw" minOccurs="0">
                          <xs:annotation>
                            <xs:documentation/>
                          </xs:annotation>
                          <xs:simpleType>
                            <xs:annotation>
                              <xs:documentation/>
                            </xs:annotation>
                            <xs:restriction base="xs:string">
                              <xs:enumeration value="I"/>
                              <xs:enumeration value="II"/>
                              <xs:enumeration value="III"/>
                            </xs:restriction>
                          </xs:simpleType>
                        </xs:element>
                        <xs:element name="ProposedRefrigerantCharge" minOccurs="0">
                          <xs:annotation>
                            <xs:documentation/>
                          </xs:annotation>
                          <xs:simpleType>
                            <xs:annotation>
                              <xs:documentation/>
                            </xs:annotation>
                            <xs:restriction base="xs:string">
                              <xs:enumeration value="I"/>
                              <xs:enumeration value="III"/>
                            </xs:restriction>
                          </xs:simpleType>
                        </xs:element>
                      </xs:all>
                      <xs:assert test="                     if (SystemIsGraded = true()) then                      exists(ProposedBlowerFanGrade) and exists(ProposedBlowerFanWattDraw) and exists(ProposedRefrigerantCharge)                     else                      true()" xerces:message="If 'SystemIsGraded' is true then 'ProposedBlowerFanGrade and ProposedBlowerFanWattDraw' and 'ProposedRefrigerantCharge' should exists."/>
                    </xs:complexType>
                  </xs:element>
                </xs:sequence>
                <xs:attribute name="NumHVACCommissioningSystems" type="xs:int" default="0"/>
                <xs:assert test="(@NumHVACCommissioningSystems = count(System))" xerces:message="The number of System should match with value of NumHVACCommissioningSystems. "/>
              </xs:complexType>
              <xs:key name="ProjSystemIDkey">
                <xs:selector xpath="System"/>
                <xs:field xpath="SystemID"/>
              </xs:key>
            </xs:element>
          </xs:sequence>
        </xs:complexType>
      </xs:element>
      <xs:element name="WarningFlags" minOccurs="1" maxOccurs="1">
        <xs:complexType>
          <xs:sequence>
            <xs:element name="BuildingAttributeFlags">
              <xs:annotation>
                <xs:documentation>[See Section 5.1, RESNET Publication 002-15 for full explanation of elements in this element}</xs:documentation>
              </xs:annotation>
              <xs:complexType>
                <xs:sequence>
                  <xs:element name="StoriesAboveGradeValue" type="xs:int" minOccurs="1" maxOccurs="1">
                    <xs:annotation>
                      <xs:documentation>[Integer equal to the number of stories above grade; GE 1 and LE 4]</xs:documentation>
                    </xs:annotation>
                  </xs:element>
                  <xs:element name="AverageCeilingHeightValue" type="xs:float" minOccurs="1" maxOccurs="1">
                    <xs:annotation>
                      <xs:documentation>[Floating point value equal to the volume/CFA expressed in feet; GE 7 and LE 15]</xs:documentation>
                    </xs:annotation>
                  </xs:element>
                  <xs:element name="BelowGradeSlabFloorsValue" type="xs:int" minOccurs="1" maxOccurs="1">
                    <xs:annotation>
                      <xs:documentation>[Integer equal to the number of below grade slab floors; GE 1 if below grade walls]</xs:documentation>
                    </xs:annotation>
                  </xs:element>
                  <xs:element name="BelowGradeWallsValue" type="xs:int" minOccurs="1" maxOccurs="1">
                    <xs:annotation>
                      <xs:documentation>[Integer equal to the number of below grade walls: GE 1 if below grade slab floors]</xs:documentation>
                    </xs:annotation>
                  </xs:element>
                  <xs:element name="CrawlSpacePerimeterValue" type="xs:float" minOccurs="1" maxOccurs="1">
                    <xs:annotation>
                      <xs:documentation>[Floating point value equal to crawl space perimeter expressed in feet; GE 1 and LE (Enclosure Floor Area)^0.5*7]</xs:documentation>
                    </xs:annotation>
                  </xs:element>
                  <xs:element name="BasementPerimeterValue" type="xs:float" minOccurs="1" maxOccurs="1">
                    <xs:annotation>
                      <xs:documentation>[Floating point value equal to basement perimeter expressed in feet; GE 1 and LE (Enclosure Floor Area)^0.5*7]</xs:documentation>
                    </xs:annotation>
                  </xs:element>
                  <xs:element name="SlabGradePerimeterValue" type="xs:float" minOccurs="1" maxOccurs="1">
                    <xs:annotation>
                      <xs:documentation>[Floating point value equal to the slab perimeter expressed in feet; GE 1 and LE (Enclosure Floor Area)^0.5*7]</xs:documentation>
                    </xs:annotation>
                  </xs:element>
                  <xs:element name="FoundationWallHeightValue" type="xs:float" minOccurs="1" maxOccurs="1">
                    <xs:annotation>
                      <xs:documentation>[Floating point value equal to the foundation wall height from ground level to top of foundation expressed in feet; GT 0 and LE 20]</xs:documentation>
                    </xs:annotation>
                  </xs:element>
                  <xs:element name="BasementWallDepthValue" type="xs:float" minOccurs="1" maxOccurs="1">
                    <xs:annotation>
                      <xs:documentation>[Floating point value equal to the basement wall depth below grade expressed in feet; GE 2 and LE (wall height - 0.5)]</xs:documentation>
                    </xs:annotation>
                  </xs:element>
                  <xs:element name="EnclosureFloorAreaValue" type="xs:float" minOccurs="1" maxOccurs="1">
                    <xs:annotation>
                      <xs:documentation>[Floating point value equal to the enclosure floor area expressed in feet]</xs:documentation>
                    </xs:annotation>
                  </xs:element>
                  <xs:element name="EnclosureGrossWallAreaValue" type="xs:float" minOccurs="1" maxOccurs="1">
                    <xs:annotation>
                      <xs:documentation>[Floating point value equal to gross wall area of the enclosure expressed in square feet</xs:documentation>
                    </xs:annotation>
                  </xs:element>
                  <xs:element name="NumberConditionedStories" type="xs:integer" minOccurs="1" maxOccurs="1">
                    <xs:annotation>
                      <xs:documentation>[Integer value equal to number of conditioned stories, including conditioned basements</xs:documentation>
                    </xs:annotation>
                  </xs:element>
                </xs:sequence>
              </xs:complexType>
            </xs:element>
            <xs:element name="ApplianceVerificationFlags" minOccurs="1" maxOccurs="1">
              <xs:annotation>
                <xs:documentation>[See Section 5.3, RESNET Publication 002-15 for details on this element. Include the value for each of the available appliance types]</xs:documentation>
              </xs:annotation>
              <xs:complexType>
                <xs:sequence>
                  <xs:element name="ClothesWashersValue" type="xs:float" minOccurs="1" maxOccurs="100">
                    <xs:annotation>
                      <xs:documentation>{Floating point value [(21*Nbr+73)> CWkWh >(4.7*Nbr+16.4)]}</xs:documentation>
                    </xs:annotation>
                  </xs:element>
                  <xs:element name="ElectricDryersValue" type="xs:float" minOccurs="0" maxOccurs="100">
                    <xs:annotation>
                      <xs:documentation>{Floating point value [(163*Nbr+577)> eCDkWh >(55*Nbr+194)]}</xs:documentation>
                    </xs:annotation>
                  </xs:element>
                  <xs:element name="GasDryersThermsValue" type="xs:float" minOccurs="0" maxOccurs="100">
                    <xs:annotation>
                      <xs:documentation>{Floating point value [(5.9*Nbr+20.6)> gCDtherms >(2.0*Nbr+6.9)]}</xs:documentation>
                    </xs:annotation>
                  </xs:element>
                  <xs:element name="GasDryersKWHValue" type="xs:float" minOccurs="0" maxOccurs="100">
                    <xs:annotation>
                      <xs:documentation>{Floating point value [(12.9*Nbr+45.5)> gCDkWh >(4.3*Nbr+15.3)]}</xs:documentation>
                    </xs:annotation>
                  </xs:element>
                  <xs:element name="CWHotWaterSavingsValue" type="xs:float" minOccurs="1" maxOccurs="100">
                    <xs:annotation>
                      <xs:documentation>{Floating point value [(0.59*Nbr+2.1)> CW HWgalSaved/day]}</xs:documentation>
                    </xs:annotation>
                  </xs:element>
                </xs:sequence>
                <xs:assert test="((exists(ElectricDryersValue)) or (exists(GasDryersThermsValue) and exists(GasDryersKWHValue)))"/>
              </xs:complexType>
            </xs:element>
          </xs:sequence>
        </xs:complexType>
      </xs:element>
    </xs:all>
    <xs:assert test="            if (EEP/ProgramType/EPA/EnergyStarVersion[contains(text(), 'MFUS')]) then             (Registry/HomeTypeID = 3 or Registry/HomeTypeID = 4)            else             true()" xerces:message="If the EnergyStar MFUS program version is selected in the software, then the HomeType must be a High-rise Multi-family or Low-rise Multi-family home."/>
  </xs:complexType>
</xs:element>
Schema location file:/Users/ryanschmied/Downloads/ResXSDv3.1.07.xsd
Element Project / Ratings / Projected / RatingType
Namespace No namespace
Diagram
Diagram
Type restriction of xs:string
Properties
content simple
minOccurs 0
default Projected
Facets
enumeration Projected
Source
<xs:element name="RatingType" minOccurs="0" default="Projected">
  <xs:simpleType>
    <xs:restriction base="xs:string">
      <xs:enumeration value="Projected"/>
    </xs:restriction>
  </xs:simpleType>
</xs:element>
Schema location file:/Users/ryanschmied/Downloads/ResXSDv3.1.07.xsd
Element Project / Ratings / Projected / IECCcomplianceERI
Namespace No namespace
Diagram
DiagramResXSDv3_1_07_xsd.tmp#Project_Project_Ratings_Project_Project_Ratings_Projected_Project_Project_Ratings_Project_Project_Ratings_Projected_IECCcomplianceERI_IECCversionResXSDv3_1_07_xsd.tmp#Project_Project_Ratings_Project_Project_Ratings_Projected_Project_Project_Ratings_Project_Project_Ratings_Projected_IECCcomplianceERI_ERIscore
Properties
content complex
minOccurs 0
maxOccurs 1
Model
Children ERIscore, IECCversion
Instance
<IECCcomplianceERI>
  <IECCversion>{1,1}</IECCversion>
  <ERIscore>{1,1}</ERIscore>
</IECCcomplianceERI>
Source
<xs:element name="IECCcomplianceERI" minOccurs="0" maxOccurs="1">
  <xs:complexType>
    <xs:sequence>
      <xs:element name="IECCversion">
        <xs:simpleType>
          <xs:annotation>
            <xs:documentation>Enter 4-digit year of IECC code</xs:documentation>
          </xs:annotation>
          <xs:restriction base="xs:string">
            <xs:pattern value="[0-9]{4}"/>
          </xs:restriction>
        </xs:simpleType>
      </xs:element>
      <xs:element name="ERIscore">
        <xs:simpleType>
          <xs:annotation>
            <xs:documentation>Enter ERI score</xs:documentation>
          </xs:annotation>
          <xs:restriction base="xs:integer">
          </xs:restriction>
        </xs:simpleType>
      </xs:element>
    </xs:sequence>
  </xs:complexType>
</xs:element>
Schema location file:/Users/ryanschmied/Downloads/ResXSDv3.1.07.xsd
Element Project / Ratings / Projected / IECCcomplianceERI / IECCversion
Namespace No namespace
Diagram
Diagram
Type restriction of xs:string
Properties
content simple
Facets
pattern [0-9]{4}
Source
<xs:element name="IECCversion">
  <xs:simpleType>
    <xs:annotation>
      <xs:documentation>Enter 4-digit year of IECC code</xs:documentation>
    </xs:annotation>
    <xs:restriction base="xs:string">
      <xs:pattern value="[0-9]{4}"/>
    </xs:restriction>
  </xs:simpleType>
</xs:element>
Schema location file:/Users/ryanschmied/Downloads/ResXSDv3.1.07.xsd
Element Project / Ratings / Projected / IECCcomplianceERI / ERIscore
Namespace No namespace
Diagram
Diagram
Type xs:integer
Properties
content simple
Source
<xs:element name="ERIscore">
  <xs:simpleType>
    <xs:annotation>
      <xs:documentation>Enter ERI score</xs:documentation>
    </xs:annotation>
    <xs:restriction base="xs:integer">
    </xs:restriction>
  </xs:simpleType>
</xs:element>
Schema location file:/Users/ryanschmied/Downloads/ResXSDv3.1.07.xsd
Element Project / Ratings / Projected / Registry
Namespace No namespace
Diagram
DiagramResXSDv3_1_07_xsd.tmp#Project_Project_Ratings_Project_Project_Ratings_Projected_Project_Project_Ratings_Project_Project_Ratings_Projected_Registry_ProviderSampleSetIDResXSDv3_1_07_xsd.tmp#StatusResXSDv3_1_07_xsd.tmp#HomeTypeIDResXSDv3_1_07_xsd.tmp#ConditionedAreaResXSDv3_1_07_xsd.tmp#ConditionedVolumeResXSDv3_1_07_xsd.tmp#NumberBedroomsResXSDv3_1_07_xsd.tmp#ConditionedBasementAreaResXSDv3_1_07_xsd.tmp#UnconditionedBasementAreaResXSDv3_1_07_xsd.tmp#SoftwareResXSDv3_1_07_xsd.tmp#SoftwareVersionResXSDv3_1_07_xsd.tmp#Project_Project_Ratings_Project_Project_Ratings_Projected_Project_Project_Ratings_Project_Project_Ratings_Projected_Registry_EPAAppIDResXSDv3_1_07_xsd.tmp#Project_Project_Ratings_Project_Project_Ratings_Projected_Project_Project_Ratings_Project_Project_Ratings_Projected_Registry_Standard301VersionResXSDv3_1_07_xsd.tmp#Project_Project_Ratings_Project_Project_Ratings_Projected_Project_Project_Ratings_Project_Project_Ratings_Projected_Registry_InputFileResXSDv3_1_07_xsd.tmp#Project_Project_Ratings_Project_Project_Ratings_Projected_Project_Project_Ratings_Project_Project_Ratings_Projected_Registry_Notes
Properties
content complex
Model
Children ConditionedArea, ConditionedBasementArea, ConditionedVolume, EPAAppID, HomeTypeID, InputFile, Notes, NumberBedrooms, ProviderSampleSetID, Software, SoftwareVersion, Standard301Version, Status, UnconditionedBasementArea
Instance
<Registry>
  <ProviderSampleSetID>{1,1}</ProviderSampleSetID>
  <Status>{1,1}</Status>
  <HomeTypeID>{1,1}</HomeTypeID>
  <ConditionedArea unit="sq.ft.">{1,1}</ConditionedArea>
  <ConditionedVolume>{1,1}</ConditionedVolume>
  <NumberBedrooms>{1,1}</NumberBedrooms>
  <ConditionedBasementArea>{1,1}</ConditionedBasementArea>
  <UnconditionedBasementArea>{1,1}</UnconditionedBasementArea>
  <Software>{1,1}</Software>
  <SoftwareVersion>{1,1}</SoftwareVersion>
  <EPAAppID>{0,1}</EPAAppID>
  <Standard301Version>{1,1}</Standard301Version>
  <InputFile>{1,1}</InputFile>
  <Notes>{1,1}</Notes>
</Registry>
Source
<xs:element name="Registry">
  <xs:complexType>
    <xs:all>
      <xs:element name="ProviderSampleSetID" default="00000000">
        <xs:simpleType>
          <xs:annotation>
            <xs:documentation>ProviderSampleSetID in the form XXXXXXXX</xs:documentation>
          </xs:annotation>
          <xs:restriction base="xs:string">
            <xs:pattern value="[A-Z0-9]{4,8}"/>
          </xs:restriction>
        </xs:simpleType>
      </xs:element>
      <xs:element ref="Status"/>
      <xs:element ref="HomeTypeID"/>
      <xs:element ref="ConditionedArea"/>
      <xs:element ref="ConditionedVolume"/>
      <xs:element ref="NumberBedrooms"/>
      <xs:element ref="ConditionedBasementArea"/>
      <xs:element ref="UnconditionedBasementArea"/>
      <xs:element ref="Software"/>
      <xs:element ref="SoftwareVersion"/>
      <xs:element name="EPAAppID" type="xs:string" minOccurs="0">
        <xs:annotation>
          <xs:documentation>Optional EPA Rater Pro App ID as assigned by the EPA App</xs:documentation>
        </xs:annotation>
      </xs:element>
      <xs:element name="Standard301Version" minOccurs="1">
        <xs:annotation>
          <xs:documentation>Publication Year of RESNET/ICC 301 Standard used to determine the HERS Rating</xs:documentation>
        </xs:annotation>
        <xs:simpleType>
          <xs:restriction base="xs:string">
            <xs:enumeration value="2014"/>
            <xs:enumeration value="2019"/>
          </xs:restriction>
        </xs:simpleType>
      </xs:element>
      <xs:element name="InputFile" type="xs:string">
        <xs:annotation>
          <xs:documentation>CDATA tag must be used to enclose the InputFile string</xs:documentation>
        </xs:annotation>
      </xs:element>
      <xs:element name="Notes" type="xs:string"/>
    </xs:all>
  </xs:complexType>
</xs:element>
Schema location file:/Users/ryanschmied/Downloads/ResXSDv3.1.07.xsd
Element Project / Ratings / Projected / Registry / ProviderSampleSetID
Namespace No namespace
Diagram
Diagram
Type restriction of xs:string
Properties
content simple
default 00000000
Facets
pattern [A-Z0-9]{4,8}
Source
<xs:element name="ProviderSampleSetID" default="00000000">
  <xs:simpleType>
    <xs:annotation>
      <xs:documentation>ProviderSampleSetID in the form XXXXXXXX</xs:documentation>
    </xs:annotation>
    <xs:restriction base="xs:string">
      <xs:pattern value="[A-Z0-9]{4,8}"/>
    </xs:restriction>
  </xs:simpleType>
</xs:element>
Schema location file:/Users/ryanschmied/Downloads/ResXSDv3.1.07.xsd
Element Project / Ratings / Projected / Registry / EPAAppID
Namespace No namespace
Annotations
Optional EPA Rater Pro App ID as assigned by the EPA App
Diagram
Diagram
Type xs:string
Properties
content simple
minOccurs 0
Source
<xs:element name="EPAAppID" type="xs:string" minOccurs="0">
  <xs:annotation>
    <xs:documentation>Optional EPA Rater Pro App ID as assigned by the EPA App</xs:documentation>
  </xs:annotation>
</xs:element>
Schema location file:/Users/ryanschmied/Downloads/ResXSDv3.1.07.xsd
Element Project / Ratings / Projected / Registry / Standard301Version
Namespace No namespace
Annotations
Publication Year of RESNET/ICC 301 Standard used to determine the HERS Rating
Diagram
Diagram
Type restriction of xs:string
Properties
content simple
minOccurs 1
Facets
enumeration 2014
enumeration 2019
Source
<xs:element name="Standard301Version" minOccurs="1">
  <xs:annotation>
    <xs:documentation>Publication Year of RESNET/ICC 301 Standard used to determine the HERS Rating</xs:documentation>
  </xs:annotation>
  <xs:simpleType>
    <xs:restriction base="xs:string">
      <xs:enumeration value="2014"/>
      <xs:enumeration value="2019"/>
    </xs:restriction>
  </xs:simpleType>
</xs:element>
Schema location file:/Users/ryanschmied/Downloads/ResXSDv3.1.07.xsd
Element Project / Ratings / Projected / Registry / InputFile
Namespace No namespace
Annotations
CDATA tag must be used to enclose the InputFile string
Diagram
Diagram
Type xs:string
Properties
content simple
Source
<xs:element name="InputFile" type="xs:string">
  <xs:annotation>
    <xs:documentation>CDATA tag must be used to enclose the InputFile string</xs:documentation>
  </xs:annotation>
</xs:element>
Schema location file:/Users/ryanschmied/Downloads/ResXSDv3.1.07.xsd
Element Project / Ratings / Projected / Registry / Notes
Namespace No namespace
Diagram
Diagram
Type xs:string
Properties
content simple
Source
<xs:element name="Notes" type="xs:string"/>
Schema location file:/Users/ryanschmied/Downloads/ResXSDv3.1.07.xsd
Element Project / Ratings / Projected / Rating
Namespace No namespace
Diagram
DiagramResXSDv3_1_07_xsd.tmp#Project_Project_Ratings_Project_Project_Ratings_Projected_Project_Project_Ratings_Project_Project_Ratings_Projected_Rating_HERSIndexResXSDv3_1_07_xsd.tmp#Project_Project_Ratings_Project_Project_Ratings_Projected_Project_Project_Ratings_Project_Project_Ratings_Projected_Rating_CO2eIndexResXSDv3_1_07_xsd.tmp#Project_Project_Ratings_Project_Project_Ratings_Projected_Project_Project_Ratings_Project_Project_Ratings_Projected_Rating_AnnualElectricityResXSDv3_1_07_xsd.tmp#Project_Project_Ratings_Project_Project_Ratings_Projected_Project_Project_Ratings_Project_Project_Ratings_Projected_Rating_AnnualGasResXSDv3_1_07_xsd.tmp#Project_Project_Ratings_Project_Project_Ratings_Projected_Project_Project_Ratings_Project_Project_Ratings_Projected_Rating_AnnualOilResXSDv3_1_07_xsd.tmp#Project_Project_Ratings_Project_Project_Ratings_Projected_Project_Project_Ratings_Project_Project_Ratings_Projected_Rating_AnnualPropaneResXSDv3_1_07_xsd.tmp#Project_Project_Ratings_Project_Project_Ratings_Projected_Project_Project_Ratings_Project_Project_Ratings_Projected_Rating_AnnualOPPResXSDv3_1_07_xsd.tmp#Project_Project_Ratings_Project_Project_Ratings_Projected_Project_Project_Ratings_Project_Project_Ratings_Projected_Rating_AnnualOtherResXSDv3_1_07_xsd.tmp#PriceElectricityResXSDv3_1_07_xsd.tmp#PriceGasResXSDv3_1_07_xsd.tmp#Project_Project_Ratings_Project_Project_Ratings_Projected_Project_Project_Ratings_Project_Project_Ratings_Projected_Rating_PriceOilResXSDv3_1_07_xsd.tmp#Project_Project_Ratings_Project_Project_Ratings_Projected_Project_Project_Ratings_Project_Project_Ratings_Projected_Rating_PricePropaneResXSDv3_1_07_xsd.tmp#Project_Project_Ratings_Project_Project_Ratings_Projected_Project_Project_Ratings_Project_Project_Ratings_Projected_Rating_CostHeatingResXSDv3_1_07_xsd.tmp#Project_Project_Ratings_Project_Project_Ratings_Projected_Project_Project_Ratings_Project_Project_Ratings_Projected_Rating_CostCoolingResXSDv3_1_07_xsd.tmp#Project_Project_Ratings_Project_Project_Ratings_Projected_Project_Project_Ratings_Project_Project_Ratings_Projected_Rating_CostHotWaterResXSDv3_1_07_xsd.tmp#Project_Project_Ratings_Project_Project_Ratings_Projected_Project_Project_Ratings_Project_Project_Ratings_Projected_Rating_CostLightingResXSDv3_1_07_xsd.tmp#Project_Project_Ratings_Project_Project_Ratings_Projected_Project_Project_Ratings_Project_Project_Ratings_Projected_Rating_CostAppliancesResXSDv3_1_07_xsd.tmp#Project_Project_Ratings_Project_Project_Ratings_Projected_Project_Project_Ratings_Project_Project_Ratings_Projected_Rating_CostOPPResXSDv3_1_07_xsd.tmp#Project_Project_Ratings_Project_Project_Ratings_Projected_Project_Project_Ratings_Project_Project_Ratings_Projected_Rating_CostTotalResXSDv3_1_07_xsd.tmp#Project_Project_Ratings_Project_Project_Ratings_Projected_Project_Project_Ratings_Project_Project_Ratings_Projected_Rating_RateECHeatingResXSDv3_1_07_xsd.tmp#Project_Project_Ratings_Project_Project_Ratings_Projected_Project_Project_Ratings_Project_Project_Ratings_Projected_Rating_RateECCoolingResXSDv3_1_07_xsd.tmp#Project_Project_Ratings_Project_Project_Ratings_Projected_Project_Project_Ratings_Project_Project_Ratings_Projected_Rating_RateECHotWaterResXSDv3_1_07_xsd.tmp#Project_Project_Ratings_Project_Project_Ratings_Projected_Project_Project_Ratings_Project_Project_Ratings_Projected_Rating_RateECLgtAplResXSDv3_1_07_xsd.tmp#Project_Project_Ratings_Project_Project_Ratings_Projected_Project_Project_Ratings_Project_Project_Ratings_Projected_Rating_nMEULHeatingResXSDv3_1_07_xsd.tmp#Project_Project_Ratings_Project_Project_Ratings_Projected_Project_Project_Ratings_Project_Project_Ratings_Projected_Rating_nMEULCoolingResXSDv3_1_07_xsd.tmp#Project_Project_Ratings_Project_Project_Ratings_Projected_Project_Project_Ratings_Project_Project_Ratings_Projected_Rating_nMEULHotWaterResXSDv3_1_07_xsd.tmp#Project_Project_Ratings_Project_Project_Ratings_Projected_Project_Project_Ratings_Project_Project_Ratings_Projected_Rating_nMEULLgtAplResXSDv3_1_07_xsd.tmp#Project_Project_Ratings_Project_Project_Ratings_Projected_Project_Project_Ratings_Project_Project_Ratings_Projected_Rating_nECHeatingResXSDv3_1_07_xsd.tmp#Project_Project_Ratings_Project_Project_Ratings_Projected_Project_Project_Ratings_Project_Project_Ratings_Projected_Rating_nECCoolingResXSDv3_1_07_xsd.tmp#Project_Project_Ratings_Project_Project_Ratings_Projected_Project_Project_Ratings_Project_Project_Ratings_Projected_Rating_nECHotWaterResXSDv3_1_07_xsd.tmp#Project_Project_Ratings_Project_Project_Ratings_Projected_Project_Project_Ratings_Project_Project_Ratings_Projected_Rating_nECLgtAplResXSDv3_1_07_xsd.tmp#Project_Project_Ratings_Project_Project_Ratings_Projected_Project_Project_Ratings_Project_Project_Ratings_Projected_Rating_CO2ResXSDv3_1_07_xsd.tmp#Project_Project_Ratings_Project_Project_Ratings_Projected_Project_Project_Ratings_Project_Project_Ratings_Projected_Rating_SOxResXSDv3_1_07_xsd.tmp#Project_Project_Ratings_Project_Project_Ratings_Projected_Project_Project_Ratings_Project_Project_Ratings_Projected_Rating_NOxResXSDv3_1_07_xsd.tmp#Project_Project_Ratings_Project_Project_Ratings_Projected_Project_Project_Ratings_Project_Project_Ratings_Projected_Rating_RefCostHeatingResXSDv3_1_07_xsd.tmp#Project_Project_Ratings_Project_Project_Ratings_Projected_Project_Project_Ratings_Project_Project_Ratings_Projected_Rating_RefCostCoolingResXSDv3_1_07_xsd.tmp#Project_Project_Ratings_Project_Project_Ratings_Projected_Project_Project_Ratings_Project_Project_Ratings_Projected_Rating_RefCostHotWaterResXSDv3_1_07_xsd.tmp#Project_Project_Ratings_Project_Project_Ratings_Projected_Project_Project_Ratings_Project_Project_Ratings_Projected_Rating_RefCostLightingResXSDv3_1_07_xsd.tmp#Project_Project_Ratings_Project_Project_Ratings_Projected_Project_Project_Ratings_Project_Project_Ratings_Projected_Rating_RefCostAppliancesResXSDv3_1_07_xsd.tmp#Project_Project_Ratings_Project_Project_Ratings_Projected_Project_Project_Ratings_Project_Project_Ratings_Projected_Rating_RefCostTotalResXSDv3_1_07_xsd.tmp#Project_Project_Ratings_Project_Project_Ratings_Projected_Project_Project_Ratings_Project_Project_Ratings_Projected_Rating_RefEULHeatingResXSDv3_1_07_xsd.tmp#Project_Project_Ratings_Project_Project_Ratings_Projected_Project_Project_Ratings_Project_Project_Ratings_Projected_Rating_RefEULCoolingResXSDv3_1_07_xsd.tmp#Project_Project_Ratings_Project_Project_Ratings_Projected_Project_Project_Ratings_Project_Project_Ratings_Projected_Rating_RefEULHotWaterResXSDv3_1_07_xsd.tmp#Project_Project_Ratings_Project_Project_Ratings_Projected_Project_Project_Ratings_Project_Project_Ratings_Projected_Rating_RefEULLgtAplResXSDv3_1_07_xsd.tmp#Project_Project_Ratings_Project_Project_Ratings_Projected_Project_Project_Ratings_Project_Project_Ratings_Projected_Rating_RefECHeatingResXSDv3_1_07_xsd.tmp#Project_Project_Ratings_Project_Project_Ratings_Projected_Project_Project_Ratings_Project_Project_Ratings_Projected_Rating_RefECCoolingResXSDv3_1_07_xsd.tmp#Project_Project_Ratings_Project_Project_Ratings_Projected_Project_Project_Ratings_Project_Project_Ratings_Projected_Rating_RefECHotWaterResXSDv3_1_07_xsd.tmp#Project_Project_Ratings_Project_Project_Ratings_Projected_Project_Project_Ratings_Project_Project_Ratings_Projected_Rating_RefECLgtAplResXSDv3_1_07_xsd.tmp#Project_Project_Ratings_Project_Project_Ratings_Projected_Project_Project_Ratings_Project_Project_Ratings_Projected_Rating_RefCO2ResXSDv3_1_07_xsd.tmp#Project_Project_Ratings_Project_Project_Ratings_Projected_Project_Project_Ratings_Project_Project_Ratings_Projected_Rating_RefSOxResXSDv3_1_07_xsd.tmp#Project_Project_Ratings_Project_Project_Ratings_Projected_Project_Project_Ratings_Project_Project_Ratings_Projected_Rating_RefNOxResXSDv3_1_07_xsd.tmp#Project_Project_Ratings_Project_Project_Ratings_Projected_Project_Project_Ratings_Project_Project_Ratings_Projected_Rating_OPPNetResXSDv3_1_07_xsd.tmp#Project_Project_Ratings_Project_Project_Ratings_Projected_Project_Project_Ratings_Project_Project_Ratings_Projected_Rating_PEfracResXSDv3_1_07_xsd.tmp#Project_Project_Ratings_Project_Project_Ratings_Projected_Project_Project_Ratings_Project_Project_Ratings_Projected_Rating_IADsave
Properties
content complex
Model
Children AnnualElectricity, AnnualGas, AnnualOPP, AnnualOil, AnnualOther, AnnualPropane, CO2, CO2eIndex, CostAppliances, CostCooling, CostHeating, CostHotWater, CostLighting, CostOPP, CostTotal, HERSIndex, IADsave, NOx, OPPNet, PEfrac, PriceElectricity, PriceGas, PriceOil, PricePropane, RateECCooling, RateECHeating, RateECHotWater, RateECLgtApl, RefCO2, RefCostAppliances, RefCostCooling, RefCostHeating, RefCostHotWater, RefCostLighting, RefCostTotal, RefECCooling, RefECHeating, RefECHotWater, RefECLgtApl, RefEULCooling, RefEULHeating, RefEULHotWater, RefEULLgtApl, RefNOx, RefSOx, SOx, nECCooling, nECHeating, nECHotWater, nECLgtApl, nMEULCooling, nMEULHeating, nMEULHotWater, nMEULLgtApl
Instance
<Rating>
  <HERSIndex>{1,1}</HERSIndex>
  <CO2eIndex>{1,1}</CO2eIndex>
  <AnnualElectricity>{1,1}</AnnualElectricity>
  <AnnualGas>{1,1}</AnnualGas>
  <AnnualOil>{1,1}</AnnualOil>
  <AnnualPropane>{1,1}</AnnualPropane>
  <AnnualOPP>{1,1}</AnnualOPP>
  <AnnualOther>{1,1}</AnnualOther>
  <PriceElectricity unit="$/kWh">{1,1}</PriceElectricity>
  <PriceGas unit="$/therm">{1,1}</PriceGas>
  <PriceOil>{1,1}</PriceOil>
  <PricePropane>{1,1}</PricePropane>
  <CostHeating>{1,1}</CostHeating>
  <CostCooling>{1,1}</CostCooling>
  <CostHotWater>{1,1}</CostHotWater>
  <CostLighting>{1,1}</CostLighting>
  <CostAppliances>{1,1}</CostAppliances>
  <CostOPP>{1,1}</CostOPP>
  <CostTotal>{1,1}</CostTotal>
  <RateECHeating>{1,1}</RateECHeating>
  <RateECCooling>{1,1}</RateECCooling>
  <RateECHotWater>{1,1}</RateECHotWater>
  <RateECLgtApl>{1,1}</RateECLgtApl>
  <nMEULHeating>{1,1}</nMEULHeating>
  <nMEULCooling>{1,1}</nMEULCooling>
  <nMEULHotWater>{1,1}</nMEULHotWater>
  <nMEULLgtApl>{1,1}</nMEULLgtApl>
  <nECHeating>{1,1}</nECHeating>
  <nECCooling>{1,1}</nECCooling>
  <nECHotWater>{1,1}</nECHotWater>
  <nECLgtApl>{1,1}</nECLgtApl>
  <CO2>{1,1}</CO2>
  <SOx>{1,1}</SOx>
  <NOx>{1,1}</NOx>
  <RefCostHeating>{1,1}</RefCostHeating>
  <RefCostCooling>{1,1}</RefCostCooling>
  <RefCostHotWater>{1,1}</RefCostHotWater>
  <RefCostLighting>{1,1}</RefCostLighting>
  <RefCostAppliances>{1,1}</RefCostAppliances>
  <RefCostTotal>{1,1}</RefCostTotal>
  <RefEULHeating>{1,1}</RefEULHeating>
  <RefEULCooling>{1,1}</RefEULCooling>
  <RefEULHotWater>{1,1}</RefEULHotWater>
  <RefEULLgtApl>{1,1}</RefEULLgtApl>
  <RefECHeating>{1,1}</RefECHeating>
  <RefECCooling>{1,1}</RefECCooling>
  <RefECHotWater>{1,1}</RefECHotWater>
  <RefECLgtApl>{1,1}</RefECLgtApl>
  <RefCO2>{1,1}</RefCO2>
  <RefSOx>{1,1}</RefSOx>
  <RefNOx>{1,1}</RefNOx>
  <OPPNet>{1,1}</OPPNet>
  <PEfrac>{1,1}</PEfrac>
  <IADsave>{0,1}</IADsave>
</Rating>
Source
<xs:element name="Rating">
  <xs:complexType>
    <xs:sequence>
      <xs:element name="HERSIndex" type="xs:integer"/>
      <xs:element name="CO2eIndex" type="xs:integer"/>
      <xs:element name="AnnualElectricity" type="xs:float" default="0"/>
      <xs:element name="AnnualGas" type="xs:float" default="0"/>
      <xs:element name="AnnualOil" type="xs:float" default="0"/>
      <xs:element name="AnnualPropane" type="xs:float" default="0"/>
      <xs:element name="AnnualOPP" type="xs:float" default="0"/>
      <xs:element name="AnnualOther" type="xs:float" default="0"/>
      <xs:element ref="PriceElectricity"/>
      <xs:element ref="PriceGas"/>
      <xs:element name="PriceOil" type="xs:float" nillable="true"/>
      <xs:element name="PricePropane" type="xs:float" nillable="true"/>
      <xs:element name="CostHeating" type="xs:float" default="0"/>
      <xs:element name="CostCooling" type="xs:float" default="0"/>
      <xs:element name="CostHotWater" type="xs:float" default="0"/>
      <xs:element name="CostLighting" type="xs:float" default="0"/>
      <xs:element name="CostAppliances" type="xs:float" default="0"/>
      <xs:element name="CostOPP" default="0">
        <xs:simpleType>
          <xs:restriction base="xs:float">
            <xs:maxInclusive value="0"/>
          </xs:restriction>
        </xs:simpleType>
      </xs:element>
      <xs:element name="CostTotal" type="xs:float" default="0"/>
      <xs:element name="RateECHeating" type="xs:float">
        <xs:annotation>
          <xs:documentation>Heating Energy Consumption (EC_x) in Rated Home (MBtu)</xs:documentation>
        </xs:annotation>
      </xs:element>
      <xs:element name="RateECCooling" type="xs:float">
        <xs:annotation>
          <xs:documentation>Cooling Energy Consumption (EC_x) in Rated Home (MBtu)</xs:documentation>
        </xs:annotation>
      </xs:element>
      <xs:element name="RateECHotWater" type="xs:float">
        <xs:annotation>
          <xs:documentation>Hot Water Energy Consumption (EC_x) in Rated Home (MBtu)</xs:documentation>
        </xs:annotation>
      </xs:element>
      <xs:element name="RateECLgtApl" type="xs:float">
        <xs:annotation>
          <xs:documentation>Lighting and Appliance Energy Consumption (EULLA) in the Rated Home (MBtu)</xs:documentation>
        </xs:annotation>
      </xs:element>
      <xs:element name="nMEULHeating" type="xs:float">
        <xs:annotation>
          <xs:documentation>Heating normalized Modified End Use Load (nMEUL) in Rated Home (MBtu)</xs:documentation>
        </xs:annotation>
      </xs:element>
      <xs:element name="nMEULCooling" type="xs:float">
        <xs:annotation>
          <xs:documentation>Cooling normalized Modified End Use Load (nMEUL) in Rated Home (MBtu)</xs:documentation>
        </xs:annotation>
      </xs:element>
      <xs:element name="nMEULHotWater" type="xs:float">
        <xs:annotation>
          <xs:documentation>Hot Water normalized Modified End Use Load (nMEUL) in Rated Home (MBtu)</xs:documentation>
        </xs:annotation>
      </xs:element>
      <xs:element name="nMEULLgtApl" type="xs:float">
        <xs:annotation>
          <xs:documentation>Lighting and Appliance load (EULLA) in Rated Home (MBtu)</xs:documentation>
        </xs:annotation>
      </xs:element>
      <xs:element name="nECHeating" type="xs:float">
        <xs:annotation>
          <xs:documentation>normalized Heating Energy Consumption (nEC_x) in Rated Home (MBtu)</xs:documentation>
        </xs:annotation>
      </xs:element>
      <xs:element name="nECCooling" type="xs:float">
        <xs:annotation>
          <xs:documentation>normalized Cooling Energy Consumption (nEC_x) in Rated Home (MBtu)</xs:documentation>
        </xs:annotation>
      </xs:element>
      <xs:element name="nECHotWater" type="xs:float">
        <xs:annotation>
          <xs:documentation>normalized Hot Water Energy Consumption (nEC_x) in Rated Home (MBtu)</xs:documentation>
        </xs:annotation>
      </xs:element>
      <xs:element name="nECLgtApl" type="xs:float">
        <xs:annotation>
          <xs:documentation>Lighting and Appliance Energy Consumption (EULLA) in Rated Home (MBtu)</xs:documentation>
        </xs:annotation>
      </xs:element>
      <xs:element name="CO2" type="xs:float"/>
      <xs:element name="SOx" type="xs:float"/>
      <xs:element name="NOx" type="xs:float"/>
      <xs:element name="RefCostHeating" type="xs:float"/>
      <xs:element name="RefCostCooling" type="xs:float"/>
      <xs:element name="RefCostHotWater" type="xs:float"/>
      <xs:element name="RefCostLighting" type="xs:float"/>
      <xs:element name="RefCostAppliances" type="xs:float"/>
      <xs:element name="RefCostTotal" type="xs:float"/>
      <xs:element name="RefEULHeating" type="xs:float">
        <xs:annotation>
          <xs:documentation>Heating Load (REUL) in Reference Home (MBtu)</xs:documentation>
        </xs:annotation>
      </xs:element>
      <xs:element name="RefEULCooling" type="xs:float">
        <xs:annotation>
          <xs:documentation>Cooling Load (REUL) in Reference Home (MBtu)</xs:documentation>
        </xs:annotation>
      </xs:element>
      <xs:element name="RefEULHotWater" type="xs:float">
        <xs:annotation>
          <xs:documentation>Hot Water Load (REUL) in Reference Home (MBtu)</xs:documentation>
        </xs:annotation>
      </xs:element>
      <xs:element name="RefEULLgtApl" type="xs:float">
        <xs:annotation>
          <xs:documentation>Lighting and Appliance Load (REULLA) in Reference Home (MBtu)</xs:documentation>
        </xs:annotation>
      </xs:element>
      <xs:element name="RefECHeating" type="xs:float">
        <xs:annotation>
          <xs:documentation>Heating Energy Consumption (EC_r) in Reference Home (MBtu)</xs:documentation>
        </xs:annotation>
      </xs:element>
      <xs:element name="RefECCooling" type="xs:float">
        <xs:annotation>
          <xs:documentation>Cooling Energy Consumption (EC_r) in Reference Home (MBtu)</xs:documentation>
        </xs:annotation>
      </xs:element>
      <xs:element name="RefECHotWater" type="xs:float">
        <xs:annotation>
          <xs:documentation>Hot Water Energy Consumption (EC_r) in Reference Home (MBtu)</xs:documentation>
        </xs:annotation>
      </xs:element>
      <xs:element name="RefECLgtApl" type="xs:float">
        <xs:annotation>
          <xs:documentation>Lighting and Appliance Energy Consumption (REULLA) in Reference Home (MBtu)</xs:documentation>
        </xs:annotation>
      </xs:element>
      <xs:element name="RefCO2" type="xs:float"/>
      <xs:element name="RefSOx" type="xs:float"/>
      <xs:element name="RefNOx" type="xs:float"/>
      <xs:element name="OPPNet" type="xs:float"/>
      <xs:element name="PEfrac" type="xs:float"/>
      <xs:element name="IADsave" type="xs:float" minOccurs="0"/>
    </xs:sequence>
  </xs:complexType>
</xs:element>
Schema location file:/Users/ryanschmied/Downloads/ResXSDv3.1.07.xsd
Element Project / Ratings / Projected / Rating / HERSIndex
Namespace No namespace
Diagram
Diagram
Type xs:integer
Properties
content simple
Source
<xs:element name="HERSIndex" type="xs:integer"/>
Schema location file:/Users/ryanschmied/Downloads/ResXSDv3.1.07.xsd
Element Project / Ratings / Projected / Rating / CO2eIndex
Namespace No namespace
Diagram
Diagram
Type xs:integer
Properties
content simple
Source
<xs:element name="CO2eIndex" type="xs:integer"/>
Schema location file:/Users/ryanschmied/Downloads/ResXSDv3.1.07.xsd
Element Project / Ratings / Projected / Rating / AnnualElectricity
Namespace No namespace
Diagram
Diagram
Type xs:float
Properties
content simple
default 0
Source
<xs:element name="AnnualElectricity" type="xs:float" default="0"/>
Schema location file:/Users/ryanschmied/Downloads/ResXSDv3.1.07.xsd
Element Project / Ratings / Projected / Rating / AnnualGas
Namespace No namespace
Diagram
Diagram
Type xs:float
Properties
content simple
default 0
Source
<xs:element name="AnnualGas" type="xs:float" default="0"/>
Schema location file:/Users/ryanschmied/Downloads/ResXSDv3.1.07.xsd
Element Project / Ratings / Projected / Rating / AnnualOil
Namespace No namespace
Diagram
Diagram
Type xs:float
Properties
content simple
default 0
Source
<xs:element name="AnnualOil" type="xs:float" default="0"/>
Schema location file:/Users/ryanschmied/Downloads/ResXSDv3.1.07.xsd
Element Project / Ratings / Projected / Rating / AnnualPropane
Namespace No namespace
Diagram
Diagram
Type xs:float
Properties
content simple
default 0
Source
<xs:element name="AnnualPropane" type="xs:float" default="0"/>
Schema location file:/Users/ryanschmied/Downloads/ResXSDv3.1.07.xsd
Element Project / Ratings / Projected / Rating / AnnualOPP
Namespace No namespace
Diagram
Diagram
Type xs:float
Properties
content simple
default 0
Source
<xs:element name="AnnualOPP" type="xs:float" default="0"/>
Schema location file:/Users/ryanschmied/Downloads/ResXSDv3.1.07.xsd
Element Project / Ratings / Projected / Rating / AnnualOther
Namespace No namespace
Diagram
Diagram
Type xs:float
Properties
content simple
default 0
Source
<xs:element name="AnnualOther" type="xs:float" default="0"/>
Schema location file:/Users/ryanschmied/Downloads/ResXSDv3.1.07.xsd
Element Project / Ratings / Projected / Rating / PriceOil
Namespace No namespace
Diagram
Diagram
Type xs:float
Properties
content simple
nillable true
Source
<xs:element name="PriceOil" type="xs:float" nillable="true"/>
Schema location file:/Users/ryanschmied/Downloads/ResXSDv3.1.07.xsd
Element Project / Ratings / Projected / Rating / PricePropane
Namespace No namespace
Diagram
Diagram
Type xs:float
Properties
content simple
nillable true
Source
<xs:element name="PricePropane" type="xs:float" nillable="true"/>
Schema location file:/Users/ryanschmied/Downloads/ResXSDv3.1.07.xsd
Element Project / Ratings / Projected / Rating / CostHeating
Namespace No namespace
Diagram
Diagram
Type xs:float
Properties
content simple
default 0
Source
<xs:element name="CostHeating" type="xs:float" default="0"/>
Schema location file:/Users/ryanschmied/Downloads/ResXSDv3.1.07.xsd
Element Project / Ratings / Projected / Rating / CostCooling
Namespace No namespace
Diagram
Diagram
Type xs:float
Properties
content simple
default 0
Source
<xs:element name="CostCooling" type="xs:float" default="0"/>
Schema location file:/Users/ryanschmied/Downloads/ResXSDv3.1.07.xsd
Element Project / Ratings / Projected / Rating / CostHotWater
Namespace No namespace
Diagram
Diagram
Type xs:float
Properties
content simple
default 0
Source
<xs:element name="CostHotWater" type="xs:float" default="0"/>
Schema location file:/Users/ryanschmied/Downloads/ResXSDv3.1.07.xsd
Element Project / Ratings / Projected / Rating / CostLighting
Namespace No namespace
Diagram
Diagram
Type xs:float
Properties
content simple
default 0
Source
<xs:element name="CostLighting" type="xs:float" default="0"/>
Schema location file:/Users/ryanschmied/Downloads/ResXSDv3.1.07.xsd
Element Project / Ratings / Projected / Rating / CostAppliances
Namespace No namespace
Diagram
Diagram
Type xs:float
Properties
content simple
default 0
Source
<xs:element name="CostAppliances" type="xs:float" default="0"/>
Schema location file:/Users/ryanschmied/Downloads/ResXSDv3.1.07.xsd
Element Project / Ratings / Projected / Rating / CostOPP
Namespace No namespace
Diagram
Diagram
Type restriction of xs:float
Properties
content simple
default 0
Facets
maxInclusive 0
Source
<xs:element name="CostOPP" default="0">
  <xs:simpleType>
    <xs:restriction base="xs:float">
      <xs:maxInclusive value="0"/>
    </xs:restriction>
  </xs:simpleType>
</xs:element>
Schema location file:/Users/ryanschmied/Downloads/ResXSDv3.1.07.xsd
Element Project / Ratings / Projected / Rating / CostTotal
Namespace No namespace
Diagram
Diagram
Type xs:float
Properties
content simple
default 0
Source
<xs:element name="CostTotal" type="xs:float" default="0"/>
Schema location file:/Users/ryanschmied/Downloads/ResXSDv3.1.07.xsd
Element Project / Ratings / Projected / Rating / RateECHeating
Namespace No namespace
Annotations
Heating Energy Consumption (EC_x) in Rated Home (MBtu)
Diagram
Diagram
Type xs:float
Properties
content simple
Source
<xs:element name="RateECHeating" type="xs:float">
  <xs:annotation>
    <xs:documentation>Heating Energy Consumption (EC_x) in Rated Home (MBtu)</xs:documentation>
  </xs:annotation>
</xs:element>
Schema location file:/Users/ryanschmied/Downloads/ResXSDv3.1.07.xsd
Element Project / Ratings / Projected / Rating / RateECCooling
Namespace No namespace
Annotations
Cooling Energy Consumption (EC_x) in Rated Home (MBtu)
Diagram
Diagram
Type xs:float
Properties
content simple
Source
<xs:element name="RateECCooling" type="xs:float">
  <xs:annotation>
    <xs:documentation>Cooling Energy Consumption (EC_x) in Rated Home (MBtu)</xs:documentation>
  </xs:annotation>
</xs:element>
Schema location file:/Users/ryanschmied/Downloads/ResXSDv3.1.07.xsd
Element Project / Ratings / Projected / Rating / RateECHotWater
Namespace No namespace
Annotations
Hot Water Energy Consumption (EC_x) in Rated Home (MBtu)
Diagram
Diagram
Type xs:float
Properties
content simple
Source
<xs:element name="RateECHotWater" type="xs:float">
  <xs:annotation>
    <xs:documentation>Hot Water Energy Consumption (EC_x) in Rated Home (MBtu)</xs:documentation>
  </xs:annotation>
</xs:element>
Schema location file:/Users/ryanschmied/Downloads/ResXSDv3.1.07.xsd
Element Project / Ratings / Projected / Rating / RateECLgtApl
Namespace No namespace
Annotations
Lighting and Appliance Energy Consumption (EULLA) in the Rated Home (MBtu)
Diagram
Diagram
Type xs:float
Properties
content simple
Source
<xs:element name="RateECLgtApl" type="xs:float">
  <xs:annotation>
    <xs:documentation>Lighting and Appliance Energy Consumption (EULLA) in the Rated Home (MBtu)</xs:documentation>
  </xs:annotation>
</xs:element>
Schema location file:/Users/ryanschmied/Downloads/ResXSDv3.1.07.xsd
Element Project / Ratings / Projected / Rating / nMEULHeating
Namespace No namespace
Annotations
Heating normalized Modified End Use Load (nMEUL) in Rated Home (MBtu)
Diagram
Diagram
Type xs:float
Properties
content simple
Source
<xs:element name="nMEULHeating" type="xs:float">
  <xs:annotation>
    <xs:documentation>Heating normalized Modified End Use Load (nMEUL) in Rated Home (MBtu)</xs:documentation>
  </xs:annotation>
</xs:element>
Schema location file:/Users/ryanschmied/Downloads/ResXSDv3.1.07.xsd
Element Project / Ratings / Projected / Rating / nMEULCooling
Namespace No namespace
Annotations
Cooling normalized Modified End Use Load (nMEUL) in Rated Home (MBtu)
Diagram
Diagram
Type xs:float
Properties
content simple
Source
<xs:element name="nMEULCooling" type="xs:float">
  <xs:annotation>
    <xs:documentation>Cooling normalized Modified End Use Load (nMEUL) in Rated Home (MBtu)</xs:documentation>
  </xs:annotation>
</xs:element>
Schema location file:/Users/ryanschmied/Downloads/ResXSDv3.1.07.xsd
Element Project / Ratings / Projected / Rating / nMEULHotWater
Namespace No namespace
Annotations
Hot Water normalized Modified End Use Load (nMEUL) in Rated Home (MBtu)
Diagram
Diagram
Type xs:float
Properties
content simple
Source
<xs:element name="nMEULHotWater" type="xs:float">
  <xs:annotation>
    <xs:documentation>Hot Water normalized Modified End Use Load (nMEUL) in Rated Home (MBtu)</xs:documentation>
  </xs:annotation>
</xs:element>
Schema location file:/Users/ryanschmied/Downloads/ResXSDv3.1.07.xsd
Element Project / Ratings / Projected / Rating / nMEULLgtApl
Namespace No namespace
Annotations
Lighting and Appliance load (EULLA) in Rated Home (MBtu)
Diagram
Diagram
Type xs:float
Properties
content simple
Source
<xs:element name="nMEULLgtApl" type="xs:float">
  <xs:annotation>
    <xs:documentation>Lighting and Appliance load (EULLA) in Rated Home (MBtu)</xs:documentation>
  </xs:annotation>
</xs:element>
Schema location file:/Users/ryanschmied/Downloads/ResXSDv3.1.07.xsd
Element Project / Ratings / Projected / Rating / nECHeating
Namespace No namespace
Annotations
normalized Heating Energy Consumption (nEC_x) in Rated Home (MBtu)
Diagram
Diagram
Type xs:float
Properties
content simple
Source
<xs:element name="nECHeating" type="xs:float">
  <xs:annotation>
    <xs:documentation>normalized Heating Energy Consumption (nEC_x) in Rated Home (MBtu)</xs:documentation>
  </xs:annotation>
</xs:element>
Schema location file:/Users/ryanschmied/Downloads/ResXSDv3.1.07.xsd
Element Project / Ratings / Projected / Rating / nECCooling
Namespace No namespace
Annotations
normalized Cooling Energy Consumption (nEC_x) in Rated Home (MBtu)
Diagram
Diagram
Type xs:float
Properties
content simple
Source
<xs:element name="nECCooling" type="xs:float">
  <xs:annotation>
    <xs:documentation>normalized Cooling Energy Consumption (nEC_x) in Rated Home (MBtu)</xs:documentation>
  </xs:annotation>
</xs:element>
Schema location file:/Users/ryanschmied/Downloads/ResXSDv3.1.07.xsd
Element Project / Ratings / Projected / Rating / nECHotWater
Namespace No namespace
Annotations
normalized Hot Water Energy Consumption (nEC_x) in Rated Home (MBtu)
Diagram
Diagram
Type xs:float
Properties
content simple
Source
<xs:element name="nECHotWater" type="xs:float">
  <xs:annotation>
    <xs:documentation>normalized Hot Water Energy Consumption (nEC_x) in Rated Home (MBtu)</xs:documentation>
  </xs:annotation>
</xs:element>
Schema location file:/Users/ryanschmied/Downloads/ResXSDv3.1.07.xsd
Element Project / Ratings / Projected / Rating / nECLgtApl
Namespace No namespace
Annotations
Lighting and Appliance Energy Consumption (EULLA) in Rated Home (MBtu)
Diagram
Diagram
Type xs:float
Properties
content simple
Source
<xs:element name="nECLgtApl" type="xs:float">
  <xs:annotation>
    <xs:documentation>Lighting and Appliance Energy Consumption (EULLA) in Rated Home (MBtu)</xs:documentation>
  </xs:annotation>
</xs:element>
Schema location file:/Users/ryanschmied/Downloads/ResXSDv3.1.07.xsd
Element Project / Ratings / Projected / Rating / CO2
Namespace No namespace
Diagram
Diagram
Type xs:float
Properties
content simple
Source
<xs:element name="CO2" type="xs:float"/>
Schema location file:/Users/ryanschmied/Downloads/ResXSDv3.1.07.xsd
Element Project / Ratings / Projected / Rating / SOx
Namespace No namespace
Diagram
Diagram
Type xs:float
Properties
content simple
Source
<xs:element name="SOx" type="xs:float"/>
Schema location file:/Users/ryanschmied/Downloads/ResXSDv3.1.07.xsd
Element Project / Ratings / Projected / Rating / NOx
Namespace No namespace
Diagram
Diagram
Type xs:float
Properties
content simple
Source
<xs:element name="NOx" type="xs:float"/>
Schema location file:/Users/ryanschmied/Downloads/ResXSDv3.1.07.xsd
Element Project / Ratings / Projected / Rating / RefCostHeating
Namespace No namespace
Diagram
Diagram
Type xs:float
Properties
content simple
Source
<xs:element name="RefCostHeating" type="xs:float"/>
Schema location file:/Users/ryanschmied/Downloads/ResXSDv3.1.07.xsd
Element Project / Ratings / Projected / Rating / RefCostCooling
Namespace No namespace
Diagram
Diagram
Type xs:float
Properties
content simple
Source
<xs:element name="RefCostCooling" type="xs:float"/>
Schema location file:/Users/ryanschmied/Downloads/ResXSDv3.1.07.xsd
Element Project / Ratings / Projected / Rating / RefCostHotWater
Namespace No namespace
Diagram
Diagram
Type xs:float
Properties
content simple
Source
<xs:element name="RefCostHotWater" type="xs:float"/>
Schema location file:/Users/ryanschmied/Downloads/ResXSDv3.1.07.xsd
Element Project / Ratings / Projected / Rating / RefCostLighting
Namespace No namespace
Diagram
Diagram
Type xs:float
Properties
content simple
Source
<xs:element name="RefCostLighting" type="xs:float"/>
Schema location file:/Users/ryanschmied/Downloads/ResXSDv3.1.07.xsd
Element Project / Ratings / Projected / Rating / RefCostAppliances
Namespace No namespace
Diagram
Diagram
Type xs:float
Properties
content simple
Source
<xs:element name="RefCostAppliances" type="xs:float"/>
Schema location file:/Users/ryanschmied/Downloads/ResXSDv3.1.07.xsd
Element Project / Ratings / Projected / Rating / RefCostTotal
Namespace No namespace
Diagram
Diagram
Type xs:float
Properties
content simple
Source
<xs:element name="RefCostTotal" type="xs:float"/>
Schema location file:/Users/ryanschmied/Downloads/ResXSDv3.1.07.xsd
Element Project / Ratings / Projected / Rating / RefEULHeating
Namespace No namespace
Annotations
Heating Load (REUL) in Reference Home (MBtu)
Diagram
Diagram
Type xs:float
Properties
content simple
Source
<xs:element name="RefEULHeating" type="xs:float">
  <xs:annotation>
    <xs:documentation>Heating Load (REUL) in Reference Home (MBtu)</xs:documentation>
  </xs:annotation>
</xs:element>
Schema location file:/Users/ryanschmied/Downloads/ResXSDv3.1.07.xsd
Element Project / Ratings / Projected / Rating / RefEULCooling
Namespace No namespace
Annotations
Cooling Load (REUL) in Reference Home (MBtu)
Diagram
Diagram
Type xs:float
Properties
content simple
Source
<xs:element name="RefEULCooling" type="xs:float">
  <xs:annotation>
    <xs:documentation>Cooling Load (REUL) in Reference Home (MBtu)</xs:documentation>
  </xs:annotation>
</xs:element>
Schema location file:/Users/ryanschmied/Downloads/ResXSDv3.1.07.xsd
Element Project / Ratings / Projected / Rating / RefEULHotWater
Namespace No namespace
Annotations
Hot Water Load (REUL) in Reference Home (MBtu)
Diagram
Diagram
Type xs:float
Properties
content simple
Source
<xs:element name="RefEULHotWater" type="xs:float">
  <xs:annotation>
    <xs:documentation>Hot Water Load (REUL) in Reference Home (MBtu)</xs:documentation>
  </xs:annotation>
</xs:element>
Schema location file:/Users/ryanschmied/Downloads/ResXSDv3.1.07.xsd
Element Project / Ratings / Projected / Rating / RefEULLgtApl
Namespace No namespace
Annotations
Lighting and Appliance Load (REULLA) in Reference Home (MBtu)
Diagram
Diagram
Type xs:float
Properties
content simple
Source
<xs:element name="RefEULLgtApl" type="xs:float">
  <xs:annotation>
    <xs:documentation>Lighting and Appliance Load (REULLA) in Reference Home (MBtu)</xs:documentation>
  </xs:annotation>
</xs:element>
Schema location file:/Users/ryanschmied/Downloads/ResXSDv3.1.07.xsd
Element Project / Ratings / Projected / Rating / RefECHeating
Namespace No namespace
Annotations
Heating Energy Consumption (EC_r) in Reference Home (MBtu)
Diagram
Diagram
Type xs:float
Properties
content simple
Source
<xs:element name="RefECHeating" type="xs:float">
  <xs:annotation>
    <xs:documentation>Heating Energy Consumption (EC_r) in Reference Home (MBtu)</xs:documentation>
  </xs:annotation>
</xs:element>
Schema location file:/Users/ryanschmied/Downloads/ResXSDv3.1.07.xsd
Element Project / Ratings / Projected / Rating / RefECCooling
Namespace No namespace
Annotations
Cooling Energy Consumption (EC_r) in Reference Home (MBtu)
Diagram
Diagram
Type xs:float
Properties
content simple
Source
<xs:element name="RefECCooling" type="xs:float">
  <xs:annotation>
    <xs:documentation>Cooling Energy Consumption (EC_r) in Reference Home (MBtu)</xs:documentation>
  </xs:annotation>
</xs:element>
Schema location file:/Users/ryanschmied/Downloads/ResXSDv3.1.07.xsd
Element Project / Ratings / Projected / Rating / RefECHotWater
Namespace No namespace
Annotations
Hot Water Energy Consumption (EC_r) in Reference Home (MBtu)
Diagram
Diagram
Type xs:float
Properties
content simple
Source
<xs:element name="RefECHotWater" type="xs:float">
  <xs:annotation>
    <xs:documentation>Hot Water Energy Consumption (EC_r) in Reference Home (MBtu)</xs:documentation>
  </xs:annotation>
</xs:element>
Schema location file:/Users/ryanschmied/Downloads/ResXSDv3.1.07.xsd
Element Project / Ratings / Projected / Rating / RefECLgtApl
Namespace No namespace
Annotations
Lighting and Appliance Energy Consumption (REULLA) in Reference Home (MBtu)
Diagram
Diagram
Type xs:float
Properties
content simple
Source
<xs:element name="RefECLgtApl" type="xs:float">
  <xs:annotation>
    <xs:documentation>Lighting and Appliance Energy Consumption (REULLA) in Reference Home (MBtu)</xs:documentation>
  </xs:annotation>
</xs:element>
Schema location file:/Users/ryanschmied/Downloads/ResXSDv3.1.07.xsd
Element Project / Ratings / Projected / Rating / RefCO2
Namespace No namespace
Diagram
Diagram
Type xs:float
Properties
content simple
Source
<xs:element name="RefCO2" type="xs:float"/>
Schema location file:/Users/ryanschmied/Downloads/ResXSDv3.1.07.xsd
Element Project / Ratings / Projected / Rating / RefSOx
Namespace No namespace
Diagram
Diagram
Type xs:float
Properties
content simple
Source
<xs:element name="RefSOx" type="xs:float"/>
Schema location file:/Users/ryanschmied/Downloads/ResXSDv3.1.07.xsd
Element Project / Ratings / Projected / Rating / RefNOx
Namespace No namespace
Diagram
Diagram
Type xs:float
Properties
content simple
Source
<xs:element name="RefNOx" type="xs:float"/>
Schema location file:/Users/ryanschmied/Downloads/ResXSDv3.1.07.xsd
Element Project / Ratings / Projected / Rating / OPPNet
Namespace No namespace
Diagram
Diagram
Type xs:float
Properties
content simple
Source
<xs:element name="OPPNet" type="xs:float"/>
Schema location file:/Users/ryanschmied/Downloads/ResXSDv3.1.07.xsd
Element Project / Ratings / Projected / Rating / PEfrac
Namespace No namespace
Diagram
Diagram
Type xs:float
Properties
content simple
Source
<xs:element name="PEfrac" type="xs:float"/>
Schema location file:/Users/ryanschmied/Downloads/ResXSDv3.1.07.xsd
Element Project / Ratings / Projected / Rating / IADsave
Namespace No namespace
Diagram
Diagram
Type xs:float
Properties
content simple
minOccurs 0
Source
<xs:element name="IADsave" type="xs:float" minOccurs="0"/>
Schema location file:/Users/ryanschmied/Downloads/ResXSDv3.1.07.xsd
Element Project / Ratings / Projected / TaxCredit
Namespace No namespace
Diagram
DiagramResXSDv3_1_07_xsd.tmp#Project_Project_Ratings_Project_Project_Ratings_Projected_Project_Project_Ratings_Project_Project_Ratings_Projected_TaxCredit_QualUseHeatingResXSDv3_1_07_xsd.tmp#Project_Project_Ratings_Project_Project_Ratings_Projected_Project_Project_Ratings_Project_Project_Ratings_Projected_TaxCredit_QualUseCoolingResXSDv3_1_07_xsd.tmp#Project_Project_Ratings_Project_Project_Ratings_Projected_Project_Project_Ratings_Project_Project_Ratings_Projected_TaxCredit_QualUseTotalResXSDv3_1_07_xsd.tmp#Project_Project_Ratings_Project_Project_Ratings_Projected_Project_Project_Ratings_Project_Project_Ratings_Projected_TaxCredit_QualLoadHeatingResXSDv3_1_07_xsd.tmp#Project_Project_Ratings_Project_Project_Ratings_Projected_Project_Project_Ratings_Project_Project_Ratings_Projected_TaxCredit_QualLoadCoolingResXSDv3_1_07_xsd.tmp#Project_Project_Ratings_Project_Project_Ratings_Projected_Project_Project_Ratings_Project_Project_Ratings_Projected_TaxCredit_QualLoadTotalResXSDv3_1_07_xsd.tmp#Project_Project_Ratings_Project_Project_Ratings_Projected_Project_Project_Ratings_Project_Project_Ratings_Projected_TaxCredit_RefUseHeatingResXSDv3_1_07_xsd.tmp#Project_Project_Ratings_Project_Project_Ratings_Projected_Project_Project_Ratings_Project_Project_Ratings_Projected_TaxCredit_RefUseCoolingResXSDv3_1_07_xsd.tmp#Project_Project_Ratings_Project_Project_Ratings_Projected_Project_Project_Ratings_Project_Project_Ratings_Projected_TaxCredit_RefUseTotalResXSDv3_1_07_xsd.tmp#Project_Project_Ratings_Project_Project_Ratings_Projected_Project_Project_Ratings_Project_Project_Ratings_Projected_TaxCredit_RefLoadHeatingResXSDv3_1_07_xsd.tmp#Project_Project_Ratings_Project_Project_Ratings_Projected_Project_Project_Ratings_Project_Project_Ratings_Projected_TaxCredit_RefLoadCoolingResXSDv3_1_07_xsd.tmp#Project_Project_Ratings_Project_Project_Ratings_Projected_Project_Project_Ratings_Project_Project_Ratings_Projected_TaxCredit_RefLoadTotalResXSDv3_1_07_xsd.tmp#Project_Project_Ratings_Project_Project_Ratings_Projected_Project_Project_Ratings_Project_Project_Ratings_Projected_TaxCredit_UseSavingsResXSDv3_1_07_xsd.tmp#Project_Project_Ratings_Project_Project_Ratings_Projected_Project_Project_Ratings_Project_Project_Ratings_Projected_TaxCredit_LoadSavings
Properties
content complex
minOccurs 0
Model
Children LoadSavings, QualLoadCooling, QualLoadHeating, QualLoadTotal, QualUseCooling, QualUseHeating, QualUseTotal, RefLoadCooling, RefLoadHeating, RefLoadTotal, RefUseCooling, RefUseHeating, RefUseTotal, UseSavings
Instance
<TaxCredit>
  <QualUseHeating>{1,1}</QualUseHeating>
  <QualUseCooling>{1,1}</QualUseCooling>
  <QualUseTotal>{1,1}</QualUseTotal>
  <QualLoadHeating>{1,1}</QualLoadHeating>
  <QualLoadCooling>{1,1}</QualLoadCooling>
  <QualLoadTotal>{1,1}</QualLoadTotal>
  <RefUseHeating>{1,1}</RefUseHeating>
  <RefUseCooling>{1,1}</RefUseCooling>
  <RefUseTotal>{1,1}</RefUseTotal>
  <RefLoadHeating>{1,1}</RefLoadHeating>
  <RefLoadCooling>{1,1}</RefLoadCooling>
  <RefLoadTotal>{1,1}</RefLoadTotal>
  <UseSavings>{1,1}</UseSavings>
  <LoadSavings>{1,1}</LoadSavings>
</TaxCredit>
Source
<xs:element name="TaxCredit" minOccurs="0">
  <xs:complexType>
    <xs:sequence>
      <xs:element name="QualUseHeating" type="xs:float"/>
      <xs:element name="QualUseCooling" type="xs:float"/>
      <xs:element name="QualUseTotal" type="xs:float"/>
      <xs:element name="QualLoadHeating" type="xs:float"/>
      <xs:element name="QualLoadCooling" type="xs:float"/>
      <xs:element name="QualLoadTotal" type="xs:float"/>
      <xs:element name="RefUseHeating" type="xs:float"/>
      <xs:element name="RefUseCooling" type="xs:float"/>
      <xs:element name="RefUseTotal" type="xs:float"/>
      <xs:element name="RefLoadHeating" type="xs:float"/>
      <xs:element name="RefLoadCooling" type="xs:float"/>
      <xs:element name="RefLoadTotal" type="xs:float"/>
      <xs:element name="UseSavings" type="xs:float"/>
      <xs:element name="LoadSavings" type="xs:float"/>
    </xs:sequence>
  </xs:complexType>
</xs:element>
Schema location file:/Users/ryanschmied/Downloads/ResXSDv3.1.07.xsd
Element Project / Ratings / Projected / TaxCredit / QualUseHeating
Namespace No namespace
Diagram
Diagram
Type xs:float
Properties
content simple
Source
<xs:element name="QualUseHeating" type="xs:float"/>
Schema location file:/Users/ryanschmied/Downloads/ResXSDv3.1.07.xsd
Element Project / Ratings / Projected / TaxCredit / QualUseCooling
Namespace No namespace
Diagram
Diagram
Type xs:float
Properties
content simple
Source
<xs:element name="QualUseCooling" type="xs:float"/>
Schema location file:/Users/ryanschmied/Downloads/ResXSDv3.1.07.xsd
Element Project / Ratings / Projected / TaxCredit / QualUseTotal
Namespace No namespace
Diagram
Diagram
Type xs:float
Properties
content simple
Source
<xs:element name="QualUseTotal" type="xs:float"/>
Schema location file:/Users/ryanschmied/Downloads/ResXSDv3.1.07.xsd
Element Project / Ratings / Projected / TaxCredit / QualLoadHeating
Namespace No namespace
Diagram
Diagram
Type xs:float
Properties
content simple
Source
<xs:element name="QualLoadHeating" type="xs:float"/>
Schema location file:/Users/ryanschmied/Downloads/ResXSDv3.1.07.xsd
Element Project / Ratings / Projected / TaxCredit / QualLoadCooling
Namespace No namespace
Diagram
Diagram
Type xs:float
Properties
content simple
Source
<xs:element name="QualLoadCooling" type="xs:float"/>
Schema location file:/Users/ryanschmied/Downloads/ResXSDv3.1.07.xsd
Element Project / Ratings / Projected / TaxCredit / QualLoadTotal
Namespace No namespace
Diagram
Diagram
Type xs:float
Properties
content simple
Source
<xs:element name="QualLoadTotal" type="xs:float"/>
Schema location file:/Users/ryanschmied/Downloads/ResXSDv3.1.07.xsd
Element Project / Ratings / Projected / TaxCredit / RefUseHeating
Namespace No namespace
Diagram
Diagram
Type xs:float
Properties
content simple
Source
<xs:element name="RefUseHeating" type="xs:float"/>
Schema location file:/Users/ryanschmied/Downloads/ResXSDv3.1.07.xsd
Element Project / Ratings / Projected / TaxCredit / RefUseCooling
Namespace No namespace
Diagram
Diagram
Type xs:float
Properties
content simple
Source
<xs:element name="RefUseCooling" type="xs:float"/>
Schema location file:/Users/ryanschmied/Downloads/ResXSDv3.1.07.xsd
Element Project / Ratings / Projected / TaxCredit / RefUseTotal
Namespace No namespace
Diagram
Diagram
Type xs:float
Properties
content simple
Source
<xs:element name="RefUseTotal" type="xs:float"/>
Schema location file:/Users/ryanschmied/Downloads/ResXSDv3.1.07.xsd
Element Project / Ratings / Projected / TaxCredit / RefLoadHeating
Namespace No namespace
Diagram
Diagram
Type xs:float
Properties
content simple
Source
<xs:element name="RefLoadHeating" type="xs:float"/>
Schema location file:/Users/ryanschmied/Downloads/ResXSDv3.1.07.xsd
Element Project / Ratings / Projected / TaxCredit / RefLoadCooling
Namespace No namespace
Diagram
Diagram
Type xs:float
Properties
content simple
Source
<xs:element name="RefLoadCooling" type="xs:float"/>
Schema location file:/Users/ryanschmied/Downloads/ResXSDv3.1.07.xsd
Element Project / Ratings / Projected / TaxCredit / RefLoadTotal
Namespace No namespace
Diagram
Diagram
Type xs:float
Properties
content simple
Source
<xs:element name="RefLoadTotal" type="xs:float"/>
Schema location file:/Users/ryanschmied/Downloads/ResXSDv3.1.07.xsd
Element Project / Ratings / Projected / TaxCredit / UseSavings
Namespace No namespace
Diagram
Diagram
Type xs:float
Properties
content simple
Source
<xs:element name="UseSavings" type="xs:float"/>
Schema location file:/Users/ryanschmied/Downloads/ResXSDv3.1.07.xsd
Element Project / Ratings / Projected / TaxCredit / LoadSavings
Namespace No namespace
Diagram
Diagram
Type xs:float
Properties
content simple
Source
<xs:element name="LoadSavings" type="xs:float"/>
Schema location file:/Users/ryanschmied/Downloads/ResXSDv3.1.07.xsd
Element Project / Ratings / Projected / EEM
Namespace No namespace
Diagram
DiagramResXSDv3_1_07_xsd.tmp#Project_Project_Ratings_Project_Project_Ratings_Projected_Project_Project_Ratings_Project_Project_Ratings_Projected_EEM_MonthlyEnergySavingsResXSDv3_1_07_xsd.tmp#Project_Project_Ratings_Project_Project_Ratings_Projected_Project_Project_Ratings_Project_Project_Ratings_Projected_EEM_EnergyValue
Properties
content complex
minOccurs 0
Model
Children EnergyValue, MonthlyEnergySavings
Instance
<EEM>
  <MonthlyEnergySavings>{1,1}</MonthlyEnergySavings>
  <EnergyValue>{1,1}</EnergyValue>
</EEM>
Source
<xs:element name="EEM" minOccurs="0">
  <xs:complexType>
    <xs:sequence>
      <xs:element name="MonthlyEnergySavings" type="xs:float" default="0"/>
      <xs:element name="EnergyValue" type="xs:float" default="0"/>
    </xs:sequence>
  </xs:complexType>
</xs:element>
Schema location file:/Users/ryanschmied/Downloads/ResXSDv3.1.07.xsd
Element Project / Ratings / Projected / EEM / MonthlyEnergySavings
Namespace No namespace
Diagram
Diagram
Type xs:float
Properties
content simple
default 0
Source
<xs:element name="MonthlyEnergySavings" type="xs:float" default="0"/>
Schema location file:/Users/ryanschmied/Downloads/ResXSDv3.1.07.xsd
Element Project / Ratings / Projected / EEM / EnergyValue
Namespace No namespace
Diagram
Diagram
Type xs:float
Properties
content simple
default 0
Source
<xs:element name="EnergyValue" type="xs:float" default="0"/>
Schema location file:/Users/ryanschmied/Downloads/ResXSDv3.1.07.xsd
Element Project / Ratings / Projected / EEP
Namespace No namespace
Diagram
DiagramResXSDv3_1_07_xsd.tmp#Project_Project_Ratings_Project_Project_Ratings_Projected_Project_Project_Ratings_Project_Project_Ratings_Projected_EEP_EEPQualifiedResXSDv3_1_07_xsd.tmp#Project_Project_Ratings_Project_Project_Ratings_Projected_Project_Project_Ratings_Project_Project_Ratings_Projected_EEP_ProgramType
Properties
content complex
minOccurs 0
Model
Children EEPQualified, ProgramType
Instance
<EEP>
  <EEPQualified>{1,1}</EEPQualified>
  <ProgramType>{0,1}</ProgramType>
</EEP>
Asserts
Test XPath default namespace Annotation
(((EEPQualified = false()) and not(ProgramType)) or ((EEPQualified = true()) and exists(ProgramType) and (count(./ProgramType/*) gt 0)))
Source
<xs:element name="EEP" minOccurs="0">
  <xs:complexType>
    <xs:sequence>
      <xs:element name="EEPQualified" type="xs:boolean" default="false" minOccurs="1">
        <xs:annotation>
          <xs:documentation>Energy Efficiency Program Qualified?</xs:documentation>
        </xs:annotation>
      </xs:element>
      <xs:element name="ProgramType" minOccurs="0">
        <xs:complexType>
          <xs:all>
            <xs:element name="EPA" type="EPAEstarType" minOccurs="0" maxOccurs="1">
              <xs:annotation>
                <xs:documentation>ENERGY STAR program qualification</xs:documentation>
              </xs:annotation>
            </xs:element>
            <xs:element name="DOE" type="DOEZERHType" minOccurs="0" maxOccurs="1">
              <xs:annotation>
                <xs:documentation>Zero Energy Ready Home program qualification</xs:documentation>
              </xs:annotation>
            </xs:element>
            <xs:element name="IAP" type="IAPType" minOccurs="0" maxOccurs="1">
              <xs:annotation>
                <xs:documentation>Indoor Air-Plus qualification</xs:documentation>
              </xs:annotation>
            </xs:element>
            <xs:element name="OPQ" type="OPQType" minOccurs="0" maxOccurs="1">
              <xs:annotation>
                <xs:documentation>Other Program qualification</xs:documentation>
              </xs:annotation>
            </xs:element>
            <xs:element name="PHIUS" type="PHIUSType" minOccurs="0" maxOccurs="1">
              <xs:annotation>
                <xs:documentation>PHIUS Program qualifiation</xs:documentation>
              </xs:annotation>
            </xs:element>
          </xs:all>
        </xs:complexType>
      </xs:element>
    </xs:sequence>
    <xs:assert test="(((EEPQualified = false()) and not(ProgramType)) or ((EEPQualified = true()) and exists(ProgramType) and (count(./ProgramType/*) gt 0)))"/>
  </xs:complexType>
</xs:element>
Schema location file:/Users/ryanschmied/Downloads/ResXSDv3.1.07.xsd
Element Project / Ratings / Projected / EEP / EEPQualified
Namespace No namespace
Annotations
Energy Efficiency Program Qualified?
Diagram
Diagram
Type xs:boolean
Properties
content simple
minOccurs 1
default false
Source
<xs:element name="EEPQualified" type="xs:boolean" default="false" minOccurs="1">
  <xs:annotation>
    <xs:documentation>Energy Efficiency Program Qualified?</xs:documentation>
  </xs:annotation>
</xs:element>
Schema location file:/Users/ryanschmied/Downloads/ResXSDv3.1.07.xsd
Element Project / Ratings / Projected / EEP / ProgramType
Namespace No namespace
Diagram
DiagramResXSDv3_1_07_xsd.tmp#Project_Project_Ratings_Project_Project_Ratings_Projected_Project_Project_Ratings_Project_Project_Ratings_Projected_EEP_Project_Project_Ratings_Project_Project_Ratings_Projected_Project_Project_Ratings_Project_Project_Ratings_Projected_EEP_ProgramType_EPAResXSDv3_1_07_xsd.tmp#Project_Project_Ratings_Project_Project_Ratings_Projected_Project_Project_Ratings_Project_Project_Ratings_Projected_EEP_Project_Project_Ratings_Project_Project_Ratings_Projected_Project_Project_Ratings_Project_Project_Ratings_Projected_EEP_ProgramType_DOEResXSDv3_1_07_xsd.tmp#Project_Project_Ratings_Project_Project_Ratings_Projected_Project_Project_Ratings_Project_Project_Ratings_Projected_EEP_Project_Project_Ratings_Project_Project_Ratings_Projected_Project_Project_Ratings_Project_Project_Ratings_Projected_EEP_ProgramType_IAPResXSDv3_1_07_xsd.tmp#Project_Project_Ratings_Project_Project_Ratings_Projected_Project_Project_Ratings_Project_Project_Ratings_Projected_EEP_Project_Project_Ratings_Project_Project_Ratings_Projected_Project_Project_Ratings_Project_Project_Ratings_Projected_EEP_ProgramType_OPQResXSDv3_1_07_xsd.tmp#Project_Project_Ratings_Project_Project_Ratings_Projected_Project_Project_Ratings_Project_Project_Ratings_Projected_EEP_Project_Project_Ratings_Project_Project_Ratings_Projected_Project_Project_Ratings_Project_Project_Ratings_Projected_EEP_ProgramType_PHIUS
Properties
content complex
minOccurs 0
Model
Children DOE, EPA, IAP, OPQ, PHIUS
Instance
<ProgramType>
  <EPA>{0,1}</EPA>
  <DOE>{0,1}</DOE>
  <IAP>{0,1}</IAP>
  <OPQ>{0,1}</OPQ>
  <PHIUS>{0,1}</PHIUS>
</ProgramType>
Source
<xs:element name="ProgramType" minOccurs="0">
  <xs:complexType>
    <xs:all>
      <xs:element name="EPA" type="EPAEstarType" minOccurs="0" maxOccurs="1">
        <xs:annotation>
          <xs:documentation>ENERGY STAR program qualification</xs:documentation>
        </xs:annotation>
      </xs:element>
      <xs:element name="DOE" type="DOEZERHType" minOccurs="0" maxOccurs="1">
        <xs:annotation>
          <xs:documentation>Zero Energy Ready Home program qualification</xs:documentation>
        </xs:annotation>
      </xs:element>
      <xs:element name="IAP" type="IAPType" minOccurs="0" maxOccurs="1">
        <xs:annotation>
          <xs:documentation>Indoor Air-Plus qualification</xs:documentation>
        </xs:annotation>
      </xs:element>
      <xs:element name="OPQ" type="OPQType" minOccurs="0" maxOccurs="1">
        <xs:annotation>
          <xs:documentation>Other Program qualification</xs:documentation>
        </xs:annotation>
      </xs:element>
      <xs:element name="PHIUS" type="PHIUSType" minOccurs="0" maxOccurs="1">
        <xs:annotation>
          <xs:documentation>PHIUS Program qualifiation</xs:documentation>
        </xs:annotation>
      </xs:element>
    </xs:all>
  </xs:complexType>
</xs:element>
Schema location file:/Users/ryanschmied/Downloads/ResXSDv3.1.07.xsd
Element Project / Ratings / Projected / EEP / ProgramType / EPA
Namespace No namespace
Annotations
ENERGY STAR program qualification
Diagram
DiagramResXSDv3_1_07_xsd.tmp#EPAEstarType_EPAEnergyStarQualifiedResXSDv3_1_07_xsd.tmp#EPAEstarType_EPANextGenQualifiedResXSDv3_1_07_xsd.tmp#EPAEstarType_EnergyStarBuilderNameResXSDv3_1_07_xsd.tmp#VersionNoResXSDv3_1_07_xsd.tmp#EPAEstarType_NextGenVersionResXSDv3_1_07_xsd.tmp#EPAEstarType_EPAQualificationScoresResXSDv3_1_07_xsd.tmp#EPAEstarType_EPAEstarCertificationsResXSDv3_1_07_xsd.tmp#EPAEstarType
Type EPAEstarType
Properties
content complex
minOccurs 0
maxOccurs 1
Model
Children EPAEnergyStarQualified, EPAEstarCertifications, EPANextGenQualified, EPAQualificationScores, EnergyStarBuilderName, NextGenVersion, VersionNo
Instance
<EPA>
  <EPAEnergyStarQualified>{1,1}</EPAEnergyStarQualified>
  <EPANextGenQualified>{1,1}</EPANextGenQualified>
  <EnergyStarBuilderName>{0,1}</EnergyStarBuilderName>
  <VersionNo>{0,1}</VersionNo>
  <NextGenVersion>{0,1}</NextGenVersion>
  <EPAQualificationScores>{0,1}</EPAQualificationScores>
  <EPAEstarCertifications>{0,1}</EPAEstarCertifications>
</EPA>
Asserts
Test XPath default namespace Annotation
(EPAEnergyStarQualified = false()) or (EPAEnergyStarQualified = true() and (exists(VersionNo) or exists(EnergyStarVersion)) and exists(EPAQualificationScores))
(EPANextGenQualified = false() and not(NextGenVersion)) or (EPANextGenQualified = true() and exists(NextGenVersion))
Source
<xs:element name="EPA" type="EPAEstarType" minOccurs="0" maxOccurs="1">
  <xs:annotation>
    <xs:documentation>ENERGY STAR program qualification</xs:documentation>
  </xs:annotation>
</xs:element>
Schema location file:/Users/ryanschmied/Downloads/ResXSDv3.1.07.xsd
Element Project / Ratings / Projected / EEP / ProgramType / DOE
Namespace No namespace
Annotations
Zero Energy Ready Home program qualification
Diagram
DiagramResXSDv3_1_07_xsd.tmp#DOEZERHType_DOEZERHQualifiedResXSDv3_1_07_xsd.tmp#DOEZERHType_ZERHVersionResXSDv3_1_07_xsd.tmp#DOEZERHType_ZERHPartnerIDResXSDv3_1_07_xsd.tmp#DOEZERHType_RegisteredBuilderResXSDv3_1_07_xsd.tmp#DOEZERHType_DOEQualificationScoresResXSDv3_1_07_xsd.tmp#DOEZERHType_CondSpaceIncBasementResXSDv3_1_07_xsd.tmp#DOEZERHType_CondSpaceExBasementResXSDv3_1_07_xsd.tmp#DOEZERHType_EstimatedAnnualEnergySavingsResXSDv3_1_07_xsd.tmp#DOEZERHType_EstimatedAnnualEmissionReductionsResXSDv3_1_07_xsd.tmp#DOEZERHType_RaterCertificationResXSDv3_1_07_xsd.tmp#DOEZERHType_EStarV3ResXSDv3_1_07_xsd.tmp#DOEZERHType_FenestrationResXSDv3_1_07_xsd.tmp#DOEZERHType_InsulationResXSDv3_1_07_xsd.tmp#DOEZERHType_DuctLocationResXSDv3_1_07_xsd.tmp#DOEZERHType_AppliancesResXSDv3_1_07_xsd.tmp#DOEZERHType_LightingResXSDv3_1_07_xsd.tmp#DOEZERHType_FanEfficiencyResXSDv3_1_07_xsd.tmp#DOEZERHType_RatedPeakLoadResXSDv3_1_07_xsd.tmp#DOEZERHType_ReferencePeakLoadResXSDv3_1_07_xsd.tmp#DOEZERHType_RatedEnergyIntensityResXSDv3_1_07_xsd.tmp#DOEZERHType_IndoorairPLUSResXSDv3_1_07_xsd.tmp#DOEZERHType_DHWdistributionResXSDv3_1_07_xsd.tmp#DOEZERHType_ERVRequirementsResXSDv3_1_07_xsd.tmp#DOEZERHType_RenewableReadyResXSDv3_1_07_xsd.tmp#DOEZERHType_ElectricReadyResXSDv3_1_07_xsd.tmp#DOEZERHType_EVReadyResXSDv3_1_07_xsd.tmp#DOEZERHType_QualifiedviaSamplingResXSDv3_1_07_xsd.tmp#DOEZERHType_CertifiedEPAWaterSenseResXSDv3_1_07_xsd.tmp#DOEZERHType_CertifiedBHSFortifiedResXSDv3_1_07_xsd.tmp#DOEZERHType_FollowedDOEZERHGuideResXSDv3_1_07_xsd.tmp#DOEZERHType_SignedUtilityWaiverResXSDv3_1_07_xsd.tmp#DOEZERHType
Type DOEZERHType
Properties
content complex
minOccurs 0
maxOccurs 1
Model
Children Appliances, CertifiedBHSFortified, CertifiedEPAWaterSense, CondSpaceExBasement, CondSpaceIncBasement, DHWdistribution, DOEQualificationScores, DOEZERHQualified, DuctLocation, ERVRequirements, EStarV3, EVReady, ElectricReady, EstimatedAnnualEmissionReductions, EstimatedAnnualEnergySavings, FanEfficiency, Fenestration, FollowedDOEZERHGuide, IndoorairPLUS, Insulation, Lighting, QualifiedviaSampling, RatedEnergyIntensity, RatedPeakLoad, RaterCertification, ReferencePeakLoad, RegisteredBuilder, RenewableReady, SignedUtilityWaiver, ZERHPartnerID, ZERHVersion
Instance
<DOE>
  <DOEZERHQualified>{1,1}</DOEZERHQualified>
  <ZERHVersion>{1,1}</ZERHVersion>
  <ZERHPartnerID>{1,1}</ZERHPartnerID>
  <RegisteredBuilder>{1,1}</RegisteredBuilder>
  <DOEQualificationScores>{0,1}</DOEQualificationScores>
  <CondSpaceIncBasement>{1,1}</CondSpaceIncBasement>
  <CondSpaceExBasement>{1,1}</CondSpaceExBasement>
  <EstimatedAnnualEnergySavings>{1,1}</EstimatedAnnualEnergySavings>
  <EstimatedAnnualEmissionReductions>{1,1}</EstimatedAnnualEmissionReductions>
  <RaterCertification>{1,1}</RaterCertification>
  <EStarV3>{1,1}</EStarV3>
  <Fenestration>{1,1}</Fenestration>
  <Insulation>{1,1}</Insulation>
  <DuctLocation>{1,1}</DuctLocation>
  <Appliances>{1,1}</Appliances>
  <Lighting>{1,1}</Lighting>
  <FanEfficiency>{1,1}</FanEfficiency>
  <RatedPeakLoad>{1,1}</RatedPeakLoad>
  <ReferencePeakLoad>{1,1}</ReferencePeakLoad>
  <RatedEnergyIntensity>{1,1}</RatedEnergyIntensity>
  <IndoorairPLUS>{1,1}</IndoorairPLUS>
  <DHWdistribution>{1,1}</DHWdistribution>
  <ERVRequirements>{1,1}</ERVRequirements>
  <RenewableReady>{1,1}</RenewableReady>
  <ElectricReady>{1,1}</ElectricReady>
  <EVReady>{1,1}</EVReady>
  <QualifiedviaSampling>{1,1}</QualifiedviaSampling>
  <CertifiedEPAWaterSense>{1,1}</CertifiedEPAWaterSense>
  <CertifiedBHSFortified>{1,1}</CertifiedBHSFortified>
  <FollowedDOEZERHGuide>{1,1}</FollowedDOEZERHGuide>
  <SignedUtilityWaiver>{1,1}</SignedUtilityWaiver>
</DOE>
Asserts
Test XPath default namespace Annotation
(DOEZERHQualified = false()) or (DOEZERHQualified[text()] and (exists(DOEQualificationScores)))
Source
<xs:element name="DOE" type="DOEZERHType" minOccurs="0" maxOccurs="1">
  <xs:annotation>
    <xs:documentation>Zero Energy Ready Home program qualification</xs:documentation>
  </xs:annotation>
</xs:element>
Schema location file:/Users/ryanschmied/Downloads/ResXSDv3.1.07.xsd
Element Project / Ratings / Projected / EEP / ProgramType / IAP
Namespace No namespace
Annotations
Indoor Air-Plus qualification
Diagram
DiagramResXSDv3_1_07_xsd.tmp#IAPType_IndoorairPLUSQualifiedResXSDv3_1_07_xsd.tmp#IAPType_VersionNoResXSDv3_1_07_xsd.tmp#IAPType
Type IAPType
Properties
content complex
minOccurs 0
maxOccurs 1
Model
Children IndoorairPLUSQualified, VersionNo
Instance
<IAP>
  <IndoorairPLUSQualified>{1,1}</IndoorairPLUSQualified>
  <VersionNo>{0,1}</VersionNo>
</IAP>
Asserts
Test XPath default namespace Annotation
(IndoorairPLUSQualified = false()) or (IndoorairPLUSQualified[text()] and (exists(VersionNo)))
Source
<xs:element name="IAP" type="IAPType" minOccurs="0" maxOccurs="1">
  <xs:annotation>
    <xs:documentation>Indoor Air-Plus qualification</xs:documentation>
  </xs:annotation>
</xs:element>
Schema location file:/Users/ryanschmied/Downloads/ResXSDv3.1.07.xsd
Element Project / Ratings / Projected / EEP / ProgramType / OPQ
Namespace No namespace
Annotations
Other Program qualification
Diagram
DiagramResXSDv3_1_07_xsd.tmp#OPQType_OPQQualifiedResXSDv3_1_07_xsd.tmp#OPQType_OPQProgramsResXSDv3_1_07_xsd.tmp#OPQType
Type OPQType
Properties
content complex
minOccurs 0
maxOccurs 1
Model
Children OPQPrograms, OPQQualified
Instance
<OPQ>
  <OPQQualified>{1,1}</OPQQualified>
  <OPQPrograms NumOPQs="">{0,1}</OPQPrograms>
</OPQ>
Asserts
Test XPath default namespace Annotation
(OPQQualified = false()) or (OPQQualified and (OPQPrograms/@NumOPQs > 0))
Source
<xs:element name="OPQ" type="OPQType" minOccurs="0" maxOccurs="1">
  <xs:annotation>
    <xs:documentation>Other Program qualification</xs:documentation>
  </xs:annotation>
</xs:element>
Schema location file:/Users/ryanschmied/Downloads/ResXSDv3.1.07.xsd
Element Project / Ratings / Projected / EEP / ProgramType / PHIUS
Namespace No namespace
Annotations
PHIUS Program qualifiation
Diagram
DiagramResXSDv3_1_07_xsd.tmp#PHIUSType_PHIUSQualifiedResXSDv3_1_07_xsd.tmp#PHIUSType_VersionNoResXSDv3_1_07_xsd.tmp#PHIUSType
Type PHIUSType
Properties
content complex
minOccurs 0
maxOccurs 1
Model
Children PHIUSQualified, VersionNo
Instance
<PHIUS>
  <PHIUSQualified>{1,1}</PHIUSQualified>
  <VersionNo>{0,1}</VersionNo>
</PHIUS>
Asserts
Test XPath default namespace Annotation
(PHIUSQualified = false()) or (PHIUSQualified[text()] and (exists(VersionNo)))
Source
<xs:element name="PHIUS" type="PHIUSType" minOccurs="0" maxOccurs="1">
  <xs:annotation>
    <xs:documentation>PHIUS Program qualifiation</xs:documentation>
  </xs:annotation>
</xs:element>
Schema location file:/Users/ryanschmied/Downloads/ResXSDv3.1.07.xsd
Element Project / Ratings / Projected / HomeEnergyPerformance
Namespace No namespace
Diagram
DiagramResXSDv3_1_07_xsd.tmp#Project_Project_Ratings_Project_Project_Ratings_Projected_Project_Project_Ratings_Project_Project_Ratings_Projected_HomeEnergyPerformance_EnclosureResXSDv3_1_07_xsd.tmp#HVACHeatingSystemsResXSDv3_1_07_xsd.tmp#HVACCoolingSystemsResXSDv3_1_07_xsd.tmp#HVACMechVentSystemsResXSDv3_1_07_xsd.tmp#Project_Project_Ratings_Project_Project_Ratings_Projected_Project_Project_Ratings_Project_Project_Ratings_Projected_HomeEnergyPerformance_HVACDehumidificationSystemsResXSDv3_1_07_xsd.tmp#Project_Project_Ratings_Project_Project_Ratings_Projected_Project_Project_Ratings_Project_Project_Ratings_Projected_HomeEnergyPerformance_LightingAppliancesResXSDv3_1_07_xsd.tmp#HotWaterSystemsResXSDv3_1_07_xsd.tmp#Project_Project_Ratings_Project_Project_Ratings_Projected_Project_Project_Ratings_Project_Project_Ratings_Projected_HomeEnergyPerformance_ProposedEnclosureTightnessResXSDv3_1_07_xsd.tmp#Project_Project_Ratings_Project_Project_Ratings_Projected_Project_Project_Ratings_Project_Project_Ratings_Projected_HomeEnergyPerformance_DuctSystemsResXSDv3_1_07_xsd.tmp#Project_Project_Ratings_Project_Project_Ratings_Projected_Project_Project_Ratings_Project_Project_Ratings_Projected_HomeEnergyPerformance_AddedEnergyFeaturesResXSDv3_1_07_xsd.tmp#Project_Project_Ratings_Project_Project_Ratings_Projected_Project_Project_Ratings_Project_Project_Ratings_Projected_HomeEnergyPerformance_WholeHEEffDesignationsResXSDv3_1_07_xsd.tmp#Project_Project_Ratings_Project_Project_Ratings_Projected_Project_Project_Ratings_Project_Project_Ratings_Projected_HomeEnergyPerformance_ProposedHVACCommissioning
Properties
content complex
Model
Children AddedEnergyFeatures, DuctSystems, Enclosure, HVACCoolingSystems, HVACDehumidificationSystems, HVACHeatingSystems, HVACMechVentSystems, HotWaterSystems, LightingAppliances, ProposedEnclosureTightness, ProposedHVACCommissioning, WholeHEEffDesignations
Instance
<HomeEnergyPerformance>
  <Enclosure>{1,1}</Enclosure>
  <HVACHeatingSystems NumHVACHeatingSystems="1">{1,1}</HVACHeatingSystems>
  <HVACCoolingSystems NumHVACCoolingSystems="1">{1,1}</HVACCoolingSystems>
  <HVACMechVentSystems NumHVACMechVentSystems="">{1,1}</HVACMechVentSystems>
  <HVACDehumidificationSystems NumHVACDehumidificationSystems="">{1,1}</HVACDehumidificationSystems>
  <LightingAppliances>{1,1}</LightingAppliances>
  <HotWaterSystems NumHotWaterSystems="1">{1,1}</HotWaterSystems>
  <ProposedEnclosureTightness>{1,1}</ProposedEnclosureTightness>
  <DuctSystems NumDuctSystems="1">{1,1}</DuctSystems>
  <AddedEnergyFeatures>{1,1}</AddedEnergyFeatures>
  <WholeHEEffDesignations>{0,2}</WholeHEEffDesignations>
  <ProposedHVACCommissioning NumHVACCommissioningSystems="0">{1,1}</ProposedHVACCommissioning>
</HomeEnergyPerformance>
Source
<xs:element name="HomeEnergyPerformance">
  <xs:complexType>
    <xs:sequence>
      <xs:element name="Enclosure" minOccurs="1" maxOccurs="1">
        <xs:complexType>
          <xs:sequence minOccurs="1">
            <xs:element name="AboveGradeFloorA" type="xs:float">
              <xs:annotation>
                <xs:documentation>[A = ∑ Ai for i = 1, n]</xs:documentation>
              </xs:annotation>
            </xs:element>
            <xs:element name="AboveGradeFloorUo" type="xs:float" minOccurs="0">
              <xs:annotation>
                <xs:documentation>[Uo = (∑ (Ui * Ai)) / A for i = 1, n]</xs:documentation>
              </xs:annotation>
            </xs:element>
            <xs:element name="GroundContactFloorA" type="xs:float">
              <xs:annotation>
                <xs:documentation>[A = ∑ Ai for i = 1, n]</xs:documentation>
              </xs:annotation>
            </xs:element>
            <xs:element name="GroundContactFloorUo" type="xs:float" minOccurs="0">
              <xs:annotation>
                <xs:documentation>[Uo = (∑ (Ui * Ai)) / A for i = 1, n] [exterior film coeff = 0]</xs:documentation>
              </xs:annotation>
            </xs:element>
            <xs:element name="CeilingA" type="xs:float">
              <xs:annotation>
                <xs:documentation>[A = ∑ Ai for i = 1, n]</xs:documentation>
              </xs:annotation>
            </xs:element>
            <xs:element name="CeilingUo" type="xs:float" minOccurs="0">
              <xs:annotation>
                <xs:documentation>[Uo = (∑ (Ui * Ai)) / A for i = 1, n]</xs:documentation>
              </xs:annotation>
            </xs:element>
            <xs:element name="AboveGradeWallA" type="xs:float">
              <xs:annotation>
                <xs:documentation>[A = ∑ Ai for i = 1, n]</xs:documentation>
              </xs:annotation>
            </xs:element>
            <xs:element name="AboveGradeWallUo" type="xs:float" minOccurs="0">
              <xs:annotation>
                <xs:documentation>[Uo = (∑ (Ui * Ai)) / A for i = 1, n]</xs:documentation>
              </xs:annotation>
            </xs:element>
            <xs:element name="GroundContactWallA" type="xs:float">
              <xs:annotation>
                <xs:documentation>[A = ∑ Ai for i = 1, n]</xs:documentation>
              </xs:annotation>
            </xs:element>
            <xs:element name="GroundContactWallUo" type="xs:float" minOccurs="0">
              <xs:annotation>
                <xs:documentation>[Uo = (∑ (Ui * Ai)) / A for i = 1, n] [exterior film coeff = 0]</xs:documentation>
              </xs:annotation>
            </xs:element>
            <xs:element name="WindowA" type="xs:float">
              <xs:annotation>
                <xs:documentation>[A = ∑ Ai for i = 1, n]</xs:documentation>
              </xs:annotation>
            </xs:element>
            <xs:element ref="WindowUo"/>
            <xs:element ref="WindowSHGC"/>
            <xs:element name="DoorA" type="xs:float">
              <xs:annotation>
                <xs:documentation>[A = ∑ Ai for i = 1, n]</xs:documentation>
              </xs:annotation>
            </xs:element>
            <xs:element name="DoorUo" type="xs:float" minOccurs="0">
              <xs:annotation>
                <xs:documentation>[Uo = (∑ (Ui * Ai)) / A for i = 1, n]</xs:documentation>
              </xs:annotation>
            </xs:element>
            <xs:element name="OverallEnclosureUA" type="xs:float">
              <xs:annotation>
                <xs:documentation>[Enclosure UA = AG Floor (Uo*A) + Ceiling (Uo*A) + AG Wall (Uo*A) + Window (Uo*A) + Door (Uo*A)]</xs:documentation>
              </xs:annotation>
            </xs:element>
          </xs:sequence>
          <xs:assert test="((AboveGradeFloorA[text()] = 0 and not(AboveGradeFloorUo)) or (AboveGradeFloorA[text()] gt 0 and exists(AboveGradeFloorUo)))"/>
          <xs:assert test="((GroundContactFloorA[text()] = 0 and not(GroundContactFloorUo)) or (GroundContactFloorA[text()] gt 0 and exists(GroundContactFloorUo)))"/>
          <xs:assert test="((CeilingA[text()] = 0 and not(CeilingUo)) or (CeilingA[text()] gt 0 and exists(CeilingUo)))"/>
          <xs:assert test="((AboveGradeWallA[text()] = 0 and not(AboveGradeWallUo)) or (AboveGradeWallA[text()] gt 0 and exists(AboveGradeWallUo)))"/>
          <xs:assert test="((GroundContactWallA[text()] = 0 and not(GroundContactWallUo)) or (GroundContactWallA[text()] gt 0 and exists(GroundContactWallUo)))"/>
          <xs:assert test="((WindowA[text()] = 0 and not(WindowUo) and not(WindowSHGC)) or (WindowA[text()] gt 0 and exists(WindowUo) and exists(WindowSHGC)))"/>
          <xs:assert test="((DoorA[text()] = 0 and not(DoorUo)) or (DoorA[text()] gt 0 and exists(DoorUo)))"/>
          <xs:assert test="OverallEnclosureUA[text()] gt 0"/>
        </xs:complexType>
      </xs:element>
      <xs:element ref="HVACHeatingSystems"/>
      <xs:element ref="HVACCoolingSystems"/>
      <xs:element ref="HVACMechVentSystems"/>
      <xs:element name="HVACDehumidificationSystems" minOccurs="1" maxOccurs="1">
        <xs:complexType>
          <xs:sequence>
            <xs:element name="System" minOccurs="0" maxOccurs="100">
              <xs:complexType>
                <xs:all>
                  <xs:element name="Type">
                    <xs:simpleType>
                      <xs:restriction base="xs:string">
                        <xs:enumeration value="none"/>
                        <xs:enumeration value="standard"/>
                        <xs:enumeration value="eStar"/>
                        <xs:enumeration value="other"/>
                      </xs:restriction>
                    </xs:simpleType>
                  </xs:element>
                  <xs:element name="Capacity" type="xs:float">
                    <xs:annotation>
                      <xs:documentation>Capacity in liters per day</xs:documentation>
                    </xs:annotation>
                  </xs:element>
                  <xs:element name="Efficiency" type="xs:float">
                    <xs:annotation>
                      <xs:documentation>Efficiency in liters per kWh</xs:documentation>
                    </xs:annotation>
                  </xs:element>
                </xs:all>
              </xs:complexType>
            </xs:element>
          </xs:sequence>
          <xs:attribute name="NumHVACDehumidificationSystems" type="xs:int" use="required"/>
          <xs:assert test="(@NumHVACDehumidificationSystems = count(System))"/>
        </xs:complexType>
      </xs:element>
      <xs:element name="LightingAppliances" minOccurs="1" maxOccurs="1">
        <xs:complexType>
          <xs:sequence minOccurs="0">
            <xs:element name="QualifyingLightingLtX" type="xs:float" minOccurs="0">
              <xs:annotation>
                <xs:documentation>percent lumens/watt less than 50</xs:documentation>
              </xs:annotation>
            </xs:element>
            <xs:element name="QualifyingLightingGeX" type="xs:float" minOccurs="0">
              <xs:annotation>
                <xs:documentation>percent fluorescent lighting</xs:documentation>
              </xs:annotation>
            </xs:element>
            <xs:element name="QualifyingLightingLED" type="xs:float" minOccurs="0">
              <xs:annotation>
                <xs:documentation>percent LED lighting</xs:documentation>
              </xs:annotation>
            </xs:element>
            <xs:element name="InteriorLightingFL" type="xs:float">
              <xs:annotation>
                <xs:documentation>float faction for qualifying interior fluorescent lighting (Tier I)</xs:documentation>
              </xs:annotation>
            </xs:element>
            <xs:element name="InteriorLightingLED" type="xs:float">
              <xs:annotation>
                <xs:documentation>float fraction for qualifying interior LED lighting (Tier II)</xs:documentation>
              </xs:annotation>
            </xs:element>
            <xs:element name="ExteriorLightingFL" type="xs:float">
              <xs:annotation>
                <xs:documentation>float fraction for qualifying exterior fluorescent lighting (Tier I)</xs:documentation>
              </xs:annotation>
            </xs:element>
            <xs:element name="ExteriorLightingLED" type="xs:float">
              <xs:annotation>
                <xs:documentation>float fraction for qualifying exterior LED lighting (Tier II)</xs:documentation>
              </xs:annotation>
            </xs:element>
            <xs:element name="GarageLightingFL" type="xs:float" minOccurs="0">
              <xs:annotation>
                <xs:documentation>float fraction for qualifying garage fluorescent lighting (Tier I)</xs:documentation>
              </xs:annotation>
            </xs:element>
            <xs:element name="GarageLightingLED" type="xs:float" minOccurs="0">
              <xs:annotation>
                <xs:documentation>float fraction qualifying garage LED lighting (Tier II)</xs:documentation>
              </xs:annotation>
            </xs:element>
            <xs:element name="Refrigerator" default="standard">
              <xs:simpleType>
                <xs:restriction base="xs:string">
                  <xs:enumeration value="standard"/>
                  <xs:enumeration value="eStar"/>
                </xs:restriction>
              </xs:simpleType>
            </xs:element>
            <xs:element name="DishWasher" default="standard">
              <xs:simpleType>
                <xs:restriction base="xs:string">
                  <xs:enumeration value="standard"/>
                  <xs:enumeration value="eStar"/>
                </xs:restriction>
              </xs:simpleType>
            </xs:element>
            <xs:element name="ClothesWasher" default="standard">
              <xs:simpleType>
                <xs:restriction base="xs:string">
                  <xs:enumeration value="standard"/>
                  <xs:enumeration value="eStar"/>
                </xs:restriction>
              </xs:simpleType>
            </xs:element>
            <xs:element name="ClothesDryer" default="standard">
              <xs:simpleType>
                <xs:restriction base="xs:string">
                  <xs:enumeration value="standard"/>
                  <xs:enumeration value="eStar"/>
                </xs:restriction>
              </xs:simpleType>
            </xs:element>
            <xs:element name="CeilingFans" default="none">
              <xs:simpleType>
                <xs:restriction base="xs:string">
                  <xs:enumeration value="none"/>
                  <xs:enumeration value="standard"/>
                  <xs:enumeration value="eStar"/>
                </xs:restriction>
              </xs:simpleType>
            </xs:element>
          </xs:sequence>
        </xs:complexType>
      </xs:element>
      <xs:element ref="HotWaterSystems"/>
      <xs:element name="ProposedEnclosureTightness" minOccurs="1" maxOccurs="1">
        <xs:complexType>
          <xs:sequence>
            <xs:element name="cfm50" type="xs:float" maxOccurs="unbounded"/>
          </xs:sequence>
        </xs:complexType>
      </xs:element>
      <xs:element name="DuctSystems" minOccurs="1" maxOccurs="1">
        <xs:complexType>
          <xs:sequence>
            <xs:element name="System" minOccurs="1" maxOccurs="100">
              <xs:complexType>
                <xs:all>
                  <xs:element name="Type">
                    <xs:annotation>
                      <xs:documentation>All Ratings using Threshold Analysis, including all Sampled and Threshold Ratings, must use "Threshold Type"</xs:documentation>
                    </xs:annotation>
                    <xs:simpleType>
                      <xs:restriction base="xs:string">
                        <xs:enumeration value="ductless"/>
                        <xs:enumeration value="ducted"/>
                        <xs:enumeration value="Threshold ductless"/>
                        <xs:enumeration value="Threshold ducted"/>
                      </xs:restriction>
                    </xs:simpleType>
                  </xs:element>
                  <xs:element name="TestedLeakageException" minOccurs="0">
                    <xs:annotation>
                      <xs:documentation>Unless DuctSystem is qualified for testing exception or for TotalLeakAlternative, then TestedLeakage entries are required.</xs:documentation>
                    </xs:annotation>
                    <xs:complexType>
                      <xs:all>
                        <xs:element name="QualificationCertification" type="xs:boolean" default="false" minOccurs="1">
                          <xs:annotation>
                            <xs:documentation>Certifies either of two things. First, that this dwelling unit meets the requirements for duct testing exemption in accordance with the RESNET Standard. Or, that it meets the requirements for the total duct leakage alternatives described in the RESNET Standard.</xs:documentation>
                          </xs:annotation>
                        </xs:element>
                        <xs:element name="ExceptionType" minOccurs="0">
                          <xs:simpleType>
                            <xs:restriction base="xs:string">
                              <xs:enumeration value="TestExemptDSE"/>
                              <xs:enumeration value="TotalLeakAlternative"/>
                            </xs:restriction>
                          </xs:simpleType>
                        </xs:element>
                        <xs:element name="ProposedTotalLeakValue" minOccurs="0">
                          <xs:annotation>
                            <xs:documentation>Proposed Total Duct Leakage test result value (cfm25 - cubic feet per minute at 25 Pa pressurization) obtained from testing of the Rated Dwelling Unit that is qualified for Tested Leakage Exception.</xs:documentation>
                          </xs:annotation>
                          <xs:complexType>
                            <xs:simpleContent>
                              <xs:extension base="xs:float">
                                <xs:attribute fixed="cfm25" name="unit"/>
                              </xs:extension>
                            </xs:simpleContent>
                          </xs:complexType>
                        </xs:element>
                        <xs:element name="PercentDuctInsideAttached" type="xs:float" minOccurs="0">
                          <xs:annotation>
                            <xs:documentation>Percentage of duct area inside the Conditioned Space Volume for Attached Dwelling Unit qualified for Tested Leakage Exception.</xs:documentation>
                          </xs:annotation>
                        </xs:element>
                        <xs:element name="AirHandlerInsideAttached" type="xs:boolean" default="false" minOccurs="0">
                          <xs:annotation>
                            <xs:documentation>Determination if air handler unit is within the Conditioned Space Volume for Attached Dwelling units qualified for Tested Leakage Exception.</xs:documentation>
                          </xs:annotation>
                        </xs:element>
                      </xs:all>
                    </xs:complexType>
                  </xs:element>
                  <xs:element name="ProposedLeakage" minOccurs="0">
                    <xs:annotation>
                      <xs:documentation>Enter the proposed duct leakage for the duct system</xs:documentation>
                    </xs:annotation>
                    <xs:complexType>
                      <xs:all>
                        <xs:element name="Proposedcfm25out" type="xs:float" minOccurs="0"/>
                        <xs:element name="Proposedcfm25total" type="xs:float" minOccurs="0"/>
                      </xs:all>
                    </xs:complexType>
                  </xs:element>
                  <xs:element name="SupplyDuctsCondSpace" type="xs:float">
                    <xs:annotation>
                      <xs:documentation>% supply ducts located in conditioned space</xs:documentation>
                    </xs:annotation>
                  </xs:element>
                  <xs:element name="ReturnDuctsCondSpace" type="xs:float">
                    <xs:annotation>
                      <xs:documentation>% return ducts located in conditioned space</xs:documentation>
                    </xs:annotation>
                  </xs:element>
                </xs:all>
              </xs:complexType>
            </xs:element>
          </xs:sequence>
          <xs:attribute name="NumDuctSystems" type="xs:int" default="1"/>
          <xs:assert test="(@NumDuctSystems = count(System))"/>
        </xs:complexType>
      </xs:element>
      <xs:element name="AddedEnergyFeatures" minOccurs="1" maxOccurs="1">
        <xs:complexType>
          <xs:sequence>
            <xs:element name="OPP">
              <xs:complexType>
                <xs:sequence>
                  <xs:element name="CheckOPP" type="xs:boolean" default="false" minOccurs="0">
                    <xs:annotation>
                      <xs:documentation>On-site Power Production (OPP)</xs:documentation>
                    </xs:annotation>
                  </xs:element>
                  <xs:element name="Type" minOccurs="0">
                    <xs:simpleType>
                      <xs:restriction base="xs:string">
                        <xs:enumeration value="PV"/>
                        <xs:enumeration value="CHP"/>
                        <xs:enumeration value="wind"/>
                        <xs:enumeration value="other"/>
                      </xs:restriction>
                    </xs:simpleType>
                  </xs:element>
                  <xs:element name="NetPowerProduction" type="xs:float" minOccurs="0">
                    <xs:annotation>
                      <xs:documentation>Net power production</xs:documentation>
                    </xs:annotation>
                  </xs:element>
                </xs:sequence>
                <xs:assert test="(not(CheckOPP) or (CheckOPP = false() and not(Type) and not(NetPowerProduction)) or (CheckOPP = true() and Type and NetPowerProduction))"/>
              </xs:complexType>
            </xs:element>
            <xs:element name="SolarHotWaterSystems" minOccurs="0" maxOccurs="1">
              <xs:complexType>
                <xs:sequence>
                  <xs:element name="SHWS" type="xs:boolean" default="false">
                    <xs:annotation>
                      <xs:documentation>Solar Hot Water Systems</xs:documentation>
                    </xs:annotation>
                  </xs:element>
                  <xs:element name="Type" minOccurs="0">
                    <xs:simpleType>
                      <xs:restriction base="xs:string">
                        <xs:enumeration value="direct"/>
                        <xs:enumeration value="indirect"/>
                        <xs:enumeration value="ICS"/>
                      </xs:restriction>
                    </xs:simpleType>
                  </xs:element>
                  <xs:element name="ProjectedSavings" type="xs:float" minOccurs="0">
                    <xs:annotation>
                      <xs:documentation>Enter Projected annual MBtu savings for Solar Hot Water System</xs:documentation>
                    </xs:annotation>
                  </xs:element>
                  <xs:element name="SolarFraction" type="xs:float" minOccurs="0">
                    <xs:annotation>
                      <xs:documentation>Enter the Solar Fraction as a float value for solar hot water system)</xs:documentation>
                    </xs:annotation>
                  </xs:element>
                </xs:sequence>
                <xs:assert test="((SHWS[text()] = false() and not(Type) and not(ProjectedSavings) and not(SolarFraction)) or (SHWS[text()] = true() and exists(Type) and exists(ProjectedSavings) and exists(SolarFraction)))"/>
              </xs:complexType>
            </xs:element>
            <xs:element name="DWHR" minOccurs="1" maxOccurs="1">
              <xs:complexType>
                <xs:sequence>
                  <xs:element name="CheckDWHR" type="xs:boolean" default="false" minOccurs="0">
                    <xs:annotation>
                      <xs:documentation>Drain Water Heat Recovery Systems (DWHR)</xs:documentation>
                    </xs:annotation>
                  </xs:element>
                  <xs:element name="DWHREfficiency" type="xs:float" default="46" minOccurs="0">
                    <xs:annotation>
                      <xs:documentation>DWHR efficiency (% - default = 46%)</xs:documentation>
                    </xs:annotation>
                  </xs:element>
                  <xs:element name="FacilitiesServed" default="one" minOccurs="0">
                    <xs:simpleType>
                      <xs:restriction base="xs:string">
                        <xs:enumeration value="one"/>
                        <xs:enumeration value="all"/>
                      </xs:restriction>
                    </xs:simpleType>
                  </xs:element>
                  <xs:element name="EqualFlow" type="xs:boolean" default="false" minOccurs="0"/>
                  <xs:element name="ProjectedSavings" type="xs:float" minOccurs="0">
                    <xs:annotation>
                      <xs:documentation>Projected Savings (MBtu/y = Rated EC_x - Reference EC_r)</xs:documentation>
                    </xs:annotation>
                  </xs:element>
                </xs:sequence>
                <xs:assert test="((CheckDWHR[text()] = false() and not(DWHREfficiency) and not(FacilitiesServed) and not(EqualFlow) and not(ProjectedSavings)) or (CheckDWHR[text()] = true() and exists(DWHREfficiency) and exists(FacilitiesServed) and exists(EqualFlow) and exists(ProjectedSavings)))"/>
              </xs:complexType>
            </xs:element>
            <xs:element name="ACHotWaterHeatRecovery" minOccurs="1" maxOccurs="1">
              <xs:complexType>
                <xs:sequence>
                  <xs:element name="ACHWHRecovery" type="xs:boolean" default="false">
                    <xs:annotation>
                      <xs:documentation>Air Conditioner Heat Recovery Unit (HRU) also known as a desuperheater</xs:documentation>
                    </xs:annotation>
                  </xs:element>
                  <xs:element name="ProjectedSavings" type="xs:float" minOccurs="0">
                    <xs:annotation>
                      <xs:documentation>Projected Savings (MBtu/y = Rated EC_x - Reference EC_r)</xs:documentation>
                    </xs:annotation>
                  </xs:element>
                </xs:sequence>
                <xs:assert test="((ACHWHRecovery[text()] = false() and not(ProjectedSavings)) or (ACHWHRecovery[text()] = true() and exists(ProjectedSavings)))"/>
              </xs:complexType>
            </xs:element>
          </xs:sequence>
        </xs:complexType>
      </xs:element>
      <xs:element name="WholeHEEffDesignations" minOccurs="0" maxOccurs="2">
        <xs:complexType>
          <xs:sequence>
            <xs:element name="EPAEStarNewHome" type="xs:boolean" default="false"/>
            <xs:element name="DOEZHRH" type="xs:boolean" default="false"/>
          </xs:sequence>
        </xs:complexType>
      </xs:element>
      <xs:element name="ProposedHVACCommissioning">
        <xs:complexType>
          <xs:sequence maxOccurs="1">
            <xs:element name="System" minOccurs="1" maxOccurs="100">
              <xs:complexType>
                <xs:all>
                  <xs:element name="SystemID" type="xs:string">
                    <xs:annotation>
                      <xs:documentation>Provide unique identification for this HVAC system (e.g. Cooling-01)</xs:documentation>
                    </xs:annotation>
                  </xs:element>
                  <xs:element name="SystemIsGraded" type="xs:boolean" default="false">
                    <xs:annotation>
                      <xs:documentation>(true/false)</xs:documentation>
                    </xs:annotation>
                  </xs:element>
                  <xs:element name="ProposedBlowerFanGrade" minOccurs="0">
                    <xs:annotation>
                      <xs:documentation>Blower fan volumetric airflow grade</xs:documentation>
                    </xs:annotation>
                    <xs:simpleType>
                      <xs:annotation>
                        <xs:documentation/>
                      </xs:annotation>
                      <xs:restriction base="xs:string">
                        <xs:enumeration value="I"/>
                        <xs:enumeration value="II"/>
                        <xs:enumeration value="III"/>
                      </xs:restriction>
                    </xs:simpleType>
                  </xs:element>
                  <xs:element name="ProposedBlowerFanWattDraw" minOccurs="0">
                    <xs:annotation>
                      <xs:documentation/>
                    </xs:annotation>
                    <xs:simpleType>
                      <xs:annotation>
                        <xs:documentation/>
                      </xs:annotation>
                      <xs:restriction base="xs:string">
                        <xs:enumeration value="I"/>
                        <xs:enumeration value="II"/>
                        <xs:enumeration value="III"/>
                      </xs:restriction>
                    </xs:simpleType>
                  </xs:element>
                  <xs:element name="ProposedRefrigerantCharge" minOccurs="0">
                    <xs:annotation>
                      <xs:documentation/>
                    </xs:annotation>
                    <xs:simpleType>
                      <xs:annotation>
                        <xs:documentation/>
                      </xs:annotation>
                      <xs:restriction base="xs:string">
                        <xs:enumeration value="I"/>
                        <xs:enumeration value="III"/>
                      </xs:restriction>
                    </xs:simpleType>
                  </xs:element>
                </xs:all>
                <xs:assert test="                     if (SystemIsGraded = true()) then                      exists(ProposedBlowerFanGrade) and exists(ProposedBlowerFanWattDraw) and exists(ProposedRefrigerantCharge)                     else                      true()" xerces:message="If 'SystemIsGraded' is true then 'ProposedBlowerFanGrade and ProposedBlowerFanWattDraw' and 'ProposedRefrigerantCharge' should exists."/>
              </xs:complexType>
            </xs:element>
          </xs:sequence>
          <xs:attribute name="NumHVACCommissioningSystems" type="xs:int" default="0"/>
          <xs:assert test="(@NumHVACCommissioningSystems = count(System))" xerces:message="The number of System should match with value of NumHVACCommissioningSystems. "/>
        </xs:complexType>
        <xs:key name="ProjSystemIDkey">
          <xs:selector xpath="System"/>
          <xs:field xpath="SystemID"/>
        </xs:key>
      </xs:element>
    </xs:sequence>
  </xs:complexType>
</xs:element>
Schema location file:/Users/ryanschmied/Downloads/ResXSDv3.1.07.xsd
Element Project / Ratings / Projected / HomeEnergyPerformance / Enclosure
Namespace No namespace
Diagram
DiagramResXSDv3_1_07_xsd.tmp#Project_Project_Ratings_Project_Project_Ratings_Projected_Project_Project_Ratings_Project_Project_Ratings_Projected_HomeEnergyPerformance_Project_Project_Ratings_Project_Project_Ratings_Projected_Project_Project_Ratings_Project_Project_Ratings_Projected_HomeEnergyPerformance_Enclosure_AboveGradeFloorAResXSDv3_1_07_xsd.tmp#Project_Project_Ratings_Project_Project_Ratings_Projected_Project_Project_Ratings_Project_Project_Ratings_Projected_HomeEnergyPerformance_Project_Project_Ratings_Project_Project_Ratings_Projected_Project_Project_Ratings_Project_Project_Ratings_Projected_HomeEnergyPerformance_Enclosure_AboveGradeFloorUoResXSDv3_1_07_xsd.tmp#Project_Project_Ratings_Project_Project_Ratings_Projected_Project_Project_Ratings_Project_Project_Ratings_Projected_HomeEnergyPerformance_Project_Project_Ratings_Project_Project_Ratings_Projected_Project_Project_Ratings_Project_Project_Ratings_Projected_HomeEnergyPerformance_Enclosure_GroundContactFloorAResXSDv3_1_07_xsd.tmp#Project_Project_Ratings_Project_Project_Ratings_Projected_Project_Project_Ratings_Project_Project_Ratings_Projected_HomeEnergyPerformance_Project_Project_Ratings_Project_Project_Ratings_Projected_Project_Project_Ratings_Project_Project_Ratings_Projected_HomeEnergyPerformance_Enclosure_GroundContactFloorUoResXSDv3_1_07_xsd.tmp#Project_Project_Ratings_Project_Project_Ratings_Projected_Project_Project_Ratings_Project_Project_Ratings_Projected_HomeEnergyPerformance_Project_Project_Ratings_Project_Project_Ratings_Projected_Project_Project_Ratings_Project_Project_Ratings_Projected_HomeEnergyPerformance_Enclosure_CeilingAResXSDv3_1_07_xsd.tmp#Project_Project_Ratings_Project_Project_Ratings_Projected_Project_Project_Ratings_Project_Project_Ratings_Projected_HomeEnergyPerformance_Project_Project_Ratings_Project_Project_Ratings_Projected_Project_Project_Ratings_Project_Project_Ratings_Projected_HomeEnergyPerformance_Enclosure_CeilingUoResXSDv3_1_07_xsd.tmp#Project_Project_Ratings_Project_Project_Ratings_Projected_Project_Project_Ratings_Project_Project_Ratings_Projected_HomeEnergyPerformance_Project_Project_Ratings_Project_Project_Ratings_Projected_Project_Project_Ratings_Project_Project_Ratings_Projected_HomeEnergyPerformance_Enclosure_AboveGradeWallAResXSDv3_1_07_xsd.tmp#Project_Project_Ratings_Project_Project_Ratings_Projected_Project_Project_Ratings_Project_Project_Ratings_Projected_HomeEnergyPerformance_Project_Project_Ratings_Project_Project_Ratings_Projected_Project_Project_Ratings_Project_Project_Ratings_Projected_HomeEnergyPerformance_Enclosure_AboveGradeWallUoResXSDv3_1_07_xsd.tmp#Project_Project_Ratings_Project_Project_Ratings_Projected_Project_Project_Ratings_Project_Project_Ratings_Projected_HomeEnergyPerformance_Project_Project_Ratings_Project_Project_Ratings_Projected_Project_Project_Ratings_Project_Project_Ratings_Projected_HomeEnergyPerformance_Enclosure_GroundContactWallAResXSDv3_1_07_xsd.tmp#Project_Project_Ratings_Project_Project_Ratings_Projected_Project_Project_Ratings_Project_Project_Ratings_Projected_HomeEnergyPerformance_Project_Project_Ratings_Project_Project_Ratings_Projected_Project_Project_Ratings_Project_Project_Ratings_Projected_HomeEnergyPerformance_Enclosure_GroundContactWallUoResXSDv3_1_07_xsd.tmp#Project_Project_Ratings_Project_Project_Ratings_Projected_Project_Project_Ratings_Project_Project_Ratings_Projected_HomeEnergyPerformance_Project_Project_Ratings_Project_Project_Ratings_Projected_Project_Project_Ratings_Project_Project_Ratings_Projected_HomeEnergyPerformance_Enclosure_WindowAResXSDv3_1_07_xsd.tmp#WindowUoResXSDv3_1_07_xsd.tmp#WindowSHGCResXSDv3_1_07_xsd.tmp#Project_Project_Ratings_Project_Project_Ratings_Projected_Project_Project_Ratings_Project_Project_Ratings_Projected_HomeEnergyPerformance_Project_Project_Ratings_Project_Project_Ratings_Projected_Project_Project_Ratings_Project_Project_Ratings_Projected_HomeEnergyPerformance_Enclosure_DoorAResXSDv3_1_07_xsd.tmp#Project_Project_Ratings_Project_Project_Ratings_Projected_Project_Project_Ratings_Project_Project_Ratings_Projected_HomeEnergyPerformance_Project_Project_Ratings_Project_Project_Ratings_Projected_Project_Project_Ratings_Project_Project_Ratings_Projected_HomeEnergyPerformance_Enclosure_DoorUoResXSDv3_1_07_xsd.tmp#Project_Project_Ratings_Project_Project_Ratings_Projected_Project_Project_Ratings_Project_Project_Ratings_Projected_HomeEnergyPerformance_Project_Project_Ratings_Project_Project_Ratings_Projected_Project_Project_Ratings_Project_Project_Ratings_Projected_HomeEnergyPerformance_Enclosure_OverallEnclosureUA
Properties
content complex
minOccurs 1
maxOccurs 1
Model
Children AboveGradeFloorA, AboveGradeFloorUo, AboveGradeWallA, AboveGradeWallUo, CeilingA, CeilingUo, DoorA, DoorUo, GroundContactFloorA, GroundContactFloorUo, GroundContactWallA, GroundContactWallUo, OverallEnclosureUA, WindowA, WindowSHGC, WindowUo
Instance
<Enclosure>
  <AboveGradeFloorA>{1,1}</AboveGradeFloorA>
  <AboveGradeFloorUo>{0,1}</AboveGradeFloorUo>
  <GroundContactFloorA>{1,1}</GroundContactFloorA>
  <GroundContactFloorUo>{0,1}</GroundContactFloorUo>
  <CeilingA>{1,1}</CeilingA>
  <CeilingUo>{0,1}</CeilingUo>
  <AboveGradeWallA>{1,1}</AboveGradeWallA>
  <AboveGradeWallUo>{0,1}</AboveGradeWallUo>
  <GroundContactWallA>{1,1}</GroundContactWallA>
  <GroundContactWallUo>{0,1}</GroundContactWallUo>
  <WindowA>{1,1}</WindowA>
  <WindowUo>{1,1}</WindowUo>
  <WindowSHGC>{1,1}</WindowSHGC>
  <DoorA>{1,1}</DoorA>
  <DoorUo>{0,1}</DoorUo>
  <OverallEnclosureUA>{1,1}</OverallEnclosureUA>
</Enclosure>
Asserts
Test XPath default namespace Annotation
((AboveGradeFloorA[text()] = 0 and not(AboveGradeFloorUo)) or (AboveGradeFloorA[text()] gt 0 and exists(AboveGradeFloorUo)))
((GroundContactFloorA[text()] = 0 and not(GroundContactFloorUo)) or (GroundContactFloorA[text()] gt 0 and exists(GroundContactFloorUo)))
((CeilingA[text()] = 0 and not(CeilingUo)) or (CeilingA[text()] gt 0 and exists(CeilingUo)))
((AboveGradeWallA[text()] = 0 and not(AboveGradeWallUo)) or (AboveGradeWallA[text()] gt 0 and exists(AboveGradeWallUo)))
((GroundContactWallA[text()] = 0 and not(GroundContactWallUo)) or (GroundContactWallA[text()] gt 0 and exists(GroundContactWallUo)))
((WindowA[text()] = 0 and not(WindowUo) and not(WindowSHGC)) or (WindowA[text()] gt 0 and exists(WindowUo) and exists(WindowSHGC)))
((DoorA[text()] = 0 and not(DoorUo)) or (DoorA[text()] gt 0 and exists(DoorUo)))
OverallEnclosureUA[text()] gt 0
Source
<xs:element name="Enclosure" minOccurs="1" maxOccurs="1">
  <xs:complexType>
    <xs:sequence minOccurs="1">
      <xs:element name="AboveGradeFloorA" type="xs:float">
        <xs:annotation>
          <xs:documentation>[A = ∑ Ai for i = 1, n]</xs:documentation>
        </xs:annotation>
      </xs:element>
      <xs:element name="AboveGradeFloorUo" type="xs:float" minOccurs="0">
        <xs:annotation>
          <xs:documentation>[Uo = (∑ (Ui * Ai)) / A for i = 1, n]</xs:documentation>
        </xs:annotation>
      </xs:element>
      <xs:element name="GroundContactFloorA" type="xs:float">
        <xs:annotation>
          <xs:documentation>[A = ∑ Ai for i = 1, n]</xs:documentation>
        </xs:annotation>
      </xs:element>
      <xs:element name="GroundContactFloorUo" type="xs:float" minOccurs="0">
        <xs:annotation>
          <xs:documentation>[Uo = (∑ (Ui * Ai)) / A for i = 1, n] [exterior film coeff = 0]</xs:documentation>
        </xs:annotation>
      </xs:element>
      <xs:element name="CeilingA" type="xs:float">
        <xs:annotation>
          <xs:documentation>[A = ∑ Ai for i = 1, n]</xs:documentation>
        </xs:annotation>
      </xs:element>
      <xs:element name="CeilingUo" type="xs:float" minOccurs="0">
        <xs:annotation>
          <xs:documentation>[Uo = (∑ (Ui * Ai)) / A for i = 1, n]</xs:documentation>
        </xs:annotation>
      </xs:element>
      <xs:element name="AboveGradeWallA" type="xs:float">
        <xs:annotation>
          <xs:documentation>[A = ∑ Ai for i = 1, n]</xs:documentation>
        </xs:annotation>
      </xs:element>
      <xs:element name="AboveGradeWallUo" type="xs:float" minOccurs="0">
        <xs:annotation>
          <xs:documentation>[Uo = (∑ (Ui * Ai)) / A for i = 1, n]</xs:documentation>
        </xs:annotation>
      </xs:element>
      <xs:element name="GroundContactWallA" type="xs:float">
        <xs:annotation>
          <xs:documentation>[A = ∑ Ai for i = 1, n]</xs:documentation>
        </xs:annotation>
      </xs:element>
      <xs:element name="GroundContactWallUo" type="xs:float" minOccurs="0">
        <xs:annotation>
          <xs:documentation>[Uo = (∑ (Ui * Ai)) / A for i = 1, n] [exterior film coeff = 0]</xs:documentation>
        </xs:annotation>
      </xs:element>
      <xs:element name="WindowA" type="xs:float">
        <xs:annotation>
          <xs:documentation>[A = ∑ Ai for i = 1, n]</xs:documentation>
        </xs:annotation>
      </xs:element>
      <xs:element ref="WindowUo"/>
      <xs:element ref="WindowSHGC"/>
      <xs:element name="DoorA" type="xs:float">
        <xs:annotation>
          <xs:documentation>[A = ∑ Ai for i = 1, n]</xs:documentation>
        </xs:annotation>
      </xs:element>
      <xs:element name="DoorUo" type="xs:float" minOccurs="0">
        <xs:annotation>
          <xs:documentation>[Uo = (∑ (Ui * Ai)) / A for i = 1, n]</xs:documentation>
        </xs:annotation>
      </xs:element>
      <xs:element name="OverallEnclosureUA" type="xs:float">
        <xs:annotation>
          <xs:documentation>[Enclosure UA = AG Floor (Uo*A) + Ceiling (Uo*A) + AG Wall (Uo*A) + Window (Uo*A) + Door (Uo*A)]</xs:documentation>
        </xs:annotation>
      </xs:element>
    </xs:sequence>
    <xs:assert test="((AboveGradeFloorA[text()] = 0 and not(AboveGradeFloorUo)) or (AboveGradeFloorA[text()] gt 0 and exists(AboveGradeFloorUo)))"/>
    <xs:assert test="((GroundContactFloorA[text()] = 0 and not(GroundContactFloorUo)) or (GroundContactFloorA[text()] gt 0 and exists(GroundContactFloorUo)))"/>
    <xs:assert test="((CeilingA[text()] = 0 and not(CeilingUo)) or (CeilingA[text()] gt 0 and exists(CeilingUo)))"/>
    <xs:assert test="((AboveGradeWallA[text()] = 0 and not(AboveGradeWallUo)) or (AboveGradeWallA[text()] gt 0 and exists(AboveGradeWallUo)))"/>
    <xs:assert test="((GroundContactWallA[text()] = 0 and not(GroundContactWallUo)) or (GroundContactWallA[text()] gt 0 and exists(GroundContactWallUo)))"/>
    <xs:assert test="((WindowA[text()] = 0 and not(WindowUo) and not(WindowSHGC)) or (WindowA[text()] gt 0 and exists(WindowUo) and exists(WindowSHGC)))"/>
    <xs:assert test="((DoorA[text()] = 0 and not(DoorUo)) or (DoorA[text()] gt 0 and exists(DoorUo)))"/>
    <xs:assert test="OverallEnclosureUA[text()] gt 0"/>
  </xs:complexType>
</xs:element>
Schema location file:/Users/ryanschmied/Downloads/ResXSDv3.1.07.xsd
Element Project / Ratings / Projected / HomeEnergyPerformance / Enclosure / AboveGradeFloorA
Namespace No namespace
Annotations
[A = ∑ Ai  for i = 1, n]
Diagram
Diagram
Type xs:float
Properties
content simple
Source
<xs:element name="AboveGradeFloorA" type="xs:float">
  <xs:annotation>
    <xs:documentation>[A = ∑ Ai for i = 1, n]</xs:documentation>
  </xs:annotation>
</xs:element>
Schema location file:/Users/ryanschmied/Downloads/ResXSDv3.1.07.xsd
Element Project / Ratings / Projected / HomeEnergyPerformance / Enclosure / AboveGradeFloorUo
Namespace No namespace
Annotations
[Uo = (∑ (Ui * Ai)) / A  for i = 1, n]
Diagram
Diagram
Type xs:float
Properties
content simple
minOccurs 0
Source
<xs:element name="AboveGradeFloorUo" type="xs:float" minOccurs="0">
  <xs:annotation>
    <xs:documentation>[Uo = (∑ (Ui * Ai)) / A for i = 1, n]</xs:documentation>
  </xs:annotation>
</xs:element>
Schema location file:/Users/ryanschmied/Downloads/ResXSDv3.1.07.xsd
Element Project / Ratings / Projected / HomeEnergyPerformance / Enclosure / GroundContactFloorA
Namespace No namespace
Annotations
[A = ∑ Ai  for i = 1, n]
Diagram
Diagram
Type xs:float
Properties
content simple
Source
<xs:element name="GroundContactFloorA" type="xs:float">
  <xs:annotation>
    <xs:documentation>[A = ∑ Ai for i = 1, n]</xs:documentation>
  </xs:annotation>
</xs:element>
Schema location file:/Users/ryanschmied/Downloads/ResXSDv3.1.07.xsd
Element Project / Ratings / Projected / HomeEnergyPerformance / Enclosure / GroundContactFloorUo
Namespace No namespace
Annotations
[Uo = (∑ (Ui * Ai)) / A  for i = 1, n] [exterior film coeff = 0]
Diagram
Diagram
Type xs:float
Properties
content simple
minOccurs 0
Source
<xs:element name="GroundContactFloorUo" type="xs:float" minOccurs="0">
  <xs:annotation>
    <xs:documentation>[Uo = (∑ (Ui * Ai)) / A for i = 1, n] [exterior film coeff = 0]</xs:documentation>
  </xs:annotation>
</xs:element>
Schema location file:/Users/ryanschmied/Downloads/ResXSDv3.1.07.xsd
Element Project / Ratings / Projected / HomeEnergyPerformance / Enclosure / CeilingA
Namespace No namespace
Annotations
[A = ∑ Ai  for i = 1, n]
Diagram
Diagram
Type xs:float
Properties
content simple
Source
<xs:element name="CeilingA" type="xs:float">
  <xs:annotation>
    <xs:documentation>[A = ∑ Ai for i = 1, n]</xs:documentation>
  </xs:annotation>
</xs:element>
Schema location file:/Users/ryanschmied/Downloads/ResXSDv3.1.07.xsd
Element Project / Ratings / Projected / HomeEnergyPerformance / Enclosure / CeilingUo
Namespace No namespace
Annotations
[Uo = (∑ (Ui * Ai)) / A  for i = 1, n]
Diagram
Diagram
Type xs:float
Properties
content simple
minOccurs 0
Source
<xs:element name="CeilingUo" type="xs:float" minOccurs="0">
  <xs:annotation>
    <xs:documentation>[Uo = (∑ (Ui * Ai)) / A for i = 1, n]</xs:documentation>
  </xs:annotation>
</xs:element>
Schema location file:/Users/ryanschmied/Downloads/ResXSDv3.1.07.xsd
Element Project / Ratings / Projected / HomeEnergyPerformance / Enclosure / AboveGradeWallA
Namespace No namespace
Annotations
[A = ∑ Ai  for i = 1, n]
Diagram
Diagram
Type xs:float
Properties
content simple
Source
<xs:element name="AboveGradeWallA" type="xs:float">
  <xs:annotation>
    <xs:documentation>[A = ∑ Ai for i = 1, n]</xs:documentation>
  </xs:annotation>
</xs:element>
Schema location file:/Users/ryanschmied/Downloads/ResXSDv3.1.07.xsd
Element Project / Ratings / Projected / HomeEnergyPerformance / Enclosure / AboveGradeWallUo
Namespace No namespace
Annotations
[Uo = (∑ (Ui * Ai)) / A  for i = 1, n]
Diagram
Diagram
Type xs:float
Properties
content simple
minOccurs 0
Source
<xs:element name="AboveGradeWallUo" type="xs:float" minOccurs="0">
  <xs:annotation>
    <xs:documentation>[Uo = (∑ (Ui * Ai)) / A for i = 1, n]</xs:documentation>
  </xs:annotation>
</xs:element>
Schema location file:/Users/ryanschmied/Downloads/ResXSDv3.1.07.xsd
Element Project / Ratings / Projected / HomeEnergyPerformance / Enclosure / GroundContactWallA
Namespace No namespace
Annotations
[A = ∑ Ai  for i = 1, n]
Diagram
Diagram
Type xs:float
Properties
content simple
Source
<xs:element name="GroundContactWallA" type="xs:float">
  <xs:annotation>
    <xs:documentation>[A = ∑ Ai for i = 1, n]</xs:documentation>
  </xs:annotation>
</xs:element>
Schema location file:/Users/ryanschmied/Downloads/ResXSDv3.1.07.xsd
Element Project / Ratings / Projected / HomeEnergyPerformance / Enclosure / GroundContactWallUo
Namespace No namespace
Annotations
[Uo = (∑ (Ui * Ai)) / A  for i = 1, n]  [exterior film coeff = 0]
Diagram
Diagram
Type xs:float
Properties
content simple
minOccurs 0
Source
<xs:element name="GroundContactWallUo" type="xs:float" minOccurs="0">
  <xs:annotation>
    <xs:documentation>[Uo = (∑ (Ui * Ai)) / A for i = 1, n] [exterior film coeff = 0]</xs:documentation>
  </xs:annotation>
</xs:element>
Schema location file:/Users/ryanschmied/Downloads/ResXSDv3.1.07.xsd
Element Project / Ratings / Projected / HomeEnergyPerformance / Enclosure / WindowA
Namespace No namespace
Annotations
[A = ∑ Ai  for i = 1, n]
Diagram
Diagram
Type xs:float
Properties
content simple
Source
<xs:element name="WindowA" type="xs:float">
  <xs:annotation>
    <xs:documentation>[A = ∑ Ai for i = 1, n]</xs:documentation>
  </xs:annotation>
</xs:element>
Schema location file:/Users/ryanschmied/Downloads/ResXSDv3.1.07.xsd
Element Project / Ratings / Projected / HomeEnergyPerformance / Enclosure / DoorA
Namespace No namespace
Annotations
[A = ∑ Ai  for i = 1, n]
Diagram
Diagram
Type xs:float
Properties
content simple
Source
<xs:element name="DoorA" type="xs:float">
  <xs:annotation>
    <xs:documentation>[A = ∑ Ai for i = 1, n]</xs:documentation>
  </xs:annotation>
</xs:element>
Schema location file:/Users/ryanschmied/Downloads/ResXSDv3.1.07.xsd
Element Project / Ratings / Projected / HomeEnergyPerformance / Enclosure / DoorUo
Namespace No namespace
Annotations
[Uo = (∑ (Ui * Ai)) / A  for i = 1, n]
Diagram
Diagram
Type xs:float
Properties
content simple
minOccurs 0
Source
<xs:element name="DoorUo" type="xs:float" minOccurs="0">
  <xs:annotation>
    <xs:documentation>[Uo = (∑ (Ui * Ai)) / A for i = 1, n]</xs:documentation>
  </xs:annotation>
</xs:element>
Schema location file:/Users/ryanschmied/Downloads/ResXSDv3.1.07.xsd
Element Project / Ratings / Projected / HomeEnergyPerformance / Enclosure / OverallEnclosureUA
Namespace No namespace
Annotations
[Enclosure UA = AG Floor (Uo*A) + Ceiling (Uo*A) + AG Wall (Uo*A) + Window (Uo*A) + Door (Uo*A)]
Diagram
Diagram
Type xs:float
Properties
content simple
Source
<xs:element name="OverallEnclosureUA" type="xs:float">
  <xs:annotation>
    <xs:documentation>[Enclosure UA = AG Floor (Uo*A) + Ceiling (Uo*A) + AG Wall (Uo*A) + Window (Uo*A) + Door (Uo*A)]</xs:documentation>
  </xs:annotation>
</xs:element>
Schema location file:/Users/ryanschmied/Downloads/ResXSDv3.1.07.xsd
Element Project / Ratings / Projected / HomeEnergyPerformance / HVACDehumidificationSystems
Namespace No namespace
Diagram
DiagramResXSDv3_1_07_xsd.tmp#Project_Project_Ratings_Project_Project_Ratings_Projected_Project_Project_Ratings_Project_Project_Ratings_Projected_HomeEnergyPerformance_Project_Project_Ratings_Project_Project_Ratings_Projected_Project_Project_Ratings_Project_Project_Ratings_Projected_HomeEnergyPerformance_HVACDehumidificationSystems_NumHVACDehumidificationSystemsResXSDv3_1_07_xsd.tmp#Project_Project_Ratings_Project_Project_Ratings_Projected_Project_Project_Ratings_Project_Project_Ratings_Projected_HomeEnergyPerformance_Project_Project_Ratings_Project_Project_Ratings_Projected_Project_Project_Ratings_Project_Project_Ratings_Projected_HomeEnergyPerformance_HVACDehumidificationSystems_System
Properties
content complex
minOccurs 1
maxOccurs 1
Model
Children System
Instance
<HVACDehumidificationSystems NumHVACDehumidificationSystems="">
  <System>{0,100}</System>
</HVACDehumidificationSystems>
Attributes
QName Type Use
NumHVACDehumidificationSystems xs:int required
Asserts
Test XPath default namespace Annotation
(@NumHVACDehumidificationSystems = count(System))
Source
<xs:element name="HVACDehumidificationSystems" minOccurs="1" maxOccurs="1">
  <xs:complexType>
    <xs:sequence>
      <xs:element name="System" minOccurs="0" maxOccurs="100">
        <xs:complexType>
          <xs:all>
            <xs:element name="Type">
              <xs:simpleType>
                <xs:restriction base="xs:string">
                  <xs:enumeration value="none"/>
                  <xs:enumeration value="standard"/>
                  <xs:enumeration value="eStar"/>
                  <xs:enumeration value="other"/>
                </xs:restriction>
              </xs:simpleType>
            </xs:element>
            <xs:element name="Capacity" type="xs:float">
              <xs:annotation>
                <xs:documentation>Capacity in liters per day</xs:documentation>
              </xs:annotation>
            </xs:element>
            <xs:element name="Efficiency" type="xs:float">
              <xs:annotation>
                <xs:documentation>Efficiency in liters per kWh</xs:documentation>
              </xs:annotation>
            </xs:element>
          </xs:all>
        </xs:complexType>
      </xs:element>
    </xs:sequence>
    <xs:attribute name="NumHVACDehumidificationSystems" type="xs:int" use="required"/>
    <xs:assert test="(@NumHVACDehumidificationSystems = count(System))"/>
  </xs:complexType>
</xs:element>
Schema location file:/Users/ryanschmied/Downloads/ResXSDv3.1.07.xsd
Element Project / Ratings / Projected / HomeEnergyPerformance / HVACDehumidificationSystems / System
Namespace No namespace
Diagram
DiagramResXSDv3_1_07_xsd.tmp#Project_Project_Ratings_Project_Project_Ratings_Projected_Project_Project_Ratings_Project_Project_Ratings_Projected_HomeEnergyPerformance_Project_Project_Ratings_Project_Project_Ratings_Projected_Project_Project_Ratings_Project_Project_Ratings_Projected_HomeEnergyPerformance_HVACDehumidificationSystems_Project_Project_Ratings_Project_Project_Ratings_Projected_Project_Project_Ratings_Project_Project_Ratings_Projected_HomeEnergyPerformance_Project_Project_Ratings_Project_Project_Ratings_Projected_Project_Project_Ratings_Project_Project_Ratings_Projected_HomeEnergyPerformance_HVACDehumidificationSystems_System_TypeResXSDv3_1_07_xsd.tmp#Project_Project_Ratings_Project_Project_Ratings_Projected_Project_Project_Ratings_Project_Project_Ratings_Projected_HomeEnergyPerformance_Project_Project_Ratings_Project_Project_Ratings_Projected_Project_Project_Ratings_Project_Project_Ratings_Projected_HomeEnergyPerformance_HVACDehumidificationSystems_Project_Project_Ratings_Project_Project_Ratings_Projected_Project_Project_Ratings_Project_Project_Ratings_Projected_HomeEnergyPerformance_Project_Project_Ratings_Project_Project_Ratings_Projected_Project_Project_Ratings_Project_Project_Ratings_Projected_HomeEnergyPerformance_HVACDehumidificationSystems_System_CapacityResXSDv3_1_07_xsd.tmp#Project_Project_Ratings_Project_Project_Ratings_Projected_Project_Project_Ratings_Project_Project_Ratings_Projected_HomeEnergyPerformance_Project_Project_Ratings_Project_Project_Ratings_Projected_Project_Project_Ratings_Project_Project_Ratings_Projected_HomeEnergyPerformance_HVACDehumidificationSystems_Project_Project_Ratings_Project_Project_Ratings_Projected_Project_Project_Ratings_Project_Project_Ratings_Projected_HomeEnergyPerformance_Project_Project_Ratings_Project_Project_Ratings_Projected_Project_Project_Ratings_Project_Project_Ratings_Projected_HomeEnergyPerformance_HVACDehumidificationSystems_System_Efficiency
Properties
content complex
minOccurs 0
maxOccurs 100
Model
Children Capacity, Efficiency, Type
Instance
<System>
  <Type>{1,1}</Type>
  <Capacity>{1,1}</Capacity>
  <Efficiency>{1,1}</Efficiency>
</System>
Source
<xs:element name="System" minOccurs="0" maxOccurs="100">
  <xs:complexType>
    <xs:all>
      <xs:element name="Type">
        <xs:simpleType>
          <xs:restriction base="xs:string">
            <xs:enumeration value="none"/>
            <xs:enumeration value="standard"/>
            <xs:enumeration value="eStar"/>
            <xs:enumeration value="other"/>
          </xs:restriction>
        </xs:simpleType>
      </xs:element>
      <xs:element name="Capacity" type="xs:float">
        <xs:annotation>
          <xs:documentation>Capacity in liters per day</xs:documentation>
        </xs:annotation>
      </xs:element>
      <xs:element name="Efficiency" type="xs:float">
        <xs:annotation>
          <xs:documentation>Efficiency in liters per kWh</xs:documentation>
        </xs:annotation>
      </xs:element>
    </xs:all>
  </xs:complexType>
</xs:element>
Schema location file:/Users/ryanschmied/Downloads/ResXSDv3.1.07.xsd
Element Project / Ratings / Projected / HomeEnergyPerformance / HVACDehumidificationSystems / System / Type
Namespace No namespace
Diagram
Diagram
Type restriction of xs:string
Properties
content simple
Facets
enumeration none
enumeration standard
enumeration eStar
enumeration other
Source
<xs:element name="Type">
  <xs:simpleType>
    <xs:restriction base="xs:string">
      <xs:enumeration value="none"/>
      <xs:enumeration value="standard"/>
      <xs:enumeration value="eStar"/>
      <xs:enumeration value="other"/>
    </xs:restriction>
  </xs:simpleType>
</xs:element>
Schema location file:/Users/ryanschmied/Downloads/ResXSDv3.1.07.xsd
Element Project / Ratings / Projected / HomeEnergyPerformance / HVACDehumidificationSystems / System / Capacity
Namespace No namespace
Annotations
Capacity in liters per day
Diagram
Diagram
Type xs:float
Properties
content simple
Source
<xs:element name="Capacity" type="xs:float">
  <xs:annotation>
    <xs:documentation>Capacity in liters per day</xs:documentation>
  </xs:annotation>
</xs:element>
Schema location file:/Users/ryanschmied/Downloads/ResXSDv3.1.07.xsd
Element Project / Ratings / Projected / HomeEnergyPerformance / HVACDehumidificationSystems / System / Efficiency
Namespace No namespace
Annotations
Efficiency in liters per kWh
Diagram
Diagram
Type xs:float
Properties
content simple
Source
<xs:element name="Efficiency" type="xs:float">
  <xs:annotation>
    <xs:documentation>Efficiency in liters per kWh</xs:documentation>
  </xs:annotation>
</xs:element>
Schema location file:/Users/ryanschmied/Downloads/ResXSDv3.1.07.xsd
Element Project / Ratings / Projected / HomeEnergyPerformance / LightingAppliances
Namespace No namespace
Diagram
DiagramResXSDv3_1_07_xsd.tmp#Project_Project_Ratings_Project_Project_Ratings_Projected_Project_Project_Ratings_Project_Project_Ratings_Projected_HomeEnergyPerformance_Project_Project_Ratings_Project_Project_Ratings_Projected_Project_Project_Ratings_Project_Project_Ratings_Projected_HomeEnergyPerformance_LightingAppliances_QualifyingLightingLtXResXSDv3_1_07_xsd.tmp#Project_Project_Ratings_Project_Project_Ratings_Projected_Project_Project_Ratings_Project_Project_Ratings_Projected_HomeEnergyPerformance_Project_Project_Ratings_Project_Project_Ratings_Projected_Project_Project_Ratings_Project_Project_Ratings_Projected_HomeEnergyPerformance_LightingAppliances_QualifyingLightingGeXResXSDv3_1_07_xsd.tmp#Project_Project_Ratings_Project_Project_Ratings_Projected_Project_Project_Ratings_Project_Project_Ratings_Projected_HomeEnergyPerformance_Project_Project_Ratings_Project_Project_Ratings_Projected_Project_Project_Ratings_Project_Project_Ratings_Projected_HomeEnergyPerformance_LightingAppliances_QualifyingLightingLEDResXSDv3_1_07_xsd.tmp#Project_Project_Ratings_Project_Project_Ratings_Projected_Project_Project_Ratings_Project_Project_Ratings_Projected_HomeEnergyPerformance_Project_Project_Ratings_Project_Project_Ratings_Projected_Project_Project_Ratings_Project_Project_Ratings_Projected_HomeEnergyPerformance_LightingAppliances_InteriorLightingFLResXSDv3_1_07_xsd.tmp#Project_Project_Ratings_Project_Project_Ratings_Projected_Project_Project_Ratings_Project_Project_Ratings_Projected_HomeEnergyPerformance_Project_Project_Ratings_Project_Project_Ratings_Projected_Project_Project_Ratings_Project_Project_Ratings_Projected_HomeEnergyPerformance_LightingAppliances_InteriorLightingLEDResXSDv3_1_07_xsd.tmp#Project_Project_Ratings_Project_Project_Ratings_Projected_Project_Project_Ratings_Project_Project_Ratings_Projected_HomeEnergyPerformance_Project_Project_Ratings_Project_Project_Ratings_Projected_Project_Project_Ratings_Project_Project_Ratings_Projected_HomeEnergyPerformance_LightingAppliances_ExteriorLightingFLResXSDv3_1_07_xsd.tmp#Project_Project_Ratings_Project_Project_Ratings_Projected_Project_Project_Ratings_Project_Project_Ratings_Projected_HomeEnergyPerformance_Project_Project_Ratings_Project_Project_Ratings_Projected_Project_Project_Ratings_Project_Project_Ratings_Projected_HomeEnergyPerformance_LightingAppliances_ExteriorLightingLEDResXSDv3_1_07_xsd.tmp#Project_Project_Ratings_Project_Project_Ratings_Projected_Project_Project_Ratings_Project_Project_Ratings_Projected_HomeEnergyPerformance_Project_Project_Ratings_Project_Project_Ratings_Projected_Project_Project_Ratings_Project_Project_Ratings_Projected_HomeEnergyPerformance_LightingAppliances_GarageLightingFLResXSDv3_1_07_xsd.tmp#Project_Project_Ratings_Project_Project_Ratings_Projected_Project_Project_Ratings_Project_Project_Ratings_Projected_HomeEnergyPerformance_Project_Project_Ratings_Project_Project_Ratings_Projected_Project_Project_Ratings_Project_Project_Ratings_Projected_HomeEnergyPerformance_LightingAppliances_GarageLightingLEDResXSDv3_1_07_xsd.tmp#Project_Project_Ratings_Project_Project_Ratings_Projected_Project_Project_Ratings_Project_Project_Ratings_Projected_HomeEnergyPerformance_Project_Project_Ratings_Project_Project_Ratings_Projected_Project_Project_Ratings_Project_Project_Ratings_Projected_HomeEnergyPerformance_LightingAppliances_RefrigeratorResXSDv3_1_07_xsd.tmp#Project_Project_Ratings_Project_Project_Ratings_Projected_Project_Project_Ratings_Project_Project_Ratings_Projected_HomeEnergyPerformance_Project_Project_Ratings_Project_Project_Ratings_Projected_Project_Project_Ratings_Project_Project_Ratings_Projected_HomeEnergyPerformance_LightingAppliances_DishWasherResXSDv3_1_07_xsd.tmp#Project_Project_Ratings_Project_Project_Ratings_Projected_Project_Project_Ratings_Project_Project_Ratings_Projected_HomeEnergyPerformance_Project_Project_Ratings_Project_Project_Ratings_Projected_Project_Project_Ratings_Project_Project_Ratings_Projected_HomeEnergyPerformance_LightingAppliances_ClothesWasherResXSDv3_1_07_xsd.tmp#Project_Project_Ratings_Project_Project_Ratings_Projected_Project_Project_Ratings_Project_Project_Ratings_Projected_HomeEnergyPerformance_Project_Project_Ratings_Project_Project_Ratings_Projected_Project_Project_Ratings_Project_Project_Ratings_Projected_HomeEnergyPerformance_LightingAppliances_ClothesDryerResXSDv3_1_07_xsd.tmp#Project_Project_Ratings_Project_Project_Ratings_Projected_Project_Project_Ratings_Project_Project_Ratings_Projected_HomeEnergyPerformance_Project_Project_Ratings_Project_Project_Ratings_Projected_Project_Project_Ratings_Project_Project_Ratings_Projected_HomeEnergyPerformance_LightingAppliances_CeilingFans
Properties
content complex
minOccurs 1
maxOccurs 1
Model
Children CeilingFans, ClothesDryer, ClothesWasher, DishWasher, ExteriorLightingFL, ExteriorLightingLED, GarageLightingFL, GarageLightingLED, InteriorLightingFL, InteriorLightingLED, QualifyingLightingGeX, QualifyingLightingLED, QualifyingLightingLtX, Refrigerator
Instance
<LightingAppliances>
  <QualifyingLightingLtX>{0,1}</QualifyingLightingLtX>
  <QualifyingLightingGeX>{0,1}</QualifyingLightingGeX>
  <QualifyingLightingLED>{0,1}</QualifyingLightingLED>
  <InteriorLightingFL>{1,1}</InteriorLightingFL>
  <InteriorLightingLED>{1,1}</InteriorLightingLED>
  <ExteriorLightingFL>{1,1}</ExteriorLightingFL>
  <ExteriorLightingLED>{1,1}</ExteriorLightingLED>
  <GarageLightingFL>{0,1}</GarageLightingFL>
  <GarageLightingLED>{0,1}</GarageLightingLED>
  <Refrigerator>{1,1}</Refrigerator>
  <DishWasher>{1,1}</DishWasher>
  <ClothesWasher>{1,1}</ClothesWasher>
  <ClothesDryer>{1,1}</ClothesDryer>
  <CeilingFans>{1,1}</CeilingFans>
</LightingAppliances>
Source
<xs:element name="LightingAppliances" minOccurs="1" maxOccurs="1">
  <xs:complexType>
    <xs:sequence minOccurs="0">
      <xs:element name="QualifyingLightingLtX" type="xs:float" minOccurs="0">
        <xs:annotation>
          <xs:documentation>percent lumens/watt less than 50</xs:documentation>
        </xs:annotation>
      </xs:element>
      <xs:element name="QualifyingLightingGeX" type="xs:float" minOccurs="0">
        <xs:annotation>
          <xs:documentation>percent fluorescent lighting</xs:documentation>
        </xs:annotation>
      </xs:element>
      <xs:element name="QualifyingLightingLED" type="xs:float" minOccurs="0">
        <xs:annotation>
          <xs:documentation>percent LED lighting</xs:documentation>
        </xs:annotation>
      </xs:element>
      <xs:element name="InteriorLightingFL" type="xs:float">
        <xs:annotation>
          <xs:documentation>float faction for qualifying interior fluorescent lighting (Tier I)</xs:documentation>
        </xs:annotation>
      </xs:element>
      <xs:element name="InteriorLightingLED" type="xs:float">
        <xs:annotation>
          <xs:documentation>float fraction for qualifying interior LED lighting (Tier II)</xs:documentation>
        </xs:annotation>
      </xs:element>
      <xs:element name="ExteriorLightingFL" type="xs:float">
        <xs:annotation>
          <xs:documentation>float fraction for qualifying exterior fluorescent lighting (Tier I)</xs:documentation>
        </xs:annotation>
      </xs:element>
      <xs:element name="ExteriorLightingLED" type="xs:float">
        <xs:annotation>
          <xs:documentation>float fraction for qualifying exterior LED lighting (Tier II)</xs:documentation>
        </xs:annotation>
      </xs:element>
      <xs:element name="GarageLightingFL" type="xs:float" minOccurs="0">
        <xs:annotation>
          <xs:documentation>float fraction for qualifying garage fluorescent lighting (Tier I)</xs:documentation>
        </xs:annotation>
      </xs:element>
      <xs:element name="GarageLightingLED" type="xs:float" minOccurs="0">
        <xs:annotation>
          <xs:documentation>float fraction qualifying garage LED lighting (Tier II)</xs:documentation>
        </xs:annotation>
      </xs:element>
      <xs:element name="Refrigerator" default="standard">
        <xs:simpleType>
          <xs:restriction base="xs:string">
            <xs:enumeration value="standard"/>
            <xs:enumeration value="eStar"/>
          </xs:restriction>
        </xs:simpleType>
      </xs:element>
      <xs:element name="DishWasher" default="standard">
        <xs:simpleType>
          <xs:restriction base="xs:string">
            <xs:enumeration value="standard"/>
            <xs:enumeration value="eStar"/>
          </xs:restriction>
        </xs:simpleType>
      </xs:element>
      <xs:element name="ClothesWasher" default="standard">
        <xs:simpleType>
          <xs:restriction base="xs:string">
            <xs:enumeration value="standard"/>
            <xs:enumeration value="eStar"/>
          </xs:restriction>
        </xs:simpleType>
      </xs:element>
      <xs:element name="ClothesDryer" default="standard">
        <xs:simpleType>
          <xs:restriction base="xs:string">
            <xs:enumeration value="standard"/>
            <xs:enumeration value="eStar"/>
          </xs:restriction>
        </xs:simpleType>
      </xs:element>
      <xs:element name="CeilingFans" default="none">
        <xs:simpleType>
          <xs:restriction base="xs:string">
            <xs:enumeration value="none"/>
            <xs:enumeration value="standard"/>
            <xs:enumeration value="eStar"/>
          </xs:restriction>
        </xs:simpleType>
      </xs:element>
    </xs:sequence>
  </xs:complexType>
</xs:element>
Schema location file:/Users/ryanschmied/Downloads/ResXSDv3.1.07.xsd
Element Project / Ratings / Projected / HomeEnergyPerformance / LightingAppliances / QualifyingLightingLtX
Namespace No namespace
Annotations
percent lumens/watt less than 50
Diagram
Diagram
Type xs:float
Properties
content simple
minOccurs 0
Source
<xs:element name="QualifyingLightingLtX" type="xs:float" minOccurs="0">
  <xs:annotation>
    <xs:documentation>percent lumens/watt less than 50</xs:documentation>
  </xs:annotation>
</xs:element>
Schema location file:/Users/ryanschmied/Downloads/ResXSDv3.1.07.xsd
Element Project / Ratings / Projected / HomeEnergyPerformance / LightingAppliances / QualifyingLightingGeX
Namespace No namespace
Annotations
percent fluorescent lighting
Diagram
Diagram
Type xs:float
Properties
content simple
minOccurs 0
Source
<xs:element name="QualifyingLightingGeX" type="xs:float" minOccurs="0">
  <xs:annotation>
    <xs:documentation>percent fluorescent lighting</xs:documentation>
  </xs:annotation>
</xs:element>
Schema location file:/Users/ryanschmied/Downloads/ResXSDv3.1.07.xsd
Element Project / Ratings / Projected / HomeEnergyPerformance / LightingAppliances / QualifyingLightingLED
Namespace No namespace
Annotations
percent LED lighting
Diagram
Diagram
Type xs:float
Properties
content simple
minOccurs 0
Source
<xs:element name="QualifyingLightingLED" type="xs:float" minOccurs="0">
  <xs:annotation>
    <xs:documentation>percent LED lighting</xs:documentation>
  </xs:annotation>
</xs:element>
Schema location file:/Users/ryanschmied/Downloads/ResXSDv3.1.07.xsd
Element Project / Ratings / Projected / HomeEnergyPerformance / LightingAppliances / InteriorLightingFL
Namespace No namespace
Annotations
float faction for qualifying interior fluorescent lighting (Tier I)
Diagram
Diagram
Type xs:float
Properties
content simple
Source
<xs:element name="InteriorLightingFL" type="xs:float">
  <xs:annotation>
    <xs:documentation>float faction for qualifying interior fluorescent lighting (Tier I)</xs:documentation>
  </xs:annotation>
</xs:element>
Schema location file:/Users/ryanschmied/Downloads/ResXSDv3.1.07.xsd
Element Project / Ratings / Projected / HomeEnergyPerformance / LightingAppliances / InteriorLightingLED
Namespace No namespace
Annotations
float fraction for qualifying interior LED lighting (Tier II)
Diagram
Diagram
Type xs:float
Properties
content simple
Source
<xs:element name="InteriorLightingLED" type="xs:float">
  <xs:annotation>
    <xs:documentation>float fraction for qualifying interior LED lighting (Tier II)</xs:documentation>
  </xs:annotation>
</xs:element>
Schema location file:/Users/ryanschmied/Downloads/ResXSDv3.1.07.xsd
Element Project / Ratings / Projected / HomeEnergyPerformance / LightingAppliances / ExteriorLightingFL
Namespace No namespace
Annotations
float fraction for qualifying exterior fluorescent lighting (Tier I)
Diagram
Diagram
Type xs:float
Properties
content simple
Source
<xs:element name="ExteriorLightingFL" type="xs:float">
  <xs:annotation>
    <xs:documentation>float fraction for qualifying exterior fluorescent lighting (Tier I)</xs:documentation>
  </xs:annotation>
</xs:element>
Schema location file:/Users/ryanschmied/Downloads/ResXSDv3.1.07.xsd
Element Project / Ratings / Projected / HomeEnergyPerformance / LightingAppliances / ExteriorLightingLED
Namespace No namespace
Annotations
float fraction for qualifying exterior LED lighting (Tier II)
Diagram
Diagram
Type xs:float
Properties
content simple
Source
<xs:element name="ExteriorLightingLED" type="xs:float">
  <xs:annotation>
    <xs:documentation>float fraction for qualifying exterior LED lighting (Tier II)</xs:documentation>
  </xs:annotation>
</xs:element>
Schema location file:/Users/ryanschmied/Downloads/ResXSDv3.1.07.xsd
Element Project / Ratings / Projected / HomeEnergyPerformance / LightingAppliances / GarageLightingFL
Namespace No namespace
Annotations
float fraction for qualifying garage fluorescent lighting (Tier I)
Diagram
Diagram
Type xs:float
Properties
content simple
minOccurs 0
Source
<xs:element name="GarageLightingFL" type="xs:float" minOccurs="0">
  <xs:annotation>
    <xs:documentation>float fraction for qualifying garage fluorescent lighting (Tier I)</xs:documentation>
  </xs:annotation>
</xs:element>
Schema location file:/Users/ryanschmied/Downloads/ResXSDv3.1.07.xsd
Element Project / Ratings / Projected / HomeEnergyPerformance / LightingAppliances / GarageLightingLED
Namespace No namespace
Annotations
float fraction qualifying garage LED lighting (Tier II)
Diagram
Diagram
Type xs:float
Properties
content simple
minOccurs 0
Source
<xs:element name="GarageLightingLED" type="xs:float" minOccurs="0">
  <xs:annotation>
    <xs:documentation>float fraction qualifying garage LED lighting (Tier II)</xs:documentation>
  </xs:annotation>
</xs:element>
Schema location file:/Users/ryanschmied/Downloads/ResXSDv3.1.07.xsd
Element Project / Ratings / Projected / HomeEnergyPerformance / LightingAppliances / Refrigerator
Namespace No namespace
Diagram
Diagram
Type restriction of xs:string
Properties
content simple
default standard
Facets
enumeration standard
enumeration eStar
Source
<xs:element name="Refrigerator" default="standard">
  <xs:simpleType>
    <xs:restriction base="xs:string">
      <xs:enumeration value="standard"/>
      <xs:enumeration value="eStar"/>
    </xs:restriction>
  </xs:simpleType>
</xs:element>
Schema location file:/Users/ryanschmied/Downloads/ResXSDv3.1.07.xsd
Element Project / Ratings / Projected / HomeEnergyPerformance / LightingAppliances / DishWasher
Namespace No namespace
Diagram
Diagram
Type restriction of xs:string
Properties
content simple
default standard
Facets
enumeration standard
enumeration eStar
Source
<xs:element name="DishWasher" default="standard">
  <xs:simpleType>
    <xs:restriction base="xs:string">
      <xs:enumeration value="standard"/>
      <xs:enumeration value="eStar"/>
    </xs:restriction>
  </xs:simpleType>
</xs:element>
Schema location file:/Users/ryanschmied/Downloads/ResXSDv3.1.07.xsd
Element Project / Ratings / Projected / HomeEnergyPerformance / LightingAppliances / ClothesWasher
Namespace No namespace
Diagram
Diagram
Type restriction of xs:string
Properties
content simple
default standard
Facets
enumeration standard
enumeration eStar
Source
<xs:element name="ClothesWasher" default="standard">
  <xs:simpleType>
    <xs:restriction base="xs:string">
      <xs:enumeration value="standard"/>
      <xs:enumeration value="eStar"/>
    </xs:restriction>
  </xs:simpleType>
</xs:element>
Schema location file:/Users/ryanschmied/Downloads/ResXSDv3.1.07.xsd
Element Project / Ratings / Projected / HomeEnergyPerformance / LightingAppliances / ClothesDryer
Namespace No namespace
Diagram
Diagram
Type restriction of xs:string
Properties
content simple
default standard
Facets
enumeration standard
enumeration eStar
Source
<xs:element name="ClothesDryer" default="standard">
  <xs:simpleType>
    <xs:restriction base="xs:string">
      <xs:enumeration value="standard"/>
      <xs:enumeration value="eStar"/>
    </xs:restriction>
  </xs:simpleType>
</xs:element>
Schema location file:/Users/ryanschmied/Downloads/ResXSDv3.1.07.xsd
Element Project / Ratings / Projected / HomeEnergyPerformance / LightingAppliances / CeilingFans
Namespace No namespace
Diagram
Diagram
Type restriction of xs:string
Properties
content simple
default none
Facets
enumeration none
enumeration standard
enumeration eStar
Source
<xs:element name="CeilingFans" default="none">
  <xs:simpleType>
    <xs:restriction base="xs:string">
      <xs:enumeration value="none"/>
      <xs:enumeration value="standard"/>
      <xs:enumeration value="eStar"/>
    </xs:restriction>
  </xs:simpleType>
</xs:element>
Schema location file:/Users/ryanschmied/Downloads/ResXSDv3.1.07.xsd
Element Project / Ratings / Projected / HomeEnergyPerformance / ProposedEnclosureTightness
Namespace No namespace
Diagram
DiagramResXSDv3_1_07_xsd.tmp#Project_Project_Ratings_Project_Project_Ratings_Projected_Project_Project_Ratings_Project_Project_Ratings_Projected_HomeEnergyPerformance_Project_Project_Ratings_Project_Project_Ratings_Projected_Project_Project_Ratings_Project_Project_Ratings_Projected_HomeEnergyPerformance_ProposedEnclosureTightness_cfm50
Properties
content complex
minOccurs 1
maxOccurs 1
Model
Children cfm50
Instance
<ProposedEnclosureTightness>
  <cfm50>{1,unbounded}</cfm50>
</ProposedEnclosureTightness>
Source
<xs:element name="ProposedEnclosureTightness" minOccurs="1" maxOccurs="1">
  <xs:complexType>
    <xs:sequence>
      <xs:element name="cfm50" type="xs:float" maxOccurs="unbounded"/>
    </xs:sequence>
  </xs:complexType>
</xs:element>
Schema location file:/Users/ryanschmied/Downloads/ResXSDv3.1.07.xsd
Element Project / Ratings / Projected / HomeEnergyPerformance / ProposedEnclosureTightness / cfm50
Namespace No namespace
Diagram
Diagram
Type xs:float
Properties
content simple
maxOccurs unbounded
Source
<xs:element name="cfm50" type="xs:float" maxOccurs="unbounded"/>
Schema location file:/Users/ryanschmied/Downloads/ResXSDv3.1.07.xsd
Element Project / Ratings / Projected / HomeEnergyPerformance / DuctSystems
Namespace No namespace
Diagram
DiagramResXSDv3_1_07_xsd.tmp#Project_Project_Ratings_Project_Project_Ratings_Projected_Project_Project_Ratings_Project_Project_Ratings_Projected_HomeEnergyPerformance_Project_Project_Ratings_Project_Project_Ratings_Projected_Project_Project_Ratings_Project_Project_Ratings_Projected_HomeEnergyPerformance_DuctSystems_NumDuctSystemsResXSDv3_1_07_xsd.tmp#Project_Project_Ratings_Project_Project_Ratings_Projected_Project_Project_Ratings_Project_Project_Ratings_Projected_HomeEnergyPerformance_Project_Project_Ratings_Project_Project_Ratings_Projected_Project_Project_Ratings_Project_Project_Ratings_Projected_HomeEnergyPerformance_DuctSystems_System
Properties
content complex
minOccurs 1
maxOccurs 1
Model
Children System
Instance
<DuctSystems NumDuctSystems="1">
  <System>{1,100}</System>
</DuctSystems>
Attributes
QName Type Default Use
NumDuctSystems xs:int 1 optional
Asserts
Test XPath default namespace Annotation
(@NumDuctSystems = count(System))
Source
<xs:element name="DuctSystems" minOccurs="1" maxOccurs="1">
  <xs:complexType>
    <xs:sequence>
      <xs:element name="System" minOccurs="1" maxOccurs="100">
        <xs:complexType>
          <xs:all>
            <xs:element name="Type">
              <xs:annotation>
                <xs:documentation>All Ratings using Threshold Analysis, including all Sampled and Threshold Ratings, must use "Threshold Type"</xs:documentation>
              </xs:annotation>
              <xs:simpleType>
                <xs:restriction base="xs:string">
                  <xs:enumeration value="ductless"/>
                  <xs:enumeration value="ducted"/>
                  <xs:enumeration value="Threshold ductless"/>
                  <xs:enumeration value="Threshold ducted"/>
                </xs:restriction>
              </xs:simpleType>
            </xs:element>
            <xs:element name="TestedLeakageException" minOccurs="0">
              <xs:annotation>
                <xs:documentation>Unless DuctSystem is qualified for testing exception or for TotalLeakAlternative, then TestedLeakage entries are required.</xs:documentation>
              </xs:annotation>
              <xs:complexType>
                <xs:all>
                  <xs:element name="QualificationCertification" type="xs:boolean" default="false" minOccurs="1">
                    <xs:annotation>
                      <xs:documentation>Certifies either of two things. First, that this dwelling unit meets the requirements for duct testing exemption in accordance with the RESNET Standard. Or, that it meets the requirements for the total duct leakage alternatives described in the RESNET Standard.</xs:documentation>
                    </xs:annotation>
                  </xs:element>
                  <xs:element name="ExceptionType" minOccurs="0">
                    <xs:simpleType>
                      <xs:restriction base="xs:string">
                        <xs:enumeration value="TestExemptDSE"/>
                        <xs:enumeration value="TotalLeakAlternative"/>
                      </xs:restriction>
                    </xs:simpleType>
                  </xs:element>
                  <xs:element name="ProposedTotalLeakValue" minOccurs="0">
                    <xs:annotation>
                      <xs:documentation>Proposed Total Duct Leakage test result value (cfm25 - cubic feet per minute at 25 Pa pressurization) obtained from testing of the Rated Dwelling Unit that is qualified for Tested Leakage Exception.</xs:documentation>
                    </xs:annotation>
                    <xs:complexType>
                      <xs:simpleContent>
                        <xs:extension base="xs:float">
                          <xs:attribute fixed="cfm25" name="unit"/>
                        </xs:extension>
                      </xs:simpleContent>
                    </xs:complexType>
                  </xs:element>
                  <xs:element name="PercentDuctInsideAttached" type="xs:float" minOccurs="0">
                    <xs:annotation>
                      <xs:documentation>Percentage of duct area inside the Conditioned Space Volume for Attached Dwelling Unit qualified for Tested Leakage Exception.</xs:documentation>
                    </xs:annotation>
                  </xs:element>
                  <xs:element name="AirHandlerInsideAttached" type="xs:boolean" default="false" minOccurs="0">
                    <xs:annotation>
                      <xs:documentation>Determination if air handler unit is within the Conditioned Space Volume for Attached Dwelling units qualified for Tested Leakage Exception.</xs:documentation>
                    </xs:annotation>
                  </xs:element>
                </xs:all>
              </xs:complexType>
            </xs:element>
            <xs:element name="ProposedLeakage" minOccurs="0">
              <xs:annotation>
                <xs:documentation>Enter the proposed duct leakage for the duct system</xs:documentation>
              </xs:annotation>
              <xs:complexType>
                <xs:all>
                  <xs:element name="Proposedcfm25out" type="xs:float" minOccurs="0"/>
                  <xs:element name="Proposedcfm25total" type="xs:float" minOccurs="0"/>
                </xs:all>
              </xs:complexType>
            </xs:element>
            <xs:element name="SupplyDuctsCondSpace" type="xs:float">
              <xs:annotation>
                <xs:documentation>% supply ducts located in conditioned space</xs:documentation>
              </xs:annotation>
            </xs:element>
            <xs:element name="ReturnDuctsCondSpace" type="xs:float">
              <xs:annotation>
                <xs:documentation>% return ducts located in conditioned space</xs:documentation>
              </xs:annotation>
            </xs:element>
          </xs:all>
        </xs:complexType>
      </xs:element>
    </xs:sequence>
    <xs:attribute name="NumDuctSystems" type="xs:int" default="1"/>
    <xs:assert test="(@NumDuctSystems = count(System))"/>
  </xs:complexType>
</xs:element>
Schema location file:/Users/ryanschmied/Downloads/ResXSDv3.1.07.xsd
Element Project / Ratings / Projected / HomeEnergyPerformance / DuctSystems / System
Namespace No namespace
Diagram
DiagramResXSDv3_1_07_xsd.tmp#Project_Project_Ratings_Project_Project_Ratings_Projected_Project_Project_Ratings_Project_Project_Ratings_Projected_HomeEnergyPerformance_Project_Project_Ratings_Project_Project_Ratings_Projected_Project_Project_Ratings_Project_Project_Ratings_Projected_HomeEnergyPerformance_DuctSystems_Project_Project_Ratings_Project_Project_Ratings_Projected_Project_Project_Ratings_Project_Project_Ratings_Projected_HomeEnergyPerformance_Project_Project_Ratings_Project_Project_Ratings_Projected_Project_Project_Ratings_Project_Project_Ratings_Projected_HomeEnergyPerformance_DuctSystems_System_TypeResXSDv3_1_07_xsd.tmp#Project_Project_Ratings_Project_Project_Ratings_Projected_Project_Project_Ratings_Project_Project_Ratings_Projected_HomeEnergyPerformance_Project_Project_Ratings_Project_Project_Ratings_Projected_Project_Project_Ratings_Project_Project_Ratings_Projected_HomeEnergyPerformance_DuctSystems_Project_Project_Ratings_Project_Project_Ratings_Projected_Project_Project_Ratings_Project_Project_Ratings_Projected_HomeEnergyPerformance_Project_Project_Ratings_Project_Project_Ratings_Projected_Project_Project_Ratings_Project_Project_Ratings_Projected_HomeEnergyPerformance_DuctSystems_System_TestedLeakageExceptionResXSDv3_1_07_xsd.tmp#Project_Project_Ratings_Project_Project_Ratings_Projected_Project_Project_Ratings_Project_Project_Ratings_Projected_HomeEnergyPerformance_Project_Project_Ratings_Project_Project_Ratings_Projected_Project_Project_Ratings_Project_Project_Ratings_Projected_HomeEnergyPerformance_DuctSystems_Project_Project_Ratings_Project_Project_Ratings_Projected_Project_Project_Ratings_Project_Project_Ratings_Projected_HomeEnergyPerformance_Project_Project_Ratings_Project_Project_Ratings_Projected_Project_Project_Ratings_Project_Project_Ratings_Projected_HomeEnergyPerformance_DuctSystems_System_ProposedLeakageResXSDv3_1_07_xsd.tmp#Project_Project_Ratings_Project_Project_Ratings_Projected_Project_Project_Ratings_Project_Project_Ratings_Projected_HomeEnergyPerformance_Project_Project_Ratings_Project_Project_Ratings_Projected_Project_Project_Ratings_Project_Project_Ratings_Projected_HomeEnergyPerformance_DuctSystems_Project_Project_Ratings_Project_Project_Ratings_Projected_Project_Project_Ratings_Project_Project_Ratings_Projected_HomeEnergyPerformance_Project_Project_Ratings_Project_Project_Ratings_Projected_Project_Project_Ratings_Project_Project_Ratings_Projected_HomeEnergyPerformance_DuctSystems_System_SupplyDuctsCondSpaceResXSDv3_1_07_xsd.tmp#Project_Project_Ratings_Project_Project_Ratings_Projected_Project_Project_Ratings_Project_Project_Ratings_Projected_HomeEnergyPerformance_Project_Project_Ratings_Project_Project_Ratings_Projected_Project_Project_Ratings_Project_Project_Ratings_Projected_HomeEnergyPerformance_DuctSystems_Project_Project_Ratings_Project_Project_Ratings_Projected_Project_Project_Ratings_Project_Project_Ratings_Projected_HomeEnergyPerformance_Project_Project_Ratings_Project_Project_Ratings_Projected_Project_Project_Ratings_Project_Project_Ratings_Projected_HomeEnergyPerformance_DuctSystems_System_ReturnDuctsCondSpace
Properties
content complex
minOccurs 1
maxOccurs 100
Model
Children ProposedLeakage, ReturnDuctsCondSpace, SupplyDuctsCondSpace, TestedLeakageException, Type
Instance
<System>
  <Type>{1,1}</Type>
  <TestedLeakageException>{0,1}</TestedLeakageException>
  <ProposedLeakage>{0,1}</ProposedLeakage>
  <SupplyDuctsCondSpace>{1,1}</SupplyDuctsCondSpace>
  <ReturnDuctsCondSpace>{1,1}</ReturnDuctsCondSpace>
</System>
Source
<xs:element name="System" minOccurs="1" maxOccurs="100">
  <xs:complexType>
    <xs:all>
      <xs:element name="Type">
        <xs:annotation>
          <xs:documentation>All Ratings using Threshold Analysis, including all Sampled and Threshold Ratings, must use "Threshold Type"</xs:documentation>
        </xs:annotation>
        <xs:simpleType>
          <xs:restriction base="xs:string">
            <xs:enumeration value="ductless"/>
            <xs:enumeration value="ducted"/>
            <xs:enumeration value="Threshold ductless"/>
            <xs:enumeration value="Threshold ducted"/>
          </xs:restriction>
        </xs:simpleType>
      </xs:element>
      <xs:element name="TestedLeakageException" minOccurs="0">
        <xs:annotation>
          <xs:documentation>Unless DuctSystem is qualified for testing exception or for TotalLeakAlternative, then TestedLeakage entries are required.</xs:documentation>
        </xs:annotation>
        <xs:complexType>
          <xs:all>
            <xs:element name="QualificationCertification" type="xs:boolean" default="false" minOccurs="1">
              <xs:annotation>
                <xs:documentation>Certifies either of two things. First, that this dwelling unit meets the requirements for duct testing exemption in accordance with the RESNET Standard. Or, that it meets the requirements for the total duct leakage alternatives described in the RESNET Standard.</xs:documentation>
              </xs:annotation>
            </xs:element>
            <xs:element name="ExceptionType" minOccurs="0">
              <xs:simpleType>
                <xs:restriction base="xs:string">
                  <xs:enumeration value="TestExemptDSE"/>
                  <xs:enumeration value="TotalLeakAlternative"/>
                </xs:restriction>
              </xs:simpleType>
            </xs:element>
            <xs:element name="ProposedTotalLeakValue" minOccurs="0">
              <xs:annotation>
                <xs:documentation>Proposed Total Duct Leakage test result value (cfm25 - cubic feet per minute at 25 Pa pressurization) obtained from testing of the Rated Dwelling Unit that is qualified for Tested Leakage Exception.</xs:documentation>
              </xs:annotation>
              <xs:complexType>
                <xs:simpleContent>
                  <xs:extension base="xs:float">
                    <xs:attribute fixed="cfm25" name="unit"/>
                  </xs:extension>
                </xs:simpleContent>
              </xs:complexType>
            </xs:element>
            <xs:element name="PercentDuctInsideAttached" type="xs:float" minOccurs="0">
              <xs:annotation>
                <xs:documentation>Percentage of duct area inside the Conditioned Space Volume for Attached Dwelling Unit qualified for Tested Leakage Exception.</xs:documentation>
              </xs:annotation>
            </xs:element>
            <xs:element name="AirHandlerInsideAttached" type="xs:boolean" default="false" minOccurs="0">
              <xs:annotation>
                <xs:documentation>Determination if air handler unit is within the Conditioned Space Volume for Attached Dwelling units qualified for Tested Leakage Exception.</xs:documentation>
              </xs:annotation>
            </xs:element>
          </xs:all>
        </xs:complexType>
      </xs:element>
      <xs:element name="ProposedLeakage" minOccurs="0">
        <xs:annotation>
          <xs:documentation>Enter the proposed duct leakage for the duct system</xs:documentation>
        </xs:annotation>
        <xs:complexType>
          <xs:all>
            <xs:element name="Proposedcfm25out" type="xs:float" minOccurs="0"/>
            <xs:element name="Proposedcfm25total" type="xs:float" minOccurs="0"/>
          </xs:all>
        </xs:complexType>
      </xs:element>
      <xs:element name="SupplyDuctsCondSpace" type="xs:float">
        <xs:annotation>
          <xs:documentation>% supply ducts located in conditioned space</xs:documentation>
        </xs:annotation>
      </xs:element>
      <xs:element name="ReturnDuctsCondSpace" type="xs:float">
        <xs:annotation>
          <xs:documentation>% return ducts located in conditioned space</xs:documentation>
        </xs:annotation>
      </xs:element>
    </xs:all>
  </xs:complexType>
</xs:element>
Schema location file:/Users/ryanschmied/Downloads/ResXSDv3.1.07.xsd
Element Project / Ratings / Projected / HomeEnergyPerformance / DuctSystems / System / Type
Namespace No namespace
Annotations
All Ratings using Threshold Analysis, including all Sampled and Threshold Ratings, must use "Threshold Type"
Diagram
Diagram
Type restriction of xs:string
Properties
content simple
Facets
enumeration ductless
enumeration ducted
enumeration Threshold ductless
enumeration Threshold ducted
Source
<xs:element name="Type">
  <xs:annotation>
    <xs:documentation>All Ratings using Threshold Analysis, including all Sampled and Threshold Ratings, must use "Threshold Type"</xs:documentation>
  </xs:annotation>
  <xs:simpleType>
    <xs:restriction base="xs:string">
      <xs:enumeration value="ductless"/>
      <xs:enumeration value="ducted"/>
      <xs:enumeration value="Threshold ductless"/>
      <xs:enumeration value="Threshold ducted"/>
    </xs:restriction>
  </xs:simpleType>
</xs:element>
Schema location file:/Users/ryanschmied/Downloads/ResXSDv3.1.07.xsd
Element Project / Ratings / Projected / HomeEnergyPerformance / DuctSystems / System / TestedLeakageException
Namespace No namespace
Annotations
Unless DuctSystem is qualified for testing exception or for TotalLeakAlternative, then TestedLeakage entries are required.
Diagram
DiagramResXSDv3_1_07_xsd.tmp#Project_Project_Ratings_Project_Project_Ratings_Projected_Project_Project_Ratings_Project_Project_Ratings_Projected_HomeEnergyPerformance_Project_Project_Ratings_Project_Project_Ratings_Projected_Project_Project_Ratings_Project_Project_Ratings_Projected_HomeEnergyPerformance_DuctSystems_Project_Project_Ratings_Project_Project_Ratings_Projected_Project_Project_Ratings_Project_Project_Ratings_Projected_HomeEnergyPerformance_Project_Project_Ratings_Project_Project_Ratings_Projected_Project_Project_Ratings_Project_Project_Ratings_Projected_HomeEnergyPerformance_DuctSystems_System_Project_Project_Ratings_Project_Project_Ratings_Projected_Project_Project_Ratings_Project_Project_Ratings_Projected_HomeEnergyPerformance_Project_Project_Ratings_Project_Project_Ratings_Projected_Project_Project_Ratings_Project_Project_Ratings_Projected_HomeEnergyPerformance_DuctSystems_Project_Project_Ratings_Project_Project_Ratings_Projected_Project_Project_Ratings_Project_Project_Ratings_Projected_HomeEnergyPerformance_Project_Project_Ratings_Project_Project_Ratings_Projected_Project_Project_Ratings_Project_Project_Ratings_Projected_HomeEnergyPerformance_DuctSystems_System_TestedLeakageException_QualificationCertificationResXSDv3_1_07_xsd.tmp#Project_Project_Ratings_Project_Project_Ratings_Projected_Project_Project_Ratings_Project_Project_Ratings_Projected_HomeEnergyPerformance_Project_Project_Ratings_Project_Project_Ratings_Projected_Project_Project_Ratings_Project_Project_Ratings_Projected_HomeEnergyPerformance_DuctSystems_Project_Project_Ratings_Project_Project_Ratings_Projected_Project_Project_Ratings_Project_Project_Ratings_Projected_HomeEnergyPerformance_Project_Project_Ratings_Project_Project_Ratings_Projected_Project_Project_Ratings_Project_Project_Ratings_Projected_HomeEnergyPerformance_DuctSystems_System_Project_Project_Ratings_Project_Project_Ratings_Projected_Project_Project_Ratings_Project_Project_Ratings_Projected_HomeEnergyPerformance_Project_Project_Ratings_Project_Project_Ratings_Projected_Project_Project_Ratings_Project_Project_Ratings_Projected_HomeEnergyPerformance_DuctSystems_Project_Project_Ratings_Project_Project_Ratings_Projected_Project_Project_Ratings_Project_Project_Ratings_Projected_HomeEnergyPerformance_Project_Project_Ratings_Project_Project_Ratings_Projected_Project_Project_Ratings_Project_Project_Ratings_Projected_HomeEnergyPerformance_DuctSystems_System_TestedLeakageException_ExceptionTypeResXSDv3_1_07_xsd.tmp#Project_Project_Ratings_Project_Project_Ratings_Projected_Project_Project_Ratings_Project_Project_Ratings_Projected_HomeEnergyPerformance_Project_Project_Ratings_Project_Project_Ratings_Projected_Project_Project_Ratings_Project_Project_Ratings_Projected_HomeEnergyPerformance_DuctSystems_Project_Project_Ratings_Project_Project_Ratings_Projected_Project_Project_Ratings_Project_Project_Ratings_Projected_HomeEnergyPerformance_Project_Project_Ratings_Project_Project_Ratings_Projected_Project_Project_Ratings_Project_Project_Ratings_Projected_HomeEnergyPerformance_DuctSystems_System_Project_Project_Ratings_Project_Project_Ratings_Projected_Project_Project_Ratings_Project_Project_Ratings_Projected_HomeEnergyPerformance_Project_Project_Ratings_Project_Project_Ratings_Projected_Project_Project_Ratings_Project_Project_Ratings_Projected_HomeEnergyPerformance_DuctSystems_Project_Project_Ratings_Project_Project_Ratings_Projected_Project_Project_Ratings_Project_Project_Ratings_Projected_HomeEnergyPerformance_Project_Project_Ratings_Project_Project_Ratings_Projected_Project_Project_Ratings_Project_Project_Ratings_Projected_HomeEnergyPerformance_DuctSystems_System_TestedLeakageException_ProposedTotalLeakValueResXSDv3_1_07_xsd.tmp#Project_Project_Ratings_Project_Project_Ratings_Projected_Project_Project_Ratings_Project_Project_Ratings_Projected_HomeEnergyPerformance_Project_Project_Ratings_Project_Project_Ratings_Projected_Project_Project_Ratings_Project_Project_Ratings_Projected_HomeEnergyPerformance_DuctSystems_Project_Project_Ratings_Project_Project_Ratings_Projected_Project_Project_Ratings_Project_Project_Ratings_Projected_HomeEnergyPerformance_Project_Project_Ratings_Project_Project_Ratings_Projected_Project_Project_Ratings_Project_Project_Ratings_Projected_HomeEnergyPerformance_DuctSystems_System_Project_Project_Ratings_Project_Project_Ratings_Projected_Project_Project_Ratings_Project_Project_Ratings_Projected_HomeEnergyPerformance_Project_Project_Ratings_Project_Project_Ratings_Projected_Project_Project_Ratings_Project_Project_Ratings_Projected_HomeEnergyPerformance_DuctSystems_Project_Project_Ratings_Project_Project_Ratings_Projected_Project_Project_Ratings_Project_Project_Ratings_Projected_HomeEnergyPerformance_Project_Project_Ratings_Project_Project_Ratings_Projected_Project_Project_Ratings_Project_Project_Ratings_Projected_HomeEnergyPerformance_DuctSystems_System_TestedLeakageException_PercentDuctInsideAttachedResXSDv3_1_07_xsd.tmp#Project_Project_Ratings_Project_Project_Ratings_Projected_Project_Project_Ratings_Project_Project_Ratings_Projected_HomeEnergyPerformance_Project_Project_Ratings_Project_Project_Ratings_Projected_Project_Project_Ratings_Project_Project_Ratings_Projected_HomeEnergyPerformance_DuctSystems_Project_Project_Ratings_Project_Project_Ratings_Projected_Project_Project_Ratings_Project_Project_Ratings_Projected_HomeEnergyPerformance_Project_Project_Ratings_Project_Project_Ratings_Projected_Project_Project_Ratings_Project_Project_Ratings_Projected_HomeEnergyPerformance_DuctSystems_System_Project_Project_Ratings_Project_Project_Ratings_Projected_Project_Project_Ratings_Project_Project_Ratings_Projected_HomeEnergyPerformance_Project_Project_Ratings_Project_Project_Ratings_Projected_Project_Project_Ratings_Project_Project_Ratings_Projected_HomeEnergyPerformance_DuctSystems_Project_Project_Ratings_Project_Project_Ratings_Projected_Project_Project_Ratings_Project_Project_Ratings_Projected_HomeEnergyPerformance_Project_Project_Ratings_Project_Project_Ratings_Projected_Project_Project_Ratings_Project_Project_Ratings_Projected_HomeEnergyPerformance_DuctSystems_System_TestedLeakageException_AirHandlerInsideAttached
Properties
content complex
minOccurs 0
Model
Children AirHandlerInsideAttached, ExceptionType, PercentDuctInsideAttached, ProposedTotalLeakValue, QualificationCertification
Instance
<TestedLeakageException>
  <QualificationCertification>{1,1}</QualificationCertification>
  <ExceptionType>{0,1}</ExceptionType>
  <ProposedTotalLeakValue unit="cfm25">{0,1}</ProposedTotalLeakValue>
  <PercentDuctInsideAttached>{0,1}</PercentDuctInsideAttached>
  <AirHandlerInsideAttached>{0,1}</AirHandlerInsideAttached>
</TestedLeakageException>
Source
<xs:element name="TestedLeakageException" minOccurs="0">
  <xs:annotation>
    <xs:documentation>Unless DuctSystem is qualified for testing exception or for TotalLeakAlternative, then TestedLeakage entries are required.</xs:documentation>
  </xs:annotation>
  <xs:complexType>
    <xs:all>
      <xs:element name="QualificationCertification" type="xs:boolean" default="false" minOccurs="1">
        <xs:annotation>
          <xs:documentation>Certifies either of two things. First, that this dwelling unit meets the requirements for duct testing exemption in accordance with the RESNET Standard. Or, that it meets the requirements for the total duct leakage alternatives described in the RESNET Standard.</xs:documentation>
        </xs:annotation>
      </xs:element>
      <xs:element name="ExceptionType" minOccurs="0">
        <xs:simpleType>
          <xs:restriction base="xs:string">
            <xs:enumeration value="TestExemptDSE"/>
            <xs:enumeration value="TotalLeakAlternative"/>
          </xs:restriction>
        </xs:simpleType>
      </xs:element>
      <xs:element name="ProposedTotalLeakValue" minOccurs="0">
        <xs:annotation>
          <xs:documentation>Proposed Total Duct Leakage test result value (cfm25 - cubic feet per minute at 25 Pa pressurization) obtained from testing of the Rated Dwelling Unit that is qualified for Tested Leakage Exception.</xs:documentation>
        </xs:annotation>
        <xs:complexType>
          <xs:simpleContent>
            <xs:extension base="xs:float">
              <xs:attribute fixed="cfm25" name="unit"/>
            </xs:extension>
          </xs:simpleContent>
        </xs:complexType>
      </xs:element>
      <xs:element name="PercentDuctInsideAttached" type="xs:float" minOccurs="0">
        <xs:annotation>
          <xs:documentation>Percentage of duct area inside the Conditioned Space Volume for Attached Dwelling Unit qualified for Tested Leakage Exception.</xs:documentation>
        </xs:annotation>
      </xs:element>
      <xs:element name="AirHandlerInsideAttached" type="xs:boolean" default="false" minOccurs="0">
        <xs:annotation>
          <xs:documentation>Determination if air handler unit is within the Conditioned Space Volume for Attached Dwelling units qualified for Tested Leakage Exception.</xs:documentation>
        </xs:annotation>
      </xs:element>
    </xs:all>
  </xs:complexType>
</xs:element>
Schema location file:/Users/ryanschmied/Downloads/ResXSDv3.1.07.xsd
Element Project / Ratings / Projected / HomeEnergyPerformance / DuctSystems / System / TestedLeakageException / QualificationCertification
Namespace No namespace
Annotations
Certifies either of two things. First, that this dwelling unit meets the requirements for duct testing exemption in accordance with the RESNET Standard. Or, that it meets the requirements for the total duct leakage alternatives described in the RESNET Standard.
Diagram
Diagram
Type xs:boolean
Properties
content simple
minOccurs 1
default false
Source
<xs:element name="QualificationCertification" type="xs:boolean" default="false" minOccurs="1">
  <xs:annotation>
    <xs:documentation>Certifies either of two things. First, that this dwelling unit meets the requirements for duct testing exemption in accordance with the RESNET Standard. Or, that it meets the requirements for the total duct leakage alternatives described in the RESNET Standard.</xs:documentation>
  </xs:annotation>
</xs:element>
Schema location file:/Users/ryanschmied/Downloads/ResXSDv3.1.07.xsd
Element Project / Ratings / Projected / HomeEnergyPerformance / DuctSystems / System / TestedLeakageException / ExceptionType
Namespace No namespace
Diagram
Diagram
Type restriction of xs:string
Properties
content simple
minOccurs 0
Facets
enumeration TestExemptDSE
enumeration TotalLeakAlternative
Source
<xs:element name="ExceptionType" minOccurs="0">
  <xs:simpleType>
    <xs:restriction base="xs:string">
      <xs:enumeration value="TestExemptDSE"/>
      <xs:enumeration value="TotalLeakAlternative"/>
    </xs:restriction>
  </xs:simpleType>
</xs:element>
Schema location file:/Users/ryanschmied/Downloads/ResXSDv3.1.07.xsd
Element Project / Ratings / Projected / HomeEnergyPerformance / DuctSystems / System / TestedLeakageException / ProposedTotalLeakValue
Namespace No namespace
Annotations
Proposed Total Duct Leakage test result value (cfm25 - cubic feet per minute at 25 Pa pressurization) obtained from testing of the Rated Dwelling Unit that is qualified for Tested Leakage Exception.
Diagram
DiagramResXSDv3_1_07_xsd.tmp#Project_Project_Ratings_Project_Project_Ratings_Projected_Project_Project_Ratings_Project_Project_Ratings_Projected_HomeEnergyPerformance_Project_Project_Ratings_Project_Project_Ratings_Projected_Project_Project_Ratings_Project_Project_Ratings_Projected_HomeEnergyPerformance_DuctSystems_Project_Project_Ratings_Project_Project_Ratings_Projected_Project_Project_Ratings_Project_Project_Ratings_Projected_HomeEnergyPerformance_Project_Project_Ratings_Project_Project_Ratings_Projected_Project_Project_Ratings_Project_Project_Ratings_Projected_HomeEnergyPerformance_DuctSystems_System_Project_Project_Ratings_Project_Project_Ratings_Projected_Project_Project_Ratings_Project_Project_Ratings_Projected_HomeEnergyPerformance_Project_Project_Ratings_Project_Project_Ratings_Projected_Project_Project_Ratings_Project_Project_Ratings_Projected_HomeEnergyPerformance_DuctSystems_Project_Project_Ratings_Project_Project_Ratings_Projected_Project_Project_Ratings_Project_Project_Ratings_Projected_HomeEnergyPerformance_Project_Project_Ratings_Project_Project_Ratings_Projected_Project_Project_Ratings_Project_Project_Ratings_Projected_HomeEnergyPerformance_DuctSystems_System_TestedLeakageException_Project_Project_Ratings_Project_Project_Ratings_Projected_Project_Project_Ratings_Project_Project_Ratings_Projected_HomeEnergyPerformance_Project_Project_Ratings_Project_Project_Ratings_Projected_Project_Project_Ratings_Project_Project_Ratings_Projected_HomeEnergyPerformance_DuctSystems_Project_Project_Ratings_Project_Project_Ratings_Projected_Project_Project_Ratings_Project_Project_Ratings_Projected_HomeEnergyPerformance_Project_Project_Ratings_Project_Project_Ratings_Projected_Project_Project_Ratings_Project_Project_Ratings_Projected_HomeEnergyPerformance_DuctSystems_System_Project_Project_Ratings_Project_Project_Ratings_Projected_Project_Project_Ratings_Project_Project_Ratings_Projected_HomeEnergyPerformance_Project_Project_Ratings_Project_Project_Ratings_Projected_Project_Project_Ratings_Project_Project_Ratings_Projected_HomeEnergyPerformance_DuctSystems_Project_Project_Ratings_Project_Project_Ratings_Projected_Project_Project_Ratings_Project_Project_Ratings_Projected_HomeEnergyPerformance_Project_Project_Ratings_Project_Project_Ratings_Projected_Project_Project_Ratings_Project_Project_Ratings_Projected_HomeEnergyPerformance_DuctSystems_System_TestedLeakageException_ProposedTotalLeakValue_unit
Type extension of xs:float
Properties
content complex
minOccurs 0
Attributes
QName Type Fixed Use
unit cfm25 optional
Source
<xs:element name="ProposedTotalLeakValue" minOccurs="0">
  <xs:annotation>
    <xs:documentation>Proposed Total Duct Leakage test result value (cfm25 - cubic feet per minute at 25 Pa pressurization) obtained from testing of the Rated Dwelling Unit that is qualified for Tested Leakage Exception.</xs:documentation>
  </xs:annotation>
  <xs:complexType>
    <xs:simpleContent>
      <xs:extension base="xs:float">
        <xs:attribute fixed="cfm25" name="unit"/>
      </xs:extension>
    </xs:simpleContent>
  </xs:complexType>
</xs:element>
Schema location file:/Users/ryanschmied/Downloads/ResXSDv3.1.07.xsd
Element Project / Ratings / Projected / HomeEnergyPerformance / DuctSystems / System / TestedLeakageException / PercentDuctInsideAttached
Namespace No namespace
Annotations
Percentage of duct area inside the Conditioned Space Volume for Attached Dwelling Unit qualified for Tested Leakage Exception.
Diagram
Diagram
Type xs:float
Properties
content simple
minOccurs 0
Source
<xs:element name="PercentDuctInsideAttached" type="xs:float" minOccurs="0">
  <xs:annotation>
    <xs:documentation>Percentage of duct area inside the Conditioned Space Volume for Attached Dwelling Unit qualified for Tested Leakage Exception.</xs:documentation>
  </xs:annotation>
</xs:element>
Schema location file:/Users/ryanschmied/Downloads/ResXSDv3.1.07.xsd
Element Project / Ratings / Projected / HomeEnergyPerformance / DuctSystems / System / TestedLeakageException / AirHandlerInsideAttached
Namespace No namespace
Annotations
Determination if air handler unit is within the Conditioned Space Volume for Attached Dwelling units qualified for Tested Leakage Exception.
Diagram
Diagram
Type xs:boolean
Properties
content simple
minOccurs 0
default false
Source
<xs:element name="AirHandlerInsideAttached" type="xs:boolean" default="false" minOccurs="0">
  <xs:annotation>
    <xs:documentation>Determination if air handler unit is within the Conditioned Space Volume for Attached Dwelling units qualified for Tested Leakage Exception.</xs:documentation>
  </xs:annotation>
</xs:element>
Schema location file:/Users/ryanschmied/Downloads/ResXSDv3.1.07.xsd
Element Project / Ratings / Projected / HomeEnergyPerformance / DuctSystems / System / ProposedLeakage
Namespace No namespace
Annotations
Enter the proposed duct leakage for the duct system
Diagram
DiagramResXSDv3_1_07_xsd.tmp#Project_Project_Ratings_Project_Project_Ratings_Projected_Project_Project_Ratings_Project_Project_Ratings_Projected_HomeEnergyPerformance_Project_Project_Ratings_Project_Project_Ratings_Projected_Project_Project_Ratings_Project_Project_Ratings_Projected_HomeEnergyPerformance_DuctSystems_Project_Project_Ratings_Project_Project_Ratings_Projected_Project_Project_Ratings_Project_Project_Ratings_Projected_HomeEnergyPerformance_Project_Project_Ratings_Project_Project_Ratings_Projected_Project_Project_Ratings_Project_Project_Ratings_Projected_HomeEnergyPerformance_DuctSystems_System_Project_Project_Ratings_Project_Project_Ratings_Projected_Project_Project_Ratings_Project_Project_Ratings_Projected_HomeEnergyPerformance_Project_Project_Ratings_Project_Project_Ratings_Projected_Project_Project_Ratings_Project_Project_Ratings_Projected_HomeEnergyPerformance_DuctSystems_Project_Project_Ratings_Project_Project_Ratings_Projected_Project_Project_Ratings_Project_Project_Ratings_Projected_HomeEnergyPerformance_Project_Project_Ratings_Project_Project_Ratings_Projected_Project_Project_Ratings_Project_Project_Ratings_Projected_HomeEnergyPerformance_DuctSystems_System_ProposedLeakage_Proposedcfm25outResXSDv3_1_07_xsd.tmp#Project_Project_Ratings_Project_Project_Ratings_Projected_Project_Project_Ratings_Project_Project_Ratings_Projected_HomeEnergyPerformance_Project_Project_Ratings_Project_Project_Ratings_Projected_Project_Project_Ratings_Project_Project_Ratings_Projected_HomeEnergyPerformance_DuctSystems_Project_Project_Ratings_Project_Project_Ratings_Projected_Project_Project_Ratings_Project_Project_Ratings_Projected_HomeEnergyPerformance_Project_Project_Ratings_Project_Project_Ratings_Projected_Project_Project_Ratings_Project_Project_Ratings_Projected_HomeEnergyPerformance_DuctSystems_System_Project_Project_Ratings_Project_Project_Ratings_Projected_Project_Project_Ratings_Project_Project_Ratings_Projected_HomeEnergyPerformance_Project_Project_Ratings_Project_Project_Ratings_Projected_Project_Project_Ratings_Project_Project_Ratings_Projected_HomeEnergyPerformance_DuctSystems_Project_Project_Ratings_Project_Project_Ratings_Projected_Project_Project_Ratings_Project_Project_Ratings_Projected_HomeEnergyPerformance_Project_Project_Ratings_Project_Project_Ratings_Projected_Project_Project_Ratings_Project_Project_Ratings_Projected_HomeEnergyPerformance_DuctSystems_System_ProposedLeakage_Proposedcfm25total
Properties
content complex
minOccurs 0
Model
Children Proposedcfm25out, Proposedcfm25total
Instance
<ProposedLeakage>
  <Proposedcfm25out>{0,1}</Proposedcfm25out>
  <Proposedcfm25total>{0,1}</Proposedcfm25total>
</ProposedLeakage>
Source
<xs:element name="ProposedLeakage" minOccurs="0">
  <xs:annotation>
    <xs:documentation>Enter the proposed duct leakage for the duct system</xs:documentation>
  </xs:annotation>
  <xs:complexType>
    <xs:all>
      <xs:element name="Proposedcfm25out" type="xs:float" minOccurs="0"/>
      <xs:element name="Proposedcfm25total" type="xs:float" minOccurs="0"/>
    </xs:all>
  </xs:complexType>
</xs:element>
Schema location file:/Users/ryanschmied/Downloads/ResXSDv3.1.07.xsd
Element Project / Ratings / Projected / HomeEnergyPerformance / DuctSystems / System / ProposedLeakage / Proposedcfm25out
Namespace No namespace
Diagram
Diagram
Type xs:float
Properties
content simple
minOccurs 0
Source
<xs:element name="Proposedcfm25out" type="xs:float" minOccurs="0"/>
Schema location file:/Users/ryanschmied/Downloads/ResXSDv3.1.07.xsd
Element Project / Ratings / Projected / HomeEnergyPerformance / DuctSystems / System / ProposedLeakage / Proposedcfm25total
Namespace No namespace
Diagram
Diagram
Type xs:float
Properties
content simple
minOccurs 0
Source
<xs:element name="Proposedcfm25total" type="xs:float" minOccurs="0"/>
Schema location file:/Users/ryanschmied/Downloads/ResXSDv3.1.07.xsd
Element Project / Ratings / Projected / HomeEnergyPerformance / DuctSystems / System / SupplyDuctsCondSpace
Namespace No namespace
Annotations
% supply ducts located in conditioned space
Diagram
Diagram
Type xs:float
Properties
content simple
Source
<xs:element name="SupplyDuctsCondSpace" type="xs:float">
  <xs:annotation>
    <xs:documentation>% supply ducts located in conditioned space</xs:documentation>
  </xs:annotation>
</xs:element>
Schema location file:/Users/ryanschmied/Downloads/ResXSDv3.1.07.xsd
Element Project / Ratings / Projected / HomeEnergyPerformance / DuctSystems / System / ReturnDuctsCondSpace
Namespace No namespace
Annotations
% return ducts located in conditioned space
Diagram
Diagram
Type xs:float
Properties
content simple
Source
<xs:element name="ReturnDuctsCondSpace" type="xs:float">
  <xs:annotation>
    <xs:documentation>% return ducts located in conditioned space</xs:documentation>
  </xs:annotation>
</xs:element>
Schema location file:/Users/ryanschmied/Downloads/ResXSDv3.1.07.xsd
Element Project / Ratings / Projected / HomeEnergyPerformance / AddedEnergyFeatures
Namespace No namespace
Diagram
DiagramResXSDv3_1_07_xsd.tmp#Project_Project_Ratings_Project_Project_Ratings_Projected_Project_Project_Ratings_Project_Project_Ratings_Projected_HomeEnergyPerformance_Project_Project_Ratings_Project_Project_Ratings_Projected_Project_Project_Ratings_Project_Project_Ratings_Projected_HomeEnergyPerformance_AddedEnergyFeatures_OPPResXSDv3_1_07_xsd.tmp#Project_Project_Ratings_Project_Project_Ratings_Projected_Project_Project_Ratings_Project_Project_Ratings_Projected_HomeEnergyPerformance_Project_Project_Ratings_Project_Project_Ratings_Projected_Project_Project_Ratings_Project_Project_Ratings_Projected_HomeEnergyPerformance_AddedEnergyFeatures_SolarHotWaterSystemsResXSDv3_1_07_xsd.tmp#Project_Project_Ratings_Project_Project_Ratings_Projected_Project_Project_Ratings_Project_Project_Ratings_Projected_HomeEnergyPerformance_Project_Project_Ratings_Project_Project_Ratings_Projected_Project_Project_Ratings_Project_Project_Ratings_Projected_HomeEnergyPerformance_AddedEnergyFeatures_DWHRResXSDv3_1_07_xsd.tmp#Project_Project_Ratings_Project_Project_Ratings_Projected_Project_Project_Ratings_Project_Project_Ratings_Projected_HomeEnergyPerformance_Project_Project_Ratings_Project_Project_Ratings_Projected_Project_Project_Ratings_Project_Project_Ratings_Projected_HomeEnergyPerformance_AddedEnergyFeatures_ACHotWaterHeatRecovery
Properties
content complex
minOccurs 1
maxOccurs 1
Model
Children ACHotWaterHeatRecovery, DWHR, OPP, SolarHotWaterSystems
Instance
<AddedEnergyFeatures>
  <OPP>{1,1}</OPP>
  <SolarHotWaterSystems>{0,1}</SolarHotWaterSystems>
  <DWHR>{1,1}</DWHR>
  <ACHotWaterHeatRecovery>{1,1}</ACHotWaterHeatRecovery>
</AddedEnergyFeatures>
Source
<xs:element name="AddedEnergyFeatures" minOccurs="1" maxOccurs="1">
  <xs:complexType>
    <xs:sequence>
      <xs:element name="OPP">
        <xs:complexType>
          <xs:sequence>
            <xs:element name="CheckOPP" type="xs:boolean" default="false" minOccurs="0">
              <xs:annotation>
                <xs:documentation>On-site Power Production (OPP)</xs:documentation>
              </xs:annotation>
            </xs:element>
            <xs:element name="Type" minOccurs="0">
              <xs:simpleType>
                <xs:restriction base="xs:string">
                  <xs:enumeration value="PV"/>
                  <xs:enumeration value="CHP"/>
                  <xs:enumeration value="wind"/>
                  <xs:enumeration value="other"/>
                </xs:restriction>
              </xs:simpleType>
            </xs:element>
            <xs:element name="NetPowerProduction" type="xs:float" minOccurs="0">
              <xs:annotation>
                <xs:documentation>Net power production</xs:documentation>
              </xs:annotation>
            </xs:element>
          </xs:sequence>
          <xs:assert test="(not(CheckOPP) or (CheckOPP = false() and not(Type) and not(NetPowerProduction)) or (CheckOPP = true() and Type and NetPowerProduction))"/>
        </xs:complexType>
      </xs:element>
      <xs:element name="SolarHotWaterSystems" minOccurs="0" maxOccurs="1">
        <xs:complexType>
          <xs:sequence>
            <xs:element name="SHWS" type="xs:boolean" default="false">
              <xs:annotation>
                <xs:documentation>Solar Hot Water Systems</xs:documentation>
              </xs:annotation>
            </xs:element>
            <xs:element name="Type" minOccurs="0">
              <xs:simpleType>
                <xs:restriction base="xs:string">
                  <xs:enumeration value="direct"/>
                  <xs:enumeration value="indirect"/>
                  <xs:enumeration value="ICS"/>
                </xs:restriction>
              </xs:simpleType>
            </xs:element>
            <xs:element name="ProjectedSavings" type="xs:float" minOccurs="0">
              <xs:annotation>
                <xs:documentation>Enter Projected annual MBtu savings for Solar Hot Water System</xs:documentation>
              </xs:annotation>
            </xs:element>
            <xs:element name="SolarFraction" type="xs:float" minOccurs="0">
              <xs:annotation>
                <xs:documentation>Enter the Solar Fraction as a float value for solar hot water system)</xs:documentation>
              </xs:annotation>
            </xs:element>
          </xs:sequence>
          <xs:assert test="((SHWS[text()] = false() and not(Type) and not(ProjectedSavings) and not(SolarFraction)) or (SHWS[text()] = true() and exists(Type) and exists(ProjectedSavings) and exists(SolarFraction)))"/>
        </xs:complexType>
      </xs:element>
      <xs:element name="DWHR" minOccurs="1" maxOccurs="1">
        <xs:complexType>
          <xs:sequence>
            <xs:element name="CheckDWHR" type="xs:boolean" default="false" minOccurs="0">
              <xs:annotation>
                <xs:documentation>Drain Water Heat Recovery Systems (DWHR)</xs:documentation>
              </xs:annotation>
            </xs:element>
            <xs:element name="DWHREfficiency" type="xs:float" default="46" minOccurs="0">
              <xs:annotation>
                <xs:documentation>DWHR efficiency (% - default = 46%)</xs:documentation>
              </xs:annotation>
            </xs:element>
            <xs:element name="FacilitiesServed" default="one" minOccurs="0">
              <xs:simpleType>
                <xs:restriction base="xs:string">
                  <xs:enumeration value="one"/>
                  <xs:enumeration value="all"/>
                </xs:restriction>
              </xs:simpleType>
            </xs:element>
            <xs:element name="EqualFlow" type="xs:boolean" default="false" minOccurs="0"/>
            <xs:element name="ProjectedSavings" type="xs:float" minOccurs="0">
              <xs:annotation>
                <xs:documentation>Projected Savings (MBtu/y = Rated EC_x - Reference EC_r)</xs:documentation>
              </xs:annotation>
            </xs:element>
          </xs:sequence>
          <xs:assert test="((CheckDWHR[text()] = false() and not(DWHREfficiency) and not(FacilitiesServed) and not(EqualFlow) and not(ProjectedSavings)) or (CheckDWHR[text()] = true() and exists(DWHREfficiency) and exists(FacilitiesServed) and exists(EqualFlow) and exists(ProjectedSavings)))"/>
        </xs:complexType>
      </xs:element>
      <xs:element name="ACHotWaterHeatRecovery" minOccurs="1" maxOccurs="1">
        <xs:complexType>
          <xs:sequence>
            <xs:element name="ACHWHRecovery" type="xs:boolean" default="false">
              <xs:annotation>
                <xs:documentation>Air Conditioner Heat Recovery Unit (HRU) also known as a desuperheater</xs:documentation>
              </xs:annotation>
            </xs:element>
            <xs:element name="ProjectedSavings" type="xs:float" minOccurs="0">
              <xs:annotation>
                <xs:documentation>Projected Savings (MBtu/y = Rated EC_x - Reference EC_r)</xs:documentation>
              </xs:annotation>
            </xs:element>
          </xs:sequence>
          <xs:assert test="((ACHWHRecovery[text()] = false() and not(ProjectedSavings)) or (ACHWHRecovery[text()] = true() and exists(ProjectedSavings)))"/>
        </xs:complexType>
      </xs:element>
    </xs:sequence>
  </xs:complexType>
</xs:element>
Schema location file:/Users/ryanschmied/Downloads/ResXSDv3.1.07.xsd
Element Project / Ratings / Projected / HomeEnergyPerformance / AddedEnergyFeatures / OPP
Namespace No namespace
Diagram
DiagramResXSDv3_1_07_xsd.tmp#Project_Project_Ratings_Project_Project_Ratings_Projected_Project_Project_Ratings_Project_Project_Ratings_Projected_HomeEnergyPerformance_Project_Project_Ratings_Project_Project_Ratings_Projected_Project_Project_Ratings_Project_Project_Ratings_Projected_HomeEnergyPerformance_AddedEnergyFeatures_Project_Project_Ratings_Project_Project_Ratings_Projected_Project_Project_Ratings_Project_Project_Ratings_Projected_HomeEnergyPerformance_Project_Project_Ratings_Project_Project_Ratings_Projected_Project_Project_Ratings_Project_Project_Ratings_Projected_HomeEnergyPerformance_AddedEnergyFeatures_OPP_CheckOPPResXSDv3_1_07_xsd.tmp#Project_Project_Ratings_Project_Project_Ratings_Projected_Project_Project_Ratings_Project_Project_Ratings_Projected_HomeEnergyPerformance_Project_Project_Ratings_Project_Project_Ratings_Projected_Project_Project_Ratings_Project_Project_Ratings_Projected_HomeEnergyPerformance_AddedEnergyFeatures_Project_Project_Ratings_Project_Project_Ratings_Projected_Project_Project_Ratings_Project_Project_Ratings_Projected_HomeEnergyPerformance_Project_Project_Ratings_Project_Project_Ratings_Projected_Project_Project_Ratings_Project_Project_Ratings_Projected_HomeEnergyPerformance_AddedEnergyFeatures_OPP_TypeResXSDv3_1_07_xsd.tmp#Project_Project_Ratings_Project_Project_Ratings_Projected_Project_Project_Ratings_Project_Project_Ratings_Projected_HomeEnergyPerformance_Project_Project_Ratings_Project_Project_Ratings_Projected_Project_Project_Ratings_Project_Project_Ratings_Projected_HomeEnergyPerformance_AddedEnergyFeatures_Project_Project_Ratings_Project_Project_Ratings_Projected_Project_Project_Ratings_Project_Project_Ratings_Projected_HomeEnergyPerformance_Project_Project_Ratings_Project_Project_Ratings_Projected_Project_Project_Ratings_Project_Project_Ratings_Projected_HomeEnergyPerformance_AddedEnergyFeatures_OPP_NetPowerProduction
Properties
content complex
Model
Children CheckOPP, NetPowerProduction, Type
Instance
<OPP>
  <CheckOPP>{0,1}</CheckOPP>
  <Type>{0,1}</Type>
  <NetPowerProduction>{0,1}</NetPowerProduction>
</OPP>
Asserts
Test XPath default namespace Annotation
(not(CheckOPP) or (CheckOPP = false() and not(Type) and not(NetPowerProduction)) or (CheckOPP = true() and Type and NetPowerProduction))
Source
<xs:element name="OPP">
  <xs:complexType>
    <xs:sequence>
      <xs:element name="CheckOPP" type="xs:boolean" default="false" minOccurs="0">
        <xs:annotation>
          <xs:documentation>On-site Power Production (OPP)</xs:documentation>
        </xs:annotation>
      </xs:element>
      <xs:element name="Type" minOccurs="0">
        <xs:simpleType>
          <xs:restriction base="xs:string">
            <xs:enumeration value="PV"/>
            <xs:enumeration value="CHP"/>
            <xs:enumeration value="wind"/>
            <xs:enumeration value="other"/>
          </xs:restriction>
        </xs:simpleType>
      </xs:element>
      <xs:element name="NetPowerProduction" type="xs:float" minOccurs="0">
        <xs:annotation>
          <xs:documentation>Net power production</xs:documentation>
        </xs:annotation>
      </xs:element>
    </xs:sequence>
    <xs:assert test="(not(CheckOPP) or (CheckOPP = false() and not(Type) and not(NetPowerProduction)) or (CheckOPP = true() and Type and NetPowerProduction))"/>
  </xs:complexType>
</xs:element>
Schema location file:/Users/ryanschmied/Downloads/ResXSDv3.1.07.xsd
Element Project / Ratings / Projected / HomeEnergyPerformance / AddedEnergyFeatures / OPP / CheckOPP
Namespace No namespace
Annotations
On-site Power Production (OPP)
Diagram
Diagram
Type xs:boolean
Properties
content simple
minOccurs 0
default false
Source
<xs:element name="CheckOPP" type="xs:boolean" default="false" minOccurs="0">
  <xs:annotation>
    <xs:documentation>On-site Power Production (OPP)</xs:documentation>
  </xs:annotation>
</xs:element>
Schema location file:/Users/ryanschmied/Downloads/ResXSDv3.1.07.xsd
Element Project / Ratings / Projected / HomeEnergyPerformance / AddedEnergyFeatures / OPP / Type
Namespace No namespace
Diagram
Diagram
Type restriction of xs:string
Properties
content simple
minOccurs 0
Facets
enumeration PV
enumeration CHP
enumeration wind
enumeration other
Source
<xs:element name="Type" minOccurs="0">
  <xs:simpleType>
    <xs:restriction base="xs:string">
      <xs:enumeration value="PV"/>
      <xs:enumeration value="CHP"/>
      <xs:enumeration value="wind"/>
      <xs:enumeration value="other"/>
    </xs:restriction>
  </xs:simpleType>
</xs:element>
Schema location file:/Users/ryanschmied/Downloads/ResXSDv3.1.07.xsd
Element Project / Ratings / Projected / HomeEnergyPerformance / AddedEnergyFeatures / OPP / NetPowerProduction
Namespace No namespace
Annotations
Net power production
Diagram
Diagram
Type xs:float
Properties
content simple
minOccurs 0
Source
<xs:element name="NetPowerProduction" type="xs:float" minOccurs="0">
  <xs:annotation>
    <xs:documentation>Net power production</xs:documentation>
  </xs:annotation>
</xs:element>
Schema location file:/Users/ryanschmied/Downloads/ResXSDv3.1.07.xsd
Element Project / Ratings / Projected / HomeEnergyPerformance / AddedEnergyFeatures / SolarHotWaterSystems
Namespace No namespace
Diagram
DiagramResXSDv3_1_07_xsd.tmp#Project_Project_Ratings_Project_Project_Ratings_Projected_Project_Project_Ratings_Project_Project_Ratings_Projected_HomeEnergyPerformance_Project_Project_Ratings_Project_Project_Ratings_Projected_Project_Project_Ratings_Project_Project_Ratings_Projected_HomeEnergyPerformance_AddedEnergyFeatures_Project_Project_Ratings_Project_Project_Ratings_Projected_Project_Project_Ratings_Project_Project_Ratings_Projected_HomeEnergyPerformance_Project_Project_Ratings_Project_Project_Ratings_Projected_Project_Project_Ratings_Project_Project_Ratings_Projected_HomeEnergyPerformance_AddedEnergyFeatures_SolarHotWaterSystems_SHWSResXSDv3_1_07_xsd.tmp#Project_Project_Ratings_Project_Project_Ratings_Projected_Project_Project_Ratings_Project_Project_Ratings_Projected_HomeEnergyPerformance_Project_Project_Ratings_Project_Project_Ratings_Projected_Project_Project_Ratings_Project_Project_Ratings_Projected_HomeEnergyPerformance_AddedEnergyFeatures_Project_Project_Ratings_Project_Project_Ratings_Projected_Project_Project_Ratings_Project_Project_Ratings_Projected_HomeEnergyPerformance_Project_Project_Ratings_Project_Project_Ratings_Projected_Project_Project_Ratings_Project_Project_Ratings_Projected_HomeEnergyPerformance_AddedEnergyFeatures_SolarHotWaterSystems_TypeResXSDv3_1_07_xsd.tmp#Project_Project_Ratings_Project_Project_Ratings_Projected_Project_Project_Ratings_Project_Project_Ratings_Projected_HomeEnergyPerformance_Project_Project_Ratings_Project_Project_Ratings_Projected_Project_Project_Ratings_Project_Project_Ratings_Projected_HomeEnergyPerformance_AddedEnergyFeatures_Project_Project_Ratings_Project_Project_Ratings_Projected_Project_Project_Ratings_Project_Project_Ratings_Projected_HomeEnergyPerformance_Project_Project_Ratings_Project_Project_Ratings_Projected_Project_Project_Ratings_Project_Project_Ratings_Projected_HomeEnergyPerformance_AddedEnergyFeatures_SolarHotWaterSystems_ProjectedSavingsResXSDv3_1_07_xsd.tmp#Project_Project_Ratings_Project_Project_Ratings_Projected_Project_Project_Ratings_Project_Project_Ratings_Projected_HomeEnergyPerformance_Project_Project_Ratings_Project_Project_Ratings_Projected_Project_Project_Ratings_Project_Project_Ratings_Projected_HomeEnergyPerformance_AddedEnergyFeatures_Project_Project_Ratings_Project_Project_Ratings_Projected_Project_Project_Ratings_Project_Project_Ratings_Projected_HomeEnergyPerformance_Project_Project_Ratings_Project_Project_Ratings_Projected_Project_Project_Ratings_Project_Project_Ratings_Projected_HomeEnergyPerformance_AddedEnergyFeatures_SolarHotWaterSystems_SolarFraction
Properties
content complex
minOccurs 0
maxOccurs 1
Model
Children ProjectedSavings, SHWS, SolarFraction, Type
Instance
<SolarHotWaterSystems>
  <SHWS>{1,1}</SHWS>
  <Type>{0,1}</Type>
  <ProjectedSavings>{0,1}</ProjectedSavings>
  <SolarFraction>{0,1}</SolarFraction>
</SolarHotWaterSystems>
Asserts
Test XPath default namespace Annotation
((SHWS[text()] = false() and not(Type) and not(ProjectedSavings) and not(SolarFraction)) or (SHWS[text()] = true() and exists(Type) and exists(ProjectedSavings) and exists(SolarFraction)))
Source
<xs:element name="SolarHotWaterSystems" minOccurs="0" maxOccurs="1">
  <xs:complexType>
    <xs:sequence>
      <xs:element name="SHWS" type="xs:boolean" default="false">
        <xs:annotation>
          <xs:documentation>Solar Hot Water Systems</xs:documentation>
        </xs:annotation>
      </xs:element>
      <xs:element name="Type" minOccurs="0">
        <xs:simpleType>
          <xs:restriction base="xs:string">
            <xs:enumeration value="direct"/>
            <xs:enumeration value="indirect"/>
            <xs:enumeration value="ICS"/>
          </xs:restriction>
        </xs:simpleType>
      </xs:element>
      <xs:element name="ProjectedSavings" type="xs:float" minOccurs="0">
        <xs:annotation>
          <xs:documentation>Enter Projected annual MBtu savings for Solar Hot Water System</xs:documentation>
        </xs:annotation>
      </xs:element>
      <xs:element name="SolarFraction" type="xs:float" minOccurs="0">
        <xs:annotation>
          <xs:documentation>Enter the Solar Fraction as a float value for solar hot water system)</xs:documentation>
        </xs:annotation>
      </xs:element>
    </xs:sequence>
    <xs:assert test="((SHWS[text()] = false() and not(Type) and not(ProjectedSavings) and not(SolarFraction)) or (SHWS[text()] = true() and exists(Type) and exists(ProjectedSavings) and exists(SolarFraction)))"/>
  </xs:complexType>
</xs:element>
Schema location file:/Users/ryanschmied/Downloads/ResXSDv3.1.07.xsd
Element Project / Ratings / Projected / HomeEnergyPerformance / AddedEnergyFeatures / SolarHotWaterSystems / SHWS
Namespace No namespace
Annotations
Solar Hot Water Systems
Diagram
Diagram
Type xs:boolean
Properties
content simple
default false
Source
<xs:element name="SHWS" type="xs:boolean" default="false">
  <xs:annotation>
    <xs:documentation>Solar Hot Water Systems</xs:documentation>
  </xs:annotation>
</xs:element>
Schema location file:/Users/ryanschmied/Downloads/ResXSDv3.1.07.xsd
Element Project / Ratings / Projected / HomeEnergyPerformance / AddedEnergyFeatures / SolarHotWaterSystems / Type
Namespace No namespace
Diagram
Diagram
Type restriction of xs:string
Properties
content simple
minOccurs 0
Facets
enumeration direct
enumeration indirect
enumeration ICS
Source
<xs:element name="Type" minOccurs="0">
  <xs:simpleType>
    <xs:restriction base="xs:string">
      <xs:enumeration value="direct"/>
      <xs:enumeration value="indirect"/>
      <xs:enumeration value="ICS"/>
    </xs:restriction>
  </xs:simpleType>
</xs:element>
Schema location file:/Users/ryanschmied/Downloads/ResXSDv3.1.07.xsd
Element Project / Ratings / Projected / HomeEnergyPerformance / AddedEnergyFeatures / SolarHotWaterSystems / ProjectedSavings
Namespace No namespace
Annotations
Enter Projected annual MBtu savings for Solar Hot Water System
Diagram
Diagram
Type xs:float
Properties
content simple
minOccurs 0
Source
<xs:element name="ProjectedSavings" type="xs:float" minOccurs="0">
  <xs:annotation>
    <xs:documentation>Enter Projected annual MBtu savings for Solar Hot Water System</xs:documentation>
  </xs:annotation>
</xs:element>
Schema location file:/Users/ryanschmied/Downloads/ResXSDv3.1.07.xsd
Element Project / Ratings / Projected / HomeEnergyPerformance / AddedEnergyFeatures / SolarHotWaterSystems / SolarFraction
Namespace No namespace
Annotations
Enter the Solar Fraction as a float value for solar hot water system)
Diagram
Diagram
Type xs:float
Properties
content simple
minOccurs 0
Source
<xs:element name="SolarFraction" type="xs:float" minOccurs="0">
  <xs:annotation>
    <xs:documentation>Enter the Solar Fraction as a float value for solar hot water system)</xs:documentation>
  </xs:annotation>
</xs:element>
Schema location file:/Users/ryanschmied/Downloads/ResXSDv3.1.07.xsd
Element Project / Ratings / Projected / HomeEnergyPerformance / AddedEnergyFeatures / DWHR
Namespace No namespace
Diagram
DiagramResXSDv3_1_07_xsd.tmp#Project_Project_Ratings_Project_Project_Ratings_Projected_Project_Project_Ratings_Project_Project_Ratings_Projected_HomeEnergyPerformance_Project_Project_Ratings_Project_Project_Ratings_Projected_Project_Project_Ratings_Project_Project_Ratings_Projected_HomeEnergyPerformance_AddedEnergyFeatures_Project_Project_Ratings_Project_Project_Ratings_Projected_Project_Project_Ratings_Project_Project_Ratings_Projected_HomeEnergyPerformance_Project_Project_Ratings_Project_Project_Ratings_Projected_Project_Project_Ratings_Project_Project_Ratings_Projected_HomeEnergyPerformance_AddedEnergyFeatures_DWHR_CheckDWHRResXSDv3_1_07_xsd.tmp#Project_Project_Ratings_Project_Project_Ratings_Projected_Project_Project_Ratings_Project_Project_Ratings_Projected_HomeEnergyPerformance_Project_Project_Ratings_Project_Project_Ratings_Projected_Project_Project_Ratings_Project_Project_Ratings_Projected_HomeEnergyPerformance_AddedEnergyFeatures_Project_Project_Ratings_Project_Project_Ratings_Projected_Project_Project_Ratings_Project_Project_Ratings_Projected_HomeEnergyPerformance_Project_Project_Ratings_Project_Project_Ratings_Projected_Project_Project_Ratings_Project_Project_Ratings_Projected_HomeEnergyPerformance_AddedEnergyFeatures_DWHR_DWHREfficiencyResXSDv3_1_07_xsd.tmp#Project_Project_Ratings_Project_Project_Ratings_Projected_Project_Project_Ratings_Project_Project_Ratings_Projected_HomeEnergyPerformance_Project_Project_Ratings_Project_Project_Ratings_Projected_Project_Project_Ratings_Project_Project_Ratings_Projected_HomeEnergyPerformance_AddedEnergyFeatures_Project_Project_Ratings_Project_Project_Ratings_Projected_Project_Project_Ratings_Project_Project_Ratings_Projected_HomeEnergyPerformance_Project_Project_Ratings_Project_Project_Ratings_Projected_Project_Project_Ratings_Project_Project_Ratings_Projected_HomeEnergyPerformance_AddedEnergyFeatures_DWHR_FacilitiesServedResXSDv3_1_07_xsd.tmp#Project_Project_Ratings_Project_Project_Ratings_Projected_Project_Project_Ratings_Project_Project_Ratings_Projected_HomeEnergyPerformance_Project_Project_Ratings_Project_Project_Ratings_Projected_Project_Project_Ratings_Project_Project_Ratings_Projected_HomeEnergyPerformance_AddedEnergyFeatures_Project_Project_Ratings_Project_Project_Ratings_Projected_Project_Project_Ratings_Project_Project_Ratings_Projected_HomeEnergyPerformance_Project_Project_Ratings_Project_Project_Ratings_Projected_Project_Project_Ratings_Project_Project_Ratings_Projected_HomeEnergyPerformance_AddedEnergyFeatures_DWHR_EqualFlowResXSDv3_1_07_xsd.tmp#Project_Project_Ratings_Project_Project_Ratings_Projected_Project_Project_Ratings_Project_Project_Ratings_Projected_HomeEnergyPerformance_Project_Project_Ratings_Project_Project_Ratings_Projected_Project_Project_Ratings_Project_Project_Ratings_Projected_HomeEnergyPerformance_AddedEnergyFeatures_Project_Project_Ratings_Project_Project_Ratings_Projected_Project_Project_Ratings_Project_Project_Ratings_Projected_HomeEnergyPerformance_Project_Project_Ratings_Project_Project_Ratings_Projected_Project_Project_Ratings_Project_Project_Ratings_Projected_HomeEnergyPerformance_AddedEnergyFeatures_DWHR_ProjectedSavings
Properties
content complex
minOccurs 1
maxOccurs 1
Model
Children CheckDWHR, DWHREfficiency, EqualFlow, FacilitiesServed, ProjectedSavings
Instance
<DWHR>
  <CheckDWHR>{0,1}</CheckDWHR>
  <DWHREfficiency>{0,1}</DWHREfficiency>
  <FacilitiesServed>{0,1}</FacilitiesServed>
  <EqualFlow>{0,1}</EqualFlow>
  <ProjectedSavings>{0,1}</ProjectedSavings>
</DWHR>
Asserts
Test XPath default namespace Annotation
((CheckDWHR[text()] = false() and not(DWHREfficiency) and not(FacilitiesServed) and not(EqualFlow) and not(ProjectedSavings)) or (CheckDWHR[text()] = true() and exists(DWHREfficiency) and exists(FacilitiesServed) and exists(EqualFlow) and exists(ProjectedSavings)))
Source
<xs:element name="DWHR" minOccurs="1" maxOccurs="1">
  <xs:complexType>
    <xs:sequence>
      <xs:element name="CheckDWHR" type="xs:boolean" default="false" minOccurs="0">
        <xs:annotation>
          <xs:documentation>Drain Water Heat Recovery Systems (DWHR)</xs:documentation>
        </xs:annotation>
      </xs:element>
      <xs:element name="DWHREfficiency" type="xs:float" default="46" minOccurs="0">
        <xs:annotation>
          <xs:documentation>DWHR efficiency (% - default = 46%)</xs:documentation>
        </xs:annotation>
      </xs:element>
      <xs:element name="FacilitiesServed" default="one" minOccurs="0">
        <xs:simpleType>
          <xs:restriction base="xs:string">
            <xs:enumeration value="one"/>
            <xs:enumeration value="all"/>
          </xs:restriction>
        </xs:simpleType>
      </xs:element>
      <xs:element name="EqualFlow" type="xs:boolean" default="false" minOccurs="0"/>
      <xs:element name="ProjectedSavings" type="xs:float" minOccurs="0">
        <xs:annotation>
          <xs:documentation>Projected Savings (MBtu/y = Rated EC_x - Reference EC_r)</xs:documentation>
        </xs:annotation>
      </xs:element>
    </xs:sequence>
    <xs:assert test="((CheckDWHR[text()] = false() and not(DWHREfficiency) and not(FacilitiesServed) and not(EqualFlow) and not(ProjectedSavings)) or (CheckDWHR[text()] = true() and exists(DWHREfficiency) and exists(FacilitiesServed) and exists(EqualFlow) and exists(ProjectedSavings)))"/>
  </xs:complexType>
</xs:element>
Schema location file:/Users/ryanschmied/Downloads/ResXSDv3.1.07.xsd
Element Project / Ratings / Projected / HomeEnergyPerformance / AddedEnergyFeatures / DWHR / CheckDWHR
Namespace No namespace
Annotations
Drain Water Heat Recovery Systems (DWHR)
Diagram
Diagram
Type xs:boolean
Properties
content simple
minOccurs 0
default false
Source
<xs:element name="CheckDWHR" type="xs:boolean" default="false" minOccurs="0">
  <xs:annotation>
    <xs:documentation>Drain Water Heat Recovery Systems (DWHR)</xs:documentation>
  </xs:annotation>
</xs:element>
Schema location file:/Users/ryanschmied/Downloads/ResXSDv3.1.07.xsd
Element Project / Ratings / Projected / HomeEnergyPerformance / AddedEnergyFeatures / DWHR / DWHREfficiency
Namespace No namespace
Annotations
DWHR efficiency (% - default = 46%)
Diagram
Diagram
Type xs:float
Properties
content simple
minOccurs 0
default 46
Source
<xs:element name="DWHREfficiency" type="xs:float" default="46" minOccurs="0">
  <xs:annotation>
    <xs:documentation>DWHR efficiency (% - default = 46%)</xs:documentation>
  </xs:annotation>
</xs:element>
Schema location file:/Users/ryanschmied/Downloads/ResXSDv3.1.07.xsd
Element Project / Ratings / Projected / HomeEnergyPerformance / AddedEnergyFeatures / DWHR / FacilitiesServed
Namespace No namespace
Diagram
Diagram
Type restriction of xs:string
Properties
content simple
minOccurs 0
default one
Facets
enumeration one
enumeration all
Source
<xs:element name="FacilitiesServed" default="one" minOccurs="0">
  <xs:simpleType>
    <xs:restriction base="xs:string">
      <xs:enumeration value="one"/>
      <xs:enumeration value="all"/>
    </xs:restriction>
  </xs:simpleType>
</xs:element>
Schema location file:/Users/ryanschmied/Downloads/ResXSDv3.1.07.xsd
Element Project / Ratings / Projected / HomeEnergyPerformance / AddedEnergyFeatures / DWHR / EqualFlow
Namespace No namespace
Diagram
Diagram
Type xs:boolean
Properties
content simple
minOccurs 0
default false
Source
<xs:element name="EqualFlow" type="xs:boolean" default="false" minOccurs="0"/>
Schema location file:/Users/ryanschmied/Downloads/ResXSDv3.1.07.xsd
Element Project / Ratings / Projected / HomeEnergyPerformance / AddedEnergyFeatures / DWHR / ProjectedSavings
Namespace No namespace
Annotations
Projected Savings (MBtu/y = Rated EC_x - Reference EC_r)
Diagram
Diagram
Type xs:float
Properties
content simple
minOccurs 0
Source
<xs:element name="ProjectedSavings" type="xs:float" minOccurs="0">
  <xs:annotation>
    <xs:documentation>Projected Savings (MBtu/y = Rated EC_x - Reference EC_r)</xs:documentation>
  </xs:annotation>
</xs:element>
Schema location file:/Users/ryanschmied/Downloads/ResXSDv3.1.07.xsd
Element Project / Ratings / Projected / HomeEnergyPerformance / AddedEnergyFeatures / ACHotWaterHeatRecovery
Namespace No namespace
Diagram
DiagramResXSDv3_1_07_xsd.tmp#Project_Project_Ratings_Project_Project_Ratings_Projected_Project_Project_Ratings_Project_Project_Ratings_Projected_HomeEnergyPerformance_Project_Project_Ratings_Project_Project_Ratings_Projected_Project_Project_Ratings_Project_Project_Ratings_Projected_HomeEnergyPerformance_AddedEnergyFeatures_Project_Project_Ratings_Project_Project_Ratings_Projected_Project_Project_Ratings_Project_Project_Ratings_Projected_HomeEnergyPerformance_Project_Project_Ratings_Project_Project_Ratings_Projected_Project_Project_Ratings_Project_Project_Ratings_Projected_HomeEnergyPerformance_AddedEnergyFeatures_ACHotWaterHeatRecovery_ACHWHRecoveryResXSDv3_1_07_xsd.tmp#Project_Project_Ratings_Project_Project_Ratings_Projected_Project_Project_Ratings_Project_Project_Ratings_Projected_HomeEnergyPerformance_Project_Project_Ratings_Project_Project_Ratings_Projected_Project_Project_Ratings_Project_Project_Ratings_Projected_HomeEnergyPerformance_AddedEnergyFeatures_Project_Project_Ratings_Project_Project_Ratings_Projected_Project_Project_Ratings_Project_Project_Ratings_Projected_HomeEnergyPerformance_Project_Project_Ratings_Project_Project_Ratings_Projected_Project_Project_Ratings_Project_Project_Ratings_Projected_HomeEnergyPerformance_AddedEnergyFeatures_ACHotWaterHeatRecovery_ProjectedSavings
Properties
content complex
minOccurs 1
maxOccurs 1
Model
Children ACHWHRecovery, ProjectedSavings
Instance
<ACHotWaterHeatRecovery>
  <ACHWHRecovery>{1,1}</ACHWHRecovery>
  <ProjectedSavings>{0,1}</ProjectedSavings>
</ACHotWaterHeatRecovery>
Asserts
Test XPath default namespace Annotation
((ACHWHRecovery[text()] = false() and not(ProjectedSavings)) or (ACHWHRecovery[text()] = true() and exists(ProjectedSavings)))
Source
<xs:element name="ACHotWaterHeatRecovery" minOccurs="1" maxOccurs="1">
  <xs:complexType>
    <xs:sequence>
      <xs:element name="ACHWHRecovery" type="xs:boolean" default="false">
        <xs:annotation>
          <xs:documentation>Air Conditioner Heat Recovery Unit (HRU) also known as a desuperheater</xs:documentation>
        </xs:annotation>
      </xs:element>
      <xs:element name="ProjectedSavings" type="xs:float" minOccurs="0">
        <xs:annotation>
          <xs:documentation>Projected Savings (MBtu/y = Rated EC_x - Reference EC_r)</xs:documentation>
        </xs:annotation>
      </xs:element>
    </xs:sequence>
    <xs:assert test="((ACHWHRecovery[text()] = false() and not(ProjectedSavings)) or (ACHWHRecovery[text()] = true() and exists(ProjectedSavings)))"/>
  </xs:complexType>
</xs:element>
Schema location file:/Users/ryanschmied/Downloads/ResXSDv3.1.07.xsd
Element Project / Ratings / Projected / HomeEnergyPerformance / AddedEnergyFeatures / ACHotWaterHeatRecovery / ACHWHRecovery
Namespace No namespace
Annotations
Air Conditioner Heat Recovery Unit (HRU) also known as a desuperheater
Diagram
Diagram
Type xs:boolean
Properties
content simple
default false
Source
<xs:element name="ACHWHRecovery" type="xs:boolean" default="false">
  <xs:annotation>
    <xs:documentation>Air Conditioner Heat Recovery Unit (HRU) also known as a desuperheater</xs:documentation>
  </xs:annotation>
</xs:element>
Schema location file:/Users/ryanschmied/Downloads/ResXSDv3.1.07.xsd
Element Project / Ratings / Projected / HomeEnergyPerformance / AddedEnergyFeatures / ACHotWaterHeatRecovery / ProjectedSavings
Namespace No namespace
Annotations
Projected Savings (MBtu/y = Rated EC_x - Reference EC_r)
Diagram
Diagram
Type xs:float
Properties
content simple
minOccurs 0
Source
<xs:element name="ProjectedSavings" type="xs:float" minOccurs="0">
  <xs:annotation>
    <xs:documentation>Projected Savings (MBtu/y = Rated EC_x - Reference EC_r)</xs:documentation>
  </xs:annotation>
</xs:element>
Schema location file:/Users/ryanschmied/Downloads/ResXSDv3.1.07.xsd
Element Project / Ratings / Projected / HomeEnergyPerformance / WholeHEEffDesignations
Namespace No namespace
Diagram
DiagramResXSDv3_1_07_xsd.tmp#Project_Project_Ratings_Project_Project_Ratings_Projected_Project_Project_Ratings_Project_Project_Ratings_Projected_HomeEnergyPerformance_Project_Project_Ratings_Project_Project_Ratings_Projected_Project_Project_Ratings_Project_Project_Ratings_Projected_HomeEnergyPerformance_WholeHEEffDesignations_EPAEStarNewHomeResXSDv3_1_07_xsd.tmp#Project_Project_Ratings_Project_Project_Ratings_Projected_Project_Project_Ratings_Project_Project_Ratings_Projected_HomeEnergyPerformance_Project_Project_Ratings_Project_Project_Ratings_Projected_Project_Project_Ratings_Project_Project_Ratings_Projected_HomeEnergyPerformance_WholeHEEffDesignations_DOEZHRH
Properties
content complex
minOccurs 0
maxOccurs 2
Model
Children DOEZHRH, EPAEStarNewHome
Instance
<WholeHEEffDesignations>
  <EPAEStarNewHome>{1,1}</EPAEStarNewHome>
  <DOEZHRH>{1,1}</DOEZHRH>
</WholeHEEffDesignations>
Source
<xs:element name="WholeHEEffDesignations" minOccurs="0" maxOccurs="2">
  <xs:complexType>
    <xs:sequence>
      <xs:element name="EPAEStarNewHome" type="xs:boolean" default="false"/>
      <xs:element name="DOEZHRH" type="xs:boolean" default="false"/>
    </xs:sequence>
  </xs:complexType>
</xs:element>
Schema location file:/Users/ryanschmied/Downloads/ResXSDv3.1.07.xsd
Element Project / Ratings / Projected / HomeEnergyPerformance / WholeHEEffDesignations / EPAEStarNewHome
Namespace No namespace
Diagram
Diagram
Type xs:boolean
Properties
content simple
default false
Source
<xs:element name="EPAEStarNewHome" type="xs:boolean" default="false"/>
Schema location file:/Users/ryanschmied/Downloads/ResXSDv3.1.07.xsd
Element Project / Ratings / Projected / HomeEnergyPerformance / WholeHEEffDesignations / DOEZHRH
Namespace No namespace
Diagram
Diagram
Type xs:boolean
Properties
content simple
default false
Source
<xs:element name="DOEZHRH" type="xs:boolean" default="false"/>
Schema location file:/Users/ryanschmied/Downloads/ResXSDv3.1.07.xsd
Element Project / Ratings / Projected / HomeEnergyPerformance / ProposedHVACCommissioning
Namespace No namespace
Diagram
DiagramResXSDv3_1_07_xsd.tmp#Project_Project_Ratings_Project_Project_Ratings_Projected_Project_Project_Ratings_Project_Project_Ratings_Projected_HomeEnergyPerformance_Project_Project_Ratings_Project_Project_Ratings_Projected_Project_Project_Ratings_Project_Project_Ratings_Projected_HomeEnergyPerformance_ProposedHVACCommissioning_NumHVACCommissioningSystemsResXSDv3_1_07_xsd.tmp#Project_Project_Ratings_Project_Project_Ratings_Projected_Project_Project_Ratings_Project_Project_Ratings_Projected_HomeEnergyPerformance_Project_Project_Ratings_Project_Project_Ratings_Projected_Project_Project_Ratings_Project_Project_Ratings_Projected_HomeEnergyPerformance_ProposedHVACCommissioning_System
Properties
content complex
Model
Children System
Instance
<ProposedHVACCommissioning NumHVACCommissioningSystems="0">
  <System>{1,100}</System>
</ProposedHVACCommissioning>
Attributes
QName Type Default Use
NumHVACCommissioningSystems xs:int 0 optional
Asserts
Test XPath default namespace Annotation
(@NumHVACCommissioningSystems = count(System))
Identity constraints
QName Type Refer Selector Field(s)
ProjSystemIDkey key System SystemID
Source
<xs:element name="ProposedHVACCommissioning">
  <xs:complexType>
    <xs:sequence maxOccurs="1">
      <xs:element name="System" minOccurs="1" maxOccurs="100">
        <xs:complexType>
          <xs:all>
            <xs:element name="SystemID" type="xs:string">
              <xs:annotation>
                <xs:documentation>Provide unique identification for this HVAC system (e.g. Cooling-01)</xs:documentation>
              </xs:annotation>
            </xs:element>
            <xs:element name="SystemIsGraded" type="xs:boolean" default="false">
              <xs:annotation>
                <xs:documentation>(true/false)</xs:documentation>
              </xs:annotation>
            </xs:element>
            <xs:element name="ProposedBlowerFanGrade" minOccurs="0">
              <xs:annotation>
                <xs:documentation>Blower fan volumetric airflow grade</xs:documentation>
              </xs:annotation>
              <xs:simpleType>
                <xs:annotation>
                  <xs:documentation/>
                </xs:annotation>
                <xs:restriction base="xs:string">
                  <xs:enumeration value="I"/>
                  <xs:enumeration value="II"/>
                  <xs:enumeration value="III"/>
                </xs:restriction>
              </xs:simpleType>
            </xs:element>
            <xs:element name="ProposedBlowerFanWattDraw" minOccurs="0">
              <xs:annotation>
                <xs:documentation/>
              </xs:annotation>
              <xs:simpleType>
                <xs:annotation>
                  <xs:documentation/>
                </xs:annotation>
                <xs:restriction base="xs:string">
                  <xs:enumeration value="I"/>
                  <xs:enumeration value="II"/>
                  <xs:enumeration value="III"/>
                </xs:restriction>
              </xs:simpleType>
            </xs:element>
            <xs:element name="ProposedRefrigerantCharge" minOccurs="0">
              <xs:annotation>
                <xs:documentation/>
              </xs:annotation>
              <xs:simpleType>
                <xs:annotation>
                  <xs:documentation/>
                </xs:annotation>
                <xs:restriction base="xs:string">
                  <xs:enumeration value="I"/>
                  <xs:enumeration value="III"/>
                </xs:restriction>
              </xs:simpleType>
            </xs:element>
          </xs:all>
          <xs:assert test="                     if (SystemIsGraded = true()) then                      exists(ProposedBlowerFanGrade) and exists(ProposedBlowerFanWattDraw) and exists(ProposedRefrigerantCharge)                     else                      true()" xerces:message="If 'SystemIsGraded' is true then 'ProposedBlowerFanGrade and ProposedBlowerFanWattDraw' and 'ProposedRefrigerantCharge' should exists."/>
        </xs:complexType>
      </xs:element>
    </xs:sequence>
    <xs:attribute name="NumHVACCommissioningSystems" type="xs:int" default="0"/>
    <xs:assert test="(@NumHVACCommissioningSystems = count(System))" xerces:message="The number of System should match with value of NumHVACCommissioningSystems. "/>
  </xs:complexType>
  <xs:key name="ProjSystemIDkey">
    <xs:selector xpath="System"/>
    <xs:field xpath="SystemID"/>
  </xs:key>
</xs:element>
Schema location file:/Users/ryanschmied/Downloads/ResXSDv3.1.07.xsd
Element Project / Ratings / Projected / HomeEnergyPerformance / ProposedHVACCommissioning / System
Namespace No namespace
Diagram
DiagramResXSDv3_1_07_xsd.tmp#Project_Project_Ratings_Project_Project_Ratings_Projected_Project_Project_Ratings_Project_Project_Ratings_Projected_HomeEnergyPerformance_Project_Project_Ratings_Project_Project_Ratings_Projected_Project_Project_Ratings_Project_Project_Ratings_Projected_HomeEnergyPerformance_ProposedHVACCommissioning_Project_Project_Ratings_Project_Project_Ratings_Projected_Project_Project_Ratings_Project_Project_Ratings_Projected_HomeEnergyPerformance_Project_Project_Ratings_Project_Project_Ratings_Projected_Project_Project_Ratings_Project_Project_Ratings_Projected_HomeEnergyPerformance_ProposedHVACCommissioning_System_SystemIDResXSDv3_1_07_xsd.tmp#Project_Project_Ratings_Project_Project_Ratings_Projected_Project_Project_Ratings_Project_Project_Ratings_Projected_HomeEnergyPerformance_Project_Project_Ratings_Project_Project_Ratings_Projected_Project_Project_Ratings_Project_Project_Ratings_Projected_HomeEnergyPerformance_ProposedHVACCommissioning_Project_Project_Ratings_Project_Project_Ratings_Projected_Project_Project_Ratings_Project_Project_Ratings_Projected_HomeEnergyPerformance_Project_Project_Ratings_Project_Project_Ratings_Projected_Project_Project_Ratings_Project_Project_Ratings_Projected_HomeEnergyPerformance_ProposedHVACCommissioning_System_SystemIsGradedResXSDv3_1_07_xsd.tmp#Project_Project_Ratings_Project_Project_Ratings_Projected_Project_Project_Ratings_Project_Project_Ratings_Projected_HomeEnergyPerformance_Project_Project_Ratings_Project_Project_Ratings_Projected_Project_Project_Ratings_Project_Project_Ratings_Projected_HomeEnergyPerformance_ProposedHVACCommissioning_Project_Project_Ratings_Project_Project_Ratings_Projected_Project_Project_Ratings_Project_Project_Ratings_Projected_HomeEnergyPerformance_Project_Project_Ratings_Project_Project_Ratings_Projected_Project_Project_Ratings_Project_Project_Ratings_Projected_HomeEnergyPerformance_ProposedHVACCommissioning_System_ProposedBlowerFanGradeResXSDv3_1_07_xsd.tmp#Project_Project_Ratings_Project_Project_Ratings_Projected_Project_Project_Ratings_Project_Project_Ratings_Projected_HomeEnergyPerformance_Project_Project_Ratings_Project_Project_Ratings_Projected_Project_Project_Ratings_Project_Project_Ratings_Projected_HomeEnergyPerformance_ProposedHVACCommissioning_Project_Project_Ratings_Project_Project_Ratings_Projected_Project_Project_Ratings_Project_Project_Ratings_Projected_HomeEnergyPerformance_Project_Project_Ratings_Project_Project_Ratings_Projected_Project_Project_Ratings_Project_Project_Ratings_Projected_HomeEnergyPerformance_ProposedHVACCommissioning_System_ProposedBlowerFanWattDrawResXSDv3_1_07_xsd.tmp#Project_Project_Ratings_Project_Project_Ratings_Projected_Project_Project_Ratings_Project_Project_Ratings_Projected_HomeEnergyPerformance_Project_Project_Ratings_Project_Project_Ratings_Projected_Project_Project_Ratings_Project_Project_Ratings_Projected_HomeEnergyPerformance_ProposedHVACCommissioning_Project_Project_Ratings_Project_Project_Ratings_Projected_Project_Project_Ratings_Project_Project_Ratings_Projected_HomeEnergyPerformance_Project_Project_Ratings_Project_Project_Ratings_Projected_Project_Project_Ratings_Project_Project_Ratings_Projected_HomeEnergyPerformance_ProposedHVACCommissioning_System_ProposedRefrigerantCharge
Properties
content complex
minOccurs 1
maxOccurs 100
Model
Children ProposedBlowerFanGrade, ProposedBlowerFanWattDraw, ProposedRefrigerantCharge, SystemID, SystemIsGraded
Instance
<System>
  <SystemID>{1,1}</SystemID>
  <SystemIsGraded>{1,1}</SystemIsGraded>
  <ProposedBlowerFanGrade>{0,1}</ProposedBlowerFanGrade>
  <ProposedBlowerFanWattDraw>{0,1}</ProposedBlowerFanWattDraw>
  <ProposedRefrigerantCharge>{0,1}</ProposedRefrigerantCharge>
</System>
Asserts
Test XPath default namespace Annotation
if (SystemIsGraded = true()) then exists(ProposedBlowerFanGrade) and exists(ProposedBlowerFanWattDraw) and exists(ProposedRefrigerantCharge) else true()
Source
<xs:element name="System" minOccurs="1" maxOccurs="100">
  <xs:complexType>
    <xs:all>
      <xs:element name="SystemID" type="xs:string">
        <xs:annotation>
          <xs:documentation>Provide unique identification for this HVAC system (e.g. Cooling-01)</xs:documentation>
        </xs:annotation>
      </xs:element>
      <xs:element name="SystemIsGraded" type="xs:boolean" default="false">
        <xs:annotation>
          <xs:documentation>(true/false)</xs:documentation>
        </xs:annotation>
      </xs:element>
      <xs:element name="ProposedBlowerFanGrade" minOccurs="0">
        <xs:annotation>
          <xs:documentation>Blower fan volumetric airflow grade</xs:documentation>
        </xs:annotation>
        <xs:simpleType>
          <xs:annotation>
            <xs:documentation/>
          </xs:annotation>
          <xs:restriction base="xs:string">
            <xs:enumeration value="I"/>
            <xs:enumeration value="II"/>
            <xs:enumeration value="III"/>
          </xs:restriction>
        </xs:simpleType>
      </xs:element>
      <xs:element name="ProposedBlowerFanWattDraw" minOccurs="0">
        <xs:annotation>
          <xs:documentation/>
        </xs:annotation>
        <xs:simpleType>
          <xs:annotation>
            <xs:documentation/>
          </xs:annotation>
          <xs:restriction base="xs:string">
            <xs:enumeration value="I"/>
            <xs:enumeration value="II"/>
            <xs:enumeration value="III"/>
          </xs:restriction>
        </xs:simpleType>
      </xs:element>
      <xs:element name="ProposedRefrigerantCharge" minOccurs="0">
        <xs:annotation>
          <xs:documentation/>
        </xs:annotation>
        <xs:simpleType>
          <xs:annotation>
            <xs:documentation/>
          </xs:annotation>
          <xs:restriction base="xs:string">
            <xs:enumeration value="I"/>
            <xs:enumeration value="III"/>
          </xs:restriction>
        </xs:simpleType>
      </xs:element>
    </xs:all>
    <xs:assert test="                     if (SystemIsGraded = true()) then                      exists(ProposedBlowerFanGrade) and exists(ProposedBlowerFanWattDraw) and exists(ProposedRefrigerantCharge)                     else                      true()" xerces:message="If 'SystemIsGraded' is true then 'ProposedBlowerFanGrade and ProposedBlowerFanWattDraw' and 'ProposedRefrigerantCharge' should exists."/>
  </xs:complexType>
</xs:element>
Schema location file:/Users/ryanschmied/Downloads/ResXSDv3.1.07.xsd
Element Project / Ratings / Projected / HomeEnergyPerformance / ProposedHVACCommissioning / System / SystemID
Namespace No namespace
Annotations
Provide unique identification for this HVAC system (e.g. Cooling-01)
Diagram
Diagram
Type xs:string
Properties
content simple
Source
<xs:element name="SystemID" type="xs:string">
  <xs:annotation>
    <xs:documentation>Provide unique identification for this HVAC system (e.g. Cooling-01)</xs:documentation>
  </xs:annotation>
</xs:element>
Schema location file:/Users/ryanschmied/Downloads/ResXSDv3.1.07.xsd
Element Project / Ratings / Projected / HomeEnergyPerformance / ProposedHVACCommissioning / System / SystemIsGraded
Namespace No namespace
Annotations
(true/false)
Diagram
Diagram
Type xs:boolean
Properties
content simple
default false
Source
<xs:element name="SystemIsGraded" type="xs:boolean" default="false">
  <xs:annotation>
    <xs:documentation>(true/false)</xs:documentation>
  </xs:annotation>
</xs:element>
Schema location file:/Users/ryanschmied/Downloads/ResXSDv3.1.07.xsd
Element Project / Ratings / Projected / HomeEnergyPerformance / ProposedHVACCommissioning / System / ProposedBlowerFanGrade
Namespace No namespace
Annotations
Blower fan volumetric airflow grade
Diagram
Diagram
Type restriction of xs:string
Properties
content simple
minOccurs 0
Facets
enumeration I
enumeration II
enumeration III
Source
<xs:element name="ProposedBlowerFanGrade" minOccurs="0">
  <xs:annotation>
    <xs:documentation>Blower fan volumetric airflow grade</xs:documentation>
  </xs:annotation>
  <xs:simpleType>
    <xs:annotation>
      <xs:documentation/>
    </xs:annotation>
    <xs:restriction base="xs:string">
      <xs:enumeration value="I"/>
      <xs:enumeration value="II"/>
      <xs:enumeration value="III"/>
    </xs:restriction>
  </xs:simpleType>
</xs:element>
Schema location file:/Users/ryanschmied/Downloads/ResXSDv3.1.07.xsd
Element Project / Ratings / Projected / HomeEnergyPerformance / ProposedHVACCommissioning / System / ProposedBlowerFanWattDraw
Namespace No namespace
Annotations
Diagram
Diagram
Type restriction of xs:string
Properties
content simple
minOccurs 0
Facets
enumeration I
enumeration II
enumeration III
Source
<xs:element name="ProposedBlowerFanWattDraw" minOccurs="0">
  <xs:annotation>
    <xs:documentation/>
  </xs:annotation>
  <xs:simpleType>
    <xs:annotation>
      <xs:documentation/>
    </xs:annotation>
    <xs:restriction base="xs:string">
      <xs:enumeration value="I"/>
      <xs:enumeration value="II"/>
      <xs:enumeration value="III"/>
    </xs:restriction>
  </xs:simpleType>
</xs:element>
Schema location file:/Users/ryanschmied/Downloads/ResXSDv3.1.07.xsd
Element Project / Ratings / Projected / HomeEnergyPerformance / ProposedHVACCommissioning / System / ProposedRefrigerantCharge
Namespace No namespace
Annotations
Diagram
Diagram
Type restriction of xs:string
Properties
content simple
minOccurs 0
Facets
enumeration I
enumeration III
Source
<xs:element name="ProposedRefrigerantCharge" minOccurs="0">
  <xs:annotation>
    <xs:documentation/>
  </xs:annotation>
  <xs:simpleType>
    <xs:annotation>
      <xs:documentation/>
    </xs:annotation>
    <xs:restriction base="xs:string">
      <xs:enumeration value="I"/>
      <xs:enumeration value="III"/>
    </xs:restriction>
  </xs:simpleType>
</xs:element>
Schema location file:/Users/ryanschmied/Downloads/ResXSDv3.1.07.xsd
Element Project / Ratings / Projected / WarningFlags
Namespace No namespace
Diagram
DiagramResXSDv3_1_07_xsd.tmp#Project_Project_Ratings_Project_Project_Ratings_Projected_Project_Project_Ratings_Project_Project_Ratings_Projected_WarningFlags_BuildingAttributeFlagsResXSDv3_1_07_xsd.tmp#Project_Project_Ratings_Project_Project_Ratings_Projected_Project_Project_Ratings_Project_Project_Ratings_Projected_WarningFlags_ApplianceVerificationFlags
Properties
content complex
minOccurs 1
maxOccurs 1
Model
Children ApplianceVerificationFlags, BuildingAttributeFlags
Instance
<WarningFlags>
  <BuildingAttributeFlags>{1,1}</BuildingAttributeFlags>
  <ApplianceVerificationFlags>{1,1}</ApplianceVerificationFlags>
</WarningFlags>
Source
<xs:element name="WarningFlags" minOccurs="1" maxOccurs="1">
  <xs:complexType>
    <xs:sequence>
      <xs:element name="BuildingAttributeFlags">
        <xs:annotation>
          <xs:documentation>[See Section 5.1, RESNET Publication 002-15 for full explanation of elements in this element}</xs:documentation>
        </xs:annotation>
        <xs:complexType>
          <xs:sequence>
            <xs:element name="StoriesAboveGradeValue" type="xs:int" minOccurs="1" maxOccurs="1">
              <xs:annotation>
                <xs:documentation>[Integer equal to the number of stories above grade; GE 1 and LE 4]</xs:documentation>
              </xs:annotation>
            </xs:element>
            <xs:element name="AverageCeilingHeightValue" type="xs:float" minOccurs="1" maxOccurs="1">
              <xs:annotation>
                <xs:documentation>[Floating point value equal to the volume/CFA expressed in feet; GE 7 and LE 15]</xs:documentation>
              </xs:annotation>
            </xs:element>
            <xs:element name="BelowGradeSlabFloorsValue" type="xs:int" minOccurs="1" maxOccurs="1">
              <xs:annotation>
                <xs:documentation>[Integer equal to the number of below grade slab floors; GE 1 if below grade walls]</xs:documentation>
              </xs:annotation>
            </xs:element>
            <xs:element name="BelowGradeWallsValue" type="xs:int" minOccurs="1" maxOccurs="1">
              <xs:annotation>
                <xs:documentation>[Integer equal to the number of below grade walls: GE 1 if below grade slab floors]</xs:documentation>
              </xs:annotation>
            </xs:element>
            <xs:element name="CrawlSpacePerimeterValue" type="xs:float" minOccurs="1" maxOccurs="1">
              <xs:annotation>
                <xs:documentation>[Floating point value equal to crawl space perimeter expressed in feet; GE 1 and LE (Enclosure Floor Area)^0.5*7]</xs:documentation>
              </xs:annotation>
            </xs:element>
            <xs:element name="BasementPerimeterValue" type="xs:float" minOccurs="1" maxOccurs="1">
              <xs:annotation>
                <xs:documentation>[Floating point value equal to basement perimeter expressed in feet; GE 1 and LE (Enclosure Floor Area)^0.5*7]</xs:documentation>
              </xs:annotation>
            </xs:element>
            <xs:element name="SlabGradePerimeterValue" type="xs:float" minOccurs="1" maxOccurs="1">
              <xs:annotation>
                <xs:documentation>[Floating point value equal to the slab perimeter expressed in feet; GE 1 and LE (Enclosure Floor Area)^0.5*7]</xs:documentation>
              </xs:annotation>
            </xs:element>
            <xs:element name="FoundationWallHeightValue" type="xs:float" minOccurs="1" maxOccurs="1">
              <xs:annotation>
                <xs:documentation>[Floating point value equal to the foundation wall height from ground level to top of foundation expressed in feet; GT 0 and LE 20]</xs:documentation>
              </xs:annotation>
            </xs:element>
            <xs:element name="BasementWallDepthValue" type="xs:float" minOccurs="1" maxOccurs="1">
              <xs:annotation>
                <xs:documentation>[Floating point value equal to the basement wall depth below grade expressed in feet; GE 2 and LE (wall height - 0.5)]</xs:documentation>
              </xs:annotation>
            </xs:element>
            <xs:element name="EnclosureFloorAreaValue" type="xs:float" minOccurs="1" maxOccurs="1">
              <xs:annotation>
                <xs:documentation>[Floating point value equal to the enclosure floor area expressed in feet]</xs:documentation>
              </xs:annotation>
            </xs:element>
            <xs:element name="EnclosureGrossWallAreaValue" type="xs:float" minOccurs="1" maxOccurs="1">
              <xs:annotation>
                <xs:documentation>[Floating point value equal to gross wall area of the enclosure expressed in square feet</xs:documentation>
              </xs:annotation>
            </xs:element>
            <xs:element name="NumberConditionedStories" type="xs:integer" minOccurs="1" maxOccurs="1">
              <xs:annotation>
                <xs:documentation>[Integer value equal to number of conditioned stories, including conditioned basements</xs:documentation>
              </xs:annotation>
            </xs:element>
          </xs:sequence>
        </xs:complexType>
      </xs:element>
      <xs:element name="ApplianceVerificationFlags" minOccurs="1" maxOccurs="1">
        <xs:annotation>
          <xs:documentation>[See Section 5.3, RESNET Publication 002-15 for details on this element. Include the value for each of the available appliance types]</xs:documentation>
        </xs:annotation>
        <xs:complexType>
          <xs:sequence>
            <xs:element name="ClothesWashersValue" type="xs:float" minOccurs="1" maxOccurs="100">
              <xs:annotation>
                <xs:documentation>{Floating point value [(21*Nbr+73)> CWkWh >(4.7*Nbr+16.4)]}</xs:documentation>
              </xs:annotation>
            </xs:element>
            <xs:element name="ElectricDryersValue" type="xs:float" minOccurs="0" maxOccurs="100">
              <xs:annotation>
                <xs:documentation>{Floating point value [(163*Nbr+577)> eCDkWh >(55*Nbr+194)]}</xs:documentation>
              </xs:annotation>
            </xs:element>
            <xs:element name="GasDryersThermsValue" type="xs:float" minOccurs="0" maxOccurs="100">
              <xs:annotation>
                <xs:documentation>{Floating point value [(5.9*Nbr+20.6)> gCDtherms >(2.0*Nbr+6.9)]}</xs:documentation>
              </xs:annotation>
            </xs:element>
            <xs:element name="GasDryersKWHValue" type="xs:float" minOccurs="0" maxOccurs="100">
              <xs:annotation>
                <xs:documentation>{Floating point value [(12.9*Nbr+45.5)> gCDkWh >(4.3*Nbr+15.3)]}</xs:documentation>
              </xs:annotation>
            </xs:element>
            <xs:element name="CWHotWaterSavingsValue" type="xs:float" minOccurs="1" maxOccurs="100">
              <xs:annotation>
                <xs:documentation>{Floating point value [(0.59*Nbr+2.1)> CW HWgalSaved/day]}</xs:documentation>
              </xs:annotation>
            </xs:element>
          </xs:sequence>
          <xs:assert test="((exists(ElectricDryersValue)) or (exists(GasDryersThermsValue) and exists(GasDryersKWHValue)))"/>
        </xs:complexType>
      </xs:element>
    </xs:sequence>
  </xs:complexType>
</xs:element>
Schema location file:/Users/ryanschmied/Downloads/ResXSDv3.1.07.xsd
Element Project / Ratings / Projected / WarningFlags / BuildingAttributeFlags
Namespace No namespace
Annotations
[See Section 5.1, RESNET Publication 002-15 for full explanation of elements in this element}
Diagram
DiagramResXSDv3_1_07_xsd.tmp#Project_Project_Ratings_Project_Project_Ratings_Projected_Project_Project_Ratings_Project_Project_Ratings_Projected_WarningFlags_Project_Project_Ratings_Project_Project_Ratings_Projected_Project_Project_Ratings_Project_Project_Ratings_Projected_WarningFlags_BuildingAttributeFlags_StoriesAboveGradeValueResXSDv3_1_07_xsd.tmp#Project_Project_Ratings_Project_Project_Ratings_Projected_Project_Project_Ratings_Project_Project_Ratings_Projected_WarningFlags_Project_Project_Ratings_Project_Project_Ratings_Projected_Project_Project_Ratings_Project_Project_Ratings_Projected_WarningFlags_BuildingAttributeFlags_AverageCeilingHeightValueResXSDv3_1_07_xsd.tmp#Project_Project_Ratings_Project_Project_Ratings_Projected_Project_Project_Ratings_Project_Project_Ratings_Projected_WarningFlags_Project_Project_Ratings_Project_Project_Ratings_Projected_Project_Project_Ratings_Project_Project_Ratings_Projected_WarningFlags_BuildingAttributeFlags_BelowGradeSlabFloorsValueResXSDv3_1_07_xsd.tmp#Project_Project_Ratings_Project_Project_Ratings_Projected_Project_Project_Ratings_Project_Project_Ratings_Projected_WarningFlags_Project_Project_Ratings_Project_Project_Ratings_Projected_Project_Project_Ratings_Project_Project_Ratings_Projected_WarningFlags_BuildingAttributeFlags_BelowGradeWallsValueResXSDv3_1_07_xsd.tmp#Project_Project_Ratings_Project_Project_Ratings_Projected_Project_Project_Ratings_Project_Project_Ratings_Projected_WarningFlags_Project_Project_Ratings_Project_Project_Ratings_Projected_Project_Project_Ratings_Project_Project_Ratings_Projected_WarningFlags_BuildingAttributeFlags_CrawlSpacePerimeterValueResXSDv3_1_07_xsd.tmp#Project_Project_Ratings_Project_Project_Ratings_Projected_Project_Project_Ratings_Project_Project_Ratings_Projected_WarningFlags_Project_Project_Ratings_Project_Project_Ratings_Projected_Project_Project_Ratings_Project_Project_Ratings_Projected_WarningFlags_BuildingAttributeFlags_BasementPerimeterValueResXSDv3_1_07_xsd.tmp#Project_Project_Ratings_Project_Project_Ratings_Projected_Project_Project_Ratings_Project_Project_Ratings_Projected_WarningFlags_Project_Project_Ratings_Project_Project_Ratings_Projected_Project_Project_Ratings_Project_Project_Ratings_Projected_WarningFlags_BuildingAttributeFlags_SlabGradePerimeterValueResXSDv3_1_07_xsd.tmp#Project_Project_Ratings_Project_Project_Ratings_Projected_Project_Project_Ratings_Project_Project_Ratings_Projected_WarningFlags_Project_Project_Ratings_Project_Project_Ratings_Projected_Project_Project_Ratings_Project_Project_Ratings_Projected_WarningFlags_BuildingAttributeFlags_FoundationWallHeightValueResXSDv3_1_07_xsd.tmp#Project_Project_Ratings_Project_Project_Ratings_Projected_Project_Project_Ratings_Project_Project_Ratings_Projected_WarningFlags_Project_Project_Ratings_Project_Project_Ratings_Projected_Project_Project_Ratings_Project_Project_Ratings_Projected_WarningFlags_BuildingAttributeFlags_BasementWallDepthValueResXSDv3_1_07_xsd.tmp#Project_Project_Ratings_Project_Project_Ratings_Projected_Project_Project_Ratings_Project_Project_Ratings_Projected_WarningFlags_Project_Project_Ratings_Project_Project_Ratings_Projected_Project_Project_Ratings_Project_Project_Ratings_Projected_WarningFlags_BuildingAttributeFlags_EnclosureFloorAreaValueResXSDv3_1_07_xsd.tmp#Project_Project_Ratings_Project_Project_Ratings_Projected_Project_Project_Ratings_Project_Project_Ratings_Projected_WarningFlags_Project_Project_Ratings_Project_Project_Ratings_Projected_Project_Project_Ratings_Project_Project_Ratings_Projected_WarningFlags_BuildingAttributeFlags_EnclosureGrossWallAreaValueResXSDv3_1_07_xsd.tmp#Project_Project_Ratings_Project_Project_Ratings_Projected_Project_Project_Ratings_Project_Project_Ratings_Projected_WarningFlags_Project_Project_Ratings_Project_Project_Ratings_Projected_Project_Project_Ratings_Project_Project_Ratings_Projected_WarningFlags_BuildingAttributeFlags_NumberConditionedStories
Properties
content complex
Model
Children AverageCeilingHeightValue, BasementPerimeterValue, BasementWallDepthValue, BelowGradeSlabFloorsValue, BelowGradeWallsValue, CrawlSpacePerimeterValue, EnclosureFloorAreaValue, EnclosureGrossWallAreaValue, FoundationWallHeightValue, NumberConditionedStories, SlabGradePerimeterValue, StoriesAboveGradeValue
Instance
<BuildingAttributeFlags>
  <StoriesAboveGradeValue>{1,1}</StoriesAboveGradeValue>
  <AverageCeilingHeightValue>{1,1}</AverageCeilingHeightValue>
  <BelowGradeSlabFloorsValue>{1,1}</BelowGradeSlabFloorsValue>
  <BelowGradeWallsValue>{1,1}</BelowGradeWallsValue>
  <CrawlSpacePerimeterValue>{1,1}</CrawlSpacePerimeterValue>
  <BasementPerimeterValue>{1,1}</BasementPerimeterValue>
  <SlabGradePerimeterValue>{1,1}</SlabGradePerimeterValue>
  <FoundationWallHeightValue>{1,1}</FoundationWallHeightValue>
  <BasementWallDepthValue>{1,1}</BasementWallDepthValue>
  <EnclosureFloorAreaValue>{1,1}</EnclosureFloorAreaValue>
  <EnclosureGrossWallAreaValue>{1,1}</EnclosureGrossWallAreaValue>
  <NumberConditionedStories>{1,1}</NumberConditionedStories>
</BuildingAttributeFlags>
Source
<xs:element name="BuildingAttributeFlags">
  <xs:annotation>
    <xs:documentation>[See Section 5.1, RESNET Publication 002-15 for full explanation of elements in this element}</xs:documentation>
  </xs:annotation>
  <xs:complexType>
    <xs:sequence>
      <xs:element name="StoriesAboveGradeValue" type="xs:int" minOccurs="1" maxOccurs="1">
        <xs:annotation>
          <xs:documentation>[Integer equal to the number of stories above grade; GE 1 and LE 4]</xs:documentation>
        </xs:annotation>
      </xs:element>
      <xs:element name="AverageCeilingHeightValue" type="xs:float" minOccurs="1" maxOccurs="1">
        <xs:annotation>
          <xs:documentation>[Floating point value equal to the volume/CFA expressed in feet; GE 7 and LE 15]</xs:documentation>
        </xs:annotation>
      </xs:element>
      <xs:element name="BelowGradeSlabFloorsValue" type="xs:int" minOccurs="1" maxOccurs="1">
        <xs:annotation>
          <xs:documentation>[Integer equal to the number of below grade slab floors; GE 1 if below grade walls]</xs:documentation>
        </xs:annotation>
      </xs:element>
      <xs:element name="BelowGradeWallsValue" type="xs:int" minOccurs="1" maxOccurs="1">
        <xs:annotation>
          <xs:documentation>[Integer equal to the number of below grade walls: GE 1 if below grade slab floors]</xs:documentation>
        </xs:annotation>
      </xs:element>
      <xs:element name="CrawlSpacePerimeterValue" type="xs:float" minOccurs="1" maxOccurs="1">
        <xs:annotation>
          <xs:documentation>[Floating point value equal to crawl space perimeter expressed in feet; GE 1 and LE (Enclosure Floor Area)^0.5*7]</xs:documentation>
        </xs:annotation>
      </xs:element>
      <xs:element name="BasementPerimeterValue" type="xs:float" minOccurs="1" maxOccurs="1">
        <xs:annotation>
          <xs:documentation>[Floating point value equal to basement perimeter expressed in feet; GE 1 and LE (Enclosure Floor Area)^0.5*7]</xs:documentation>
        </xs:annotation>
      </xs:element>
      <xs:element name="SlabGradePerimeterValue" type="xs:float" minOccurs="1" maxOccurs="1">
        <xs:annotation>
          <xs:documentation>[Floating point value equal to the slab perimeter expressed in feet; GE 1 and LE (Enclosure Floor Area)^0.5*7]</xs:documentation>
        </xs:annotation>
      </xs:element>
      <xs:element name="FoundationWallHeightValue" type="xs:float" minOccurs="1" maxOccurs="1">
        <xs:annotation>
          <xs:documentation>[Floating point value equal to the foundation wall height from ground level to top of foundation expressed in feet; GT 0 and LE 20]</xs:documentation>
        </xs:annotation>
      </xs:element>
      <xs:element name="BasementWallDepthValue" type="xs:float" minOccurs="1" maxOccurs="1">
        <xs:annotation>
          <xs:documentation>[Floating point value equal to the basement wall depth below grade expressed in feet; GE 2 and LE (wall height - 0.5)]</xs:documentation>
        </xs:annotation>
      </xs:element>
      <xs:element name="EnclosureFloorAreaValue" type="xs:float" minOccurs="1" maxOccurs="1">
        <xs:annotation>
          <xs:documentation>[Floating point value equal to the enclosure floor area expressed in feet]</xs:documentation>
        </xs:annotation>
      </xs:element>
      <xs:element name="EnclosureGrossWallAreaValue" type="xs:float" minOccurs="1" maxOccurs="1">
        <xs:annotation>
          <xs:documentation>[Floating point value equal to gross wall area of the enclosure expressed in square feet</xs:documentation>
        </xs:annotation>
      </xs:element>
      <xs:element name="NumberConditionedStories" type="xs:integer" minOccurs="1" maxOccurs="1">
        <xs:annotation>
          <xs:documentation>[Integer value equal to number of conditioned stories, including conditioned basements</xs:documentation>
        </xs:annotation>
      </xs:element>
    </xs:sequence>
  </xs:complexType>
</xs:element>
Schema location file:/Users/ryanschmied/Downloads/ResXSDv3.1.07.xsd
Element Project / Ratings / Projected / WarningFlags / BuildingAttributeFlags / StoriesAboveGradeValue
Namespace No namespace
Annotations
[Integer equal to the number of stories above grade; GE 1 and LE 4]
Diagram
Diagram
Type xs:int
Properties
content simple
minOccurs 1
maxOccurs 1
Source
<xs:element name="StoriesAboveGradeValue" type="xs:int" minOccurs="1" maxOccurs="1">
  <xs:annotation>
    <xs:documentation>[Integer equal to the number of stories above grade; GE 1 and LE 4]</xs:documentation>
  </xs:annotation>
</xs:element>
Schema location file:/Users/ryanschmied/Downloads/ResXSDv3.1.07.xsd
Element Project / Ratings / Projected / WarningFlags / BuildingAttributeFlags / AverageCeilingHeightValue
Namespace No namespace
Annotations
[Floating point value equal to the volume/CFA expressed in feet; GE 7 and LE 15]
Diagram
Diagram
Type xs:float
Properties
content simple
minOccurs 1
maxOccurs 1
Source
<xs:element name="AverageCeilingHeightValue" type="xs:float" minOccurs="1" maxOccurs="1">
  <xs:annotation>
    <xs:documentation>[Floating point value equal to the volume/CFA expressed in feet; GE 7 and LE 15]</xs:documentation>
  </xs:annotation>
</xs:element>
Schema location file:/Users/ryanschmied/Downloads/ResXSDv3.1.07.xsd
Element Project / Ratings / Projected / WarningFlags / BuildingAttributeFlags / BelowGradeSlabFloorsValue
Namespace No namespace
Annotations
[Integer equal to the number of below grade slab floors; GE 1 if below grade walls]
Diagram
Diagram
Type xs:int
Properties
content simple
minOccurs 1
maxOccurs 1
Source
<xs:element name="BelowGradeSlabFloorsValue" type="xs:int" minOccurs="1" maxOccurs="1">
  <xs:annotation>
    <xs:documentation>[Integer equal to the number of below grade slab floors; GE 1 if below grade walls]</xs:documentation>
  </xs:annotation>
</xs:element>
Schema location file:/Users/ryanschmied/Downloads/ResXSDv3.1.07.xsd
Element Project / Ratings / Projected / WarningFlags / BuildingAttributeFlags / BelowGradeWallsValue
Namespace No namespace
Annotations
[Integer equal to the number of below grade walls: GE 1 if below grade slab floors]
Diagram
Diagram
Type xs:int
Properties
content simple
minOccurs 1
maxOccurs 1
Source
<xs:element name="BelowGradeWallsValue" type="xs:int" minOccurs="1" maxOccurs="1">
  <xs:annotation>
    <xs:documentation>[Integer equal to the number of below grade walls: GE 1 if below grade slab floors]</xs:documentation>
  </xs:annotation>
</xs:element>
Schema location file:/Users/ryanschmied/Downloads/ResXSDv3.1.07.xsd
Element Project / Ratings / Projected / WarningFlags / BuildingAttributeFlags / CrawlSpacePerimeterValue
Namespace No namespace
Annotations
[Floating point value equal to crawl space perimeter expressed in feet; GE 1 and LE (Enclosure Floor Area)^0.5*7]
Diagram
Diagram
Type xs:float
Properties
content simple
minOccurs 1
maxOccurs 1
Source
<xs:element name="CrawlSpacePerimeterValue" type="xs:float" minOccurs="1" maxOccurs="1">
  <xs:annotation>
    <xs:documentation>[Floating point value equal to crawl space perimeter expressed in feet; GE 1 and LE (Enclosure Floor Area)^0.5*7]</xs:documentation>
  </xs:annotation>
</xs:element>
Schema location file:/Users/ryanschmied/Downloads/ResXSDv3.1.07.xsd
Element Project / Ratings / Projected / WarningFlags / BuildingAttributeFlags / BasementPerimeterValue
Namespace No namespace
Annotations
[Floating point value equal to basement perimeter expressed in feet; GE 1 and LE (Enclosure Floor Area)^0.5*7]
Diagram
Diagram
Type xs:float
Properties
content simple
minOccurs 1
maxOccurs 1
Source
<xs:element name="BasementPerimeterValue" type="xs:float" minOccurs="1" maxOccurs="1">
  <xs:annotation>
    <xs:documentation>[Floating point value equal to basement perimeter expressed in feet; GE 1 and LE (Enclosure Floor Area)^0.5*7]</xs:documentation>
  </xs:annotation>
</xs:element>
Schema location file:/Users/ryanschmied/Downloads/ResXSDv3.1.07.xsd
Element Project / Ratings / Projected / WarningFlags / BuildingAttributeFlags / SlabGradePerimeterValue
Namespace No namespace
Annotations
[Floating point value equal to the slab perimeter expressed in feet; GE 1 and LE (Enclosure Floor Area)^0.5*7]
Diagram
Diagram
Type xs:float
Properties
content simple
minOccurs 1
maxOccurs 1
Source
<xs:element name="SlabGradePerimeterValue" type="xs:float" minOccurs="1" maxOccurs="1">
  <xs:annotation>
    <xs:documentation>[Floating point value equal to the slab perimeter expressed in feet; GE 1 and LE (Enclosure Floor Area)^0.5*7]</xs:documentation>
  </xs:annotation>
</xs:element>
Schema location file:/Users/ryanschmied/Downloads/ResXSDv3.1.07.xsd
Element Project / Ratings / Projected / WarningFlags / BuildingAttributeFlags / FoundationWallHeightValue
Namespace No namespace
Annotations
[Floating point value equal to the foundation wall height from ground level to top of foundation expressed in feet; GT 0 and LE 20]
Diagram
Diagram
Type xs:float
Properties
content simple
minOccurs 1
maxOccurs 1
Source
<xs:element name="FoundationWallHeightValue" type="xs:float" minOccurs="1" maxOccurs="1">
  <xs:annotation>
    <xs:documentation>[Floating point value equal to the foundation wall height from ground level to top of foundation expressed in feet; GT 0 and LE 20]</xs:documentation>
  </xs:annotation>
</xs:element>
Schema location file:/Users/ryanschmied/Downloads/ResXSDv3.1.07.xsd
Element Project / Ratings / Projected / WarningFlags / BuildingAttributeFlags / BasementWallDepthValue
Namespace No namespace
Annotations
[Floating point value equal to the basement wall depth below grade expressed in feet; GE 2 and LE (wall height - 0.5)]
Diagram
Diagram
Type xs:float
Properties
content simple
minOccurs 1
maxOccurs 1
Source
<xs:element name="BasementWallDepthValue" type="xs:float" minOccurs="1" maxOccurs="1">
  <xs:annotation>
    <xs:documentation>[Floating point value equal to the basement wall depth below grade expressed in feet; GE 2 and LE (wall height - 0.5)]</xs:documentation>
  </xs:annotation>
</xs:element>
Schema location file:/Users/ryanschmied/Downloads/ResXSDv3.1.07.xsd
Element Project / Ratings / Projected / WarningFlags / BuildingAttributeFlags / EnclosureFloorAreaValue
Namespace No namespace
Annotations
[Floating point value equal to the enclosure floor area expressed in feet]
Diagram
Diagram
Type xs:float
Properties
content simple
minOccurs 1
maxOccurs 1
Source
<xs:element name="EnclosureFloorAreaValue" type="xs:float" minOccurs="1" maxOccurs="1">
  <xs:annotation>
    <xs:documentation>[Floating point value equal to the enclosure floor area expressed in feet]</xs:documentation>
  </xs:annotation>
</xs:element>
Schema location file:/Users/ryanschmied/Downloads/ResXSDv3.1.07.xsd
Element Project / Ratings / Projected / WarningFlags / BuildingAttributeFlags / EnclosureGrossWallAreaValue
Namespace No namespace
Annotations
[Floating point value equal to gross wall area of the enclosure expressed in square feet
Diagram
Diagram
Type xs:float
Properties
content simple
minOccurs 1
maxOccurs 1
Source
<xs:element name="EnclosureGrossWallAreaValue" type="xs:float" minOccurs="1" maxOccurs="1">
  <xs:annotation>
    <xs:documentation>[Floating point value equal to gross wall area of the enclosure expressed in square feet</xs:documentation>
  </xs:annotation>
</xs:element>
Schema location file:/Users/ryanschmied/Downloads/ResXSDv3.1.07.xsd
Element Project / Ratings / Projected / WarningFlags / BuildingAttributeFlags / NumberConditionedStories
Namespace No namespace
Annotations
[Integer value equal to number of conditioned stories, including conditioned basements
Diagram
Diagram
Type xs:integer
Properties
content simple
minOccurs 1
maxOccurs 1
Source
<xs:element name="NumberConditionedStories" type="xs:integer" minOccurs="1" maxOccurs="1">
  <xs:annotation>
    <xs:documentation>[Integer value equal to number of conditioned stories, including conditioned basements</xs:documentation>
  </xs:annotation>
</xs:element>
Schema location file:/Users/ryanschmied/Downloads/ResXSDv3.1.07.xsd
Element Project / Ratings / Projected / WarningFlags / ApplianceVerificationFlags
Namespace No namespace
Annotations
[See Section 5.3, RESNET Publication 002-15 for details on this element. Include the value for each of the available appliance types]
Diagram
DiagramResXSDv3_1_07_xsd.tmp#Project_Project_Ratings_Project_Project_Ratings_Projected_Project_Project_Ratings_Project_Project_Ratings_Projected_WarningFlags_Project_Project_Ratings_Project_Project_Ratings_Projected_Project_Project_Ratings_Project_Project_Ratings_Projected_WarningFlags_ApplianceVerificationFlags_ClothesWashersValueResXSDv3_1_07_xsd.tmp#Project_Project_Ratings_Project_Project_Ratings_Projected_Project_Project_Ratings_Project_Project_Ratings_Projected_WarningFlags_Project_Project_Ratings_Project_Project_Ratings_Projected_Project_Project_Ratings_Project_Project_Ratings_Projected_WarningFlags_ApplianceVerificationFlags_ElectricDryersValueResXSDv3_1_07_xsd.tmp#Project_Project_Ratings_Project_Project_Ratings_Projected_Project_Project_Ratings_Project_Project_Ratings_Projected_WarningFlags_Project_Project_Ratings_Project_Project_Ratings_Projected_Project_Project_Ratings_Project_Project_Ratings_Projected_WarningFlags_ApplianceVerificationFlags_GasDryersThermsValueResXSDv3_1_07_xsd.tmp#Project_Project_Ratings_Project_Project_Ratings_Projected_Project_Project_Ratings_Project_Project_Ratings_Projected_WarningFlags_Project_Project_Ratings_Project_Project_Ratings_Projected_Project_Project_Ratings_Project_Project_Ratings_Projected_WarningFlags_ApplianceVerificationFlags_GasDryersKWHValueResXSDv3_1_07_xsd.tmp#Project_Project_Ratings_Project_Project_Ratings_Projected_Project_Project_Ratings_Project_Project_Ratings_Projected_WarningFlags_Project_Project_Ratings_Project_Project_Ratings_Projected_Project_Project_Ratings_Project_Project_Ratings_Projected_WarningFlags_ApplianceVerificationFlags_CWHotWaterSavingsValue
Properties
content complex
minOccurs 1
maxOccurs 1
Model
Children CWHotWaterSavingsValue, ClothesWashersValue, ElectricDryersValue, GasDryersKWHValue, GasDryersThermsValue
Instance
<ApplianceVerificationFlags>
  <ClothesWashersValue>{1,100}</ClothesWashersValue>
  <ElectricDryersValue>{0,100}</ElectricDryersValue>
  <GasDryersThermsValue>{0,100}</GasDryersThermsValue>
  <GasDryersKWHValue>{0,100}</GasDryersKWHValue>
  <CWHotWaterSavingsValue>{1,100}</CWHotWaterSavingsValue>
</ApplianceVerificationFlags>
Asserts
Test XPath default namespace Annotation
((exists(ElectricDryersValue)) or (exists(GasDryersThermsValue) and exists(GasDryersKWHValue)))
Source
<xs:element name="ApplianceVerificationFlags" minOccurs="1" maxOccurs="1">
  <xs:annotation>
    <xs:documentation>[See Section 5.3, RESNET Publication 002-15 for details on this element. Include the value for each of the available appliance types]</xs:documentation>
  </xs:annotation>
  <xs:complexType>
    <xs:sequence>
      <xs:element name="ClothesWashersValue" type="xs:float" minOccurs="1" maxOccurs="100">
        <xs:annotation>
          <xs:documentation>{Floating point value [(21*Nbr+73)> CWkWh >(4.7*Nbr+16.4)]}</xs:documentation>
        </xs:annotation>
      </xs:element>
      <xs:element name="ElectricDryersValue" type="xs:float" minOccurs="0" maxOccurs="100">
        <xs:annotation>
          <xs:documentation>{Floating point value [(163*Nbr+577)> eCDkWh >(55*Nbr+194)]}</xs:documentation>
        </xs:annotation>
      </xs:element>
      <xs:element name="GasDryersThermsValue" type="xs:float" minOccurs="0" maxOccurs="100">
        <xs:annotation>
          <xs:documentation>{Floating point value [(5.9*Nbr+20.6)> gCDtherms >(2.0*Nbr+6.9)]}</xs:documentation>
        </xs:annotation>
      </xs:element>
      <xs:element name="GasDryersKWHValue" type="xs:float" minOccurs="0" maxOccurs="100">
        <xs:annotation>
          <xs:documentation>{Floating point value [(12.9*Nbr+45.5)> gCDkWh >(4.3*Nbr+15.3)]}</xs:documentation>
        </xs:annotation>
      </xs:element>
      <xs:element name="CWHotWaterSavingsValue" type="xs:float" minOccurs="1" maxOccurs="100">
        <xs:annotation>
          <xs:documentation>{Floating point value [(0.59*Nbr+2.1)> CW HWgalSaved/day]}</xs:documentation>
        </xs:annotation>
      </xs:element>
    </xs:sequence>
    <xs:assert test="((exists(ElectricDryersValue)) or (exists(GasDryersThermsValue) and exists(GasDryersKWHValue)))"/>
  </xs:complexType>
</xs:element>
Schema location file:/Users/ryanschmied/Downloads/ResXSDv3.1.07.xsd
Element Project / Ratings / Projected / WarningFlags / ApplianceVerificationFlags / ClothesWashersValue
Namespace No namespace
Annotations
{Floating point value [(21*Nbr+73)> CWkWh >(4.7*Nbr+16.4)]}
Diagram
Diagram
Type xs:float
Properties
content simple
minOccurs 1
maxOccurs 100
Source
<xs:element name="ClothesWashersValue" type="xs:float" minOccurs="1" maxOccurs="100">
  <xs:annotation>
    <xs:documentation>{Floating point value [(21*Nbr+73)> CWkWh >(4.7*Nbr+16.4)]}</xs:documentation>
  </xs:annotation>
</xs:element>
Schema location file:/Users/ryanschmied/Downloads/ResXSDv3.1.07.xsd
Element Project / Ratings / Projected / WarningFlags / ApplianceVerificationFlags / ElectricDryersValue
Namespace No namespace
Annotations
{Floating point value [(163*Nbr+577)> eCDkWh >(55*Nbr+194)]}
Diagram
Diagram
Type xs:float
Properties
content simple
minOccurs 0
maxOccurs 100
Source
<xs:element name="ElectricDryersValue" type="xs:float" minOccurs="0" maxOccurs="100">
  <xs:annotation>
    <xs:documentation>{Floating point value [(163*Nbr+577)> eCDkWh >(55*Nbr+194)]}</xs:documentation>
  </xs:annotation>
</xs:element>
Schema location file:/Users/ryanschmied/Downloads/ResXSDv3.1.07.xsd
Element Project / Ratings / Projected / WarningFlags / ApplianceVerificationFlags / GasDryersThermsValue
Namespace No namespace
Annotations
{Floating point value [(5.9*Nbr+20.6)> gCDtherms >(2.0*Nbr+6.9)]}
Diagram
Diagram
Type xs:float
Properties
content simple
minOccurs 0
maxOccurs 100
Source
<xs:element name="GasDryersThermsValue" type="xs:float" minOccurs="0" maxOccurs="100">
  <xs:annotation>
    <xs:documentation>{Floating point value [(5.9*Nbr+20.6)> gCDtherms >(2.0*Nbr+6.9)]}</xs:documentation>
  </xs:annotation>
</xs:element>
Schema location file:/Users/ryanschmied/Downloads/ResXSDv3.1.07.xsd
Element Project / Ratings / Projected / WarningFlags / ApplianceVerificationFlags / GasDryersKWHValue
Namespace No namespace
Annotations
{Floating point value [(12.9*Nbr+45.5)> gCDkWh >(4.3*Nbr+15.3)]}
Diagram
Diagram
Type xs:float
Properties
content simple
minOccurs 0
maxOccurs 100
Source
<xs:element name="GasDryersKWHValue" type="xs:float" minOccurs="0" maxOccurs="100">
  <xs:annotation>
    <xs:documentation>{Floating point value [(12.9*Nbr+45.5)> gCDkWh >(4.3*Nbr+15.3)]}</xs:documentation>
  </xs:annotation>
</xs:element>
Schema location file:/Users/ryanschmied/Downloads/ResXSDv3.1.07.xsd
Element Project / Ratings / Projected / WarningFlags / ApplianceVerificationFlags / CWHotWaterSavingsValue
Namespace No namespace
Annotations
{Floating point value [(0.59*Nbr+2.1)> CW HWgalSaved/day]}
Diagram
Diagram
Type xs:float
Properties
content simple
minOccurs 1
maxOccurs 100
Source
<xs:element name="CWHotWaterSavingsValue" type="xs:float" minOccurs="1" maxOccurs="100">
  <xs:annotation>
    <xs:documentation>{Floating point value [(0.59*Nbr+2.1)> CW HWgalSaved/day]}</xs:documentation>
  </xs:annotation>
</xs:element>
Schema location file:/Users/ryanschmied/Downloads/ResXSDv3.1.07.xsd
Element Project / IECC
Namespace No namespace
Annotations
IECC Reports. Either IECC2009 or IECC2018 can be submitted.
Diagram
DiagramResXSDv3_1_07_xsd.tmp#Project_Project_IECC_IECC2009ResXSDv3_1_07_xsd.tmp#Project_Project_IECC_IECC2018
Properties
content complex
minOccurs 0
Model
Children IECC2009, IECC2018
Instance
<IECC>
  <IECC2009>{0,1}</IECC2009>
  <IECC2018>{0,1}</IECC2018>
</IECC>
Source
<xs:element name="IECC" minOccurs="0">
  <xs:annotation>
    <xs:documentation>IECC Reports. Either IECC2009 or IECC2018 can be submitted.</xs:documentation>
  </xs:annotation>
  <xs:complexType>
    <xs:choice>
      <xs:element name="IECC2009" minOccurs="0">
        <xs:annotation>
          <xs:documentation>2009 IECC Simulated Performance Alternative Compliance Certificate</xs:documentation>
        </xs:annotation>
        <xs:complexType>
          <xs:all>
            <xs:element ref="ComplianceMetrics"/>
            <xs:element name="Permit" minOccurs="0">
              <xs:annotation>
                <xs:documentation>Compliance Report for Permit Application</xs:documentation>
              </xs:annotation>
              <xs:complexType>
                <xs:all>
                  <xs:element ref="WorstCase"/>
                  <xs:element name="AnnualEnergyCost" minOccurs="0">
                    <xs:complexType>
                      <xs:group ref="AnnualEnergyCostComplianceGroup"/>
                    </xs:complexType>
                  </xs:element>
                  <xs:element name="AnnualSourceEnergyUse" minOccurs="0">
                    <xs:complexType>
                      <xs:group ref="AnnualSourceEnergyUseComplianceGroup"/>
                    </xs:complexType>
                  </xs:element>
                  <xs:group ref="KeyBuildingDesignGroup"/>
                  <xs:group ref="ProjectInfoGroup"/>
                  <xs:element ref="AboveGradeWalls"/>
                  <xs:element ref="BasementCrawlSpaceWalls"/>
                  <xs:element ref="AboveGradeFloors"/>
                  <xs:element ref="Ceilings"/>
                  <xs:element ref="Roofs"/>
                  <xs:element ref="Attics"/>
                  <xs:element ref="Foundations"/>
                  <xs:element ref="OpaqueDoors"/>
                  <xs:element ref="Glazing"/>
                  <xs:element ref="Skylights"/>
                  <xs:element name="AirExchangeRate">
                    <xs:complexType>
                      <xs:sequence>
                        <xs:element name="Proposed">
                          <xs:annotation>
                            <xs:documentation>Air Exchange Rate</xs:documentation>
                          </xs:annotation>
                          <xs:complexType>
                            <xs:all>
                              <xs:element ref="EnvelopeLeakageRate"/>
                              <xs:element ref="CombinedVentRate"/>
                            </xs:all>
                          </xs:complexType>
                        </xs:element>
                      </xs:sequence>
                    </xs:complexType>
                  </xs:element>
                  <xs:element ref="MechVentEnergy"/>
                  <xs:element ref="HeatingSystems"/>
                  <xs:element ref="CoolingSystems"/>
                  <xs:element ref="ServiceWaterHeating"/>
                  <xs:element name="ThermDistribSystems">
                    <xs:complexType>
                      <xs:sequence>
                        <xs:element name="Proposed">
                          <xs:complexType>
                            <xs:sequence>
                              <xs:element name="System" minOccurs="1" maxOccurs="100">
                                <xs:complexType>
                                  <xs:all>
                                    <xs:element ref="SupplyDuctInsulation"/>
                                    <xs:element ref="PerSupplyDuctCondSpace"/>
                                    <xs:element ref="ReturnDuctInsulation"/>
                                    <xs:element ref="PerReturnDuctCondSpace"/>
                                    <xs:element name="ProposedDuctLeakageRate">
                                      <xs:annotation>
                                        <xs:documentation>Proposed duct leakage rate: x</xs:documentation>
                                      </xs:annotation>
                                      <xs:complexType>
                                        <xs:simpleContent>
                                          <xs:extension base="DuctLeakageRateType">
                                            <xs:attribute name="unit" type="DuctLeakageRateUnits2009">
                                            </xs:attribute>
                                          </xs:extension>
                                        </xs:simpleContent>
                                      </xs:complexType>
                                    </xs:element>
                                    <xs:element ref="AirHandlerLocation"/>
                                  </xs:all>
                                </xs:complexType>
                              </xs:element>
                            </xs:sequence>
                            <xs:attribute name="NumThermDistribSystems" type="xs:int" default="1"/>
                            <xs:assert test="(@NumThermDistribSystems = count(System))"/>
                          </xs:complexType>
                        </xs:element>
                      </xs:sequence>
                    </xs:complexType>
                  </xs:element>
                  <xs:group ref="IECC2009PermitChecklistGroup"/>
                </xs:all>
                <xs:assert test="AboveGradeWalls/Proposed/@NumAboveGradeWalls = AboveGradeWalls/Standard/@NumAboveGradeWalls" xerces:message="The number of above grade walls for proposed and standard design inputs should match!"/>
                <xs:assert test="BasementCrawlSpaceWalls/Proposed/@NumBasementCrawlSpaceWalls = BasementCrawlSpaceWalls/Standard/@NumBasementCrawlSpaceWalls" xerces:message="The number of basement crawlspace walls for proposed and standard design inputs should match!"/>
                <xs:assert test="AboveGradeFloors/Proposed/@NumAboveGradeFloors = AboveGradeFloors/Standard/@NumAboveGradeFloors" xerces:message="The number of above grade floors for proposed and standard design inputs should match!"/>
                <xs:assert test="Ceilings/Proposed/@NumCeilings = Ceilings/Standard/@NumCeilings" xerces:message="The number of celilings for proposed and standard design inputs should match!"/>
                <xs:assert test="Roofs/Proposed/@NumRoofs = Roofs/Standard/@NumRoofs" xerces:message="The number of roofs for proposed and standard design inputs should match!"/>
                <xs:assert test="Foundations/Proposed/@NumFoundations = Foundations/Standard/@NumFoundations" xerces:message="The number of foundations for proposed and standard design inputs should match!"/>
                <xs:assert test="HeatingSystems/Proposed/HVACHeatingSystems/@NumHVACHeatingSystems = HeatingSystems/Standard/HVACHeatingSystems/@NumHVACHeatingSystems" xerces:message="The number of HVAC Heating systems for proposed and standard design inputs should match!"/>
                <xs:assert test="CoolingSystems/Proposed/HVACCoolingSystems/@NumHVACCoolingSystems = CoolingSystems/Standard/HVACCoolingSystems/@NumHVACCoolingSystems" xerces:message="The number of HVAC Cooling systems for proposed and standard design inputs should match!"/>
              </xs:complexType>
            </xs:element>
            <xs:element name="Certificate" minOccurs="0">
              <xs:annotation>
                <xs:documentation>Compliance Report for Certificate of Occupancy</xs:documentation>
              </xs:annotation>
              <xs:complexType>
                <xs:all>
                  <xs:element ref="PermitID" minOccurs="0"/>
                  <xs:element ref="ReportDateCompleted" minOccurs="1"/>
                  <xs:element name="AnnualEnergyCost" minOccurs="0">
                    <xs:complexType>
                      <xs:group ref="AnnualEnergyCostComplianceGroup"/>
                    </xs:complexType>
                  </xs:element>
                  <xs:element name="AnnualSourceEnergyUse" minOccurs="0">
                    <xs:complexType>
                      <xs:group ref="AnnualSourceEnergyUseComplianceGroup"/>
                    </xs:complexType>
                  </xs:element>
                  <xs:group ref="KeyBuildingDesignGroup"/>
                  <xs:group ref="ProjectInfoGroup"/>
                  <xs:element ref="AboveGradeWalls"/>
                  <xs:element ref="BasementCrawlSpaceWalls"/>
                  <xs:element ref="AboveGradeFloors"/>
                  <xs:element ref="Ceilings"/>
                  <xs:element ref="Roofs"/>
                  <xs:element ref="Attics"/>
                  <xs:element ref="Foundations"/>
                  <xs:element ref="OpaqueDoors"/>
                  <xs:element ref="Glazing"/>
                  <xs:element ref="Skylights"/>
                  <xs:element name="AirExchangeRate">
                    <xs:complexType>
                      <xs:sequence>
                        <xs:element name="Proposed">
                          <xs:annotation>
                            <xs:documentation>Air Exchange Rate</xs:documentation>
                          </xs:annotation>
                          <xs:complexType>
                            <xs:all>
                              <xs:element name="MeasuredEnvelopeLeakageRate">
                                <xs:complexType>
                                  <xs:simpleContent>
                                    <xs:extension base="MeasuredEnvelopLeakageType">
                                      <xs:attribute fixed="ACH50" name="unit"/>
                                    </xs:extension>
                                  </xs:simpleContent>
                                </xs:complexType>
                              </xs:element>
                              <xs:element ref="CombinedVentRate"/>
                            </xs:all>
                          </xs:complexType>
                        </xs:element>
                      </xs:sequence>
                    </xs:complexType>
                  </xs:element>
                  <xs:element ref="MechVentEnergy"/>
                  <xs:element ref="HeatingSystems"/>
                  <xs:element ref="CoolingSystems"/>
                  <xs:element ref="ServiceWaterHeating"/>
                  <xs:element name="ThermDistribSystems">
                    <xs:complexType>
                      <xs:sequence>
                        <xs:element name="Proposed">
                          <xs:complexType>
                            <xs:sequence>
                              <xs:element name="System" minOccurs="1" maxOccurs="100">
                                <xs:complexType>
                                  <xs:all>
                                    <xs:element ref="SupplyDuctInsulation"/>
                                    <xs:element ref="PerSupplyDuctCondSpace"/>
                                    <xs:element ref="ReturnDuctInsulation"/>
                                    <xs:element ref="PerReturnDuctCondSpace"/>
                                    <xs:element name="MeasuredDuctLeakageRate">
                                      <xs:annotation>
                                        <xs:documentation>Measured duct leakage rate: x</xs:documentation>
                                      </xs:annotation>
                                      <xs:complexType>
                                        <xs:simpleContent>
                                          <xs:extension base="DuctLeakageRateType">
                                            <xs:attribute name="unit" type="DuctLeakageRateUnits2009">
                                            </xs:attribute>
                                          </xs:extension>
                                        </xs:simpleContent>
                                      </xs:complexType>
                                    </xs:element>
                                    <xs:element ref="AirHandlerLocation"/>
                                  </xs:all>
                                </xs:complexType>
                              </xs:element>
                            </xs:sequence>
                            <xs:attribute name="NumThermDistribSystems" type="xs:int" default="1"/>
                            <xs:assert test="(@NumThermDistribSystems = count(System))"/>
                          </xs:complexType>
                        </xs:element>
                      </xs:sequence>
                    </xs:complexType>
                  </xs:element>
                  <xs:group ref="IECC2009CertificateChecklistGroup"/>
                </xs:all>
                <xs:assert test="AboveGradeWalls/Proposed/@NumAboveGradeWalls = AboveGradeWalls/Standard/@NumAboveGradeWalls" xerces:message="The number of above grade walls for proposed and standard design inputs should match!"/>
                <xs:assert test="BasementCrawlSpaceWalls/Proposed/@NumBasementCrawlSpaceWalls = BasementCrawlSpaceWalls/Standard/@NumBasementCrawlSpaceWalls" xerces:message="The number of basement crawlspace walls for proposed and standard design inputs should match!"/>
                <xs:assert test="AboveGradeFloors/Proposed/@NumAboveGradeFloors = AboveGradeFloors/Standard/@NumAboveGradeFloors" xerces:message="The number of above grade floors for proposed and standard design inputs should match!"/>
                <xs:assert test="Ceilings/Proposed/@NumCeilings = Ceilings/Standard/@NumCeilings" xerces:message="The number of celilings for proposed and standard design inputs should match!"/>
                <xs:assert test="Roofs/Proposed/@NumRoofs = Roofs/Standard/@NumRoofs" xerces:message="The number of roofs for proposed and standard design inputs should match!"/>
                <xs:assert test="Foundations/Proposed/@NumFoundations = Foundations/Standard/@NumFoundations" xerces:message="The number of foundations for proposed and standard design inputs should match!"/>
                <xs:assert test="HeatingSystems/Proposed/HVACHeatingSystems/@NumHVACHeatingSystems = HeatingSystems/Standard/HVACHeatingSystems/@NumHVACHeatingSystems" xerces:message="The number of HVAC Heating systems for proposed and standard design inputs should match!"/>
                <xs:assert test="CoolingSystems/Proposed/HVACCoolingSystems/@NumHVACCoolingSystems = CoolingSystems/Standard/HVACCoolingSystems/@NumHVACCoolingSystems" xerces:message="The number of HVAC Cooling systems for proposed and standard design inputs should match!"/>
              </xs:complexType>
            </xs:element>
          </xs:all>
          <xs:assert test="((ComplianceMetrics = 'Source Energy Use') or ((ComplianceMetrics = 'Annual Energy Cost') and (not(Permit) or (exists(Permit/AnnualEnergyCost) and not(Permit/AnnualSourceEnergyUse))) and (not(Certificate) or (exists(Certificate/AnnualEnergyCost) and not(Certificate/AnnualSourceEnergyUse)))))" xerces:message="If ComplianceMetrics is Annual Energy Cost then AnnualEnergyCost must exist in Permit and Certificate reports and AnnualSourceEnergyUse must not exist."/>
          <xs:assert test="((ComplianceMetrics = 'Annual Energy Cost') or ((ComplianceMetrics = 'Source Energy Use') and (not(Permit) or (exists(Permit/AnnualSourceEnergyUse) and not(Permit/AnnualEnergyCost))) and (not(Certificate) or (exists(Certificate/AnnualSourceEnergyUse) and not(Certificate/AnnualEnergyCost)))))" xerces:message="If ComplianceMetrics is Source Energy Use then AnnualSourceEnergyUse must exist in Permit and Certificate reports and AnnualEnergyCost must not exist."/>
        </xs:complexType>
      </xs:element>
      <xs:element name="IECC2018" minOccurs="0">
        <xs:annotation>
          <xs:documentation>2018 IECC Simulated Performance Alternative Compliance Certificate</xs:documentation>
        </xs:annotation>
        <xs:complexType>
          <xs:all>
            <xs:element ref="ComplianceMetrics"/>
            <xs:element name="Permit" minOccurs="0">
              <xs:annotation>
                <xs:documentation>Compliance Report for Permit Application</xs:documentation>
              </xs:annotation>
              <xs:complexType>
                <xs:all>
                  <xs:element ref="WorstCase"/>
                  <xs:element name="AnnualEnergyCost" minOccurs="0">
                    <xs:complexType>
                      <xs:group ref="AnnualEnergyCostComplianceGroup2018"/>
                    </xs:complexType>
                  </xs:element>
                  <xs:element name="AnnualSourceEnergyUse" minOccurs="0">
                    <xs:complexType>
                      <xs:group ref="AnnualSourceEnergyUseComplianceGroup2018"/>
                    </xs:complexType>
                  </xs:element>
                  <xs:group ref="KeyBuildingDesignGroup"/>
                  <xs:group ref="ProjectInfoGroup"/>
                  <xs:element ref="AboveGradeWalls"/>
                  <xs:element ref="BasementCrawlSpaceWalls"/>
                  <xs:element ref="AboveGradeFloors"/>
                  <xs:element ref="Ceilings"/>
                  <xs:element ref="Roofs"/>
                  <xs:element ref="Attics"/>
                  <xs:element ref="Foundations"/>
                  <xs:element ref="OpaqueDoors"/>
                  <xs:element ref="VFenestration"/>
                  <xs:element ref="Skylights"/>
                  <xs:element name="AirExchangeRate">
                    <xs:complexType>
                      <xs:sequence>
                        <xs:element name="Proposed">
                          <xs:annotation>
                            <xs:documentation>Proposed Design Inputs Air Exchange Rate for Permit Application</xs:documentation>
                          </xs:annotation>
                          <xs:complexType>
                            <xs:all>
                              <xs:element ref="EnvelopeLeakageRate"/>
                              <xs:element ref="MechVentRate"/>
                            </xs:all>
                          </xs:complexType>
                        </xs:element>
                        <xs:element name="Standard">
                          <xs:annotation>
                            <xs:documentation>Std Reference Design Air Exchange Rate</xs:documentation>
                          </xs:annotation>
                          <xs:complexType>
                            <xs:all>
                              <xs:element ref="EnvelopeLeakageRate"/>
                              <xs:element ref="MechVentRate"/>
                            </xs:all>
                          </xs:complexType>
                        </xs:element>
                      </xs:sequence>
                    </xs:complexType>
                  </xs:element>
                  <xs:element ref="MechVentEnergy"/>
                  <xs:element ref="HeatingSystems"/>
                  <xs:element ref="CoolingSystems"/>
                  <xs:element ref="ServiceWaterHeating"/>
                  <xs:element name="ThermDistribSystems">
                    <xs:complexType>
                      <xs:sequence>
                        <xs:element name="Proposed">
                          <xs:complexType>
                            <xs:sequence>
                              <xs:element name="System" minOccurs="1" maxOccurs="100">
                                <xs:complexType>
                                  <xs:all>
                                    <xs:element ref="SupplyDuctInsulation"/>
                                    <xs:element ref="PerSupplyDuctCondSpace"/>
                                    <xs:element ref="ReturnDuctInsulation"/>
                                    <xs:element ref="PerReturnDuctCondSpace"/>
                                    <xs:element ref="ProposedDuctLeakageRate"/>
                                    <xs:element ref="AirHandlerLocation"/>
                                  </xs:all>
                                </xs:complexType>
                              </xs:element>
                            </xs:sequence>
                            <xs:attribute name="NumThermDistribSystems" type="xs:int" default="1"/>
                            <xs:assert test="(@NumThermDistribSystems = count(System))"/>
                          </xs:complexType>
                        </xs:element>
                        <xs:element name="Standard">
                          <xs:complexType>
                            <xs:sequence>
                              <xs:element name="System" minOccurs="1" maxOccurs="100">
                                <xs:complexType>
                                  <xs:all>
                                    <xs:element ref="SupplyDuctInsulation"/>
                                    <xs:element ref="ReturnDuctInsulation"/>
                                  </xs:all>
                                </xs:complexType>
                              </xs:element>
                            </xs:sequence>
                            <xs:attribute name="NumThermDistribSystems" type="xs:int" default="1"/>
                            <xs:assert test="(@NumThermDistribSystems = count(System))"/>
                          </xs:complexType>
                        </xs:element>
                      </xs:sequence>
                    </xs:complexType>
                  </xs:element>
                  <xs:group ref="IECC2018PermitChecklistGroup"/>
                </xs:all>
                <xs:assert test="AboveGradeWalls/Proposed/@NumAboveGradeWalls = AboveGradeWalls/Standard/@NumAboveGradeWalls" xerces:message="The number of above grade walls for proposed and standard design inputs should match!"/>
                <xs:assert test="BasementCrawlSpaceWalls/Proposed/@NumBasementCrawlSpaceWalls = BasementCrawlSpaceWalls/Standard/@NumBasementCrawlSpaceWalls" xerces:message="The number of basement crawlspace walls for proposed and standard design inputs should match!"/>
                <xs:assert test="AboveGradeFloors/Proposed/@NumAboveGradeFloors = AboveGradeFloors/Standard/@NumAboveGradeFloors" xerces:message="The number of above grade floors for proposed and standard design inputs should match!"/>
                <xs:assert test="Ceilings/Proposed/@NumCeilings = Ceilings/Standard/@NumCeilings" xerces:message="The number of celilings for proposed and standard design inputs should match!"/>
                <xs:assert test="Roofs/Proposed/@NumRoofs = Roofs/Standard/@NumRoofs" xerces:message="The number of roofs for proposed and standard design inputs should match!"/>
                <xs:assert test="Foundations/Proposed/@NumFoundations = Foundations/Standard/@NumFoundations" xerces:message="The number of foundations for proposed and standard design inputs should match!"/>
                <xs:assert test="HeatingSystems/Proposed/HVACHeatingSystems/@NumHVACHeatingSystems = HeatingSystems/Standard/HVACHeatingSystems/@NumHVACHeatingSystems" xerces:message="The number of HVAC Heating systems for proposed and standard design inputs should match!"/>
                <xs:assert test="CoolingSystems/Proposed/HVACCoolingSystems/@NumHVACCoolingSystems = CoolingSystems/Standard/HVACCoolingSystems/@NumHVACCoolingSystems" xerces:message="The number of HVAC Cooling systems for proposed and standard design inputs should match!"/>
                <xs:assert test="ThermDistribSystems/Proposed/@NumThermDistribSystems = ThermDistribSystems/Standard/@NumThermDistribSystems" xerces:message="The number of Thermal Distribution systems for proposed and standard design inputs should match!"/>
              </xs:complexType>
            </xs:element>
            <xs:element name="Certificate" minOccurs="0">
              <xs:annotation>
                <xs:documentation>Compliance Report for Certificate of Occupancy</xs:documentation>
              </xs:annotation>
              <xs:complexType>
                <xs:all>
                  <xs:element ref="PermitID" minOccurs="0"/>
                  <xs:element ref="ReportDateCompleted" minOccurs="1"/>
                  <xs:element name="AnnualEnergyCost" minOccurs="0">
                    <xs:complexType>
                      <xs:group ref="AnnualEnergyCostComplianceGroup2018"/>
                    </xs:complexType>
                  </xs:element>
                  <xs:element name="AnnualSourceEnergyUse" minOccurs="0">
                    <xs:complexType>
                      <xs:group ref="AnnualSourceEnergyUseComplianceGroup2018"/>
                    </xs:complexType>
                  </xs:element>
                  <xs:group ref="KeyBuildingDesignGroup"/>
                  <xs:group ref="ProjectInfoGroup"/>
                  <xs:element ref="AboveGradeWalls"/>
                  <xs:element ref="BasementCrawlSpaceWalls"/>
                  <xs:element ref="AboveGradeFloors"/>
                  <xs:element ref="Ceilings"/>
                  <xs:element ref="Roofs"/>
                  <xs:element ref="Attics"/>
                  <xs:element ref="Foundations"/>
                  <xs:element ref="OpaqueDoors"/>
                  <xs:element ref="VFenestration"/>
                  <xs:element ref="Skylights"/>
                  <xs:element name="AirExchangeRate">
                    <xs:complexType>
                      <xs:sequence>
                        <xs:element name="Proposed">
                          <xs:annotation>
                            <xs:documentation>Proposed Design Inputs Air Exchange Rate for Certificate of Occupancy</xs:documentation>
                          </xs:annotation>
                          <xs:complexType>
                            <xs:all>
                              <xs:element ref="EnvelopeLeakageRate"/>
                              <xs:element ref="MechVentRate"/>
                            </xs:all>
                          </xs:complexType>
                        </xs:element>
                        <xs:element name="Standard">
                          <xs:annotation>
                            <xs:documentation>Std Reference Design Air Exchange Rate</xs:documentation>
                          </xs:annotation>
                          <xs:complexType>
                            <xs:all>
                              <xs:element ref="EnvelopeLeakageRate"/>
                              <xs:element ref="MechVentRate"/>
                            </xs:all>
                          </xs:complexType>
                        </xs:element>
                      </xs:sequence>
                    </xs:complexType>
                  </xs:element>
                  <xs:element ref="MechVentEnergy"/>
                  <xs:element ref="HeatingSystems"/>
                  <xs:element ref="CoolingSystems"/>
                  <xs:element ref="ServiceWaterHeating"/>
                  <xs:element name="ThermDistribSystems">
                    <xs:complexType>
                      <xs:sequence>
                        <xs:element name="Proposed">
                          <xs:complexType>
                            <xs:sequence>
                              <xs:element name="System" minOccurs="1" maxOccurs="100">
                                <xs:complexType>
                                  <xs:all>
                                    <xs:element ref="SupplyDuctInsulation"/>
                                    <xs:element ref="PerSupplyDuctCondSpace"/>
                                    <xs:element ref="ReturnDuctInsulation"/>
                                    <xs:element ref="PerReturnDuctCondSpace"/>
                                    <xs:element ref="MeasuredDuctLeakageRate"/>
                                    <xs:element ref="AirHandlerLocation"/>
                                  </xs:all>
                                </xs:complexType>
                              </xs:element>
                            </xs:sequence>
                            <xs:attribute name="NumThermDistribSystems" type="xs:int" default="1"/>
                            <xs:assert test="(@NumThermDistribSystems = count(System))"/>
                          </xs:complexType>
                        </xs:element>
                        <xs:element name="Standard">
                          <xs:complexType>
                            <xs:sequence>
                              <xs:element name="System" minOccurs="1" maxOccurs="100">
                                <xs:complexType>
                                  <xs:all>
                                    <xs:element ref="SupplyDuctInsulation"/>
                                    <xs:element ref="ReturnDuctInsulation"/>
                                  </xs:all>
                                </xs:complexType>
                              </xs:element>
                            </xs:sequence>
                            <xs:attribute name="NumThermDistribSystems" type="xs:int" default="1"/>
                            <xs:assert test="(@NumThermDistribSystems = count(System))"/>
                          </xs:complexType>
                        </xs:element>
                      </xs:sequence>
                    </xs:complexType>
                  </xs:element>
                  <xs:group ref="IECC2018CertificateChecklistGroup"/>
                </xs:all>
                <xs:assert test="AboveGradeWalls/Proposed/@NumAboveGradeWalls = AboveGradeWalls/Standard/@NumAboveGradeWalls" xerces:message="The number of above grade walls for proposed and standard design inputs should match!"/>
                <xs:assert test="BasementCrawlSpaceWalls/Proposed/@NumBasementCrawlSpaceWalls = BasementCrawlSpaceWalls/Standard/@NumBasementCrawlSpaceWalls" xerces:message="The number of basement crawlspace walls for proposed and standard design inputs should match!"/>
                <xs:assert test="AboveGradeFloors/Proposed/@NumAboveGradeFloors = AboveGradeFloors/Standard/@NumAboveGradeFloors" xerces:message="The number of above grade floors for proposed and standard design inputs should match!"/>
                <xs:assert test="Ceilings/Proposed/@NumCeilings = Ceilings/Standard/@NumCeilings" xerces:message="The number of celilings for proposed and standard design inputs should match!"/>
                <xs:assert test="Roofs/Proposed/@NumRoofs = Roofs/Standard/@NumRoofs" xerces:message="The number of roofs for proposed and standard design inputs should match!"/>
                <xs:assert test="Foundations/Proposed/@NumFoundations = Foundations/Standard/@NumFoundations" xerces:message="The number of foundations for proposed and standard design inputs should match!"/>
                <xs:assert test="HeatingSystems/Proposed/HVACHeatingSystems/@NumHVACHeatingSystems = HeatingSystems/Standard/HVACHeatingSystems/@NumHVACHeatingSystems" xerces:message="The number of HVAC Heating systems for proposed and standard design inputs should match!"/>
                <xs:assert test="CoolingSystems/Proposed/HVACCoolingSystems/@NumHVACCoolingSystems = CoolingSystems/Standard/HVACCoolingSystems/@NumHVACCoolingSystems" xerces:message="The number of HVAC Cooling systems for proposed and standard design inputs should match!"/>
                <xs:assert test="ThermDistribSystems/Proposed/@NumThermDistribSystems = ThermDistribSystems/Standard/@NumThermDistribSystems" xerces:message="The number of Thermal Distribution systems for proposed and standard design inputs should match!"/>
              </xs:complexType>
            </xs:element>
          </xs:all>
          <xs:assert test="((ComplianceMetrics = 'Source Energy Use') or ((ComplianceMetrics = 'Annual Energy Cost') and (not(Permit) or (exists(Permit/AnnualEnergyCost) and not(Permit/AnnualSourceEnergyUse))) and (not(Certificate) or (exists(Certificate/AnnualEnergyCost) and not(Certificate/AnnualSourceEnergyUse)))))" xerces:message="If ComplianceMetrics is Annual Energy Cost then AnnualEnergyCost must exist in Permit and Certificate reports and AnnualSourceEnergyUse must not exist."/>
          <xs:assert test="((ComplianceMetrics = 'Annual Energy Cost') or ((ComplianceMetrics = 'Source Energy Use') and (not(Permit) or (exists(Permit/AnnualSourceEnergyUse) and not(Permit/AnnualEnergyCost))) and (not(Certificate) or (exists(Certificate/AnnualSourceEnergyUse) and not(Certificate/AnnualEnergyCost)))))" xerces:message="If ComplianceMetrics is Source Energy Use then AnnualSourceEnergyUse must exist in Permit and Certificate reports and AnnualEnergyCost must not exist."/>
        </xs:complexType>
      </xs:element>
    </xs:choice>
  </xs:complexType>
</xs:element>
Schema location file:/Users/ryanschmied/Downloads/ResXSDv3.1.07.xsd
Element Project / IECC / IECC2009
Namespace No namespace
Annotations
2009 IECC Simulated Performance Alternative Compliance Certificate
Diagram
DiagramResXSDv3_1_07_xsd.tmp#ComplianceMetricsResXSDv3_1_07_xsd.tmp#Project_Project_IECC_Project_Project_IECC_IECC2009_PermitResXSDv3_1_07_xsd.tmp#Project_Project_IECC_Project_Project_IECC_IECC2009_Certificate
Properties
content complex
minOccurs 0
Model
Children Certificate, ComplianceMetrics, Permit
Instance
<IECC2009>
  <ComplianceMetrics>{1,1}</ComplianceMetrics>
  <Permit>{0,1}</Permit>
  <Certificate>{0,1}</Certificate>
</IECC2009>
Asserts
Test XPath default namespace Annotation
((ComplianceMetrics = 'Source Energy Use') or ((ComplianceMetrics = 'Annual Energy Cost') and (not(Permit) or (exists(Permit/AnnualEnergyCost) and not(Permit/AnnualSourceEnergyUse))) and (not(Certificate) or (exists(Certificate/AnnualEnergyCost) and not(Certificate/AnnualSourceEnergyUse)))))
((ComplianceMetrics = 'Annual Energy Cost') or ((ComplianceMetrics = 'Source Energy Use') and (not(Permit) or (exists(Permit/AnnualSourceEnergyUse) and not(Permit/AnnualEnergyCost))) and (not(Certificate) or (exists(Certificate/AnnualSourceEnergyUse) and not(Certificate/AnnualEnergyCost)))))
Source
<xs:element name="IECC2009" minOccurs="0">
  <xs:annotation>
    <xs:documentation>2009 IECC Simulated Performance Alternative Compliance Certificate</xs:documentation>
  </xs:annotation>
  <xs:complexType>
    <xs:all>
      <xs:element ref="ComplianceMetrics"/>
      <xs:element name="Permit" minOccurs="0">
        <xs:annotation>
          <xs:documentation>Compliance Report for Permit Application</xs:documentation>
        </xs:annotation>
        <xs:complexType>
          <xs:all>
            <xs:element ref="WorstCase"/>
            <xs:element name="AnnualEnergyCost" minOccurs="0">
              <xs:complexType>
                <xs:group ref="AnnualEnergyCostComplianceGroup"/>
              </xs:complexType>
            </xs:element>
            <xs:element name="AnnualSourceEnergyUse" minOccurs="0">
              <xs:complexType>
                <xs:group ref="AnnualSourceEnergyUseComplianceGroup"/>
              </xs:complexType>
            </xs:element>
            <xs:group ref="KeyBuildingDesignGroup"/>
            <xs:group ref="ProjectInfoGroup"/>
            <xs:element ref="AboveGradeWalls"/>
            <xs:element ref="BasementCrawlSpaceWalls"/>
            <xs:element ref="AboveGradeFloors"/>
            <xs:element ref="Ceilings"/>
            <xs:element ref="Roofs"/>
            <xs:element ref="Attics"/>
            <xs:element ref="Foundations"/>
            <xs:element ref="OpaqueDoors"/>
            <xs:element ref="Glazing"/>
            <xs:element ref="Skylights"/>
            <xs:element name="AirExchangeRate">
              <xs:complexType>
                <xs:sequence>
                  <xs:element name="Proposed">
                    <xs:annotation>
                      <xs:documentation>Air Exchange Rate</xs:documentation>
                    </xs:annotation>
                    <xs:complexType>
                      <xs:all>
                        <xs:element ref="EnvelopeLeakageRate"/>
                        <xs:element ref="CombinedVentRate"/>
                      </xs:all>
                    </xs:complexType>
                  </xs:element>
                </xs:sequence>
              </xs:complexType>
            </xs:element>
            <xs:element ref="MechVentEnergy"/>
            <xs:element ref="HeatingSystems"/>
            <xs:element ref="CoolingSystems"/>
            <xs:element ref="ServiceWaterHeating"/>
            <xs:element name="ThermDistribSystems">
              <xs:complexType>
                <xs:sequence>
                  <xs:element name="Proposed">
                    <xs:complexType>
                      <xs:sequence>
                        <xs:element name="System" minOccurs="1" maxOccurs="100">
                          <xs:complexType>
                            <xs:all>
                              <xs:element ref="SupplyDuctInsulation"/>
                              <xs:element ref="PerSupplyDuctCondSpace"/>
                              <xs:element ref="ReturnDuctInsulation"/>
                              <xs:element ref="PerReturnDuctCondSpace"/>
                              <xs:element name="ProposedDuctLeakageRate">
                                <xs:annotation>
                                  <xs:documentation>Proposed duct leakage rate: x</xs:documentation>
                                </xs:annotation>
                                <xs:complexType>
                                  <xs:simpleContent>
                                    <xs:extension base="DuctLeakageRateType">
                                      <xs:attribute name="unit" type="DuctLeakageRateUnits2009">
                                      </xs:attribute>
                                    </xs:extension>
                                  </xs:simpleContent>
                                </xs:complexType>
                              </xs:element>
                              <xs:element ref="AirHandlerLocation"/>
                            </xs:all>
                          </xs:complexType>
                        </xs:element>
                      </xs:sequence>
                      <xs:attribute name="NumThermDistribSystems" type="xs:int" default="1"/>
                      <xs:assert test="(@NumThermDistribSystems = count(System))"/>
                    </xs:complexType>
                  </xs:element>
                </xs:sequence>
              </xs:complexType>
            </xs:element>
            <xs:group ref="IECC2009PermitChecklistGroup"/>
          </xs:all>
          <xs:assert test="AboveGradeWalls/Proposed/@NumAboveGradeWalls = AboveGradeWalls/Standard/@NumAboveGradeWalls" xerces:message="The number of above grade walls for proposed and standard design inputs should match!"/>
          <xs:assert test="BasementCrawlSpaceWalls/Proposed/@NumBasementCrawlSpaceWalls = BasementCrawlSpaceWalls/Standard/@NumBasementCrawlSpaceWalls" xerces:message="The number of basement crawlspace walls for proposed and standard design inputs should match!"/>
          <xs:assert test="AboveGradeFloors/Proposed/@NumAboveGradeFloors = AboveGradeFloors/Standard/@NumAboveGradeFloors" xerces:message="The number of above grade floors for proposed and standard design inputs should match!"/>
          <xs:assert test="Ceilings/Proposed/@NumCeilings = Ceilings/Standard/@NumCeilings" xerces:message="The number of celilings for proposed and standard design inputs should match!"/>
          <xs:assert test="Roofs/Proposed/@NumRoofs = Roofs/Standard/@NumRoofs" xerces:message="The number of roofs for proposed and standard design inputs should match!"/>
          <xs:assert test="Foundations/Proposed/@NumFoundations = Foundations/Standard/@NumFoundations" xerces:message="The number of foundations for proposed and standard design inputs should match!"/>
          <xs:assert test="HeatingSystems/Proposed/HVACHeatingSystems/@NumHVACHeatingSystems = HeatingSystems/Standard/HVACHeatingSystems/@NumHVACHeatingSystems" xerces:message="The number of HVAC Heating systems for proposed and standard design inputs should match!"/>
          <xs:assert test="CoolingSystems/Proposed/HVACCoolingSystems/@NumHVACCoolingSystems = CoolingSystems/Standard/HVACCoolingSystems/@NumHVACCoolingSystems" xerces:message="The number of HVAC Cooling systems for proposed and standard design inputs should match!"/>
        </xs:complexType>
      </xs:element>
      <xs:element name="Certificate" minOccurs="0">
        <xs:annotation>
          <xs:documentation>Compliance Report for Certificate of Occupancy</xs:documentation>
        </xs:annotation>
        <xs:complexType>
          <xs:all>
            <xs:element ref="PermitID" minOccurs="0"/>
            <xs:element ref="ReportDateCompleted" minOccurs="1"/>
            <xs:element name="AnnualEnergyCost" minOccurs="0">
              <xs:complexType>
                <xs:group ref="AnnualEnergyCostComplianceGroup"/>
              </xs:complexType>
            </xs:element>
            <xs:element name="AnnualSourceEnergyUse" minOccurs="0">
              <xs:complexType>
                <xs:group ref="AnnualSourceEnergyUseComplianceGroup"/>
              </xs:complexType>
            </xs:element>
            <xs:group ref="KeyBuildingDesignGroup"/>
            <xs:group ref="ProjectInfoGroup"/>
            <xs:element ref="AboveGradeWalls"/>
            <xs:element ref="BasementCrawlSpaceWalls"/>
            <xs:element ref="AboveGradeFloors"/>
            <xs:element ref="Ceilings"/>
            <xs:element ref="Roofs"/>
            <xs:element ref="Attics"/>
            <xs:element ref="Foundations"/>
            <xs:element ref="OpaqueDoors"/>
            <xs:element ref="Glazing"/>
            <xs:element ref="Skylights"/>
            <xs:element name="AirExchangeRate">
              <xs:complexType>
                <xs:sequence>
                  <xs:element name="Proposed">
                    <xs:annotation>
                      <xs:documentation>Air Exchange Rate</xs:documentation>
                    </xs:annotation>
                    <xs:complexType>
                      <xs:all>
                        <xs:element name="MeasuredEnvelopeLeakageRate">
                          <xs:complexType>
                            <xs:simpleContent>
                              <xs:extension base="MeasuredEnvelopLeakageType">
                                <xs:attribute fixed="ACH50" name="unit"/>
                              </xs:extension>
                            </xs:simpleContent>
                          </xs:complexType>
                        </xs:element>
                        <xs:element ref="CombinedVentRate"/>
                      </xs:all>
                    </xs:complexType>
                  </xs:element>
                </xs:sequence>
              </xs:complexType>
            </xs:element>
            <xs:element ref="MechVentEnergy"/>
            <xs:element ref="HeatingSystems"/>
            <xs:element ref="CoolingSystems"/>
            <xs:element ref="ServiceWaterHeating"/>
            <xs:element name="ThermDistribSystems">
              <xs:complexType>
                <xs:sequence>
                  <xs:element name="Proposed">
                    <xs:complexType>
                      <xs:sequence>
                        <xs:element name="System" minOccurs="1" maxOccurs="100">
                          <xs:complexType>
                            <xs:all>
                              <xs:element ref="SupplyDuctInsulation"/>
                              <xs:element ref="PerSupplyDuctCondSpace"/>
                              <xs:element ref="ReturnDuctInsulation"/>
                              <xs:element ref="PerReturnDuctCondSpace"/>
                              <xs:element name="MeasuredDuctLeakageRate">
                                <xs:annotation>
                                  <xs:documentation>Measured duct leakage rate: x</xs:documentation>
                                </xs:annotation>
                                <xs:complexType>
                                  <xs:simpleContent>
                                    <xs:extension base="DuctLeakageRateType">
                                      <xs:attribute name="unit" type="DuctLeakageRateUnits2009">
                                      </xs:attribute>
                                    </xs:extension>
                                  </xs:simpleContent>
                                </xs:complexType>
                              </xs:element>
                              <xs:element ref="AirHandlerLocation"/>
                            </xs:all>
                          </xs:complexType>
                        </xs:element>
                      </xs:sequence>
                      <xs:attribute name="NumThermDistribSystems" type="xs:int" default="1"/>
                      <xs:assert test="(@NumThermDistribSystems = count(System))"/>
                    </xs:complexType>
                  </xs:element>
                </xs:sequence>
              </xs:complexType>
            </xs:element>
            <xs:group ref="IECC2009CertificateChecklistGroup"/>
          </xs:all>
          <xs:assert test="AboveGradeWalls/Proposed/@NumAboveGradeWalls = AboveGradeWalls/Standard/@NumAboveGradeWalls" xerces:message="The number of above grade walls for proposed and standard design inputs should match!"/>
          <xs:assert test="BasementCrawlSpaceWalls/Proposed/@NumBasementCrawlSpaceWalls = BasementCrawlSpaceWalls/Standard/@NumBasementCrawlSpaceWalls" xerces:message="The number of basement crawlspace walls for proposed and standard design inputs should match!"/>
          <xs:assert test="AboveGradeFloors/Proposed/@NumAboveGradeFloors = AboveGradeFloors/Standard/@NumAboveGradeFloors" xerces:message="The number of above grade floors for proposed and standard design inputs should match!"/>
          <xs:assert test="Ceilings/Proposed/@NumCeilings = Ceilings/Standard/@NumCeilings" xerces:message="The number of celilings for proposed and standard design inputs should match!"/>
          <xs:assert test="Roofs/Proposed/@NumRoofs = Roofs/Standard/@NumRoofs" xerces:message="The number of roofs for proposed and standard design inputs should match!"/>
          <xs:assert test="Foundations/Proposed/@NumFoundations = Foundations/Standard/@NumFoundations" xerces:message="The number of foundations for proposed and standard design inputs should match!"/>
          <xs:assert test="HeatingSystems/Proposed/HVACHeatingSystems/@NumHVACHeatingSystems = HeatingSystems/Standard/HVACHeatingSystems/@NumHVACHeatingSystems" xerces:message="The number of HVAC Heating systems for proposed and standard design inputs should match!"/>
          <xs:assert test="CoolingSystems/Proposed/HVACCoolingSystems/@NumHVACCoolingSystems = CoolingSystems/Standard/HVACCoolingSystems/@NumHVACCoolingSystems" xerces:message="The number of HVAC Cooling systems for proposed and standard design inputs should match!"/>
        </xs:complexType>
      </xs:element>
    </xs:all>
    <xs:assert test="((ComplianceMetrics = 'Source Energy Use') or ((ComplianceMetrics = 'Annual Energy Cost') and (not(Permit) or (exists(Permit/AnnualEnergyCost) and not(Permit/AnnualSourceEnergyUse))) and (not(Certificate) or (exists(Certificate/AnnualEnergyCost) and not(Certificate/AnnualSourceEnergyUse)))))" xerces:message="If ComplianceMetrics is Annual Energy Cost then AnnualEnergyCost must exist in Permit and Certificate reports and AnnualSourceEnergyUse must not exist."/>
    <xs:assert test="((ComplianceMetrics = 'Annual Energy Cost') or ((ComplianceMetrics = 'Source Energy Use') and (not(Permit) or (exists(Permit/AnnualSourceEnergyUse) and not(Permit/AnnualEnergyCost))) and (not(Certificate) or (exists(Certificate/AnnualSourceEnergyUse) and not(Certificate/AnnualEnergyCost)))))" xerces:message="If ComplianceMetrics is Source Energy Use then AnnualSourceEnergyUse must exist in Permit and Certificate reports and AnnualEnergyCost must not exist."/>
  </xs:complexType>
</xs:element>
Schema location file:/Users/ryanschmied/Downloads/ResXSDv3.1.07.xsd
Element ComplianceMetrics
Namespace No namespace
Diagram
Diagram
Type restriction of xs:string
Properties
content simple
Facets
enumeration Annual Energy Cost
enumeration Source Energy Use
Used by
Source
<xs:element name="ComplianceMetrics">
  <xs:simpleType>
    <xs:restriction base="xs:string">
      <xs:enumeration value="Annual Energy Cost"/>
      <xs:enumeration value="Source Energy Use"/>
    </xs:restriction>
  </xs:simpleType>
</xs:element>
Schema location file:/Users/ryanschmied/Downloads/ResXSDv3.1.07.xsd
Element Project / IECC / IECC2009 / Permit
Namespace No namespace
Annotations
Compliance Report for Permit Application
Diagram
DiagramResXSDv3_1_07_xsd.tmp#WorstCaseResXSDv3_1_07_xsd.tmp#Project_Project_IECC_Project_Project_IECC_IECC2009_Project_Project_IECC_Project_Project_IECC_IECC2009_Permit_AnnualEnergyCostResXSDv3_1_07_xsd.tmp#Project_Project_IECC_Project_Project_IECC_IECC2009_Project_Project_IECC_Project_Project_IECC_IECC2009_Permit_AnnualSourceEnergyUseResXSDv3_1_07_xsd.tmp#CeilingUnderVenAtticRValueResXSDv3_1_07_xsd.tmp#SealAtticAssemblyRValueResXSDv3_1_07_xsd.tmp#AboveGradeWallsRValueResXSDv3_1_07_xsd.tmp#BasementInteriorWallRValueResXSDv3_1_07_xsd.tmp#BasementExteriorWallRValueResXSDv3_1_07_xsd.tmp#CrawlspaceWallRValueResXSDv3_1_07_xsd.tmp#ExposedFloorRValueResXSDv3_1_07_xsd.tmp#SlabEdgeRValueResXSDv3_1_07_xsd.tmp#UnderSlabRValueResXSDv3_1_07_xsd.tmp#DuctInsulationRValueResXSDv3_1_07_xsd.tmp#EnvelopeLeakageRateResXSDv3_1_07_xsd.tmp#WindowUoResXSDv3_1_07_xsd.tmp#WindowSHGCResXSDv3_1_07_xsd.tmp#HVACHeatingSystemsResXSDv3_1_07_xsd.tmp#HVACCoolingSystemsResXSDv3_1_07_xsd.tmp#HotWaterSystemsResXSDv3_1_07_xsd.tmp#KeyBuildingDesignGroupResXSDv3_1_07_xsd.tmp#LotNumberResXSDv3_1_07_xsd.tmp#CodeAnalystResXSDv3_1_07_xsd.tmp#StatusResXSDv3_1_07_xsd.tmp#HomeTypeIDResXSDv3_1_07_xsd.tmp#ConditionedAreaResXSDv3_1_07_xsd.tmp#ConditionedVolumeResXSDv3_1_07_xsd.tmp#NumberBedroomsResXSDv3_1_07_xsd.tmp#SoftwareResXSDv3_1_07_xsd.tmp#SoftwareVersionResXSDv3_1_07_xsd.tmp#StoriesAboveGradeResXSDv3_1_07_xsd.tmp#OrientationResXSDv3_1_07_xsd.tmp#ProjectInfoGroupResXSDv3_1_07_xsd.tmp#AboveGradeWallsResXSDv3_1_07_xsd.tmp#BasementCrawlSpaceWallsResXSDv3_1_07_xsd.tmp#AboveGradeFloorsResXSDv3_1_07_xsd.tmp#CeilingsResXSDv3_1_07_xsd.tmp#RoofsResXSDv3_1_07_xsd.tmp#AtticsResXSDv3_1_07_xsd.tmp#FoundationsResXSDv3_1_07_xsd.tmp#OpaqueDoorsResXSDv3_1_07_xsd.tmp#GlazingResXSDv3_1_07_xsd.tmp#SkylightsResXSDv3_1_07_xsd.tmp#Project_Project_IECC_Project_Project_IECC_IECC2009_Project_Project_IECC_Project_Project_IECC_IECC2009_Permit_AirExchangeRateResXSDv3_1_07_xsd.tmp#MechVentEnergyResXSDv3_1_07_xsd.tmp#HeatingSystemsResXSDv3_1_07_xsd.tmp#CoolingSystemsResXSDv3_1_07_xsd.tmp#ServiceWaterHeatingResXSDv3_1_07_xsd.tmp#Project_Project_IECC_Project_Project_IECC_IECC2009_Project_Project_IECC_Project_Project_IECC_IECC2009_Permit_ThermDistribSystemsResXSDv3_1_07_xsd.tmp#IECC2009PermitChecklistGroup_Section401_3ResXSDv3_1_07_xsd.tmp#IECC2009PermitChecklistGroup_Section402_4_1ResXSDv3_1_07_xsd.tmp#IECC2009PermitChecklistGroup_Section402_4_2_1ResXSDv3_1_07_xsd.tmp#IECC2009PermitChecklistGroup_Section402_4_2_2ResXSDv3_1_07_xsd.tmp#IECC2009PermitChecklistGroup_Section402_4_3ResXSDv3_1_07_xsd.tmp#IECC2009PermitChecklistGroup_Section402_4_4ResXSDv3_1_07_xsd.tmp#IECC2009PermitChecklistGroup_Section402_4_5ResXSDv3_1_07_xsd.tmp#IECC2009PermitChecklistGroup_Section402_5ResXSDv3_1_07_xsd.tmp#IECC2009PermitChecklistGroup_Section403_1ResXSDv3_1_07_xsd.tmp#IECC2009PermitChecklistGroup_Section403_1_1ResXSDv3_1_07_xsd.tmp#IECC2009PermitChecklistGroup_Section403_1_2ResXSDv3_1_07_xsd.tmp#IECC2009PermitChecklistGroup_Section403_2_2aResXSDv3_1_07_xsd.tmp#IECC2009PermitChecklistGroup_Section403_2_2bResXSDv3_1_07_xsd.tmp#IECC2009PermitChecklistGroup_Section403_2_3ResXSDv3_1_07_xsd.tmp#IECC2009PermitChecklistGroup_Section403_3ResXSDv3_1_07_xsd.tmp#IECC2009PermitChecklistGroup_Section403_4ResXSDv3_1_07_xsd.tmp#IECC2009PermitChecklistGroup_Section403_5ResXSDv3_1_07_xsd.tmp#IECC2009PermitChecklistGroup_Section403_6ResXSDv3_1_07_xsd.tmp#IECC2009PermitChecklistGroup_Section403_7ResXSDv3_1_07_xsd.tmp#IECC2009PermitChecklistGroup_Section403_8ResXSDv3_1_07_xsd.tmp#IECC2009PermitChecklistGroup_Section403_9ResXSDv3_1_07_xsd.tmp#IECC2009PermitChecklistGroup_SectionR405_2ResXSDv3_1_07_xsd.tmp#IECC2009PermitChecklistGroup
Properties
content complex
minOccurs 0
Model
Children AboveGradeFloors, AboveGradeWalls, AboveGradeWallsRValue, AirExchangeRate, AnnualEnergyCost, AnnualSourceEnergyUse, Attics, BasementCrawlSpaceWalls, BasementExteriorWallRValue, BasementInteriorWallRValue, CeilingUnderVenAtticRValue, Ceilings, CodeAnalyst, ConditionedArea, ConditionedVolume, CoolingSystems, CrawlspaceWallRValue, DuctInsulationRValue, EnvelopeLeakageRate, ExposedFloorRValue, Foundations, Glazing, HVACCoolingSystems, HVACHeatingSystems, HeatingSystems, HomeTypeID, HotWaterSystems, LotNumber, MechVentEnergy, NumberBedrooms, OpaqueDoors, Orientation, Roofs, SealAtticAssemblyRValue, Section401_3, Section402_4_1, Section402_4_2_1, Section402_4_2_2, Section402_4_3, Section402_4_4, Section402_4_5, Section402_5, Section403_1, Section403_1_1, Section403_1_2, Section403_2_2a, Section403_2_2b, Section403_2_3, Section403_3, Section403_4, Section403_5, Section403_6, Section403_7, Section403_8, Section403_9, SectionR405_2, ServiceWaterHeating, Skylights, SlabEdgeRValue, Software, SoftwareVersion, Status, StoriesAboveGrade, ThermDistribSystems, UnderSlabRValue, WindowSHGC, WindowUo, WorstCase
Instance
<Permit>
  <WorstCase>{1,1}</WorstCase>
  <AnnualEnergyCost>{0,1}</AnnualEnergyCost>
  <AnnualSourceEnergyUse>{0,1}</AnnualSourceEnergyUse>
  <CeilingUnderVenAtticRValue>{1,1}</CeilingUnderVenAtticRValue>
  <SealAtticAssemblyRValue>{1,1}</SealAtticAssemblyRValue>
  <AboveGradeWallsRValue>{1,1}</AboveGradeWallsRValue>
  <BasementInteriorWallRValue>{1,1}</BasementInteriorWallRValue>
  <BasementExteriorWallRValue>{1,1}</BasementExteriorWallRValue>
  <CrawlspaceWallRValue>{1,1}</CrawlspaceWallRValue>
  <ExposedFloorRValue>{1,1}</ExposedFloorRValue>
  <SlabEdgeRValue>{1,1}</SlabEdgeRValue>
  <UnderSlabRValue>{1,1}</UnderSlabRValue>
  <DuctInsulationRValue>{1,1}</DuctInsulationRValue>
  <EnvelopeLeakageRate unit="ACH50">{1,1}</EnvelopeLeakageRate>
  <WindowUo>{1,1}</WindowUo>
  <WindowSHGC>{1,1}</WindowSHGC>
  <HVACHeatingSystems NumHVACHeatingSystems="1">{1,1}</HVACHeatingSystems>
  <HVACCoolingSystems NumHVACCoolingSystems="1">{1,1}</HVACCoolingSystems>
  <HotWaterSystems NumHotWaterSystems="1">{1,1}</HotWaterSystems>
  <LotNumber>{1,1}</LotNumber>
  <CodeAnalyst>{1,1}</CodeAnalyst>
  <Status>{1,1}</Status>
  <HomeTypeID>{1,1}</HomeTypeID>
  <ConditionedArea unit="sq.ft.">{1,1}</ConditionedArea>
  <ConditionedVolume>{1,1}</ConditionedVolume>
  <NumberBedrooms>{1,1}</NumberBedrooms>
  <Software>{1,1}</Software>
  <SoftwareVersion>{1,1}</SoftwareVersion>
  <StoriesAboveGrade>{1,1}</StoriesAboveGrade>
  <Orientation>{1,1}</Orientation>
  <AboveGradeWalls>{1,1}</AboveGradeWalls>
  <BasementCrawlSpaceWalls>{1,1}</BasementCrawlSpaceWalls>
  <AboveGradeFloors>{1,1}</AboveGradeFloors>
  <Ceilings>{1,1}</Ceilings>
  <Roofs>{1,1}</Roofs>
  <Attics>{1,1}</Attics>
  <Foundations>{1,1}</Foundations>
  <OpaqueDoors>{1,1}</OpaqueDoors>
  <Glazing>{1,1}</Glazing>
  <Skylights>{1,1}</Skylights>
  <AirExchangeRate>{1,1}</AirExchangeRate>
  <MechVentEnergy>{1,1}</MechVentEnergy>
  <HeatingSystems>{1,1}</HeatingSystems>
  <CoolingSystems>{1,1}</CoolingSystems>
  <ServiceWaterHeating>{1,1}</ServiceWaterHeating>
  <ThermDistribSystems>{1,1}</ThermDistribSystems>
  <Section401_3>{1,1}</Section401_3>
  <Section402_4_1>{1,1}</Section402_4_1>
  <Section402_4_2_1>{1,1}</Section402_4_2_1>
  <Section402_4_2_2>{1,1}</Section402_4_2_2>
  <Section402_4_3>{1,1}</Section402_4_3>
  <Section402_4_4>{1,1}</Section402_4_4>
  <Section402_4_5>{1,1}</Section402_4_5>
  <Section402_5>{1,1}</Section402_5>
  <Section403_1>{1,1}</Section403_1>
  <Section403_1_1>{1,1}</Section403_1_1>
  <Section403_1_2>{1,1}</Section403_1_2>
  <Section403_2_2a>{1,1}</Section403_2_2a>
  <Section403_2_2b>{1,1}</Section403_2_2b>
  <Section403_2_3>{1,1}</Section403_2_3>
  <Section403_3>{1,1}</Section403_3>
  <Section403_4>{1,1}</Section403_4>
  <Section403_5>{1,1}</Section403_5>
  <Section403_6>{1,1}</Section403_6>
  <Section403_7>{1,1}</Section403_7>
  <Section403_8>{1,1}</Section403_8>
  <Section403_9>{1,1}</Section403_9>
  <SectionR405_2>{1,1}</SectionR405_2>
</Permit>
Asserts
Test XPath default namespace Annotation
AboveGradeWalls/Proposed/@NumAboveGradeWalls = AboveGradeWalls/Standard/@NumAboveGradeWalls
BasementCrawlSpaceWalls/Proposed/@NumBasementCrawlSpaceWalls = BasementCrawlSpaceWalls/Standard/@NumBasementCrawlSpaceWalls
AboveGradeFloors/Proposed/@NumAboveGradeFloors = AboveGradeFloors/Standard/@NumAboveGradeFloors
Ceilings/Proposed/@NumCeilings = Ceilings/Standard/@NumCeilings
Roofs/Proposed/@NumRoofs = Roofs/Standard/@NumRoofs
Foundations/Proposed/@NumFoundations = Foundations/Standard/@NumFoundations
HeatingSystems/Proposed/HVACHeatingSystems/@NumHVACHeatingSystems = HeatingSystems/Standard/HVACHeatingSystems/@NumHVACHeatingSystems
CoolingSystems/Proposed/HVACCoolingSystems/@NumHVACCoolingSystems = CoolingSystems/Standard/HVACCoolingSystems/@NumHVACCoolingSystems
Source
<xs:element name="Permit" minOccurs="0">
  <xs:annotation>
    <xs:documentation>Compliance Report for Permit Application</xs:documentation>
  </xs:annotation>
  <xs:complexType>
    <xs:all>
      <xs:element ref="WorstCase"/>
      <xs:element name="AnnualEnergyCost" minOccurs="0">
        <xs:complexType>
          <xs:group ref="AnnualEnergyCostComplianceGroup"/>
        </xs:complexType>
      </xs:element>
      <xs:element name="AnnualSourceEnergyUse" minOccurs="0">
        <xs:complexType>
          <xs:group ref="AnnualSourceEnergyUseComplianceGroup"/>
        </xs:complexType>
      </xs:element>
      <xs:group ref="KeyBuildingDesignGroup"/>
      <xs:group ref="ProjectInfoGroup"/>
      <xs:element ref="AboveGradeWalls"/>
      <xs:element ref="BasementCrawlSpaceWalls"/>
      <xs:element ref="AboveGradeFloors"/>
      <xs:element ref="Ceilings"/>
      <xs:element ref="Roofs"/>
      <xs:element ref="Attics"/>
      <xs:element ref="Foundations"/>
      <xs:element ref="OpaqueDoors"/>
      <xs:element ref="Glazing"/>
      <xs:element ref="Skylights"/>
      <xs:element name="AirExchangeRate">
        <xs:complexType>
          <xs:sequence>
            <xs:element name="Proposed">
              <xs:annotation>
                <xs:documentation>Air Exchange Rate</xs:documentation>
              </xs:annotation>
              <xs:complexType>
                <xs:all>
                  <xs:element ref="EnvelopeLeakageRate"/>
                  <xs:element ref="CombinedVentRate"/>
                </xs:all>
              </xs:complexType>
            </xs:element>
          </xs:sequence>
        </xs:complexType>
      </xs:element>
      <xs:element ref="MechVentEnergy"/>
      <xs:element ref="HeatingSystems"/>
      <xs:element ref="CoolingSystems"/>
      <xs:element ref="ServiceWaterHeating"/>
      <xs:element name="ThermDistribSystems">
        <xs:complexType>
          <xs:sequence>
            <xs:element name="Proposed">
              <xs:complexType>
                <xs:sequence>
                  <xs:element name="System" minOccurs="1" maxOccurs="100">
                    <xs:complexType>
                      <xs:all>
                        <xs:element ref="SupplyDuctInsulation"/>
                        <xs:element ref="PerSupplyDuctCondSpace"/>
                        <xs:element ref="ReturnDuctInsulation"/>
                        <xs:element ref="PerReturnDuctCondSpace"/>
                        <xs:element name="ProposedDuctLeakageRate">
                          <xs:annotation>
                            <xs:documentation>Proposed duct leakage rate: x</xs:documentation>
                          </xs:annotation>
                          <xs:complexType>
                            <xs:simpleContent>
                              <xs:extension base="DuctLeakageRateType">
                                <xs:attribute name="unit" type="DuctLeakageRateUnits2009">
                                </xs:attribute>
                              </xs:extension>
                            </xs:simpleContent>
                          </xs:complexType>
                        </xs:element>
                        <xs:element ref="AirHandlerLocation"/>
                      </xs:all>
                    </xs:complexType>
                  </xs:element>
                </xs:sequence>
                <xs:attribute name="NumThermDistribSystems" type="xs:int" default="1"/>
                <xs:assert test="(@NumThermDistribSystems = count(System))"/>
              </xs:complexType>
            </xs:element>
          </xs:sequence>
        </xs:complexType>
      </xs:element>
      <xs:group ref="IECC2009PermitChecklistGroup"/>
    </xs:all>
    <xs:assert test="AboveGradeWalls/Proposed/@NumAboveGradeWalls = AboveGradeWalls/Standard/@NumAboveGradeWalls" xerces:message="The number of above grade walls for proposed and standard design inputs should match!"/>
    <xs:assert test="BasementCrawlSpaceWalls/Proposed/@NumBasementCrawlSpaceWalls = BasementCrawlSpaceWalls/Standard/@NumBasementCrawlSpaceWalls" xerces:message="The number of basement crawlspace walls for proposed and standard design inputs should match!"/>
    <xs:assert test="AboveGradeFloors/Proposed/@NumAboveGradeFloors = AboveGradeFloors/Standard/@NumAboveGradeFloors" xerces:message="The number of above grade floors for proposed and standard design inputs should match!"/>
    <xs:assert test="Ceilings/Proposed/@NumCeilings = Ceilings/Standard/@NumCeilings" xerces:message="The number of celilings for proposed and standard design inputs should match!"/>
    <xs:assert test="Roofs/Proposed/@NumRoofs = Roofs/Standard/@NumRoofs" xerces:message="The number of roofs for proposed and standard design inputs should match!"/>
    <xs:assert test="Foundations/Proposed/@NumFoundations = Foundations/Standard/@NumFoundations" xerces:message="The number of foundations for proposed and standard design inputs should match!"/>
    <xs:assert test="HeatingSystems/Proposed/HVACHeatingSystems/@NumHVACHeatingSystems = HeatingSystems/Standard/HVACHeatingSystems/@NumHVACHeatingSystems" xerces:message="The number of HVAC Heating systems for proposed and standard design inputs should match!"/>
    <xs:assert test="CoolingSystems/Proposed/HVACCoolingSystems/@NumHVACCoolingSystems = CoolingSystems/Standard/HVACCoolingSystems/@NumHVACCoolingSystems" xerces:message="The number of HVAC Cooling systems for proposed and standard design inputs should match!"/>
  </xs:complexType>
</xs:element>
Schema location file:/Users/ryanschmied/Downloads/ResXSDv3.1.07.xsd
Element WorstCase
Namespace No namespace
Diagram
Diagram
Type xs:boolean
Properties
content simple
default false
Used by
Source
<xs:element name="WorstCase" type="xs:boolean" default="false"/>
Schema location file:/Users/ryanschmied/Downloads/ResXSDv3.1.07.xsd
Element Project / IECC / IECC2009 / Permit / AnnualEnergyCost
Namespace No namespace
Diagram
DiagramResXSDv3_1_07_xsd.tmp#AnnualEnergyCostComplianceGroup_IECCAnnualEnergyCostResXSDv3_1_07_xsd.tmp#AnnualEnergyCostComplianceGroup_HomeAnnualEnergyCostResXSDv3_1_07_xsd.tmp#AnnualEnergyCostComplianceGroup_IECCCostHeatingResXSDv3_1_07_xsd.tmp#AnnualEnergyCostComplianceGroup_IECCCostCoolingResXSDv3_1_07_xsd.tmp#AnnualEnergyCostComplianceGroup_IECCCostHotWaterResXSDv3_1_07_xsd.tmp#AnnualEnergyCostComplianceGroup_DesignedCostHeatingResXSDv3_1_07_xsd.tmp#AnnualEnergyCostComplianceGroup_DesignedCostCoolingResXSDv3_1_07_xsd.tmp#AnnualEnergyCostComplianceGroup_DesignedCostHotWaterResXSDv3_1_07_xsd.tmp#PriceElectricityResXSDv3_1_07_xsd.tmp#PriceGasResXSDv3_1_07_xsd.tmp#AnnualEnergyCostComplianceGroup
Properties
content complex
minOccurs 0
Model
Children DesignedCostCooling, DesignedCostHeating, DesignedCostHotWater, HomeAnnualEnergyCost, IECCAnnualEnergyCost, IECCCostCooling, IECCCostHeating, IECCCostHotWater, PriceElectricity, PriceGas
Instance
<AnnualEnergyCost>
  <IECCAnnualEnergyCost unit="$/y">{1,1}</IECCAnnualEnergyCost>
  <HomeAnnualEnergyCost unit="$/y">{1,1}</HomeAnnualEnergyCost>
  <IECCCostHeating unit="$/y">{1,1}</IECCCostHeating>
  <IECCCostCooling unit="$/y">{1,1}</IECCCostCooling>
  <IECCCostHotWater unit="$/y">{1,1}</IECCCostHotWater>
  <DesignedCostHeating unit="$/y">{1,1}</DesignedCostHeating>
  <DesignedCostCooling unit="$/y">{1,1}</DesignedCostCooling>
  <DesignedCostHotWater unit="$/y">{1,1}</DesignedCostHotWater>
  <PriceElectricity unit="$/kWh">{1,1}</PriceElectricity>
  <PriceGas unit="$/therm">{1,1}</PriceGas>
</AnnualEnergyCost>
Source
<xs:element name="AnnualEnergyCost" minOccurs="0">
  <xs:complexType>
    <xs:group ref="AnnualEnergyCostComplianceGroup"/>
  </xs:complexType>
</xs:element>
Schema location file:/Users/ryanschmied/Downloads/ResXSDv3.1.07.xsd
Element AnnualEnergyCostComplianceGroup / IECCAnnualEnergyCost
Namespace No namespace
Annotations
IECC Standard Reference Design
Annual Energy Cost
Diagram
DiagramResXSDv3_1_07_xsd.tmp#AnnualEnergyCostComplianceGroup_AnnualEnergyCostComplianceGroup_IECCAnnualEnergyCost_unit
Type extension of xs:float
Properties
content complex
Attributes
QName Type Fixed Use
unit $/y optional
Source
<xs:element name="IECCAnnualEnergyCost">
  <xs:annotation>
    <xs:documentation>IECC Standard Reference Design Annual Energy Cost</xs:documentation>
  </xs:annotation>
  <xs:complexType>
    <xs:simpleContent>
      <xs:extension base="xs:float">
        <xs:attribute fixed="$/y" name="unit"/>
      </xs:extension>
    </xs:simpleContent>
  </xs:complexType>
</xs:element>
Schema location file:/Users/ryanschmied/Downloads/ResXSDv3.1.07.xsd
Element AnnualEnergyCostComplianceGroup / HomeAnnualEnergyCost
Namespace No namespace
Annotations
This home
Annual Energy Cost
Diagram
DiagramResXSDv3_1_07_xsd.tmp#AnnualEnergyCostComplianceGroup_AnnualEnergyCostComplianceGroup_HomeAnnualEnergyCost_unit
Type extension of xs:float
Properties
content complex
Attributes
QName Type Fixed Use
unit $/y optional
Source
<xs:element name="HomeAnnualEnergyCost">
  <xs:annotation>
    <xs:documentation>This home Annual Energy Cost</xs:documentation>
  </xs:annotation>
  <xs:complexType>
    <xs:simpleContent>
      <xs:extension base="xs:float">
        <xs:attribute fixed="$/y" name="unit"/>
      </xs:extension>
    </xs:simpleContent>
  </xs:complexType>
</xs:element>
Schema location file:/Users/ryanschmied/Downloads/ResXSDv3.1.07.xsd
Element AnnualEnergyCostComplianceGroup / IECCCostHeating
Namespace No namespace
Annotations
IECC Annual Energy Cost by End Use Heating
Diagram
DiagramResXSDv3_1_07_xsd.tmp#AnnualEnergyCostComplianceGroup_AnnualEnergyCostComplianceGroup_IECCCostHeating_unit
Type extension of xs:float
Properties
content complex
Attributes
QName Type Fixed Use
unit $/y optional
Source
<xs:element name="IECCCostHeating">
  <xs:annotation>
    <xs:documentation>IECC Annual Energy Cost by End Use Heating</xs:documentation>
  </xs:annotation>
  <xs:complexType>
    <xs:simpleContent>
      <xs:extension base="xs:float">
        <xs:attribute fixed="$/y" name="unit"/>
      </xs:extension>
    </xs:simpleContent>
  </xs:complexType>
</xs:element>
Schema location file:/Users/ryanschmied/Downloads/ResXSDv3.1.07.xsd
Element AnnualEnergyCostComplianceGroup / IECCCostCooling
Namespace No namespace
Annotations
IECC Annual Energy Cost by End Use Cooling
Diagram
DiagramResXSDv3_1_07_xsd.tmp#AnnualEnergyCostComplianceGroup_AnnualEnergyCostComplianceGroup_IECCCostCooling_unit
Type extension of xs:float
Properties
content complex
Attributes
QName Type Fixed Use
unit $/y optional
Source
<xs:element name="IECCCostCooling">
  <xs:annotation>
    <xs:documentation>IECC Annual Energy Cost by End Use Cooling</xs:documentation>
  </xs:annotation>
  <xs:complexType>
    <xs:simpleContent>
      <xs:extension base="xs:float">
        <xs:attribute fixed="$/y" name="unit"/>
      </xs:extension>
    </xs:simpleContent>
  </xs:complexType>
</xs:element>
Schema location file:/Users/ryanschmied/Downloads/ResXSDv3.1.07.xsd
Element AnnualEnergyCostComplianceGroup / IECCCostHotWater
Namespace No namespace
Annotations
IECC Annual Energy Cost by End Use Water heating
Diagram
DiagramResXSDv3_1_07_xsd.tmp#AnnualEnergyCostComplianceGroup_AnnualEnergyCostComplianceGroup_IECCCostHotWater_unit
Type extension of xs:float
Properties
content complex
Attributes
QName Type Fixed Use
unit $/y optional
Source
<xs:element name="IECCCostHotWater">
  <xs:annotation>
    <xs:documentation>IECC Annual Energy Cost by End Use Water heating</xs:documentation>
  </xs:annotation>
  <xs:complexType>
    <xs:simpleContent>
      <xs:extension base="xs:float">
        <xs:attribute fixed="$/y" name="unit"/>
      </xs:extension>
    </xs:simpleContent>
  </xs:complexType>
</xs:element>
Schema location file:/Users/ryanschmied/Downloads/ResXSDv3.1.07.xsd
Element AnnualEnergyCostComplianceGroup / DesignedCostHeating
Namespace No namespace
Annotations
As Designed Annual Energy Cost by End Use Heating
Diagram
DiagramResXSDv3_1_07_xsd.tmp#AnnualEnergyCostComplianceGroup_AnnualEnergyCostComplianceGroup_DesignedCostHeating_unit
Type extension of xs:float
Properties
content complex
Attributes
QName Type Fixed Use
unit $/y optional
Source
<xs:element name="DesignedCostHeating">
  <xs:annotation>
    <xs:documentation>As Designed Annual Energy Cost by End Use Heating</xs:documentation>
  </xs:annotation>
  <xs:complexType>
    <xs:simpleContent>
      <xs:extension base="xs:float">
        <xs:attribute fixed="$/y" name="unit"/>
      </xs:extension>
    </xs:simpleContent>
  </xs:complexType>
</xs:element>
Schema location file:/Users/ryanschmied/Downloads/ResXSDv3.1.07.xsd
Element AnnualEnergyCostComplianceGroup / DesignedCostCooling
Namespace No namespace
Annotations
As Designed Annual Energy Cost by End Use Cooling
Diagram
DiagramResXSDv3_1_07_xsd.tmp#AnnualEnergyCostComplianceGroup_AnnualEnergyCostComplianceGroup_DesignedCostCooling_unit
Type extension of xs:float
Properties
content complex
Attributes
QName Type Fixed Use
unit $/y optional
Source
<xs:element name="DesignedCostCooling">
  <xs:annotation>
    <xs:documentation>As Designed Annual Energy Cost by End Use Cooling</xs:documentation>
  </xs:annotation>
  <xs:complexType>
    <xs:simpleContent>
      <xs:extension base="xs:float">
        <xs:attribute fixed="$/y" name="unit"/>
      </xs:extension>
    </xs:simpleContent>
  </xs:complexType>
</xs:element>
Schema location file:/Users/ryanschmied/Downloads/ResXSDv3.1.07.xsd
Element AnnualEnergyCostComplianceGroup / DesignedCostHotWater
Namespace No namespace
Annotations
As Designed Annual Energy Cost by End Use Water heating
Diagram
DiagramResXSDv3_1_07_xsd.tmp#AnnualEnergyCostComplianceGroup_AnnualEnergyCostComplianceGroup_DesignedCostHotWater_unit
Type extension of xs:float
Properties
content complex
Attributes
QName Type Fixed Use
unit $/y optional
Source
<xs:element name="DesignedCostHotWater">
  <xs:annotation>
    <xs:documentation>As Designed Annual Energy Cost by End Use Water heating</xs:documentation>
  </xs:annotation>
  <xs:complexType>
    <xs:simpleContent>
      <xs:extension base="xs:float">
        <xs:attribute fixed="$/y" name="unit"/>
      </xs:extension>
    </xs:simpleContent>
  </xs:complexType>
</xs:element>
Schema location file:/Users/ryanschmied/Downloads/ResXSDv3.1.07.xsd
Element Project / IECC / IECC2009 / Permit / AnnualSourceEnergyUse
Namespace No namespace
Diagram
DiagramResXSDv3_1_07_xsd.tmp#AnnualSourceEnergyUseComplianceGroup_IECCSourceEnergyUseResXSDv3_1_07_xsd.tmp#AnnualSourceEnergyUseComplianceGroup_HomeSourceEnergyUseResXSDv3_1_07_xsd.tmp#AnnualSourceEnergyUseComplianceGroup_IECCSourceEnergyUseHeatingResXSDv3_1_07_xsd.tmp#AnnualSourceEnergyUseComplianceGroup_IECCSourceEnergyUseCoolingResXSDv3_1_07_xsd.tmp#AnnualSourceEnergyUseComplianceGroup_IECCSourceEnergyUseHotWaterResXSDv3_1_07_xsd.tmp#AnnualSourceEnergyUseComplianceGroup_DesignedSourceEnergyUseHeatingResXSDv3_1_07_xsd.tmp#AnnualSourceEnergyUseComplianceGroup_DesignedSourceEnergyUseCoolingResXSDv3_1_07_xsd.tmp#AnnualSourceEnergyUseComplianceGroup_DesignedSourceEnergyUseHotWaterResXSDv3_1_07_xsd.tmp#AnnualSourceEnergyUseComplianceGroup
Properties
content complex
minOccurs 0
Model
Children DesignedSourceEnergyUseCooling, DesignedSourceEnergyUseHeating, DesignedSourceEnergyUseHotWater, HomeSourceEnergyUse, IECCSourceEnergyUse, IECCSourceEnergyUseCooling, IECCSourceEnergyUseHeating, IECCSourceEnergyUseHotWater
Instance
<AnnualSourceEnergyUse>
  <IECCSourceEnergyUse unit="kBtu/y">{1,1}</IECCSourceEnergyUse>
  <HomeSourceEnergyUse unit="kBtu/y">{1,1}</HomeSourceEnergyUse>
  <IECCSourceEnergyUseHeating unit="kBtu/y">{1,1}</IECCSourceEnergyUseHeating>
  <IECCSourceEnergyUseCooling unit="kBtu/y">{1,1}</IECCSourceEnergyUseCooling>
  <IECCSourceEnergyUseHotWater unit="kBtu/y">{1,1}</IECCSourceEnergyUseHotWater>
  <DesignedSourceEnergyUseHeating unit="kBtu/y">{1,1}</DesignedSourceEnergyUseHeating>
  <DesignedSourceEnergyUseCooling unit="kBtu/y">{1,1}</DesignedSourceEnergyUseCooling>
  <DesignedSourceEnergyUseHotWater unit="kBtu/y">{1,1}</DesignedSourceEnergyUseHotWater>
</AnnualSourceEnergyUse>
Source
<xs:element name="AnnualSourceEnergyUse" minOccurs="0">
  <xs:complexType>
    <xs:group ref="AnnualSourceEnergyUseComplianceGroup"/>
  </xs:complexType>
</xs:element>
Schema location file:/Users/ryanschmied/Downloads/ResXSDv3.1.07.xsd
Element AnnualSourceEnergyUseComplianceGroup / IECCSourceEnergyUse
Namespace No namespace
Annotations
IECC Standard Reference Design
Source Energy Use in kBtu per year.
Diagram
DiagramResXSDv3_1_07_xsd.tmp#AnnualSourceEnergyUseComplianceGroup_AnnualSourceEnergyUseComplianceGroup_IECCSourceEnergyUse_unit
Type extension of xs:float
Properties
content complex
Attributes
QName Type Fixed Use
unit kBtu/y optional
Source
<xs:element name="IECCSourceEnergyUse">
  <xs:annotation>
    <xs:documentation>IECC Standard Reference Design Source Energy Use in kBtu per year.</xs:documentation>
  </xs:annotation>
  <xs:complexType>
    <xs:simpleContent>
      <xs:extension base="xs:float">
        <xs:attribute fixed="kBtu/y" name="unit"/>
      </xs:extension>
    </xs:simpleContent>
  </xs:complexType>
</xs:element>
Schema location file:/Users/ryanschmied/Downloads/ResXSDv3.1.07.xsd
Element AnnualSourceEnergyUseComplianceGroup / HomeSourceEnergyUse
Namespace No namespace
Annotations
This home
Source Energy Use in kBtu per year.
Diagram
DiagramResXSDv3_1_07_xsd.tmp#AnnualSourceEnergyUseComplianceGroup_AnnualSourceEnergyUseComplianceGroup_HomeSourceEnergyUse_unit
Type extension of xs:float
Properties
content complex
Attributes
QName Type Fixed Use
unit kBtu/y optional
Source
<xs:element name="HomeSourceEnergyUse">
  <xs:annotation>
    <xs:documentation>This home Source Energy Use in kBtu per year.</xs:documentation>
  </xs:annotation>
  <xs:complexType>
    <xs:simpleContent>
      <xs:extension base="xs:float">
        <xs:attribute fixed="kBtu/y" name="unit"/>
      </xs:extension>
    </xs:simpleContent>
  </xs:complexType>
</xs:element>
Schema location file:/Users/ryanschmied/Downloads/ResXSDv3.1.07.xsd
Element AnnualSourceEnergyUseComplianceGroup / IECCSourceEnergyUseHeating
Namespace No namespace
Annotations
IECC Annual Source Energy Use by End Use Heating
Diagram
DiagramResXSDv3_1_07_xsd.tmp#AnnualSourceEnergyUseComplianceGroup_AnnualSourceEnergyUseComplianceGroup_IECCSourceEnergyUseHeating_unit
Type extension of xs:float
Properties
content complex
Attributes
QName Type Fixed Use
unit kBtu/y optional
Source
<xs:element name="IECCSourceEnergyUseHeating">
  <xs:annotation>
    <xs:documentation>IECC Annual Source Energy Use by End Use Heating</xs:documentation>
  </xs:annotation>
  <xs:complexType>
    <xs:simpleContent>
      <xs:extension base="xs:float">
        <xs:attribute fixed="kBtu/y" name="unit"/>
      </xs:extension>
    </xs:simpleContent>
  </xs:complexType>
</xs:element>
Schema location file:/Users/ryanschmied/Downloads/ResXSDv3.1.07.xsd
Element AnnualSourceEnergyUseComplianceGroup / IECCSourceEnergyUseCooling
Namespace No namespace
Annotations
IECC Annual Source Energy Use by End Use Cooling
Diagram
DiagramResXSDv3_1_07_xsd.tmp#AnnualSourceEnergyUseComplianceGroup_AnnualSourceEnergyUseComplianceGroup_IECCSourceEnergyUseCooling_unit
Type extension of xs:float
Properties
content complex
Attributes
QName Type Fixed Use
unit kBtu/y optional
Source
<xs:element name="IECCSourceEnergyUseCooling">
  <xs:annotation>
    <xs:documentation>IECC Annual Source Energy Use by End Use Cooling</xs:documentation>
  </xs:annotation>
  <xs:complexType>
    <xs:simpleContent>
      <xs:extension base="xs:float">
        <xs:attribute fixed="kBtu/y" name="unit"/>
      </xs:extension>
    </xs:simpleContent>
  </xs:complexType>
</xs:element>
Schema location file:/Users/ryanschmied/Downloads/ResXSDv3.1.07.xsd
Element AnnualSourceEnergyUseComplianceGroup / IECCSourceEnergyUseHotWater
Namespace No namespace
Annotations
IECC Annual Source Energy Use by End Use Water heating
Diagram
DiagramResXSDv3_1_07_xsd.tmp#AnnualSourceEnergyUseComplianceGroup_AnnualSourceEnergyUseComplianceGroup_IECCSourceEnergyUseHotWater_unit
Type extension of xs:float
Properties
content complex
Attributes
QName Type Fixed Use
unit kBtu/y optional
Source
<xs:element name="IECCSourceEnergyUseHotWater">
  <xs:annotation>
    <xs:documentation>IECC Annual Source Energy Use by End Use Water heating</xs:documentation>
  </xs:annotation>
  <xs:complexType>
    <xs:simpleContent>
      <xs:extension base="xs:float">
        <xs:attribute fixed="kBtu/y" name="unit"/>
      </xs:extension>
    </xs:simpleContent>
  </xs:complexType>
</xs:element>
Schema location file:/Users/ryanschmied/Downloads/ResXSDv3.1.07.xsd
Element AnnualSourceEnergyUseComplianceGroup / DesignedSourceEnergyUseHeating
Namespace No namespace
Annotations
As Designed Annual Source Energy Use by End Use Heating
Diagram
DiagramResXSDv3_1_07_xsd.tmp#AnnualSourceEnergyUseComplianceGroup_AnnualSourceEnergyUseComplianceGroup_DesignedSourceEnergyUseHeating_unit
Type extension of xs:float
Properties
content complex
Attributes
QName Type Fixed Use
unit kBtu/y optional
Source
<xs:element name="DesignedSourceEnergyUseHeating">
  <xs:annotation>
    <xs:documentation>As Designed Annual Source Energy Use by End Use Heating</xs:documentation>
  </xs:annotation>
  <xs:complexType>
    <xs:simpleContent>
      <xs:extension base="xs:float">
        <xs:attribute fixed="kBtu/y" name="unit"/>
      </xs:extension>
    </xs:simpleContent>
  </xs:complexType>
</xs:element>
Schema location file:/Users/ryanschmied/Downloads/ResXSDv3.1.07.xsd
Element AnnualSourceEnergyUseComplianceGroup / DesignedSourceEnergyUseCooling
Namespace No namespace
Annotations
As Designed Annual Source Energy Use by End Use Cooling
Diagram
DiagramResXSDv3_1_07_xsd.tmp#AnnualSourceEnergyUseComplianceGroup_AnnualSourceEnergyUseComplianceGroup_DesignedSourceEnergyUseCooling_unit
Type extension of xs:float
Properties
content complex
Attributes
QName Type Fixed Use
unit kBtu/y optional
Source
<xs:element name="DesignedSourceEnergyUseCooling">
  <xs:annotation>
    <xs:documentation>As Designed Annual Source Energy Use by End Use Cooling</xs:documentation>
  </xs:annotation>
  <xs:complexType>
    <xs:simpleContent>
      <xs:extension base="xs:float">
        <xs:attribute fixed="kBtu/y" name="unit"/>
      </xs:extension>
    </xs:simpleContent>
  </xs:complexType>
</xs:element>
Schema location file:/Users/ryanschmied/Downloads/ResXSDv3.1.07.xsd
Element AnnualSourceEnergyUseComplianceGroup / DesignedSourceEnergyUseHotWater
Namespace No namespace
Annotations
As Designed Annual Source Energy Use by End Use Water heating
Diagram
DiagramResXSDv3_1_07_xsd.tmp#AnnualSourceEnergyUseComplianceGroup_AnnualSourceEnergyUseComplianceGroup_DesignedSourceEnergyUseHotWater_unit
Type extension of xs:float
Properties
content complex
Attributes
QName Type Fixed Use
unit kBtu/y optional
Source
<xs:element name="DesignedSourceEnergyUseHotWater">
  <xs:annotation>
    <xs:documentation>As Designed Annual Source Energy Use by End Use Water heating</xs:documentation>
  </xs:annotation>
  <xs:complexType>
    <xs:simpleContent>
      <xs:extension base="xs:float">
        <xs:attribute fixed="kBtu/y" name="unit"/>
      </xs:extension>
    </xs:simpleContent>
  </xs:complexType>
</xs:element>
Schema location file:/Users/ryanschmied/Downloads/ResXSDv3.1.07.xsd
Element CeilingUnderVenAtticRValue
Namespace No namespace
Annotations
Ceiling Under       Vented Attic
Diagram
Diagram
Type xs:integer
Properties
content simple
Used by
Element Group KeyBuildingDesignGroup
Source
<xs:element name="CeilingUnderVenAtticRValue" type="xs:integer">
  <xs:annotation>
    <xs:documentation>Ceiling Under Vented Attic</xs:documentation>
  </xs:annotation>
</xs:element>
Schema location file:/Users/ryanschmied/Downloads/ResXSDv3.1.07.xsd
Element SealAtticAssemblyRValue
Namespace No namespace
Annotations
Sealed Attic Assembly
Diagram
Diagram
Type xs:integer
Properties
content simple
Used by
Element Group KeyBuildingDesignGroup
Source
<xs:element name="SealAtticAssemblyRValue" type="xs:integer">
  <xs:annotation>
    <xs:documentation>Sealed Attic Assembly</xs:documentation>
  </xs:annotation>
</xs:element>
Schema location file:/Users/ryanschmied/Downloads/ResXSDv3.1.07.xsd
Element AboveGradeWallsRValue
Namespace No namespace
Annotations
Above Grade Walls:	   R-X (Avg. RValue)
Diagram
Diagram
Type xs:integer
Properties
content simple
Used by
Element Group KeyBuildingDesignGroup
Source
<xs:element name="AboveGradeWallsRValue" type="xs:integer">
  <xs:annotation>
    <xs:documentation>Above Grade Walls: R-X (Avg. RValue)</xs:documentation>
  </xs:annotation>
</xs:element>
Schema location file:/Users/ryanschmied/Downloads/ResXSDv3.1.07.xsd
Element BasementInteriorWallRValue
Namespace No namespace
Annotations
Basement Interior: R-X
Diagram
Diagram
Type xs:integer
Properties
content simple
Used by
Element Group KeyBuildingDesignGroup
Source
<xs:element name="BasementInteriorWallRValue" type="xs:integer">
  <xs:annotation>
    <xs:documentation>Basement Interior: R-X</xs:documentation>
  </xs:annotation>
</xs:element>
Schema location file:/Users/ryanschmied/Downloads/ResXSDv3.1.07.xsd
Element BasementExteriorWallRValue
Namespace No namespace
Annotations
Basement Exterior: R-X
Diagram
Diagram
Type xs:integer
Properties
content simple
Used by
Element Group KeyBuildingDesignGroup
Source
<xs:element name="BasementExteriorWallRValue" type="xs:integer">
  <xs:annotation>
    <xs:documentation>Basement Exterior: R-X</xs:documentation>
  </xs:annotation>
</xs:element>
Schema location file:/Users/ryanschmied/Downloads/ResXSDv3.1.07.xsd
Element CrawlspaceWallRValue
Namespace No namespace
Annotations
Crawlspace wall: R- X
Diagram
Diagram
Type xs:integer
Properties
content simple
Used by
Element Group KeyBuildingDesignGroup
Source
<xs:element name="CrawlspaceWallRValue" type="xs:integer">
  <xs:annotation>
    <xs:documentation>Crawlspace wall: R- X</xs:documentation>
  </xs:annotation>
</xs:element>
Schema location file:/Users/ryanschmied/Downloads/ResXSDv3.1.07.xsd
Element ExposedFloorRValue
Namespace No namespace
Annotations
Exposed Floor:	R-X
Diagram
Diagram
Type xs:integer
Properties
content simple
Used by
Element Group KeyBuildingDesignGroup
Source
<xs:element name="ExposedFloorRValue" type="xs:integer">
  <xs:annotation>
    <xs:documentation>Exposed Floor: R-X</xs:documentation>
  </xs:annotation>
</xs:element>
Schema location file:/Users/ryanschmied/Downloads/ResXSDv3.1.07.xsd
Element SlabEdgeRValue
Namespace No namespace
Annotations
Slab Edge:
Diagram
Diagram
Type xs:integer
Properties
content simple
Used by
Element Group KeyBuildingDesignGroup
Source
<xs:element name="SlabEdgeRValue" type="xs:integer">
  <xs:annotation>
    <xs:documentation>Slab Edge:</xs:documentation>
  </xs:annotation>
</xs:element>
Schema location file:/Users/ryanschmied/Downloads/ResXSDv3.1.07.xsd
Element UnderSlabRValue
Namespace No namespace
Annotations
Under-Slab
Diagram
Diagram
Type xs:integer
Properties
content simple
Used by
Element Group KeyBuildingDesignGroup
Source
<xs:element name="UnderSlabRValue" type="xs:integer">
  <xs:annotation>
    <xs:documentation>Under-Slab</xs:documentation>
  </xs:annotation>
</xs:element>
Schema location file:/Users/ryanschmied/Downloads/ResXSDv3.1.07.xsd
Element DuctInsulationRValue
Namespace No namespace
Annotations
Duct Insulation
Diagram
Diagram
Type xs:integer
Properties
content simple
Used by
Element Group KeyBuildingDesignGroup
Source
<xs:element name="DuctInsulationRValue" type="xs:integer">
  <xs:annotation>
    <xs:documentation>Duct Insulation</xs:documentation>
  </xs:annotation>
</xs:element>
Schema location file:/Users/ryanschmied/Downloads/ResXSDv3.1.07.xsd
Element EnvelopeLeakageRate
Namespace No namespace
Annotations
Envelope Leakage Rate:  X.X ACH50
Diagram
DiagramResXSDv3_1_07_xsd.tmp#EnvelopeLeakageRate_unit
Type extension of xs:float
Properties
content complex
Used by
Attributes
QName Type Fixed Use
unit ACH50 optional
Source
<xs:element name="EnvelopeLeakageRate">
  <xs:annotation>
    <xs:documentation>Envelope Leakage Rate: X.X ACH50</xs:documentation>
  </xs:annotation>
  <xs:complexType>
    <xs:simpleContent>
      <xs:extension base="xs:float">
        <xs:attribute fixed="ACH50" name="unit"/>
      </xs:extension>
    </xs:simpleContent>
  </xs:complexType>
</xs:element>
Schema location file:/Users/ryanschmied/Downloads/ResXSDv3.1.07.xsd
Element LotNumber
Namespace No namespace
Diagram
Diagram
Type xs:string
Properties
content simple
Used by
Element Group ProjectInfoGroup
Source
<xs:element name="LotNumber" type="xs:string"/>
Schema location file:/Users/ryanschmied/Downloads/ResXSDv3.1.07.xsd
Element CodeAnalyst
Namespace No namespace
Diagram
DiagramResXSDv3_1_07_xsd.tmp#CodeAnalyst_NameResXSDv3_1_07_xsd.tmp#CodeAnalyst_ID
Properties
content complex
Used by
Element Group ProjectInfoGroup
Model
Children ID, Name
Instance
<CodeAnalyst>
  <Name>{1,1}</Name>
  <ID>{0,1}</ID>
</CodeAnalyst>
Source
<xs:element name="CodeAnalyst">
  <xs:complexType>
    <xs:annotation>
      <xs:documentation>This person can be a Rater, an RFI, a Modeler or other analyst who performed the Code Performance analysis.</xs:documentation>
    </xs:annotation>
    <xs:all>
      <xs:element name="Name" type="xs:string"/>
      <xs:element name="ID" type="xs:string" minOccurs="0">
        <xs:annotation>
          <xs:documentation>Enter the Code Analyst ID such as RFIIN, RTIN</xs:documentation>
        </xs:annotation>
      </xs:element>
    </xs:all>
  </xs:complexType>
</xs:element>
Schema location file:/Users/ryanschmied/Downloads/ResXSDv3.1.07.xsd
Element CodeAnalyst / Name
Namespace No namespace
Diagram
Diagram
Type xs:string
Properties
content simple
Source
<xs:element name="Name" type="xs:string"/>
Schema location file:/Users/ryanschmied/Downloads/ResXSDv3.1.07.xsd
Element CodeAnalyst / ID
Namespace No namespace
Annotations
Enter the Code Analyst ID such as RFIIN, RTIN
Diagram
Diagram
Type xs:string
Properties
content simple
minOccurs 0
Source
<xs:element name="ID" type="xs:string" minOccurs="0">
  <xs:annotation>
    <xs:documentation>Enter the Code Analyst ID such as RFIIN, RTIN</xs:documentation>
  </xs:annotation>
</xs:element>
Schema location file:/Users/ryanschmied/Downloads/ResXSDv3.1.07.xsd
Element StoriesAboveGrade
Namespace No namespace
Diagram
Diagram
Type restriction of xs:integer
Properties
content simple
Facets
maxInclusive 3
minInclusive 0
Used by
Element Group ProjectInfoGroup
Source
<xs:element name="StoriesAboveGrade">
  <xs:simpleType>
    <xs:annotation>
      <xs:documentation>Floors above grade</xs:documentation>
    </xs:annotation>
    <xs:restriction base="xs:integer">
      <xs:minInclusive value="0"/>
      <xs:maxInclusive value="3"/>
    </xs:restriction>
  </xs:simpleType>
</xs:element>
Schema location file:/Users/ryanschmied/Downloads/ResXSDv3.1.07.xsd
Element Orientation
Namespace No namespace
Diagram
Diagram
Type restriction of xs:string
Properties
content simple
Facets
enumeration N
enumeration NE
enumeration E
enumeration SE
enumeration S
enumeration SW
enumeration W
enumeration NW
Used by
Source
<xs:element name="Orientation">
  <xs:simpleType>
    <xs:restriction base="xs:string">
      <xs:enumeration value="N"/>
      <xs:enumeration value="NE"/>
      <xs:enumeration value="E"/>
      <xs:enumeration value="SE"/>
      <xs:enumeration value="S"/>
      <xs:enumeration value="SW"/>
      <xs:enumeration value="W"/>
      <xs:enumeration value="NW"/>
    </xs:restriction>
  </xs:simpleType>
</xs:element>
Schema location file:/Users/ryanschmied/Downloads/ResXSDv3.1.07.xsd
Element AboveGradeWalls
Namespace No namespace
Diagram
DiagramResXSDv3_1_07_xsd.tmp#AboveGradeWalls_ProposedResXSDv3_1_07_xsd.tmp#AboveGradeWalls_Standard
Properties
content complex
Used by
Model
Children Proposed, Standard
Instance
<AboveGradeWalls>
  <Proposed NumAboveGradeWalls="1">{1,1}</Proposed>
  <Standard NumAboveGradeWalls="1">{1,1}</Standard>
</AboveGradeWalls>
Source
<xs:element name="AboveGradeWalls">
  <xs:complexType>
    <xs:sequence>
      <xs:element name="Proposed">
        <xs:complexType>
          <xs:sequence>
            <xs:element name="Wall" minOccurs="1" maxOccurs="100">
              <xs:complexType>
                <xs:all>
                  <xs:element name="Type" type="WallType"/>
                  <xs:element ref="Area"/>
                  <xs:element ref="RValue"/>
                  <xs:element ref="SolarAbsorptance"/>
                  <xs:element ref="Orientation"/>
                  <xs:element ref="Emittance"/>
                </xs:all>
              </xs:complexType>
            </xs:element>
          </xs:sequence>
          <xs:attribute name="NumAboveGradeWalls" type="xs:int" default="1"/>
          <xs:assert test="(@NumAboveGradeWalls = count(Wall))"/>
        </xs:complexType>
      </xs:element>
      <xs:element name="Standard">
        <xs:complexType>
          <xs:sequence>
            <xs:element name="Wall" minOccurs="1" maxOccurs="100">
              <xs:complexType>
                <xs:all>
                  <xs:element name="Type" type="WallType"/>
                  <xs:element ref="Area"/>
                  <xs:element ref="UFactor"/>
                  <xs:element ref="Orientation"/>
                </xs:all>
              </xs:complexType>
            </xs:element>
          </xs:sequence>
          <xs:attribute name="NumAboveGradeWalls" type="xs:int" default="1"/>
          <xs:assert test="(@NumAboveGradeWalls = count(Wall))"/>
        </xs:complexType>
      </xs:element>
    </xs:sequence>
  </xs:complexType>
</xs:element>
Schema location file:/Users/ryanschmied/Downloads/ResXSDv3.1.07.xsd
Element AboveGradeWalls / Proposed
Namespace No namespace
Diagram
DiagramResXSDv3_1_07_xsd.tmp#AboveGradeWalls_AboveGradeWalls_Proposed_NumAboveGradeWallsResXSDv3_1_07_xsd.tmp#AboveGradeWalls_AboveGradeWalls_Proposed_Wall
Properties
content complex
Model
Children Wall
Instance
<Proposed NumAboveGradeWalls="1">
  <Wall>{1,100}</Wall>
</Proposed>
Attributes
QName Type Default Use
NumAboveGradeWalls xs:int 1 optional
Asserts
Test XPath default namespace Annotation
(@NumAboveGradeWalls = count(Wall))
Source
<xs:element name="Proposed">
  <xs:complexType>
    <xs:sequence>
      <xs:element name="Wall" minOccurs="1" maxOccurs="100">
        <xs:complexType>
          <xs:all>
            <xs:element name="Type" type="WallType"/>
            <xs:element ref="Area"/>
            <xs:element ref="RValue"/>
            <xs:element ref="SolarAbsorptance"/>
            <xs:element ref="Orientation"/>
            <xs:element ref="Emittance"/>
          </xs:all>
        </xs:complexType>
      </xs:element>
    </xs:sequence>
    <xs:attribute name="NumAboveGradeWalls" type="xs:int" default="1"/>
    <xs:assert test="(@NumAboveGradeWalls = count(Wall))"/>
  </xs:complexType>
</xs:element>
Schema location file:/Users/ryanschmied/Downloads/ResXSDv3.1.07.xsd
Element AboveGradeWalls / Proposed / Wall
Namespace No namespace
Diagram
DiagramResXSDv3_1_07_xsd.tmp#AboveGradeWalls_AboveGradeWalls_Proposed_AboveGradeWalls_AboveGradeWalls_Proposed_Wall_TypeResXSDv3_1_07_xsd.tmp#AreaResXSDv3_1_07_xsd.tmp#RValueResXSDv3_1_07_xsd.tmp#SolarAbsorptanceResXSDv3_1_07_xsd.tmp#OrientationResXSDv3_1_07_xsd.tmp#Emittance
Properties
content complex
minOccurs 1
maxOccurs 100
Model
Children Area, Emittance, Orientation, RValue, SolarAbsorptance, Type
Instance
<Wall>
  <Type>{1,1}</Type>
  <Area unit="sq.ft.">{1,1}</Area>
  <RValue>{1,1}</RValue>
  <SolarAbsorptance>{1,1}</SolarAbsorptance>
  <Orientation>{1,1}</Orientation>
  <Emittance>{1,1}</Emittance>
</Wall>
Source
<xs:element name="Wall" minOccurs="1" maxOccurs="100">
  <xs:complexType>
    <xs:all>
      <xs:element name="Type" type="WallType"/>
      <xs:element ref="Area"/>
      <xs:element ref="RValue"/>
      <xs:element ref="SolarAbsorptance"/>
      <xs:element ref="Orientation"/>
      <xs:element ref="Emittance"/>
    </xs:all>
  </xs:complexType>
</xs:element>
Schema location file:/Users/ryanschmied/Downloads/ResXSDv3.1.07.xsd
Element AboveGradeWalls / Proposed / Wall / Type
Namespace No namespace
Diagram
DiagramResXSDv3_1_07_xsd.tmp#WallType
Type WallType
Properties
content simple
Facets
enumeration Wood frame
enumeration Steel frame
enumeration Mass
Source
<xs:element name="Type" type="WallType"/>
Schema location file:/Users/ryanschmied/Downloads/ResXSDv3.1.07.xsd
Element RValue
Namespace No namespace
Annotations
RValue
Diagram
Diagram
Type xs:float
Properties
content simple
Used by
Source
<xs:element name="RValue" type="xs:float">
  <xs:annotation>
    <xs:documentation>RValue</xs:documentation>
  </xs:annotation>
</xs:element>
Schema location file:/Users/ryanschmied/Downloads/ResXSDv3.1.07.xsd
Element SolarAbsorptance
Namespace No namespace
Annotations
Solar absorptance
Diagram
Diagram
Type xs:float
Properties
content simple
Used by
Source
<xs:element name="SolarAbsorptance" type="xs:float">
  <xs:annotation>
    <xs:documentation>Solar absorptance</xs:documentation>
  </xs:annotation>
</xs:element>
Schema location file:/Users/ryanschmied/Downloads/ResXSDv3.1.07.xsd
Element Emittance
Namespace No namespace
Annotations
Emittance
Diagram
Diagram
Type xs:float
Properties
content simple
Used by
Source
<xs:element name="Emittance" type="xs:float">
  <xs:annotation>
    <xs:documentation>Emittance</xs:documentation>
  </xs:annotation>
</xs:element>
Schema location file:/Users/ryanschmied/Downloads/ResXSDv3.1.07.xsd
Element AboveGradeWalls / Standard
Namespace No namespace
Diagram
DiagramResXSDv3_1_07_xsd.tmp#AboveGradeWalls_AboveGradeWalls_Standard_NumAboveGradeWallsResXSDv3_1_07_xsd.tmp#AboveGradeWalls_AboveGradeWalls_Standard_Wall
Properties
content complex
Model
Children Wall
Instance
<Standard NumAboveGradeWalls="1">
  <Wall>{1,100}</Wall>
</Standard>
Attributes
QName Type Default Use
NumAboveGradeWalls xs:int 1 optional
Asserts
Test XPath default namespace Annotation
(@NumAboveGradeWalls = count(Wall))
Source
<xs:element name="Standard">
  <xs:complexType>
    <xs:sequence>
      <xs:element name="Wall" minOccurs="1" maxOccurs="100">
        <xs:complexType>
          <xs:all>
            <xs:element name="Type" type="WallType"/>
            <xs:element ref="Area"/>
            <xs:element ref="UFactor"/>
            <xs:element ref="Orientation"/>
          </xs:all>
        </xs:complexType>
      </xs:element>
    </xs:sequence>
    <xs:attribute name="NumAboveGradeWalls" type="xs:int" default="1"/>
    <xs:assert test="(@NumAboveGradeWalls = count(Wall))"/>
  </xs:complexType>
</xs:element>
Schema location file:/Users/ryanschmied/Downloads/ResXSDv3.1.07.xsd
Element AboveGradeWalls / Standard / Wall
Namespace No namespace
Diagram
DiagramResXSDv3_1_07_xsd.tmp#AboveGradeWalls_AboveGradeWalls_Standard_AboveGradeWalls_AboveGradeWalls_Standard_Wall_TypeResXSDv3_1_07_xsd.tmp#AreaResXSDv3_1_07_xsd.tmp#UFactorResXSDv3_1_07_xsd.tmp#Orientation
Properties
content complex
minOccurs 1
maxOccurs 100
Model
Children Area, Orientation, Type, UFactor
Instance
<Wall>
  <Type>{1,1}</Type>
  <Area unit="sq.ft.">{1,1}</Area>
  <UFactor>{1,1}</UFactor>
  <Orientation>{1,1}</Orientation>
</Wall>
Source
<xs:element name="Wall" minOccurs="1" maxOccurs="100">
  <xs:complexType>
    <xs:all>
      <xs:element name="Type" type="WallType"/>
      <xs:element ref="Area"/>
      <xs:element ref="UFactor"/>
      <xs:element ref="Orientation"/>
    </xs:all>
  </xs:complexType>
</xs:element>
Schema location file:/Users/ryanschmied/Downloads/ResXSDv3.1.07.xsd
Element AboveGradeWalls / Standard / Wall / Type
Namespace No namespace
Diagram
DiagramResXSDv3_1_07_xsd.tmp#WallType
Type WallType
Properties
content simple
Facets
enumeration Wood frame
enumeration Steel frame
enumeration Mass
Source
<xs:element name="Type" type="WallType"/>
Schema location file:/Users/ryanschmied/Downloads/ResXSDv3.1.07.xsd
Element BasementCrawlSpaceWalls
Namespace No namespace
Diagram
DiagramResXSDv3_1_07_xsd.tmp#BasementCrawlSpaceWalls_ProposedResXSDv3_1_07_xsd.tmp#BasementCrawlSpaceWalls_Standard
Properties
content complex
Used by
Model
Children Proposed, Standard
Instance
<BasementCrawlSpaceWalls>
  <Proposed NumBasementCrawlSpaceWalls="1">{1,1}</Proposed>
  <Standard NumBasementCrawlSpaceWalls="1">{1,1}</Standard>
</BasementCrawlSpaceWalls>
Source
<xs:element name="BasementCrawlSpaceWalls">
  <xs:complexType>
    <xs:sequence>
      <xs:element name="Proposed">
        <xs:complexType>
          <xs:sequence>
            <xs:element name="Wall" minOccurs="0" maxOccurs="100">
              <xs:complexType>
                <xs:all>
                  <xs:element name="Type" type="WallType"/>
                  <xs:element ref="Area"/>
                  <xs:element ref="RValue"/>
                </xs:all>
              </xs:complexType>
            </xs:element>
          </xs:sequence>
          <xs:attribute name="NumBasementCrawlSpaceWalls" type="xs:int" default="1"/>
          <xs:assert test="(@NumBasementCrawlSpaceWalls = count(Wall))"/>
        </xs:complexType>
      </xs:element>
      <xs:element name="Standard">
        <xs:complexType>
          <xs:sequence>
            <xs:element name="Wall" minOccurs="0" maxOccurs="100">
              <xs:complexType>
                <xs:all>
                  <xs:element name="Type" type="WallType"/>
                  <xs:element ref="Area"/>
                  <xs:element ref="UFactor"/>
                </xs:all>
              </xs:complexType>
            </xs:element>
          </xs:sequence>
          <xs:attribute name="NumBasementCrawlSpaceWalls" type="xs:int" default="1"/>
          <xs:assert test="(@NumBasementCrawlSpaceWalls = count(Wall))"/>
        </xs:complexType>
      </xs:element>
    </xs:sequence>
  </xs:complexType>
</xs:element>
Schema location file:/Users/ryanschmied/Downloads/ResXSDv3.1.07.xsd
Element BasementCrawlSpaceWalls / Proposed
Namespace No namespace
Diagram
DiagramResXSDv3_1_07_xsd.tmp#BasementCrawlSpaceWalls_BasementCrawlSpaceWalls_Proposed_NumBasementCrawlSpaceWallsResXSDv3_1_07_xsd.tmp#BasementCrawlSpaceWalls_BasementCrawlSpaceWalls_Proposed_Wall
Properties
content complex
Model
Children Wall
Instance
<Proposed NumBasementCrawlSpaceWalls="1">
  <Wall>{0,100}</Wall>
</Proposed>
Attributes
QName Type Default Use
NumBasementCrawlSpaceWalls xs:int 1 optional
Asserts
Test XPath default namespace Annotation
(@NumBasementCrawlSpaceWalls = count(Wall))
Source
<xs:element name="Proposed">
  <xs:complexType>
    <xs:sequence>
      <xs:element name="Wall" minOccurs="0" maxOccurs="100">
        <xs:complexType>
          <xs:all>
            <xs:element name="Type" type="WallType"/>
            <xs:element ref="Area"/>
            <xs:element ref="RValue"/>
          </xs:all>
        </xs:complexType>
      </xs:element>
    </xs:sequence>
    <xs:attribute name="NumBasementCrawlSpaceWalls" type="xs:int" default="1"/>
    <xs:assert test="(@NumBasementCrawlSpaceWalls = count(Wall))"/>
  </xs:complexType>
</xs:element>
Schema location file:/Users/ryanschmied/Downloads/ResXSDv3.1.07.xsd
Element BasementCrawlSpaceWalls / Proposed / Wall
Namespace No namespace
Diagram
DiagramResXSDv3_1_07_xsd.tmp#BasementCrawlSpaceWalls_BasementCrawlSpaceWalls_Proposed_BasementCrawlSpaceWalls_BasementCrawlSpaceWalls_Proposed_Wall_TypeResXSDv3_1_07_xsd.tmp#AreaResXSDv3_1_07_xsd.tmp#RValue
Properties
content complex
minOccurs 0
maxOccurs 100
Model
Children Area, RValue, Type
Instance
<Wall>
  <Type>{1,1}</Type>
  <Area unit="sq.ft.">{1,1}</Area>
  <RValue>{1,1}</RValue>
</Wall>
Source
<xs:element name="Wall" minOccurs="0" maxOccurs="100">
  <xs:complexType>
    <xs:all>
      <xs:element name="Type" type="WallType"/>
      <xs:element ref="Area"/>
      <xs:element ref="RValue"/>
    </xs:all>
  </xs:complexType>
</xs:element>
Schema location file:/Users/ryanschmied/Downloads/ResXSDv3.1.07.xsd
Element BasementCrawlSpaceWalls / Proposed / Wall / Type
Namespace No namespace
Diagram
DiagramResXSDv3_1_07_xsd.tmp#WallType
Type WallType
Properties
content simple
Facets
enumeration Wood frame
enumeration Steel frame
enumeration Mass
Source
<xs:element name="Type" type="WallType"/>
Schema location file:/Users/ryanschmied/Downloads/ResXSDv3.1.07.xsd
Element BasementCrawlSpaceWalls / Standard
Namespace No namespace
Diagram
DiagramResXSDv3_1_07_xsd.tmp#BasementCrawlSpaceWalls_BasementCrawlSpaceWalls_Standard_NumBasementCrawlSpaceWallsResXSDv3_1_07_xsd.tmp#BasementCrawlSpaceWalls_BasementCrawlSpaceWalls_Standard_Wall
Properties
content complex
Model
Children Wall
Instance
<Standard NumBasementCrawlSpaceWalls="1">
  <Wall>{0,100}</Wall>
</Standard>
Attributes
QName Type Default Use
NumBasementCrawlSpaceWalls xs:int 1 optional
Asserts
Test XPath default namespace Annotation
(@NumBasementCrawlSpaceWalls = count(Wall))
Source
<xs:element name="Standard">
  <xs:complexType>
    <xs:sequence>
      <xs:element name="Wall" minOccurs="0" maxOccurs="100">
        <xs:complexType>
          <xs:all>
            <xs:element name="Type" type="WallType"/>
            <xs:element ref="Area"/>
            <xs:element ref="UFactor"/>
          </xs:all>
        </xs:complexType>
      </xs:element>
    </xs:sequence>
    <xs:attribute name="NumBasementCrawlSpaceWalls" type="xs:int" default="1"/>
    <xs:assert test="(@NumBasementCrawlSpaceWalls = count(Wall))"/>
  </xs:complexType>
</xs:element>
Schema location file:/Users/ryanschmied/Downloads/ResXSDv3.1.07.xsd
Element BasementCrawlSpaceWalls / Standard / Wall
Namespace No namespace
Diagram
DiagramResXSDv3_1_07_xsd.tmp#BasementCrawlSpaceWalls_BasementCrawlSpaceWalls_Standard_BasementCrawlSpaceWalls_BasementCrawlSpaceWalls_Standard_Wall_TypeResXSDv3_1_07_xsd.tmp#AreaResXSDv3_1_07_xsd.tmp#UFactor
Properties
content complex
minOccurs 0
maxOccurs 100
Model
Children Area, Type, UFactor
Instance
<Wall>
  <Type>{1,1}</Type>
  <Area unit="sq.ft.">{1,1}</Area>
  <UFactor>{1,1}</UFactor>
</Wall>
Source
<xs:element name="Wall" minOccurs="0" maxOccurs="100">
  <xs:complexType>
    <xs:all>
      <xs:element name="Type" type="WallType"/>
      <xs:element ref="Area"/>
      <xs:element ref="UFactor"/>
    </xs:all>
  </xs:complexType>
</xs:element>
Schema location file:/Users/ryanschmied/Downloads/ResXSDv3.1.07.xsd
Element BasementCrawlSpaceWalls / Standard / Wall / Type
Namespace No namespace
Diagram
DiagramResXSDv3_1_07_xsd.tmp#WallType
Type WallType
Properties
content simple
Facets
enumeration Wood frame
enumeration Steel frame
enumeration Mass
Source
<xs:element name="Type" type="WallType"/>
Schema location file:/Users/ryanschmied/Downloads/ResXSDv3.1.07.xsd
Element AboveGradeFloors
Namespace No namespace
Diagram
DiagramResXSDv3_1_07_xsd.tmp#AboveGradeFloors_ProposedResXSDv3_1_07_xsd.tmp#AboveGradeFloors_Standard
Properties
content complex
Used by
Model
Children Proposed, Standard
Instance
<AboveGradeFloors>
  <Proposed NumAboveGradeFloors="1">{1,1}</Proposed>
  <Standard NumAboveGradeFloors="1">{1,1}</Standard>
</AboveGradeFloors>
Source
<xs:element name="AboveGradeFloors">
  <xs:complexType>
    <xs:sequence>
      <xs:element name="Proposed">
        <xs:complexType>
          <xs:sequence>
            <xs:element name="Floor" minOccurs="0" maxOccurs="100">
              <xs:complexType>
                <xs:all>
                  <xs:element name="Type">
                    <xs:simpleType>
                      <xs:restriction base="xs:string">
                        <xs:enumeration value="Wood frame"/>
                        <xs:enumeration value="Steel frame"/>
                        <xs:enumeration value="Slab"/>
                      </xs:restriction>
                    </xs:simpleType>
                  </xs:element>
                  <xs:element ref="Area"/>
                  <xs:element ref="RValue"/>
                </xs:all>
              </xs:complexType>
            </xs:element>
          </xs:sequence>
          <xs:attribute name="NumAboveGradeFloors" type="xs:int" default="1"/>
          <xs:assert test="(@NumAboveGradeFloors = count(Floor))"/>
        </xs:complexType>
      </xs:element>
      <xs:element name="Standard">
        <xs:complexType>
          <xs:sequence>
            <xs:element name="Floor" minOccurs="0" maxOccurs="100">
              <xs:complexType>
                <xs:all>
                  <xs:element ref="Area"/>
                  <xs:element ref="UFactor"/>
                </xs:all>
              </xs:complexType>
            </xs:element>
          </xs:sequence>
          <xs:attribute name="NumAboveGradeFloors" type="xs:int" default="1"/>
          <xs:assert test="(@NumAboveGradeFloors = count(Floor))"/>
        </xs:complexType>
      </xs:element>
    </xs:sequence>
  </xs:complexType>
</xs:element>
Schema location file:/Users/ryanschmied/Downloads/ResXSDv3.1.07.xsd
Element AboveGradeFloors / Proposed
Namespace No namespace
Diagram
DiagramResXSDv3_1_07_xsd.tmp#AboveGradeFloors_AboveGradeFloors_Proposed_NumAboveGradeFloorsResXSDv3_1_07_xsd.tmp#AboveGradeFloors_AboveGradeFloors_Proposed_Floor
Properties
content complex
Model
Children Floor
Instance
<Proposed NumAboveGradeFloors="1">
  <Floor>{0,100}</Floor>
</Proposed>
Attributes
QName Type Default Use
NumAboveGradeFloors xs:int 1 optional
Asserts
Test XPath default namespace Annotation
(@NumAboveGradeFloors = count(Floor))
Source
<xs:element name="Proposed">
  <xs:complexType>
    <xs:sequence>
      <xs:element name="Floor" minOccurs="0" maxOccurs="100">
        <xs:complexType>
          <xs:all>
            <xs:element name="Type">
              <xs:simpleType>
                <xs:restriction base="xs:string">
                  <xs:enumeration value="Wood frame"/>
                  <xs:enumeration value="Steel frame"/>
                  <xs:enumeration value="Slab"/>
                </xs:restriction>
              </xs:simpleType>
            </xs:element>
            <xs:element ref="Area"/>
            <xs:element ref="RValue"/>
          </xs:all>
        </xs:complexType>
      </xs:element>
    </xs:sequence>
    <xs:attribute name="NumAboveGradeFloors" type="xs:int" default="1"/>
    <xs:assert test="(@NumAboveGradeFloors = count(Floor))"/>
  </xs:complexType>
</xs:element>
Schema location file:/Users/ryanschmied/Downloads/ResXSDv3.1.07.xsd
Element AboveGradeFloors / Proposed / Floor
Namespace No namespace
Diagram
DiagramResXSDv3_1_07_xsd.tmp#AboveGradeFloors_AboveGradeFloors_Proposed_AboveGradeFloors_AboveGradeFloors_Proposed_Floor_TypeResXSDv3_1_07_xsd.tmp#AreaResXSDv3_1_07_xsd.tmp#RValue
Properties
content complex
minOccurs 0
maxOccurs 100
Model
Children Area, RValue, Type
Instance
<Floor>
  <Type>{1,1}</Type>
  <Area unit="sq.ft.">{1,1}</Area>
  <RValue>{1,1}</RValue>
</Floor>
Source
<xs:element name="Floor" minOccurs="0" maxOccurs="100">
  <xs:complexType>
    <xs:all>
      <xs:element name="Type">
        <xs:simpleType>
          <xs:restriction base="xs:string">
            <xs:enumeration value="Wood frame"/>
            <xs:enumeration value="Steel frame"/>
            <xs:enumeration value="Slab"/>
          </xs:restriction>
        </xs:simpleType>
      </xs:element>
      <xs:element ref="Area"/>
      <xs:element ref="RValue"/>
    </xs:all>
  </xs:complexType>
</xs:element>
Schema location file:/Users/ryanschmied/Downloads/ResXSDv3.1.07.xsd
Element AboveGradeFloors / Proposed / Floor / Type
Namespace No namespace
Diagram
Diagram
Type restriction of xs:string
Properties
content simple
Facets
enumeration Wood frame
enumeration Steel frame
enumeration Slab
Source
<xs:element name="Type">
  <xs:simpleType>
    <xs:restriction base="xs:string">
      <xs:enumeration value="Wood frame"/>
      <xs:enumeration value="Steel frame"/>
      <xs:enumeration value="Slab"/>
    </xs:restriction>
  </xs:simpleType>
</xs:element>
Schema location file:/Users/ryanschmied/Downloads/ResXSDv3.1.07.xsd
Element AboveGradeFloors / Standard
Namespace No namespace
Diagram
DiagramResXSDv3_1_07_xsd.tmp#AboveGradeFloors_AboveGradeFloors_Standard_NumAboveGradeFloorsResXSDv3_1_07_xsd.tmp#AboveGradeFloors_AboveGradeFloors_Standard_Floor
Properties
content complex
Model
Children Floor
Instance
<Standard NumAboveGradeFloors="1">
  <Floor>{0,100}</Floor>
</Standard>
Attributes
QName Type Default Use
NumAboveGradeFloors xs:int 1 optional
Asserts
Test XPath default namespace Annotation
(@NumAboveGradeFloors = count(Floor))
Source
<xs:element name="Standard">
  <xs:complexType>
    <xs:sequence>
      <xs:element name="Floor" minOccurs="0" maxOccurs="100">
        <xs:complexType>
          <xs:all>
            <xs:element ref="Area"/>
            <xs:element ref="UFactor"/>
          </xs:all>
        </xs:complexType>
      </xs:element>
    </xs:sequence>
    <xs:attribute name="NumAboveGradeFloors" type="xs:int" default="1"/>
    <xs:assert test="(@NumAboveGradeFloors = count(Floor))"/>
  </xs:complexType>
</xs:element>
Schema location file:/Users/ryanschmied/Downloads/ResXSDv3.1.07.xsd
Element AboveGradeFloors / Standard / Floor
Namespace No namespace
Diagram
DiagramResXSDv3_1_07_xsd.tmp#AreaResXSDv3_1_07_xsd.tmp#UFactor
Properties
content complex
minOccurs 0
maxOccurs 100
Model
Children Area, UFactor
Instance
<Floor>
  <Area unit="sq.ft.">{1,1}</Area>
  <UFactor>{1,1}</UFactor>
</Floor>
Source
<xs:element name="Floor" minOccurs="0" maxOccurs="100">
  <xs:complexType>
    <xs:all>
      <xs:element ref="Area"/>
      <xs:element ref="UFactor"/>
    </xs:all>
  </xs:complexType>
</xs:element>
Schema location file:/Users/ryanschmied/Downloads/ResXSDv3.1.07.xsd
Element Ceilings
Namespace No namespace
Diagram
DiagramResXSDv3_1_07_xsd.tmp#Ceilings_ProposedResXSDv3_1_07_xsd.tmp#Ceilings_Standard
Properties
content complex
Used by
Model
Children Proposed, Standard
Instance
<Ceilings>
  <Proposed NumCeilings="1">{1,1}</Proposed>
  <Standard NumCeilings="1">{1,1}</Standard>
</Ceilings>
Source
<xs:element name="Ceilings">
  <xs:complexType>
    <xs:sequence>
      <xs:element name="Proposed">
        <xs:complexType>
          <xs:sequence>
            <xs:element name="Ceiling" minOccurs="1" maxOccurs="100">
              <xs:complexType>
                <xs:all>
                  <xs:element name="Type" type="CeilingType">
                  </xs:element>
                  <xs:element ref="Area"/>
                  <xs:element ref="RValue"/>
                </xs:all>
              </xs:complexType>
            </xs:element>
          </xs:sequence>
          <xs:attribute name="NumCeilings" type="xs:int" default="1"/>
          <xs:assert test="(@NumCeilings = count(Ceiling))"/>
        </xs:complexType>
      </xs:element>
      <xs:element name="Standard">
        <xs:complexType>
          <xs:sequence>
            <xs:element name="Ceiling" minOccurs="1" maxOccurs="100">
              <xs:complexType>
                <xs:all>
                  <xs:element ref="Area"/>
                  <xs:element ref="UFactor"/>
                </xs:all>
              </xs:complexType>
            </xs:element>
          </xs:sequence>
          <xs:attribute name="NumCeilings" type="xs:int" default="1"/>
          <xs:assert test="(@NumCeilings = count(Ceiling))"/>
        </xs:complexType>
      </xs:element>
    </xs:sequence>
  </xs:complexType>
</xs:element>
Schema location file:/Users/ryanschmied/Downloads/ResXSDv3.1.07.xsd
Element Ceilings / Proposed
Namespace No namespace
Diagram
DiagramResXSDv3_1_07_xsd.tmp#Ceilings_Ceilings_Proposed_NumCeilingsResXSDv3_1_07_xsd.tmp#Ceilings_Ceilings_Proposed_Ceiling
Properties
content complex
Model
Children Ceiling
Instance
<Proposed NumCeilings="1">
  <Ceiling>{1,100}</Ceiling>
</Proposed>
Attributes
QName Type Default Use
NumCeilings xs:int 1 optional
Asserts
Test XPath default namespace Annotation
(@NumCeilings = count(Ceiling))
Source
<xs:element name="Proposed">
  <xs:complexType>
    <xs:sequence>
      <xs:element name="Ceiling" minOccurs="1" maxOccurs="100">
        <xs:complexType>
          <xs:all>
            <xs:element name="Type" type="CeilingType">
            </xs:element>
            <xs:element ref="Area"/>
            <xs:element ref="RValue"/>
          </xs:all>
        </xs:complexType>
      </xs:element>
    </xs:sequence>
    <xs:attribute name="NumCeilings" type="xs:int" default="1"/>
    <xs:assert test="(@NumCeilings = count(Ceiling))"/>
  </xs:complexType>
</xs:element>
Schema location file:/Users/ryanschmied/Downloads/ResXSDv3.1.07.xsd
Element Ceilings / Proposed / Ceiling
Namespace No namespace
Diagram
DiagramResXSDv3_1_07_xsd.tmp#Ceilings_Ceilings_Proposed_Ceilings_Ceilings_Proposed_Ceiling_TypeResXSDv3_1_07_xsd.tmp#AreaResXSDv3_1_07_xsd.tmp#RValue
Properties
content complex
minOccurs 1
maxOccurs 100
Model
Children Area, RValue, Type
Instance
<Ceiling>
  <Type>{1,1}</Type>
  <Area unit="sq.ft.">{1,1}</Area>
  <RValue>{1,1}</RValue>
</Ceiling>
Source
<xs:element name="Ceiling" minOccurs="1" maxOccurs="100">
  <xs:complexType>
    <xs:all>
      <xs:element name="Type" type="CeilingType">
      </xs:element>
      <xs:element ref="Area"/>
      <xs:element ref="RValue"/>
    </xs:all>
  </xs:complexType>
</xs:element>
Schema location file:/Users/ryanschmied/Downloads/ResXSDv3.1.07.xsd
Element Ceilings / Proposed / Ceiling / Type
Namespace No namespace
Diagram
DiagramResXSDv3_1_07_xsd.tmp#CeilingType
Type CeilingType
Properties
content simple
Facets
enumeration Wood frame
enumeration Steel frame
Source
<xs:element name="Type" type="CeilingType">
</xs:element>
Schema location file:/Users/ryanschmied/Downloads/ResXSDv3.1.07.xsd
Element Ceilings / Standard
Namespace No namespace
Diagram
DiagramResXSDv3_1_07_xsd.tmp#Ceilings_Ceilings_Standard_NumCeilingsResXSDv3_1_07_xsd.tmp#Ceilings_Ceilings_Standard_Ceiling
Properties
content complex
Model
Children Ceiling
Instance
<Standard NumCeilings="1">
  <Ceiling>{1,100}</Ceiling>
</Standard>
Attributes
QName Type Default Use
NumCeilings xs:int 1 optional
Asserts
Test XPath default namespace Annotation
(@NumCeilings = count(Ceiling))
Source
<xs:element name="Standard">
  <xs:complexType>
    <xs:sequence>
      <xs:element name="Ceiling" minOccurs="1" maxOccurs="100">
        <xs:complexType>
          <xs:all>
            <xs:element ref="Area"/>
            <xs:element ref="UFactor"/>
          </xs:all>
        </xs:complexType>
      </xs:element>
    </xs:sequence>
    <xs:attribute name="NumCeilings" type="xs:int" default="1"/>
    <xs:assert test="(@NumCeilings = count(Ceiling))"/>
  </xs:complexType>
</xs:element>
Schema location file:/Users/ryanschmied/Downloads/ResXSDv3.1.07.xsd
Element Ceilings / Standard / Ceiling
Namespace No namespace
Diagram
DiagramResXSDv3_1_07_xsd.tmp#AreaResXSDv3_1_07_xsd.tmp#UFactor
Properties
content complex
minOccurs 1
maxOccurs 100
Model
Children Area, UFactor
Instance
<Ceiling>
  <Area unit="sq.ft.">{1,1}</Area>
  <UFactor>{1,1}</UFactor>
</Ceiling>
Source
<xs:element name="Ceiling" minOccurs="1" maxOccurs="100">
  <xs:complexType>
    <xs:all>
      <xs:element ref="Area"/>
      <xs:element ref="UFactor"/>
    </xs:all>
  </xs:complexType>
</xs:element>
Schema location file:/Users/ryanschmied/Downloads/ResXSDv3.1.07.xsd
Element Roofs
Namespace No namespace
Diagram
DiagramResXSDv3_1_07_xsd.tmp#Roofs_ProposedResXSDv3_1_07_xsd.tmp#Roofs_Standard
Properties
content complex
Used by
Model
Children Proposed, Standard
Instance
<Roofs>
  <Proposed NumRoofs="1">{1,1}</Proposed>
  <Standard NumRoofs="1">{1,1}</Standard>
</Roofs>
Source
<xs:element name="Roofs">
  <xs:complexType>
    <xs:sequence>
      <xs:element name="Proposed">
        <xs:complexType>
          <xs:sequence>
            <xs:element name="Roof" minOccurs="1" maxOccurs="100">
              <xs:complexType>
                <xs:all>
                  <xs:element name="Type">
                    <xs:simpleType>
                      <xs:restriction base="xs:string">
                        <xs:enumeration value="Shingle"/>
                        <xs:enumeration value="Metal"/>
                        <xs:enumeration value="Tile"/>
                        <xs:enumeration value="Built-up"/>
                      </xs:restriction>
                    </xs:simpleType>
                  </xs:element>
                  <xs:element ref="Area"/>
                  <xs:element ref="RValue" minOccurs="0"/>
                  <xs:element ref="SolarAbsorptance"/>
                  <xs:element ref="Emittance"/>
                </xs:all>
              </xs:complexType>
            </xs:element>
          </xs:sequence>
          <xs:attribute name="NumRoofs" type="xs:int" default="1"/>
          <xs:assert test="(@NumRoofs = count(Roof))"/>
        </xs:complexType>
      </xs:element>
      <xs:element name="Standard">
        <xs:complexType>
          <xs:sequence>
            <xs:element name="Roof" minOccurs="1" maxOccurs="100">
              <xs:complexType>
                <xs:all>
                  <xs:element ref="Area"/>
                </xs:all>
              </xs:complexType>
            </xs:element>
          </xs:sequence>
          <xs:attribute name="NumRoofs" type="xs:int" default="1"/>
          <xs:assert test="(@NumRoofs = count(Roof))"/>
        </xs:complexType>
      </xs:element>
    </xs:sequence>
  </xs:complexType>
</xs:element>
Schema location file:/Users/ryanschmied/Downloads/ResXSDv3.1.07.xsd
Element Roofs / Proposed
Namespace No namespace
Diagram
DiagramResXSDv3_1_07_xsd.tmp#Roofs_Roofs_Proposed_NumRoofsResXSDv3_1_07_xsd.tmp#Roofs_Roofs_Proposed_Roof
Properties
content complex
Model
Children Roof
Instance
<Proposed NumRoofs="1">
  <Roof>{1,100}</Roof>
</Proposed>
Attributes
QName Type Default Use
NumRoofs xs:int 1 optional
Asserts
Test XPath default namespace Annotation
(@NumRoofs = count(Roof))
Source
<xs:element name="Proposed">
  <xs:complexType>
    <xs:sequence>
      <xs:element name="Roof" minOccurs="1" maxOccurs="100">
        <xs:complexType>
          <xs:all>
            <xs:element name="Type">
              <xs:simpleType>
                <xs:restriction base="xs:string">
                  <xs:enumeration value="Shingle"/>
                  <xs:enumeration value="Metal"/>
                  <xs:enumeration value="Tile"/>
                  <xs:enumeration value="Built-up"/>
                </xs:restriction>
              </xs:simpleType>
            </xs:element>
            <xs:element ref="Area"/>
            <xs:element ref="RValue" minOccurs="0"/>
            <xs:element ref="SolarAbsorptance"/>
            <xs:element ref="Emittance"/>
          </xs:all>
        </xs:complexType>
      </xs:element>
    </xs:sequence>
    <xs:attribute name="NumRoofs" type="xs:int" default="1"/>
    <xs:assert test="(@NumRoofs = count(Roof))"/>
  </xs:complexType>
</xs:element>
Schema location file:/Users/ryanschmied/Downloads/ResXSDv3.1.07.xsd
Element Roofs / Proposed / Roof
Namespace No namespace
Diagram
DiagramResXSDv3_1_07_xsd.tmp#Roofs_Roofs_Proposed_Roofs_Roofs_Proposed_Roof_TypeResXSDv3_1_07_xsd.tmp#AreaResXSDv3_1_07_xsd.tmp#RValueResXSDv3_1_07_xsd.tmp#SolarAbsorptanceResXSDv3_1_07_xsd.tmp#Emittance
Properties
content complex
minOccurs 1
maxOccurs 100
Model
Children Area, Emittance, RValue, SolarAbsorptance, Type
Instance
<Roof>
  <Type>{1,1}</Type>
  <Area unit="sq.ft.">{1,1}</Area>
  <RValue>{0,1}</RValue>
  <SolarAbsorptance>{1,1}</SolarAbsorptance>
  <Emittance>{1,1}</Emittance>
</Roof>
Source
<xs:element name="Roof" minOccurs="1" maxOccurs="100">
  <xs:complexType>
    <xs:all>
      <xs:element name="Type">
        <xs:simpleType>
          <xs:restriction base="xs:string">
            <xs:enumeration value="Shingle"/>
            <xs:enumeration value="Metal"/>
            <xs:enumeration value="Tile"/>
            <xs:enumeration value="Built-up"/>
          </xs:restriction>
        </xs:simpleType>
      </xs:element>
      <xs:element ref="Area"/>
      <xs:element ref="RValue" minOccurs="0"/>
      <xs:element ref="SolarAbsorptance"/>
      <xs:element ref="Emittance"/>
    </xs:all>
  </xs:complexType>
</xs:element>
Schema location file:/Users/ryanschmied/Downloads/ResXSDv3.1.07.xsd
Element Roofs / Proposed / Roof / Type
Namespace No namespace
Diagram
Diagram
Type restriction of xs:string
Properties
content simple
Facets
enumeration Shingle
enumeration Metal
enumeration Tile
enumeration Built-up
Source
<xs:element name="Type">
  <xs:simpleType>
    <xs:restriction base="xs:string">
      <xs:enumeration value="Shingle"/>
      <xs:enumeration value="Metal"/>
      <xs:enumeration value="Tile"/>
      <xs:enumeration value="Built-up"/>
    </xs:restriction>
  </xs:simpleType>
</xs:element>
Schema location file:/Users/ryanschmied/Downloads/ResXSDv3.1.07.xsd
Element Roofs / Standard
Namespace No namespace
Diagram
DiagramResXSDv3_1_07_xsd.tmp#Roofs_Roofs_Standard_NumRoofsResXSDv3_1_07_xsd.tmp#Roofs_Roofs_Standard_Roof
Properties
content complex
Model
Children Roof
Instance
<Standard NumRoofs="1">
  <Roof>{1,100}</Roof>
</Standard>
Attributes
QName Type Default Use
NumRoofs xs:int 1 optional
Asserts
Test XPath default namespace Annotation
(@NumRoofs = count(Roof))
Source
<xs:element name="Standard">
  <xs:complexType>
    <xs:sequence>
      <xs:element name="Roof" minOccurs="1" maxOccurs="100">
        <xs:complexType>
          <xs:all>
            <xs:element ref="Area"/>
          </xs:all>
        </xs:complexType>
      </xs:element>
    </xs:sequence>
    <xs:attribute name="NumRoofs" type="xs:int" default="1"/>
    <xs:assert test="(@NumRoofs = count(Roof))"/>
  </xs:complexType>
</xs:element>
Schema location file:/Users/ryanschmied/Downloads/ResXSDv3.1.07.xsd
Element Roofs / Standard / Roof
Namespace No namespace
Diagram
DiagramResXSDv3_1_07_xsd.tmp#Area
Properties
content complex
minOccurs 1
maxOccurs 100
Model
ALL(Area)
Children Area
Instance
<Roof>
  <Area unit="sq.ft.">{1,1}</Area>
</Roof>
Source
<xs:element name="Roof" minOccurs="1" maxOccurs="100">
  <xs:complexType>
    <xs:all>
      <xs:element ref="Area"/>
    </xs:all>
  </xs:complexType>
</xs:element>
Schema location file:/Users/ryanschmied/Downloads/ResXSDv3.1.07.xsd
Element Attics
Namespace No namespace
Diagram
DiagramResXSDv3_1_07_xsd.tmp#Attics_Proposed
Properties
content complex
Used by
Model
Children Proposed
Instance
<Attics>
  <Proposed NumAttics="1">{1,1}</Proposed>
</Attics>
Source
<xs:element name="Attics">
  <xs:complexType>
    <xs:sequence>
      <xs:element name="Proposed">
        <xs:complexType>
          <xs:sequence>
            <xs:element name="Attic" minOccurs="0" maxOccurs="100">
              <xs:complexType>
                <xs:all>
                  <xs:element name="Type">
                    <xs:simpleType>
                      <xs:restriction base="xs:string">
                        <xs:enumeration value="Vented"/>
                        <xs:enumeration value="Unvented"/>
                        <xs:enumeration value="None"/>
                      </xs:restriction>
                    </xs:simpleType>
                  </xs:element>
                  <xs:element ref="Aperture"/>
                </xs:all>
              </xs:complexType>
            </xs:element>
          </xs:sequence>
          <xs:attribute name="NumAttics" type="xs:int" default="1"/>
          <xs:assert test="(@NumAttics = count(Attic))"/>
        </xs:complexType>
      </xs:element>
    </xs:sequence>
  </xs:complexType>
</xs:element>
Schema location file:/Users/ryanschmied/Downloads/ResXSDv3.1.07.xsd
Element Attics / Proposed
Namespace No namespace
Diagram
DiagramResXSDv3_1_07_xsd.tmp#Attics_Attics_Proposed_NumAtticsResXSDv3_1_07_xsd.tmp#Attics_Attics_Proposed_Attic
Properties
content complex
Model
Children Attic
Instance
<Proposed NumAttics="1">
  <Attic>{0,100}</Attic>
</Proposed>
Attributes
QName Type Default Use
NumAttics xs:int 1 optional
Asserts
Test XPath default namespace Annotation
(@NumAttics = count(Attic))
Source
<xs:element name="Proposed">
  <xs:complexType>
    <xs:sequence>
      <xs:element name="Attic" minOccurs="0" maxOccurs="100">
        <xs:complexType>
          <xs:all>
            <xs:element name="Type">
              <xs:simpleType>
                <xs:restriction base="xs:string">
                  <xs:enumeration value="Vented"/>
                  <xs:enumeration value="Unvented"/>
                  <xs:enumeration value="None"/>
                </xs:restriction>
              </xs:simpleType>
            </xs:element>
            <xs:element ref="Aperture"/>
          </xs:all>
        </xs:complexType>
      </xs:element>
    </xs:sequence>
    <xs:attribute name="NumAttics" type="xs:int" default="1"/>
    <xs:assert test="(@NumAttics = count(Attic))"/>
  </xs:complexType>
</xs:element>
Schema location file:/Users/ryanschmied/Downloads/ResXSDv3.1.07.xsd
Element Attics / Proposed / Attic
Namespace No namespace
Diagram
DiagramResXSDv3_1_07_xsd.tmp#Attics_Attics_Proposed_Attics_Attics_Proposed_Attic_TypeResXSDv3_1_07_xsd.tmp#Aperture
Properties
content complex
minOccurs 0
maxOccurs 100
Model
Children Aperture, Type
Instance
<Attic>
  <Type>{1,1}</Type>
  <Aperture unit="ft2 per 300 ft2 of ceiling area">{1,1}</Aperture>
</Attic>
Source
<xs:element name="Attic" minOccurs="0" maxOccurs="100">
  <xs:complexType>
    <xs:all>
      <xs:element name="Type">
        <xs:simpleType>
          <xs:restriction base="xs:string">
            <xs:enumeration value="Vented"/>
            <xs:enumeration value="Unvented"/>
            <xs:enumeration value="None"/>
          </xs:restriction>
        </xs:simpleType>
      </xs:element>
      <xs:element ref="Aperture"/>
    </xs:all>
  </xs:complexType>
</xs:element>
Schema location file:/Users/ryanschmied/Downloads/ResXSDv3.1.07.xsd
Element Attics / Proposed / Attic / Type
Namespace No namespace
Diagram
Diagram
Type restriction of xs:string
Properties
content simple
Facets
enumeration Vented
enumeration Unvented
enumeration None
Source
<xs:element name="Type">
  <xs:simpleType>
    <xs:restriction base="xs:string">
      <xs:enumeration value="Vented"/>
      <xs:enumeration value="Unvented"/>
      <xs:enumeration value="None"/>
    </xs:restriction>
  </xs:simpleType>
</xs:element>
Schema location file:/Users/ryanschmied/Downloads/ResXSDv3.1.07.xsd
Element Aperture
Namespace No namespace
Annotations
Aperture
Diagram
DiagramResXSDv3_1_07_xsd.tmp#Aperture_unit
Type extension of xs:float
Properties
content complex
Used by
Attributes
QName Type Fixed Use
unit ft2 per 300 ft2 of ceiling area optional
Source
<xs:element name="Aperture">
  <xs:annotation>
    <xs:documentation>Aperture</xs:documentation>
  </xs:annotation>
  <xs:complexType>
    <xs:simpleContent>
      <xs:extension base="xs:float">
        <xs:attribute fixed="ft2 per 300 ft2 of ceiling area" name="unit"/>
      </xs:extension>
    </xs:simpleContent>
  </xs:complexType>
</xs:element>
Schema location file:/Users/ryanschmied/Downloads/ResXSDv3.1.07.xsd
Element Foundations
Namespace No namespace
Diagram
DiagramResXSDv3_1_07_xsd.tmp#Foundations_ProposedResXSDv3_1_07_xsd.tmp#Foundations_Standard
Properties
content complex
Used by
Model
Children Proposed, Standard
Instance
<Foundations>
  <Proposed NumFoundations="1">{1,1}</Proposed>
  <Standard NumFoundations="1">{1,1}</Standard>
</Foundations>
Source
<xs:element name="Foundations">
  <xs:complexType>
    <xs:sequence>
      <xs:element name="Proposed">
        <xs:complexType>
          <xs:sequence>
            <xs:element ref="Foundation" minOccurs="0" maxOccurs="100"/>
          </xs:sequence>
          <xs:attribute name="NumFoundations" type="xs:int" default="1"/>
          <xs:assert test="(@NumFoundations = count(Foundation))"/>
        </xs:complexType>
      </xs:element>
      <xs:element name="Standard">
        <xs:complexType>
          <xs:sequence>
            <xs:element ref="Foundation" minOccurs="0" maxOccurs="100"/>
          </xs:sequence>
          <xs:attribute name="NumFoundations" type="xs:int" default="1"/>
          <xs:assert test="(@NumFoundations = count(Foundation))"/>
        </xs:complexType>
      </xs:element>
    </xs:sequence>
  </xs:complexType>
</xs:element>
Schema location file:/Users/ryanschmied/Downloads/ResXSDv3.1.07.xsd
Element Foundations / Proposed
Namespace No namespace
Diagram
DiagramResXSDv3_1_07_xsd.tmp#Foundations_Foundations_Proposed_NumFoundationsResXSDv3_1_07_xsd.tmp#Foundation
Properties
content complex
Model
Children Foundation
Instance
<Proposed NumFoundations="1">
  <Foundation>{0,100}</Foundation>
</Proposed>
Attributes
QName Type Default Use
NumFoundations xs:int 1 optional
Asserts
Test XPath default namespace Annotation
(@NumFoundations = count(Foundation))
Source
<xs:element name="Proposed">
  <xs:complexType>
    <xs:sequence>
      <xs:element ref="Foundation" minOccurs="0" maxOccurs="100"/>
    </xs:sequence>
    <xs:attribute name="NumFoundations" type="xs:int" default="1"/>
    <xs:assert test="(@NumFoundations = count(Foundation))"/>
  </xs:complexType>
</xs:element>
Schema location file:/Users/ryanschmied/Downloads/ResXSDv3.1.07.xsd
Element Foundation
Namespace No namespace
Diagram
DiagramResXSDv3_1_07_xsd.tmp#Foundation_TypeResXSDv3_1_07_xsd.tmp#Foundation_ABWallAreaResXSDv3_1_07_xsd.tmp#Foundation_BGradeWallArea
Properties
content complex
Used by
Model
Children ABWallArea, BGradeWallArea, Type
Instance
<Foundation>
  <Type>{1,1}</Type>
  <ABWallArea unit="sq.ft.">{1,1}</ABWallArea>
  <BGradeWallArea unit="sq.ft.">{1,1}</BGradeWallArea>
</Foundation>
Source
<xs:element name="Foundation">
  <xs:complexType>
    <xs:all>
      <xs:element name="Type">
        <xs:simpleType>
          <xs:restriction base="xs:string">
            <xs:enumeration value="Slab on grade"/>
            <xs:enumeration value="Basement"/>
            <xs:enumeration value="Crawlspace"/>
          </xs:restriction>
        </xs:simpleType>
      </xs:element>
      <xs:element name="ABWallArea">
        <xs:annotation>
          <xs:documentation>Above Grade wall Area: xxx ft2</xs:documentation>
        </xs:annotation>
        <xs:complexType>
          <xs:simpleContent>
            <xs:extension base="xs:float">
              <xs:attribute fixed="sq.ft." name="unit" type="xs:string"/>
            </xs:extension>
          </xs:simpleContent>
        </xs:complexType>
      </xs:element>
      <xs:element name="BGradeWallArea">
        <xs:annotation>
          <xs:documentation>Below Grade wall area: xxx ft2</xs:documentation>
        </xs:annotation>
        <xs:complexType>
          <xs:simpleContent>
            <xs:extension base="xs:float">
              <xs:attribute fixed="sq.ft." name="unit" type="xs:string"/>
            </xs:extension>
          </xs:simpleContent>
        </xs:complexType>
      </xs:element>
    </xs:all>
  </xs:complexType>
</xs:element>
Schema location file:/Users/ryanschmied/Downloads/ResXSDv3.1.07.xsd
Element Foundation / Type
Namespace No namespace
Diagram
Diagram
Type restriction of xs:string
Properties
content simple
Facets
enumeration Slab on grade
enumeration Basement
enumeration Crawlspace
Source
<xs:element name="Type">
  <xs:simpleType>
    <xs:restriction base="xs:string">
      <xs:enumeration value="Slab on grade"/>
      <xs:enumeration value="Basement"/>
      <xs:enumeration value="Crawlspace"/>
    </xs:restriction>
  </xs:simpleType>
</xs:element>
Schema location file:/Users/ryanschmied/Downloads/ResXSDv3.1.07.xsd
Element Foundation / ABWallArea
Namespace No namespace
Annotations
Above Grade wall Area: xxx ft2
Diagram
DiagramResXSDv3_1_07_xsd.tmp#Foundation_Foundation_ABWallArea_unit
Type extension of xs:float
Properties
content complex
Attributes
QName Type Fixed Use
unit xs:string sq.ft. optional
Source
<xs:element name="ABWallArea">
  <xs:annotation>
    <xs:documentation>Above Grade wall Area: xxx ft2</xs:documentation>
  </xs:annotation>
  <xs:complexType>
    <xs:simpleContent>
      <xs:extension base="xs:float">
        <xs:attribute fixed="sq.ft." name="unit" type="xs:string"/>
      </xs:extension>
    </xs:simpleContent>
  </xs:complexType>
</xs:element>
Schema location file:/Users/ryanschmied/Downloads/ResXSDv3.1.07.xsd
Element Foundation / BGradeWallArea
Namespace No namespace
Annotations
Below Grade wall area: xxx ft2
Diagram
DiagramResXSDv3_1_07_xsd.tmp#Foundation_Foundation_BGradeWallArea_unit
Type extension of xs:float
Properties
content complex
Attributes
QName Type Fixed Use
unit xs:string sq.ft. optional
Source
<xs:element name="BGradeWallArea">
  <xs:annotation>
    <xs:documentation>Below Grade wall area: xxx ft2</xs:documentation>
  </xs:annotation>
  <xs:complexType>
    <xs:simpleContent>
      <xs:extension base="xs:float">
        <xs:attribute fixed="sq.ft." name="unit" type="xs:string"/>
      </xs:extension>
    </xs:simpleContent>
  </xs:complexType>
</xs:element>
Schema location file:/Users/ryanschmied/Downloads/ResXSDv3.1.07.xsd
Element Foundations / Standard
Namespace No namespace
Diagram
DiagramResXSDv3_1_07_xsd.tmp#Foundations_Foundations_Standard_NumFoundationsResXSDv3_1_07_xsd.tmp#Foundation
Properties
content complex
Model
Children Foundation
Instance
<Standard NumFoundations="1">
  <Foundation>{0,100}</Foundation>
</Standard>
Attributes
QName Type Default Use
NumFoundations xs:int 1 optional
Asserts
Test XPath default namespace Annotation
(@NumFoundations = count(Foundation))
Source
<xs:element name="Standard">
  <xs:complexType>
    <xs:sequence>
      <xs:element ref="Foundation" minOccurs="0" maxOccurs="100"/>
    </xs:sequence>
    <xs:attribute name="NumFoundations" type="xs:int" default="1"/>
    <xs:assert test="(@NumFoundations = count(Foundation))"/>
  </xs:complexType>
</xs:element>
Schema location file:/Users/ryanschmied/Downloads/ResXSDv3.1.07.xsd
Element OpaqueDoors
Namespace No namespace
Diagram
DiagramResXSDv3_1_07_xsd.tmp#OpaqueDoors_ProposedResXSDv3_1_07_xsd.tmp#OpaqueDoors_Standard
Properties
content complex
Used by
Model
Children Proposed, Standard
Instance
<OpaqueDoors>
  <Proposed NumDoors="1">{1,1}</Proposed>
  <Standard>{1,1}</Standard>
</OpaqueDoors>
Source
<xs:element name="OpaqueDoors">
  <xs:complexType>
    <xs:sequence>
      <xs:element name="Proposed">
        <xs:complexType>
          <xs:sequence>
            <xs:element name="Door" minOccurs="1" maxOccurs="100">
              <xs:complexType>
                <xs:all>
                  <xs:element name="Type">
                    <xs:simpleType>
                      <xs:restriction base="xs:string">
                        <xs:enumeration value="Insulated Metal"/>
                        <xs:enumeration value="Uninsulated Metal"/>
                        <xs:enumeration value="Wood"/>
                      </xs:restriction>
                    </xs:simpleType>
                  </xs:element>
                  <xs:element ref="Area"/>
                  <xs:element ref="Orientation"/>
                  <xs:element ref="UFactor"/>
                </xs:all>
              </xs:complexType>
            </xs:element>
          </xs:sequence>
          <xs:attribute name="NumDoors" type="xs:int" default="1"/>
          <xs:assert test="(@NumDoors = count(Door))"/>
        </xs:complexType>
      </xs:element>
      <xs:element name="Standard">
        <xs:complexType>
          <xs:sequence>
            <xs:element name="Door" minOccurs="1" maxOccurs="1">
              <xs:complexType>
                <xs:all>
                  <xs:element ref="UFactor"/>
                </xs:all>
              </xs:complexType>
            </xs:element>
          </xs:sequence>
        </xs:complexType>
      </xs:element>
    </xs:sequence>
  </xs:complexType>
</xs:element>
Schema location file:/Users/ryanschmied/Downloads/ResXSDv3.1.07.xsd
Element OpaqueDoors / Proposed
Namespace No namespace
Diagram
DiagramResXSDv3_1_07_xsd.tmp#OpaqueDoors_OpaqueDoors_Proposed_NumDoorsResXSDv3_1_07_xsd.tmp#OpaqueDoors_OpaqueDoors_Proposed_Door
Properties
content complex
Model
Children Door
Instance
<Proposed NumDoors="1">
  <Door>{1,100}</Door>
</Proposed>
Attributes
QName Type Default Use
NumDoors xs:int 1 optional
Asserts
Test XPath default namespace Annotation
(@NumDoors = count(Door))
Source
<xs:element name="Proposed">
  <xs:complexType>
    <xs:sequence>
      <xs:element name="Door" minOccurs="1" maxOccurs="100">
        <xs:complexType>
          <xs:all>
            <xs:element name="Type">
              <xs:simpleType>
                <xs:restriction base="xs:string">
                  <xs:enumeration value="Insulated Metal"/>
                  <xs:enumeration value="Uninsulated Metal"/>
                  <xs:enumeration value="Wood"/>
                </xs:restriction>
              </xs:simpleType>
            </xs:element>
            <xs:element ref="Area"/>
            <xs:element ref="Orientation"/>
            <xs:element ref="UFactor"/>
          </xs:all>
        </xs:complexType>
      </xs:element>
    </xs:sequence>
    <xs:attribute name="NumDoors" type="xs:int" default="1"/>
    <xs:assert test="(@NumDoors = count(Door))"/>
  </xs:complexType>
</xs:element>
Schema location file:/Users/ryanschmied/Downloads/ResXSDv3.1.07.xsd
Element OpaqueDoors / Proposed / Door
Namespace No namespace
Diagram
DiagramResXSDv3_1_07_xsd.tmp#OpaqueDoors_OpaqueDoors_Proposed_OpaqueDoors_OpaqueDoors_Proposed_Door_TypeResXSDv3_1_07_xsd.tmp#AreaResXSDv3_1_07_xsd.tmp#OrientationResXSDv3_1_07_xsd.tmp#UFactor
Properties
content complex
minOccurs 1
maxOccurs 100
Model
Children Area, Orientation, Type, UFactor
Instance
<Door>
  <Type>{1,1}</Type>
  <Area unit="sq.ft.">{1,1}</Area>
  <Orientation>{1,1}</Orientation>
  <UFactor>{1,1}</UFactor>
</Door>
Source
<xs:element name="Door" minOccurs="1" maxOccurs="100">
  <xs:complexType>
    <xs:all>
      <xs:element name="Type">
        <xs:simpleType>
          <xs:restriction base="xs:string">
            <xs:enumeration value="Insulated Metal"/>
            <xs:enumeration value="Uninsulated Metal"/>
            <xs:enumeration value="Wood"/>
          </xs:restriction>
        </xs:simpleType>
      </xs:element>
      <xs:element ref="Area"/>
      <xs:element ref="Orientation"/>
      <xs:element ref="UFactor"/>
    </xs:all>
  </xs:complexType>
</xs:element>
Schema location file:/Users/ryanschmied/Downloads/ResXSDv3.1.07.xsd
Element OpaqueDoors / Proposed / Door / Type
Namespace No namespace
Diagram
Diagram
Type restriction of xs:string
Properties
content simple
Facets
enumeration Insulated Metal
enumeration Uninsulated Metal
enumeration Wood
Source
<xs:element name="Type">
  <xs:simpleType>
    <xs:restriction base="xs:string">
      <xs:enumeration value="Insulated Metal"/>
      <xs:enumeration value="Uninsulated Metal"/>
      <xs:enumeration value="Wood"/>
    </xs:restriction>
  </xs:simpleType>
</xs:element>
Schema location file:/Users/ryanschmied/Downloads/ResXSDv3.1.07.xsd
Element OpaqueDoors / Standard
Namespace No namespace
Diagram
DiagramResXSDv3_1_07_xsd.tmp#OpaqueDoors_OpaqueDoors_Standard_Door
Properties
content complex
Model
Children Door
Instance
<Standard>
  <Door>{1,1}</Door>
</Standard>
Source
<xs:element name="Standard">
  <xs:complexType>
    <xs:sequence>
      <xs:element name="Door" minOccurs="1" maxOccurs="1">
        <xs:complexType>
          <xs:all>
            <xs:element ref="UFactor"/>
          </xs:all>
        </xs:complexType>
      </xs:element>
    </xs:sequence>
  </xs:complexType>
</xs:element>
Schema location file:/Users/ryanschmied/Downloads/ResXSDv3.1.07.xsd
Element OpaqueDoors / Standard / Door
Namespace No namespace
Diagram
DiagramResXSDv3_1_07_xsd.tmp#UFactor
Properties
content complex
minOccurs 1
maxOccurs 1
Model
ALL(UFactor)
Children UFactor
Instance
<Door>
  <UFactor>{1,1}</UFactor>
</Door>
Source
<xs:element name="Door" minOccurs="1" maxOccurs="1">
  <xs:complexType>
    <xs:all>
      <xs:element ref="UFactor"/>
    </xs:all>
  </xs:complexType>
</xs:element>
Schema location file:/Users/ryanschmied/Downloads/ResXSDv3.1.07.xsd
Element Glazing
Namespace No namespace
Diagram
DiagramResXSDv3_1_07_xsd.tmp#Glazing_ProposedResXSDv3_1_07_xsd.tmp#Glazing_Standard
Properties
content complex
Used by
Model
Children Proposed, Standard
Instance
<Glazing>
  <Proposed>{1,1}</Proposed>
  <Standard>{1,1}</Standard>
</Glazing>
Source
<xs:element name="Glazing">
  <xs:complexType>
    <xs:sequence>
      <xs:element name="Proposed">
        <xs:complexType>
          <xs:all>
            <xs:element ref="VGlazingArea"/>
            <xs:element ref="GlazingAreaPerCondFlArea"/>
            <xs:element ref="FrontHomeFaces"/>
            <xs:element ref="Windows" minOccurs="1" maxOccurs="100">
            </xs:element>
          </xs:all>
        </xs:complexType>
      </xs:element>
      <xs:element name="Standard">
        <xs:complexType>
          <xs:all>
            <xs:element ref="VGlazingArea"/>
            <xs:element ref="GlazingAreaPerCondFlArea"/>
            <xs:element name="Window">
              <xs:complexType>
                <xs:all>
                  <xs:element ref="UFactor"/>
                  <xs:element ref="WindowSHGC"/>
                </xs:all>
              </xs:complexType>
            </xs:element>
          </xs:all>
        </xs:complexType>
      </xs:element>
    </xs:sequence>
  </xs:complexType>
</xs:element>
Schema location file:/Users/ryanschmied/Downloads/ResXSDv3.1.07.xsd
Element Glazing / Proposed
Namespace No namespace
Diagram
DiagramResXSDv3_1_07_xsd.tmp#VGlazingAreaResXSDv3_1_07_xsd.tmp#GlazingAreaPerCondFlAreaResXSDv3_1_07_xsd.tmp#FrontHomeFacesResXSDv3_1_07_xsd.tmp#Windows
Properties
content complex
Model
Children FrontHomeFaces, GlazingAreaPerCondFlArea, VGlazingArea, Windows
Instance
<Proposed>
  <VGlazingArea unit="sq.ft.">{1,1}</VGlazingArea>
  <GlazingAreaPerCondFlArea unit="%">{1,1}</GlazingAreaPerCondFlArea>
  <FrontHomeFaces>{1,1}</FrontHomeFaces>
  <Windows NumWindows="1">{1,100}</Windows>
</Proposed>
Source
<xs:element name="Proposed">
  <xs:complexType>
    <xs:all>
      <xs:element ref="VGlazingArea"/>
      <xs:element ref="GlazingAreaPerCondFlArea"/>
      <xs:element ref="FrontHomeFaces"/>
      <xs:element ref="Windows" minOccurs="1" maxOccurs="100">
      </xs:element>
    </xs:all>
  </xs:complexType>
</xs:element>
Schema location file:/Users/ryanschmied/Downloads/ResXSDv3.1.07.xsd
Element VGlazingArea
Namespace No namespace
Annotations
Vertical glazing area
Diagram
DiagramResXSDv3_1_07_xsd.tmp#VGlazingArea_unit
Type extension of xs:float
Properties
content complex
Used by
Attributes
QName Type Fixed Use
unit sq.ft. optional
Source
<xs:element name="VGlazingArea">
  <xs:annotation>
    <xs:documentation>Vertical glazing area</xs:documentation>
  </xs:annotation>
  <xs:complexType>
    <xs:simpleContent>
      <xs:extension base="xs:float">
        <xs:attribute fixed="sq.ft." name="unit"/>
      </xs:extension>
    </xs:simpleContent>
  </xs:complexType>
</xs:element>
Schema location file:/Users/ryanschmied/Downloads/ResXSDv3.1.07.xsd
Element GlazingAreaPerCondFlArea
Namespace No namespace
Annotations
Vertical glazing as percent of conditioned floor  area
Diagram
DiagramResXSDv3_1_07_xsd.tmp#GlazingAreaPerCondFlArea_unit
Type extension of xs:float
Properties
content complex
Used by
Attributes
QName Type Fixed Use
unit % optional
Source
<xs:element name="GlazingAreaPerCondFlArea">
  <xs:annotation>
    <xs:documentation>Vertical glazing as percent of conditioned floor area</xs:documentation>
  </xs:annotation>
  <xs:complexType>
    <xs:simpleContent>
      <xs:extension base="xs:float">
        <xs:attribute fixed="%" name="unit"/>
      </xs:extension>
    </xs:simpleContent>
  </xs:complexType>
</xs:element>
Schema location file:/Users/ryanschmied/Downloads/ResXSDv3.1.07.xsd
Element FrontHomeFaces
Namespace No namespace
Diagram
Diagram
Type restriction of xs:string
Properties
content simple
Facets
enumeration N
enumeration NE
enumeration E
enumeration SE
enumeration S
enumeration SW
enumeration W
enumeration NW
Used by
Source
<xs:element name="FrontHomeFaces">
  <xs:simpleType>
    <xs:restriction base="xs:string">
      <xs:enumeration value="N"/>
      <xs:enumeration value="NE"/>
      <xs:enumeration value="E"/>
      <xs:enumeration value="SE"/>
      <xs:enumeration value="S"/>
      <xs:enumeration value="SW"/>
      <xs:enumeration value="W"/>
      <xs:enumeration value="NW"/>
    </xs:restriction>
  </xs:simpleType>
</xs:element>
Schema location file:/Users/ryanschmied/Downloads/ResXSDv3.1.07.xsd
Element Windows
Namespace No namespace
Diagram
DiagramResXSDv3_1_07_xsd.tmp#Windows_NumWindowsResXSDv3_1_07_xsd.tmp#Windows_Window
Properties
content complex
Used by
Model
Children Window
Instance
<Windows NumWindows="1">
  <Window>{0,100}</Window>
</Windows>
Attributes
QName Type Default Use
NumWindows xs:int 1 optional
Asserts
Test XPath default namespace Annotation
(@NumWindows = count(Window))
Source
<xs:element name="Windows">
  <xs:complexType>
    <xs:sequence>
      <xs:element name="Window" minOccurs="0" maxOccurs="100">
        <xs:complexType>
          <xs:all>
            <xs:element name="Type">
              <xs:simpleType>
                <xs:restriction base="xs:string">
                  <xs:enumeration value="Single pane"/>
                  <xs:enumeration value="Double pane"/>
                  <xs:enumeration value="Triple pane"/>
                  <xs:enumeration value="Glazed block"/>
                </xs:restriction>
              </xs:simpleType>
            </xs:element>
            <xs:element name="FrameType">
              <xs:simpleType>
                <xs:restriction base="xs:string">
                  <xs:enumeration value="Metal"/>
                  <xs:enumeration value="Metal with thermal break"/>
                  <xs:enumeration value="Non-metal"/>
                  <xs:enumeration value="Metal clad"/>
                  <xs:enumeration value="Not Applicable"/>
                </xs:restriction>
              </xs:simpleType>
            </xs:element>
            <xs:element ref="UFactor"/>
            <xs:element ref="WindowSHGC"/>
            <xs:element ref="Orientation"/>
            <xs:element ref="Area"/>
            <xs:element name="ExShading">
              <xs:simpleType>
                <xs:restriction base="xs:string">
                  <xs:enumeration value="Yes"/>
                  <xs:enumeration value="No"/>
                  <xs:enumeration value="N/A"/>
                </xs:restriction>
              </xs:simpleType>
            </xs:element>
            <xs:element ref="OverhangDepth">
              <xs:annotation>
                <xs:documentation>Overhang Depth</xs:documentation>
              </xs:annotation>
            </xs:element>
            <xs:element ref="OverhangToTop">
              <xs:annotation>
                <xs:documentation>Overhang to top of Window</xs:documentation>
              </xs:annotation>
            </xs:element>
            <xs:element ref="OverhangToBottom">
              <xs:annotation>
                <xs:documentation>Overhang to bottom of window</xs:documentation>
              </xs:annotation>
            </xs:element>
          </xs:all>
          <xs:assert test="((Type[.] != 'Glazed block') and (FrameType[.] != 'Not Applicable')) or ((Type[.] = 'Glazed block') and (FrameType[.] = 'Not Applicable'))" xerces:message="If window type is 'Glazed block' then frame type must be 'Not Applicable' otherwise please enter proper frame type."/>
        </xs:complexType>
      </xs:element>
    </xs:sequence>
    <xs:attribute name="NumWindows" type="xs:int" default="1"/>
    <xs:assert test="(@NumWindows = count(Window))"/>
  </xs:complexType>
</xs:element>
Schema location file:/Users/ryanschmied/Downloads/ResXSDv3.1.07.xsd
Element Windows / Window
Namespace No namespace
Diagram
DiagramResXSDv3_1_07_xsd.tmp#Windows_Windows_Window_TypeResXSDv3_1_07_xsd.tmp#Windows_Windows_Window_FrameTypeResXSDv3_1_07_xsd.tmp#UFactorResXSDv3_1_07_xsd.tmp#WindowSHGCResXSDv3_1_07_xsd.tmp#OrientationResXSDv3_1_07_xsd.tmp#AreaResXSDv3_1_07_xsd.tmp#Windows_Windows_Window_ExShadingResXSDv3_1_07_xsd.tmp#OverhangDepthResXSDv3_1_07_xsd.tmp#OverhangToTopResXSDv3_1_07_xsd.tmp#OverhangToBottom
Properties
content complex
minOccurs 0
maxOccurs 100
Model
Children Area, ExShading, FrameType, Orientation, OverhangDepth, OverhangToBottom, OverhangToTop, Type, UFactor, WindowSHGC
Instance
<Window>
  <Type>{1,1}</Type>
  <FrameType>{1,1}</FrameType>
  <UFactor>{1,1}</UFactor>
  <WindowSHGC>{1,1}</WindowSHGC>
  <Orientation>{1,1}</Orientation>
  <Area unit="sq.ft.">{1,1}</Area>
  <ExShading>{1,1}</ExShading>
  <OverhangDepth unit="ft">{1,1}</OverhangDepth>
  <OverhangToTop unit="ft">{1,1}</OverhangToTop>
  <OverhangToBottom unit="ft">{1,1}</OverhangToBottom>
</Window>
Asserts
Test XPath default namespace Annotation
((Type[.] != 'Glazed block') and (FrameType[.] != 'Not Applicable')) or ((Type[.] = 'Glazed block') and (FrameType[.] = 'Not Applicable'))
Source
<xs:element name="Window" minOccurs="0" maxOccurs="100">
  <xs:complexType>
    <xs:all>
      <xs:element name="Type">
        <xs:simpleType>
          <xs:restriction base="xs:string">
            <xs:enumeration value="Single pane"/>
            <xs:enumeration value="Double pane"/>
            <xs:enumeration value="Triple pane"/>
            <xs:enumeration value="Glazed block"/>
          </xs:restriction>
        </xs:simpleType>
      </xs:element>
      <xs:element name="FrameType">
        <xs:simpleType>
          <xs:restriction base="xs:string">
            <xs:enumeration value="Metal"/>
            <xs:enumeration value="Metal with thermal break"/>
            <xs:enumeration value="Non-metal"/>
            <xs:enumeration value="Metal clad"/>
            <xs:enumeration value="Not Applicable"/>
          </xs:restriction>
        </xs:simpleType>
      </xs:element>
      <xs:element ref="UFactor"/>
      <xs:element ref="WindowSHGC"/>
      <xs:element ref="Orientation"/>
      <xs:element ref="Area"/>
      <xs:element name="ExShading">
        <xs:simpleType>
          <xs:restriction base="xs:string">
            <xs:enumeration value="Yes"/>
            <xs:enumeration value="No"/>
            <xs:enumeration value="N/A"/>
          </xs:restriction>
        </xs:simpleType>
      </xs:element>
      <xs:element ref="OverhangDepth">
        <xs:annotation>
          <xs:documentation>Overhang Depth</xs:documentation>
        </xs:annotation>
      </xs:element>
      <xs:element ref="OverhangToTop">
        <xs:annotation>
          <xs:documentation>Overhang to top of Window</xs:documentation>
        </xs:annotation>
      </xs:element>
      <xs:element ref="OverhangToBottom">
        <xs:annotation>
          <xs:documentation>Overhang to bottom of window</xs:documentation>
        </xs:annotation>
      </xs:element>
    </xs:all>
    <xs:assert test="((Type[.] != 'Glazed block') and (FrameType[.] != 'Not Applicable')) or ((Type[.] = 'Glazed block') and (FrameType[.] = 'Not Applicable'))" xerces:message="If window type is 'Glazed block' then frame type must be 'Not Applicable' otherwise please enter proper frame type."/>
  </xs:complexType>
</xs:element>
Schema location file:/Users/ryanschmied/Downloads/ResXSDv3.1.07.xsd
Element Windows / Window / Type
Namespace No namespace
Diagram
Diagram
Type restriction of xs:string
Properties
content simple
Facets
enumeration Single pane
enumeration Double pane
enumeration Triple pane
enumeration Glazed block
Source
<xs:element name="Type">
  <xs:simpleType>
    <xs:restriction base="xs:string">
      <xs:enumeration value="Single pane"/>
      <xs:enumeration value="Double pane"/>
      <xs:enumeration value="Triple pane"/>
      <xs:enumeration value="Glazed block"/>
    </xs:restriction>
  </xs:simpleType>
</xs:element>
Schema location file:/Users/ryanschmied/Downloads/ResXSDv3.1.07.xsd
Element Windows / Window / FrameType
Namespace No namespace
Diagram
Diagram
Type restriction of xs:string
Properties
content simple
Facets
enumeration Metal
enumeration Metal with thermal break
enumeration Non-metal
enumeration Metal clad
enumeration Not Applicable
Source
<xs:element name="FrameType">
  <xs:simpleType>
    <xs:restriction base="xs:string">
      <xs:enumeration value="Metal"/>
      <xs:enumeration value="Metal with thermal break"/>
      <xs:enumeration value="Non-metal"/>
      <xs:enumeration value="Metal clad"/>
      <xs:enumeration value="Not Applicable"/>
    </xs:restriction>
  </xs:simpleType>
</xs:element>
Schema location file:/Users/ryanschmied/Downloads/ResXSDv3.1.07.xsd
Element Windows / Window / ExShading
Namespace No namespace
Diagram
Diagram
Type restriction of xs:string
Properties
content simple
Facets
enumeration Yes
enumeration No
enumeration N/A
Source
<xs:element name="ExShading">
  <xs:simpleType>
    <xs:restriction base="xs:string">
      <xs:enumeration value="Yes"/>
      <xs:enumeration value="No"/>
      <xs:enumeration value="N/A"/>
    </xs:restriction>
  </xs:simpleType>
</xs:element>
Schema location file:/Users/ryanschmied/Downloads/ResXSDv3.1.07.xsd
Element OverhangDepth
Namespace No namespace
Annotations
Overhang Depth
Diagram
DiagramResXSDv3_1_07_xsd.tmp#OverhangDepth_unit
Type extension of xs:float
Properties
content complex
Used by
Element Windows/Window
Attributes
QName Type Fixed Use
unit ft optional
Source
<xs:element name="OverhangDepth">
  <xs:annotation>
    <xs:documentation>Overhang Depth</xs:documentation>
  </xs:annotation>
  <xs:complexType>
    <xs:simpleContent>
      <xs:extension base="xs:float">
        <xs:attribute fixed="ft" name="unit"/>
      </xs:extension>
    </xs:simpleContent>
  </xs:complexType>
</xs:element>
Schema location file:/Users/ryanschmied/Downloads/ResXSDv3.1.07.xsd
Element OverhangToTop
Namespace No namespace
Annotations
Overhang to top of Window
Diagram
DiagramResXSDv3_1_07_xsd.tmp#OverhangToTop_unit
Type extension of xs:float
Properties
content complex
Used by
Element Windows/Window
Attributes
QName Type Fixed Use
unit ft optional
Source
<xs:element name="OverhangToTop">
  <xs:annotation>
    <xs:documentation>Overhang to top of Window</xs:documentation>
  </xs:annotation>
  <xs:complexType>
    <xs:simpleContent>
      <xs:extension base="xs:float">
        <xs:attribute fixed="ft" name="unit"/>
      </xs:extension>
    </xs:simpleContent>
  </xs:complexType>
</xs:element>
Schema location file:/Users/ryanschmied/Downloads/ResXSDv3.1.07.xsd
Element OverhangToBottom
Namespace No namespace
Annotations
Overhang to bottom of window
Diagram
DiagramResXSDv3_1_07_xsd.tmp#OverhangToBottom_unit
Type extension of xs:float
Properties
content complex
Used by
Element Windows/Window
Attributes
QName Type Fixed Use
unit ft optional
Source
<xs:element name="OverhangToBottom">
  <xs:annotation>
    <xs:documentation>Overhang to bottom of window</xs:documentation>
  </xs:annotation>
  <xs:complexType>
    <xs:simpleContent>
      <xs:extension base="xs:float">
        <xs:attribute fixed="ft" name="unit"/>
      </xs:extension>
    </xs:simpleContent>
  </xs:complexType>
</xs:element>
Schema location file:/Users/ryanschmied/Downloads/ResXSDv3.1.07.xsd
Element Glazing / Standard
Namespace No namespace
Diagram
DiagramResXSDv3_1_07_xsd.tmp#VGlazingAreaResXSDv3_1_07_xsd.tmp#GlazingAreaPerCondFlAreaResXSDv3_1_07_xsd.tmp#Glazing_Glazing_Standard_Window
Properties
content complex
Model
Children GlazingAreaPerCondFlArea, VGlazingArea, Window
Instance
<Standard>
  <VGlazingArea unit="sq.ft.">{1,1}</VGlazingArea>
  <GlazingAreaPerCondFlArea unit="%">{1,1}</GlazingAreaPerCondFlArea>
  <Window>{1,1}</Window>
</Standard>
Source
<xs:element name="Standard">
  <xs:complexType>
    <xs:all>
      <xs:element ref="VGlazingArea"/>
      <xs:element ref="GlazingAreaPerCondFlArea"/>
      <xs:element name="Window">
        <xs:complexType>
          <xs:all>
            <xs:element ref="UFactor"/>
            <xs:element ref="WindowSHGC"/>
          </xs:all>
        </xs:complexType>
      </xs:element>
    </xs:all>
  </xs:complexType>
</xs:element>
Schema location file:/Users/ryanschmied/Downloads/ResXSDv3.1.07.xsd
Element Glazing / Standard / Window
Namespace No namespace
Diagram
DiagramResXSDv3_1_07_xsd.tmp#UFactorResXSDv3_1_07_xsd.tmp#WindowSHGC
Properties
content complex
Model
Children UFactor, WindowSHGC
Instance
<Window>
  <UFactor>{1,1}</UFactor>
  <WindowSHGC>{1,1}</WindowSHGC>
</Window>
Source
<xs:element name="Window">
  <xs:complexType>
    <xs:all>
      <xs:element ref="UFactor"/>
      <xs:element ref="WindowSHGC"/>
    </xs:all>
  </xs:complexType>
</xs:element>
Schema location file:/Users/ryanschmied/Downloads/ResXSDv3.1.07.xsd
Element Skylights
Namespace No namespace
Diagram
DiagramResXSDv3_1_07_xsd.tmp#Skylights_Proposed
Properties
content complex
Used by
Model
Children Proposed
Instance
<Skylights>
  <Proposed NumSkylights="1">{1,1}</Proposed>
</Skylights>
Source
<xs:element name="Skylights">
  <xs:complexType>
    <xs:sequence>
      <xs:element name="Proposed">
        <xs:complexType>
          <xs:sequence>
            <xs:element name="Skylight" maxOccurs="100">
              <xs:complexType>
                <xs:all>
                  <xs:element ref="Area"/>
                  <xs:element ref="UFactor"/>
                  <xs:element ref="SkylightSHGC"/>
                </xs:all>
              </xs:complexType>
            </xs:element>
          </xs:sequence>
          <xs:attribute name="NumSkylights" type="xs:int" default="1"/>
          <xs:assert test="(@NumSkylights = count(Skylight))"/>
        </xs:complexType>
      </xs:element>
    </xs:sequence>
  </xs:complexType>
</xs:element>
Schema location file:/Users/ryanschmied/Downloads/ResXSDv3.1.07.xsd
Element Skylights / Proposed
Namespace No namespace
Diagram
DiagramResXSDv3_1_07_xsd.tmp#Skylights_Skylights_Proposed_NumSkylightsResXSDv3_1_07_xsd.tmp#Skylights_Skylights_Proposed_Skylight
Properties
content complex
Model
Children Skylight
Instance
<Proposed NumSkylights="1">
  <Skylight>{1,100}</Skylight>
</Proposed>
Attributes
QName Type Default Use
NumSkylights xs:int 1 optional
Asserts
Test XPath default namespace Annotation
(@NumSkylights = count(Skylight))
Source
<xs:element name="Proposed">
  <xs:complexType>
    <xs:sequence>
      <xs:element name="Skylight" maxOccurs="100">
        <xs:complexType>
          <xs:all>
            <xs:element ref="Area"/>
            <xs:element ref="UFactor"/>
            <xs:element ref="SkylightSHGC"/>
          </xs:all>
        </xs:complexType>
      </xs:element>
    </xs:sequence>
    <xs:attribute name="NumSkylights" type="xs:int" default="1"/>
    <xs:assert test="(@NumSkylights = count(Skylight))"/>
  </xs:complexType>
</xs:element>
Schema location file:/Users/ryanschmied/Downloads/ResXSDv3.1.07.xsd
Element Skylights / Proposed / Skylight
Namespace No namespace
Diagram
DiagramResXSDv3_1_07_xsd.tmp#AreaResXSDv3_1_07_xsd.tmp#UFactorResXSDv3_1_07_xsd.tmp#SkylightSHGC
Properties
content complex
maxOccurs 100
Model
Children Area, SkylightSHGC, UFactor
Instance
<Skylight>
  <Area unit="sq.ft.">{1,1}</Area>
  <UFactor>{1,1}</UFactor>
  <SkylightSHGC>{1,1}</SkylightSHGC>
</Skylight>
Source
<xs:element name="Skylight" maxOccurs="100">
  <xs:complexType>
    <xs:all>
      <xs:element ref="Area"/>
      <xs:element ref="UFactor"/>
      <xs:element ref="SkylightSHGC"/>
    </xs:all>
  </xs:complexType>
</xs:element>
Schema location file:/Users/ryanschmied/Downloads/ResXSDv3.1.07.xsd
Element SkylightSHGC
Namespace No namespace
Annotations
Skylight SHGC
Diagram
Diagram
Type xs:float
Properties
content simple
Used by
Source
<xs:element name="SkylightSHGC" type="xs:float">
  <xs:annotation>
    <xs:documentation>Skylight SHGC</xs:documentation>
  </xs:annotation>
</xs:element>
Schema location file:/Users/ryanschmied/Downloads/ResXSDv3.1.07.xsd
Element Project / IECC / IECC2009 / Permit / AirExchangeRate
Namespace No namespace
Diagram
DiagramResXSDv3_1_07_xsd.tmp#Project_Project_IECC_Project_Project_IECC_IECC2009_Project_Project_IECC_Project_Project_IECC_IECC2009_Permit_Project_Project_IECC_Project_Project_IECC_IECC2009_Project_Project_IECC_Project_Project_IECC_IECC2009_Permit_AirExchangeRate_Proposed
Properties
content complex
Model
Children Proposed
Instance
<AirExchangeRate>
  <Proposed>{1,1}</Proposed>
</AirExchangeRate>
Source
<xs:element name="AirExchangeRate">
  <xs:complexType>
    <xs:sequence>
      <xs:element name="Proposed">
        <xs:annotation>
          <xs:documentation>Air Exchange Rate</xs:documentation>
        </xs:annotation>
        <xs:complexType>
          <xs:all>
            <xs:element ref="EnvelopeLeakageRate"/>
            <xs:element ref="CombinedVentRate"/>
          </xs:all>
        </xs:complexType>
      </xs:element>
    </xs:sequence>
  </xs:complexType>
</xs:element>
Schema location file:/Users/ryanschmied/Downloads/ResXSDv3.1.07.xsd
Element Project / IECC / IECC2009 / Permit / AirExchangeRate / Proposed
Namespace No namespace
Annotations
Air Exchange Rate
Diagram
DiagramResXSDv3_1_07_xsd.tmp#EnvelopeLeakageRateResXSDv3_1_07_xsd.tmp#CombinedVentRate
Properties
content complex
Model
Children CombinedVentRate, EnvelopeLeakageRate
Instance
<Proposed>
  <EnvelopeLeakageRate unit="ACH50">{1,1}</EnvelopeLeakageRate>
  <CombinedVentRate unit="CFM">{1,1}</CombinedVentRate>
</Proposed>
Source
<xs:element name="Proposed">
  <xs:annotation>
    <xs:documentation>Air Exchange Rate</xs:documentation>
  </xs:annotation>
  <xs:complexType>
    <xs:all>
      <xs:element ref="EnvelopeLeakageRate"/>
      <xs:element ref="CombinedVentRate"/>
    </xs:all>
  </xs:complexType>
</xs:element>
Schema location file:/Users/ryanschmied/Downloads/ResXSDv3.1.07.xsd
Element CombinedVentRate
Namespace No namespace
Annotations
Combined ventilation rate
Diagram
DiagramResXSDv3_1_07_xsd.tmp#VentRateTypeResXSDv3_1_07_xsd.tmp#CombinedVentRate_unit
Type extension of VentRateType
Type hierarchy
Properties
content complex
Used by
Attributes
QName Type Fixed Use
unit CFM optional
Source
<xs:element name="CombinedVentRate">
  <xs:annotation>
    <xs:documentation>Combined ventilation rate</xs:documentation>
  </xs:annotation>
  <xs:complexType>
    <xs:simpleContent>
      <xs:extension base="VentRateType">
        <xs:attribute fixed="CFM" name="unit"/>
      </xs:extension>
    </xs:simpleContent>
  </xs:complexType>
</xs:element>
Schema location file:/Users/ryanschmied/Downloads/ResXSDv3.1.07.xsd
Element MechVentEnergy
Namespace No namespace
Diagram
DiagramResXSDv3_1_07_xsd.tmp#MechVentEnergy_ProposedResXSDv3_1_07_xsd.tmp#MechVentEnergy_Standard
Properties
content complex
Used by
Model
Children Proposed, Standard
Instance
<MechVentEnergy>
  <Proposed>{1,1}</Proposed>
  <Standard>{1,1}</Standard>
</MechVentEnergy>
Source
<xs:element name="MechVentEnergy">
  <xs:complexType>
    <xs:sequence>
      <xs:element name="Proposed">
        <xs:complexType>
          <xs:all>
            <xs:element ref="AnnualVentFanEnergyUse"/>
          </xs:all>
        </xs:complexType>
      </xs:element>
      <xs:element name="Standard">
        <xs:complexType>
          <xs:all>
            <xs:element ref="AnnualVentFanEnergyUse"/>
          </xs:all>
        </xs:complexType>
      </xs:element>
    </xs:sequence>
  </xs:complexType>
</xs:element>
Schema location file:/Users/ryanschmied/Downloads/ResXSDv3.1.07.xsd
Element MechVentEnergy / Proposed
Namespace No namespace
Diagram
DiagramResXSDv3_1_07_xsd.tmp#AnnualVentFanEnergyUse
Properties
content complex
Model
Children AnnualVentFanEnergyUse
Instance
<Proposed>
  <AnnualVentFanEnergyUse unit="kwh/y">{1,1}</AnnualVentFanEnergyUse>
</Proposed>
Source
<xs:element name="Proposed">
  <xs:complexType>
    <xs:all>
      <xs:element ref="AnnualVentFanEnergyUse"/>
    </xs:all>
  </xs:complexType>
</xs:element>
Schema location file:/Users/ryanschmied/Downloads/ResXSDv3.1.07.xsd
Element AnnualVentFanEnergyUse
Namespace No namespace
Annotations
Annual vent fan energy use
Diagram
DiagramResXSDv3_1_07_xsd.tmp#AnnualVentFanEnergyUse_unit
Type extension of xs:float
Properties
content complex
Used by
Attributes
QName Type Fixed Use
unit xs:string kwh/y optional
Source
<xs:element name="AnnualVentFanEnergyUse">
  <xs:annotation>
    <xs:documentation>Annual vent fan energy use</xs:documentation>
  </xs:annotation>
  <xs:complexType>
    <xs:simpleContent>
      <xs:extension base="xs:float">
        <xs:attribute fixed="kwh/y" name="unit" type="xs:string"/>
      </xs:extension>
    </xs:simpleContent>
  </xs:complexType>
</xs:element>
Schema location file:/Users/ryanschmied/Downloads/ResXSDv3.1.07.xsd
Element MechVentEnergy / Standard
Namespace No namespace
Diagram
DiagramResXSDv3_1_07_xsd.tmp#AnnualVentFanEnergyUse
Properties
content complex
Model
Children AnnualVentFanEnergyUse
Instance
<Standard>
  <AnnualVentFanEnergyUse unit="kwh/y">{1,1}</AnnualVentFanEnergyUse>
</Standard>
Source
<xs:element name="Standard">
  <xs:complexType>
    <xs:all>
      <xs:element ref="AnnualVentFanEnergyUse"/>
    </xs:all>
  </xs:complexType>
</xs:element>
Schema location file:/Users/ryanschmied/Downloads/ResXSDv3.1.07.xsd
Element HeatingSystems
Namespace No namespace
Diagram
DiagramResXSDv3_1_07_xsd.tmp#HeatingSystems_ProposedResXSDv3_1_07_xsd.tmp#HeatingSystems_Standard
Properties
content complex
Used by
Model
Children Proposed, Standard
Instance
<HeatingSystems>
  <Proposed>{1,1}</Proposed>
  <Standard>{1,1}</Standard>
</HeatingSystems>
Source
<xs:element name="HeatingSystems">
  <xs:complexType>
    <xs:sequence>
      <xs:element name="Proposed">
        <xs:complexType>
          <xs:all>
            <xs:element ref="HVACHeatingSystems"/>
          </xs:all>
        </xs:complexType>
      </xs:element>
      <xs:element name="Standard">
        <xs:complexType>
          <xs:all>
            <xs:element ref="HVACHeatingSystems"/>
          </xs:all>
        </xs:complexType>
      </xs:element>
    </xs:sequence>
  </xs:complexType>
</xs:element>
Schema location file:/Users/ryanschmied/Downloads/ResXSDv3.1.07.xsd
Element HeatingSystems / Proposed
Namespace No namespace
Diagram
DiagramResXSDv3_1_07_xsd.tmp#HVACHeatingSystems
Properties
content complex
Model
Children HVACHeatingSystems
Instance
<Proposed>
  <HVACHeatingSystems NumHVACHeatingSystems="1">{1,1}</HVACHeatingSystems>
</Proposed>
Source
<xs:element name="Proposed">
  <xs:complexType>
    <xs:all>
      <xs:element ref="HVACHeatingSystems"/>
    </xs:all>
  </xs:complexType>
</xs:element>
Schema location file:/Users/ryanschmied/Downloads/ResXSDv3.1.07.xsd
Element HeatingSystems / Standard
Namespace No namespace
Diagram
DiagramResXSDv3_1_07_xsd.tmp#HVACHeatingSystems
Properties
content complex
Model
Children HVACHeatingSystems
Instance
<Standard>
  <HVACHeatingSystems NumHVACHeatingSystems="1">{1,1}</HVACHeatingSystems>
</Standard>
Source
<xs:element name="Standard">
  <xs:complexType>
    <xs:all>
      <xs:element ref="HVACHeatingSystems"/>
    </xs:all>
  </xs:complexType>
</xs:element>
Schema location file:/Users/ryanschmied/Downloads/ResXSDv3.1.07.xsd
Element CoolingSystems
Namespace No namespace
Diagram
DiagramResXSDv3_1_07_xsd.tmp#CoolingSystems_ProposedResXSDv3_1_07_xsd.tmp#CoolingSystems_Standard
Properties
content complex
Used by
Model
Children Proposed, Standard
Instance
<CoolingSystems>
  <Proposed>{1,1}</Proposed>
  <Standard>{1,1}</Standard>
</CoolingSystems>
Source
<xs:element name="CoolingSystems">
  <xs:complexType>
    <xs:sequence>
      <xs:element name="Proposed">
        <xs:complexType>
          <xs:all>
            <xs:element ref="HVACCoolingSystems"/>
          </xs:all>
        </xs:complexType>
      </xs:element>
      <xs:element name="Standard">
        <xs:complexType>
          <xs:all>
            <xs:element ref="HVACCoolingSystems"/>
          </xs:all>
        </xs:complexType>
      </xs:element>
    </xs:sequence>
  </xs:complexType>
</xs:element>
Schema location file:/Users/ryanschmied/Downloads/ResXSDv3.1.07.xsd
Element CoolingSystems / Proposed
Namespace No namespace
Diagram
DiagramResXSDv3_1_07_xsd.tmp#HVACCoolingSystems
Properties
content complex
Model
Children HVACCoolingSystems
Instance
<Proposed>
  <HVACCoolingSystems NumHVACCoolingSystems="1">{1,1}</HVACCoolingSystems>
</Proposed>
Source
<xs:element name="Proposed">
  <xs:complexType>
    <xs:all>
      <xs:element ref="HVACCoolingSystems"/>
    </xs:all>
  </xs:complexType>
</xs:element>
Schema location file:/Users/ryanschmied/Downloads/ResXSDv3.1.07.xsd
Element CoolingSystems / Standard
Namespace No namespace
Diagram
DiagramResXSDv3_1_07_xsd.tmp#HVACCoolingSystems
Properties
content complex
Model
Children HVACCoolingSystems
Instance
<Standard>
  <HVACCoolingSystems NumHVACCoolingSystems="1">{1,1}</HVACCoolingSystems>
</Standard>
Source
<xs:element name="Standard">
  <xs:complexType>
    <xs:all>
      <xs:element ref="HVACCoolingSystems"/>
    </xs:all>
  </xs:complexType>
</xs:element>
Schema location file:/Users/ryanschmied/Downloads/ResXSDv3.1.07.xsd
Element ServiceWaterHeating
Namespace No namespace
Diagram
DiagramResXSDv3_1_07_xsd.tmp#ServiceWaterHeating_ProposedResXSDv3_1_07_xsd.tmp#ServiceWaterHeating_Standard
Properties
content complex
Used by
Model
Children Proposed, Standard
Instance
<ServiceWaterHeating>
  <Proposed>{1,1}</Proposed>
  <Standard>{1,1}</Standard>
</ServiceWaterHeating>
Source
<xs:element name="ServiceWaterHeating">
  <xs:complexType>
    <xs:sequence>
      <xs:element name="Proposed">
        <xs:complexType>
          <xs:all>
            <xs:element ref="ServiceWaterHeatingSystems"/>
          </xs:all>
        </xs:complexType>
      </xs:element>
      <xs:element name="Standard">
        <xs:complexType>
          <xs:all>
            <xs:element ref="ServiceWaterHeatingSystems"/>
          </xs:all>
        </xs:complexType>
      </xs:element>
    </xs:sequence>
  </xs:complexType>
</xs:element>
Schema location file:/Users/ryanschmied/Downloads/ResXSDv3.1.07.xsd
Element ServiceWaterHeating / Proposed
Namespace No namespace
Diagram
DiagramResXSDv3_1_07_xsd.tmp#ServiceWaterHeatingSystems
Properties
content complex
Model
Children ServiceWaterHeatingSystems
Instance
<Proposed>
  <ServiceWaterHeatingSystems NumServiceWaterHeatingSystems="1">{1,1}</ServiceWaterHeatingSystems>
</Proposed>
Source
<xs:element name="Proposed">
  <xs:complexType>
    <xs:all>
      <xs:element ref="ServiceWaterHeatingSystems"/>
    </xs:all>
  </xs:complexType>
</xs:element>
Schema location file:/Users/ryanschmied/Downloads/ResXSDv3.1.07.xsd
Element ServiceWaterHeatingSystems
Namespace No namespace
Diagram
DiagramResXSDv3_1_07_xsd.tmp#ServiceWaterHeatingSystems_NumServiceWaterHeatingSystemsResXSDv3_1_07_xsd.tmp#ServiceWaterHeatingSystems_System
Properties
content complex
Used by
Model
Children System
Instance
<ServiceWaterHeatingSystems NumServiceWaterHeatingSystems="1">
  <System>{1,100}</System>
</ServiceWaterHeatingSystems>
Attributes
QName Type Default Use
NumServiceWaterHeatingSystems xs:int 1 optional
Asserts
Test XPath default namespace Annotation
(@NumServiceWaterHeatingSystems = count(System))
Source
<xs:element name="ServiceWaterHeatingSystems">
  <xs:complexType>
    <xs:sequence>
      <xs:element name="System" minOccurs="1" maxOccurs="100">
        <xs:complexType>
          <xs:all>
            <xs:element name="Type">
              <xs:simpleType>
                <xs:restriction base="xs:string">
                  <xs:enumeration value="Storage"/>
                  <xs:enumeration value="Nonstorage"/>
                </xs:restriction>
              </xs:simpleType>
            </xs:element>
            <xs:element name="RatingMetric">
              <xs:simpleType>
                <xs:restriction base="xs:string">
                  <xs:enumeration value="EF"/>
                  <xs:enumeration value="UEF"/>
                  <xs:enumeration value="CEF"/>
                </xs:restriction>
              </xs:simpleType>
            </xs:element>
            <xs:element name="RatingValue" type="xs:float">
              <xs:annotation>
                <xs:documentation/>
              </xs:annotation>
            </xs:element>
            <xs:element name="StorageCapacity">
              <xs:annotation>
                <xs:documentation>Storage capacity (Gallons)</xs:documentation>
              </xs:annotation>
              <xs:complexType>
                <xs:simpleContent>
                  <xs:extension base="xs:float">
                    <xs:attribute fixed="Gallons" name="unit">
                    </xs:attribute>
                  </xs:extension>
                </xs:simpleContent>
              </xs:complexType>
            </xs:element>
            <xs:element name="PipeInsulation" type="xs:float">
              <xs:annotation>
                <xs:documentation>Pipe insulation RValue</xs:documentation>
              </xs:annotation>
            </xs:element>
          </xs:all>
        </xs:complexType>
      </xs:element>
    </xs:sequence>
    <xs:attribute name="NumServiceWaterHeatingSystems" type="xs:int" default="1"/>
    <xs:assert test="(@NumServiceWaterHeatingSystems = count(System))"/>
  </xs:complexType>
</xs:element>
Schema location file:/Users/ryanschmied/Downloads/ResXSDv3.1.07.xsd
Element ServiceWaterHeatingSystems / System
Namespace No namespace
Diagram
DiagramResXSDv3_1_07_xsd.tmp#ServiceWaterHeatingSystems_ServiceWaterHeatingSystems_System_TypeResXSDv3_1_07_xsd.tmp#ServiceWaterHeatingSystems_ServiceWaterHeatingSystems_System_RatingMetricResXSDv3_1_07_xsd.tmp#ServiceWaterHeatingSystems_ServiceWaterHeatingSystems_System_RatingValueResXSDv3_1_07_xsd.tmp#ServiceWaterHeatingSystems_ServiceWaterHeatingSystems_System_StorageCapacityResXSDv3_1_07_xsd.tmp#ServiceWaterHeatingSystems_ServiceWaterHeatingSystems_System_PipeInsulation
Properties
content complex
minOccurs 1
maxOccurs 100
Model
Children PipeInsulation, RatingMetric, RatingValue, StorageCapacity, Type
Instance
<System>
  <Type>{1,1}</Type>
  <RatingMetric>{1,1}</RatingMetric>
  <RatingValue>{1,1}</RatingValue>
  <StorageCapacity unit="Gallons">{1,1}</StorageCapacity>
  <PipeInsulation>{1,1}</PipeInsulation>
</System>
Source
<xs:element name="System" minOccurs="1" maxOccurs="100">
  <xs:complexType>
    <xs:all>
      <xs:element name="Type">
        <xs:simpleType>
          <xs:restriction base="xs:string">
            <xs:enumeration value="Storage"/>
            <xs:enumeration value="Nonstorage"/>
          </xs:restriction>
        </xs:simpleType>
      </xs:element>
      <xs:element name="RatingMetric">
        <xs:simpleType>
          <xs:restriction base="xs:string">
            <xs:enumeration value="EF"/>
            <xs:enumeration value="UEF"/>
            <xs:enumeration value="CEF"/>
          </xs:restriction>
        </xs:simpleType>
      </xs:element>
      <xs:element name="RatingValue" type="xs:float">
        <xs:annotation>
          <xs:documentation/>
        </xs:annotation>
      </xs:element>
      <xs:element name="StorageCapacity">
        <xs:annotation>
          <xs:documentation>Storage capacity (Gallons)</xs:documentation>
        </xs:annotation>
        <xs:complexType>
          <xs:simpleContent>
            <xs:extension base="xs:float">
              <xs:attribute fixed="Gallons" name="unit">
              </xs:attribute>
            </xs:extension>
          </xs:simpleContent>
        </xs:complexType>
      </xs:element>
      <xs:element name="PipeInsulation" type="xs:float">
        <xs:annotation>
          <xs:documentation>Pipe insulation RValue</xs:documentation>
        </xs:annotation>
      </xs:element>
    </xs:all>
  </xs:complexType>
</xs:element>
Schema location file:/Users/ryanschmied/Downloads/ResXSDv3.1.07.xsd
Element ServiceWaterHeatingSystems / System / Type
Namespace No namespace
Diagram
Diagram
Type restriction of xs:string
Properties
content simple
Facets
enumeration Storage
enumeration Nonstorage
Source
<xs:element name="Type">
  <xs:simpleType>
    <xs:restriction base="xs:string">
      <xs:enumeration value="Storage"/>
      <xs:enumeration value="Nonstorage"/>
    </xs:restriction>
  </xs:simpleType>
</xs:element>
Schema location file:/Users/ryanschmied/Downloads/ResXSDv3.1.07.xsd
Element ServiceWaterHeatingSystems / System / RatingMetric
Namespace No namespace
Diagram
Diagram
Type restriction of xs:string
Properties
content simple
Facets
enumeration EF
enumeration UEF
enumeration CEF
Source
<xs:element name="RatingMetric">
  <xs:simpleType>
    <xs:restriction base="xs:string">
      <xs:enumeration value="EF"/>
      <xs:enumeration value="UEF"/>
      <xs:enumeration value="CEF"/>
    </xs:restriction>
  </xs:simpleType>
</xs:element>
Schema location file:/Users/ryanschmied/Downloads/ResXSDv3.1.07.xsd
Element ServiceWaterHeatingSystems / System / RatingValue
Namespace No namespace
Annotations
Diagram
Diagram
Type xs:float
Properties
content simple
Source
<xs:element name="RatingValue" type="xs:float">
  <xs:annotation>
    <xs:documentation/>
  </xs:annotation>
</xs:element>
Schema location file:/Users/ryanschmied/Downloads/ResXSDv3.1.07.xsd
Element ServiceWaterHeatingSystems / System / StorageCapacity
Namespace No namespace
Annotations
Storage capacity (Gallons)
Diagram
DiagramResXSDv3_1_07_xsd.tmp#ServiceWaterHeatingSystems_ServiceWaterHeatingSystems_System_ServiceWaterHeatingSystems_ServiceWaterHeatingSystems_System_StorageCapacity_unit
Type extension of xs:float
Properties
content complex
Attributes
QName Type Fixed Use
unit Gallons optional
Source
<xs:element name="StorageCapacity">
  <xs:annotation>
    <xs:documentation>Storage capacity (Gallons)</xs:documentation>
  </xs:annotation>
  <xs:complexType>
    <xs:simpleContent>
      <xs:extension base="xs:float">
        <xs:attribute fixed="Gallons" name="unit">
        </xs:attribute>
      </xs:extension>
    </xs:simpleContent>
  </xs:complexType>
</xs:element>
Schema location file:/Users/ryanschmied/Downloads/ResXSDv3.1.07.xsd
Element ServiceWaterHeatingSystems / System / PipeInsulation
Namespace No namespace
Annotations
Pipe insulation RValue
Diagram
Diagram
Type xs:float
Properties
content simple
Source
<xs:element name="PipeInsulation" type="xs:float">
  <xs:annotation>
    <xs:documentation>Pipe insulation RValue</xs:documentation>
  </xs:annotation>
</xs:element>
Schema location file:/Users/ryanschmied/Downloads/ResXSDv3.1.07.xsd
Element ServiceWaterHeating / Standard
Namespace No namespace
Diagram
DiagramResXSDv3_1_07_xsd.tmp#ServiceWaterHeatingSystems
Properties
content complex
Model
Children ServiceWaterHeatingSystems
Instance
<Standard>
  <ServiceWaterHeatingSystems NumServiceWaterHeatingSystems="1">{1,1}</ServiceWaterHeatingSystems>
</Standard>
Source
<xs:element name="Standard">
  <xs:complexType>
    <xs:all>
      <xs:element ref="ServiceWaterHeatingSystems"/>
    </xs:all>
  </xs:complexType>
</xs:element>
Schema location file:/Users/ryanschmied/Downloads/ResXSDv3.1.07.xsd
Element Project / IECC / IECC2009 / Permit / ThermDistribSystems
Namespace No namespace
Diagram
DiagramResXSDv3_1_07_xsd.tmp#Project_Project_IECC_Project_Project_IECC_IECC2009_Project_Project_IECC_Project_Project_IECC_IECC2009_Permit_Project_Project_IECC_Project_Project_IECC_IECC2009_Project_Project_IECC_Project_Project_IECC_IECC2009_Permit_ThermDistribSystems_Proposed
Properties
content complex
Model
Children Proposed
Instance
<ThermDistribSystems>
  <Proposed NumThermDistribSystems="1">{1,1}</Proposed>
</ThermDistribSystems>
Source
<xs:element name="ThermDistribSystems">
  <xs:complexType>
    <xs:sequence>
      <xs:element name="Proposed">
        <xs:complexType>
          <xs:sequence>
            <xs:element name="System" minOccurs="1" maxOccurs="100">
              <xs:complexType>
                <xs:all>
                  <xs:element ref="SupplyDuctInsulation"/>
                  <xs:element ref="PerSupplyDuctCondSpace"/>
                  <xs:element ref="ReturnDuctInsulation"/>
                  <xs:element ref="PerReturnDuctCondSpace"/>
                  <xs:element name="ProposedDuctLeakageRate">
                    <xs:annotation>
                      <xs:documentation>Proposed duct leakage rate: x</xs:documentation>
                    </xs:annotation>
                    <xs:complexType>
                      <xs:simpleContent>
                        <xs:extension base="DuctLeakageRateType">
                          <xs:attribute name="unit" type="DuctLeakageRateUnits2009">
                          </xs:attribute>
                        </xs:extension>
                      </xs:simpleContent>
                    </xs:complexType>
                  </xs:element>
                  <xs:element ref="AirHandlerLocation"/>
                </xs:all>
              </xs:complexType>
            </xs:element>
          </xs:sequence>
          <xs:attribute name="NumThermDistribSystems" type="xs:int" default="1"/>
          <xs:assert test="(@NumThermDistribSystems = count(System))"/>
        </xs:complexType>
      </xs:element>
    </xs:sequence>
  </xs:complexType>
</xs:element>
Schema location file:/Users/ryanschmied/Downloads/ResXSDv3.1.07.xsd
Element Project / IECC / IECC2009 / Permit / ThermDistribSystems / Proposed
Namespace No namespace
Diagram
DiagramResXSDv3_1_07_xsd.tmp#Project_Project_IECC_Project_Project_IECC_IECC2009_Project_Project_IECC_Project_Project_IECC_IECC2009_Permit_Project_Project_IECC_Project_Project_IECC_IECC2009_Project_Project_IECC_Project_Project_IECC_IECC2009_Permit_ThermDistribSystems_Project_Project_IECC_Project_Project_IECC_IECC2009_Project_Project_IECC_Project_Project_IECC_IECC2009_Permit_Project_Project_IECC_Project_Project_IECC_IECC2009_Project_Project_IECC_Project_Project_IECC_IECC2009_Permit_ThermDistribSystems_Proposed_NumThermDistribSystemsResXSDv3_1_07_xsd.tmp#Project_Project_IECC_Project_Project_IECC_IECC2009_Project_Project_IECC_Project_Project_IECC_IECC2009_Permit_Project_Project_IECC_Project_Project_IECC_IECC2009_Project_Project_IECC_Project_Project_IECC_IECC2009_Permit_ThermDistribSystems_Project_Project_IECC_Project_Project_IECC_IECC2009_Project_Project_IECC_Project_Project_IECC_IECC2009_Permit_Project_Project_IECC_Project_Project_IECC_IECC2009_Project_Project_IECC_Project_Project_IECC_IECC2009_Permit_ThermDistribSystems_Proposed_System
Properties
content complex
Model
Children System
Instance
<Proposed NumThermDistribSystems="1">
  <System>{1,100}</System>
</Proposed>
Attributes
QName Type Default Use
NumThermDistribSystems xs:int 1 optional
Asserts
Test XPath default namespace Annotation
(@NumThermDistribSystems = count(System))
Source
<xs:element name="Proposed">
  <xs:complexType>
    <xs:sequence>
      <xs:element name="System" minOccurs="1" maxOccurs="100">
        <xs:complexType>
          <xs:all>
            <xs:element ref="SupplyDuctInsulation"/>
            <xs:element ref="PerSupplyDuctCondSpace"/>
            <xs:element ref="ReturnDuctInsulation"/>
            <xs:element ref="PerReturnDuctCondSpace"/>
            <xs:element name="ProposedDuctLeakageRate">
              <xs:annotation>
                <xs:documentation>Proposed duct leakage rate: x</xs:documentation>
              </xs:annotation>
              <xs:complexType>
                <xs:simpleContent>
                  <xs:extension base="DuctLeakageRateType">
                    <xs:attribute name="unit" type="DuctLeakageRateUnits2009">
                    </xs:attribute>
                  </xs:extension>
                </xs:simpleContent>
              </xs:complexType>
            </xs:element>
            <xs:element ref="AirHandlerLocation"/>
          </xs:all>
        </xs:complexType>
      </xs:element>
    </xs:sequence>
    <xs:attribute name="NumThermDistribSystems" type="xs:int" default="1"/>
    <xs:assert test="(@NumThermDistribSystems = count(System))"/>
  </xs:complexType>
</xs:element>
Schema location file:/Users/ryanschmied/Downloads/ResXSDv3.1.07.xsd
Element Project / IECC / IECC2009 / Permit / ThermDistribSystems / Proposed / System
Namespace No namespace
Diagram
DiagramResXSDv3_1_07_xsd.tmp#SupplyDuctInsulationResXSDv3_1_07_xsd.tmp#PerSupplyDuctCondSpaceResXSDv3_1_07_xsd.tmp#ReturnDuctInsulationResXSDv3_1_07_xsd.tmp#PerReturnDuctCondSpaceResXSDv3_1_07_xsd.tmp#Project_Project_IECC_Project_Project_IECC_IECC2009_Project_Project_IECC_Project_Project_IECC_IECC2009_Permit_Project_Project_IECC_Project_Project_IECC_IECC2009_Project_Project_IECC_Project_Project_IECC_IECC2009_Permit_ThermDistribSystems_Project_Project_IECC_Project_Project_IECC_IECC2009_Project_Project_IECC_Project_Project_IECC_IECC2009_Permit_Project_Project_IECC_Project_Project_IECC_IECC2009_Project_Project_IECC_Project_Project_IECC_IECC2009_Permit_ThermDistribSystems_Proposed_Project_Project_IECC_Project_Project_IECC_IECC2009_Project_Project_IECC_Project_Project_IECC_IECC2009_Permit_Project_Project_IECC_Project_Project_IECC_IECC2009_Project_Project_IECC_Project_Project_IECC_IECC2009_Permit_ThermDistribSystems_Project_Project_IECC_Project_Project_IECC_IECC2009_Project_Project_IECC_Project_Project_IECC_IECC2009_Permit_Project_Project_IECC_Project_Project_IECC_IECC2009_Project_Project_IECC_Project_Project_IECC_IECC2009_Permit_ThermDistribSystems_Proposed_System_ProposedDuctLeakageRateResXSDv3_1_07_xsd.tmp#AirHandlerLocation
Properties
content complex
minOccurs 1
maxOccurs 100
Model
Children AirHandlerLocation, PerReturnDuctCondSpace, PerSupplyDuctCondSpace, ProposedDuctLeakageRate, ReturnDuctInsulation, SupplyDuctInsulation
Instance
<System>
  <SupplyDuctInsulation>{1,1}</SupplyDuctInsulation>
  <PerSupplyDuctCondSpace unit="%">{1,1}</PerSupplyDuctCondSpace>
  <ReturnDuctInsulation>{1,1}</ReturnDuctInsulation>
  <PerReturnDuctCondSpace unit="%">{1,1}</PerReturnDuctCondSpace>
  <ProposedDuctLeakageRate unit="">{1,1}</ProposedDuctLeakageRate>
  <AirHandlerLocation>{1,1}</AirHandlerLocation>
</System>
Source
<xs:element name="System" minOccurs="1" maxOccurs="100">
  <xs:complexType>
    <xs:all>
      <xs:element ref="SupplyDuctInsulation"/>
      <xs:element ref="PerSupplyDuctCondSpace"/>
      <xs:element ref="ReturnDuctInsulation"/>
      <xs:element ref="PerReturnDuctCondSpace"/>
      <xs:element name="ProposedDuctLeakageRate">
        <xs:annotation>
          <xs:documentation>Proposed duct leakage rate: x</xs:documentation>
        </xs:annotation>
        <xs:complexType>
          <xs:simpleContent>
            <xs:extension base="DuctLeakageRateType">
              <xs:attribute name="unit" type="DuctLeakageRateUnits2009">
              </xs:attribute>
            </xs:extension>
          </xs:simpleContent>
        </xs:complexType>
      </xs:element>
      <xs:element ref="AirHandlerLocation"/>
    </xs:all>
  </xs:complexType>
</xs:element>
Schema location file:/Users/ryanschmied/Downloads/ResXSDv3.1.07.xsd
Element PerSupplyDuctCondSpace
Namespace No namespace
Annotations
Percent supply ducts in conditioned space
Diagram
DiagramResXSDv3_1_07_xsd.tmp#PerSupplyDuctCondSpace_unit
Type extension of xs:float
Properties
content complex
Used by
Attributes
QName Type Default Use
unit restriction of xs:string % optional
Source
<xs:element name="PerSupplyDuctCondSpace">
  <xs:annotation>
    <xs:documentation>Percent supply ducts in conditioned space</xs:documentation>
  </xs:annotation>
  <xs:complexType>
    <xs:simpleContent>
      <xs:extension base="xs:float">
        <xs:attribute default="%" name="unit">
          <xs:simpleType>
            <xs:restriction base="xs:string">
              <xs:enumeration value="%"/>
            </xs:restriction>
          </xs:simpleType>
        </xs:attribute>
      </xs:extension>
    </xs:simpleContent>
  </xs:complexType>
</xs:element>
Schema location file:/Users/ryanschmied/Downloads/ResXSDv3.1.07.xsd
Element ReturnDuctInsulation
Namespace No namespace
Annotations
Return duct insulation:
Diagram
Diagram
Type xs:float
Properties
content simple
Used by
Source
<xs:element name="ReturnDuctInsulation" type="xs:float">
  <xs:annotation>
    <xs:documentation>Return duct insulation:</xs:documentation>
  </xs:annotation>
</xs:element>
Schema location file:/Users/ryanschmied/Downloads/ResXSDv3.1.07.xsd
Element PerReturnDuctCondSpace
Namespace No namespace
Annotations
Percent return ducts in conditioned space
Diagram
DiagramResXSDv3_1_07_xsd.tmp#PerReturnDuctCondSpace_unit
Type extension of xs:float
Properties
content complex
Used by
Attributes
QName Type Default Use
unit restriction of xs:string % optional
Source
<xs:element name="PerReturnDuctCondSpace">
  <xs:annotation>
    <xs:documentation>Percent return ducts in conditioned space</xs:documentation>
  </xs:annotation>
  <xs:complexType>
    <xs:simpleContent>
      <xs:extension base="xs:float">
        <xs:attribute default="%" name="unit">
          <xs:simpleType>
            <xs:restriction base="xs:string">
              <xs:enumeration value="%"/>
            </xs:restriction>
          </xs:simpleType>
        </xs:attribute>
      </xs:extension>
    </xs:simpleContent>
  </xs:complexType>
</xs:element>
Schema location file:/Users/ryanschmied/Downloads/ResXSDv3.1.07.xsd
Element Project / IECC / IECC2009 / Permit / ThermDistribSystems / Proposed / System / ProposedDuctLeakageRate
Namespace No namespace
Annotations
Proposed duct leakage rate: x
Diagram
DiagramResXSDv3_1_07_xsd.tmp#DuctLeakageRateTypeResXSDv3_1_07_xsd.tmp#Project_Project_IECC_Project_Project_IECC_IECC2009_Project_Project_IECC_Project_Project_IECC_IECC2009_Permit_Project_Project_IECC_Project_Project_IECC_IECC2009_Project_Project_IECC_Project_Project_IECC_IECC2009_Permit_ThermDistribSystems_Project_Project_IECC_Project_Project_IECC_IECC2009_Project_Project_IECC_Project_Project_IECC_IECC2009_Permit_Project_Project_IECC_Project_Project_IECC_IECC2009_Project_Project_IECC_Project_Project_IECC_IECC2009_Permit_ThermDistribSystems_Proposed_Project_Project_IECC_Project_Project_IECC_IECC2009_Project_Project_IECC_Project_Project_IECC_IECC2009_Permit_Project_Project_IECC_Project_Project_IECC_IECC2009_Project_Project_IECC_Project_Project_IECC_IECC2009_Permit_ThermDistribSystems_Project_Project_IECC_Project_Project_IECC_IECC2009_Project_Project_IECC_Project_Project_IECC_IECC2009_Permit_Project_Project_IECC_Project_Project_IECC_IECC2009_Project_Project_IECC_Project_Project_IECC_IECC2009_Permit_ThermDistribSystems_Proposed_System_Project_Project_IECC_Project_Project_IECC_IECC2009_Project_Project_IECC_Project_Project_IECC_IECC2009_Permit_Project_Project_IECC_Project_Project_IECC_IECC2009_Project_Project_IECC_Project_Project_IECC_IECC2009_Permit_ThermDistribSystems_Project_Project_IECC_Project_Project_IECC_IECC2009_Project_Project_IECC_Project_Project_IECC_IECC2009_Permit_Project_Project_IECC_Project_Project_IECC_IECC2009_Project_Project_IECC_Project_Project_IECC_IECC2009_Permit_ThermDistribSystems_Proposed_Project_Project_IECC_Project_Project_IECC_IECC2009_Project_Project_IECC_Project_Project_IECC_IECC2009_Permit_Project_Project_IECC_Project_Project_IECC_IECC2009_Project_Project_IECC_Project_Project_IECC_IECC2009_Permit_ThermDistribSystems_Project_Project_IECC_Project_Project_IECC_IECC2009_Project_Project_IECC_Project_Project_IECC_IECC2009_Permit_Project_Project_IECC_Project_Project_IECC_IECC2009_Project_Project_IECC_Project_Project_IECC_IECC2009_Permit_ThermDistribSystems_Proposed_System_ProposedDuctLeakageRate_unit
Type extension of DuctLeakageRateType
Type hierarchy
Properties
content complex
Attributes
QName Type Use
unit DuctLeakageRateUnits2009 optional
Source
<xs:element name="ProposedDuctLeakageRate">
  <xs:annotation>
    <xs:documentation>Proposed duct leakage rate: x</xs:documentation>
  </xs:annotation>
  <xs:complexType>
    <xs:simpleContent>
      <xs:extension base="DuctLeakageRateType">
        <xs:attribute name="unit" type="DuctLeakageRateUnits2009">
        </xs:attribute>
      </xs:extension>
    </xs:simpleContent>
  </xs:complexType>
</xs:element>
Schema location file:/Users/ryanschmied/Downloads/ResXSDv3.1.07.xsd
Element AirHandlerLocation
Namespace No namespace
Diagram
Diagram
Type restriction of xs:string
Properties
content simple
Facets
enumeration Storage
enumeration Nonstorage
Used by
Source
<xs:element name="AirHandlerLocation">
  <xs:simpleType>
    <xs:restriction base="xs:string">
      <xs:enumeration value="Storage"/>
      <xs:enumeration value="Nonstorage"/>
    </xs:restriction>
  </xs:simpleType>
</xs:element>
Schema location file:/Users/ryanschmied/Downloads/ResXSDv3.1.07.xsd
Element IECC2009PermitChecklistGroup / Section401_3
Namespace No namespace
Annotations
Certificate. Permanent certificate posted on/near electrical panel with energy values
Diagram
DiagramResXSDv3_1_07_xsd.tmp#PermitBasicChecklistResultType
Type PermitBasicChecklistResultType
Properties
content simple
Facets
enumeration To be verified on certificate of occupancy documents
Source
<xs:element name="Section401_3" type="PermitBasicChecklistResultType">
  <xs:annotation>
    <xs:documentation>Certificate. Permanent certificate posted on/near electrical panel with energy values</xs:documentation>
  </xs:annotation>
</xs:element>
Schema location file:/Users/ryanschmied/Downloads/ResXSDv3.1.07.xsd
Element IECC2009PermitChecklistGroup / Section402_4_1
Namespace No namespace
Annotations
Building thermal envelope. The building thermal envelope shall be durably sealed to limit infiltration.
Diagram
DiagramResXSDv3_1_07_xsd.tmp#PermitBasicChecklistResultType
Type PermitBasicChecklistResultType
Properties
content simple
Facets
enumeration To be verified on certificate of occupancy documents
Source
<xs:element name="Section402_4_1" type="PermitBasicChecklistResultType">
  <xs:annotation>
    <xs:documentation>Building thermal envelope. The building thermal envelope shall be durably sealed to limit infiltration.</xs:documentation>
  </xs:annotation>
</xs:element>
Schema location file:/Users/ryanschmied/Downloads/ResXSDv3.1.07.xsd
Element IECC2009PermitChecklistGroup / Section402_4_2_1
Namespace No namespace
Annotations
Testing option.  Building envelope tightness and insulation installation shall be considered acceptable when tested air leakage is less seven (7) air changes per hour at 50 Pa.
Diagram
DiagramResXSDv3_1_07_xsd.tmp#PermitSection402_4_2_1Type
Type PermitSection402_4_2_1Type
Properties
content simple
Source
<xs:element name="Section402_4_2_1" type="PermitSection402_4_2_1Type">
  <xs:annotation>
    <xs:documentation>Testing option. Building envelope tightness and insulation installation shall be considered acceptable when tested air leakage is less seven (7) air changes per hour at 50 Pa.</xs:documentation>
  </xs:annotation>
</xs:element>
Schema location file:/Users/ryanschmied/Downloads/ResXSDv3.1.07.xsd
Element IECC2009PermitChecklistGroup / Section402_4_2_2
Namespace No namespace
Annotations
Visual inspection option. Building envelope tightness and insulation installation shall be considered acceptable when the items listed in Table 402.4.2, applicable to the method of construction, are field verified.
Diagram
DiagramResXSDv3_1_07_xsd.tmp#PermitBasicChecklistResultType
Type PermitBasicChecklistResultType
Properties
content simple
Facets
enumeration To be verified on certificate of occupancy documents
Source
<xs:element name="Section402_4_2_2" type="PermitBasicChecklistResultType">
  <xs:annotation>
    <xs:documentation>Visual inspection option. Building envelope tightness and insulation installation shall be considered acceptable when the items listed in Table 402.4.2, applicable to the method of construction, are field verified.</xs:documentation>
  </xs:annotation>
</xs:element>
Schema location file:/Users/ryanschmied/Downloads/ResXSDv3.1.07.xsd
Element IECC2009PermitChecklistGroup / Section402_4_3
Namespace No namespace
Annotations
Fireplaces. Wood-burning must have tight flue damper, outdoor combustion air
Diagram
DiagramResXSDv3_1_07_xsd.tmp#PermitChecklistResultType
Type PermitChecklistResultType
Properties
content simple
Source
<xs:element name="Section402_4_3" type="PermitChecklistResultType">
  <xs:annotation>
    <xs:documentation>Fireplaces. Wood-burning must have tight flue damper, outdoor combustion air</xs:documentation>
  </xs:annotation>
</xs:element>
Schema location file:/Users/ryanschmied/Downloads/ResXSDv3.1.07.xsd
Element IECC2009PermitChecklistGroup / Section402_4_4
Namespace No namespace
Annotations
Fenestration air leakage. Windows, sliding glass doors, skylights (on label).
Swinging doors:
Diagram
DiagramResXSDv3_1_07_xsd.tmp#PermitBasicChecklistResultType
Type PermitBasicChecklistResultType
Properties
content simple
Facets
enumeration To be verified on certificate of occupancy documents
Source
<xs:element name="Section402_4_4" type="PermitBasicChecklistResultType">
  <xs:annotation>
    <xs:documentation>Fenestration air leakage. Windows, sliding glass doors, skylights (on label). Swinging doors:</xs:documentation>
  </xs:annotation>
</xs:element>
Schema location file:/Users/ryanschmied/Downloads/ResXSDv3.1.07.xsd
Element IECC2009PermitChecklistGroup / Section402_4_5
Namespace No namespace
Annotations
Recessed lighting.  IC-rated and air tight when in thermal envelope
Diagram
DiagramResXSDv3_1_07_xsd.tmp#PermitChecklistResultType
Type PermitChecklistResultType
Properties
content simple
Source
<xs:element name="Section402_4_5" type="PermitChecklistResultType">
  <xs:annotation>
    <xs:documentation>Recessed lighting. IC-rated and air tight when in thermal envelope</xs:documentation>
  </xs:annotation>
</xs:element>
Schema location file:/Users/ryanschmied/Downloads/ResXSDv3.1.07.xsd
Element IECC2009PermitChecklistGroup / Section402_5
Namespace No namespace
Annotations
Maximum fenestration UFactor and SHGC. Area-weighted avg. maximum fenestration UFactor and SHGC do not exceed limits in Section 402.5.
Diagram
DiagramResXSDv3_1_07_xsd.tmp#MaxAreaWeightedUFactorResXSDv3_1_07_xsd.tmp#MaxAreaWeightedSHGCResXSDv3_1_07_xsd.tmp#IECC2009PermitChecklistGroup_IECC2009PermitChecklistGroup_Section402_5_Section402_5Result
Properties
content complex
Model
Children MaxAreaWeightedSHGC, MaxAreaWeightedUFactor, Section402_5Result
Instance
<Section402_5>
  <MaxAreaWeightedUFactor>{0,1}</MaxAreaWeightedUFactor>
  <MaxAreaWeightedSHGC>{0,1}</MaxAreaWeightedSHGC>
  <Section402_5Result>{1,1}</Section402_5Result>
</Section402_5>
Source
<xs:element name="Section402_5">
  <xs:annotation>
    <xs:documentation>Maximum fenestration UFactor and SHGC. Area-weighted avg. maximum fenestration UFactor and SHGC do not exceed limits in Section 402.5.</xs:documentation>
  </xs:annotation>
  <xs:complexType>
    <xs:all>
      <xs:element ref="MaxAreaWeightedUFactor" minOccurs="0"/>
      <xs:element ref="MaxAreaWeightedSHGC" minOccurs="0"/>
      <xs:element name="Section402_5Result" type="ChecklistResultType"/>
    </xs:all>
  </xs:complexType>
</xs:element>
Schema location file:/Users/ryanschmied/Downloads/ResXSDv3.1.07.xsd
Element MaxAreaWeightedUFactor
Namespace No namespace
Annotations
Maximum area-weighted UFactor
Diagram
Diagram
Type xs:float
Properties
content simple
Used by
Source
<xs:element name="MaxAreaWeightedUFactor" type="xs:float">
  <xs:annotation>
    <xs:documentation>Maximum area-weighted UFactor</xs:documentation>
  </xs:annotation>
</xs:element>
Schema location file:/Users/ryanschmied/Downloads/ResXSDv3.1.07.xsd
Element MaxAreaWeightedSHGC
Namespace No namespace
Annotations
Maximum area-weighted SHGC
Diagram
Diagram
Type xs:float
Properties
content simple
Used by
Source
<xs:element name="MaxAreaWeightedSHGC" type="xs:float">
  <xs:annotation>
    <xs:documentation>Maximum area-weighted SHGC</xs:documentation>
  </xs:annotation>
</xs:element>
Schema location file:/Users/ryanschmied/Downloads/ResXSDv3.1.07.xsd
Element IECC2009PermitChecklistGroup / Section402_5 / Section402_5Result
Namespace No namespace
Diagram
DiagramResXSDv3_1_07_xsd.tmp#ChecklistResultType
Type ChecklistResultType
Properties
content simple
Source
<xs:element name="Section402_5Result" type="ChecklistResultType"/>
Schema location file:/Users/ryanschmied/Downloads/ResXSDv3.1.07.xsd
Element IECC2009PermitChecklistGroup / Section403_1
Namespace No namespace
Annotations
Controls. Not less than one thermostat for each separate heating and cooling system
Diagram
DiagramResXSDv3_1_07_xsd.tmp#PermitBasicChecklistResultType
Type PermitBasicChecklistResultType
Properties
content simple
Facets
enumeration To be verified on certificate of occupancy documents
Source
<xs:element name="Section403_1" type="PermitBasicChecklistResultType">
  <xs:annotation>
    <xs:documentation>Controls. Not less than one thermostat for each separate heating and cooling system</xs:documentation>
  </xs:annotation>
</xs:element>
Schema location file:/Users/ryanschmied/Downloads/ResXSDv3.1.07.xsd
Element IECC2009PermitChecklistGroup / Section403_1_1
Namespace No namespace
Annotations
Programmable thermostat. Required when primary heating system is a forced air furnace.
Diagram
DiagramResXSDv3_1_07_xsd.tmp#PermitChecklistResultType
Type PermitChecklistResultType
Properties
content simple
Source
<xs:element name="Section403_1_1" type="PermitChecklistResultType">
  <xs:annotation>
    <xs:documentation>Programmable thermostat. Required when primary heating system is a forced air furnace.</xs:documentation>
  </xs:annotation>
</xs:element>
Schema location file:/Users/ryanschmied/Downloads/ResXSDv3.1.07.xsd
Element IECC2009PermitChecklistGroup / Section403_1_2
Namespace No namespace
Annotations
Heat pump supplementary heat. Shall not operate, except during defrost, when the heat pump compressor can meet the heating load
Diagram
DiagramResXSDv3_1_07_xsd.tmp#PermitChecklistResultType
Type PermitChecklistResultType
Properties
content simple
Source
<xs:element name="Section403_1_2" type="PermitChecklistResultType">
  <xs:annotation>
    <xs:documentation>Heat pump supplementary heat. Shall not operate, except during defrost, when the heat pump compressor can meet the heating load</xs:documentation>
  </xs:annotation>
</xs:element>
Schema location file:/Users/ryanschmied/Downloads/ResXSDv3.1.07.xsd
Element IECC2009PermitChecklistGroup / Section403_2_2a
Namespace No namespace
Annotations
Duct sealing. All ducts, air handlers, filter boxes and building cavities used as ducts shall be sealed. Joints and seams shall comply with Section M1601.4.1 of the International Residential Code.
Diagram
DiagramResXSDv3_1_07_xsd.tmp#PermitChecklistResultType
Type PermitChecklistResultType
Properties
content simple
Source
<xs:element name="Section403_2_2a" type="PermitChecklistResultType">
  <xs:annotation>
    <xs:documentation>Duct sealing. All ducts, air handlers, filter boxes and building cavities used as ducts shall be sealed. Joints and seams shall comply with Section M1601.4.1 of the International Residential Code.</xs:documentation>
  </xs:annotation>
</xs:element>
Schema location file:/Users/ryanschmied/Downloads/ResXSDv3.1.07.xsd
Element IECC2009PermitChecklistGroup / Section403_2_2b
Namespace No namespace
Annotations
Duct testing. Required if air handler or any duct is outside of conditioned space and provide test results. Test to be done at rough-in or post-construction.
Diagram
DiagramResXSDv3_1_07_xsd.tmp#Section403_2_2bType
Type Section403_2_2bType
Properties
content simple
Facets
enumeration Total leakage at rough-in with air handler installed
enumeration Total leakage at rough-in without air handler installed
enumeration Post-construction leakage to outdoors
enumeration Post-construction total leakage
enumeration Home is Exempt from Duct Testing
Source
<xs:element name="Section403_2_2b" type="Section403_2_2bType">
  <xs:annotation>
    <xs:documentation>Duct testing. Required if air handler or any duct is outside of conditioned space and provide test results. Test to be done at rough-in or post-construction.</xs:documentation>
  </xs:annotation>
</xs:element>
Schema location file:/Users/ryanschmied/Downloads/ResXSDv3.1.07.xsd
Element IECC2009PermitChecklistGroup / Section403_2_3
Namespace No namespace
Annotations
Building cavities. Framing cavities shall not be used as supply ducts.
Diagram
DiagramResXSDv3_1_07_xsd.tmp#BasicChecklistResultType
Type BasicChecklistResultType
Properties
content simple
Facets
enumeration PASSES
enumeration FAILS
Source
<xs:element name="Section403_2_3" type="BasicChecklistResultType">
  <xs:annotation>
    <xs:documentation>Building cavities. Framing cavities shall not be used as supply ducts.</xs:documentation>
  </xs:annotation>
</xs:element>
Schema location file:/Users/ryanschmied/Downloads/ResXSDv3.1.07.xsd
Element IECC2009PermitChecklistGroup / Section403_3
Namespace No namespace
Annotations
Mechanical system piping insulation. Mechanical system piping shall be insulated
Diagram
DiagramResXSDv3_1_07_xsd.tmp#PermitChecklistResultType
Type PermitChecklistResultType
Properties
content simple
Source
<xs:element name="Section403_3" type="PermitChecklistResultType">
  <xs:annotation>
    <xs:documentation>Mechanical system piping insulation. Mechanical system piping shall be insulated</xs:documentation>
  </xs:annotation>
</xs:element>
Schema location file:/Users/ryanschmied/Downloads/ResXSDv3.1.07.xsd
Element IECC2009PermitChecklistGroup / Section403_4
Namespace No namespace
Annotations
Circulating hot water systems. All circulating hot water piping shall be insulated to at least R-2. Systems shall have automatic or readily accessible manual switch to turn off pump when not in use.
Diagram
DiagramResXSDv3_1_07_xsd.tmp#PermitChecklistResultType
Type PermitChecklistResultType
Properties
content simple
Source
<xs:element name="Section403_4" type="PermitChecklistResultType">
  <xs:annotation>
    <xs:documentation>Circulating hot water systems. All circulating hot water piping shall be insulated to at least R-2. Systems shall have automatic or readily accessible manual switch to turn off pump when not in use.</xs:documentation>
  </xs:annotation>
</xs:element>
Schema location file:/Users/ryanschmied/Downloads/ResXSDv3.1.07.xsd
Element IECC2009PermitChecklistGroup / Section403_5
Namespace No namespace
Annotations
Mechanical ventilation. Outdoor air intakes and exhaust shall have automatic or gravity dampers that close when system is not operating.
Diagram
DiagramResXSDv3_1_07_xsd.tmp#PermitChecklistResultType
Type PermitChecklistResultType
Properties
content simple
Source
<xs:element name="Section403_5" type="PermitChecklistResultType">
  <xs:annotation>
    <xs:documentation>Mechanical ventilation. Outdoor air intakes and exhaust shall have automatic or gravity dampers that close when system is not operating.</xs:documentation>
  </xs:annotation>
</xs:element>
Schema location file:/Users/ryanschmied/Downloads/ResXSDv3.1.07.xsd
Element IECC2009PermitChecklistGroup / Section403_6
Namespace No namespace
Annotations
Equipment sizing. Heating and cooling equipment sized in accordance with M1401.3 of the International Residential Code.
Diagram
DiagramResXSDv3_1_07_xsd.tmp#BasicChecklistResultType
Type BasicChecklistResultType
Properties
content simple
Facets
enumeration PASSES
enumeration FAILS
Source
<xs:element name="Section403_6" type="BasicChecklistResultType">
  <xs:annotation>
    <xs:documentation>Equipment sizing. Heating and cooling equipment sized in accordance with M1401.3 of the International Residential Code.</xs:documentation>
  </xs:annotation>
</xs:element>
Schema location file:/Users/ryanschmied/Downloads/ResXSDv3.1.07.xsd
Element IECC2009PermitChecklistGroup / Section403_7
Namespace No namespace
Annotations
Systems serving multiple dwelling units. Shall comply with 503 and 504 in lieu of 403.
Diagram
DiagramResXSDv3_1_07_xsd.tmp#PermitChecklistResultType
Type PermitChecklistResultType
Properties
content simple
Source
<xs:element name="Section403_7" type="PermitChecklistResultType">
  <xs:annotation>
    <xs:documentation>Systems serving multiple dwelling units. Shall comply with 503 and 504 in lieu of 403.</xs:documentation>
  </xs:annotation>
</xs:element>
Schema location file:/Users/ryanschmied/Downloads/ResXSDv3.1.07.xsd
Element IECC2009PermitChecklistGroup / Section403_8
Namespace No namespace
Annotations
Snow melt system controls. Shall include automatic controls capable of shutting off the system when pavement temperature is ≥ 50°F; and auto or manual controls that will allow shutoff when outdoor temperature is ≥ 40°F
Diagram
DiagramResXSDv3_1_07_xsd.tmp#PermitChecklistResultType
Type PermitChecklistResultType
Properties
content simple
Source
<xs:element name="Section403_8" type="PermitChecklistResultType">
  <xs:annotation>
    <xs:documentation>Snow melt system controls. Shall include automatic controls capable of shutting off the system when pavement temperature is ≥ 50°F; and auto or manual controls that will allow shutoff when outdoor temperature is ≥ 40°F</xs:documentation>
  </xs:annotation>
</xs:element>
Schema location file:/Users/ryanschmied/Downloads/ResXSDv3.1.07.xsd
Element IECC2009PermitChecklistGroup / Section403_9
Namespace No namespace
Annotations
Pools. Heaters, time switches and covers shall comply with this section
Diagram
DiagramResXSDv3_1_07_xsd.tmp#PermitChecklistResultType
Type PermitChecklistResultType
Properties
content simple
Source
<xs:element name="Section403_9" type="PermitChecklistResultType">
  <xs:annotation>
    <xs:documentation>Pools. Heaters, time switches and covers shall comply with this section</xs:documentation>
  </xs:annotation>
</xs:element>
Schema location file:/Users/ryanschmied/Downloads/ResXSDv3.1.07.xsd
Element IECC2009PermitChecklistGroup / SectionR405_2
Namespace No namespace
Annotations
Mandatory requirements. All supply and return ducts not completely inside the thermal envelope shall be insulated to a minimum of R-6.
Diagram
DiagramResXSDv3_1_07_xsd.tmp#PermitChecklistResultType
Type PermitChecklistResultType
Properties
content simple
Source
<xs:element name="SectionR405_2" type="PermitChecklistResultType">
  <xs:annotation>
    <xs:documentation>Mandatory requirements. All supply and return ducts not completely inside the thermal envelope shall be insulated to a minimum of R-6.</xs:documentation>
  </xs:annotation>
</xs:element>
Schema location file:/Users/ryanschmied/Downloads/ResXSDv3.1.07.xsd
Element Project / IECC / IECC2009 / Certificate
Namespace No namespace
Annotations
Compliance Report for Certificate of Occupancy
Diagram
DiagramResXSDv3_1_07_xsd.tmp#PermitIDResXSDv3_1_07_xsd.tmp#ReportDateCompletedResXSDv3_1_07_xsd.tmp#Project_Project_IECC_Project_Project_IECC_IECC2009_Project_Project_IECC_Project_Project_IECC_IECC2009_Certificate_AnnualEnergyCostResXSDv3_1_07_xsd.tmp#Project_Project_IECC_Project_Project_IECC_IECC2009_Project_Project_IECC_Project_Project_IECC_IECC2009_Certificate_AnnualSourceEnergyUseResXSDv3_1_07_xsd.tmp#CeilingUnderVenAtticRValueResXSDv3_1_07_xsd.tmp#SealAtticAssemblyRValueResXSDv3_1_07_xsd.tmp#AboveGradeWallsRValueResXSDv3_1_07_xsd.tmp#BasementInteriorWallRValueResXSDv3_1_07_xsd.tmp#BasementExteriorWallRValueResXSDv3_1_07_xsd.tmp#CrawlspaceWallRValueResXSDv3_1_07_xsd.tmp#ExposedFloorRValueResXSDv3_1_07_xsd.tmp#SlabEdgeRValueResXSDv3_1_07_xsd.tmp#UnderSlabRValueResXSDv3_1_07_xsd.tmp#DuctInsulationRValueResXSDv3_1_07_xsd.tmp#EnvelopeLeakageRateResXSDv3_1_07_xsd.tmp#WindowUoResXSDv3_1_07_xsd.tmp#WindowSHGCResXSDv3_1_07_xsd.tmp#HVACHeatingSystemsResXSDv3_1_07_xsd.tmp#HVACCoolingSystemsResXSDv3_1_07_xsd.tmp#HotWaterSystemsResXSDv3_1_07_xsd.tmp#KeyBuildingDesignGroupResXSDv3_1_07_xsd.tmp#LotNumberResXSDv3_1_07_xsd.tmp#CodeAnalystResXSDv3_1_07_xsd.tmp#StatusResXSDv3_1_07_xsd.tmp#HomeTypeIDResXSDv3_1_07_xsd.tmp#ConditionedAreaResXSDv3_1_07_xsd.tmp#ConditionedVolumeResXSDv3_1_07_xsd.tmp#NumberBedroomsResXSDv3_1_07_xsd.tmp#SoftwareResXSDv3_1_07_xsd.tmp#SoftwareVersionResXSDv3_1_07_xsd.tmp#StoriesAboveGradeResXSDv3_1_07_xsd.tmp#OrientationResXSDv3_1_07_xsd.tmp#ProjectInfoGroupResXSDv3_1_07_xsd.tmp#AboveGradeWallsResXSDv3_1_07_xsd.tmp#BasementCrawlSpaceWallsResXSDv3_1_07_xsd.tmp#AboveGradeFloorsResXSDv3_1_07_xsd.tmp#CeilingsResXSDv3_1_07_xsd.tmp#RoofsResXSDv3_1_07_xsd.tmp#AtticsResXSDv3_1_07_xsd.tmp#FoundationsResXSDv3_1_07_xsd.tmp#OpaqueDoorsResXSDv3_1_07_xsd.tmp#GlazingResXSDv3_1_07_xsd.tmp#SkylightsResXSDv3_1_07_xsd.tmp#Project_Project_IECC_Project_Project_IECC_IECC2009_Project_Project_IECC_Project_Project_IECC_IECC2009_Certificate_AirExchangeRateResXSDv3_1_07_xsd.tmp#MechVentEnergyResXSDv3_1_07_xsd.tmp#HeatingSystemsResXSDv3_1_07_xsd.tmp#CoolingSystemsResXSDv3_1_07_xsd.tmp#ServiceWaterHeatingResXSDv3_1_07_xsd.tmp#Project_Project_IECC_Project_Project_IECC_IECC2009_Project_Project_IECC_Project_Project_IECC_IECC2009_Certificate_ThermDistribSystemsResXSDv3_1_07_xsd.tmp#IECC2009CertificateChecklistGroup_Section401_3ResXSDv3_1_07_xsd.tmp#IECC2009CertificateChecklistGroup_Section402_4_1ResXSDv3_1_07_xsd.tmp#IECC2009CertificateChecklistGroup_Section402_4_2_1ResXSDv3_1_07_xsd.tmp#IECC2009CertificateChecklistGroup_Section402_4_2_2ResXSDv3_1_07_xsd.tmp#IECC2009CertificateChecklistGroup_Section402_4_3ResXSDv3_1_07_xsd.tmp#IECC2009CertificateChecklistGroup_Section402_4_4ResXSDv3_1_07_xsd.tmp#IECC2009CertificateChecklistGroup_Section402_4_5ResXSDv3_1_07_xsd.tmp#IECC2009CertificateChecklistGroup_Section402_5ResXSDv3_1_07_xsd.tmp#IECC2009CertificateChecklistGroup_Section403_1ResXSDv3_1_07_xsd.tmp#IECC2009CertificateChecklistGroup_Section403_1_1ResXSDv3_1_07_xsd.tmp#IECC2009CertificateChecklistGroup_Section403_1_2ResXSDv3_1_07_xsd.tmp#IECC2009CertificateChecklistGroup_Section403_2_2aResXSDv3_1_07_xsd.tmp#IECC2009CertificateChecklistGroup_Section403_2_2bResXSDv3_1_07_xsd.tmp#IECC2009CertificateChecklistGroup_Section403_2_3ResXSDv3_1_07_xsd.tmp#IECC2009CertificateChecklistGroup_Section403_3ResXSDv3_1_07_xsd.tmp#IECC2009CertificateChecklistGroup_Section403_4ResXSDv3_1_07_xsd.tmp#IECC2009CertificateChecklistGroup_Section403_5ResXSDv3_1_07_xsd.tmp#IECC2009CertificateChecklistGroup_Section403_6ResXSDv3_1_07_xsd.tmp#IECC2009CertificateChecklistGroup_Section403_7ResXSDv3_1_07_xsd.tmp#IECC2009CertificateChecklistGroup_Section403_8ResXSDv3_1_07_xsd.tmp#IECC2009CertificateChecklistGroup_Section403_9ResXSDv3_1_07_xsd.tmp#IECC2009CertificateChecklistGroup_SectionR405_2ResXSDv3_1_07_xsd.tmp#IECC2009CertificateChecklistGroup
Properties
content complex
minOccurs 0
Model
Children AboveGradeFloors, AboveGradeWalls, AboveGradeWallsRValue, AirExchangeRate, AnnualEnergyCost, AnnualSourceEnergyUse, Attics, BasementCrawlSpaceWalls, BasementExteriorWallRValue, BasementInteriorWallRValue, CeilingUnderVenAtticRValue, Ceilings, CodeAnalyst, ConditionedArea, ConditionedVolume, CoolingSystems, CrawlspaceWallRValue, DuctInsulationRValue, EnvelopeLeakageRate, ExposedFloorRValue, Foundations, Glazing, HVACCoolingSystems, HVACHeatingSystems, HeatingSystems, HomeTypeID, HotWaterSystems, LotNumber, MechVentEnergy, NumberBedrooms, OpaqueDoors, Orientation, PermitID, ReportDateCompleted, Roofs, SealAtticAssemblyRValue, Section401_3, Section402_4_1, Section402_4_2_1, Section402_4_2_2, Section402_4_3, Section402_4_4, Section402_4_5, Section402_5, Section403_1, Section403_1_1, Section403_1_2, Section403_2_2a, Section403_2_2b, Section403_2_3, Section403_3, Section403_4, Section403_5, Section403_6, Section403_7, Section403_8, Section403_9, SectionR405_2, ServiceWaterHeating, Skylights, SlabEdgeRValue, Software, SoftwareVersion, Status, StoriesAboveGrade, ThermDistribSystems, UnderSlabRValue, WindowSHGC, WindowUo
Instance
<Certificate>
  <PermitID>{0,1}</PermitID>
  <ReportDateCompleted>{1,1}</ReportDateCompleted>
  <AnnualEnergyCost>{0,1}</AnnualEnergyCost>
  <AnnualSourceEnergyUse>{0,1}</AnnualSourceEnergyUse>
  <CeilingUnderVenAtticRValue>{1,1}</CeilingUnderVenAtticRValue>
  <SealAtticAssemblyRValue>{1,1}</SealAtticAssemblyRValue>
  <AboveGradeWallsRValue>{1,1}</AboveGradeWallsRValue>
  <BasementInteriorWallRValue>{1,1}</BasementInteriorWallRValue>
  <BasementExteriorWallRValue>{1,1}</BasementExteriorWallRValue>
  <CrawlspaceWallRValue>{1,1}</CrawlspaceWallRValue>
  <ExposedFloorRValue>{1,1}</ExposedFloorRValue>
  <SlabEdgeRValue>{1,1}</SlabEdgeRValue>
  <UnderSlabRValue>{1,1}</UnderSlabRValue>
  <DuctInsulationRValue>{1,1}</DuctInsulationRValue>
  <EnvelopeLeakageRate unit="ACH50">{1,1}</EnvelopeLeakageRate>
  <WindowUo>{1,1}</WindowUo>
  <WindowSHGC>{1,1}</WindowSHGC>
  <HVACHeatingSystems NumHVACHeatingSystems="1">{1,1}</HVACHeatingSystems>
  <HVACCoolingSystems NumHVACCoolingSystems="1">{1,1}</HVACCoolingSystems>
  <HotWaterSystems NumHotWaterSystems="1">{1,1}</HotWaterSystems>
  <LotNumber>{1,1}</LotNumber>
  <CodeAnalyst>{1,1}</CodeAnalyst>
  <Status>{1,1}</Status>
  <HomeTypeID>{1,1}</HomeTypeID>
  <ConditionedArea unit="sq.ft.">{1,1}</ConditionedArea>
  <ConditionedVolume>{1,1}</ConditionedVolume>
  <NumberBedrooms>{1,1}</NumberBedrooms>
  <Software>{1,1}</Software>
  <SoftwareVersion>{1,1}</SoftwareVersion>
  <StoriesAboveGrade>{1,1}</StoriesAboveGrade>
  <Orientation>{1,1}</Orientation>
  <AboveGradeWalls>{1,1}</AboveGradeWalls>
  <BasementCrawlSpaceWalls>{1,1}</BasementCrawlSpaceWalls>
  <AboveGradeFloors>{1,1}</AboveGradeFloors>
  <Ceilings>{1,1}</Ceilings>
  <Roofs>{1,1}</Roofs>
  <Attics>{1,1}</Attics>
  <Foundations>{1,1}</Foundations>
  <OpaqueDoors>{1,1}</OpaqueDoors>
  <Glazing>{1,1}</Glazing>
  <Skylights>{1,1}</Skylights>
  <AirExchangeRate>{1,1}</AirExchangeRate>
  <MechVentEnergy>{1,1}</MechVentEnergy>
  <HeatingSystems>{1,1}</HeatingSystems>
  <CoolingSystems>{1,1}</CoolingSystems>
  <ServiceWaterHeating>{1,1}</ServiceWaterHeating>
  <ThermDistribSystems>{1,1}</ThermDistribSystems>
  <Section401_3>{1,1}</Section401_3>
  <Section402_4_1>{1,1}</Section402_4_1>
  <Section402_4_2_1>{1,1}</Section402_4_2_1>
  <Section402_4_2_2>{1,1}</Section402_4_2_2>
  <Section402_4_3>{1,1}</Section402_4_3>
  <Section402_4_4>{1,1}</Section402_4_4>
  <Section402_4_5>{1,1}</Section402_4_5>
  <Section402_5>{1,1}</Section402_5>
  <Section403_1>{1,1}</Section403_1>
  <Section403_1_1>{1,1}</Section403_1_1>
  <Section403_1_2>{1,1}</Section403_1_2>
  <Section403_2_2a>{1,1}</Section403_2_2a>
  <Section403_2_2b>{1,1}</Section403_2_2b>
  <Section403_2_3>{1,1}</Section403_2_3>
  <Section403_3>{1,1}</Section403_3>
  <Section403_4>{1,1}</Section403_4>
  <Section403_5>{1,1}</Section403_5>
  <Section403_6>{1,1}</Section403_6>
  <Section403_7>{1,1}</Section403_7>
  <Section403_8>{1,1}</Section403_8>
  <Section403_9>{1,1}</Section403_9>
  <SectionR405_2>{1,1}</SectionR405_2>
</Certificate>
Asserts
Test XPath default namespace Annotation
AboveGradeWalls/Proposed/@NumAboveGradeWalls = AboveGradeWalls/Standard/@NumAboveGradeWalls
BasementCrawlSpaceWalls/Proposed/@NumBasementCrawlSpaceWalls = BasementCrawlSpaceWalls/Standard/@NumBasementCrawlSpaceWalls
AboveGradeFloors/Proposed/@NumAboveGradeFloors = AboveGradeFloors/Standard/@NumAboveGradeFloors
Ceilings/Proposed/@NumCeilings = Ceilings/Standard/@NumCeilings
Roofs/Proposed/@NumRoofs = Roofs/Standard/@NumRoofs
Foundations/Proposed/@NumFoundations = Foundations/Standard/@NumFoundations
HeatingSystems/Proposed/HVACHeatingSystems/@NumHVACHeatingSystems = HeatingSystems/Standard/HVACHeatingSystems/@NumHVACHeatingSystems
CoolingSystems/Proposed/HVACCoolingSystems/@NumHVACCoolingSystems = CoolingSystems/Standard/HVACCoolingSystems/@NumHVACCoolingSystems
Source
<xs:element name="Certificate" minOccurs="0">
  <xs:annotation>
    <xs:documentation>Compliance Report for Certificate of Occupancy</xs:documentation>
  </xs:annotation>
  <xs:complexType>
    <xs:all>
      <xs:element ref="PermitID" minOccurs="0"/>
      <xs:element ref="ReportDateCompleted" minOccurs="1"/>
      <xs:element name="AnnualEnergyCost" minOccurs="0">
        <xs:complexType>
          <xs:group ref="AnnualEnergyCostComplianceGroup"/>
        </xs:complexType>
      </xs:element>
      <xs:element name="AnnualSourceEnergyUse" minOccurs="0">
        <xs:complexType>
          <xs:group ref="AnnualSourceEnergyUseComplianceGroup"/>
        </xs:complexType>
      </xs:element>
      <xs:group ref="KeyBuildingDesignGroup"/>
      <xs:group ref="ProjectInfoGroup"/>
      <xs:element ref="AboveGradeWalls"/>
      <xs:element ref="BasementCrawlSpaceWalls"/>
      <xs:element ref="AboveGradeFloors"/>
      <xs:element ref="Ceilings"/>
      <xs:element ref="Roofs"/>
      <xs:element ref="Attics"/>
      <xs:element ref="Foundations"/>
      <xs:element ref="OpaqueDoors"/>
      <xs:element ref="Glazing"/>
      <xs:element ref="Skylights"/>
      <xs:element name="AirExchangeRate">
        <xs:complexType>
          <xs:sequence>
            <xs:element name="Proposed">
              <xs:annotation>
                <xs:documentation>Air Exchange Rate</xs:documentation>
              </xs:annotation>
              <xs:complexType>
                <xs:all>
                  <xs:element name="MeasuredEnvelopeLeakageRate">
                    <xs:complexType>
                      <xs:simpleContent>
                        <xs:extension base="MeasuredEnvelopLeakageType">
                          <xs:attribute fixed="ACH50" name="unit"/>
                        </xs:extension>
                      </xs:simpleContent>
                    </xs:complexType>
                  </xs:element>
                  <xs:element ref="CombinedVentRate"/>
                </xs:all>
              </xs:complexType>
            </xs:element>
          </xs:sequence>
        </xs:complexType>
      </xs:element>
      <xs:element ref="MechVentEnergy"/>
      <xs:element ref="HeatingSystems"/>
      <xs:element ref="CoolingSystems"/>
      <xs:element ref="ServiceWaterHeating"/>
      <xs:element name="ThermDistribSystems">
        <xs:complexType>
          <xs:sequence>
            <xs:element name="Proposed">
              <xs:complexType>
                <xs:sequence>
                  <xs:element name="System" minOccurs="1" maxOccurs="100">
                    <xs:complexType>
                      <xs:all>
                        <xs:element ref="SupplyDuctInsulation"/>
                        <xs:element ref="PerSupplyDuctCondSpace"/>
                        <xs:element ref="ReturnDuctInsulation"/>
                        <xs:element ref="PerReturnDuctCondSpace"/>
                        <xs:element name="MeasuredDuctLeakageRate">
                          <xs:annotation>
                            <xs:documentation>Measured duct leakage rate: x</xs:documentation>
                          </xs:annotation>
                          <xs:complexType>
                            <xs:simpleContent>
                              <xs:extension base="DuctLeakageRateType">
                                <xs:attribute name="unit" type="DuctLeakageRateUnits2009">
                                </xs:attribute>
                              </xs:extension>
                            </xs:simpleContent>
                          </xs:complexType>
                        </xs:element>
                        <xs:element ref="AirHandlerLocation"/>
                      </xs:all>
                    </xs:complexType>
                  </xs:element>
                </xs:sequence>
                <xs:attribute name="NumThermDistribSystems" type="xs:int" default="1"/>
                <xs:assert test="(@NumThermDistribSystems = count(System))"/>
              </xs:complexType>
            </xs:element>
          </xs:sequence>
        </xs:complexType>
      </xs:element>
      <xs:group ref="IECC2009CertificateChecklistGroup"/>
    </xs:all>
    <xs:assert test="AboveGradeWalls/Proposed/@NumAboveGradeWalls = AboveGradeWalls/Standard/@NumAboveGradeWalls" xerces:message="The number of above grade walls for proposed and standard design inputs should match!"/>
    <xs:assert test="BasementCrawlSpaceWalls/Proposed/@NumBasementCrawlSpaceWalls = BasementCrawlSpaceWalls/Standard/@NumBasementCrawlSpaceWalls" xerces:message="The number of basement crawlspace walls for proposed and standard design inputs should match!"/>
    <xs:assert test="AboveGradeFloors/Proposed/@NumAboveGradeFloors = AboveGradeFloors/Standard/@NumAboveGradeFloors" xerces:message="The number of above grade floors for proposed and standard design inputs should match!"/>
    <xs:assert test="Ceilings/Proposed/@NumCeilings = Ceilings/Standard/@NumCeilings" xerces:message="The number of celilings for proposed and standard design inputs should match!"/>
    <xs:assert test="Roofs/Proposed/@NumRoofs = Roofs/Standard/@NumRoofs" xerces:message="The number of roofs for proposed and standard design inputs should match!"/>
    <xs:assert test="Foundations/Proposed/@NumFoundations = Foundations/Standard/@NumFoundations" xerces:message="The number of foundations for proposed and standard design inputs should match!"/>
    <xs:assert test="HeatingSystems/Proposed/HVACHeatingSystems/@NumHVACHeatingSystems = HeatingSystems/Standard/HVACHeatingSystems/@NumHVACHeatingSystems" xerces:message="The number of HVAC Heating systems for proposed and standard design inputs should match!"/>
    <xs:assert test="CoolingSystems/Proposed/HVACCoolingSystems/@NumHVACCoolingSystems = CoolingSystems/Standard/HVACCoolingSystems/@NumHVACCoolingSystems" xerces:message="The number of HVAC Cooling systems for proposed and standard design inputs should match!"/>
  </xs:complexType>
</xs:element>
Schema location file:/Users/ryanschmied/Downloads/ResXSDv3.1.07.xsd
Element ReportDateCompleted
Namespace No namespace
Annotations
Date Completed in YYYY-MM-DD format
Diagram
Diagram
Type xs:date
Properties
content simple
Used by
Source
<xs:element name="ReportDateCompleted" type="xs:date">
  <xs:annotation>
    <xs:documentation>Date Completed in YYYY-MM-DD format</xs:documentation>
  </xs:annotation>
</xs:element>
Schema location file:/Users/ryanschmied/Downloads/ResXSDv3.1.07.xsd
Element Project / IECC / IECC2009 / Certificate / AnnualEnergyCost
Namespace No namespace
Diagram
DiagramResXSDv3_1_07_xsd.tmp#AnnualEnergyCostComplianceGroup_IECCAnnualEnergyCostResXSDv3_1_07_xsd.tmp#AnnualEnergyCostComplianceGroup_HomeAnnualEnergyCostResXSDv3_1_07_xsd.tmp#AnnualEnergyCostComplianceGroup_IECCCostHeatingResXSDv3_1_07_xsd.tmp#AnnualEnergyCostComplianceGroup_IECCCostCoolingResXSDv3_1_07_xsd.tmp#AnnualEnergyCostComplianceGroup_IECCCostHotWaterResXSDv3_1_07_xsd.tmp#AnnualEnergyCostComplianceGroup_DesignedCostHeatingResXSDv3_1_07_xsd.tmp#AnnualEnergyCostComplianceGroup_DesignedCostCoolingResXSDv3_1_07_xsd.tmp#AnnualEnergyCostComplianceGroup_DesignedCostHotWaterResXSDv3_1_07_xsd.tmp#PriceElectricityResXSDv3_1_07_xsd.tmp#PriceGasResXSDv3_1_07_xsd.tmp#AnnualEnergyCostComplianceGroup
Properties
content complex
minOccurs 0
Model
Children DesignedCostCooling, DesignedCostHeating, DesignedCostHotWater, HomeAnnualEnergyCost, IECCAnnualEnergyCost, IECCCostCooling, IECCCostHeating, IECCCostHotWater, PriceElectricity, PriceGas
Instance
<AnnualEnergyCost>
  <IECCAnnualEnergyCost unit="$/y">{1,1}</IECCAnnualEnergyCost>
  <HomeAnnualEnergyCost unit="$/y">{1,1}</HomeAnnualEnergyCost>
  <IECCCostHeating unit="$/y">{1,1}</IECCCostHeating>
  <IECCCostCooling unit="$/y">{1,1}</IECCCostCooling>
  <IECCCostHotWater unit="$/y">{1,1}</IECCCostHotWater>
  <DesignedCostHeating unit="$/y">{1,1}</DesignedCostHeating>
  <DesignedCostCooling unit="$/y">{1,1}</DesignedCostCooling>
  <DesignedCostHotWater unit="$/y">{1,1}</DesignedCostHotWater>
  <PriceElectricity unit="$/kWh">{1,1}</PriceElectricity>
  <PriceGas unit="$/therm">{1,1}</PriceGas>
</AnnualEnergyCost>
Source
<xs:element name="AnnualEnergyCost" minOccurs="0">
  <xs:complexType>
    <xs:group ref="AnnualEnergyCostComplianceGroup"/>
  </xs:complexType>
</xs:element>
Schema location file:/Users/ryanschmied/Downloads/ResXSDv3.1.07.xsd
Element Project / IECC / IECC2009 / Certificate / AnnualSourceEnergyUse
Namespace No namespace
Diagram
DiagramResXSDv3_1_07_xsd.tmp#AnnualSourceEnergyUseComplianceGroup_IECCSourceEnergyUseResXSDv3_1_07_xsd.tmp#AnnualSourceEnergyUseComplianceGroup_HomeSourceEnergyUseResXSDv3_1_07_xsd.tmp#AnnualSourceEnergyUseComplianceGroup_IECCSourceEnergyUseHeatingResXSDv3_1_07_xsd.tmp#AnnualSourceEnergyUseComplianceGroup_IECCSourceEnergyUseCoolingResXSDv3_1_07_xsd.tmp#AnnualSourceEnergyUseComplianceGroup_IECCSourceEnergyUseHotWaterResXSDv3_1_07_xsd.tmp#AnnualSourceEnergyUseComplianceGroup_DesignedSourceEnergyUseHeatingResXSDv3_1_07_xsd.tmp#AnnualSourceEnergyUseComplianceGroup_DesignedSourceEnergyUseCoolingResXSDv3_1_07_xsd.tmp#AnnualSourceEnergyUseComplianceGroup_DesignedSourceEnergyUseHotWaterResXSDv3_1_07_xsd.tmp#AnnualSourceEnergyUseComplianceGroup
Properties
content complex
minOccurs 0
Model
Children DesignedSourceEnergyUseCooling, DesignedSourceEnergyUseHeating, DesignedSourceEnergyUseHotWater, HomeSourceEnergyUse, IECCSourceEnergyUse, IECCSourceEnergyUseCooling, IECCSourceEnergyUseHeating, IECCSourceEnergyUseHotWater
Instance
<AnnualSourceEnergyUse>
  <IECCSourceEnergyUse unit="kBtu/y">{1,1}</IECCSourceEnergyUse>
  <HomeSourceEnergyUse unit="kBtu/y">{1,1}</HomeSourceEnergyUse>
  <IECCSourceEnergyUseHeating unit="kBtu/y">{1,1}</IECCSourceEnergyUseHeating>
  <IECCSourceEnergyUseCooling unit="kBtu/y">{1,1}</IECCSourceEnergyUseCooling>
  <IECCSourceEnergyUseHotWater unit="kBtu/y">{1,1}</IECCSourceEnergyUseHotWater>
  <DesignedSourceEnergyUseHeating unit="kBtu/y">{1,1}</DesignedSourceEnergyUseHeating>
  <DesignedSourceEnergyUseCooling unit="kBtu/y">{1,1}</DesignedSourceEnergyUseCooling>
  <DesignedSourceEnergyUseHotWater unit="kBtu/y">{1,1}</DesignedSourceEnergyUseHotWater>
</AnnualSourceEnergyUse>
Source
<xs:element name="AnnualSourceEnergyUse" minOccurs="0">
  <xs:complexType>
    <xs:group ref="AnnualSourceEnergyUseComplianceGroup"/>
  </xs:complexType>
</xs:element>
Schema location file:/Users/ryanschmied/Downloads/ResXSDv3.1.07.xsd
Element Project / IECC / IECC2009 / Certificate / AirExchangeRate
Namespace No namespace
Diagram
DiagramResXSDv3_1_07_xsd.tmp#Project_Project_IECC_Project_Project_IECC_IECC2009_Project_Project_IECC_Project_Project_IECC_IECC2009_Certificate_Project_Project_IECC_Project_Project_IECC_IECC2009_Project_Project_IECC_Project_Project_IECC_IECC2009_Certificate_AirExchangeRate_Proposed
Properties
content complex
Model
Children Proposed
Instance
<AirExchangeRate>
  <Proposed>{1,1}</Proposed>
</AirExchangeRate>
Source
<xs:element name="AirExchangeRate">
  <xs:complexType>
    <xs:sequence>
      <xs:element name="Proposed">
        <xs:annotation>
          <xs:documentation>Air Exchange Rate</xs:documentation>
        </xs:annotation>
        <xs:complexType>
          <xs:all>
            <xs:element name="MeasuredEnvelopeLeakageRate">
              <xs:complexType>
                <xs:simpleContent>
                  <xs:extension base="MeasuredEnvelopLeakageType">
                    <xs:attribute fixed="ACH50" name="unit"/>
                  </xs:extension>
                </xs:simpleContent>
              </xs:complexType>
            </xs:element>
            <xs:element ref="CombinedVentRate"/>
          </xs:all>
        </xs:complexType>
      </xs:element>
    </xs:sequence>
  </xs:complexType>
</xs:element>
Schema location file:/Users/ryanschmied/Downloads/ResXSDv3.1.07.xsd
Element Project / IECC / IECC2009 / Certificate / AirExchangeRate / Proposed
Namespace No namespace
Annotations
Air Exchange Rate
Diagram
DiagramResXSDv3_1_07_xsd.tmp#Project_Project_IECC_Project_Project_IECC_IECC2009_Project_Project_IECC_Project_Project_IECC_IECC2009_Certificate_Project_Project_IECC_Project_Project_IECC_IECC2009_Project_Project_IECC_Project_Project_IECC_IECC2009_Certificate_AirExchangeRate_Project_Project_IECC_Project_Project_IECC_IECC2009_Project_Project_IECC_Project_Project_IECC_IECC2009_Certificate_Project_Project_IECC_Project_Project_IECC_IECC2009_Project_Project_IECC_Project_Project_IECC_IECC2009_Certificate_AirExchangeRate_Proposed_MeasuredEnvelopeLeakageRateResXSDv3_1_07_xsd.tmp#CombinedVentRate
Properties
content complex
Model
Children CombinedVentRate, MeasuredEnvelopeLeakageRate
Instance
<Proposed>
  <MeasuredEnvelopeLeakageRate unit="ACH50">{1,1}</MeasuredEnvelopeLeakageRate>
  <CombinedVentRate unit="CFM">{1,1}</CombinedVentRate>
</Proposed>
Source
<xs:element name="Proposed">
  <xs:annotation>
    <xs:documentation>Air Exchange Rate</xs:documentation>
  </xs:annotation>
  <xs:complexType>
    <xs:all>
      <xs:element name="MeasuredEnvelopeLeakageRate">
        <xs:complexType>
          <xs:simpleContent>
            <xs:extension base="MeasuredEnvelopLeakageType">
              <xs:attribute fixed="ACH50" name="unit"/>
            </xs:extension>
          </xs:simpleContent>
        </xs:complexType>
      </xs:element>
      <xs:element ref="CombinedVentRate"/>
    </xs:all>
  </xs:complexType>
</xs:element>
Schema location file:/Users/ryanschmied/Downloads/ResXSDv3.1.07.xsd
Element Project / IECC / IECC2009 / Certificate / AirExchangeRate / Proposed / MeasuredEnvelopeLeakageRate
Namespace No namespace
Diagram
DiagramResXSDv3_1_07_xsd.tmp#MeasuredEnvelopLeakageTypeResXSDv3_1_07_xsd.tmp#Project_Project_IECC_Project_Project_IECC_IECC2009_Project_Project_IECC_Project_Project_IECC_IECC2009_Certificate_Project_Project_IECC_Project_Project_IECC_IECC2009_Project_Project_IECC_Project_Project_IECC_IECC2009_Certificate_AirExchangeRate_Project_Project_IECC_Project_Project_IECC_IECC2009_Project_Project_IECC_Project_Project_IECC_IECC2009_Certificate_Project_Project_IECC_Project_Project_IECC_IECC2009_Project_Project_IECC_Project_Project_IECC_IECC2009_Certificate_AirExchangeRate_Proposed_Project_Project_IECC_Project_Project_IECC_IECC2009_Project_Project_IECC_Project_Project_IECC_IECC2009_Certificate_Project_Project_IECC_Project_Project_IECC_IECC2009_Project_Project_IECC_Project_Project_IECC_IECC2009_Certificate_AirExchangeRate_Project_Project_IECC_Project_Project_IECC_IECC2009_Project_Project_IECC_Project_Project_IECC_IECC2009_Certificate_Project_Project_IECC_Project_Project_IECC_IECC2009_Project_Project_IECC_Project_Project_IECC_IECC2009_Certificate_AirExchangeRate_Proposed_MeasuredEnvelopeLeakageRate_unit
Type extension of MeasuredEnvelopLeakageType
Type hierarchy
Properties
content complex
Attributes
QName Type Fixed Use
unit ACH50 optional
Source
<xs:element name="MeasuredEnvelopeLeakageRate">
  <xs:complexType>
    <xs:simpleContent>
      <xs:extension base="MeasuredEnvelopLeakageType">
        <xs:attribute fixed="ACH50" name="unit"/>
      </xs:extension>
    </xs:simpleContent>
  </xs:complexType>
</xs:element>
Schema location file:/Users/ryanschmied/Downloads/ResXSDv3.1.07.xsd
Element Project / IECC / IECC2009 / Certificate / ThermDistribSystems
Namespace No namespace
Diagram
DiagramResXSDv3_1_07_xsd.tmp#Project_Project_IECC_Project_Project_IECC_IECC2009_Project_Project_IECC_Project_Project_IECC_IECC2009_Certificate_Project_Project_IECC_Project_Project_IECC_IECC2009_Project_Project_IECC_Project_Project_IECC_IECC2009_Certificate_ThermDistribSystems_Proposed
Properties
content complex
Model
Children Proposed
Instance
<ThermDistribSystems>
  <Proposed NumThermDistribSystems="1">{1,1}</Proposed>
</ThermDistribSystems>
Source
<xs:element name="ThermDistribSystems">
  <xs:complexType>
    <xs:sequence>
      <xs:element name="Proposed">
        <xs:complexType>
          <xs:sequence>
            <xs:element name="System" minOccurs="1" maxOccurs="100">
              <xs:complexType>
                <xs:all>
                  <xs:element ref="SupplyDuctInsulation"/>
                  <xs:element ref="PerSupplyDuctCondSpace"/>
                  <xs:element ref="ReturnDuctInsulation"/>
                  <xs:element ref="PerReturnDuctCondSpace"/>
                  <xs:element name="MeasuredDuctLeakageRate">
                    <xs:annotation>
                      <xs:documentation>Measured duct leakage rate: x</xs:documentation>
                    </xs:annotation>
                    <xs:complexType>
                      <xs:simpleContent>
                        <xs:extension base="DuctLeakageRateType">
                          <xs:attribute name="unit" type="DuctLeakageRateUnits2009">
                          </xs:attribute>
                        </xs:extension>
                      </xs:simpleContent>
                    </xs:complexType>
                  </xs:element>
                  <xs:element ref="AirHandlerLocation"/>
                </xs:all>
              </xs:complexType>
            </xs:element>
          </xs:sequence>
          <xs:attribute name="NumThermDistribSystems" type="xs:int" default="1"/>
          <xs:assert test="(@NumThermDistribSystems = count(System))"/>
        </xs:complexType>
      </xs:element>
    </xs:sequence>
  </xs:complexType>
</xs:element>
Schema location file:/Users/ryanschmied/Downloads/ResXSDv3.1.07.xsd
Element Project / IECC / IECC2009 / Certificate / ThermDistribSystems / Proposed
Namespace No namespace
Diagram
DiagramResXSDv3_1_07_xsd.tmp#Project_Project_IECC_Project_Project_IECC_IECC2009_Project_Project_IECC_Project_Project_IECC_IECC2009_Certificate_Project_Project_IECC_Project_Project_IECC_IECC2009_Project_Project_IECC_Project_Project_IECC_IECC2009_Certificate_ThermDistribSystems_Project_Project_IECC_Project_Project_IECC_IECC2009_Project_Project_IECC_Project_Project_IECC_IECC2009_Certificate_Project_Project_IECC_Project_Project_IECC_IECC2009_Project_Project_IECC_Project_Project_IECC_IECC2009_Certificate_ThermDistribSystems_Proposed_NumThermDistribSystemsResXSDv3_1_07_xsd.tmp#Project_Project_IECC_Project_Project_IECC_IECC2009_Project_Project_IECC_Project_Project_IECC_IECC2009_Certificate_Project_Project_IECC_Project_Project_IECC_IECC2009_Project_Project_IECC_Project_Project_IECC_IECC2009_Certificate_ThermDistribSystems_Project_Project_IECC_Project_Project_IECC_IECC2009_Project_Project_IECC_Project_Project_IECC_IECC2009_Certificate_Project_Project_IECC_Project_Project_IECC_IECC2009_Project_Project_IECC_Project_Project_IECC_IECC2009_Certificate_ThermDistribSystems_Proposed_System
Properties
content complex
Model
Children System
Instance
<Proposed NumThermDistribSystems="1">
  <System>{1,100}</System>
</Proposed>
Attributes
QName Type Default Use
NumThermDistribSystems xs:int 1 optional
Asserts
Test XPath default namespace Annotation
(@NumThermDistribSystems = count(System))
Source
<xs:element name="Proposed">
  <xs:complexType>
    <xs:sequence>
      <xs:element name="System" minOccurs="1" maxOccurs="100">
        <xs:complexType>
          <xs:all>
            <xs:element ref="SupplyDuctInsulation"/>
            <xs:element ref="PerSupplyDuctCondSpace"/>
            <xs:element ref="ReturnDuctInsulation"/>
            <xs:element ref="PerReturnDuctCondSpace"/>
            <xs:element name="MeasuredDuctLeakageRate">
              <xs:annotation>
                <xs:documentation>Measured duct leakage rate: x</xs:documentation>
              </xs:annotation>
              <xs:complexType>
                <xs:simpleContent>
                  <xs:extension base="DuctLeakageRateType">
                    <xs:attribute name="unit" type="DuctLeakageRateUnits2009">
                    </xs:attribute>
                  </xs:extension>
                </xs:simpleContent>
              </xs:complexType>
            </xs:element>
            <xs:element ref="AirHandlerLocation"/>
          </xs:all>
        </xs:complexType>
      </xs:element>
    </xs:sequence>
    <xs:attribute name="NumThermDistribSystems" type="xs:int" default="1"/>
    <xs:assert test="(@NumThermDistribSystems = count(System))"/>
  </xs:complexType>
</xs:element>
Schema location file:/Users/ryanschmied/Downloads/ResXSDv3.1.07.xsd
Element Project / IECC / IECC2009 / Certificate / ThermDistribSystems / Proposed / System
Namespace No namespace
Diagram
DiagramResXSDv3_1_07_xsd.tmp#SupplyDuctInsulationResXSDv3_1_07_xsd.tmp#PerSupplyDuctCondSpaceResXSDv3_1_07_xsd.tmp#ReturnDuctInsulationResXSDv3_1_07_xsd.tmp#PerReturnDuctCondSpaceResXSDv3_1_07_xsd.tmp#Project_Project_IECC_Project_Project_IECC_IECC2009_Project_Project_IECC_Project_Project_IECC_IECC2009_Certificate_Project_Project_IECC_Project_Project_IECC_IECC2009_Project_Project_IECC_Project_Project_IECC_IECC2009_Certificate_ThermDistribSystems_Project_Project_IECC_Project_Project_IECC_IECC2009_Project_Project_IECC_Project_Project_IECC_IECC2009_Certificate_Project_Project_IECC_Project_Project_IECC_IECC2009_Project_Project_IECC_Project_Project_IECC_IECC2009_Certificate_ThermDistribSystems_Proposed_Project_Project_IECC_Project_Project_IECC_IECC2009_Project_Project_IECC_Project_Project_IECC_IECC2009_Certificate_Project_Project_IECC_Project_Project_IECC_IECC2009_Project_Project_IECC_Project_Project_IECC_IECC2009_Certificate_ThermDistribSystems_Project_Project_IECC_Project_Project_IECC_IECC2009_Project_Project_IECC_Project_Project_IECC_IECC2009_Certificate_Project_Project_IECC_Project_Project_IECC_IECC2009_Project_Project_IECC_Project_Project_IECC_IECC2009_Certificate_ThermDistribSystems_Proposed_System_MeasuredDuctLeakageRateResXSDv3_1_07_xsd.tmp#AirHandlerLocation
Properties
content complex
minOccurs 1
maxOccurs 100
Model
Children AirHandlerLocation, MeasuredDuctLeakageRate, PerReturnDuctCondSpace, PerSupplyDuctCondSpace, ReturnDuctInsulation, SupplyDuctInsulation
Instance
<System>
  <SupplyDuctInsulation>{1,1}</SupplyDuctInsulation>
  <PerSupplyDuctCondSpace unit="%">{1,1}</PerSupplyDuctCondSpace>
  <ReturnDuctInsulation>{1,1}</ReturnDuctInsulation>
  <PerReturnDuctCondSpace unit="%">{1,1}</PerReturnDuctCondSpace>
  <MeasuredDuctLeakageRate unit="">{1,1}</MeasuredDuctLeakageRate>
  <AirHandlerLocation>{1,1}</AirHandlerLocation>
</System>
Source
<xs:element name="System" minOccurs="1" maxOccurs="100">
  <xs:complexType>
    <xs:all>
      <xs:element ref="SupplyDuctInsulation"/>
      <xs:element ref="PerSupplyDuctCondSpace"/>
      <xs:element ref="ReturnDuctInsulation"/>
      <xs:element ref="PerReturnDuctCondSpace"/>
      <xs:element name="MeasuredDuctLeakageRate">
        <xs:annotation>
          <xs:documentation>Measured duct leakage rate: x</xs:documentation>
        </xs:annotation>
        <xs:complexType>
          <xs:simpleContent>
            <xs:extension base="DuctLeakageRateType">
              <xs:attribute name="unit" type="DuctLeakageRateUnits2009">
              </xs:attribute>
            </xs:extension>
          </xs:simpleContent>
        </xs:complexType>
      </xs:element>
      <xs:element ref="AirHandlerLocation"/>
    </xs:all>
  </xs:complexType>
</xs:element>
Schema location file:/Users/ryanschmied/Downloads/ResXSDv3.1.07.xsd
Element Project / IECC / IECC2009 / Certificate / ThermDistribSystems / Proposed / System / MeasuredDuctLeakageRate
Namespace No namespace
Annotations
Measured duct leakage rate: x
Diagram
DiagramResXSDv3_1_07_xsd.tmp#DuctLeakageRateTypeResXSDv3_1_07_xsd.tmp#Project_Project_IECC_Project_Project_IECC_IECC2009_Project_Project_IECC_Project_Project_IECC_IECC2009_Certificate_Project_Project_IECC_Project_Project_IECC_IECC2009_Project_Project_IECC_Project_Project_IECC_IECC2009_Certificate_ThermDistribSystems_Project_Project_IECC_Project_Project_IECC_IECC2009_Project_Project_IECC_Project_Project_IECC_IECC2009_Certificate_Project_Project_IECC_Project_Project_IECC_IECC2009_Project_Project_IECC_Project_Project_IECC_IECC2009_Certificate_ThermDistribSystems_Proposed_Project_Project_IECC_Project_Project_IECC_IECC2009_Project_Project_IECC_Project_Project_IECC_IECC2009_Certificate_Project_Project_IECC_Project_Project_IECC_IECC2009_Project_Project_IECC_Project_Project_IECC_IECC2009_Certificate_ThermDistribSystems_Project_Project_IECC_Project_Project_IECC_IECC2009_Project_Project_IECC_Project_Project_IECC_IECC2009_Certificate_Project_Project_IECC_Project_Project_IECC_IECC2009_Project_Project_IECC_Project_Project_IECC_IECC2009_Certificate_ThermDistribSystems_Proposed_System_Project_Project_IECC_Project_Project_IECC_IECC2009_Project_Project_IECC_Project_Project_IECC_IECC2009_Certificate_Project_Project_IECC_Project_Project_IECC_IECC2009_Project_Project_IECC_Project_Project_IECC_IECC2009_Certificate_ThermDistribSystems_Project_Project_IECC_Project_Project_IECC_IECC2009_Project_Project_IECC_Project_Project_IECC_IECC2009_Certificate_Project_Project_IECC_Project_Project_IECC_IECC2009_Project_Project_IECC_Project_Project_IECC_IECC2009_Certificate_ThermDistribSystems_Proposed_Project_Project_IECC_Project_Project_IECC_IECC2009_Project_Project_IECC_Project_Project_IECC_IECC2009_Certificate_Project_Project_IECC_Project_Project_IECC_IECC2009_Project_Project_IECC_Project_Project_IECC_IECC2009_Certificate_ThermDistribSystems_Project_Project_IECC_Project_Project_IECC_IECC2009_Project_Project_IECC_Project_Project_IECC_IECC2009_Certificate_Project_Project_IECC_Project_Project_IECC_IECC2009_Project_Project_IECC_Project_Project_IECC_IECC2009_Certificate_ThermDistribSystems_Proposed_System_MeasuredDuctLeakageRate_unit
Type extension of DuctLeakageRateType
Type hierarchy
Properties
content complex
Attributes
QName Type Use
unit DuctLeakageRateUnits2009 optional
Source
<xs:element name="MeasuredDuctLeakageRate">
  <xs:annotation>
    <xs:documentation>Measured duct leakage rate: x</xs:documentation>
  </xs:annotation>
  <xs:complexType>
    <xs:simpleContent>
      <xs:extension base="DuctLeakageRateType">
        <xs:attribute name="unit" type="DuctLeakageRateUnits2009">
        </xs:attribute>
      </xs:extension>
    </xs:simpleContent>
  </xs:complexType>
</xs:element>
Schema location file:/Users/ryanschmied/Downloads/ResXSDv3.1.07.xsd
Element IECC2009CertificateChecklistGroup / Section401_3
Namespace No namespace
Annotations
Certificate. Permanent certificate posted on/near electrical panel with energy values
Diagram
DiagramResXSDv3_1_07_xsd.tmp#BasicChecklistResultType
Type BasicChecklistResultType
Properties
content simple
Facets
enumeration PASSES
enumeration FAILS
Source
<xs:element name="Section401_3" type="BasicChecklistResultType">
  <xs:annotation>
    <xs:documentation>Certificate. Permanent certificate posted on/near electrical panel with energy values</xs:documentation>
  </xs:annotation>
</xs:element>
Schema location file:/Users/ryanschmied/Downloads/ResXSDv3.1.07.xsd
Element IECC2009CertificateChecklistGroup / Section402_4_1
Namespace No namespace
Annotations
Building thermal envelope. The building thermal envelope shall be durably sealed to limit infiltration.
Diagram
DiagramResXSDv3_1_07_xsd.tmp#BasicChecklistResultType
Type BasicChecklistResultType
Properties
content simple
Facets
enumeration PASSES
enumeration FAILS
Source
<xs:element name="Section402_4_1" type="BasicChecklistResultType">
  <xs:annotation>
    <xs:documentation>Building thermal envelope. The building thermal envelope shall be durably sealed to limit infiltration.</xs:documentation>
  </xs:annotation>
</xs:element>
Schema location file:/Users/ryanschmied/Downloads/ResXSDv3.1.07.xsd
Element IECC2009CertificateChecklistGroup / Section402_4_2_1
Namespace No namespace
Annotations
Testing option.  Building envelope tightness and insulation installation shall be considered acceptable when tested air leakage is less seven (7) air changes per hour at 50 Pa.
Diagram
DiagramResXSDv3_1_07_xsd.tmp#Section402_4_2_1Type
Type Section402_4_2_1Type
Properties
content simple
Source
<xs:element name="Section402_4_2_1" type="Section402_4_2_1Type">
  <xs:annotation>
    <xs:documentation>Testing option. Building envelope tightness and insulation installation shall be considered acceptable when tested air leakage is less seven (7) air changes per hour at 50 Pa.</xs:documentation>
  </xs:annotation>
</xs:element>
Schema location file:/Users/ryanschmied/Downloads/ResXSDv3.1.07.xsd
Element IECC2009CertificateChecklistGroup / Section402_4_2_2
Namespace No namespace
Annotations
Visual inspection option. Building envelope tightness and insulation installation shall be considered acceptable when the items listed in Table 402.4.2, applicable to the method of construction, are field verified.
Diagram
DiagramResXSDv3_1_07_xsd.tmp#Section402_4_2_2Type
Type Section402_4_2_2Type
Properties
content simple
Source
<xs:element name="Section402_4_2_2" type="Section402_4_2_2Type">
  <xs:annotation>
    <xs:documentation>Visual inspection option. Building envelope tightness and insulation installation shall be considered acceptable when the items listed in Table 402.4.2, applicable to the method of construction, are field verified.</xs:documentation>
  </xs:annotation>
</xs:element>
Schema location file:/Users/ryanschmied/Downloads/ResXSDv3.1.07.xsd
Element IECC2009CertificateChecklistGroup / Section402_4_3
Namespace No namespace
Annotations
Fireplaces. Wood-burning must have tight flue damper, outdoor combustion air
Diagram
DiagramResXSDv3_1_07_xsd.tmp#ChecklistResultType
Type ChecklistResultType
Properties
content simple
Source
<xs:element name="Section402_4_3" type="ChecklistResultType">
  <xs:annotation>
    <xs:documentation>Fireplaces. Wood-burning must have tight flue damper, outdoor combustion air</xs:documentation>
  </xs:annotation>
</xs:element>
Schema location file:/Users/ryanschmied/Downloads/ResXSDv3.1.07.xsd
Element IECC2009CertificateChecklistGroup / Section402_4_4
Namespace No namespace
Annotations
Fenestration air leakage. Windows, sliding glass doors, skylights (on label).
Swinging doors:
Diagram
DiagramResXSDv3_1_07_xsd.tmp#BasicChecklistResultType
Type BasicChecklistResultType
Properties
content simple
Facets
enumeration PASSES
enumeration FAILS
Source
<xs:element name="Section402_4_4" type="BasicChecklistResultType">
  <xs:annotation>
    <xs:documentation>Fenestration air leakage. Windows, sliding glass doors, skylights (on label). Swinging doors:</xs:documentation>
  </xs:annotation>
</xs:element>
Schema location file:/Users/ryanschmied/Downloads/ResXSDv3.1.07.xsd
Element IECC2009CertificateChecklistGroup / Section402_4_5
Namespace No namespace
Annotations
Recessed lighting.  IC-rated and air tight when in thermal envelope
Diagram
DiagramResXSDv3_1_07_xsd.tmp#ChecklistResultType
Type ChecklistResultType
Properties
content simple
Source
<xs:element name="Section402_4_5" type="ChecklistResultType">
  <xs:annotation>
    <xs:documentation>Recessed lighting. IC-rated and air tight when in thermal envelope</xs:documentation>
  </xs:annotation>
</xs:element>
Schema location file:/Users/ryanschmied/Downloads/ResXSDv3.1.07.xsd
Element IECC2009CertificateChecklistGroup / Section402_5
Namespace No namespace
Annotations
Maximum fenestration UFactor and SHGC. Area-weighted avg. maximum fenestration UFactor and SHGC do not exceed limits in Section 402.5.
Diagram
DiagramResXSDv3_1_07_xsd.tmp#MaxAreaWeightedUFactorResXSDv3_1_07_xsd.tmp#MaxAreaWeightedSHGCResXSDv3_1_07_xsd.tmp#IECC2009CertificateChecklistGroup_IECC2009CertificateChecklistGroup_Section402_5_Section402_5Result
Properties
content complex
Model
Children MaxAreaWeightedSHGC, MaxAreaWeightedUFactor, Section402_5Result
Instance
<Section402_5>
  <MaxAreaWeightedUFactor>{0,1}</MaxAreaWeightedUFactor>
  <MaxAreaWeightedSHGC>{0,1}</MaxAreaWeightedSHGC>
  <Section402_5Result>{1,1}</Section402_5Result>
</Section402_5>
Source
<xs:element name="Section402_5">
  <xs:annotation>
    <xs:documentation>Maximum fenestration UFactor and SHGC. Area-weighted avg. maximum fenestration UFactor and SHGC do not exceed limits in Section 402.5.</xs:documentation>
  </xs:annotation>
  <xs:complexType>
    <xs:all>
      <xs:element ref="MaxAreaWeightedUFactor" minOccurs="0"/>
      <xs:element ref="MaxAreaWeightedSHGC" minOccurs="0"/>
      <xs:element name="Section402_5Result" type="BasicChecklistResultType"/>
    </xs:all>
  </xs:complexType>
</xs:element>
Schema location file:/Users/ryanschmied/Downloads/ResXSDv3.1.07.xsd
Element IECC2009CertificateChecklistGroup / Section402_5 / Section402_5Result
Namespace No namespace
Diagram
DiagramResXSDv3_1_07_xsd.tmp#BasicChecklistResultType
Type BasicChecklistResultType
Properties
content simple
Facets
enumeration PASSES
enumeration FAILS
Source
<xs:element name="Section402_5Result" type="BasicChecklistResultType"/>
Schema location file:/Users/ryanschmied/Downloads/ResXSDv3.1.07.xsd
Element IECC2009CertificateChecklistGroup / Section403_1
Namespace No namespace
Annotations
Controls. Not less than one thermostat for each separate heating and cooling system
Diagram
DiagramResXSDv3_1_07_xsd.tmp#BasicChecklistResultType
Type BasicChecklistResultType
Properties
content simple
Facets
enumeration PASSES
enumeration FAILS
Source
<xs:element name="Section403_1" type="BasicChecklistResultType">
  <xs:annotation>
    <xs:documentation>Controls. Not less than one thermostat for each separate heating and cooling system</xs:documentation>
  </xs:annotation>
</xs:element>
Schema location file:/Users/ryanschmied/Downloads/ResXSDv3.1.07.xsd
Element IECC2009CertificateChecklistGroup / Section403_1_1
Namespace No namespace
Annotations
Programmable thermostat. Required when primary heating system is a forced air furnace.
Diagram
DiagramResXSDv3_1_07_xsd.tmp#BasicChecklistResultType
Type BasicChecklistResultType
Properties
content simple
Facets
enumeration PASSES
enumeration FAILS
Source
<xs:element name="Section403_1_1" type="BasicChecklistResultType">
  <xs:annotation>
    <xs:documentation>Programmable thermostat. Required when primary heating system is a forced air furnace.</xs:documentation>
  </xs:annotation>
</xs:element>
Schema location file:/Users/ryanschmied/Downloads/ResXSDv3.1.07.xsd
Element IECC2009CertificateChecklistGroup / Section403_1_2
Namespace No namespace
Annotations
Heat pump supplementary heat. Shall not operate, except during defrost, when the heat pump compressor can meet the heating load
Diagram
DiagramResXSDv3_1_07_xsd.tmp#ChecklistResultType
Type ChecklistResultType
Properties
content simple
Source
<xs:element name="Section403_1_2" type="ChecklistResultType">
  <xs:annotation>
    <xs:documentation>Heat pump supplementary heat. Shall not operate, except during defrost, when the heat pump compressor can meet the heating load</xs:documentation>
  </xs:annotation>
</xs:element>
Schema location file:/Users/ryanschmied/Downloads/ResXSDv3.1.07.xsd
Element IECC2009CertificateChecklistGroup / Section403_2_2a
Namespace No namespace
Annotations
Duct sealing. All ducts, air handlers, filter boxes and building cavities used as ducts shall be sealed. Joints and seams shall comply with Section M1601.4.1 of the International Residential Code.
Diagram
DiagramResXSDv3_1_07_xsd.tmp#ChecklistResultType
Type ChecklistResultType
Properties
content simple
Source
<xs:element name="Section403_2_2a" type="ChecklistResultType">
  <xs:annotation>
    <xs:documentation>Duct sealing. All ducts, air handlers, filter boxes and building cavities used as ducts shall be sealed. Joints and seams shall comply with Section M1601.4.1 of the International Residential Code.</xs:documentation>
  </xs:annotation>
</xs:element>
Schema location file:/Users/ryanschmied/Downloads/ResXSDv3.1.07.xsd
Element IECC2009CertificateChecklistGroup / Section403_2_2b
Namespace No namespace
Annotations
Duct testing. Required if air handler or any duct is outside of conditioned space and provide test results. Test to be done at rough-in or post-construction.
Diagram
DiagramResXSDv3_1_07_xsd.tmp#Section403_2_2bType
Type Section403_2_2bType
Properties
content simple
Facets
enumeration Total leakage at rough-in with air handler installed
enumeration Total leakage at rough-in without air handler installed
enumeration Post-construction leakage to outdoors
enumeration Post-construction total leakage
enumeration Home is Exempt from Duct Testing
Source
<xs:element name="Section403_2_2b" type="Section403_2_2bType">
  <xs:annotation>
    <xs:documentation>Duct testing. Required if air handler or any duct is outside of conditioned space and provide test results. Test to be done at rough-in or post-construction.</xs:documentation>
  </xs:annotation>
</xs:element>
Schema location file:/Users/ryanschmied/Downloads/ResXSDv3.1.07.xsd
Element IECC2009CertificateChecklistGroup / Section403_2_3
Namespace No namespace
Annotations
Building cavities. Framing cavities shall not be used as supply ducts.
Diagram
DiagramResXSDv3_1_07_xsd.tmp#BasicChecklistResultType
Type BasicChecklistResultType
Properties
content simple
Facets
enumeration PASSES
enumeration FAILS
Source
<xs:element name="Section403_2_3" type="BasicChecklistResultType">
  <xs:annotation>
    <xs:documentation>Building cavities. Framing cavities shall not be used as supply ducts.</xs:documentation>
  </xs:annotation>
</xs:element>
Schema location file:/Users/ryanschmied/Downloads/ResXSDv3.1.07.xsd
Element IECC2009CertificateChecklistGroup / Section403_3
Namespace No namespace
Annotations
Mechanical system piping insulation. Mechanical system piping shall be insulated
Diagram
DiagramResXSDv3_1_07_xsd.tmp#BasicChecklistResultType
Type BasicChecklistResultType
Properties
content simple
Facets
enumeration PASSES
enumeration FAILS
Source
<xs:element name="Section403_3" type="BasicChecklistResultType">
  <xs:annotation>
    <xs:documentation>Mechanical system piping insulation. Mechanical system piping shall be insulated</xs:documentation>
  </xs:annotation>
</xs:element>
Schema location file:/Users/ryanschmied/Downloads/ResXSDv3.1.07.xsd
Element IECC2009CertificateChecklistGroup / Section403_4
Namespace No namespace
Annotations
Circulating hot water systems. All circulating hot water piping shall be insulated to at least R-2. Systems shall have automatic or readily accessible manual switch to turn off pump when not in use.
Diagram
DiagramResXSDv3_1_07_xsd.tmp#ChecklistResultType
Type ChecklistResultType
Properties
content simple
Source
<xs:element name="Section403_4" type="ChecklistResultType">
  <xs:annotation>
    <xs:documentation>Circulating hot water systems. All circulating hot water piping shall be insulated to at least R-2. Systems shall have automatic or readily accessible manual switch to turn off pump when not in use.</xs:documentation>
  </xs:annotation>
</xs:element>
Schema location file:/Users/ryanschmied/Downloads/ResXSDv3.1.07.xsd
Element IECC2009CertificateChecklistGroup / Section403_5
Namespace No namespace
Annotations
Mechanical ventilation. Outdoor air intakes and exhaust shall have automatic or gravity dampers that close when system is not operating.
Diagram
DiagramResXSDv3_1_07_xsd.tmp#ChecklistResultType
Type ChecklistResultType
Properties
content simple
Source
<xs:element name="Section403_5" type="ChecklistResultType">
  <xs:annotation>
    <xs:documentation>Mechanical ventilation. Outdoor air intakes and exhaust shall have automatic or gravity dampers that close when system is not operating.</xs:documentation>
  </xs:annotation>
</xs:element>
Schema location file:/Users/ryanschmied/Downloads/ResXSDv3.1.07.xsd
Element IECC2009CertificateChecklistGroup / Section403_6
Namespace No namespace
Annotations
Equipment sizing. Heating and cooling equipment sized in accordance with M1401.3 of the International Residential Code.
Diagram
DiagramResXSDv3_1_07_xsd.tmp#BasicChecklistResultType
Type BasicChecklistResultType
Properties
content simple
Facets
enumeration PASSES
enumeration FAILS
Source
<xs:element name="Section403_6" type="BasicChecklistResultType">
  <xs:annotation>
    <xs:documentation>Equipment sizing. Heating and cooling equipment sized in accordance with M1401.3 of the International Residential Code.</xs:documentation>
  </xs:annotation>
</xs:element>
Schema location file:/Users/ryanschmied/Downloads/ResXSDv3.1.07.xsd
Element IECC2009CertificateChecklistGroup / Section403_7
Namespace No namespace
Annotations
Systems serving multiple dwelling units. Shall comply with 503 and 504 in lieu of 403.
Diagram
DiagramResXSDv3_1_07_xsd.tmp#ChecklistResultType
Type ChecklistResultType
Properties
content simple
Source
<xs:element name="Section403_7" type="ChecklistResultType">
  <xs:annotation>
    <xs:documentation>Systems serving multiple dwelling units. Shall comply with 503 and 504 in lieu of 403.</xs:documentation>
  </xs:annotation>
</xs:element>
Schema location file:/Users/ryanschmied/Downloads/ResXSDv3.1.07.xsd
Element IECC2009CertificateChecklistGroup / Section403_8
Namespace No namespace
Annotations
Snow melt system controls. Shall include automatic controls capable of shutting off the system when pavement temperature is ≥ 50°F; and auto or manual controls that will allow shutoff when outdoor temperature is ≥ 40°F
Diagram
DiagramResXSDv3_1_07_xsd.tmp#ChecklistResultType
Type ChecklistResultType
Properties
content simple
Source
<xs:element name="Section403_8" type="ChecklistResultType">
  <xs:annotation>
    <xs:documentation>Snow melt system controls. Shall include automatic controls capable of shutting off the system when pavement temperature is ≥ 50°F; and auto or manual controls that will allow shutoff when outdoor temperature is ≥ 40°F</xs:documentation>
  </xs:annotation>
</xs:element>
Schema location file:/Users/ryanschmied/Downloads/ResXSDv3.1.07.xsd
Element IECC2009CertificateChecklistGroup / Section403_9
Namespace No namespace
Annotations
Pools. Heaters, time switches and covers shall comply with this section
Diagram
DiagramResXSDv3_1_07_xsd.tmp#ChecklistResultType
Type ChecklistResultType
Properties
content simple
Source
<xs:element name="Section403_9" type="ChecklistResultType">
  <xs:annotation>
    <xs:documentation>Pools. Heaters, time switches and covers shall comply with this section</xs:documentation>
  </xs:annotation>
</xs:element>
Schema location file:/Users/ryanschmied/Downloads/ResXSDv3.1.07.xsd
Element IECC2009CertificateChecklistGroup / SectionR405_2
Namespace No namespace
Annotations
Mandatory requirements. All supply and return ducts not completely inside the thermal envelope shall be insulated to a minimum of R-6.
Diagram
DiagramResXSDv3_1_07_xsd.tmp#ChecklistResultType
Type ChecklistResultType
Properties
content simple
Source
<xs:element name="SectionR405_2" type="ChecklistResultType">
  <xs:annotation>
    <xs:documentation>Mandatory requirements. All supply and return ducts not completely inside the thermal envelope shall be insulated to a minimum of R-6.</xs:documentation>
  </xs:annotation>
</xs:element>
Schema location file:/Users/ryanschmied/Downloads/ResXSDv3.1.07.xsd
Element Project / IECC / IECC2018
Namespace No namespace
Annotations
2018 IECC Simulated Performance Alternative Compliance Certificate
Diagram
DiagramResXSDv3_1_07_xsd.tmp#ComplianceMetricsResXSDv3_1_07_xsd.tmp#Project_Project_IECC_Project_Project_IECC_IECC2018_PermitResXSDv3_1_07_xsd.tmp#Project_Project_IECC_Project_Project_IECC_IECC2018_Certificate
Properties
content complex
minOccurs 0
Model
Children Certificate, ComplianceMetrics, Permit
Instance
<IECC2018>
  <ComplianceMetrics>{1,1}</ComplianceMetrics>
  <Permit>{0,1}</Permit>
  <Certificate>{0,1}</Certificate>
</IECC2018>
Asserts
Test XPath default namespace Annotation
((ComplianceMetrics = 'Source Energy Use') or ((ComplianceMetrics = 'Annual Energy Cost') and (not(Permit) or (exists(Permit/AnnualEnergyCost) and not(Permit/AnnualSourceEnergyUse))) and (not(Certificate) or (exists(Certificate/AnnualEnergyCost) and not(Certificate/AnnualSourceEnergyUse)))))
((ComplianceMetrics = 'Annual Energy Cost') or ((ComplianceMetrics = 'Source Energy Use') and (not(Permit) or (exists(Permit/AnnualSourceEnergyUse) and not(Permit/AnnualEnergyCost))) and (not(Certificate) or (exists(Certificate/AnnualSourceEnergyUse) and not(Certificate/AnnualEnergyCost)))))
Source
<xs:element name="IECC2018" minOccurs="0">
  <xs:annotation>
    <xs:documentation>2018 IECC Simulated Performance Alternative Compliance Certificate</xs:documentation>
  </xs:annotation>
  <xs:complexType>
    <xs:all>
      <xs:element ref="ComplianceMetrics"/>
      <xs:element name="Permit" minOccurs="0">
        <xs:annotation>
          <xs:documentation>Compliance Report for Permit Application</xs:documentation>
        </xs:annotation>
        <xs:complexType>
          <xs:all>
            <xs:element ref="WorstCase"/>
            <xs:element name="AnnualEnergyCost" minOccurs="0">
              <xs:complexType>
                <xs:group ref="AnnualEnergyCostComplianceGroup2018"/>
              </xs:complexType>
            </xs:element>
            <xs:element name="AnnualSourceEnergyUse" minOccurs="0">
              <xs:complexType>
                <xs:group ref="AnnualSourceEnergyUseComplianceGroup2018"/>
              </xs:complexType>
            </xs:element>
            <xs:group ref="KeyBuildingDesignGroup"/>
            <xs:group ref="ProjectInfoGroup"/>
            <xs:element ref="AboveGradeWalls"/>
            <xs:element ref="BasementCrawlSpaceWalls"/>
            <xs:element ref="AboveGradeFloors"/>
            <xs:element ref="Ceilings"/>
            <xs:element ref="Roofs"/>
            <xs:element ref="Attics"/>
            <xs:element ref="Foundations"/>
            <xs:element ref="OpaqueDoors"/>
            <xs:element ref="VFenestration"/>
            <xs:element ref="Skylights"/>
            <xs:element name="AirExchangeRate">
              <xs:complexType>
                <xs:sequence>
                  <xs:element name="Proposed">
                    <xs:annotation>
                      <xs:documentation>Proposed Design Inputs Air Exchange Rate for Permit Application</xs:documentation>
                    </xs:annotation>
                    <xs:complexType>
                      <xs:all>
                        <xs:element ref="EnvelopeLeakageRate"/>
                        <xs:element ref="MechVentRate"/>
                      </xs:all>
                    </xs:complexType>
                  </xs:element>
                  <xs:element name="Standard">
                    <xs:annotation>
                      <xs:documentation>Std Reference Design Air Exchange Rate</xs:documentation>
                    </xs:annotation>
                    <xs:complexType>
                      <xs:all>
                        <xs:element ref="EnvelopeLeakageRate"/>
                        <xs:element ref="MechVentRate"/>
                      </xs:all>
                    </xs:complexType>
                  </xs:element>
                </xs:sequence>
              </xs:complexType>
            </xs:element>
            <xs:element ref="MechVentEnergy"/>
            <xs:element ref="HeatingSystems"/>
            <xs:element ref="CoolingSystems"/>
            <xs:element ref="ServiceWaterHeating"/>
            <xs:element name="ThermDistribSystems">
              <xs:complexType>
                <xs:sequence>
                  <xs:element name="Proposed">
                    <xs:complexType>
                      <xs:sequence>
                        <xs:element name="System" minOccurs="1" maxOccurs="100">
                          <xs:complexType>
                            <xs:all>
                              <xs:element ref="SupplyDuctInsulation"/>
                              <xs:element ref="PerSupplyDuctCondSpace"/>
                              <xs:element ref="ReturnDuctInsulation"/>
                              <xs:element ref="PerReturnDuctCondSpace"/>
                              <xs:element ref="ProposedDuctLeakageRate"/>
                              <xs:element ref="AirHandlerLocation"/>
                            </xs:all>
                          </xs:complexType>
                        </xs:element>
                      </xs:sequence>
                      <xs:attribute name="NumThermDistribSystems" type="xs:int" default="1"/>
                      <xs:assert test="(@NumThermDistribSystems = count(System))"/>
                    </xs:complexType>
                  </xs:element>
                  <xs:element name="Standard">
                    <xs:complexType>
                      <xs:sequence>
                        <xs:element name="System" minOccurs="1" maxOccurs="100">
                          <xs:complexType>
                            <xs:all>
                              <xs:element ref="SupplyDuctInsulation"/>
                              <xs:element ref="ReturnDuctInsulation"/>
                            </xs:all>
                          </xs:complexType>
                        </xs:element>
                      </xs:sequence>
                      <xs:attribute name="NumThermDistribSystems" type="xs:int" default="1"/>
                      <xs:assert test="(@NumThermDistribSystems = count(System))"/>
                    </xs:complexType>
                  </xs:element>
                </xs:sequence>
              </xs:complexType>
            </xs:element>
            <xs:group ref="IECC2018PermitChecklistGroup"/>
          </xs:all>
          <xs:assert test="AboveGradeWalls/Proposed/@NumAboveGradeWalls = AboveGradeWalls/Standard/@NumAboveGradeWalls" xerces:message="The number of above grade walls for proposed and standard design inputs should match!"/>
          <xs:assert test="BasementCrawlSpaceWalls/Proposed/@NumBasementCrawlSpaceWalls = BasementCrawlSpaceWalls/Standard/@NumBasementCrawlSpaceWalls" xerces:message="The number of basement crawlspace walls for proposed and standard design inputs should match!"/>
          <xs:assert test="AboveGradeFloors/Proposed/@NumAboveGradeFloors = AboveGradeFloors/Standard/@NumAboveGradeFloors" xerces:message="The number of above grade floors for proposed and standard design inputs should match!"/>
          <xs:assert test="Ceilings/Proposed/@NumCeilings = Ceilings/Standard/@NumCeilings" xerces:message="The number of celilings for proposed and standard design inputs should match!"/>
          <xs:assert test="Roofs/Proposed/@NumRoofs = Roofs/Standard/@NumRoofs" xerces:message="The number of roofs for proposed and standard design inputs should match!"/>
          <xs:assert test="Foundations/Proposed/@NumFoundations = Foundations/Standard/@NumFoundations" xerces:message="The number of foundations for proposed and standard design inputs should match!"/>
          <xs:assert test="HeatingSystems/Proposed/HVACHeatingSystems/@NumHVACHeatingSystems = HeatingSystems/Standard/HVACHeatingSystems/@NumHVACHeatingSystems" xerces:message="The number of HVAC Heating systems for proposed and standard design inputs should match!"/>
          <xs:assert test="CoolingSystems/Proposed/HVACCoolingSystems/@NumHVACCoolingSystems = CoolingSystems/Standard/HVACCoolingSystems/@NumHVACCoolingSystems" xerces:message="The number of HVAC Cooling systems for proposed and standard design inputs should match!"/>
          <xs:assert test="ThermDistribSystems/Proposed/@NumThermDistribSystems = ThermDistribSystems/Standard/@NumThermDistribSystems" xerces:message="The number of Thermal Distribution systems for proposed and standard design inputs should match!"/>
        </xs:complexType>
      </xs:element>
      <xs:element name="Certificate" minOccurs="0">
        <xs:annotation>
          <xs:documentation>Compliance Report for Certificate of Occupancy</xs:documentation>
        </xs:annotation>
        <xs:complexType>
          <xs:all>
            <xs:element ref="PermitID" minOccurs="0"/>
            <xs:element ref="ReportDateCompleted" minOccurs="1"/>
            <xs:element name="AnnualEnergyCost" minOccurs="0">
              <xs:complexType>
                <xs:group ref="AnnualEnergyCostComplianceGroup2018"/>
              </xs:complexType>
            </xs:element>
            <xs:element name="AnnualSourceEnergyUse" minOccurs="0">
              <xs:complexType>
                <xs:group ref="AnnualSourceEnergyUseComplianceGroup2018"/>
              </xs:complexType>
            </xs:element>
            <xs:group ref="KeyBuildingDesignGroup"/>
            <xs:group ref="ProjectInfoGroup"/>
            <xs:element ref="AboveGradeWalls"/>
            <xs:element ref="BasementCrawlSpaceWalls"/>
            <xs:element ref="AboveGradeFloors"/>
            <xs:element ref="Ceilings"/>
            <xs:element ref="Roofs"/>
            <xs:element ref="Attics"/>
            <xs:element ref="Foundations"/>
            <xs:element ref="OpaqueDoors"/>
            <xs:element ref="VFenestration"/>
            <xs:element ref="Skylights"/>
            <xs:element name="AirExchangeRate">
              <xs:complexType>
                <xs:sequence>
                  <xs:element name="Proposed">
                    <xs:annotation>
                      <xs:documentation>Proposed Design Inputs Air Exchange Rate for Certificate of Occupancy</xs:documentation>
                    </xs:annotation>
                    <xs:complexType>
                      <xs:all>
                        <xs:element ref="EnvelopeLeakageRate"/>
                        <xs:element ref="MechVentRate"/>
                      </xs:all>
                    </xs:complexType>
                  </xs:element>
                  <xs:element name="Standard">
                    <xs:annotation>
                      <xs:documentation>Std Reference Design Air Exchange Rate</xs:documentation>
                    </xs:annotation>
                    <xs:complexType>
                      <xs:all>
                        <xs:element ref="EnvelopeLeakageRate"/>
                        <xs:element ref="MechVentRate"/>
                      </xs:all>
                    </xs:complexType>
                  </xs:element>
                </xs:sequence>
              </xs:complexType>
            </xs:element>
            <xs:element ref="MechVentEnergy"/>
            <xs:element ref="HeatingSystems"/>
            <xs:element ref="CoolingSystems"/>
            <xs:element ref="ServiceWaterHeating"/>
            <xs:element name="ThermDistribSystems">
              <xs:complexType>
                <xs:sequence>
                  <xs:element name="Proposed">
                    <xs:complexType>
                      <xs:sequence>
                        <xs:element name="System" minOccurs="1" maxOccurs="100">
                          <xs:complexType>
                            <xs:all>
                              <xs:element ref="SupplyDuctInsulation"/>
                              <xs:element ref="PerSupplyDuctCondSpace"/>
                              <xs:element ref="ReturnDuctInsulation"/>
                              <xs:element ref="PerReturnDuctCondSpace"/>
                              <xs:element ref="MeasuredDuctLeakageRate"/>
                              <xs:element ref="AirHandlerLocation"/>
                            </xs:all>
                          </xs:complexType>
                        </xs:element>
                      </xs:sequence>
                      <xs:attribute name="NumThermDistribSystems" type="xs:int" default="1"/>
                      <xs:assert test="(@NumThermDistribSystems = count(System))"/>
                    </xs:complexType>
                  </xs:element>
                  <xs:element name="Standard">
                    <xs:complexType>
                      <xs:sequence>
                        <xs:element name="System" minOccurs="1" maxOccurs="100">
                          <xs:complexType>
                            <xs:all>
                              <xs:element ref="SupplyDuctInsulation"/>
                              <xs:element ref="ReturnDuctInsulation"/>
                            </xs:all>
                          </xs:complexType>
                        </xs:element>
                      </xs:sequence>
                      <xs:attribute name="NumThermDistribSystems" type="xs:int" default="1"/>
                      <xs:assert test="(@NumThermDistribSystems = count(System))"/>
                    </xs:complexType>
                  </xs:element>
                </xs:sequence>
              </xs:complexType>
            </xs:element>
            <xs:group ref="IECC2018CertificateChecklistGroup"/>
          </xs:all>
          <xs:assert test="AboveGradeWalls/Proposed/@NumAboveGradeWalls = AboveGradeWalls/Standard/@NumAboveGradeWalls" xerces:message="The number of above grade walls for proposed and standard design inputs should match!"/>
          <xs:assert test="BasementCrawlSpaceWalls/Proposed/@NumBasementCrawlSpaceWalls = BasementCrawlSpaceWalls/Standard/@NumBasementCrawlSpaceWalls" xerces:message="The number of basement crawlspace walls for proposed and standard design inputs should match!"/>
          <xs:assert test="AboveGradeFloors/Proposed/@NumAboveGradeFloors = AboveGradeFloors/Standard/@NumAboveGradeFloors" xerces:message="The number of above grade floors for proposed and standard design inputs should match!"/>
          <xs:assert test="Ceilings/Proposed/@NumCeilings = Ceilings/Standard/@NumCeilings" xerces:message="The number of celilings for proposed and standard design inputs should match!"/>
          <xs:assert test="Roofs/Proposed/@NumRoofs = Roofs/Standard/@NumRoofs" xerces:message="The number of roofs for proposed and standard design inputs should match!"/>
          <xs:assert test="Foundations/Proposed/@NumFoundations = Foundations/Standard/@NumFoundations" xerces:message="The number of foundations for proposed and standard design inputs should match!"/>
          <xs:assert test="HeatingSystems/Proposed/HVACHeatingSystems/@NumHVACHeatingSystems = HeatingSystems/Standard/HVACHeatingSystems/@NumHVACHeatingSystems" xerces:message="The number of HVAC Heating systems for proposed and standard design inputs should match!"/>
          <xs:assert test="CoolingSystems/Proposed/HVACCoolingSystems/@NumHVACCoolingSystems = CoolingSystems/Standard/HVACCoolingSystems/@NumHVACCoolingSystems" xerces:message="The number of HVAC Cooling systems for proposed and standard design inputs should match!"/>
          <xs:assert test="ThermDistribSystems/Proposed/@NumThermDistribSystems = ThermDistribSystems/Standard/@NumThermDistribSystems" xerces:message="The number of Thermal Distribution systems for proposed and standard design inputs should match!"/>
        </xs:complexType>
      </xs:element>
    </xs:all>
    <xs:assert test="((ComplianceMetrics = 'Source Energy Use') or ((ComplianceMetrics = 'Annual Energy Cost') and (not(Permit) or (exists(Permit/AnnualEnergyCost) and not(Permit/AnnualSourceEnergyUse))) and (not(Certificate) or (exists(Certificate/AnnualEnergyCost) and not(Certificate/AnnualSourceEnergyUse)))))" xerces:message="If ComplianceMetrics is Annual Energy Cost then AnnualEnergyCost must exist in Permit and Certificate reports and AnnualSourceEnergyUse must not exist."/>
    <xs:assert test="((ComplianceMetrics = 'Annual Energy Cost') or ((ComplianceMetrics = 'Source Energy Use') and (not(Permit) or (exists(Permit/AnnualSourceEnergyUse) and not(Permit/AnnualEnergyCost))) and (not(Certificate) or (exists(Certificate/AnnualSourceEnergyUse) and not(Certificate/AnnualEnergyCost)))))" xerces:message="If ComplianceMetrics is Source Energy Use then AnnualSourceEnergyUse must exist in Permit and Certificate reports and AnnualEnergyCost must not exist."/>
  </xs:complexType>
</xs:element>
Schema location file:/Users/ryanschmied/Downloads/ResXSDv3.1.07.xsd
Element Project / IECC / IECC2018 / Permit
Namespace No namespace
Annotations
Compliance Report for Permit Application
Diagram
DiagramResXSDv3_1_07_xsd.tmp#WorstCaseResXSDv3_1_07_xsd.tmp#Project_Project_IECC_Project_Project_IECC_IECC2018_Project_Project_IECC_Project_Project_IECC_IECC2018_Permit_AnnualEnergyCostResXSDv3_1_07_xsd.tmp#Project_Project_IECC_Project_Project_IECC_IECC2018_Project_Project_IECC_Project_Project_IECC_IECC2018_Permit_AnnualSourceEnergyUseResXSDv3_1_07_xsd.tmp#CeilingUnderVenAtticRValueResXSDv3_1_07_xsd.tmp#SealAtticAssemblyRValueResXSDv3_1_07_xsd.tmp#AboveGradeWallsRValueResXSDv3_1_07_xsd.tmp#BasementInteriorWallRValueResXSDv3_1_07_xsd.tmp#BasementExteriorWallRValueResXSDv3_1_07_xsd.tmp#CrawlspaceWallRValueResXSDv3_1_07_xsd.tmp#ExposedFloorRValueResXSDv3_1_07_xsd.tmp#SlabEdgeRValueResXSDv3_1_07_xsd.tmp#UnderSlabRValueResXSDv3_1_07_xsd.tmp#DuctInsulationRValueResXSDv3_1_07_xsd.tmp#EnvelopeLeakageRateResXSDv3_1_07_xsd.tmp#WindowUoResXSDv3_1_07_xsd.tmp#WindowSHGCResXSDv3_1_07_xsd.tmp#HVACHeatingSystemsResXSDv3_1_07_xsd.tmp#HVACCoolingSystemsResXSDv3_1_07_xsd.tmp#HotWaterSystemsResXSDv3_1_07_xsd.tmp#KeyBuildingDesignGroupResXSDv3_1_07_xsd.tmp#LotNumberResXSDv3_1_07_xsd.tmp#CodeAnalystResXSDv3_1_07_xsd.tmp#StatusResXSDv3_1_07_xsd.tmp#HomeTypeIDResXSDv3_1_07_xsd.tmp#ConditionedAreaResXSDv3_1_07_xsd.tmp#ConditionedVolumeResXSDv3_1_07_xsd.tmp#NumberBedroomsResXSDv3_1_07_xsd.tmp#SoftwareResXSDv3_1_07_xsd.tmp#SoftwareVersionResXSDv3_1_07_xsd.tmp#StoriesAboveGradeResXSDv3_1_07_xsd.tmp#OrientationResXSDv3_1_07_xsd.tmp#ProjectInfoGroupResXSDv3_1_07_xsd.tmp#AboveGradeWallsResXSDv3_1_07_xsd.tmp#BasementCrawlSpaceWallsResXSDv3_1_07_xsd.tmp#AboveGradeFloorsResXSDv3_1_07_xsd.tmp#CeilingsResXSDv3_1_07_xsd.tmp#RoofsResXSDv3_1_07_xsd.tmp#AtticsResXSDv3_1_07_xsd.tmp#FoundationsResXSDv3_1_07_xsd.tmp#OpaqueDoorsResXSDv3_1_07_xsd.tmp#VFenestrationResXSDv3_1_07_xsd.tmp#SkylightsResXSDv3_1_07_xsd.tmp#Project_Project_IECC_Project_Project_IECC_IECC2018_Project_Project_IECC_Project_Project_IECC_IECC2018_Permit_AirExchangeRateResXSDv3_1_07_xsd.tmp#MechVentEnergyResXSDv3_1_07_xsd.tmp#HeatingSystemsResXSDv3_1_07_xsd.tmp#CoolingSystemsResXSDv3_1_07_xsd.tmp#ServiceWaterHeatingResXSDv3_1_07_xsd.tmp#Project_Project_IECC_Project_Project_IECC_IECC2018_Project_Project_IECC_Project_Project_IECC_IECC2018_Permit_ThermDistribSystemsResXSDv3_1_07_xsd.tmp#IECC2018PermitChecklistGroup_R401_3ResXSDv3_1_07_xsd.tmp#IECC2018PermitChecklistGroup_R402_1_1ResXSDv3_1_07_xsd.tmp#IECC2018PermitChecklistGroup_R402_4_1ResXSDv3_1_07_xsd.tmp#IECC2018PermitChecklistGroup_R402_4_1_1ResXSDv3_1_07_xsd.tmp#IECC2018PermitChecklistGroup_R402_4_1_2ResXSDv3_1_07_xsd.tmp#IECC2018PermitChecklistGroup_R402_4_2ResXSDv3_1_07_xsd.tmp#IECC2018PermitChecklistGroup_R402_4_3aResXSDv3_1_07_xsd.tmp#IECC2018PermitChecklistGroup_R402_4_3bResXSDv3_1_07_xsd.tmp#IECC2018PermitChecklistGroup_R402_4_4ResXSDv3_1_07_xsd.tmp#IECC2018PermitChecklistGroup_R402_4_5ResXSDv3_1_07_xsd.tmp#IECC2018PermitChecklistGroup_R402_5ResXSDv3_1_07_xsd.tmp#IECC2018PermitChecklistGroup_R403_1ResXSDv3_1_07_xsd.tmp#IECC2018PermitChecklistGroup_R403_1_1ResXSDv3_1_07_xsd.tmp#IECC2018PermitChecklistGroup_R403_1_2ResXSDv3_1_07_xsd.tmp#IECC2018PermitChecklistGroup_R403_3_2ResXSDv3_1_07_xsd.tmp#IECC2018PermitChecklistGroup_R403_3_2_1ResXSDv3_1_07_xsd.tmp#IECC2018PermitChecklistGroup_R403_3_3ResXSDv3_1_07_xsd.tmp#IECC2018PermitChecklistGroup_R403_3_5ResXSDv3_1_07_xsd.tmp#IECC2018PermitChecklistGroup_R403_4ResXSDv3_1_07_xsd.tmp#IECC2018PermitChecklistGroup_R403_4_1ResXSDv3_1_07_xsd.tmp#IECC2018PermitChecklistGroup_R403_5_1ResXSDv3_1_07_xsd.tmp#IECC2018PermitChecklistGroup_R403_5_1_1ResXSDv3_1_07_xsd.tmp#IECC2018PermitChecklistGroup_R403_5_1_2ResXSDv3_1_07_xsd.tmp#IECC2018PermitChecklistGroup_R403_6ResXSDv3_1_07_xsd.tmp#IECC2018PermitChecklistGroup_R403_6_1ResXSDv3_1_07_xsd.tmp#IECC2018PermitChecklistGroup_R403_7ResXSDv3_1_07_xsd.tmp#IECC2018PermitChecklistGroup_R403_8ResXSDv3_1_07_xsd.tmp#IECC2018PermitChecklistGroup_R403_9ResXSDv3_1_07_xsd.tmp#IECC2018PermitChecklistGroup_R403_10ResXSDv3_1_07_xsd.tmp#IECC2018PermitChecklistGroup_R403_11ResXSDv3_1_07_xsd.tmp#IECC2018PermitChecklistGroup_R404_1ResXSDv3_1_07_xsd.tmp#IECC2018PermitChecklistGroup_R404_1_1ResXSDv3_1_07_xsd.tmp#IECC2018PermitChecklistGroup
Properties
content complex
minOccurs 0
Model
Children AboveGradeFloors, AboveGradeWalls, AboveGradeWallsRValue, AirExchangeRate, AnnualEnergyCost, AnnualSourceEnergyUse, Attics, BasementCrawlSpaceWalls, BasementExteriorWallRValue, BasementInteriorWallRValue, CeilingUnderVenAtticRValue, Ceilings, CodeAnalyst, ConditionedArea, ConditionedVolume, CoolingSystems, CrawlspaceWallRValue, DuctInsulationRValue, EnvelopeLeakageRate, ExposedFloorRValue, Foundations, HVACCoolingSystems, HVACHeatingSystems, HeatingSystems, HomeTypeID, HotWaterSystems, LotNumber, MechVentEnergy, NumberBedrooms, OpaqueDoors, Orientation, R401_3, R402_1_1, R402_4_1, R402_4_1_1, R402_4_1_2, R402_4_2, R402_4_3a, R402_4_3b, R402_4_4, R402_4_5, R402_5, R403_1, R403_10, R403_11, R403_1_1, R403_1_2, R403_3_2, R403_3_2_1, R403_3_3, R403_3_5, R403_4, R403_4_1, R403_5_1, R403_5_1_1, R403_5_1_2, R403_6, R403_6_1, R403_7, R403_8, R403_9, R404_1, R404_1_1, Roofs, SealAtticAssemblyRValue, ServiceWaterHeating, Skylights, SlabEdgeRValue, Software, SoftwareVersion, Status, StoriesAboveGrade, ThermDistribSystems, UnderSlabRValue, VFenestration, WindowSHGC, WindowUo, WorstCase
Instance
<Permit>
  <WorstCase>{1,1}</WorstCase>
  <AnnualEnergyCost>{0,1}</AnnualEnergyCost>
  <AnnualSourceEnergyUse>{0,1}</AnnualSourceEnergyUse>
  <CeilingUnderVenAtticRValue>{1,1}</CeilingUnderVenAtticRValue>
  <SealAtticAssemblyRValue>{1,1}</SealAtticAssemblyRValue>
  <AboveGradeWallsRValue>{1,1}</AboveGradeWallsRValue>
  <BasementInteriorWallRValue>{1,1}</BasementInteriorWallRValue>
  <BasementExteriorWallRValue>{1,1}</BasementExteriorWallRValue>
  <CrawlspaceWallRValue>{1,1}</CrawlspaceWallRValue>
  <ExposedFloorRValue>{1,1}</ExposedFloorRValue>
  <SlabEdgeRValue>{1,1}</SlabEdgeRValue>
  <UnderSlabRValue>{1,1}</UnderSlabRValue>
  <DuctInsulationRValue>{1,1}</DuctInsulationRValue>
  <EnvelopeLeakageRate unit="ACH50">{1,1}</EnvelopeLeakageRate>
  <WindowUo>{1,1}</WindowUo>
  <WindowSHGC>{1,1}</WindowSHGC>
  <HVACHeatingSystems NumHVACHeatingSystems="1">{1,1}</HVACHeatingSystems>
  <HVACCoolingSystems NumHVACCoolingSystems="1">{1,1}</HVACCoolingSystems>
  <HotWaterSystems NumHotWaterSystems="1">{1,1}</HotWaterSystems>
  <LotNumber>{1,1}</LotNumber>
  <CodeAnalyst>{1,1}</CodeAnalyst>
  <Status>{1,1}</Status>
  <HomeTypeID>{1,1}</HomeTypeID>
  <ConditionedArea unit="sq.ft.">{1,1}</ConditionedArea>
  <ConditionedVolume>{1,1}</ConditionedVolume>
  <NumberBedrooms>{1,1}</NumberBedrooms>
  <Software>{1,1}</Software>
  <SoftwareVersion>{1,1}</SoftwareVersion>
  <StoriesAboveGrade>{1,1}</StoriesAboveGrade>
  <Orientation>{1,1}</Orientation>
  <AboveGradeWalls>{1,1}</AboveGradeWalls>
  <BasementCrawlSpaceWalls>{1,1}</BasementCrawlSpaceWalls>
  <AboveGradeFloors>{1,1}</AboveGradeFloors>
  <Ceilings>{1,1}</Ceilings>
  <Roofs>{1,1}</Roofs>
  <Attics>{1,1}</Attics>
  <Foundations>{1,1}</Foundations>
  <OpaqueDoors>{1,1}</OpaqueDoors>
  <VFenestration>{1,1}</VFenestration>
  <Skylights>{1,1}</Skylights>
  <AirExchangeRate>{1,1}</AirExchangeRate>
  <MechVentEnergy>{1,1}</MechVentEnergy>
  <HeatingSystems>{1,1}</HeatingSystems>
  <CoolingSystems>{1,1}</CoolingSystems>
  <ServiceWaterHeating>{1,1}</ServiceWaterHeating>
  <ThermDistribSystems>{1,1}</ThermDistribSystems>
  <R401_3>{1,1}</R401_3>
  <R402_1_1>{1,1}</R402_1_1>
  <R402_4_1>{1,1}</R402_4_1>
  <R402_4_1_1>{1,1}</R402_4_1_1>
  <R402_4_1_2>{1,1}</R402_4_1_2>
  <R402_4_2>{1,1}</R402_4_2>
  <R402_4_3a>{1,1}</R402_4_3a>
  <R402_4_3b>{1,1}</R402_4_3b>
  <R402_4_4>{1,1}</R402_4_4>
  <R402_4_5>{1,1}</R402_4_5>
  <R402_5>{1,1}</R402_5>
  <R403_1>{1,1}</R403_1>
  <R403_1_1>{1,1}</R403_1_1>
  <R403_1_2>{1,1}</R403_1_2>
  <R403_3_2>{1,1}</R403_3_2>
  <R403_3_2_1>{1,1}</R403_3_2_1>
  <R403_3_3>{1,1}</R403_3_3>
  <R403_3_5>{1,1}</R403_3_5>
  <R403_4>{1,1}</R403_4>
  <R403_4_1>{1,1}</R403_4_1>
  <R403_5_1>{1,1}</R403_5_1>
  <R403_5_1_1>{1,1}</R403_5_1_1>
  <R403_5_1_2>{1,1}</R403_5_1_2>
  <R403_6>{1,1}</R403_6>
  <R403_6_1>{1,1}</R403_6_1>
  <R403_7>{1,1}</R403_7>
  <R403_8>{1,1}</R403_8>
  <R403_9>{1,1}</R403_9>
  <R403_10>{1,1}</R403_10>
  <R403_11>{1,1}</R403_11>
  <R404_1>{1,1}</R404_1>
  <R404_1_1>{1,1}</R404_1_1>
</Permit>
Asserts
Test XPath default namespace Annotation
AboveGradeWalls/Proposed/@NumAboveGradeWalls = AboveGradeWalls/Standard/@NumAboveGradeWalls
BasementCrawlSpaceWalls/Proposed/@NumBasementCrawlSpaceWalls = BasementCrawlSpaceWalls/Standard/@NumBasementCrawlSpaceWalls
AboveGradeFloors/Proposed/@NumAboveGradeFloors = AboveGradeFloors/Standard/@NumAboveGradeFloors
Ceilings/Proposed/@NumCeilings = Ceilings/Standard/@NumCeilings
Roofs/Proposed/@NumRoofs = Roofs/Standard/@NumRoofs
Foundations/Proposed/@NumFoundations = Foundations/Standard/@NumFoundations
HeatingSystems/Proposed/HVACHeatingSystems/@NumHVACHeatingSystems = HeatingSystems/Standard/HVACHeatingSystems/@NumHVACHeatingSystems
CoolingSystems/Proposed/HVACCoolingSystems/@NumHVACCoolingSystems = CoolingSystems/Standard/HVACCoolingSystems/@NumHVACCoolingSystems
ThermDistribSystems/Proposed/@NumThermDistribSystems = ThermDistribSystems/Standard/@NumThermDistribSystems
Source
<xs:element name="Permit" minOccurs="0">
  <xs:annotation>
    <xs:documentation>Compliance Report for Permit Application</xs:documentation>
  </xs:annotation>
  <xs:complexType>
    <xs:all>
      <xs:element ref="WorstCase"/>
      <xs:element name="AnnualEnergyCost" minOccurs="0">
        <xs:complexType>
          <xs:group ref="AnnualEnergyCostComplianceGroup2018"/>
        </xs:complexType>
      </xs:element>
      <xs:element name="AnnualSourceEnergyUse" minOccurs="0">
        <xs:complexType>
          <xs:group ref="AnnualSourceEnergyUseComplianceGroup2018"/>
        </xs:complexType>
      </xs:element>
      <xs:group ref="KeyBuildingDesignGroup"/>
      <xs:group ref="ProjectInfoGroup"/>
      <xs:element ref="AboveGradeWalls"/>
      <xs:element ref="BasementCrawlSpaceWalls"/>
      <xs:element ref="AboveGradeFloors"/>
      <xs:element ref="Ceilings"/>
      <xs:element ref="Roofs"/>
      <xs:element ref="Attics"/>
      <xs:element ref="Foundations"/>
      <xs:element ref="OpaqueDoors"/>
      <xs:element ref="VFenestration"/>
      <xs:element ref="Skylights"/>
      <xs:element name="AirExchangeRate">
        <xs:complexType>
          <xs:sequence>
            <xs:element name="Proposed">
              <xs:annotation>
                <xs:documentation>Proposed Design Inputs Air Exchange Rate for Permit Application</xs:documentation>
              </xs:annotation>
              <xs:complexType>
                <xs:all>
                  <xs:element ref="EnvelopeLeakageRate"/>
                  <xs:element ref="MechVentRate"/>
                </xs:all>
              </xs:complexType>
            </xs:element>
            <xs:element name="Standard">
              <xs:annotation>
                <xs:documentation>Std Reference Design Air Exchange Rate</xs:documentation>
              </xs:annotation>
              <xs:complexType>
                <xs:all>
                  <xs:element ref="EnvelopeLeakageRate"/>
                  <xs:element ref="MechVentRate"/>
                </xs:all>
              </xs:complexType>
            </xs:element>
          </xs:sequence>
        </xs:complexType>
      </xs:element>
      <xs:element ref="MechVentEnergy"/>
      <xs:element ref="HeatingSystems"/>
      <xs:element ref="CoolingSystems"/>
      <xs:element ref="ServiceWaterHeating"/>
      <xs:element name="ThermDistribSystems">
        <xs:complexType>
          <xs:sequence>
            <xs:element name="Proposed">
              <xs:complexType>
                <xs:sequence>
                  <xs:element name="System" minOccurs="1" maxOccurs="100">
                    <xs:complexType>
                      <xs:all>
                        <xs:element ref="SupplyDuctInsulation"/>
                        <xs:element ref="PerSupplyDuctCondSpace"/>
                        <xs:element ref="ReturnDuctInsulation"/>
                        <xs:element ref="PerReturnDuctCondSpace"/>
                        <xs:element ref="ProposedDuctLeakageRate"/>
                        <xs:element ref="AirHandlerLocation"/>
                      </xs:all>
                    </xs:complexType>
                  </xs:element>
                </xs:sequence>
                <xs:attribute name="NumThermDistribSystems" type="xs:int" default="1"/>
                <xs:assert test="(@NumThermDistribSystems = count(System))"/>
              </xs:complexType>
            </xs:element>
            <xs:element name="Standard">
              <xs:complexType>
                <xs:sequence>
                  <xs:element name="System" minOccurs="1" maxOccurs="100">
                    <xs:complexType>
                      <xs:all>
                        <xs:element ref="SupplyDuctInsulation"/>
                        <xs:element ref="ReturnDuctInsulation"/>
                      </xs:all>
                    </xs:complexType>
                  </xs:element>
                </xs:sequence>
                <xs:attribute name="NumThermDistribSystems" type="xs:int" default="1"/>
                <xs:assert test="(@NumThermDistribSystems = count(System))"/>
              </xs:complexType>
            </xs:element>
          </xs:sequence>
        </xs:complexType>
      </xs:element>
      <xs:group ref="IECC2018PermitChecklistGroup"/>
    </xs:all>
    <xs:assert test="AboveGradeWalls/Proposed/@NumAboveGradeWalls = AboveGradeWalls/Standard/@NumAboveGradeWalls" xerces:message="The number of above grade walls for proposed and standard design inputs should match!"/>
    <xs:assert test="BasementCrawlSpaceWalls/Proposed/@NumBasementCrawlSpaceWalls = BasementCrawlSpaceWalls/Standard/@NumBasementCrawlSpaceWalls" xerces:message="The number of basement crawlspace walls for proposed and standard design inputs should match!"/>
    <xs:assert test="AboveGradeFloors/Proposed/@NumAboveGradeFloors = AboveGradeFloors/Standard/@NumAboveGradeFloors" xerces:message="The number of above grade floors for proposed and standard design inputs should match!"/>
    <xs:assert test="Ceilings/Proposed/@NumCeilings = Ceilings/Standard/@NumCeilings" xerces:message="The number of celilings for proposed and standard design inputs should match!"/>
    <xs:assert test="Roofs/Proposed/@NumRoofs = Roofs/Standard/@NumRoofs" xerces:message="The number of roofs for proposed and standard design inputs should match!"/>
    <xs:assert test="Foundations/Proposed/@NumFoundations = Foundations/Standard/@NumFoundations" xerces:message="The number of foundations for proposed and standard design inputs should match!"/>
    <xs:assert test="HeatingSystems/Proposed/HVACHeatingSystems/@NumHVACHeatingSystems = HeatingSystems/Standard/HVACHeatingSystems/@NumHVACHeatingSystems" xerces:message="The number of HVAC Heating systems for proposed and standard design inputs should match!"/>
    <xs:assert test="CoolingSystems/Proposed/HVACCoolingSystems/@NumHVACCoolingSystems = CoolingSystems/Standard/HVACCoolingSystems/@NumHVACCoolingSystems" xerces:message="The number of HVAC Cooling systems for proposed and standard design inputs should match!"/>
    <xs:assert test="ThermDistribSystems/Proposed/@NumThermDistribSystems = ThermDistribSystems/Standard/@NumThermDistribSystems" xerces:message="The number of Thermal Distribution systems for proposed and standard design inputs should match!"/>
  </xs:complexType>
</xs:element>
Schema location file:/Users/ryanschmied/Downloads/ResXSDv3.1.07.xsd
Element Project / IECC / IECC2018 / Permit / AnnualEnergyCost
Namespace No namespace
Diagram
DiagramResXSDv3_1_07_xsd.tmp#AnnualEnergyCostComplianceGroup_IECCAnnualEnergyCostResXSDv3_1_07_xsd.tmp#AnnualEnergyCostComplianceGroup_HomeAnnualEnergyCostResXSDv3_1_07_xsd.tmp#AnnualEnergyCostComplianceGroup_IECCCostHeatingResXSDv3_1_07_xsd.tmp#AnnualEnergyCostComplianceGroup_IECCCostCoolingResXSDv3_1_07_xsd.tmp#AnnualEnergyCostComplianceGroup_IECCCostHotWaterResXSDv3_1_07_xsd.tmp#AnnualEnergyCostComplianceGroup_DesignedCostHeatingResXSDv3_1_07_xsd.tmp#AnnualEnergyCostComplianceGroup_DesignedCostCoolingResXSDv3_1_07_xsd.tmp#AnnualEnergyCostComplianceGroup_DesignedCostHotWaterResXSDv3_1_07_xsd.tmp#PriceElectricityResXSDv3_1_07_xsd.tmp#PriceGasResXSDv3_1_07_xsd.tmp#AnnualEnergyCostComplianceGroupResXSDv3_1_07_xsd.tmp#AnnualEnergyCostComplianceGroup2018_IECCCostMechVentFanEnergyResXSDv3_1_07_xsd.tmp#AnnualEnergyCostComplianceGroup2018_DesignedMechVentFanEnergyResXSDv3_1_07_xsd.tmp#AnnualEnergyCostComplianceGroup2018
Properties
content complex
minOccurs 0
Model
Children DesignedCostCooling, DesignedCostHeating, DesignedCostHotWater, DesignedMechVentFanEnergy, HomeAnnualEnergyCost, IECCAnnualEnergyCost, IECCCostCooling, IECCCostHeating, IECCCostHotWater, IECCCostMechVentFanEnergy, PriceElectricity, PriceGas
Instance
<AnnualEnergyCost>
  <IECCAnnualEnergyCost unit="$/y">{1,1}</IECCAnnualEnergyCost>
  <HomeAnnualEnergyCost unit="$/y">{1,1}</HomeAnnualEnergyCost>
  <IECCCostHeating unit="$/y">{1,1}</IECCCostHeating>
  <IECCCostCooling unit="$/y">{1,1}</IECCCostCooling>
  <IECCCostHotWater unit="$/y">{1,1}</IECCCostHotWater>
  <DesignedCostHeating unit="$/y">{1,1}</DesignedCostHeating>
  <DesignedCostCooling unit="$/y">{1,1}</DesignedCostCooling>
  <DesignedCostHotWater unit="$/y">{1,1}</DesignedCostHotWater>
  <PriceElectricity unit="$/kWh">{1,1}</PriceElectricity>
  <PriceGas unit="$/therm">{1,1}</PriceGas>
  <IECCCostMechVentFanEnergy unit="$/y">{1,1}</IECCCostMechVentFanEnergy>
  <DesignedMechVentFanEnergy unit="$/y">{1,1}</DesignedMechVentFanEnergy>
</AnnualEnergyCost>
Source
<xs:element name="AnnualEnergyCost" minOccurs="0">
  <xs:complexType>
    <xs:group ref="AnnualEnergyCostComplianceGroup2018"/>
  </xs:complexType>
</xs:element>
Schema location file:/Users/ryanschmied/Downloads/ResXSDv3.1.07.xsd
Element AnnualEnergyCostComplianceGroup2018 / IECCCostMechVentFanEnergy
Namespace No namespace
Annotations
2018 IECC Mechanical Ventilation Fan Energy
Diagram
DiagramResXSDv3_1_07_xsd.tmp#AnnualEnergyCostComplianceGroup2018_AnnualEnergyCostComplianceGroup2018_IECCCostMechVentFanEnergy_unit
Type extension of xs:float
Properties
content complex
Attributes
QName Type Fixed Use
unit $/y optional
Source
<xs:element name="IECCCostMechVentFanEnergy">
  <xs:annotation>
    <xs:documentation>2018 IECC Mechanical Ventilation Fan Energy</xs:documentation>
  </xs:annotation>
  <xs:complexType>
    <xs:simpleContent>
      <xs:extension base="xs:float">
        <xs:attribute fixed="$/y" name="unit"/>
      </xs:extension>
    </xs:simpleContent>
  </xs:complexType>
</xs:element>
Schema location file:/Users/ryanschmied/Downloads/ResXSDv3.1.07.xsd
Element AnnualEnergyCostComplianceGroup2018 / DesignedMechVentFanEnergy
Namespace No namespace
Annotations
As Designed Mechanical Ventilation Fan Energy
Diagram
DiagramResXSDv3_1_07_xsd.tmp#AnnualEnergyCostComplianceGroup2018_AnnualEnergyCostComplianceGroup2018_DesignedMechVentFanEnergy_unit
Type extension of xs:float
Properties
content complex
Attributes
QName Type Fixed Use
unit $/y optional
Source
<xs:element name="DesignedMechVentFanEnergy">
  <xs:annotation>
    <xs:documentation>As Designed Mechanical Ventilation Fan Energy</xs:documentation>
  </xs:annotation>
  <xs:complexType>
    <xs:simpleContent>
      <xs:extension base="xs:float">
        <xs:attribute fixed="$/y" name="unit"/>
      </xs:extension>
    </xs:simpleContent>
  </xs:complexType>
</xs:element>
Schema location file:/Users/ryanschmied/Downloads/ResXSDv3.1.07.xsd
Element Project / IECC / IECC2018 / Permit / AnnualSourceEnergyUse
Namespace No namespace
Diagram
DiagramResXSDv3_1_07_xsd.tmp#AnnualSourceEnergyUseComplianceGroup_IECCSourceEnergyUseResXSDv3_1_07_xsd.tmp#AnnualSourceEnergyUseComplianceGroup_HomeSourceEnergyUseResXSDv3_1_07_xsd.tmp#AnnualSourceEnergyUseComplianceGroup_IECCSourceEnergyUseHeatingResXSDv3_1_07_xsd.tmp#AnnualSourceEnergyUseComplianceGroup_IECCSourceEnergyUseCoolingResXSDv3_1_07_xsd.tmp#AnnualSourceEnergyUseComplianceGroup_IECCSourceEnergyUseHotWaterResXSDv3_1_07_xsd.tmp#AnnualSourceEnergyUseComplianceGroup_DesignedSourceEnergyUseHeatingResXSDv3_1_07_xsd.tmp#AnnualSourceEnergyUseComplianceGroup_DesignedSourceEnergyUseCoolingResXSDv3_1_07_xsd.tmp#AnnualSourceEnergyUseComplianceGroup_DesignedSourceEnergyUseHotWaterResXSDv3_1_07_xsd.tmp#AnnualSourceEnergyUseComplianceGroupResXSDv3_1_07_xsd.tmp#AnnualSourceEnergyUseComplianceGroup2018_IECCSourceEnergyUseMechVentFanEnergyResXSDv3_1_07_xsd.tmp#AnnualSourceEnergyUseComplianceGroup2018_DesignedSourceEnergyUseMechVentFanEnergyResXSDv3_1_07_xsd.tmp#AnnualSourceEnergyUseComplianceGroup2018
Properties
content complex
minOccurs 0
Model
Children DesignedSourceEnergyUseCooling, DesignedSourceEnergyUseHeating, DesignedSourceEnergyUseHotWater, DesignedSourceEnergyUseMechVentFanEnergy, HomeSourceEnergyUse, IECCSourceEnergyUse, IECCSourceEnergyUseCooling, IECCSourceEnergyUseHeating, IECCSourceEnergyUseHotWater, IECCSourceEnergyUseMechVentFanEnergy
Instance
<AnnualSourceEnergyUse>
  <IECCSourceEnergyUse unit="kBtu/y">{1,1}</IECCSourceEnergyUse>
  <HomeSourceEnergyUse unit="kBtu/y">{1,1}</HomeSourceEnergyUse>
  <IECCSourceEnergyUseHeating unit="kBtu/y">{1,1}</IECCSourceEnergyUseHeating>
  <IECCSourceEnergyUseCooling unit="kBtu/y">{1,1}</IECCSourceEnergyUseCooling>
  <IECCSourceEnergyUseHotWater unit="kBtu/y">{1,1}</IECCSourceEnergyUseHotWater>
  <DesignedSourceEnergyUseHeating unit="kBtu/y">{1,1}</DesignedSourceEnergyUseHeating>
  <DesignedSourceEnergyUseCooling unit="kBtu/y">{1,1}</DesignedSourceEnergyUseCooling>
  <DesignedSourceEnergyUseHotWater unit="kBtu/y">{1,1}</DesignedSourceEnergyUseHotWater>
  <IECCSourceEnergyUseMechVentFanEnergy unit="kBtu/y">{1,1}</IECCSourceEnergyUseMechVentFanEnergy>
  <DesignedSourceEnergyUseMechVentFanEnergy unit="kBtu/y">{1,1}</DesignedSourceEnergyUseMechVentFanEnergy>
</AnnualSourceEnergyUse>
Source
<xs:element name="AnnualSourceEnergyUse" minOccurs="0">
  <xs:complexType>
    <xs:group ref="AnnualSourceEnergyUseComplianceGroup2018"/>
  </xs:complexType>
</xs:element>
Schema location file:/Users/ryanschmied/Downloads/ResXSDv3.1.07.xsd
Element AnnualSourceEnergyUseComplianceGroup2018 / IECCSourceEnergyUseMechVentFanEnergy
Namespace No namespace
Annotations
2018 IECC Mechanical Ventilation Fan Energy
Diagram
DiagramResXSDv3_1_07_xsd.tmp#AnnualSourceEnergyUseComplianceGroup2018_AnnualSourceEnergyUseComplianceGroup2018_IECCSourceEnergyUseMechVentFanEnergy_unit
Type extension of xs:float
Properties
content complex
Attributes
QName Type Fixed Use
unit kBtu/y optional
Source
<xs:element name="IECCSourceEnergyUseMechVentFanEnergy">
  <xs:annotation>
    <xs:documentation>2018 IECC Mechanical Ventilation Fan Energy</xs:documentation>
  </xs:annotation>
  <xs:complexType>
    <xs:simpleContent>
      <xs:extension base="xs:float">
        <xs:attribute fixed="kBtu/y" name="unit"/>
      </xs:extension>
    </xs:simpleContent>
  </xs:complexType>
</xs:element>
Schema location file:/Users/ryanschmied/Downloads/ResXSDv3.1.07.xsd
Element AnnualSourceEnergyUseComplianceGroup2018 / DesignedSourceEnergyUseMechVentFanEnergy
Namespace No namespace
Annotations
As Designed Mechanical Ventilation Fan Energy
Diagram
DiagramResXSDv3_1_07_xsd.tmp#AnnualSourceEnergyUseComplianceGroup2018_AnnualSourceEnergyUseComplianceGroup2018_DesignedSourceEnergyUseMechVentFanEnergy_unit
Type extension of xs:float
Properties
content complex
Attributes
QName Type Fixed Use
unit kBtu/y optional
Source
<xs:element name="DesignedSourceEnergyUseMechVentFanEnergy">
  <xs:annotation>
    <xs:documentation>As Designed Mechanical Ventilation Fan Energy</xs:documentation>
  </xs:annotation>
  <xs:complexType>
    <xs:simpleContent>
      <xs:extension base="xs:float">
        <xs:attribute fixed="kBtu/y" name="unit"/>
      </xs:extension>
    </xs:simpleContent>
  </xs:complexType>
</xs:element>
Schema location file:/Users/ryanschmied/Downloads/ResXSDv3.1.07.xsd
Element VFenestration
Namespace No namespace
Diagram
DiagramResXSDv3_1_07_xsd.tmp#VFenestration_ProposedResXSDv3_1_07_xsd.tmp#VFenestration_Standard
Properties
content complex
Used by
Model
Children Proposed, Standard
Instance
<VFenestration>
  <Proposed>{1,1}</Proposed>
  <Standard>{1,1}</Standard>
</VFenestration>
Source
<xs:element name="VFenestration">
  <xs:complexType>
    <xs:sequence>
      <xs:element name="Proposed">
        <xs:complexType>
          <xs:all>
            <xs:element ref="VFenestrationArea"/>
            <xs:element ref="VFenestrationAreaPerCondFlArea"/>
            <xs:element ref="FrontHomeFaces"/>
            <xs:element ref="Windows" minOccurs="0" maxOccurs="100">
            </xs:element>
          </xs:all>
        </xs:complexType>
      </xs:element>
      <xs:element name="Standard">
        <xs:complexType>
          <xs:all>
            <xs:element ref="VFenestrationArea"/>
            <xs:element ref="VFenestrationAreaPerCondFlArea"/>
            <xs:element name="Window">
              <xs:complexType>
                <xs:all>
                  <xs:element ref="UFactor"/>
                  <xs:element ref="WindowSHGC"/>
                </xs:all>
              </xs:complexType>
            </xs:element>
          </xs:all>
        </xs:complexType>
      </xs:element>
    </xs:sequence>
  </xs:complexType>
</xs:element>
Schema location file:/Users/ryanschmied/Downloads/ResXSDv3.1.07.xsd
Element VFenestration / Proposed
Namespace No namespace
Diagram
DiagramResXSDv3_1_07_xsd.tmp#VFenestrationAreaResXSDv3_1_07_xsd.tmp#VFenestrationAreaPerCondFlAreaResXSDv3_1_07_xsd.tmp#FrontHomeFacesResXSDv3_1_07_xsd.tmp#Windows
Properties
content complex
Model
Children FrontHomeFaces, VFenestrationArea, VFenestrationAreaPerCondFlArea, Windows
Instance
<Proposed>
  <VFenestrationArea unit="sq.ft.">{1,1}</VFenestrationArea>
  <VFenestrationAreaPerCondFlArea unit="%">{1,1}</VFenestrationAreaPerCondFlArea>
  <FrontHomeFaces>{1,1}</FrontHomeFaces>
  <Windows NumWindows="1">{0,100}</Windows>
</Proposed>
Source
<xs:element name="Proposed">
  <xs:complexType>
    <xs:all>
      <xs:element ref="VFenestrationArea"/>
      <xs:element ref="VFenestrationAreaPerCondFlArea"/>
      <xs:element ref="FrontHomeFaces"/>
      <xs:element ref="Windows" minOccurs="0" maxOccurs="100">
      </xs:element>
    </xs:all>
  </xs:complexType>
</xs:element>
Schema location file:/Users/ryanschmied/Downloads/ResXSDv3.1.07.xsd
Element VFenestrationArea
Namespace No namespace
Annotations
Vertical fenestration area
Diagram
DiagramResXSDv3_1_07_xsd.tmp#VFenestrationArea_unit
Type extension of xs:float
Properties
content complex
Used by
Attributes
QName Type Fixed Use
unit sq.ft. optional
Source
<xs:element name="VFenestrationArea">
  <xs:annotation>
    <xs:documentation>Vertical fenestration area</xs:documentation>
  </xs:annotation>
  <xs:complexType>
    <xs:simpleContent>
      <xs:extension base="xs:float">
        <xs:attribute fixed="sq.ft." name="unit"/>
      </xs:extension>
    </xs:simpleContent>
  </xs:complexType>
</xs:element>
Schema location file:/Users/ryanschmied/Downloads/ResXSDv3.1.07.xsd
Element VFenestrationAreaPerCondFlArea
Namespace No namespace
Annotations
Vertical fenestration as percent of conditioned floor area
Diagram
DiagramResXSDv3_1_07_xsd.tmp#VFenestrationAreaPerCondFlArea_unit
Type extension of xs:float
Properties
content complex
Used by
Attributes
QName Type Fixed Use
unit % optional
Source
<xs:element name="VFenestrationAreaPerCondFlArea">
  <xs:annotation>
    <xs:documentation>Vertical fenestration as percent of conditioned floor area</xs:documentation>
  </xs:annotation>
  <xs:complexType>
    <xs:simpleContent>
      <xs:extension base="xs:float">
        <xs:attribute fixed="%" name="unit"/>
      </xs:extension>
    </xs:simpleContent>
  </xs:complexType>
</xs:element>
Schema location file:/Users/ryanschmied/Downloads/ResXSDv3.1.07.xsd
Element VFenestration / Standard
Namespace No namespace
Diagram
DiagramResXSDv3_1_07_xsd.tmp#VFenestrationAreaResXSDv3_1_07_xsd.tmp#VFenestrationAreaPerCondFlAreaResXSDv3_1_07_xsd.tmp#VFenestration_VFenestration_Standard_Window
Properties
content complex
Model
Children VFenestrationArea, VFenestrationAreaPerCondFlArea, Window
Instance
<Standard>
  <VFenestrationArea unit="sq.ft.">{1,1}</VFenestrationArea>
  <VFenestrationAreaPerCondFlArea unit="%">{1,1}</VFenestrationAreaPerCondFlArea>
  <Window>{1,1}</Window>
</Standard>
Source
<xs:element name="Standard">
  <xs:complexType>
    <xs:all>
      <xs:element ref="VFenestrationArea"/>
      <xs:element ref="VFenestrationAreaPerCondFlArea"/>
      <xs:element name="Window">
        <xs:complexType>
          <xs:all>
            <xs:element ref="UFactor"/>
            <xs:element ref="WindowSHGC"/>
          </xs:all>
        </xs:complexType>
      </xs:element>
    </xs:all>
  </xs:complexType>
</xs:element>
Schema location file:/Users/ryanschmied/Downloads/ResXSDv3.1.07.xsd
Element VFenestration / Standard / Window
Namespace No namespace
Diagram
DiagramResXSDv3_1_07_xsd.tmp#UFactorResXSDv3_1_07_xsd.tmp#WindowSHGC
Properties
content complex
Model
Children UFactor, WindowSHGC
Instance
<Window>
  <UFactor>{1,1}</UFactor>
  <WindowSHGC>{1,1}</WindowSHGC>
</Window>
Source
<xs:element name="Window">
  <xs:complexType>
    <xs:all>
      <xs:element ref="UFactor"/>
      <xs:element ref="WindowSHGC"/>
    </xs:all>
  </xs:complexType>
</xs:element>
Schema location file:/Users/ryanschmied/Downloads/ResXSDv3.1.07.xsd
Element Project / IECC / IECC2018 / Permit / AirExchangeRate
Namespace No namespace
Diagram
DiagramResXSDv3_1_07_xsd.tmp#Project_Project_IECC_Project_Project_IECC_IECC2018_Project_Project_IECC_Project_Project_IECC_IECC2018_Permit_Project_Project_IECC_Project_Project_IECC_IECC2018_Project_Project_IECC_Project_Project_IECC_IECC2018_Permit_AirExchangeRate_ProposedResXSDv3_1_07_xsd.tmp#Project_Project_IECC_Project_Project_IECC_IECC2018_Project_Project_IECC_Project_Project_IECC_IECC2018_Permit_Project_Project_IECC_Project_Project_IECC_IECC2018_Project_Project_IECC_Project_Project_IECC_IECC2018_Permit_AirExchangeRate_Standard
Properties
content complex
Model
Children Proposed, Standard
Instance
<AirExchangeRate>
  <Proposed>{1,1}</Proposed>
  <Standard>{1,1}</Standard>
</AirExchangeRate>
Source
<xs:element name="AirExchangeRate">
  <xs:complexType>
    <xs:sequence>
      <xs:element name="Proposed">
        <xs:annotation>
          <xs:documentation>Proposed Design Inputs Air Exchange Rate for Permit Application</xs:documentation>
        </xs:annotation>
        <xs:complexType>
          <xs:all>
            <xs:element ref="EnvelopeLeakageRate"/>
            <xs:element ref="MechVentRate"/>
          </xs:all>
        </xs:complexType>
      </xs:element>
      <xs:element name="Standard">
        <xs:annotation>
          <xs:documentation>Std Reference Design Air Exchange Rate</xs:documentation>
        </xs:annotation>
        <xs:complexType>
          <xs:all>
            <xs:element ref="EnvelopeLeakageRate"/>
            <xs:element ref="MechVentRate"/>
          </xs:all>
        </xs:complexType>
      </xs:element>
    </xs:sequence>
  </xs:complexType>
</xs:element>
Schema location file:/Users/ryanschmied/Downloads/ResXSDv3.1.07.xsd
Element Project / IECC / IECC2018 / Permit / AirExchangeRate / Proposed
Namespace No namespace
Annotations
Proposed Design Inputs Air Exchange Rate for Permit Application
Diagram
DiagramResXSDv3_1_07_xsd.tmp#EnvelopeLeakageRateResXSDv3_1_07_xsd.tmp#MechVentRate
Properties
content complex
Model
Children EnvelopeLeakageRate, MechVentRate
Instance
<Proposed>
  <EnvelopeLeakageRate unit="ACH50">{1,1}</EnvelopeLeakageRate>
  <MechVentRate unit="CFM">{1,1}</MechVentRate>
</Proposed>
Source
<xs:element name="Proposed">
  <xs:annotation>
    <xs:documentation>Proposed Design Inputs Air Exchange Rate for Permit Application</xs:documentation>
  </xs:annotation>
  <xs:complexType>
    <xs:all>
      <xs:element ref="EnvelopeLeakageRate"/>
      <xs:element ref="MechVentRate"/>
    </xs:all>
  </xs:complexType>
</xs:element>
Schema location file:/Users/ryanschmied/Downloads/ResXSDv3.1.07.xsd
Element MechVentRate
Namespace No namespace
Annotations
Mechanical ventilation rate
Diagram
DiagramResXSDv3_1_07_xsd.tmp#MechVentRate_unit
Type extension of xs:float
Properties
content complex
Used by
Attributes
QName Type Fixed Use
unit CFM optional
Source
<xs:element name="MechVentRate">
  <xs:annotation>
    <xs:documentation>Mechanical ventilation rate</xs:documentation>
  </xs:annotation>
  <xs:complexType>
    <xs:simpleContent>
      <xs:extension base="xs:float">
        <xs:attribute fixed="CFM" name="unit"/>
      </xs:extension>
    </xs:simpleContent>
  </xs:complexType>
</xs:element>
Schema location file:/Users/ryanschmied/Downloads/ResXSDv3.1.07.xsd
Element Project / IECC / IECC2018 / Permit / AirExchangeRate / Standard
Namespace No namespace
Annotations
Std Reference Design Air Exchange Rate
Diagram
DiagramResXSDv3_1_07_xsd.tmp#EnvelopeLeakageRateResXSDv3_1_07_xsd.tmp#MechVentRate
Properties
content complex
Model
Children EnvelopeLeakageRate, MechVentRate
Instance
<Standard>
  <EnvelopeLeakageRate unit="ACH50">{1,1}</EnvelopeLeakageRate>
  <MechVentRate unit="CFM">{1,1}</MechVentRate>
</Standard>
Source
<xs:element name="Standard">
  <xs:annotation>
    <xs:documentation>Std Reference Design Air Exchange Rate</xs:documentation>
  </xs:annotation>
  <xs:complexType>
    <xs:all>
      <xs:element ref="EnvelopeLeakageRate"/>
      <xs:element ref="MechVentRate"/>
    </xs:all>
  </xs:complexType>
</xs:element>
Schema location file:/Users/ryanschmied/Downloads/ResXSDv3.1.07.xsd
Element Project / IECC / IECC2018 / Permit / ThermDistribSystems
Namespace No namespace
Diagram
DiagramResXSDv3_1_07_xsd.tmp#Project_Project_IECC_Project_Project_IECC_IECC2018_Project_Project_IECC_Project_Project_IECC_IECC2018_Permit_Project_Project_IECC_Project_Project_IECC_IECC2018_Project_Project_IECC_Project_Project_IECC_IECC2018_Permit_ThermDistribSystems_ProposedResXSDv3_1_07_xsd.tmp#Project_Project_IECC_Project_Project_IECC_IECC2018_Project_Project_IECC_Project_Project_IECC_IECC2018_Permit_Project_Project_IECC_Project_Project_IECC_IECC2018_Project_Project_IECC_Project_Project_IECC_IECC2018_Permit_ThermDistribSystems_Standard
Properties
content complex
Model
Children Proposed, Standard
Instance
<ThermDistribSystems>
  <Proposed NumThermDistribSystems="1">{1,1}</Proposed>
  <Standard NumThermDistribSystems="1">{1,1}</Standard>
</ThermDistribSystems>
Source
<xs:element name="ThermDistribSystems">
  <xs:complexType>
    <xs:sequence>
      <xs:element name="Proposed">
        <xs:complexType>
          <xs:sequence>
            <xs:element name="System" minOccurs="1" maxOccurs="100">
              <xs:complexType>
                <xs:all>
                  <xs:element ref="SupplyDuctInsulation"/>
                  <xs:element ref="PerSupplyDuctCondSpace"/>
                  <xs:element ref="ReturnDuctInsulation"/>
                  <xs:element ref="PerReturnDuctCondSpace"/>
                  <xs:element ref="ProposedDuctLeakageRate"/>
                  <xs:element ref="AirHandlerLocation"/>
                </xs:all>
              </xs:complexType>
            </xs:element>
          </xs:sequence>
          <xs:attribute name="NumThermDistribSystems" type="xs:int" default="1"/>
          <xs:assert test="(@NumThermDistribSystems = count(System))"/>
        </xs:complexType>
      </xs:element>
      <xs:element name="Standard">
        <xs:complexType>
          <xs:sequence>
            <xs:element name="System" minOccurs="1" maxOccurs="100">
              <xs:complexType>
                <xs:all>
                  <xs:element ref="SupplyDuctInsulation"/>
                  <xs:element ref="ReturnDuctInsulation"/>
                </xs:all>
              </xs:complexType>
            </xs:element>
          </xs:sequence>
          <xs:attribute name="NumThermDistribSystems" type="xs:int" default="1"/>
          <xs:assert test="(@NumThermDistribSystems = count(System))"/>
        </xs:complexType>
      </xs:element>
    </xs:sequence>
  </xs:complexType>
</xs:element>
Schema location file:/Users/ryanschmied/Downloads/ResXSDv3.1.07.xsd
Element Project / IECC / IECC2018 / Permit / ThermDistribSystems / Proposed
Namespace No namespace
Diagram
DiagramResXSDv3_1_07_xsd.tmp#Project_Project_IECC_Project_Project_IECC_IECC2018_Project_Project_IECC_Project_Project_IECC_IECC2018_Permit_Project_Project_IECC_Project_Project_IECC_IECC2018_Project_Project_IECC_Project_Project_IECC_IECC2018_Permit_ThermDistribSystems_Project_Project_IECC_Project_Project_IECC_IECC2018_Project_Project_IECC_Project_Project_IECC_IECC2018_Permit_Project_Project_IECC_Project_Project_IECC_IECC2018_Project_Project_IECC_Project_Project_IECC_IECC2018_Permit_ThermDistribSystems_Proposed_NumThermDistribSystemsResXSDv3_1_07_xsd.tmp#Project_Project_IECC_Project_Project_IECC_IECC2018_Project_Project_IECC_Project_Project_IECC_IECC2018_Permit_Project_Project_IECC_Project_Project_IECC_IECC2018_Project_Project_IECC_Project_Project_IECC_IECC2018_Permit_ThermDistribSystems_Project_Project_IECC_Project_Project_IECC_IECC2018_Project_Project_IECC_Project_Project_IECC_IECC2018_Permit_Project_Project_IECC_Project_Project_IECC_IECC2018_Project_Project_IECC_Project_Project_IECC_IECC2018_Permit_ThermDistribSystems_Proposed_System
Properties
content complex
Model
Children System
Instance
<Proposed NumThermDistribSystems="1">
  <System>{1,100}</System>
</Proposed>
Attributes
QName Type Default Use
NumThermDistribSystems xs:int 1 optional
Asserts
Test XPath default namespace Annotation
(@NumThermDistribSystems = count(System))
Source
<xs:element name="Proposed">
  <xs:complexType>
    <xs:sequence>
      <xs:element name="System" minOccurs="1" maxOccurs="100">
        <xs:complexType>
          <xs:all>
            <xs:element ref="SupplyDuctInsulation"/>
            <xs:element ref="PerSupplyDuctCondSpace"/>
            <xs:element ref="ReturnDuctInsulation"/>
            <xs:element ref="PerReturnDuctCondSpace"/>
            <xs:element ref="ProposedDuctLeakageRate"/>
            <xs:element ref="AirHandlerLocation"/>
          </xs:all>
        </xs:complexType>
      </xs:element>
    </xs:sequence>
    <xs:attribute name="NumThermDistribSystems" type="xs:int" default="1"/>
    <xs:assert test="(@NumThermDistribSystems = count(System))"/>
  </xs:complexType>
</xs:element>
Schema location file:/Users/ryanschmied/Downloads/ResXSDv3.1.07.xsd
Element Project / IECC / IECC2018 / Permit / ThermDistribSystems / Proposed / System
Namespace No namespace
Diagram
DiagramResXSDv3_1_07_xsd.tmp#SupplyDuctInsulationResXSDv3_1_07_xsd.tmp#PerSupplyDuctCondSpaceResXSDv3_1_07_xsd.tmp#ReturnDuctInsulationResXSDv3_1_07_xsd.tmp#PerReturnDuctCondSpaceResXSDv3_1_07_xsd.tmp#ProposedDuctLeakageRateResXSDv3_1_07_xsd.tmp#AirHandlerLocation
Properties
content complex
minOccurs 1
maxOccurs 100
Model
Children AirHandlerLocation, PerReturnDuctCondSpace, PerSupplyDuctCondSpace, ProposedDuctLeakageRate, ReturnDuctInsulation, SupplyDuctInsulation
Instance
<System>
  <SupplyDuctInsulation>{1,1}</SupplyDuctInsulation>
  <PerSupplyDuctCondSpace unit="%">{1,1}</PerSupplyDuctCondSpace>
  <ReturnDuctInsulation>{1,1}</ReturnDuctInsulation>
  <PerReturnDuctCondSpace unit="%">{1,1}</PerReturnDuctCondSpace>
  <ProposedDuctLeakageRate unit="cfm/100 ft2 Total">{1,1}</ProposedDuctLeakageRate>
  <AirHandlerLocation>{1,1}</AirHandlerLocation>
</System>
Source
<xs:element name="System" minOccurs="1" maxOccurs="100">
  <xs:complexType>
    <xs:all>
      <xs:element ref="SupplyDuctInsulation"/>
      <xs:element ref="PerSupplyDuctCondSpace"/>
      <xs:element ref="ReturnDuctInsulation"/>
      <xs:element ref="PerReturnDuctCondSpace"/>
      <xs:element ref="ProposedDuctLeakageRate"/>
      <xs:element ref="AirHandlerLocation"/>
    </xs:all>
  </xs:complexType>
</xs:element>
Schema location file:/Users/ryanschmied/Downloads/ResXSDv3.1.07.xsd
Element ProposedDuctLeakageRate
Namespace No namespace
Annotations
Proposed duct leakage rate: x
Diagram
DiagramResXSDv3_1_07_xsd.tmp#DuctLeakageRateTypeResXSDv3_1_07_xsd.tmp#ProposedDuctLeakageRate_unit
Type extension of DuctLeakageRateType
Type hierarchy
Properties
content complex
Used by
Attributes
QName Type Fixed Use
unit cfm/100 ft2 Total optional
Source
<xs:element name="ProposedDuctLeakageRate">
  <xs:annotation>
    <xs:documentation>Proposed duct leakage rate: x</xs:documentation>
  </xs:annotation>
  <xs:complexType>
    <xs:simpleContent>
      <xs:extension base="DuctLeakageRateType">
        <xs:attribute name="unit" fixed="cfm/100 ft2 Total">
        </xs:attribute>
      </xs:extension>
    </xs:simpleContent>
  </xs:complexType>
</xs:element>
Schema location file:/Users/ryanschmied/Downloads/ResXSDv3.1.07.xsd
Element Project / IECC / IECC2018 / Permit / ThermDistribSystems / Standard
Namespace No namespace
Diagram
DiagramResXSDv3_1_07_xsd.tmp#Project_Project_IECC_Project_Project_IECC_IECC2018_Project_Project_IECC_Project_Project_IECC_IECC2018_Permit_Project_Project_IECC_Project_Project_IECC_IECC2018_Project_Project_IECC_Project_Project_IECC_IECC2018_Permit_ThermDistribSystems_Project_Project_IECC_Project_Project_IECC_IECC2018_Project_Project_IECC_Project_Project_IECC_IECC2018_Permit_Project_Project_IECC_Project_Project_IECC_IECC2018_Project_Project_IECC_Project_Project_IECC_IECC2018_Permit_ThermDistribSystems_Standard_NumThermDistribSystemsResXSDv3_1_07_xsd.tmp#Project_Project_IECC_Project_Project_IECC_IECC2018_Project_Project_IECC_Project_Project_IECC_IECC2018_Permit_Project_Project_IECC_Project_Project_IECC_IECC2018_Project_Project_IECC_Project_Project_IECC_IECC2018_Permit_ThermDistribSystems_Project_Project_IECC_Project_Project_IECC_IECC2018_Project_Project_IECC_Project_Project_IECC_IECC2018_Permit_Project_Project_IECC_Project_Project_IECC_IECC2018_Project_Project_IECC_Project_Project_IECC_IECC2018_Permit_ThermDistribSystems_Standard_System
Properties
content complex
Model
Children System
Instance
<Standard NumThermDistribSystems="1">
  <System>{1,100}</System>
</Standard>
Attributes
QName Type Default Use
NumThermDistribSystems xs:int 1 optional
Asserts
Test XPath default namespace Annotation
(@NumThermDistribSystems = count(System))
Source
<xs:element name="Standard">
  <xs:complexType>
    <xs:sequence>
      <xs:element name="System" minOccurs="1" maxOccurs="100">
        <xs:complexType>
          <xs:all>
            <xs:element ref="SupplyDuctInsulation"/>
            <xs:element ref="ReturnDuctInsulation"/>
          </xs:all>
        </xs:complexType>
      </xs:element>
    </xs:sequence>
    <xs:attribute name="NumThermDistribSystems" type="xs:int" default="1"/>
    <xs:assert test="(@NumThermDistribSystems = count(System))"/>
  </xs:complexType>
</xs:element>
Schema location file:/Users/ryanschmied/Downloads/ResXSDv3.1.07.xsd
Element Project / IECC / IECC2018 / Permit / ThermDistribSystems / Standard / System
Namespace No namespace
Diagram
DiagramResXSDv3_1_07_xsd.tmp#SupplyDuctInsulationResXSDv3_1_07_xsd.tmp#ReturnDuctInsulation
Properties
content complex
minOccurs 1
maxOccurs 100
Model
Children ReturnDuctInsulation, SupplyDuctInsulation
Instance
<System>
  <SupplyDuctInsulation>{1,1}</SupplyDuctInsulation>
  <ReturnDuctInsulation>{1,1}</ReturnDuctInsulation>
</System>
Source
<xs:element name="System" minOccurs="1" maxOccurs="100">
  <xs:complexType>
    <xs:all>
      <xs:element ref="SupplyDuctInsulation"/>
      <xs:element ref="ReturnDuctInsulation"/>
    </xs:all>
  </xs:complexType>
</xs:element>
Schema location file:/Users/ryanschmied/Downloads/ResXSDv3.1.07.xsd
Element IECC2018PermitChecklistGroup / R401_3
Namespace No namespace
Annotations
Certificate. Permanent certificate posted on/near electrical panel with energy values
Diagram
DiagramResXSDv3_1_07_xsd.tmp#PermitBasicChecklistResultType
Type PermitBasicChecklistResultType
Properties
content simple
Facets
enumeration To be verified on certificate of occupancy documents
Source
<xs:element name="R401_3" type="PermitBasicChecklistResultType">
  <xs:annotation>
    <xs:documentation>Certificate. Permanent certificate posted on/near electrical panel with energy values</xs:documentation>
  </xs:annotation>
</xs:element>
Schema location file:/Users/ryanschmied/Downloads/ResXSDv3.1.07.xsd
Element IECC2018PermitChecklistGroup / R402_1_1
Namespace No namespace
Annotations
Vapor retarder. Wall assemblies in the building thermal envelope shall comply with vapor retarder requirements of R702.7 of the International Residential Code or 1405.3 of the International Building Code, as applicable.
Diagram
DiagramResXSDv3_1_07_xsd.tmp#PermitBasicChecklistResultType
Type PermitBasicChecklistResultType
Properties
content simple
Facets
enumeration To be verified on certificate of occupancy documents
Source
<xs:element name="R402_1_1" type="PermitBasicChecklistResultType">
  <xs:annotation>
    <xs:documentation>Vapor retarder. Wall assemblies in the building thermal envelope shall comply with vapor retarder requirements of R702.7 of the International Residential Code or 1405.3 of the International Building Code, as applicable.</xs:documentation>
  </xs:annotation>
</xs:element>
Schema location file:/Users/ryanschmied/Downloads/ResXSDv3.1.07.xsd
Element IECC2018PermitChecklistGroup / R402_4_1
Namespace No namespace
Annotations
Building thermal envelope. The sealing methods between dissimilar materials shall allow for differential expansion and contraction.
Diagram
DiagramResXSDv3_1_07_xsd.tmp#PermitBasicChecklistResultType
Type PermitBasicChecklistResultType
Properties
content simple
Facets
enumeration To be verified on certificate of occupancy documents
Source
<xs:element name="R402_4_1" type="PermitBasicChecklistResultType">
  <xs:annotation>
    <xs:documentation>Building thermal envelope. The sealing methods between dissimilar materials shall allow for differential expansion and contraction.</xs:documentation>
  </xs:annotation>
</xs:element>
Schema location file:/Users/ryanschmied/Downloads/ResXSDv3.1.07.xsd
Element IECC2018PermitChecklistGroup / R402_4_1_1
Namespace No namespace
Annotations
Building thermal envelope Seal building envelope from air infiltration, see Table R402.4.1.1
Diagram
DiagramResXSDv3_1_07_xsd.tmp#PermitBasicChecklistResultType
Type PermitBasicChecklistResultType
Properties
content simple
Facets
enumeration To be verified on certificate of occupancy documents
Source
<xs:element name="R402_4_1_1" type="PermitBasicChecklistResultType">
  <xs:annotation>
    <xs:documentation>Building thermal envelope Seal building envelope from air infiltration, see Table R402.4.1.1</xs:documentation>
  </xs:annotation>
</xs:element>
Schema location file:/Users/ryanschmied/Downloads/ResXSDv3.1.07.xsd
Element IECC2018PermitChecklistGroup / R402_4_1_2
Namespace No namespace
Annotations
Testing.  Blower Door Test REQUIRED for 1- and 2-family dwellings, townhouses, and apartments three stories or less.
Diagram
Diagram
Type xs:float
Properties
content simple
Source
<xs:element name="R402_4_1_2" type="xs:float">
  <xs:annotation>
    <xs:documentation>Testing. Blower Door Test REQUIRED for 1- and 2-family dwellings, townhouses, and apartments three stories or less.</xs:documentation>
  </xs:annotation>
</xs:element>
Schema location file:/Users/ryanschmied/Downloads/ResXSDv3.1.07.xsd
Element IECC2018PermitChecklistGroup / R402_4_2
Namespace No namespace
Annotations
Fireplaces. Wood-burning must have tight flue damper, outdoor combustion air
Diagram
DiagramResXSDv3_1_07_xsd.tmp#PermitChecklistResultType
Type PermitChecklistResultType
Properties
content simple
Source
<xs:element name="R402_4_2" type="PermitChecklistResultType">
  <xs:annotation>
    <xs:documentation>Fireplaces. Wood-burning must have tight flue damper, outdoor combustion air</xs:documentation>
  </xs:annotation>
</xs:element>
Schema location file:/Users/ryanschmied/Downloads/ResXSDv3.1.07.xsd
Element IECC2018PermitChecklistGroup / R402_4_3a
Namespace No namespace
Annotations
Fenestration air leakage. Windows, sliding glass doors, skylights (on label).
Diagram
DiagramResXSDv3_1_07_xsd.tmp#PermitBasicChecklistResultType
Type PermitBasicChecklistResultType
Properties
content simple
Facets
enumeration To be verified on certificate of occupancy documents
Source
<xs:element name="R402_4_3a" type="PermitBasicChecklistResultType">
  <xs:annotation>
    <xs:documentation>Fenestration air leakage. Windows, sliding glass doors, skylights (on label).</xs:documentation>
  </xs:annotation>
</xs:element>
Schema location file:/Users/ryanschmied/Downloads/ResXSDv3.1.07.xsd
Element IECC2018PermitChecklistGroup / R402_4_3b
Namespace No namespace
Annotations
Fenestration Air Leakage  Exterior swinging doors (on label)
Diagram
DiagramResXSDv3_1_07_xsd.tmp#PermitBasicChecklistResultType
Type PermitBasicChecklistResultType
Properties
content simple
Facets
enumeration To be verified on certificate of occupancy documents
Source
<xs:element name="R402_4_3b" type="PermitBasicChecklistResultType">
  <xs:annotation>
    <xs:documentation>Fenestration Air Leakage Exterior swinging doors (on label)</xs:documentation>
  </xs:annotation>
</xs:element>
Schema location file:/Users/ryanschmied/Downloads/ResXSDv3.1.07.xsd
Element IECC2018PermitChecklistGroup / R402_4_4
Namespace No namespace
Annotations
Rooms containing fuel-burning appliances Climate Zones 3-8. Open combustion fuel burning appliances located outside thermal envelope or in sealed/insulated room
Diagram
DiagramResXSDv3_1_07_xsd.tmp#PermitChecklistResultType
Type PermitChecklistResultType
Properties
content simple
Source
<xs:element name="R402_4_4" type="PermitChecklistResultType">
  <xs:annotation>
    <xs:documentation>Rooms containing fuel-burning appliances Climate Zones 3-8. Open combustion fuel burning appliances located outside thermal envelope or in sealed/insulated room</xs:documentation>
  </xs:annotation>
</xs:element>
Schema location file:/Users/ryanschmied/Downloads/ResXSDv3.1.07.xsd
Element IECC2018PermitChecklistGroup / R402_4_5
Namespace No namespace
Annotations
Recessed lighting.  IC-rated and air tight when in thermal envelope
Diagram
DiagramResXSDv3_1_07_xsd.tmp#PermitChecklistResultType
Type PermitChecklistResultType
Properties
content simple
Source
<xs:element name="R402_4_5" type="PermitChecklistResultType">
  <xs:annotation>
    <xs:documentation>Recessed lighting. IC-rated and air tight when in thermal envelope</xs:documentation>
  </xs:annotation>
</xs:element>
Schema location file:/Users/ryanschmied/Downloads/ResXSDv3.1.07.xsd
Element IECC2018PermitChecklistGroup / R402_5
Namespace No namespace
Annotations
Maximum fenestration UFactor and SHGC. Area-weighted avg. maximum fenestration UFactor and SHGC do not exceed limits in Section 402.5.
Diagram
DiagramResXSDv3_1_07_xsd.tmp#MaxAreaWeightedUFactorResXSDv3_1_07_xsd.tmp#MaxAreaWeightedSHGCResXSDv3_1_07_xsd.tmp#IECC2018PermitChecklistGroup_IECC2018PermitChecklistGroup_R402_5_R402_5Result
Properties
content complex
Model
Children MaxAreaWeightedSHGC, MaxAreaWeightedUFactor, R402_5Result
Instance
<R402_5>
  <MaxAreaWeightedUFactor>{0,1}</MaxAreaWeightedUFactor>
  <MaxAreaWeightedSHGC>{0,1}</MaxAreaWeightedSHGC>
  <R402_5Result>{1,1}</R402_5Result>
</R402_5>
Source
<xs:element name="R402_5">
  <xs:annotation>
    <xs:documentation>Maximum fenestration UFactor and SHGC. Area-weighted avg. maximum fenestration UFactor and SHGC do not exceed limits in Section 402.5.</xs:documentation>
  </xs:annotation>
  <xs:complexType>
    <xs:all>
      <xs:element ref="MaxAreaWeightedUFactor" minOccurs="0"/>
      <xs:element ref="MaxAreaWeightedSHGC" minOccurs="0"/>
      <xs:element name="R402_5Result" type="BasicChecklistResultType"/>
    </xs:all>
  </xs:complexType>
</xs:element>
Schema location file:/Users/ryanschmied/Downloads/ResXSDv3.1.07.xsd
Element IECC2018PermitChecklistGroup / R402_5 / R402_5Result
Namespace No namespace
Diagram
DiagramResXSDv3_1_07_xsd.tmp#BasicChecklistResultType
Type BasicChecklistResultType
Properties
content simple
Facets
enumeration PASSES
enumeration FAILS
Source
<xs:element name="R402_5Result" type="BasicChecklistResultType"/>
Schema location file:/Users/ryanschmied/Downloads/ResXSDv3.1.07.xsd
Element IECC2018PermitChecklistGroup / R403_1
Namespace No namespace
Annotations
Controls. Not less than one thermostat for each separate heating and cooling system
Diagram
DiagramResXSDv3_1_07_xsd.tmp#PermitChecklistResultType
Type PermitChecklistResultType
Properties
content simple
Source
<xs:element name="R403_1" type="PermitChecklistResultType">
  <xs:annotation>
    <xs:documentation>Controls. Not less than one thermostat for each separate heating and cooling system</xs:documentation>
  </xs:annotation>
</xs:element>
Schema location file:/Users/ryanschmied/Downloads/ResXSDv3.1.07.xsd
Element IECC2018PermitChecklistGroup / R403_1_1
Namespace No namespace
Annotations
Programmable thermostat. Required when primary heating system is a forced air furnace.
Diagram
DiagramResXSDv3_1_07_xsd.tmp#PermitChecklistResultType
Type PermitChecklistResultType
Properties
content simple
Source
<xs:element name="R403_1_1" type="PermitChecklistResultType">
  <xs:annotation>
    <xs:documentation>Programmable thermostat. Required when primary heating system is a forced air furnace.</xs:documentation>
  </xs:annotation>
</xs:element>
Schema location file:/Users/ryanschmied/Downloads/ResXSDv3.1.07.xsd
Element IECC2018PermitChecklistGroup / R403_1_2
Namespace No namespace
Annotations
Heat pump supplementary heat. Shall not operate, except during defrost, when the heat pump compressor can meet the heating load
Diagram
DiagramResXSDv3_1_07_xsd.tmp#PermitChecklistResultType
Type PermitChecklistResultType
Properties
content simple
Source
<xs:element name="R403_1_2" type="PermitChecklistResultType">
  <xs:annotation>
    <xs:documentation>Heat pump supplementary heat. Shall not operate, except during defrost, when the heat pump compressor can meet the heating load</xs:documentation>
  </xs:annotation>
</xs:element>
Schema location file:/Users/ryanschmied/Downloads/ResXSDv3.1.07.xsd
Element IECC2018PermitChecklistGroup / R403_3_2
Namespace No namespace
Annotations
Duct sealing. All ducts, air handlers, filter boxes and building cavities used as ducts shall be sealed. Joints and seams shall comply with Section M1601.4.1 of the International Residential Code.
Diagram
DiagramResXSDv3_1_07_xsd.tmp#PermitChecklistResultType
Type PermitChecklistResultType
Properties
content simple
Source
<xs:element name="R403_3_2" type="PermitChecklistResultType">
  <xs:annotation>
    <xs:documentation>Duct sealing. All ducts, air handlers, filter boxes and building cavities used as ducts shall be sealed. Joints and seams shall comply with Section M1601.4.1 of the International Residential Code.</xs:documentation>
  </xs:annotation>
</xs:element>
Schema location file:/Users/ryanschmied/Downloads/ResXSDv3.1.07.xsd
Element IECC2018PermitChecklistGroup / R403_3_2_1
Namespace No namespace
Annotations
Sealed air handler Air handlers shall have manufacturer’s designation for an air leakage of not greater than 2% of design airflow when tested in accordance with ASHRAE 193
Diagram
DiagramResXSDv3_1_07_xsd.tmp#PermitChecklistResultType
Type PermitChecklistResultType
Properties
content simple
Source
<xs:element name="R403_3_2_1" type="PermitChecklistResultType">
  <xs:annotation>
    <xs:documentation>Sealed air handler Air handlers shall have manufacturer’s designation for an air leakage of not greater than 2% of design airflow when tested in accordance with ASHRAE 193</xs:documentation>
  </xs:annotation>
</xs:element>
Schema location file:/Users/ryanschmied/Downloads/ResXSDv3.1.07.xsd
Element IECC2018PermitChecklistGroup / R403_3_3
Namespace No namespace
Annotations
Duct testing  Required if air handler or any duct is outside of conditioned space and provide post-installation test results.
Diagram
DiagramResXSDv3_1_07_xsd.tmp#R403_3_3Type
Type R403_3_3Type
Properties
content simple
Facets
enumeration Total leakage at rough-in with air handler installed
enumeration Total leakage at rough-in without air handler installed
enumeration Post-construction total leakage
enumeration Home is Exempt from Duct Testing
Source
<xs:element name="R403_3_3" type="R403_3_3Type">
  <xs:annotation>
    <xs:documentation>Duct testing Required if air handler or any duct is outside of conditioned space and provide post-installation test results.</xs:documentation>
  </xs:annotation>
</xs:element>
Schema location file:/Users/ryanschmied/Downloads/ResXSDv3.1.07.xsd
Element IECC2018PermitChecklistGroup / R403_3_5
Namespace No namespace
Annotations
Building cavities. Framing cavities shall not be used as supply ducts.
Diagram
DiagramResXSDv3_1_07_xsd.tmp#PermitChecklistResultType
Type PermitChecklistResultType
Properties
content simple
Source
<xs:element name="R403_3_5" type="PermitChecklistResultType">
  <xs:annotation>
    <xs:documentation>Building cavities. Framing cavities shall not be used as supply ducts.</xs:documentation>
  </xs:annotation>
</xs:element>
Schema location file:/Users/ryanschmied/Downloads/ResXSDv3.1.07.xsd
Element IECC2018PermitChecklistGroup / R403_4
Namespace No namespace
Annotations
Mechanical system piping insulation. Mechanical system piping shall be insulated
Diagram
DiagramResXSDv3_1_07_xsd.tmp#PermitChecklistResultType
Type PermitChecklistResultType
Properties
content simple
Source
<xs:element name="R403_4" type="PermitChecklistResultType">
  <xs:annotation>
    <xs:documentation>Mechanical system piping insulation. Mechanical system piping shall be insulated</xs:documentation>
  </xs:annotation>
</xs:element>
Schema location file:/Users/ryanschmied/Downloads/ResXSDv3.1.07.xsd
Element IECC2018PermitChecklistGroup / R403_4_1
Namespace No namespace
Annotations
Protection of piping insulation. Piping insulation exposed to weather and sunlight shall be protected, including from solar radiation. Adhesive tape shall be prohibited.
Diagram
DiagramResXSDv3_1_07_xsd.tmp#PermitChecklistResultType
Type PermitChecklistResultType
Properties
content simple
Source
<xs:element name="R403_4_1" type="PermitChecklistResultType">
  <xs:annotation>
    <xs:documentation>Protection of piping insulation. Piping insulation exposed to weather and sunlight shall be protected, including from solar radiation. Adhesive tape shall be prohibited.</xs:documentation>
  </xs:annotation>
</xs:element>
Schema location file:/Users/ryanschmied/Downloads/ResXSDv3.1.07.xsd
Element IECC2018PermitChecklistGroup / R403_5_1
Namespace No namespace
Annotations
Heated water circulation and temperature maintenance systems Circulation pumps shall be on-demand
Diagram
DiagramResXSDv3_1_07_xsd.tmp#PermitChecklistResultType
Type PermitChecklistResultType
Properties
content simple
Source
<xs:element name="R403_5_1" type="PermitChecklistResultType">
  <xs:annotation>
    <xs:documentation>Heated water circulation and temperature maintenance systems Circulation pumps shall be on-demand</xs:documentation>
  </xs:annotation>
</xs:element>
Schema location file:/Users/ryanschmied/Downloads/ResXSDv3.1.07.xsd
Element IECC2018PermitChecklistGroup / R403_5_1_1
Namespace No namespace
Annotations
Circulation systems. Heated water circulation systems shall be provided with an demand-initiated circulation pump that will turn off when water in the circulation loop reaches a desired temperature and there is no demand for hot water.
Diagram
DiagramResXSDv3_1_07_xsd.tmp#PermitChecklistResultType
Type PermitChecklistResultType
Properties
content simple
Source
<xs:element name="R403_5_1_1" type="PermitChecklistResultType">
  <xs:annotation>
    <xs:documentation>Circulation systems. Heated water circulation systems shall be provided with an demand-initiated circulation pump that will turn off when water in the circulation loop reaches a desired temperature and there is no demand for hot water.</xs:documentation>
  </xs:annotation>
</xs:element>
Schema location file:/Users/ryanschmied/Downloads/ResXSDv3.1.07.xsd
Element IECC2018PermitChecklistGroup / R403_5_1_2
Namespace No namespace
Annotations
Heat trace systems. Electric heat trace systems shall comply with IEEE 515.1 or UL 515. Controls shall automatically adjust the energy input to the heat tracing to maintain desired water temperature in piping in accordance with the times when heated water is used in the occupancy.
Diagram
DiagramResXSDv3_1_07_xsd.tmp#PermitChecklistResultType
Type PermitChecklistResultType
Properties
content simple
Source
<xs:element name="R403_5_1_2" type="PermitChecklistResultType">
  <xs:annotation>
    <xs:documentation>Heat trace systems. Electric heat trace systems shall comply with IEEE 515.1 or UL 515. Controls shall automatically adjust the energy input to the heat tracing to maintain desired water temperature in piping in accordance with the times when heated water is used in the occupancy.</xs:documentation>
  </xs:annotation>
</xs:element>
Schema location file:/Users/ryanschmied/Downloads/ResXSDv3.1.07.xsd
Element IECC2018PermitChecklistGroup / R403_6
Namespace No namespace
Annotations
Mechanical Ventilation The building shall be provided with ventilation that complies with the requirements of the International Residential Code or International Mechanical Code
Diagram
DiagramResXSDv3_1_07_xsd.tmp#BasicChecklistResultType
Type BasicChecklistResultType
Properties
content simple
Facets
enumeration PASSES
enumeration FAILS
Source
<xs:element name="R403_6" type="BasicChecklistResultType">
  <xs:annotation>
    <xs:documentation>Mechanical Ventilation The building shall be provided with ventilation that complies with the requirements of the International Residential Code or International Mechanical Code</xs:documentation>
  </xs:annotation>
</xs:element>
Schema location file:/Users/ryanschmied/Downloads/ResXSDv3.1.07.xsd
Element IECC2018PermitChecklistGroup / R403_6_1
Namespace No namespace
Annotations
Whole-house mechanical ventilation system fan efficacy. Fans used to provide whole-house mechanical ventilation shall meet the efficacy requirements of Table R403.6.1. Except where air handler that is integral to tested and listed HVAC equipment is used for whole-house mechanical ventilation.
Diagram
DiagramResXSDv3_1_07_xsd.tmp#IECC2018PermitChecklistGroup_IECC2018PermitChecklistGroup_R403_6_1_ProposedVentFanEfficacyResXSDv3_1_07_xsd.tmp#IECC2018PermitChecklistGroup_IECC2018PermitChecklistGroup_R403_6_1_R403_6_1Result
Properties
content complex
Model
Children ProposedVentFanEfficacy, R403_6_1Result
Instance
<R403_6_1>
  <ProposedVentFanEfficacy unit="cfm/Watt">{1,1}</ProposedVentFanEfficacy>
  <R403_6_1Result>{1,1}</R403_6_1Result>
</R403_6_1>
Source
<xs:element name="R403_6_1">
  <xs:annotation>
    <xs:documentation>Whole-house mechanical ventilation system fan efficacy. Fans used to provide whole-house mechanical ventilation shall meet the efficacy requirements of Table R403.6.1. Except where air handler that is integral to tested and listed HVAC equipment is used for whole-house mechanical ventilation.</xs:documentation>
  </xs:annotation>
  <xs:complexType>
    <xs:all>
      <xs:element name="ProposedVentFanEfficacy" minOccurs="1">
        <xs:complexType>
          <xs:simpleContent>
            <xs:extension base="xs:float">
              <xs:attribute fixed="cfm/Watt" name="unit">
              </xs:attribute>
            </xs:extension>
          </xs:simpleContent>
        </xs:complexType>
      </xs:element>
      <xs:element name="R403_6_1Result" type="ChecklistResultType"/>
    </xs:all>
  </xs:complexType>
</xs:element>
Schema location file:/Users/ryanschmied/Downloads/ResXSDv3.1.07.xsd
Element IECC2018PermitChecklistGroup / R403_6_1 / ProposedVentFanEfficacy
Namespace No namespace
Diagram
DiagramResXSDv3_1_07_xsd.tmp#IECC2018PermitChecklistGroup_IECC2018PermitChecklistGroup_R403_6_1_IECC2018PermitChecklistGroup_IECC2018PermitChecklistGroup_R403_6_1_ProposedVentFanEfficacy_unit
Type extension of xs:float
Properties
content complex
minOccurs 1
Attributes
QName Type Fixed Use
unit cfm/Watt optional
Source
<xs:element name="ProposedVentFanEfficacy" minOccurs="1">
  <xs:complexType>
    <xs:simpleContent>
      <xs:extension base="xs:float">
        <xs:attribute fixed="cfm/Watt" name="unit">
        </xs:attribute>
      </xs:extension>
    </xs:simpleContent>
  </xs:complexType>
</xs:element>
Schema location file:/Users/ryanschmied/Downloads/ResXSDv3.1.07.xsd
Element IECC2018PermitChecklistGroup / R403_6_1 / R403_6_1Result
Namespace No namespace
Diagram
DiagramResXSDv3_1_07_xsd.tmp#ChecklistResultType
Type ChecklistResultType
Properties
content simple
Source
<xs:element name="R403_6_1Result" type="ChecklistResultType"/>
Schema location file:/Users/ryanschmied/Downloads/ResXSDv3.1.07.xsd
Element IECC2018PermitChecklistGroup / R403_7
Namespace No namespace
Annotations
Provide equipment sizing documentation Manual J, Eng Cals or other
Diagram
DiagramResXSDv3_1_07_xsd.tmp#PermitBasicChecklistResultType
Type PermitBasicChecklistResultType
Properties
content simple
Facets
enumeration To be verified on certificate of occupancy documents
Source
<xs:element name="R403_7" type="PermitBasicChecklistResultType">
  <xs:annotation>
    <xs:documentation>Provide equipment sizing documentation Manual J, Eng Cals or other</xs:documentation>
  </xs:annotation>
</xs:element>
Schema location file:/Users/ryanschmied/Downloads/ResXSDv3.1.07.xsd
Element IECC2018PermitChecklistGroup / R403_8
Namespace No namespace
Annotations
Systems serving multiple dwelling units Shall comply with C403 and C404 of the IECC-commercial provisions
Diagram
DiagramResXSDv3_1_07_xsd.tmp#PermitChecklistResultType
Type PermitChecklistResultType
Properties
content simple
Source
<xs:element name="R403_8" type="PermitChecklistResultType">
  <xs:annotation>
    <xs:documentation>Systems serving multiple dwelling units Shall comply with C403 and C404 of the IECC-commercial provisions</xs:documentation>
  </xs:annotation>
</xs:element>
Schema location file:/Users/ryanschmied/Downloads/ResXSDv3.1.07.xsd
Element IECC2018PermitChecklistGroup / R403_9
Namespace No namespace
Annotations
Snow melt and ice system controls Shall include automatic controls capable of shutting off the system when pavement temperature is ≥ 50°F; and auto or manual controls that will allow shutoff when outdoor temperature is ≥ 40°F
Diagram
DiagramResXSDv3_1_07_xsd.tmp#PermitChecklistResultType
Type PermitChecklistResultType
Properties
content simple
Source
<xs:element name="R403_9" type="PermitChecklistResultType">
  <xs:annotation>
    <xs:documentation>Snow melt and ice system controls Shall include automatic controls capable of shutting off the system when pavement temperature is ≥ 50°F; and auto or manual controls that will allow shutoff when outdoor temperature is ≥ 40°F</xs:documentation>
  </xs:annotation>
</xs:element>
Schema location file:/Users/ryanschmied/Downloads/ResXSDv3.1.07.xsd
Element IECC2018PermitChecklistGroup / R403_10
Namespace No namespace
Annotations
Pools and permanent spa energy consumption Heaters, time switches and covers shall comply with this section
Diagram
DiagramResXSDv3_1_07_xsd.tmp#PermitChecklistResultType
Type PermitChecklistResultType
Properties
content simple
Source
<xs:element name="R403_10" type="PermitChecklistResultType">
  <xs:annotation>
    <xs:documentation>Pools and permanent spa energy consumption Heaters, time switches and covers shall comply with this section</xs:documentation>
  </xs:annotation>
</xs:element>
Schema location file:/Users/ryanschmied/Downloads/ResXSDv3.1.07.xsd
Element IECC2018PermitChecklistGroup / R403_11
Namespace No namespace
Annotations
Portable spas Energy consumption of electric-powered portable spas shall be controlled by requirements of APSP 14
Diagram
DiagramResXSDv3_1_07_xsd.tmp#PermitChecklistResultType
Type PermitChecklistResultType
Properties
content simple
Source
<xs:element name="R403_11" type="PermitChecklistResultType">
  <xs:annotation>
    <xs:documentation>Portable spas Energy consumption of electric-powered portable spas shall be controlled by requirements of APSP 14</xs:documentation>
  </xs:annotation>
</xs:element>
Schema location file:/Users/ryanschmied/Downloads/ResXSDv3.1.07.xsd
Element IECC2018PermitChecklistGroup / R404_1
Namespace No namespace
Annotations
Lighting Equipment Minimum percentage of lamps in permanent light fixtures must be high efficacy
Diagram
DiagramResXSDv3_1_07_xsd.tmp#PercentHighEfficacyLightsResXSDv3_1_07_xsd.tmp#IECC2018PermitChecklistGroup_IECC2018PermitChecklistGroup_R404_1_R404_1Result
Properties
content complex
Model
Children PercentHighEfficacyLights, R404_1Result
Instance
<R404_1>
  <PercentHighEfficacyLights unit="%">{1,1}</PercentHighEfficacyLights>
  <R404_1Result>{1,1}</R404_1Result>
</R404_1>
Source
<xs:element name="R404_1">
  <xs:annotation>
    <xs:documentation>Lighting Equipment Minimum percentage of lamps in permanent light fixtures must be high efficacy</xs:documentation>
  </xs:annotation>
  <xs:complexType>
    <xs:all>
      <xs:element ref="PercentHighEfficacyLights" minOccurs="1"/>
      <xs:element name="R404_1Result" type="BasicChecklistResultType"/>
    </xs:all>
  </xs:complexType>
</xs:element>
Schema location file:/Users/ryanschmied/Downloads/ResXSDv3.1.07.xsd
Element PercentHighEfficacyLights
Namespace No namespace
Annotations
Percent High Efficacy Lights
Diagram
DiagramResXSDv3_1_07_xsd.tmp#PercentHighEfficacyLights_unit
Type extension of xs:int
Properties
content complex
Used by
Attributes
QName Type Fixed Use
unit % optional
Source
<xs:element name="PercentHighEfficacyLights">
  <xs:annotation>
    <xs:documentation>Percent High Efficacy Lights</xs:documentation>
  </xs:annotation>
  <xs:complexType>
    <xs:simpleContent>
      <xs:extension base="xs:int">
        <xs:attribute fixed="%" name="unit"/>
      </xs:extension>
    </xs:simpleContent>
  </xs:complexType>
</xs:element>
Schema location file:/Users/ryanschmied/Downloads/ResXSDv3.1.07.xsd
Element IECC2018PermitChecklistGroup / R404_1 / R404_1Result
Namespace No namespace
Diagram
DiagramResXSDv3_1_07_xsd.tmp#BasicChecklistResultType
Type BasicChecklistResultType
Properties
content simple
Facets
enumeration PASSES
enumeration FAILS
Source
<xs:element name="R404_1Result" type="BasicChecklistResultType"/>
Schema location file:/Users/ryanschmied/Downloads/ResXSDv3.1.07.xsd
Element IECC2018PermitChecklistGroup / R404_1_1
Namespace No namespace
Annotations
Lighting equipment Fuel gas lighting systems shall not have continuously burning pilot lights
Diagram
DiagramResXSDv3_1_07_xsd.tmp#PermitChecklistResultType
Type PermitChecklistResultType
Properties
content simple
Source
<xs:element name="R404_1_1" type="PermitChecklistResultType">
  <xs:annotation>
    <xs:documentation>Lighting equipment Fuel gas lighting systems shall not have continuously burning pilot lights</xs:documentation>
  </xs:annotation>
</xs:element>
Schema location file:/Users/ryanschmied/Downloads/ResXSDv3.1.07.xsd
Element Project / IECC / IECC2018 / Certificate
Namespace No namespace
Annotations
Compliance Report for Certificate of Occupancy
Diagram
DiagramResXSDv3_1_07_xsd.tmp#PermitIDResXSDv3_1_07_xsd.tmp#ReportDateCompletedResXSDv3_1_07_xsd.tmp#Project_Project_IECC_Project_Project_IECC_IECC2018_Project_Project_IECC_Project_Project_IECC_IECC2018_Certificate_AnnualEnergyCostResXSDv3_1_07_xsd.tmp#Project_Project_IECC_Project_Project_IECC_IECC2018_Project_Project_IECC_Project_Project_IECC_IECC2018_Certificate_AnnualSourceEnergyUseResXSDv3_1_07_xsd.tmp#CeilingUnderVenAtticRValueResXSDv3_1_07_xsd.tmp#SealAtticAssemblyRValueResXSDv3_1_07_xsd.tmp#AboveGradeWallsRValueResXSDv3_1_07_xsd.tmp#BasementInteriorWallRValueResXSDv3_1_07_xsd.tmp#BasementExteriorWallRValueResXSDv3_1_07_xsd.tmp#CrawlspaceWallRValueResXSDv3_1_07_xsd.tmp#ExposedFloorRValueResXSDv3_1_07_xsd.tmp#SlabEdgeRValueResXSDv3_1_07_xsd.tmp#UnderSlabRValueResXSDv3_1_07_xsd.tmp#DuctInsulationRValueResXSDv3_1_07_xsd.tmp#EnvelopeLeakageRateResXSDv3_1_07_xsd.tmp#WindowUoResXSDv3_1_07_xsd.tmp#WindowSHGCResXSDv3_1_07_xsd.tmp#HVACHeatingSystemsResXSDv3_1_07_xsd.tmp#HVACCoolingSystemsResXSDv3_1_07_xsd.tmp#HotWaterSystemsResXSDv3_1_07_xsd.tmp#KeyBuildingDesignGroupResXSDv3_1_07_xsd.tmp#LotNumberResXSDv3_1_07_xsd.tmp#CodeAnalystResXSDv3_1_07_xsd.tmp#StatusResXSDv3_1_07_xsd.tmp#HomeTypeIDResXSDv3_1_07_xsd.tmp#ConditionedAreaResXSDv3_1_07_xsd.tmp#ConditionedVolumeResXSDv3_1_07_xsd.tmp#NumberBedroomsResXSDv3_1_07_xsd.tmp#SoftwareResXSDv3_1_07_xsd.tmp#SoftwareVersionResXSDv3_1_07_xsd.tmp#StoriesAboveGradeResXSDv3_1_07_xsd.tmp#OrientationResXSDv3_1_07_xsd.tmp#ProjectInfoGroupResXSDv3_1_07_xsd.tmp#AboveGradeWallsResXSDv3_1_07_xsd.tmp#BasementCrawlSpaceWallsResXSDv3_1_07_xsd.tmp#AboveGradeFloorsResXSDv3_1_07_xsd.tmp#CeilingsResXSDv3_1_07_xsd.tmp#RoofsResXSDv3_1_07_xsd.tmp#AtticsResXSDv3_1_07_xsd.tmp#FoundationsResXSDv3_1_07_xsd.tmp#OpaqueDoorsResXSDv3_1_07_xsd.tmp#VFenestrationResXSDv3_1_07_xsd.tmp#SkylightsResXSDv3_1_07_xsd.tmp#Project_Project_IECC_Project_Project_IECC_IECC2018_Project_Project_IECC_Project_Project_IECC_IECC2018_Certificate_AirExchangeRateResXSDv3_1_07_xsd.tmp#MechVentEnergyResXSDv3_1_07_xsd.tmp#HeatingSystemsResXSDv3_1_07_xsd.tmp#CoolingSystemsResXSDv3_1_07_xsd.tmp#ServiceWaterHeatingResXSDv3_1_07_xsd.tmp#Project_Project_IECC_Project_Project_IECC_IECC2018_Project_Project_IECC_Project_Project_IECC_IECC2018_Certificate_ThermDistribSystemsResXSDv3_1_07_xsd.tmp#IECC2018CertificateChecklistGroup_R401_3ResXSDv3_1_07_xsd.tmp#IECC2018CertificateChecklistGroup_R402_1_1ResXSDv3_1_07_xsd.tmp#IECC2018CertificateChecklistGroup_R402_4_1ResXSDv3_1_07_xsd.tmp#IECC2018CertificateChecklistGroup_R402_4_1_1ResXSDv3_1_07_xsd.tmp#IECC2018CertificateChecklistGroup_R402_4_1_2ResXSDv3_1_07_xsd.tmp#IECC2018CertificateChecklistGroup_R402_4_2ResXSDv3_1_07_xsd.tmp#IECC2018CertificateChecklistGroup_R402_4_3aResXSDv3_1_07_xsd.tmp#IECC2018CertificateChecklistGroup_R402_4_3bResXSDv3_1_07_xsd.tmp#IECC2018CertificateChecklistGroup_R402_4_4ResXSDv3_1_07_xsd.tmp#IECC2018CertificateChecklistGroup_R402_4_5ResXSDv3_1_07_xsd.tmp#IECC2018CertificateChecklistGroup_R402_5ResXSDv3_1_07_xsd.tmp#IECC2018CertificateChecklistGroup_R403_1ResXSDv3_1_07_xsd.tmp#IECC2018CertificateChecklistGroup_R403_1_1ResXSDv3_1_07_xsd.tmp#IECC2018CertificateChecklistGroup_R403_1_2ResXSDv3_1_07_xsd.tmp#IECC2018CertificateChecklistGroup_R403_3_2ResXSDv3_1_07_xsd.tmp#IECC2018CertificateChecklistGroup_R403_3_2_1ResXSDv3_1_07_xsd.tmp#IECC2018CertificateChecklistGroup_R403_3_3ResXSDv3_1_07_xsd.tmp#IECC2018CertificateChecklistGroup_R403_3_5ResXSDv3_1_07_xsd.tmp#IECC2018CertificateChecklistGroup_R403_4ResXSDv3_1_07_xsd.tmp#IECC2018CertificateChecklistGroup_R403_4_1ResXSDv3_1_07_xsd.tmp#IECC2018CertificateChecklistGroup_R403_5_1ResXSDv3_1_07_xsd.tmp#IECC2018CertificateChecklistGroup_R403_5_1_1ResXSDv3_1_07_xsd.tmp#IECC2018CertificateChecklistGroup_R403_5_1_2ResXSDv3_1_07_xsd.tmp#IECC2018CertificateChecklistGroup_R403_6ResXSDv3_1_07_xsd.tmp#IECC2018CertificateChecklistGroup_R403_6_1ResXSDv3_1_07_xsd.tmp#IECC2018CertificateChecklistGroup_R403_7ResXSDv3_1_07_xsd.tmp#IECC2018CertificateChecklistGroup_R403_8ResXSDv3_1_07_xsd.tmp#IECC2018CertificateChecklistGroup_R403_9ResXSDv3_1_07_xsd.tmp#IECC2018CertificateChecklistGroup_R403_10ResXSDv3_1_07_xsd.tmp#IECC2018CertificateChecklistGroup_R403_11ResXSDv3_1_07_xsd.tmp#IECC2018CertificateChecklistGroup_R404_1ResXSDv3_1_07_xsd.tmp#IECC2018CertificateChecklistGroup_R404_1_1ResXSDv3_1_07_xsd.tmp#IECC2018CertificateChecklistGroup
Properties
content complex
minOccurs 0
Model
Children AboveGradeFloors, AboveGradeWalls, AboveGradeWallsRValue, AirExchangeRate, AnnualEnergyCost, AnnualSourceEnergyUse, Attics, BasementCrawlSpaceWalls, BasementExteriorWallRValue, BasementInteriorWallRValue, CeilingUnderVenAtticRValue, Ceilings, CodeAnalyst, ConditionedArea, ConditionedVolume, CoolingSystems, CrawlspaceWallRValue, DuctInsulationRValue, EnvelopeLeakageRate, ExposedFloorRValue, Foundations, HVACCoolingSystems, HVACHeatingSystems, HeatingSystems, HomeTypeID, HotWaterSystems, LotNumber, MechVentEnergy, NumberBedrooms, OpaqueDoors, Orientation, PermitID, R401_3, R402_1_1, R402_4_1, R402_4_1_1, R402_4_1_2, R402_4_2, R402_4_3a, R402_4_3b, R402_4_4, R402_4_5, R402_5, R403_1, R403_10, R403_11, R403_1_1, R403_1_2, R403_3_2, R403_3_2_1, R403_3_3, R403_3_5, R403_4, R403_4_1, R403_5_1, R403_5_1_1, R403_5_1_2, R403_6, R403_6_1, R403_7, R403_8, R403_9, R404_1, R404_1_1, ReportDateCompleted, Roofs, SealAtticAssemblyRValue, ServiceWaterHeating, Skylights, SlabEdgeRValue, Software, SoftwareVersion, Status, StoriesAboveGrade, ThermDistribSystems, UnderSlabRValue, VFenestration, WindowSHGC, WindowUo
Instance
<Certificate>
  <PermitID>{0,1}</PermitID>
  <ReportDateCompleted>{1,1}</ReportDateCompleted>
  <AnnualEnergyCost>{0,1}</AnnualEnergyCost>
  <AnnualSourceEnergyUse>{0,1}</AnnualSourceEnergyUse>
  <CeilingUnderVenAtticRValue>{1,1}</CeilingUnderVenAtticRValue>
  <SealAtticAssemblyRValue>{1,1}</SealAtticAssemblyRValue>
  <AboveGradeWallsRValue>{1,1}</AboveGradeWallsRValue>
  <BasementInteriorWallRValue>{1,1}</BasementInteriorWallRValue>
  <BasementExteriorWallRValue>{1,1}</BasementExteriorWallRValue>
  <CrawlspaceWallRValue>{1,1}</CrawlspaceWallRValue>
  <ExposedFloorRValue>{1,1}</ExposedFloorRValue>
  <SlabEdgeRValue>{1,1}</SlabEdgeRValue>
  <UnderSlabRValue>{1,1}</UnderSlabRValue>
  <DuctInsulationRValue>{1,1}</DuctInsulationRValue>
  <EnvelopeLeakageRate unit="ACH50">{1,1}</EnvelopeLeakageRate>
  <WindowUo>{1,1}</WindowUo>
  <WindowSHGC>{1,1}</WindowSHGC>
  <HVACHeatingSystems NumHVACHeatingSystems="1">{1,1}</HVACHeatingSystems>
  <HVACCoolingSystems NumHVACCoolingSystems="1">{1,1}</HVACCoolingSystems>
  <HotWaterSystems NumHotWaterSystems="1">{1,1}</HotWaterSystems>
  <LotNumber>{1,1}</LotNumber>
  <CodeAnalyst>{1,1}</CodeAnalyst>
  <Status>{1,1}</Status>
  <HomeTypeID>{1,1}</HomeTypeID>
  <ConditionedArea unit="sq.ft.">{1,1}</ConditionedArea>
  <ConditionedVolume>{1,1}</ConditionedVolume>
  <NumberBedrooms>{1,1}</NumberBedrooms>
  <Software>{1,1}</Software>
  <SoftwareVersion>{1,1}</SoftwareVersion>
  <StoriesAboveGrade>{1,1}</StoriesAboveGrade>
  <Orientation>{1,1}</Orientation>
  <AboveGradeWalls>{1,1}</AboveGradeWalls>
  <BasementCrawlSpaceWalls>{1,1}</BasementCrawlSpaceWalls>
  <AboveGradeFloors>{1,1}</AboveGradeFloors>
  <Ceilings>{1,1}</Ceilings>
  <Roofs>{1,1}</Roofs>
  <Attics>{1,1}</Attics>
  <Foundations>{1,1}</Foundations>
  <OpaqueDoors>{1,1}</OpaqueDoors>
  <VFenestration>{1,1}</VFenestration>
  <Skylights>{1,1}</Skylights>
  <AirExchangeRate>{1,1}</AirExchangeRate>
  <MechVentEnergy>{1,1}</MechVentEnergy>
  <HeatingSystems>{1,1}</HeatingSystems>
  <CoolingSystems>{1,1}</CoolingSystems>
  <ServiceWaterHeating>{1,1}</ServiceWaterHeating>
  <ThermDistribSystems>{1,1}</ThermDistribSystems>
  <R401_3>{1,1}</R401_3>
  <R402_1_1>{1,1}</R402_1_1>
  <R402_4_1>{1,1}</R402_4_1>
  <R402_4_1_1>{1,1}</R402_4_1_1>
  <R402_4_1_2>{1,1}</R402_4_1_2>
  <R402_4_2>{1,1}</R402_4_2>
  <R402_4_3a>{1,1}</R402_4_3a>
  <R402_4_3b>{1,1}</R402_4_3b>
  <R402_4_4>{1,1}</R402_4_4>
  <R402_4_5>{1,1}</R402_4_5>
  <R402_5>{1,1}</R402_5>
  <R403_1>{1,1}</R403_1>
  <R403_1_1>{1,1}</R403_1_1>
  <R403_1_2>{1,1}</R403_1_2>
  <R403_3_2>{1,1}</R403_3_2>
  <R403_3_2_1>{1,1}</R403_3_2_1>
  <R403_3_3>{1,1}</R403_3_3>
  <R403_3_5>{1,1}</R403_3_5>
  <R403_4>{1,1}</R403_4>
  <R403_4_1>{1,1}</R403_4_1>
  <R403_5_1>{1,1}</R403_5_1>
  <R403_5_1_1>{1,1}</R403_5_1_1>
  <R403_5_1_2>{1,1}</R403_5_1_2>
  <R403_6>{1,1}</R403_6>
  <R403_6_1>{1,1}</R403_6_1>
  <R403_7>{1,1}</R403_7>
  <R403_8>{1,1}</R403_8>
  <R403_9>{1,1}</R403_9>
  <R403_10>{1,1}</R403_10>
  <R403_11>{1,1}</R403_11>
  <R404_1>{1,1}</R404_1>
  <R404_1_1>{1,1}</R404_1_1>
</Certificate>
Asserts
Test XPath default namespace Annotation
AboveGradeWalls/Proposed/@NumAboveGradeWalls = AboveGradeWalls/Standard/@NumAboveGradeWalls
BasementCrawlSpaceWalls/Proposed/@NumBasementCrawlSpaceWalls = BasementCrawlSpaceWalls/Standard/@NumBasementCrawlSpaceWalls
AboveGradeFloors/Proposed/@NumAboveGradeFloors = AboveGradeFloors/Standard/@NumAboveGradeFloors
Ceilings/Proposed/@NumCeilings = Ceilings/Standard/@NumCeilings
Roofs/Proposed/@NumRoofs = Roofs/Standard/@NumRoofs
Foundations/Proposed/@NumFoundations = Foundations/Standard/@NumFoundations
HeatingSystems/Proposed/HVACHeatingSystems/@NumHVACHeatingSystems = HeatingSystems/Standard/HVACHeatingSystems/@NumHVACHeatingSystems
CoolingSystems/Proposed/HVACCoolingSystems/@NumHVACCoolingSystems = CoolingSystems/Standard/HVACCoolingSystems/@NumHVACCoolingSystems
ThermDistribSystems/Proposed/@NumThermDistribSystems = ThermDistribSystems/Standard/@NumThermDistribSystems
Source
<xs:element name="Certificate" minOccurs="0">
  <xs:annotation>
    <xs:documentation>Compliance Report for Certificate of Occupancy</xs:documentation>
  </xs:annotation>
  <xs:complexType>
    <xs:all>
      <xs:element ref="PermitID" minOccurs="0"/>
      <xs:element ref="ReportDateCompleted" minOccurs="1"/>
      <xs:element name="AnnualEnergyCost" minOccurs="0">
        <xs:complexType>
          <xs:group ref="AnnualEnergyCostComplianceGroup2018"/>
        </xs:complexType>
      </xs:element>
      <xs:element name="AnnualSourceEnergyUse" minOccurs="0">
        <xs:complexType>
          <xs:group ref="AnnualSourceEnergyUseComplianceGroup2018"/>
        </xs:complexType>
      </xs:element>
      <xs:group ref="KeyBuildingDesignGroup"/>
      <xs:group ref="ProjectInfoGroup"/>
      <xs:element ref="AboveGradeWalls"/>
      <xs:element ref="BasementCrawlSpaceWalls"/>
      <xs:element ref="AboveGradeFloors"/>
      <xs:element ref="Ceilings"/>
      <xs:element ref="Roofs"/>
      <xs:element ref="Attics"/>
      <xs:element ref="Foundations"/>
      <xs:element ref="OpaqueDoors"/>
      <xs:element ref="VFenestration"/>
      <xs:element ref="Skylights"/>
      <xs:element name="AirExchangeRate">
        <xs:complexType>
          <xs:sequence>
            <xs:element name="Proposed">
              <xs:annotation>
                <xs:documentation>Proposed Design Inputs Air Exchange Rate for Certificate of Occupancy</xs:documentation>
              </xs:annotation>
              <xs:complexType>
                <xs:all>
                  <xs:element ref="EnvelopeLeakageRate"/>
                  <xs:element ref="MechVentRate"/>
                </xs:all>
              </xs:complexType>
            </xs:element>
            <xs:element name="Standard">
              <xs:annotation>
                <xs:documentation>Std Reference Design Air Exchange Rate</xs:documentation>
              </xs:annotation>
              <xs:complexType>
                <xs:all>
                  <xs:element ref="EnvelopeLeakageRate"/>
                  <xs:element ref="MechVentRate"/>
                </xs:all>
              </xs:complexType>
            </xs:element>
          </xs:sequence>
        </xs:complexType>
      </xs:element>
      <xs:element ref="MechVentEnergy"/>
      <xs:element ref="HeatingSystems"/>
      <xs:element ref="CoolingSystems"/>
      <xs:element ref="ServiceWaterHeating"/>
      <xs:element name="ThermDistribSystems">
        <xs:complexType>
          <xs:sequence>
            <xs:element name="Proposed">
              <xs:complexType>
                <xs:sequence>
                  <xs:element name="System" minOccurs="1" maxOccurs="100">
                    <xs:complexType>
                      <xs:all>
                        <xs:element ref="SupplyDuctInsulation"/>
                        <xs:element ref="PerSupplyDuctCondSpace"/>
                        <xs:element ref="ReturnDuctInsulation"/>
                        <xs:element ref="PerReturnDuctCondSpace"/>
                        <xs:element ref="MeasuredDuctLeakageRate"/>
                        <xs:element ref="AirHandlerLocation"/>
                      </xs:all>
                    </xs:complexType>
                  </xs:element>
                </xs:sequence>
                <xs:attribute name="NumThermDistribSystems" type="xs:int" default="1"/>
                <xs:assert test="(@NumThermDistribSystems = count(System))"/>
              </xs:complexType>
            </xs:element>
            <xs:element name="Standard">
              <xs:complexType>
                <xs:sequence>
                  <xs:element name="System" minOccurs="1" maxOccurs="100">
                    <xs:complexType>
                      <xs:all>
                        <xs:element ref="SupplyDuctInsulation"/>
                        <xs:element ref="ReturnDuctInsulation"/>
                      </xs:all>
                    </xs:complexType>
                  </xs:element>
                </xs:sequence>
                <xs:attribute name="NumThermDistribSystems" type="xs:int" default="1"/>
                <xs:assert test="(@NumThermDistribSystems = count(System))"/>
              </xs:complexType>
            </xs:element>
          </xs:sequence>
        </xs:complexType>
      </xs:element>
      <xs:group ref="IECC2018CertificateChecklistGroup"/>
    </xs:all>
    <xs:assert test="AboveGradeWalls/Proposed/@NumAboveGradeWalls = AboveGradeWalls/Standard/@NumAboveGradeWalls" xerces:message="The number of above grade walls for proposed and standard design inputs should match!"/>
    <xs:assert test="BasementCrawlSpaceWalls/Proposed/@NumBasementCrawlSpaceWalls = BasementCrawlSpaceWalls/Standard/@NumBasementCrawlSpaceWalls" xerces:message="The number of basement crawlspace walls for proposed and standard design inputs should match!"/>
    <xs:assert test="AboveGradeFloors/Proposed/@NumAboveGradeFloors = AboveGradeFloors/Standard/@NumAboveGradeFloors" xerces:message="The number of above grade floors for proposed and standard design inputs should match!"/>
    <xs:assert test="Ceilings/Proposed/@NumCeilings = Ceilings/Standard/@NumCeilings" xerces:message="The number of celilings for proposed and standard design inputs should match!"/>
    <xs:assert test="Roofs/Proposed/@NumRoofs = Roofs/Standard/@NumRoofs" xerces:message="The number of roofs for proposed and standard design inputs should match!"/>
    <xs:assert test="Foundations/Proposed/@NumFoundations = Foundations/Standard/@NumFoundations" xerces:message="The number of foundations for proposed and standard design inputs should match!"/>
    <xs:assert test="HeatingSystems/Proposed/HVACHeatingSystems/@NumHVACHeatingSystems = HeatingSystems/Standard/HVACHeatingSystems/@NumHVACHeatingSystems" xerces:message="The number of HVAC Heating systems for proposed and standard design inputs should match!"/>
    <xs:assert test="CoolingSystems/Proposed/HVACCoolingSystems/@NumHVACCoolingSystems = CoolingSystems/Standard/HVACCoolingSystems/@NumHVACCoolingSystems" xerces:message="The number of HVAC Cooling systems for proposed and standard design inputs should match!"/>
    <xs:assert test="ThermDistribSystems/Proposed/@NumThermDistribSystems = ThermDistribSystems/Standard/@NumThermDistribSystems" xerces:message="The number of Thermal Distribution systems for proposed and standard design inputs should match!"/>
  </xs:complexType>
</xs:element>
Schema location file:/Users/ryanschmied/Downloads/ResXSDv3.1.07.xsd
Element Project / IECC / IECC2018 / Certificate / AnnualEnergyCost
Namespace No namespace
Diagram
DiagramResXSDv3_1_07_xsd.tmp#AnnualEnergyCostComplianceGroup_IECCAnnualEnergyCostResXSDv3_1_07_xsd.tmp#AnnualEnergyCostComplianceGroup_HomeAnnualEnergyCostResXSDv3_1_07_xsd.tmp#AnnualEnergyCostComplianceGroup_IECCCostHeatingResXSDv3_1_07_xsd.tmp#AnnualEnergyCostComplianceGroup_IECCCostCoolingResXSDv3_1_07_xsd.tmp#AnnualEnergyCostComplianceGroup_IECCCostHotWaterResXSDv3_1_07_xsd.tmp#AnnualEnergyCostComplianceGroup_DesignedCostHeatingResXSDv3_1_07_xsd.tmp#AnnualEnergyCostComplianceGroup_DesignedCostCoolingResXSDv3_1_07_xsd.tmp#AnnualEnergyCostComplianceGroup_DesignedCostHotWaterResXSDv3_1_07_xsd.tmp#PriceElectricityResXSDv3_1_07_xsd.tmp#PriceGasResXSDv3_1_07_xsd.tmp#AnnualEnergyCostComplianceGroupResXSDv3_1_07_xsd.tmp#AnnualEnergyCostComplianceGroup2018_IECCCostMechVentFanEnergyResXSDv3_1_07_xsd.tmp#AnnualEnergyCostComplianceGroup2018_DesignedMechVentFanEnergyResXSDv3_1_07_xsd.tmp#AnnualEnergyCostComplianceGroup2018
Properties
content complex
minOccurs 0
Model
Children DesignedCostCooling, DesignedCostHeating, DesignedCostHotWater, DesignedMechVentFanEnergy, HomeAnnualEnergyCost, IECCAnnualEnergyCost, IECCCostCooling, IECCCostHeating, IECCCostHotWater, IECCCostMechVentFanEnergy, PriceElectricity, PriceGas
Instance
<AnnualEnergyCost>
  <IECCAnnualEnergyCost unit="$/y">{1,1}</IECCAnnualEnergyCost>
  <HomeAnnualEnergyCost unit="$/y">{1,1}</HomeAnnualEnergyCost>
  <IECCCostHeating unit="$/y">{1,1}</IECCCostHeating>
  <IECCCostCooling unit="$/y">{1,1}</IECCCostCooling>
  <IECCCostHotWater unit="$/y">{1,1}</IECCCostHotWater>
  <DesignedCostHeating unit="$/y">{1,1}</DesignedCostHeating>
  <DesignedCostCooling unit="$/y">{1,1}</DesignedCostCooling>
  <DesignedCostHotWater unit="$/y">{1,1}</DesignedCostHotWater>
  <PriceElectricity unit="$/kWh">{1,1}</PriceElectricity>
  <PriceGas unit="$/therm">{1,1}</PriceGas>
  <IECCCostMechVentFanEnergy unit="$/y">{1,1}</IECCCostMechVentFanEnergy>
  <DesignedMechVentFanEnergy unit="$/y">{1,1}</DesignedMechVentFanEnergy>
</AnnualEnergyCost>
Source
<xs:element name="AnnualEnergyCost" minOccurs="0">
  <xs:complexType>
    <xs:group ref="AnnualEnergyCostComplianceGroup2018"/>
  </xs:complexType>
</xs:element>
Schema location file:/Users/ryanschmied/Downloads/ResXSDv3.1.07.xsd
Element Project / IECC / IECC2018 / Certificate / AnnualSourceEnergyUse
Namespace No namespace
Diagram
DiagramResXSDv3_1_07_xsd.tmp#AnnualSourceEnergyUseComplianceGroup_IECCSourceEnergyUseResXSDv3_1_07_xsd.tmp#AnnualSourceEnergyUseComplianceGroup_HomeSourceEnergyUseResXSDv3_1_07_xsd.tmp#AnnualSourceEnergyUseComplianceGroup_IECCSourceEnergyUseHeatingResXSDv3_1_07_xsd.tmp#AnnualSourceEnergyUseComplianceGroup_IECCSourceEnergyUseCoolingResXSDv3_1_07_xsd.tmp#AnnualSourceEnergyUseComplianceGroup_IECCSourceEnergyUseHotWaterResXSDv3_1_07_xsd.tmp#AnnualSourceEnergyUseComplianceGroup_DesignedSourceEnergyUseHeatingResXSDv3_1_07_xsd.tmp#AnnualSourceEnergyUseComplianceGroup_DesignedSourceEnergyUseCoolingResXSDv3_1_07_xsd.tmp#AnnualSourceEnergyUseComplianceGroup_DesignedSourceEnergyUseHotWaterResXSDv3_1_07_xsd.tmp#AnnualSourceEnergyUseComplianceGroupResXSDv3_1_07_xsd.tmp#AnnualSourceEnergyUseComplianceGroup2018_IECCSourceEnergyUseMechVentFanEnergyResXSDv3_1_07_xsd.tmp#AnnualSourceEnergyUseComplianceGroup2018_DesignedSourceEnergyUseMechVentFanEnergyResXSDv3_1_07_xsd.tmp#AnnualSourceEnergyUseComplianceGroup2018
Properties
content complex
minOccurs 0
Model
Children DesignedSourceEnergyUseCooling, DesignedSourceEnergyUseHeating, DesignedSourceEnergyUseHotWater, DesignedSourceEnergyUseMechVentFanEnergy, HomeSourceEnergyUse, IECCSourceEnergyUse, IECCSourceEnergyUseCooling, IECCSourceEnergyUseHeating, IECCSourceEnergyUseHotWater, IECCSourceEnergyUseMechVentFanEnergy
Instance
<AnnualSourceEnergyUse>
  <IECCSourceEnergyUse unit="kBtu/y">{1,1}</IECCSourceEnergyUse>
  <HomeSourceEnergyUse unit="kBtu/y">{1,1}</HomeSourceEnergyUse>
  <IECCSourceEnergyUseHeating unit="kBtu/y">{1,1}</IECCSourceEnergyUseHeating>
  <IECCSourceEnergyUseCooling unit="kBtu/y">{1,1}</IECCSourceEnergyUseCooling>
  <IECCSourceEnergyUseHotWater unit="kBtu/y">{1,1}</IECCSourceEnergyUseHotWater>
  <DesignedSourceEnergyUseHeating unit="kBtu/y">{1,1}</DesignedSourceEnergyUseHeating>
  <DesignedSourceEnergyUseCooling unit="kBtu/y">{1,1}</DesignedSourceEnergyUseCooling>
  <DesignedSourceEnergyUseHotWater unit="kBtu/y">{1,1}</DesignedSourceEnergyUseHotWater>
  <IECCSourceEnergyUseMechVentFanEnergy unit="kBtu/y">{1,1}</IECCSourceEnergyUseMechVentFanEnergy>
  <DesignedSourceEnergyUseMechVentFanEnergy unit="kBtu/y">{1,1}</DesignedSourceEnergyUseMechVentFanEnergy>
</AnnualSourceEnergyUse>
Source
<xs:element name="AnnualSourceEnergyUse" minOccurs="0">
  <xs:complexType>
    <xs:group ref="AnnualSourceEnergyUseComplianceGroup2018"/>
  </xs:complexType>
</xs:element>
Schema location file:/Users/ryanschmied/Downloads/ResXSDv3.1.07.xsd
Element Project / IECC / IECC2018 / Certificate / AirExchangeRate
Namespace No namespace
Diagram
DiagramResXSDv3_1_07_xsd.tmp#Project_Project_IECC_Project_Project_IECC_IECC2018_Project_Project_IECC_Project_Project_IECC_IECC2018_Certificate_Project_Project_IECC_Project_Project_IECC_IECC2018_Project_Project_IECC_Project_Project_IECC_IECC2018_Certificate_AirExchangeRate_ProposedResXSDv3_1_07_xsd.tmp#Project_Project_IECC_Project_Project_IECC_IECC2018_Project_Project_IECC_Project_Project_IECC_IECC2018_Certificate_Project_Project_IECC_Project_Project_IECC_IECC2018_Project_Project_IECC_Project_Project_IECC_IECC2018_Certificate_AirExchangeRate_Standard
Properties
content complex
Model
Children Proposed, Standard
Instance
<AirExchangeRate>
  <Proposed>{1,1}</Proposed>
  <Standard>{1,1}</Standard>
</AirExchangeRate>
Source
<xs:element name="AirExchangeRate">
  <xs:complexType>
    <xs:sequence>
      <xs:element name="Proposed">
        <xs:annotation>
          <xs:documentation>Proposed Design Inputs Air Exchange Rate for Certificate of Occupancy</xs:documentation>
        </xs:annotation>
        <xs:complexType>
          <xs:all>
            <xs:element ref="EnvelopeLeakageRate"/>
            <xs:element ref="MechVentRate"/>
          </xs:all>
        </xs:complexType>
      </xs:element>
      <xs:element name="Standard">
        <xs:annotation>
          <xs:documentation>Std Reference Design Air Exchange Rate</xs:documentation>
        </xs:annotation>
        <xs:complexType>
          <xs:all>
            <xs:element ref="EnvelopeLeakageRate"/>
            <xs:element ref="MechVentRate"/>
          </xs:all>
        </xs:complexType>
      </xs:element>
    </xs:sequence>
  </xs:complexType>
</xs:element>
Schema location file:/Users/ryanschmied/Downloads/ResXSDv3.1.07.xsd
Element Project / IECC / IECC2018 / Certificate / AirExchangeRate / Proposed
Namespace No namespace
Annotations
Proposed Design Inputs Air Exchange Rate for Certificate of Occupancy
Diagram
DiagramResXSDv3_1_07_xsd.tmp#EnvelopeLeakageRateResXSDv3_1_07_xsd.tmp#MechVentRate
Properties
content complex
Model
Children EnvelopeLeakageRate, MechVentRate
Instance
<Proposed>
  <EnvelopeLeakageRate unit="ACH50">{1,1}</EnvelopeLeakageRate>
  <MechVentRate unit="CFM">{1,1}</MechVentRate>
</Proposed>
Source
<xs:element name="Proposed">
  <xs:annotation>
    <xs:documentation>Proposed Design Inputs Air Exchange Rate for Certificate of Occupancy</xs:documentation>
  </xs:annotation>
  <xs:complexType>
    <xs:all>
      <xs:element ref="EnvelopeLeakageRate"/>
      <xs:element ref="MechVentRate"/>
    </xs:all>
  </xs:complexType>
</xs:element>
Schema location file:/Users/ryanschmied/Downloads/ResXSDv3.1.07.xsd
Element Project / IECC / IECC2018 / Certificate / AirExchangeRate / Standard
Namespace No namespace
Annotations
Std Reference Design Air Exchange Rate
Diagram
DiagramResXSDv3_1_07_xsd.tmp#EnvelopeLeakageRateResXSDv3_1_07_xsd.tmp#MechVentRate
Properties
content complex
Model
Children EnvelopeLeakageRate, MechVentRate
Instance
<Standard>
  <EnvelopeLeakageRate unit="ACH50">{1,1}</EnvelopeLeakageRate>
  <MechVentRate unit="CFM">{1,1}</MechVentRate>
</Standard>
Source
<xs:element name="Standard">
  <xs:annotation>
    <xs:documentation>Std Reference Design Air Exchange Rate</xs:documentation>
  </xs:annotation>
  <xs:complexType>
    <xs:all>
      <xs:element ref="EnvelopeLeakageRate"/>
      <xs:element ref="MechVentRate"/>
    </xs:all>
  </xs:complexType>
</xs:element>
Schema location file:/Users/ryanschmied/Downloads/ResXSDv3.1.07.xsd
Element Project / IECC / IECC2018 / Certificate / ThermDistribSystems
Namespace No namespace
Diagram
DiagramResXSDv3_1_07_xsd.tmp#Project_Project_IECC_Project_Project_IECC_IECC2018_Project_Project_IECC_Project_Project_IECC_IECC2018_Certificate_Project_Project_IECC_Project_Project_IECC_IECC2018_Project_Project_IECC_Project_Project_IECC_IECC2018_Certificate_ThermDistribSystems_ProposedResXSDv3_1_07_xsd.tmp#Project_Project_IECC_Project_Project_IECC_IECC2018_Project_Project_IECC_Project_Project_IECC_IECC2018_Certificate_Project_Project_IECC_Project_Project_IECC_IECC2018_Project_Project_IECC_Project_Project_IECC_IECC2018_Certificate_ThermDistribSystems_Standard
Properties
content complex
Model
Children Proposed, Standard
Instance
<ThermDistribSystems>
  <Proposed NumThermDistribSystems="1">{1,1}</Proposed>
  <Standard NumThermDistribSystems="1">{1,1}</Standard>
</ThermDistribSystems>
Source
<xs:element name="ThermDistribSystems">
  <xs:complexType>
    <xs:sequence>
      <xs:element name="Proposed">
        <xs:complexType>
          <xs:sequence>
            <xs:element name="System" minOccurs="1" maxOccurs="100">
              <xs:complexType>
                <xs:all>
                  <xs:element ref="SupplyDuctInsulation"/>
                  <xs:element ref="PerSupplyDuctCondSpace"/>
                  <xs:element ref="ReturnDuctInsulation"/>
                  <xs:element ref="PerReturnDuctCondSpace"/>
                  <xs:element ref="MeasuredDuctLeakageRate"/>
                  <xs:element ref="AirHandlerLocation"/>
                </xs:all>
              </xs:complexType>
            </xs:element>
          </xs:sequence>
          <xs:attribute name="NumThermDistribSystems" type="xs:int" default="1"/>
          <xs:assert test="(@NumThermDistribSystems = count(System))"/>
        </xs:complexType>
      </xs:element>
      <xs:element name="Standard">
        <xs:complexType>
          <xs:sequence>
            <xs:element name="System" minOccurs="1" maxOccurs="100">
              <xs:complexType>
                <xs:all>
                  <xs:element ref="SupplyDuctInsulation"/>
                  <xs:element ref="ReturnDuctInsulation"/>
                </xs:all>
              </xs:complexType>
            </xs:element>
          </xs:sequence>
          <xs:attribute name="NumThermDistribSystems" type="xs:int" default="1"/>
          <xs:assert test="(@NumThermDistribSystems = count(System))"/>
        </xs:complexType>
      </xs:element>
    </xs:sequence>
  </xs:complexType>
</xs:element>
Schema location file:/Users/ryanschmied/Downloads/ResXSDv3.1.07.xsd
Element Project / IECC / IECC2018 / Certificate / ThermDistribSystems / Proposed
Namespace No namespace
Diagram
DiagramResXSDv3_1_07_xsd.tmp#Project_Project_IECC_Project_Project_IECC_IECC2018_Project_Project_IECC_Project_Project_IECC_IECC2018_Certificate_Project_Project_IECC_Project_Project_IECC_IECC2018_Project_Project_IECC_Project_Project_IECC_IECC2018_Certificate_ThermDistribSystems_Project_Project_IECC_Project_Project_IECC_IECC2018_Project_Project_IECC_Project_Project_IECC_IECC2018_Certificate_Project_Project_IECC_Project_Project_IECC_IECC2018_Project_Project_IECC_Project_Project_IECC_IECC2018_Certificate_ThermDistribSystems_Proposed_NumThermDistribSystemsResXSDv3_1_07_xsd.tmp#Project_Project_IECC_Project_Project_IECC_IECC2018_Project_Project_IECC_Project_Project_IECC_IECC2018_Certificate_Project_Project_IECC_Project_Project_IECC_IECC2018_Project_Project_IECC_Project_Project_IECC_IECC2018_Certificate_ThermDistribSystems_Project_Project_IECC_Project_Project_IECC_IECC2018_Project_Project_IECC_Project_Project_IECC_IECC2018_Certificate_Project_Project_IECC_Project_Project_IECC_IECC2018_Project_Project_IECC_Project_Project_IECC_IECC2018_Certificate_ThermDistribSystems_Proposed_System
Properties
content complex
Model
Children System
Instance
<Proposed NumThermDistribSystems="1">
  <System>{1,100}</System>
</Proposed>
Attributes
QName Type Default Use
NumThermDistribSystems xs:int 1 optional
Asserts
Test XPath default namespace Annotation
(@NumThermDistribSystems = count(System))
Source
<xs:element name="Proposed">
  <xs:complexType>
    <xs:sequence>
      <xs:element name="System" minOccurs="1" maxOccurs="100">
        <xs:complexType>
          <xs:all>
            <xs:element ref="SupplyDuctInsulation"/>
            <xs:element ref="PerSupplyDuctCondSpace"/>
            <xs:element ref="ReturnDuctInsulation"/>
            <xs:element ref="PerReturnDuctCondSpace"/>
            <xs:element ref="MeasuredDuctLeakageRate"/>
            <xs:element ref="AirHandlerLocation"/>
          </xs:all>
        </xs:complexType>
      </xs:element>
    </xs:sequence>
    <xs:attribute name="NumThermDistribSystems" type="xs:int" default="1"/>
    <xs:assert test="(@NumThermDistribSystems = count(System))"/>
  </xs:complexType>
</xs:element>
Schema location file:/Users/ryanschmied/Downloads/ResXSDv3.1.07.xsd
Element Project / IECC / IECC2018 / Certificate / ThermDistribSystems / Proposed / System
Namespace No namespace
Diagram
DiagramResXSDv3_1_07_xsd.tmp#SupplyDuctInsulationResXSDv3_1_07_xsd.tmp#PerSupplyDuctCondSpaceResXSDv3_1_07_xsd.tmp#ReturnDuctInsulationResXSDv3_1_07_xsd.tmp#PerReturnDuctCondSpaceResXSDv3_1_07_xsd.tmp#MeasuredDuctLeakageRateResXSDv3_1_07_xsd.tmp#AirHandlerLocation
Properties
content complex
minOccurs 1
maxOccurs 100
Model
Children AirHandlerLocation, MeasuredDuctLeakageRate, PerReturnDuctCondSpace, PerSupplyDuctCondSpace, ReturnDuctInsulation, SupplyDuctInsulation
Instance
<System>
  <SupplyDuctInsulation>{1,1}</SupplyDuctInsulation>
  <PerSupplyDuctCondSpace unit="%">{1,1}</PerSupplyDuctCondSpace>
  <ReturnDuctInsulation>{1,1}</ReturnDuctInsulation>
  <PerReturnDuctCondSpace unit="%">{1,1}</PerReturnDuctCondSpace>
  <MeasuredDuctLeakageRate unit="cfm/100 ft2 Total">{1,1}</MeasuredDuctLeakageRate>
  <AirHandlerLocation>{1,1}</AirHandlerLocation>
</System>
Source
<xs:element name="System" minOccurs="1" maxOccurs="100">
  <xs:complexType>
    <xs:all>
      <xs:element ref="SupplyDuctInsulation"/>
      <xs:element ref="PerSupplyDuctCondSpace"/>
      <xs:element ref="ReturnDuctInsulation"/>
      <xs:element ref="PerReturnDuctCondSpace"/>
      <xs:element ref="MeasuredDuctLeakageRate"/>
      <xs:element ref="AirHandlerLocation"/>
    </xs:all>
  </xs:complexType>
</xs:element>
Schema location file:/Users/ryanschmied/Downloads/ResXSDv3.1.07.xsd
Element MeasuredDuctLeakageRate
Namespace No namespace
Annotations
Measured duct leakage rate: x
Diagram
DiagramResXSDv3_1_07_xsd.tmp#DuctLeakageRateTypeResXSDv3_1_07_xsd.tmp#MeasuredDuctLeakageRate_unit
Type extension of DuctLeakageRateType
Type hierarchy
Properties
content complex
Used by
Attributes
QName Type Fixed Use
unit cfm/100 ft2 Total optional
Source
<xs:element name="MeasuredDuctLeakageRate">
  <xs:annotation>
    <xs:documentation>Measured duct leakage rate: x</xs:documentation>
  </xs:annotation>
  <xs:complexType>
    <xs:simpleContent>
      <xs:extension base="DuctLeakageRateType">
        <xs:attribute name="unit" fixed="cfm/100 ft2 Total">
        </xs:attribute>
      </xs:extension>
    </xs:simpleContent>
  </xs:complexType>
</xs:element>
Schema location file:/Users/ryanschmied/Downloads/ResXSDv3.1.07.xsd
Element Project / IECC / IECC2018 / Certificate / ThermDistribSystems / Standard
Namespace No namespace
Diagram
DiagramResXSDv3_1_07_xsd.tmp#Project_Project_IECC_Project_Project_IECC_IECC2018_Project_Project_IECC_Project_Project_IECC_IECC2018_Certificate_Project_Project_IECC_Project_Project_IECC_IECC2018_Project_Project_IECC_Project_Project_IECC_IECC2018_Certificate_ThermDistribSystems_Project_Project_IECC_Project_Project_IECC_IECC2018_Project_Project_IECC_Project_Project_IECC_IECC2018_Certificate_Project_Project_IECC_Project_Project_IECC_IECC2018_Project_Project_IECC_Project_Project_IECC_IECC2018_Certificate_ThermDistribSystems_Standard_NumThermDistribSystemsResXSDv3_1_07_xsd.tmp#Project_Project_IECC_Project_Project_IECC_IECC2018_Project_Project_IECC_Project_Project_IECC_IECC2018_Certificate_Project_Project_IECC_Project_Project_IECC_IECC2018_Project_Project_IECC_Project_Project_IECC_IECC2018_Certificate_ThermDistribSystems_Project_Project_IECC_Project_Project_IECC_IECC2018_Project_Project_IECC_Project_Project_IECC_IECC2018_Certificate_Project_Project_IECC_Project_Project_IECC_IECC2018_Project_Project_IECC_Project_Project_IECC_IECC2018_Certificate_ThermDistribSystems_Standard_System
Properties
content complex
Model
Children System
Instance
<Standard NumThermDistribSystems="1">
  <System>{1,100}</System>
</Standard>
Attributes
QName Type Default Use
NumThermDistribSystems xs:int 1 optional
Asserts
Test XPath default namespace Annotation
(@NumThermDistribSystems = count(System))
Source
<xs:element name="Standard">
  <xs:complexType>
    <xs:sequence>
      <xs:element name="System" minOccurs="1" maxOccurs="100">
        <xs:complexType>
          <xs:all>
            <xs:element ref="SupplyDuctInsulation"/>
            <xs:element ref="ReturnDuctInsulation"/>
          </xs:all>
        </xs:complexType>
      </xs:element>
    </xs:sequence>
    <xs:attribute name="NumThermDistribSystems" type="xs:int" default="1"/>
    <xs:assert test="(@NumThermDistribSystems = count(System))"/>
  </xs:complexType>
</xs:element>
Schema location file:/Users/ryanschmied/Downloads/ResXSDv3.1.07.xsd
Element Project / IECC / IECC2018 / Certificate / ThermDistribSystems / Standard / System
Namespace No namespace
Diagram
DiagramResXSDv3_1_07_xsd.tmp#SupplyDuctInsulationResXSDv3_1_07_xsd.tmp#ReturnDuctInsulation
Properties
content complex
minOccurs 1
maxOccurs 100
Model
Children ReturnDuctInsulation, SupplyDuctInsulation
Instance
<System>
  <SupplyDuctInsulation>{1,1}</SupplyDuctInsulation>
  <ReturnDuctInsulation>{1,1}</ReturnDuctInsulation>
</System>
Source
<xs:element name="System" minOccurs="1" maxOccurs="100">
  <xs:complexType>
    <xs:all>
      <xs:element ref="SupplyDuctInsulation"/>
      <xs:element ref="ReturnDuctInsulation"/>
    </xs:all>
  </xs:complexType>
</xs:element>
Schema location file:/Users/ryanschmied/Downloads/ResXSDv3.1.07.xsd
Element IECC2018CertificateChecklistGroup / R401_3
Namespace No namespace
Annotations
Certificate. Permanent certificate posted on/near electrical panel with energy values
Diagram
DiagramResXSDv3_1_07_xsd.tmp#BasicChecklistResultType
Type BasicChecklistResultType
Properties
content simple
Facets
enumeration PASSES
enumeration FAILS
Source
<xs:element name="R401_3" type="BasicChecklistResultType">
  <xs:annotation>
    <xs:documentation>Certificate. Permanent certificate posted on/near electrical panel with energy values</xs:documentation>
  </xs:annotation>
</xs:element>
Schema location file:/Users/ryanschmied/Downloads/ResXSDv3.1.07.xsd
Element IECC2018CertificateChecklistGroup / R402_1_1
Namespace No namespace
Annotations
Vapor retarder. Wall assemblies in the building thermal envelope shall comply with vapor retarder requirements of R702.7 of the International Residential Code or 1405.3 of the International Building Code, as applicable.
Diagram
DiagramResXSDv3_1_07_xsd.tmp#BasicChecklistResultType
Type BasicChecklistResultType
Properties
content simple
Facets
enumeration PASSES
enumeration FAILS
Source
<xs:element name="R402_1_1" type="BasicChecklistResultType">
  <xs:annotation>
    <xs:documentation>Vapor retarder. Wall assemblies in the building thermal envelope shall comply with vapor retarder requirements of R702.7 of the International Residential Code or 1405.3 of the International Building Code, as applicable.</xs:documentation>
  </xs:annotation>
</xs:element>
Schema location file:/Users/ryanschmied/Downloads/ResXSDv3.1.07.xsd
Element IECC2018CertificateChecklistGroup / R402_4_1
Namespace No namespace
Annotations
Building thermal envelope. The sealing methods between dissimilar materials shall allow for differential expansion and contraction.
Diagram
DiagramResXSDv3_1_07_xsd.tmp#BasicChecklistResultType
Type BasicChecklistResultType
Properties
content simple
Facets
enumeration PASSES
enumeration FAILS
Source
<xs:element name="R402_4_1" type="BasicChecklistResultType">
  <xs:annotation>
    <xs:documentation>Building thermal envelope. The sealing methods between dissimilar materials shall allow for differential expansion and contraction.</xs:documentation>
  </xs:annotation>
</xs:element>
Schema location file:/Users/ryanschmied/Downloads/ResXSDv3.1.07.xsd
Element IECC2018CertificateChecklistGroup / R402_4_1_1
Namespace No namespace
Annotations
Building thermal envelope Seal building envelope from air infiltration, see Table R402.4.1.1
Diagram
DiagramResXSDv3_1_07_xsd.tmp#BasicChecklistResultType
Type BasicChecklistResultType
Properties
content simple
Facets
enumeration PASSES
enumeration FAILS
Source
<xs:element name="R402_4_1_1" type="BasicChecklistResultType">
  <xs:annotation>
    <xs:documentation>Building thermal envelope Seal building envelope from air infiltration, see Table R402.4.1.1</xs:documentation>
  </xs:annotation>
</xs:element>
Schema location file:/Users/ryanschmied/Downloads/ResXSDv3.1.07.xsd
Element IECC2018CertificateChecklistGroup / R402_4_1_2
Namespace No namespace
Annotations
Testing.  Blower Door Test REQUIRED for 1- and 2-family dwellings, townhouses, and apartments three stories or less.
Diagram
Diagram
Type xs:float
Properties
content simple
Source
<xs:element name="R402_4_1_2" type="xs:float">
  <xs:annotation>
    <xs:documentation>Testing. Blower Door Test REQUIRED for 1- and 2-family dwellings, townhouses, and apartments three stories or less.</xs:documentation>
  </xs:annotation>
</xs:element>
Schema location file:/Users/ryanschmied/Downloads/ResXSDv3.1.07.xsd
Element IECC2018CertificateChecklistGroup / R402_4_2
Namespace No namespace
Annotations
Fireplaces. Wood-burning must have tight flue damper, outdoor combustion air
Diagram
DiagramResXSDv3_1_07_xsd.tmp#ChecklistResultType
Type ChecklistResultType
Properties
content simple
Source
<xs:element name="R402_4_2" type="ChecklistResultType">
  <xs:annotation>
    <xs:documentation>Fireplaces. Wood-burning must have tight flue damper, outdoor combustion air</xs:documentation>
  </xs:annotation>
</xs:element>
Schema location file:/Users/ryanschmied/Downloads/ResXSDv3.1.07.xsd
Element IECC2018CertificateChecklistGroup / R402_4_3a
Namespace No namespace
Annotations
Fenestration air leakage. Windows, sliding glass doors, skylights (on label).
Diagram
DiagramResXSDv3_1_07_xsd.tmp#BasicChecklistResultType
Type BasicChecklistResultType
Properties
content simple
Facets
enumeration PASSES
enumeration FAILS
Source
<xs:element name="R402_4_3a" type="BasicChecklistResultType">
  <xs:annotation>
    <xs:documentation>Fenestration air leakage. Windows, sliding glass doors, skylights (on label).</xs:documentation>
  </xs:annotation>
</xs:element>
Schema location file:/Users/ryanschmied/Downloads/ResXSDv3.1.07.xsd
Element IECC2018CertificateChecklistGroup / R402_4_3b
Namespace No namespace
Annotations
Fenestration Air Leakage  Exterior swinging doors (on label)
Diagram
DiagramResXSDv3_1_07_xsd.tmp#BasicChecklistResultType
Type BasicChecklistResultType
Properties
content simple
Facets
enumeration PASSES
enumeration FAILS
Source
<xs:element name="R402_4_3b" type="BasicChecklistResultType">
  <xs:annotation>
    <xs:documentation>Fenestration Air Leakage Exterior swinging doors (on label)</xs:documentation>
  </xs:annotation>
</xs:element>
Schema location file:/Users/ryanschmied/Downloads/ResXSDv3.1.07.xsd
Element IECC2018CertificateChecklistGroup / R402_4_4
Namespace No namespace
Annotations
Rooms containing fuel-burning appliances Climate Zones 3-8. Open combustion fuel burning appliances located outside thermal envelope or in sealed/insulated room
Diagram
DiagramResXSDv3_1_07_xsd.tmp#ChecklistResultType
Type ChecklistResultType
Properties
content simple
Source
<xs:element name="R402_4_4" type="ChecklistResultType">
  <xs:annotation>
    <xs:documentation>Rooms containing fuel-burning appliances Climate Zones 3-8. Open combustion fuel burning appliances located outside thermal envelope or in sealed/insulated room</xs:documentation>
  </xs:annotation>
</xs:element>
Schema location file:/Users/ryanschmied/Downloads/ResXSDv3.1.07.xsd
Element IECC2018CertificateChecklistGroup / R402_4_5
Namespace No namespace
Annotations
Recessed lighting.  IC-rated and air tight when in thermal envelope
Diagram
DiagramResXSDv3_1_07_xsd.tmp#ChecklistResultType
Type ChecklistResultType
Properties
content simple
Source
<xs:element name="R402_4_5" type="ChecklistResultType">
  <xs:annotation>
    <xs:documentation>Recessed lighting. IC-rated and air tight when in thermal envelope</xs:documentation>
  </xs:annotation>
</xs:element>
Schema location file:/Users/ryanschmied/Downloads/ResXSDv3.1.07.xsd
Element IECC2018CertificateChecklistGroup / R402_5
Namespace No namespace
Annotations
Maximum fenestration UFactor and SHGC. Area-weighted avg. maximum fenestration UFactor and SHGC do not exceed limits in Section 402.5.
Diagram
DiagramResXSDv3_1_07_xsd.tmp#MaxAreaWeightedUFactorResXSDv3_1_07_xsd.tmp#MaxAreaWeightedSHGCResXSDv3_1_07_xsd.tmp#IECC2018CertificateChecklistGroup_IECC2018CertificateChecklistGroup_R402_5_R402_5Result
Properties
content complex
Model
Children MaxAreaWeightedSHGC, MaxAreaWeightedUFactor, R402_5Result
Instance
<R402_5>
  <MaxAreaWeightedUFactor>{0,1}</MaxAreaWeightedUFactor>
  <MaxAreaWeightedSHGC>{0,1}</MaxAreaWeightedSHGC>
  <R402_5Result>{1,1}</R402_5Result>
</R402_5>
Source
<xs:element name="R402_5">
  <xs:annotation>
    <xs:documentation>Maximum fenestration UFactor and SHGC. Area-weighted avg. maximum fenestration UFactor and SHGC do not exceed limits in Section 402.5.</xs:documentation>
  </xs:annotation>
  <xs:complexType>
    <xs:all>
      <xs:element ref="MaxAreaWeightedUFactor" minOccurs="0"/>
      <xs:element ref="MaxAreaWeightedSHGC" minOccurs="0"/>
      <xs:element name="R402_5Result" type="BasicChecklistResultType"/>
    </xs:all>
  </xs:complexType>
</xs:element>
Schema location file:/Users/ryanschmied/Downloads/ResXSDv3.1.07.xsd
Element IECC2018CertificateChecklistGroup / R402_5 / R402_5Result
Namespace No namespace
Diagram
DiagramResXSDv3_1_07_xsd.tmp#BasicChecklistResultType
Type BasicChecklistResultType
Properties
content simple
Facets
enumeration PASSES
enumeration FAILS
Source
<xs:element name="R402_5Result" type="BasicChecklistResultType"/>
Schema location file:/Users/ryanschmied/Downloads/ResXSDv3.1.07.xsd
Element IECC2018CertificateChecklistGroup / R403_1
Namespace No namespace
Annotations
Controls. Not less than one thermostat for each separate heating and cooling system
Diagram
DiagramResXSDv3_1_07_xsd.tmp#BasicChecklistResultType
Type BasicChecklistResultType
Properties
content simple
Facets
enumeration PASSES
enumeration FAILS
Source
<xs:element name="R403_1" type="BasicChecklistResultType">
  <xs:annotation>
    <xs:documentation>Controls. Not less than one thermostat for each separate heating and cooling system</xs:documentation>
  </xs:annotation>
</xs:element>
Schema location file:/Users/ryanschmied/Downloads/ResXSDv3.1.07.xsd
Element IECC2018CertificateChecklistGroup / R403_1_1
Namespace No namespace
Annotations
Programmable thermostat. Required when primary heating system is a forced air furnace.
Diagram
DiagramResXSDv3_1_07_xsd.tmp#BasicChecklistResultType
Type BasicChecklistResultType
Properties
content simple
Facets
enumeration PASSES
enumeration FAILS
Source
<xs:element name="R403_1_1" type="BasicChecklistResultType">
  <xs:annotation>
    <xs:documentation>Programmable thermostat. Required when primary heating system is a forced air furnace.</xs:documentation>
  </xs:annotation>
</xs:element>
Schema location file:/Users/ryanschmied/Downloads/ResXSDv3.1.07.xsd
Element IECC2018CertificateChecklistGroup / R403_1_2
Namespace No namespace
Annotations
Heat pump supplementary heat. Shall not operate, except during defrost, when the heat pump compressor can meet the heating load
Diagram
DiagramResXSDv3_1_07_xsd.tmp#ChecklistResultType
Type ChecklistResultType
Properties
content simple
Source
<xs:element name="R403_1_2" type="ChecklistResultType">
  <xs:annotation>
    <xs:documentation>Heat pump supplementary heat. Shall not operate, except during defrost, when the heat pump compressor can meet the heating load</xs:documentation>
  </xs:annotation>
</xs:element>
Schema location file:/Users/ryanschmied/Downloads/ResXSDv3.1.07.xsd
Element IECC2018CertificateChecklistGroup / R403_3_2
Namespace No namespace
Annotations
Duct sealing. All ducts, air handlers, filter boxes and building cavities used as ducts shall be sealed. Joints and seams shall comply with Section M1601.4.1 of the International Residential Code.
Diagram
DiagramResXSDv3_1_07_xsd.tmp#ChecklistResultType
Type ChecklistResultType
Properties
content simple
Source
<xs:element name="R403_3_2" type="ChecklistResultType">
  <xs:annotation>
    <xs:documentation>Duct sealing. All ducts, air handlers, filter boxes and building cavities used as ducts shall be sealed. Joints and seams shall comply with Section M1601.4.1 of the International Residential Code.</xs:documentation>
  </xs:annotation>
</xs:element>
Schema location file:/Users/ryanschmied/Downloads/ResXSDv3.1.07.xsd
Element IECC2018CertificateChecklistGroup / R403_3_2_1
Namespace No namespace
Annotations
Sealed air handler Air handlers shall have manufacturer’s designation for an air leakage of not greater than 2% of design airflow when tested in accordance with ASHRAE 193
Diagram
DiagramResXSDv3_1_07_xsd.tmp#ChecklistResultType
Type ChecklistResultType
Properties
content simple
Source
<xs:element name="R403_3_2_1" type="ChecklistResultType">
  <xs:annotation>
    <xs:documentation>Sealed air handler Air handlers shall have manufacturer’s designation for an air leakage of not greater than 2% of design airflow when tested in accordance with ASHRAE 193</xs:documentation>
  </xs:annotation>
</xs:element>
Schema location file:/Users/ryanschmied/Downloads/ResXSDv3.1.07.xsd
Element IECC2018CertificateChecklistGroup / R403_3_3
Namespace No namespace
Annotations
Duct testing  Required if air handler or any duct is outside of conditioned space and provide post-installation test results.
Diagram
DiagramResXSDv3_1_07_xsd.tmp#R403_3_3Type
Type R403_3_3Type
Properties
content simple
Facets
enumeration Total leakage at rough-in with air handler installed
enumeration Total leakage at rough-in without air handler installed
enumeration Post-construction total leakage
enumeration Home is Exempt from Duct Testing
Source
<xs:element name="R403_3_3" type="R403_3_3Type">
  <xs:annotation>
    <xs:documentation>Duct testing Required if air handler or any duct is outside of conditioned space and provide post-installation test results.</xs:documentation>
  </xs:annotation>
</xs:element>
Schema location file:/Users/ryanschmied/Downloads/ResXSDv3.1.07.xsd
Element IECC2018CertificateChecklistGroup / R403_3_5
Namespace No namespace
Annotations
Building cavities. Framing cavities shall not be used as supply ducts.
Diagram
DiagramResXSDv3_1_07_xsd.tmp#BasicChecklistResultType
Type BasicChecklistResultType
Properties
content simple
Facets
enumeration PASSES
enumeration FAILS
Source
<xs:element name="R403_3_5" type="BasicChecklistResultType">
  <xs:annotation>
    <xs:documentation>Building cavities. Framing cavities shall not be used as supply ducts.</xs:documentation>
  </xs:annotation>
</xs:element>
Schema location file:/Users/ryanschmied/Downloads/ResXSDv3.1.07.xsd
Element IECC2018CertificateChecklistGroup / R403_4
Namespace No namespace
Annotations
Mechanical system piping insulation. Mechanical system piping shall be insulated
Diagram
DiagramResXSDv3_1_07_xsd.tmp#BasicChecklistResultType
Type BasicChecklistResultType
Properties
content simple
Facets
enumeration PASSES
enumeration FAILS
Source
<xs:element name="R403_4" type="BasicChecklistResultType">
  <xs:annotation>
    <xs:documentation>Mechanical system piping insulation. Mechanical system piping shall be insulated</xs:documentation>
  </xs:annotation>
</xs:element>
Schema location file:/Users/ryanschmied/Downloads/ResXSDv3.1.07.xsd
Element IECC2018CertificateChecklistGroup / R403_4_1
Namespace No namespace
Annotations
Protection of piping insulation. Piping insulation exposed to weather and sunlight shall be protected, including from solar radiation. Adhesive tape shall be prohibited.
Diagram
DiagramResXSDv3_1_07_xsd.tmp#ChecklistResultType
Type ChecklistResultType
Properties
content simple
Source
<xs:element name="R403_4_1" type="ChecklistResultType">
  <xs:annotation>
    <xs:documentation>Protection of piping insulation. Piping insulation exposed to weather and sunlight shall be protected, including from solar radiation. Adhesive tape shall be prohibited.</xs:documentation>
  </xs:annotation>
</xs:element>
Schema location file:/Users/ryanschmied/Downloads/ResXSDv3.1.07.xsd
Element IECC2018CertificateChecklistGroup / R403_5_1
Namespace No namespace
Annotations
Heated water circulation and temperature maintenance systems Circulation pumps shall be on-demand
Diagram
DiagramResXSDv3_1_07_xsd.tmp#ChecklistResultType
Type ChecklistResultType
Properties
content simple
Source
<xs:element name="R403_5_1" type="ChecklistResultType">
  <xs:annotation>
    <xs:documentation>Heated water circulation and temperature maintenance systems Circulation pumps shall be on-demand</xs:documentation>
  </xs:annotation>
</xs:element>
Schema location file:/Users/ryanschmied/Downloads/ResXSDv3.1.07.xsd
Element IECC2018CertificateChecklistGroup / R403_5_1_1
Namespace No namespace
Annotations
Circulation systems. Heated water circulation systems shall be provided with an demand-initiated circulation pump that will turn off when water in the circulation loop reaches a desired temperature and there is no demand for hot water.
Diagram
DiagramResXSDv3_1_07_xsd.tmp#ChecklistResultType
Type ChecklistResultType
Properties
content simple
Source
<xs:element name="R403_5_1_1" type="ChecklistResultType">
  <xs:annotation>
    <xs:documentation>Circulation systems. Heated water circulation systems shall be provided with an demand-initiated circulation pump that will turn off when water in the circulation loop reaches a desired temperature and there is no demand for hot water.</xs:documentation>
  </xs:annotation>
</xs:element>
Schema location file:/Users/ryanschmied/Downloads/ResXSDv3.1.07.xsd
Element IECC2018CertificateChecklistGroup / R403_5_1_2
Namespace No namespace
Annotations
Heat trace systems. Electric heat trace systems shall comply with IEEE 515.1 or UL 515. Controls shall automatically adjust the energy input to the heat tracing to maintain desired water temperature in piping in accordance with the times when heated water is used in the occupancy.
Diagram
DiagramResXSDv3_1_07_xsd.tmp#ChecklistResultType
Type ChecklistResultType
Properties
content simple
Source
<xs:element name="R403_5_1_2" type="ChecklistResultType">
  <xs:annotation>
    <xs:documentation>Heat trace systems. Electric heat trace systems shall comply with IEEE 515.1 or UL 515. Controls shall automatically adjust the energy input to the heat tracing to maintain desired water temperature in piping in accordance with the times when heated water is used in the occupancy.</xs:documentation>
  </xs:annotation>
</xs:element>
Schema location file:/Users/ryanschmied/Downloads/ResXSDv3.1.07.xsd
Element IECC2018CertificateChecklistGroup / R403_6
Namespace No namespace
Annotations
Mechanical Ventilation The building shall be provided with ventilation that complies with the requirements of the International Residential Code or International Mechanical Code
Diagram
DiagramResXSDv3_1_07_xsd.tmp#BasicChecklistResultType
Type BasicChecklistResultType
Properties
content simple
Facets
enumeration PASSES
enumeration FAILS
Source
<xs:element name="R403_6" type="BasicChecklistResultType">
  <xs:annotation>
    <xs:documentation>Mechanical Ventilation The building shall be provided with ventilation that complies with the requirements of the International Residential Code or International Mechanical Code</xs:documentation>
  </xs:annotation>
</xs:element>
Schema location file:/Users/ryanschmied/Downloads/ResXSDv3.1.07.xsd
Element IECC2018CertificateChecklistGroup / R403_6_1
Namespace No namespace
Annotations
Whole-house mechanical ventilation system fan efficacy. Fans used to provide whole-house mechanical ventilation shall meet the efficacy requirements of Table R403.6.1. Except where air handler that is integral to tested and listed HVAC equipment is used for whole-house mechanical ventilation.
Diagram
DiagramResXSDv3_1_07_xsd.tmp#IECC2018CertificateChecklistGroup_IECC2018CertificateChecklistGroup_R403_6_1_VentFanEfficacyResXSDv3_1_07_xsd.tmp#IECC2018CertificateChecklistGroup_IECC2018CertificateChecklistGroup_R403_6_1_R403_6_1Result
Properties
content complex
Model
Children R403_6_1Result, VentFanEfficacy
Instance
<R403_6_1>
  <VentFanEfficacy unit="cfm/Watt">{1,1}</VentFanEfficacy>
  <R403_6_1Result>{1,1}</R403_6_1Result>
</R403_6_1>
Source
<xs:element name="R403_6_1">
  <xs:annotation>
    <xs:documentation>Whole-house mechanical ventilation system fan efficacy. Fans used to provide whole-house mechanical ventilation shall meet the efficacy requirements of Table R403.6.1. Except where air handler that is integral to tested and listed HVAC equipment is used for whole-house mechanical ventilation.</xs:documentation>
  </xs:annotation>
  <xs:complexType>
    <xs:all>
      <xs:element name="VentFanEfficacy" minOccurs="1">
        <xs:complexType>
          <xs:simpleContent>
            <xs:extension base="xs:float">
              <xs:attribute fixed="cfm/Watt" name="unit">
              </xs:attribute>
            </xs:extension>
          </xs:simpleContent>
        </xs:complexType>
      </xs:element>
      <xs:element name="R403_6_1Result" type="ChecklistResultType"/>
    </xs:all>
  </xs:complexType>
</xs:element>
Schema location file:/Users/ryanschmied/Downloads/ResXSDv3.1.07.xsd
Element IECC2018CertificateChecklistGroup / R403_6_1 / VentFanEfficacy
Namespace No namespace
Diagram
DiagramResXSDv3_1_07_xsd.tmp#IECC2018CertificateChecklistGroup_IECC2018CertificateChecklistGroup_R403_6_1_IECC2018CertificateChecklistGroup_IECC2018CertificateChecklistGroup_R403_6_1_VentFanEfficacy_unit
Type extension of xs:float
Properties
content complex
minOccurs 1
Attributes
QName Type Fixed Use
unit cfm/Watt optional
Source
<xs:element name="VentFanEfficacy" minOccurs="1">
  <xs:complexType>
    <xs:simpleContent>
      <xs:extension base="xs:float">
        <xs:attribute fixed="cfm/Watt" name="unit">
        </xs:attribute>
      </xs:extension>
    </xs:simpleContent>
  </xs:complexType>
</xs:element>
Schema location file:/Users/ryanschmied/Downloads/ResXSDv3.1.07.xsd
Element IECC2018CertificateChecklistGroup / R403_6_1 / R403_6_1Result
Namespace No namespace
Diagram
DiagramResXSDv3_1_07_xsd.tmp#ChecklistResultType
Type ChecklistResultType
Properties
content simple
Source
<xs:element name="R403_6_1Result" type="ChecklistResultType"/>
Schema location file:/Users/ryanschmied/Downloads/ResXSDv3.1.07.xsd
Element IECC2018CertificateChecklistGroup / R403_7
Namespace No namespace
Annotations
Provide equipment sizing documentation Manual J, Eng Cals or other
Diagram
DiagramResXSDv3_1_07_xsd.tmp#BasicChecklistResultType
Type BasicChecklistResultType
Properties
content simple
Facets
enumeration PASSES
enumeration FAILS
Source
<xs:element name="R403_7" type="BasicChecklistResultType">
  <xs:annotation>
    <xs:documentation>Provide equipment sizing documentation Manual J, Eng Cals or other</xs:documentation>
  </xs:annotation>
</xs:element>
Schema location file:/Users/ryanschmied/Downloads/ResXSDv3.1.07.xsd
Element IECC2018CertificateChecklistGroup / R403_8
Namespace No namespace
Annotations
Systems serving multiple dwelling units Shall comply with C403 and C404 of the IECC-commercial provisions
Diagram
DiagramResXSDv3_1_07_xsd.tmp#ChecklistResultType
Type ChecklistResultType
Properties
content simple
Source
<xs:element name="R403_8" type="ChecklistResultType">
  <xs:annotation>
    <xs:documentation>Systems serving multiple dwelling units Shall comply with C403 and C404 of the IECC-commercial provisions</xs:documentation>
  </xs:annotation>
</xs:element>
Schema location file:/Users/ryanschmied/Downloads/ResXSDv3.1.07.xsd
Element IECC2018CertificateChecklistGroup / R403_9
Namespace No namespace
Annotations
Snow melt and ice system controls Shall include automatic controls capable of shutting off the system when pavement temperature is ≥ 50°F; and auto or manual controls that will allow shutoff when outdoor temperature is ≥ 40°F
Diagram
DiagramResXSDv3_1_07_xsd.tmp#ChecklistResultType
Type ChecklistResultType
Properties
content simple
Source
<xs:element name="R403_9" type="ChecklistResultType">
  <xs:annotation>
    <xs:documentation>Snow melt and ice system controls Shall include automatic controls capable of shutting off the system when pavement temperature is ≥ 50°F; and auto or manual controls that will allow shutoff when outdoor temperature is ≥ 40°F</xs:documentation>
  </xs:annotation>
</xs:element>
Schema location file:/Users/ryanschmied/Downloads/ResXSDv3.1.07.xsd
Element IECC2018CertificateChecklistGroup / R403_10
Namespace No namespace
Annotations
Pools and permanent spa energy consumption Heaters, time switches and covers shall comply with this section
Diagram
DiagramResXSDv3_1_07_xsd.tmp#ChecklistResultType
Type ChecklistResultType
Properties
content simple
Source
<xs:element name="R403_10" type="ChecklistResultType">
  <xs:annotation>
    <xs:documentation>Pools and permanent spa energy consumption Heaters, time switches and covers shall comply with this section</xs:documentation>
  </xs:annotation>
</xs:element>
Schema location file:/Users/ryanschmied/Downloads/ResXSDv3.1.07.xsd
Element IECC2018CertificateChecklistGroup / R403_11
Namespace No namespace
Annotations
Portable spas Energy consumption of electric-powered portable spas shall be controlled by requirements of APSP 14
Diagram
DiagramResXSDv3_1_07_xsd.tmp#ChecklistResultType
Type ChecklistResultType
Properties
content simple
Source
<xs:element name="R403_11" type="ChecklistResultType">
  <xs:annotation>
    <xs:documentation>Portable spas Energy consumption of electric-powered portable spas shall be controlled by requirements of APSP 14</xs:documentation>
  </xs:annotation>
</xs:element>
Schema location file:/Users/ryanschmied/Downloads/ResXSDv3.1.07.xsd
Element IECC2018CertificateChecklistGroup / R404_1
Namespace No namespace
Annotations
Lighting Equipment Minimum percentage of lamps in permanent light fixtures must be high efficacy
Diagram
DiagramResXSDv3_1_07_xsd.tmp#PercentHighEfficacyLightsResXSDv3_1_07_xsd.tmp#IECC2018CertificateChecklistGroup_IECC2018CertificateChecklistGroup_R404_1_R404_1Result
Properties
content complex
Model
Children PercentHighEfficacyLights, R404_1Result
Instance
<R404_1>
  <PercentHighEfficacyLights unit="%">{1,1}</PercentHighEfficacyLights>
  <R404_1Result>{1,1}</R404_1Result>
</R404_1>
Source
<xs:element name="R404_1">
  <xs:annotation>
    <xs:documentation>Lighting Equipment Minimum percentage of lamps in permanent light fixtures must be high efficacy</xs:documentation>
  </xs:annotation>
  <xs:complexType>
    <xs:all>
      <xs:element ref="PercentHighEfficacyLights" minOccurs="1"/>
      <xs:element name="R404_1Result" type="BasicChecklistResultType"/>
    </xs:all>
  </xs:complexType>
</xs:element>
Schema location file:/Users/ryanschmied/Downloads/ResXSDv3.1.07.xsd
Element IECC2018CertificateChecklistGroup / R404_1 / R404_1Result
Namespace No namespace
Diagram
DiagramResXSDv3_1_07_xsd.tmp#BasicChecklistResultType
Type BasicChecklistResultType
Properties
content simple
Facets
enumeration PASSES
enumeration FAILS
Source
<xs:element name="R404_1Result" type="BasicChecklistResultType"/>
Schema location file:/Users/ryanschmied/Downloads/ResXSDv3.1.07.xsd
Element IECC2018CertificateChecklistGroup / R404_1_1
Namespace No namespace
Annotations
Lighting equipment Fuel gas lighting systems shall not have continuously burning pilot lights
Diagram
DiagramResXSDv3_1_07_xsd.tmp#ChecklistResultType
Type ChecklistResultType
Properties
content simple
Source
<xs:element name="R404_1_1" type="ChecklistResultType">
  <xs:annotation>
    <xs:documentation>Lighting equipment Fuel gas lighting systems shall not have continuously burning pilot lights</xs:documentation>
  </xs:annotation>
</xs:element>
Schema location file:/Users/ryanschmied/Downloads/ResXSDv3.1.07.xsd
Element Project / H2O
Namespace No namespace
Diagram
DiagramResXSDv3_1_07_xsd.tmp#SoftwareResXSDv3_1_07_xsd.tmp#SoftwareVersionResXSDv3_1_07_xsd.tmp#SiteRatingDateResXSDv3_1_07_xsd.tmp#Project_Project_H2O_HomeCharacteristicsResXSDv3_1_07_xsd.tmp#Project_Project_H2O_HomeWaterFeaturesResXSDv3_1_07_xsd.tmp#Project_Project_H2O_HotWaterSystemResXSDv3_1_07_xsd.tmp#Project_Project_H2O_LandscapeDesignResXSDv3_1_07_xsd.tmp#Project_Project_H2O_OutdoorWaterFeaturesResXSDv3_1_07_xsd.tmp#Project_Project_H2O_WaterCostResXSDv3_1_07_xsd.tmp#Project_Project_H2O_WaterSenseMandatoryRequirementsResXSDv3_1_07_xsd.tmp#Project_Project_H2O_Results
Properties
content complex
minOccurs 0
Model
Children HomeCharacteristics, HomeWaterFeatures, HotWaterSystem, LandscapeDesign, OutdoorWaterFeatures, Results, SiteRatingDate, Software, SoftwareVersion, WaterCost, WaterSenseMandatoryRequirements
Instance
<H2O>
  <Software>{1,1}</Software>
  <SoftwareVersion>{1,1}</SoftwareVersion>
  <SiteRatingDate>{1,1}</SiteRatingDate>
  <HomeCharacteristics>{1,1}</HomeCharacteristics>
  <HomeWaterFeatures>{1,1}</HomeWaterFeatures>
  <HotWaterSystem>{1,1}</HotWaterSystem>
  <LandscapeDesign>{1,1}</LandscapeDesign>
  <OutdoorWaterFeatures>{1,1}</OutdoorWaterFeatures>
  <WaterCost>{1,1}</WaterCost>
  <WaterSenseMandatoryRequirements>{1,1}</WaterSenseMandatoryRequirements>
  <Results>{1,1}</Results>
</H2O>
Source
<xs:element name="H2O" minOccurs="0">
  <xs:complexType>
    <xs:all>
      <xs:element ref="Software"/>
      <xs:element ref="SoftwareVersion"/>
      <xs:element ref="SiteRatingDate"/>
      <xs:element name="HomeCharacteristics">
        <xs:complexType>
          <xs:all>
            <xs:element ref="H2OID" minOccurs="0"/>
            <xs:element ref="ConditionedArea"/>
            <xs:element ref="NumberBedrooms"/>
            <xs:element ref="NumberOfFloors"/>
            <xs:element ref="Basement"/>
          </xs:all>
        </xs:complexType>
      </xs:element>
      <xs:element name="HomeWaterFeatures">
        <xs:complexType>
          <xs:all>
            <xs:element ref="WaterSoftener"/>
            <xs:element ref="ShowerHeadFlowRate"/>
            <xs:element ref="LavatoryFaucetEfficiency"/>
            <xs:element ref="KitchenSinkFaucetFlowRate"/>
            <xs:element ref="WaterServicePressure"/>
            <xs:element ref="Toilets"/>
            <xs:element ref="Dishwasher"/>
            <xs:element ref="ClothesWasher"/>
          </xs:all>
        </xs:complexType>
      </xs:element>
      <xs:element name="HotWaterSystem">
        <xs:complexType>
          <xs:all>
            <xs:element ref="HWSystemPipeLength"/>
            <xs:element ref="HWPipeInsulated"/>
            <xs:element ref="HWRecirculation"/>
            <xs:element ref="DrainWaterHeatRecovery"/>
            <xs:element ref="NoShowersConnected"/>
            <xs:element ref="EqualFlow"/>
            <xs:element ref="CSADWHREff"/>
          </xs:all>
        </xs:complexType>
      </xs:element>
      <xs:element name="LandscapeDesign">
        <xs:complexType>
          <xs:all>
            <xs:element ref="LotArea"/>
            <xs:element ref="PadFootprintArea"/>
            <xs:element ref="TotalAvailableArea"/>
            <xs:element ref="FrontArea"/>
            <xs:element ref="BackArea"/>
            <xs:element ref="IsBackAreaImproved"/>
            <xs:element ref="FrontIrrigationArea"/>
            <xs:element ref="BackIrrigationArea"/>
            <xs:element ref="TotalIrrigationArea"/>
          </xs:all>
        </xs:complexType>
      </xs:element>
      <xs:element name="OutdoorWaterFeatures">
        <xs:complexType>
          <xs:all>
            <xs:element ref="PoolOrSpa"/>
            <xs:element ref="IrrigationSystem"/>
            <xs:element ref="ProfessionIrrAudit"/>
            <xs:element ref="IrrWeatherControl"/>
            <xs:element ref="UseRICI"/>
            <xs:element ref="RICIZoneFlowRates"/>
          </xs:all>
        </xs:complexType>
      </xs:element>
      <xs:element name="WaterCost">
        <xs:complexType>
          <xs:all>
            <xs:element ref="H2OPrice"/>
          </xs:all>
        </xs:complexType>
      </xs:element>
      <xs:element name="WaterSenseMandatoryRequirements">
        <xs:complexType>
          <xs:all>
            <xs:element ref="WSPressureLossTests" minOccurs="0"/>
            <xs:element ref="WSLeakFreeHotWater" minOccurs="0"/>
            <xs:element ref="WSLeakFreeToilets" minOccurs="0"/>
            <xs:element ref="WSLeakFreeBathroomFaucets" minOccurs="0"/>
            <xs:element ref="WSLeakFreeShowerheads" minOccurs="0"/>
            <xs:element ref="WSLeakFreeBathroomTubs" minOccurs="0"/>
            <xs:element ref="WSLeakFreeKitchenFaucets" minOccurs="0"/>
            <xs:element ref="WSLeakFreeOtherFixtures" minOccurs="0"/>
            <xs:element ref="WSToiletsLabeled" minOccurs="0"/>
            <xs:element ref="WSBathroomSinkFaucetsLabeled" minOccurs="0"/>
            <xs:element ref="WSShowerheadsLabeled" minOccurs="0"/>
          </xs:all>
        </xs:complexType>
      </xs:element>
      <xs:element name="Results">
        <xs:complexType>
          <xs:all>
            <xs:element ref="AnnualReferenceH2OUse"/>
            <xs:element ref="AnnualRatedH2OUse"/>
            <xs:element ref="AnnualH2OSaved"/>
            <xs:element ref="AnnualH2OCostSavings"/>
            <xs:element ref="IndoorWaterRatingIndex"/>
            <xs:element ref="OutdoorWaterRatingIndex"/>
            <xs:element ref="OverallWaterRatingIndex"/>
            <xs:element ref="EstimatedIndoorDailyUse"/>
            <xs:element ref="EstimatedIndoorDailySavings"/>
            <xs:element ref="EstimatedOutdoorDailyUse"/>
            <xs:element ref="EstimatedOutdoorDailySavings"/>
          </xs:all>
        </xs:complexType>
      </xs:element>
    </xs:all>
  </xs:complexType>
</xs:element>
Schema location file:/Users/ryanschmied/Downloads/ResXSDv3.1.07.xsd
Element SiteRatingDate
Namespace No namespace
Annotations
Enter date H2O Rating Site visit was completed.
Diagram
DiagramResXSDv3_1_07_xsd.tmp#FormattedDate
Type FormattedDate
Properties
content simple
Facets
pattern (((0?[1-9]|1[012])\/(0?[1-9]|1\d|2[0-8])|(0?[13456789]|1[012])\/(29|30)|(0?[13578]|1[02])\/31)\/(19|[2-9]\d)\d{2}|0?2\/29\/((19|[2-9]\d)(0[48]|[2468][048]|[13579][26])|(([2468][048]|[3579][26])00)))
Used by
Element Project/H2O
Source
<xs:element name="SiteRatingDate" type="FormattedDate">
  <xs:annotation>
    <xs:documentation>Enter date H2O Rating Site visit was completed.</xs:documentation>
  </xs:annotation>
</xs:element>
Schema location file:/Users/ryanschmied/Downloads/ResXSDv3.1.07.xsd
Element Project / H2O / HomeCharacteristics
Namespace No namespace
Diagram
DiagramResXSDv3_1_07_xsd.tmp#H2OIDResXSDv3_1_07_xsd.tmp#ConditionedAreaResXSDv3_1_07_xsd.tmp#NumberBedroomsResXSDv3_1_07_xsd.tmp#NumberOfFloorsResXSDv3_1_07_xsd.tmp#Basement
Properties
content complex
Model
Children Basement, ConditionedArea, H2OID, NumberBedrooms, NumberOfFloors
Instance
<HomeCharacteristics>
  <H2OID>{0,1}</H2OID>
  <ConditionedArea unit="sq.ft.">{1,1}</ConditionedArea>
  <NumberBedrooms>{1,1}</NumberBedrooms>
  <NumberOfFloors>{1,1}</NumberOfFloors>
  <Basement>{1,1}</Basement>
</HomeCharacteristics>
Source
<xs:element name="HomeCharacteristics">
  <xs:complexType>
    <xs:all>
      <xs:element ref="H2OID" minOccurs="0"/>
      <xs:element ref="ConditionedArea"/>
      <xs:element ref="NumberBedrooms"/>
      <xs:element ref="NumberOfFloors"/>
      <xs:element ref="Basement"/>
    </xs:all>
  </xs:complexType>
</xs:element>
Schema location file:/Users/ryanschmied/Downloads/ResXSDv3.1.07.xsd
Element NumberOfFloors
Namespace No namespace
Annotations
Entry must be an integer
Diagram
Diagram
Type xs:nonNegativeInteger
Properties
content simple
Used by
Source
<xs:element name="NumberOfFloors" type="xs:nonNegativeInteger">
  <xs:annotation>
    <xs:documentation>Entry must be an integer</xs:documentation>
  </xs:annotation>
</xs:element>
Schema location file:/Users/ryanschmied/Downloads/ResXSDv3.1.07.xsd
Element Basement
Namespace No namespace
Annotations
Select answer from pull-down
Diagram
Diagram
Type xs:boolean
Properties
content simple
Used by
Source
<xs:element name="Basement" type="xs:boolean">
  <xs:annotation>
    <xs:documentation>Select answer from pull-down</xs:documentation>
  </xs:annotation>
</xs:element>
Schema location file:/Users/ryanschmied/Downloads/ResXSDv3.1.07.xsd
Element Project / H2O / HomeWaterFeatures
Namespace No namespace
Diagram
DiagramResXSDv3_1_07_xsd.tmp#WaterSoftenerResXSDv3_1_07_xsd.tmp#ShowerHeadFlowRateResXSDv3_1_07_xsd.tmp#LavatoryFaucetEfficiencyResXSDv3_1_07_xsd.tmp#KitchenSinkFaucetFlowRateResXSDv3_1_07_xsd.tmp#WaterServicePressureResXSDv3_1_07_xsd.tmp#ToiletsResXSDv3_1_07_xsd.tmp#DishwasherResXSDv3_1_07_xsd.tmp#ClothesWasher
Properties
content complex
Model
Children ClothesWasher, Dishwasher, KitchenSinkFaucetFlowRate, LavatoryFaucetEfficiency, ShowerHeadFlowRate, Toilets, WaterServicePressure, WaterSoftener
Instance
<HomeWaterFeatures>
  <WaterSoftener>{1,1}</WaterSoftener>
  <ShowerHeadFlowRate unit="gpm">{1,1}</ShowerHeadFlowRate>
  <LavatoryFaucetEfficiency>{1,1}</LavatoryFaucetEfficiency>
  <KitchenSinkFaucetFlowRate unit="gpm">{1,1}</KitchenSinkFaucetFlowRate>
  <WaterServicePressure>{1,1}</WaterServicePressure>
  <Toilets>{1,1}</Toilets>
  <Dishwasher>{1,1}</Dishwasher>
  <ClothesWasher>{1,1}</ClothesWasher>
</HomeWaterFeatures>
Source
<xs:element name="HomeWaterFeatures">
  <xs:complexType>
    <xs:all>
      <xs:element ref="WaterSoftener"/>
      <xs:element ref="ShowerHeadFlowRate"/>
      <xs:element ref="LavatoryFaucetEfficiency"/>
      <xs:element ref="KitchenSinkFaucetFlowRate"/>
      <xs:element ref="WaterServicePressure"/>
      <xs:element ref="Toilets"/>
      <xs:element ref="Dishwasher"/>
      <xs:element ref="ClothesWasher"/>
    </xs:all>
  </xs:complexType>
</xs:element>
Schema location file:/Users/ryanschmied/Downloads/ResXSDv3.1.07.xsd
Element WaterSoftener
Namespace No namespace
Annotations
Select answer from pull-down
Diagram
Diagram
Type xs:boolean
Properties
content simple
Used by
Source
<xs:element name="WaterSoftener" type="xs:boolean">
  <xs:annotation>
    <xs:documentation>Select answer from pull-down</xs:documentation>
  </xs:annotation>
</xs:element>
Schema location file:/Users/ryanschmied/Downloads/ResXSDv3.1.07.xsd
Element ShowerHeadFlowRate
Namespace No namespace
Annotations
Enter average gallons per minute (gpm) flow rate of all shower heads.
Diagram
DiagramResXSDv3_1_07_xsd.tmp#ShowerHeadFlowRate_unit
Type extension of xs:decimal
Properties
content complex
Used by
Attributes
QName Type Fixed Use
unit gpm optional
Source
<xs:element name="ShowerHeadFlowRate">
  <xs:annotation>
    <xs:documentation>Enter average gallons per minute (gpm) flow rate of all shower heads.</xs:documentation>
  </xs:annotation>
  <xs:complexType>
    <xs:simpleContent>
      <xs:extension base="xs:decimal">
        <xs:attribute fixed="gpm" name="unit"/>
      </xs:extension>
    </xs:simpleContent>
  </xs:complexType>
</xs:element>
Schema location file:/Users/ryanschmied/Downloads/ResXSDv3.1.07.xsd
Element LavatoryFaucetEfficiency
Namespace No namespace
Annotations
Select 'Standard' or 'Low-flow' from pull-down
Diagram
DiagramResXSDv3_1_07_xsd.tmp#SelectLavatoryFaucetEfficiency
Type SelectLavatoryFaucetEfficiency
Properties
content simple
Facets
enumeration Standard
enumeration Low-flow
Used by
Source
<xs:element name="LavatoryFaucetEfficiency" type="SelectLavatoryFaucetEfficiency">
  <xs:annotation>
    <xs:documentation>Select 'Standard' or 'Low-flow' from pull-down</xs:documentation>
  </xs:annotation>
</xs:element>
Schema location file:/Users/ryanschmied/Downloads/ResXSDv3.1.07.xsd
Element KitchenSinkFaucetFlowRate
Namespace No namespace
Annotations
Enter gallons per minute (gpm) flow rate of kitchen sink
Diagram
DiagramResXSDv3_1_07_xsd.tmp#KitchenSinkFaucetFlowRate_unit
Type extension of xs:decimal
Properties
content complex
Used by
Attributes
QName Type Fixed Use
unit gpm optional
Source
<xs:element name="KitchenSinkFaucetFlowRate">
  <xs:annotation>
    <xs:documentation>Enter gallons per minute (gpm) flow rate of kitchen sink</xs:documentation>
  </xs:annotation>
  <xs:complexType>
    <xs:simpleContent>
      <xs:extension base="xs:decimal">
        <xs:attribute name="unit" fixed="gpm"/>
      </xs:extension>
    </xs:simpleContent>
  </xs:complexType>
</xs:element>
Schema location file:/Users/ryanschmied/Downloads/ResXSDv3.1.07.xsd
Element WaterServicePressure
Namespace No namespace
Diagram
DiagramResXSDv3_1_07_xsd.tmp#PressureTankPsiLimitResXSDv3_1_07_xsd.tmp#PressureRegulatorPsiLimitResXSDv3_1_07_xsd.tmp#DocumentationPsiResXSDv3_1_07_xsd.tmp#MeasuredPressure
Properties
content complex
Used by
Model
Children DocumentationPsi, MeasuredPressure, PressureRegulatorPsiLimit, PressureTankPsiLimit
Instance
<WaterServicePressure>
  <PressureTankPsiLimit>{1,1}</PressureTankPsiLimit>
  <PressureRegulatorPsiLimit>{1,1}</PressureRegulatorPsiLimit>
  <DocumentationPsi>{1,1}</DocumentationPsi>
  <MeasuredPressure unit="psig">{1,1}</MeasuredPressure>
</WaterServicePressure>
Source
<xs:element name="WaterServicePressure">
  <xs:complexType>
    <xs:sequence>
      <xs:element ref="PressureTankPsiLimit"/>
      <xs:element ref="PressureRegulatorPsiLimit"/>
      <xs:element ref="DocumentationPsi"/>
      <xs:element ref="MeasuredPressure"/>
    </xs:sequence>
  </xs:complexType>
</xs:element>
Schema location file:/Users/ryanschmied/Downloads/ResXSDv3.1.07.xsd
Element PressureTankPsiLimit
Namespace No namespace
Annotations
Select 'Yes' from pull-down if pressure tank installed and set ≤ 90 psi
Diagram
Diagram
Type xs:boolean
Properties
content simple
Used by
Source
<xs:element name="PressureTankPsiLimit" type="xs:boolean">
  <xs:annotation>
    <xs:documentation>Select 'Yes' from pull-down if pressure tank installed and set ≤ 90 psi</xs:documentation>
  </xs:annotation>
</xs:element>
Schema location file:/Users/ryanschmied/Downloads/ResXSDv3.1.07.xsd
Element PressureRegulatorPsiLimit
Namespace No namespace
Annotations
Select 'Yes' from pull-down if pressure regulating valve installed upstream of fixtures and pressure test ≤ 90
Diagram
Diagram
Type xs:boolean
Properties
content simple
Used by
Source
<xs:element name="PressureRegulatorPsiLimit" type="xs:boolean">
  <xs:annotation>
    <xs:documentation>Select 'Yes' from pull-down if pressure regulating valve installed upstream of fixtures and pressure test ≤ 90</xs:documentation>
  </xs:annotation>
</xs:element>
Schema location file:/Users/ryanschmied/Downloads/ResXSDv3.1.07.xsd
Element DocumentationPsi
Namespace No namespace
Annotations
Select 'Yes' from pull-down if written documentation from water supplier that pressure ≤ 90
Diagram
Diagram
Type xs:boolean
Properties
content simple
Used by
Source
<xs:element name="DocumentationPsi" type="xs:boolean">
  <xs:annotation>
    <xs:documentation>Select 'Yes' from pull-down if written documentation from water supplier that pressure ≤ 90</xs:documentation>
  </xs:annotation>
</xs:element>
Schema location file:/Users/ryanschmied/Downloads/ResXSDv3.1.07.xsd
Element MeasuredPressure
Namespace No namespace
Annotations
Enter static water gage reading (psig) measured at the indoor fixture outlet on the lowest floor closest to the water service entry
Diagram
DiagramResXSDv3_1_07_xsd.tmp#MeasuredPressure_unit
Type extension of xs:decimal
Properties
content complex
Used by
Attributes
QName Type Fixed Use
unit psig optional
Source
<xs:element name="MeasuredPressure">
  <xs:annotation>
    <xs:documentation>Enter static water gage reading (psig) measured at the indoor fixture outlet on the lowest floor closest to the water service entry</xs:documentation>
  </xs:annotation>
  <xs:complexType>
    <xs:simpleContent>
      <xs:extension base="xs:decimal">
        <xs:attribute fixed="psig" name="unit"/>
      </xs:extension>
    </xs:simpleContent>
  </xs:complexType>
</xs:element>
Schema location file:/Users/ryanschmied/Downloads/ResXSDv3.1.07.xsd
Element Toilets
Namespace No namespace
Diagram
DiagramResXSDv3_1_07_xsd.tmp#FlushVolumeMarkerResXSDv3_1_07_xsd.tmp#NoSingleFlushToiletsResXSDv3_1_07_xsd.tmp#NoDualFlushToiletsResXSDv3_1_07_xsd.tmp#SingleFlushVolumeResXSDv3_1_07_xsd.tmp#DualFlushVolumeResXSDv3_1_07_xsd.tmp#NonWaterConsumingResXSDv3_1_07_xsd.tmp#NoNonWaterToilets
Properties
content complex
Used by
Model
Children DualFlushVolume, FlushVolumeMarker, NoDualFlushToilets, NoNonWaterToilets, NoSingleFlushToilets, NonWaterConsuming, SingleFlushVolume
Instance
<Toilets>
  <FlushVolumeMarker>{1,1}</FlushVolumeMarker>
  <NoSingleFlushToilets>{1,1}</NoSingleFlushToilets>
  <NoDualFlushToilets>{1,1}</NoDualFlushToilets>
  <SingleFlushVolume unit="gpf">{1,1}</SingleFlushVolume>
  <DualFlushVolume unit="gpf">{1,1}</DualFlushVolume>
  <NonWaterConsuming>{1,1}</NonWaterConsuming>
  <NoNonWaterToilets>{1,1}</NoNonWaterToilets>
</Toilets>
Source
<xs:element name="Toilets">
  <xs:complexType>
    <xs:sequence>
      <xs:element ref="FlushVolumeMarker"/>
      <xs:element ref="NoSingleFlushToilets"/>
      <xs:element ref="NoDualFlushToilets"/>
      <xs:element ref="SingleFlushVolume"/>
      <xs:element ref="DualFlushVolume"/>
      <xs:element ref="NonWaterConsuming"/>
      <xs:element ref="NoNonWaterToilets"/>
    </xs:sequence>
  </xs:complexType>
</xs:element>
Schema location file:/Users/ryanschmied/Downloads/ResXSDv3.1.07.xsd
Element FlushVolumeMarker
Namespace No namespace
Annotations
Select answer from pull-down
Diagram
Diagram
Type xs:boolean
Properties
content simple
Used by
Element Toilets
Source
<xs:element name="FlushVolumeMarker" type="xs:boolean">
  <xs:annotation>
    <xs:documentation>Select answer from pull-down</xs:documentation>
  </xs:annotation>
</xs:element>
Schema location file:/Users/ryanschmied/Downloads/ResXSDv3.1.07.xsd
Element NoSingleFlushToilets
Namespace No namespace
Annotations
Enter the number of single-flush toilets
Diagram
Diagram
Type xs:nonNegativeInteger
Properties
content simple
Used by
Element Toilets
Source
<xs:element name="NoSingleFlushToilets" type="xs:nonNegativeInteger">
  <xs:annotation>
    <xs:documentation>Enter the number of single-flush toilets</xs:documentation>
  </xs:annotation>
</xs:element>
Schema location file:/Users/ryanschmied/Downloads/ResXSDv3.1.07.xsd
Element NoDualFlushToilets
Namespace No namespace
Annotations
Enter the number of dual-flush toilets
Diagram
Diagram
Type xs:nonNegativeInteger
Properties
content simple
Used by
Element Toilets
Source
<xs:element name="NoDualFlushToilets" type="xs:nonNegativeInteger">
  <xs:annotation>
    <xs:documentation>Enter the number of dual-flush toilets</xs:documentation>
  </xs:annotation>
</xs:element>
Schema location file:/Users/ryanschmied/Downloads/ResXSDv3.1.07.xsd
Element SingleFlushVolume
Namespace No namespace
Annotations
Enter average gallons per flush (gpf) of all single-flush toilets
Diagram
DiagramResXSDv3_1_07_xsd.tmp#SingleFlushVolume_unit
Type extension of xs:decimal
Properties
content complex
Used by
Element Toilets
Attributes
QName Type Fixed Use
unit gpf optional
Source
<xs:element name="SingleFlushVolume">
  <xs:annotation>
    <xs:documentation>Enter average gallons per flush (gpf) of all single-flush toilets</xs:documentation>
  </xs:annotation>
  <xs:complexType>
    <xs:simpleContent>
      <xs:extension base="xs:decimal">
        <xs:attribute fixed="gpf" name="unit"/>
      </xs:extension>
    </xs:simpleContent>
  </xs:complexType>
</xs:element>
Schema location file:/Users/ryanschmied/Downloads/ResXSDv3.1.07.xsd
Element DualFlushVolume
Namespace No namespace
Annotations
Enter average gallons per flush (gpf) of all dual-flush toilets
Diagram
DiagramResXSDv3_1_07_xsd.tmp#DualFlushVolume_unit
Type extension of xs:decimal
Properties
content complex
Used by
Element Toilets
Attributes
QName Type Fixed Use
unit gpf optional
Source
<xs:element name="DualFlushVolume">
  <xs:annotation>
    <xs:documentation>Enter average gallons per flush (gpf) of all dual-flush toilets</xs:documentation>
  </xs:annotation>
  <xs:complexType>
    <xs:simpleContent>
      <xs:extension base="xs:decimal">
        <xs:attribute fixed="gpf" name="unit"/>
      </xs:extension>
    </xs:simpleContent>
  </xs:complexType>
</xs:element>
Schema location file:/Users/ryanschmied/Downloads/ResXSDv3.1.07.xsd
Element NonWaterConsuming
Namespace No namespace
Annotations
Select 'Yes' from pull-down if NonWaterConsuming toilets present
Diagram
Diagram
Type xs:boolean
Properties
content simple
Used by
Element Toilets
Source
<xs:element name="NonWaterConsuming" type="xs:boolean">
  <xs:annotation>
    <xs:documentation>Select 'Yes' from pull-down if NonWaterConsuming toilets present</xs:documentation>
  </xs:annotation>
</xs:element>
Schema location file:/Users/ryanschmied/Downloads/ResXSDv3.1.07.xsd
Element NoNonWaterToilets
Namespace No namespace
Annotations
Enter the number of NonWaterConsuming toilets
Diagram
Diagram
Type xs:nonNegativeInteger
Properties
content simple
Used by
Element Toilets
Source
<xs:element name="NoNonWaterToilets" type="xs:nonNegativeInteger">
  <xs:annotation>
    <xs:documentation>Enter the number of NonWaterConsuming toilets</xs:documentation>
  </xs:annotation>
</xs:element>
Schema location file:/Users/ryanschmied/Downloads/ResXSDv3.1.07.xsd
Element Dishwasher
Namespace No namespace
Diagram
DiagramResXSDv3_1_07_xsd.tmp#DWMakeResXSDv3_1_07_xsd.tmp#DWModelResXSDv3_1_07_xsd.tmp#DWCapacityResXSDv3_1_07_xsd.tmp#DWGallonsPerCycleResXSDv3_1_07_xsd.tmp#DWLabelEnergyRatingResXSDv3_1_07_xsd.tmp#DWElectricHotWaterCostResXSDv3_1_07_xsd.tmp#DWGasHotWaterCostsResXSDv3_1_07_xsd.tmp#DWElectricPriceResXSDv3_1_07_xsd.tmp#DWGasPriceResXSDv3_1_07_xsd.tmp#DWWashLoadsPerWeek
Properties
content complex
Used by
Model
Children DWCapacity, DWElectricHotWaterCost, DWElectricPrice, DWGallonsPerCycle, DWGasHotWaterCosts, DWGasPrice, DWLabelEnergyRating, DWMake, DWModel, DWWashLoadsPerWeek
Instance
<Dishwasher>
  <DWMake>{1,1}</DWMake>
  <DWModel>{1,1}</DWModel>
  <DWCapacity>{1,1}</DWCapacity>
  <DWGallonsPerCycle>{0,1}</DWGallonsPerCycle>
  <DWLabelEnergyRating unit="kWh/y">{0,1}</DWLabelEnergyRating>
  <DWElectricHotWaterCost unit="$/y">{0,1}</DWElectricHotWaterCost>
  <DWGasHotWaterCosts unit="$/y">{0,1}</DWGasHotWaterCosts>
  <DWElectricPrice unit="$/kWh">{0,1}</DWElectricPrice>
  <DWGasPrice unit="$/therm">{0,1}</DWGasPrice>
  <DWWashLoadsPerWeek>{0,1}</DWWashLoadsPerWeek>
</Dishwasher>
Source
<xs:element name="Dishwasher">
  <xs:complexType>
    <xs:sequence>
      <xs:element ref="DWMake"/>
      <xs:element ref="DWModel"/>
      <xs:element ref="DWCapacity"/>
      <xs:element ref="DWGallonsPerCycle" minOccurs="0"/>
      <xs:element ref="DWLabelEnergyRating" minOccurs="0"/>
      <xs:element ref="DWElectricHotWaterCost" minOccurs="0"/>
      <xs:element ref="DWGasHotWaterCosts" minOccurs="0"/>
      <xs:element ref="DWElectricPrice" minOccurs="0"/>
      <xs:element ref="DWGasPrice" minOccurs="0"/>
      <xs:element ref="DWWashLoadsPerWeek" minOccurs="0"/>
    </xs:sequence>
  </xs:complexType>
</xs:element>
Schema location file:/Users/ryanschmied/Downloads/ResXSDv3.1.07.xsd
Element DWMake
Namespace No namespace
Annotations
Per Dishwasher specifications (cut sheet)
Diagram
Diagram
Type xs:string
Properties
content simple
Used by
Element Dishwasher
Source
<xs:element name="DWMake" type="xs:string">
  <xs:annotation>
    <xs:documentation>Per Dishwasher specifications (cut sheet)</xs:documentation>
  </xs:annotation>
</xs:element>
Schema location file:/Users/ryanschmied/Downloads/ResXSDv3.1.07.xsd
Element DWModel
Namespace No namespace
Annotations
Per Dishwasher specifications (cut sheet)
Diagram
Diagram
Type xs:string
Properties
content simple
Used by
Element Dishwasher
Source
<xs:element name="DWModel" type="xs:string">
  <xs:annotation>
    <xs:documentation>Per Dishwasher specifications (cut sheet)</xs:documentation>
  </xs:annotation>
</xs:element>
Schema location file:/Users/ryanschmied/Downloads/ResXSDv3.1.07.xsd
Element DWCapacity
Namespace No namespace
Annotations
Select answer from pull-down as labeled on Energy Guide Label
Diagram
DiagramResXSDv3_1_07_xsd.tmp#SelectDWCapacity
Type SelectDWCapacity
Properties
content simple
Facets
enumeration Standard
enumeration Compact
Used by
Element Dishwasher
Source
<xs:element name="DWCapacity" type="SelectDWCapacity">
  <xs:annotation>
    <xs:documentation>Select answer from pull-down as labeled on Energy Guide Label</xs:documentation>
  </xs:annotation>
</xs:element>
Schema location file:/Users/ryanschmied/Downloads/ResXSDv3.1.07.xsd
Element DWGallonsPerCycle
Namespace No namespace
Annotations
Enter gallons per cycle from CCMS database
Diagram
Diagram
Type xs:decimal
Properties
content simple
nillable true
Used by
Element Dishwasher
Source
<xs:element name="DWGallonsPerCycle" type="xs:decimal" nillable="true">
  <xs:annotation>
    <xs:documentation>Enter gallons per cycle from CCMS database</xs:documentation>
  </xs:annotation>
</xs:element>
Schema location file:/Users/ryanschmied/Downloads/ResXSDv3.1.07.xsd
Element DWLabelEnergyRating
Namespace No namespace
Annotations
kWh per year (from label)
Diagram
DiagramResXSDv3_1_07_xsd.tmp#DWLabelEnergyRating_unit
Type extension of xs:integer
Properties
content complex
nillable true
Used by
Element Dishwasher
Attributes
QName Type Fixed Use
unit kWh/y optional
Source
<xs:element name="DWLabelEnergyRating" nillable="true">
  <xs:annotation>
    <xs:documentation>kWh per year (from label)</xs:documentation>
  </xs:annotation>
  <xs:complexType>
    <xs:simpleContent>
      <xs:extension base="xs:integer">
        <xs:attribute fixed="kWh/y" name="unit"/>
      </xs:extension>
    </xs:simpleContent>
  </xs:complexType>
</xs:element>
Schema location file:/Users/ryanschmied/Downloads/ResXSDv3.1.07.xsd
Element DWElectricHotWaterCost
Namespace No namespace
Annotations
$ per year (from label)
Diagram
DiagramResXSDv3_1_07_xsd.tmp#DWElectricHotWaterCost_unit
Type extension of xs:decimal
Properties
content complex
nillable true
Used by
Element Dishwasher
Attributes
QName Type Fixed Use
unit $/y optional
Source
<xs:element name="DWElectricHotWaterCost" nillable="true">
  <xs:annotation>
    <xs:documentation>$ per year (from label)</xs:documentation>
  </xs:annotation>
  <xs:complexType>
    <xs:simpleContent>
      <xs:extension base="xs:decimal">
        <xs:attribute fixed="$/y" name="unit"/>
      </xs:extension>
    </xs:simpleContent>
  </xs:complexType>
</xs:element>
Schema location file:/Users/ryanschmied/Downloads/ResXSDv3.1.07.xsd
Element DWGasHotWaterCosts
Namespace No namespace
Annotations
$ per year (from label)
Diagram
DiagramResXSDv3_1_07_xsd.tmp#DWGasHotWaterCosts_unit
Type extension of xs:decimal
Properties
content complex
nillable true
Used by
Element Dishwasher
Attributes
QName Type Fixed Use
unit $/y optional
Source
<xs:element name="DWGasHotWaterCosts" nillable="true">
  <xs:annotation>
    <xs:documentation>$ per year (from label)</xs:documentation>
  </xs:annotation>
  <xs:complexType>
    <xs:simpleContent>
      <xs:extension base="xs:decimal">
        <xs:attribute fixed="$/y" name="unit"/>
      </xs:extension>
    </xs:simpleContent>
  </xs:complexType>
</xs:element>
Schema location file:/Users/ryanschmied/Downloads/ResXSDv3.1.07.xsd
Element DWElectricPrice
Namespace No namespace
Annotations
$/kWh (from bottom of label)
Diagram
DiagramResXSDv3_1_07_xsd.tmp#DWElectricPrice_unit
Type extension of xs:decimal
Properties
content complex
nillable true
Used by
Element Dishwasher
Attributes
QName Type Fixed Use
unit $/kWh optional
Source
<xs:element name="DWElectricPrice" nillable="true">
  <xs:annotation>
    <xs:documentation>$/kWh (from bottom of label)</xs:documentation>
  </xs:annotation>
  <xs:complexType>
    <xs:simpleContent>
      <xs:extension base="xs:decimal">
        <xs:attribute fixed="$/kWh" name="unit"/>
      </xs:extension>
    </xs:simpleContent>
  </xs:complexType>
</xs:element>
Schema location file:/Users/ryanschmied/Downloads/ResXSDv3.1.07.xsd
Element DWGasPrice
Namespace No namespace
Annotations
$/therm (from bottom of label)
Diagram
DiagramResXSDv3_1_07_xsd.tmp#DWGasPrice_unit
Type extension of xs:decimal
Properties
content complex
nillable true
Used by
Element Dishwasher
Attributes
QName Type Fixed Use
unit $/therm optional
Source
<xs:element name="DWGasPrice" nillable="true">
  <xs:annotation>
    <xs:documentation>$/therm (from bottom of label)</xs:documentation>
  </xs:annotation>
  <xs:complexType>
    <xs:simpleContent>
      <xs:extension base="xs:decimal">
        <xs:attribute fixed="$/therm" name="unit"/>
      </xs:extension>
    </xs:simpleContent>
  </xs:complexType>
</xs:element>
Schema location file:/Users/ryanschmied/Downloads/ResXSDv3.1.07.xsd
Element DWWashLoadsPerWeek
Namespace No namespace
Annotations
Integer (from bottom of label)
Diagram
Diagram
Type xs:nonNegativeInteger
Properties
content simple
nillable true
Used by
Element Dishwasher
Source
<xs:element name="DWWashLoadsPerWeek" type="xs:nonNegativeInteger" nillable="true">
  <xs:annotation>
    <xs:documentation>Integer (from bottom of label)</xs:documentation>
  </xs:annotation>
</xs:element>
Schema location file:/Users/ryanschmied/Downloads/ResXSDv3.1.07.xsd
Element ClothesWasher
Namespace No namespace
Diagram
DiagramResXSDv3_1_07_xsd.tmp#CWMakeResXSDv3_1_07_xsd.tmp#CWModelResXSDv3_1_07_xsd.tmp#CWCapacityResXSDv3_1_07_xsd.tmp#CWIntegratedWaterFactorResXSDv3_1_07_xsd.tmp#CWIMEFResXSDv3_1_07_xsd.tmp#CWLabelEnergyRatingResXSDv3_1_07_xsd.tmp#CWElectricHotWaterCostResXSDv3_1_07_xsd.tmp#CWGasHotWaterCostsResXSDv3_1_07_xsd.tmp#CWElectricPriceResXSDv3_1_07_xsd.tmp#CWGasPriceResXSDv3_1_07_xsd.tmp#CWWashLoadsPerWeek
Properties
content complex
Used by
Model
Children CWCapacity, CWElectricHotWaterCost, CWElectricPrice, CWGasHotWaterCosts, CWGasPrice, CWIMEF, CWIntegratedWaterFactor, CWLabelEnergyRating, CWMake, CWModel, CWWashLoadsPerWeek
Instance
<ClothesWasher>
  <CWMake>{1,1}</CWMake>
  <CWModel>{1,1}</CWModel>
  <CWCapacity unit="cu.ft">{1,1}</CWCapacity>
  <CWIntegratedWaterFactor>{1,1}</CWIntegratedWaterFactor>
  <CWIMEF>{0,1}</CWIMEF>
  <CWLabelEnergyRating unit="kWh/y">{0,1}</CWLabelEnergyRating>
  <CWElectricHotWaterCost unit="$/y">{0,1}</CWElectricHotWaterCost>
  <CWGasHotWaterCosts unit="$/y">{0,1}</CWGasHotWaterCosts>
  <CWElectricPrice unit="$/kWh">{0,1}</CWElectricPrice>
  <CWGasPrice unit="$/therm">{0,1}</CWGasPrice>
  <CWWashLoadsPerWeek>{0,1}</CWWashLoadsPerWeek>
</ClothesWasher>
Source
<xs:element name="ClothesWasher">
  <xs:complexType>
    <xs:sequence>
      <xs:element ref="CWMake"/>
      <xs:element ref="CWModel"/>
      <xs:element ref="CWCapacity"/>
      <xs:element ref="CWIntegratedWaterFactor"/>
      <xs:element ref="CWIMEF" minOccurs="0"/>
      <xs:element ref="CWLabelEnergyRating" minOccurs="0"/>
      <xs:element ref="CWElectricHotWaterCost" minOccurs="0"/>
      <xs:element ref="CWGasHotWaterCosts" minOccurs="0"/>
      <xs:element ref="CWElectricPrice" minOccurs="0"/>
      <xs:element ref="CWGasPrice" minOccurs="0"/>
      <xs:element ref="CWWashLoadsPerWeek" minOccurs="0"/>
    </xs:sequence>
  </xs:complexType>
</xs:element>
Schema location file:/Users/ryanschmied/Downloads/ResXSDv3.1.07.xsd
Element CWMake
Namespace No namespace
Annotations
per specifications
Diagram
Diagram
Type xs:string
Properties
content simple
Used by
Element ClothesWasher
Source
<xs:element name="CWMake" type="xs:string">
  <xs:annotation>
    <xs:documentation>per specifications</xs:documentation>
  </xs:annotation>
</xs:element>
Schema location file:/Users/ryanschmied/Downloads/ResXSDv3.1.07.xsd
Element CWModel
Namespace No namespace
Annotations
per specifications
Diagram
Diagram
Type xs:string
Properties
content simple
Used by
Element ClothesWasher
Source
<xs:element name="CWModel" type="xs:string">
  <xs:annotation>
    <xs:documentation>per specifications</xs:documentation>
  </xs:annotation>
</xs:element>
Schema location file:/Users/ryanschmied/Downloads/ResXSDv3.1.07.xsd
Element CWCapacity
Namespace No namespace
Annotations
cu.ft (from label)
Diagram
DiagramResXSDv3_1_07_xsd.tmp#CWCapacity_unit
Type extension of xs:integer
Properties
content complex
Used by
Element ClothesWasher
Attributes
QName Type Default Use
unit restriction of xs:string cu.ft optional
Source
<xs:element name="CWCapacity">
  <xs:annotation>
    <xs:documentation>cu.ft (from label)</xs:documentation>
  </xs:annotation>
  <xs:complexType>
    <xs:simpleContent>
      <xs:extension base="xs:integer">
        <xs:attribute default="cu.ft" name="unit">
          <xs:simpleType>
            <xs:annotation>
              <xs:documentation/>
            </xs:annotation>
            <xs:restriction base="xs:string">
              <xs:enumeration value="cu.ft"/>
            </xs:restriction>
          </xs:simpleType>
        </xs:attribute>
      </xs:extension>
    </xs:simpleContent>
  </xs:complexType>
</xs:element>
Schema location file:/Users/ryanschmied/Downloads/ResXSDv3.1.07.xsd
Element CWIntegratedWaterFactor
Namespace No namespace
Annotations
from CCMS database
Diagram
Diagram
Type xs:decimal
Properties
content simple
Used by
Element ClothesWasher
Source
<xs:element name="CWIntegratedWaterFactor" type="xs:decimal">
  <xs:annotation>
    <xs:documentation>from CCMS database</xs:documentation>
  </xs:annotation>
</xs:element>
Schema location file:/Users/ryanschmied/Downloads/ResXSDv3.1.07.xsd
Element CWIMEF
Namespace No namespace
Annotations
from CCMS database
Diagram
Diagram
Type xs:integer
Properties
content simple
nillable true
Used by
Element ClothesWasher
Source
<xs:element name="CWIMEF" type="xs:integer" nillable="true">
  <xs:annotation>
    <xs:documentation>from CCMS database</xs:documentation>
  </xs:annotation>
</xs:element>
Schema location file:/Users/ryanschmied/Downloads/ResXSDv3.1.07.xsd
Element CWLabelEnergyRating
Namespace No namespace
Annotations
kWh per year (from label)
Diagram
DiagramResXSDv3_1_07_xsd.tmp#CWLabelEnergyRating_unit
Type extension of xs:integer
Properties
content complex
nillable true
Used by
Element ClothesWasher
Attributes
QName Type Fixed Use
unit kWh/y optional
Source
<xs:element name="CWLabelEnergyRating" nillable="true">
  <xs:annotation>
    <xs:documentation>kWh per year (from label)</xs:documentation>
  </xs:annotation>
  <xs:complexType>
    <xs:simpleContent>
      <xs:extension base="xs:integer">
        <xs:attribute fixed="kWh/y" name="unit"/>
      </xs:extension>
    </xs:simpleContent>
  </xs:complexType>
</xs:element>
Schema location file:/Users/ryanschmied/Downloads/ResXSDv3.1.07.xsd
Element CWElectricHotWaterCost
Namespace No namespace
Annotations
$ per year (from label)
Diagram
DiagramResXSDv3_1_07_xsd.tmp#CWElectricHotWaterCost_unit
Type extension of xs:decimal
Properties
content complex
nillable true
Used by
Element ClothesWasher
Attributes
QName Type Fixed Use
unit $/y optional
Source
<xs:element name="CWElectricHotWaterCost" nillable="true">
  <xs:annotation>
    <xs:documentation>$ per year (from label)</xs:documentation>
  </xs:annotation>
  <xs:complexType>
    <xs:simpleContent>
      <xs:extension base="xs:decimal">
        <xs:attribute fixed="$/y" name="unit"/>
      </xs:extension>
    </xs:simpleContent>
  </xs:complexType>
</xs:element>
Schema location file:/Users/ryanschmied/Downloads/ResXSDv3.1.07.xsd
Element CWGasHotWaterCosts
Namespace No namespace
Annotations
$ per year (from label)
Diagram
DiagramResXSDv3_1_07_xsd.tmp#CWGasHotWaterCosts_unit
Type extension of xs:decimal
Properties
content complex
nillable true
Used by
Element ClothesWasher
Attributes
QName Type Fixed Use
unit $/y optional
Source
<xs:element name="CWGasHotWaterCosts" nillable="true">
  <xs:annotation>
    <xs:documentation>$ per year (from label)</xs:documentation>
  </xs:annotation>
  <xs:complexType>
    <xs:simpleContent>
      <xs:extension base="xs:decimal">
        <xs:attribute fixed="$/y" name="unit"/>
      </xs:extension>
    </xs:simpleContent>
  </xs:complexType>
</xs:element>
Schema location file:/Users/ryanschmied/Downloads/ResXSDv3.1.07.xsd
Element CWElectricPrice
Namespace No namespace
Annotations
$/kWh (from bottom of label)
Diagram
DiagramResXSDv3_1_07_xsd.tmp#CWElectricPrice_unit
Type extension of xs:decimal
Properties
content complex
nillable true
Used by
Element ClothesWasher
Attributes
QName Type Fixed Use
unit $/kWh optional
Source
<xs:element name="CWElectricPrice" nillable="true">
  <xs:annotation>
    <xs:documentation>$/kWh (from bottom of label)</xs:documentation>
  </xs:annotation>
  <xs:complexType>
    <xs:simpleContent>
      <xs:extension base="xs:decimal">
        <xs:attribute fixed="$/kWh" name="unit"/>
      </xs:extension>
    </xs:simpleContent>
  </xs:complexType>
</xs:element>
Schema location file:/Users/ryanschmied/Downloads/ResXSDv3.1.07.xsd
Element CWGasPrice
Namespace No namespace
Annotations
$/kWh (from bottom of label)
Diagram
DiagramResXSDv3_1_07_xsd.tmp#CWGasPrice_unit
Type extension of xs:decimal
Properties
content complex
nillable true
Used by
Element ClothesWasher
Attributes
QName Type Fixed Use
unit $/therm optional
Source
<xs:element name="CWGasPrice" nillable="true">
  <xs:annotation>
    <xs:documentation>$/kWh (from bottom of label)</xs:documentation>
  </xs:annotation>
  <xs:complexType>
    <xs:simpleContent>
      <xs:extension base="xs:decimal">
        <xs:attribute fixed="$/therm" name="unit"/>
      </xs:extension>
    </xs:simpleContent>
  </xs:complexType>
</xs:element>
Schema location file:/Users/ryanschmied/Downloads/ResXSDv3.1.07.xsd
Element CWWashLoadsPerWeek
Namespace No namespace
Annotations
Integer (from bottom of label)
Diagram
Diagram
Type xs:nonNegativeInteger
Properties
content simple
nillable true
Used by
Element ClothesWasher
Source
<xs:element name="CWWashLoadsPerWeek" type="xs:nonNegativeInteger" nillable="true">
  <xs:annotation>
    <xs:documentation>Integer (from bottom of label)</xs:documentation>
  </xs:annotation>
</xs:element>
Schema location file:/Users/ryanschmied/Downloads/ResXSDv3.1.07.xsd
Element Project / H2O / HotWaterSystem
Namespace No namespace
Diagram
DiagramResXSDv3_1_07_xsd.tmp#HWSystemPipeLengthResXSDv3_1_07_xsd.tmp#HWPipeInsulatedResXSDv3_1_07_xsd.tmp#HWRecirculationResXSDv3_1_07_xsd.tmp#DrainWaterHeatRecoveryResXSDv3_1_07_xsd.tmp#NoShowersConnectedResXSDv3_1_07_xsd.tmp#EqualFlowResXSDv3_1_07_xsd.tmp#CSADWHREff
Properties
content complex
Model
Children CSADWHREff, DrainWaterHeatRecovery, EqualFlow, HWPipeInsulated, HWRecirculation, HWSystemPipeLength, NoShowersConnected
Instance
<HotWaterSystem>
  <HWSystemPipeLength unit="ft">{1,1}</HWSystemPipeLength>
  <HWPipeInsulated>{1,1}</HWPipeInsulated>
  <HWRecirculation>{1,1}</HWRecirculation>
  <DrainWaterHeatRecovery>{1,1}</DrainWaterHeatRecovery>
  <NoShowersConnected>{1,1}</NoShowersConnected>
  <EqualFlow>{1,1}</EqualFlow>
  <CSADWHREff>{1,1}</CSADWHREff>
</HotWaterSystem>
Source
<xs:element name="HotWaterSystem">
  <xs:complexType>
    <xs:all>
      <xs:element ref="HWSystemPipeLength"/>
      <xs:element ref="HWPipeInsulated"/>
      <xs:element ref="HWRecirculation"/>
      <xs:element ref="DrainWaterHeatRecovery"/>
      <xs:element ref="NoShowersConnected"/>
      <xs:element ref="EqualFlow"/>
      <xs:element ref="CSADWHREff"/>
    </xs:all>
  </xs:complexType>
</xs:element>
Schema location file:/Users/ryanschmied/Downloads/ResXSDv3.1.07.xsd
Element HWSystemPipeLength
Namespace No namespace
Annotations
Enter length in linear feet of hot water piping (PipL) per requirements of Section 4.2.2.5.2.11, ANSI/RESNET/ICC 301-2019
Diagram
DiagramResXSDv3_1_07_xsd.tmp#HWSystemPipeLength_unit
Type extension of xs:decimal
Properties
content complex
Used by
Attributes
QName Type Fixed Use
unit ft optional
Source
<xs:element name="HWSystemPipeLength">
  <xs:annotation>
    <xs:documentation>Enter length in linear feet of hot water piping (PipL) per requirements of Section 4.2.2.5.2.11, ANSI/RESNET/ICC 301-2019</xs:documentation>
  </xs:annotation>
  <xs:complexType>
    <xs:simpleContent>
      <xs:extension base="xs:decimal">
        <xs:attribute fixed="ft" name="unit"/>
      </xs:extension>
    </xs:simpleContent>
  </xs:complexType>
</xs:element>
Schema location file:/Users/ryanschmied/Downloads/ResXSDv3.1.07.xsd
Element HWPipeInsulated
Namespace No namespace
Annotations
Enter length in linear feet of hot water piping (PipL) per requirements of Section 4.2.2.5.2.11, ANSI/RESNET/ICC 301-2019
Diagram
Diagram
Type xs:boolean
Properties
content simple
Used by
Source
<xs:element name="HWPipeInsulated" type="xs:boolean">
  <xs:annotation>
    <xs:documentation>Enter length in linear feet of hot water piping (PipL) per requirements of Section 4.2.2.5.2.11, ANSI/RESNET/ICC 301-2019</xs:documentation>
  </xs:annotation>
</xs:element>
Schema location file:/Users/ryanschmied/Downloads/ResXSDv3.1.07.xsd
Element HWRecirculation
Namespace No namespace
Annotations
Select 'Yes' from pull-down if hot water recirculation system installed
Diagram
Diagram
Type xs:boolean
Properties
content simple
Used by
Source
<xs:element name="HWRecirculation" type="xs:boolean">
  <xs:annotation>
    <xs:documentation>Select 'Yes' from pull-down if hot water recirculation system installed</xs:documentation>
  </xs:annotation>
</xs:element>
Schema location file:/Users/ryanschmied/Downloads/ResXSDv3.1.07.xsd
Element DrainWaterHeatRecovery
Namespace No namespace
Annotations
Select answer from pull-down based on requirements of Section 4.2.2.5.2.11.1, ANSI/RESNET/ICC 301-2019
Diagram
Diagram
Type xs:boolean
Properties
content simple
Used by
Source
<xs:element name="DrainWaterHeatRecovery" type="xs:boolean">
  <xs:annotation>
    <xs:documentation>Select answer from pull-down based on requirements of Section 4.2.2.5.2.11.1, ANSI/RESNET/ICC 301-2019</xs:documentation>
  </xs:annotation>
</xs:element>
Schema location file:/Users/ryanschmied/Downloads/ResXSDv3.1.07.xsd
Element NoShowersConnected
Namespace No namespace
Annotations
Select answer from pull-down based on requirements of Section 4.2.2.5.2.11.1, ANSI/RESNET/ICC 301-2019
Diagram
DiagramResXSDv3_1_07_xsd.tmp#SelectNoShowersConnected
Type SelectNoShowersConnected
Properties
content simple
Facets
enumeration One
enumeration Multiple
Used by
Source
<xs:element name="NoShowersConnected" type="SelectNoShowersConnected">
  <xs:annotation>
    <xs:documentation>Select answer from pull-down based on requirements of Section 4.2.2.5.2.11.1, ANSI/RESNET/ICC 301-2019</xs:documentation>
  </xs:annotation>
</xs:element>
Schema location file:/Users/ryanschmied/Downloads/ResXSDv3.1.07.xsd
Element EqualFlow
Namespace No namespace
Annotations
Select answer from pull-down based on requirements of Section 4.2.2.5.2.11.1, ANSI/RESNET/ICC 301-2019
Diagram
Diagram
Type xs:boolean
Properties
content simple
Used by
Source
<xs:element name="EqualFlow" type="xs:boolean">
  <xs:annotation>
    <xs:documentation>Select answer from pull-down based on requirements of Section 4.2.2.5.2.11.1, ANSI/RESNET/ICC 301-2019</xs:documentation>
  </xs:annotation>
</xs:element>
Schema location file:/Users/ryanschmied/Downloads/ResXSDv3.1.07.xsd
Element CSADWHREff
Namespace No namespace
Annotations
Enter Drain Water Heat Recovery (DWHR) efficiency percentage in accordance with CSA 55.1
Diagram
Diagram
Type xs:decimal
Properties
content simple
Used by
Source
<xs:element name="CSADWHREff" type="xs:decimal">
  <xs:annotation>
    <xs:documentation>Enter Drain Water Heat Recovery (DWHR) efficiency percentage in accordance with CSA 55.1</xs:documentation>
  </xs:annotation>
</xs:element>
Schema location file:/Users/ryanschmied/Downloads/ResXSDv3.1.07.xsd
Element Project / H2O / LandscapeDesign
Namespace No namespace
Diagram
DiagramResXSDv3_1_07_xsd.tmp#LotAreaResXSDv3_1_07_xsd.tmp#PadFootprintAreaResXSDv3_1_07_xsd.tmp#TotalAvailableAreaResXSDv3_1_07_xsd.tmp#FrontAreaResXSDv3_1_07_xsd.tmp#BackAreaResXSDv3_1_07_xsd.tmp#IsBackAreaImprovedResXSDv3_1_07_xsd.tmp#FrontIrrigationAreaResXSDv3_1_07_xsd.tmp#BackIrrigationAreaResXSDv3_1_07_xsd.tmp#TotalIrrigationArea
Properties
content complex
Model
Children BackArea, BackIrrigationArea, FrontArea, FrontIrrigationArea, IsBackAreaImproved, LotArea, PadFootprintArea, TotalAvailableArea, TotalIrrigationArea
Instance
<LandscapeDesign>
  <LotArea unit="sq.ft.">{1,1}</LotArea>
  <PadFootprintArea unit="sq.ft.">{1,1}</PadFootprintArea>
  <TotalAvailableArea unit="sq.ft.">{1,1}</TotalAvailableArea>
  <FrontArea unit="sq.ft.">{1,1}</FrontArea>
  <BackArea unit="sq.ft.">{1,1}</BackArea>
  <IsBackAreaImproved>{1,1}</IsBackAreaImproved>
  <FrontIrrigationArea unit="sq.ft.">{1,1}</FrontIrrigationArea>
  <BackIrrigationArea unit="sq.ft.">{1,1}</BackIrrigationArea>
  <TotalIrrigationArea unit="sq.ft.">{1,1}</TotalIrrigationArea>
</LandscapeDesign>
Source
<xs:element name="LandscapeDesign">
  <xs:complexType>
    <xs:all>
      <xs:element ref="LotArea"/>
      <xs:element ref="PadFootprintArea"/>
      <xs:element ref="TotalAvailableArea"/>
      <xs:element ref="FrontArea"/>
      <xs:element ref="BackArea"/>
      <xs:element ref="IsBackAreaImproved"/>
      <xs:element ref="FrontIrrigationArea"/>
      <xs:element ref="BackIrrigationArea"/>
      <xs:element ref="TotalIrrigationArea"/>
    </xs:all>
  </xs:complexType>
</xs:element>
Schema location file:/Users/ryanschmied/Downloads/ResXSDv3.1.07.xsd
Element LotArea
Namespace No namespace
Annotations
Enter entire square feet area of the Lot where the rated home is located. Can typically be obtained from a site plan.
Diagram
DiagramResXSDv3_1_07_xsd.tmp#LotArea_unit
Type extension of xs:decimal
Properties
content complex
Used by
Attributes
QName Type Fixed Use
unit sq.ft. optional
Source
<xs:element name="LotArea">
  <xs:annotation>
    <xs:documentation>Enter entire square feet area of the Lot where the rated home is located. Can typically be obtained from a site plan.</xs:documentation>
  </xs:annotation>
  <xs:complexType>
    <xs:simpleContent>
      <xs:extension base="xs:decimal">
        <xs:attribute fixed="sq.ft." name="unit"/>
      </xs:extension>
    </xs:simpleContent>
  </xs:complexType>
</xs:element>
Schema location file:/Users/ryanschmied/Downloads/ResXSDv3.1.07.xsd
Element PadFootprintArea
Namespace No namespace
Annotations
Enter measured square feet of home pad footprint area
Diagram
DiagramResXSDv3_1_07_xsd.tmp#PadFootprintArea_unit
Type extension of xs:decimal
Properties
content complex
Used by
Attributes
QName Type Fixed Use
unit sq.ft. optional
Source
<xs:element name="PadFootprintArea">
  <xs:annotation>
    <xs:documentation>Enter measured square feet of home pad footprint area</xs:documentation>
  </xs:annotation>
  <xs:complexType>
    <xs:simpleContent>
      <xs:extension base="xs:decimal">
        <xs:attribute fixed="sq.ft." name="unit"/>
      </xs:extension>
    </xs:simpleContent>
  </xs:complexType>
</xs:element>
Schema location file:/Users/ryanschmied/Downloads/ResXSDv3.1.07.xsd
Element TotalAvailableArea
Namespace No namespace
Annotations
Calculated in accordance with Section 5.3, Standard 850
Diagram
DiagramResXSDv3_1_07_xsd.tmp#TotalAvailableArea_unit
Type extension of xs:decimal
Properties
content complex
Used by
Attributes
QName Type Fixed Use
unit sq.ft. optional
Source
<xs:element name="TotalAvailableArea">
  <xs:annotation>
    <xs:documentation>Calculated in accordance with Section 5.3, Standard 850</xs:documentation>
  </xs:annotation>
  <xs:complexType>
    <xs:simpleContent>
      <xs:extension base="xs:decimal">
        <xs:attribute fixed="sq.ft." name="unit"/>
      </xs:extension>
    </xs:simpleContent>
  </xs:complexType>
</xs:element>
Schema location file:/Users/ryanschmied/Downloads/ResXSDv3.1.07.xsd
Element FrontArea
Namespace No namespace
Annotations
Enter measured square feet of the home front-facing area (or 'Total Available Area' if finished landscape for the entire yard)
Diagram
DiagramResXSDv3_1_07_xsd.tmp#FrontArea_unit
Type extension of xs:decimal
Properties
content complex
Used by
Attributes
QName Type Fixed Use
unit sq.ft. optional
Source
<xs:element name="FrontArea">
  <xs:annotation>
    <xs:documentation>Enter measured square feet of the home front-facing area (or 'Total Available Area' if finished landscape for the entire yard)</xs:documentation>
  </xs:annotation>
  <xs:complexType>
    <xs:simpleContent>
      <xs:extension base="xs:decimal">
        <xs:attribute fixed="sq.ft." name="unit"/>
      </xs:extension>
    </xs:simpleContent>
  </xs:complexType>
</xs:element>
Schema location file:/Users/ryanschmied/Downloads/ResXSDv3.1.07.xsd
Element BackArea
Namespace No namespace
Annotations
Calculated as TotalAvailableArea - FrontArea
Diagram
DiagramResXSDv3_1_07_xsd.tmp#BackArea_unit
Type extension of xs:decimal
Properties
content complex
Used by
Attributes
QName Type Fixed Use
unit sq.ft. optional
Source
<xs:element name="BackArea">
  <xs:annotation>
    <xs:documentation>Calculated as TotalAvailableArea - FrontArea</xs:documentation>
  </xs:annotation>
  <xs:complexType>
    <xs:simpleContent>
      <xs:extension base="xs:decimal">
        <xs:attribute fixed="sq.ft." name="unit"/>
      </xs:extension>
    </xs:simpleContent>
  </xs:complexType>
</xs:element>
Schema location file:/Users/ryanschmied/Downloads/ResXSDv3.1.07.xsd
Element IsBackAreaImproved
Namespace No namespace
Annotations
Is the Back area improved in accordance with Section 5.3, Standard 850?
Diagram
Diagram
Type xs:boolean
Properties
content simple
Used by
Source
<xs:element name="IsBackAreaImproved" type="xs:boolean">
  <xs:annotation>
    <xs:documentation>Is the Back area improved in accordance with Section 5.3, Standard 850?</xs:documentation>
  </xs:annotation>
</xs:element>
Schema location file:/Users/ryanschmied/Downloads/ResXSDv3.1.07.xsd
Element FrontIrrigationArea
Namespace No namespace
Annotations
Enter ONLY the FrontIrrigationArea.
Diagram
DiagramResXSDv3_1_07_xsd.tmp#FrontIrrigationArea_unit
Type extension of xs:decimal
Properties
content complex
nillable true
Used by
Attributes
QName Type Fixed Use
unit sq.ft. optional
Source
<xs:element name="FrontIrrigationArea" nillable="true">
  <xs:annotation>
    <xs:documentation>Enter ONLY the FrontIrrigationArea.</xs:documentation>
  </xs:annotation>
  <xs:complexType>
    <xs:simpleContent>
      <xs:extension base="xs:decimal">
        <xs:attribute fixed="sq.ft." name="unit"/>
      </xs:extension>
    </xs:simpleContent>
  </xs:complexType>
</xs:element>
Schema location file:/Users/ryanschmied/Downloads/ResXSDv3.1.07.xsd
Element BackIrrigationArea
Namespace No namespace
Annotations
IF Back area is improved, enter BackIrrigationArea OR if there is no BackIrrigationArea, enter 0.001
Diagram
DiagramResXSDv3_1_07_xsd.tmp#BackIrrigationArea_unit
Type extension of xs:decimal
Properties
content complex
Used by
Attributes
QName Type Fixed Use
unit sq.ft. optional
Source
<xs:element name="BackIrrigationArea">
  <xs:annotation>
    <xs:documentation>IF Back area is improved, enter BackIrrigationArea OR if there is no BackIrrigationArea, enter 0.001</xs:documentation>
  </xs:annotation>
  <xs:complexType>
    <xs:simpleContent>
      <xs:extension base="xs:decimal">
        <xs:attribute fixed="sq.ft." form="unqualified" name="unit"/>
      </xs:extension>
    </xs:simpleContent>
  </xs:complexType>
</xs:element>
Schema location file:/Users/ryanschmied/Downloads/ResXSDv3.1.07.xsd
Element TotalIrrigationArea
Namespace No namespace
Annotations
Calculated in accordance with Section 5.3, Standard 850
Diagram
DiagramResXSDv3_1_07_xsd.tmp#TotalIrrigationArea_unit
Type extension of xs:decimal
Properties
content complex
Used by
Attributes
QName Type Fixed Use
unit sq.ft. optional
Source
<xs:element name="TotalIrrigationArea">
  <xs:annotation>
    <xs:documentation>Calculated in accordance with Section 5.3, Standard 850</xs:documentation>
  </xs:annotation>
  <xs:complexType>
    <xs:simpleContent>
      <xs:extension base="xs:decimal">
        <xs:attribute fixed="sq.ft." form="unqualified" name="unit"/>
      </xs:extension>
    </xs:simpleContent>
  </xs:complexType>
</xs:element>
Schema location file:/Users/ryanschmied/Downloads/ResXSDv3.1.07.xsd
Element Project / H2O / OutdoorWaterFeatures
Namespace No namespace
Diagram
DiagramResXSDv3_1_07_xsd.tmp#PoolOrSpaResXSDv3_1_07_xsd.tmp#IrrigationSystemResXSDv3_1_07_xsd.tmp#ProfessionIrrAuditResXSDv3_1_07_xsd.tmp#IrrWeatherControlResXSDv3_1_07_xsd.tmp#UseRICIResXSDv3_1_07_xsd.tmp#RICIZoneFlowRates
Properties
content complex
Model
Children IrrWeatherControl, IrrigationSystem, PoolOrSpa, ProfessionIrrAudit, RICIZoneFlowRates, UseRICI
Instance
<OutdoorWaterFeatures>
  <PoolOrSpa>{1,1}</PoolOrSpa>
  <IrrigationSystem>{1,1}</IrrigationSystem>
  <ProfessionIrrAudit>{1,1}</ProfessionIrrAudit>
  <IrrWeatherControl>{1,1}</IrrWeatherControl>
  <UseRICI>{1,1}</UseRICI>
  <RICIZoneFlowRates>{1,1}</RICIZoneFlowRates>
</OutdoorWaterFeatures>
Source
<xs:element name="OutdoorWaterFeatures">
  <xs:complexType>
    <xs:all>
      <xs:element ref="PoolOrSpa"/>
      <xs:element ref="IrrigationSystem"/>
      <xs:element ref="ProfessionIrrAudit"/>
      <xs:element ref="IrrWeatherControl"/>
      <xs:element ref="UseRICI"/>
      <xs:element ref="RICIZoneFlowRates"/>
    </xs:all>
  </xs:complexType>
</xs:element>
Schema location file:/Users/ryanschmied/Downloads/ResXSDv3.1.07.xsd
Element PoolOrSpa
Namespace No namespace
Annotations
Select 'Yes' from pull-down if pool or spa is present
Diagram
Diagram
Type xs:boolean
Properties
content simple
Used by
Source
<xs:element name="PoolOrSpa" type="xs:boolean">
  <xs:annotation>
    <xs:documentation>Select 'Yes' from pull-down if pool or spa is present</xs:documentation>
  </xs:annotation>
</xs:element>
Schema location file:/Users/ryanschmied/Downloads/ResXSDv3.1.07.xsd
Element IrrigationSystem
Namespace No namespace
Annotations
Select 'Yes' from pull-down if automatic irrigation system installed?
Diagram
Diagram
Type xs:boolean
Properties
content simple
Used by
Source
<xs:element name="IrrigationSystem" type="xs:boolean">
  <xs:annotation>
    <xs:documentation>Select 'Yes' from pull-down if automatic irrigation system installed?</xs:documentation>
  </xs:annotation>
</xs:element>
Schema location file:/Users/ryanschmied/Downloads/ResXSDv3.1.07.xsd
Element ProfessionIrrAudit
Namespace No namespace
Annotations
Select 'Yes' from pull-down if inspection by Certified Professional
Diagram
Diagram
Type xs:boolean
Properties
content simple
Used by
Source
<xs:element name="ProfessionIrrAudit" type="xs:boolean">
  <xs:annotation>
    <xs:documentation>Select 'Yes' from pull-down if inspection by Certified Professional</xs:documentation>
  </xs:annotation>
</xs:element>
Schema location file:/Users/ryanschmied/Downloads/ResXSDv3.1.07.xsd
Element IrrWeatherControl
Namespace No namespace
Annotations
Select 'Yes' from pull-down if weather-based irrigation controllers or approved soil moisture sensor-based controller
Diagram
Diagram
Type xs:boolean
Properties
content simple
Used by
Source
<xs:element name="IrrWeatherControl" type="xs:boolean">
  <xs:annotation>
    <xs:documentation>Select 'Yes' from pull-down if weather-based irrigation controllers or approved soil moisture sensor-based controller</xs:documentation>
  </xs:annotation>
</xs:element>
Schema location file:/Users/ryanschmied/Downloads/ResXSDv3.1.07.xsd
Element UseRICI
Namespace No namespace
Annotations
Select 'Yes' from pull-down if Residential Irrigation Capacity Index (RICI) is to be used
Diagram
Diagram
Type xs:boolean
Properties
content simple
Used by
Source
<xs:element name="UseRICI" type="xs:boolean">
  <xs:annotation>
    <xs:documentation>Select 'Yes' from pull-down if Residential Irrigation Capacity Index (RICI) is to be used</xs:documentation>
  </xs:annotation>
</xs:element>
Schema location file:/Users/ryanschmied/Downloads/ResXSDv3.1.07.xsd
Element RICIZoneFlowRates
Namespace No namespace
Annotations
Enter the sum of all irrigation system flow rates to use RICI credits
Diagram
Diagram
Type xs:decimal
Properties
content simple
Used by
Source
<xs:element name="RICIZoneFlowRates" type="xs:decimal">
  <xs:annotation>
    <xs:documentation>Enter the sum of all irrigation system flow rates to use RICI credits</xs:documentation>
  </xs:annotation>
</xs:element>
Schema location file:/Users/ryanschmied/Downloads/ResXSDv3.1.07.xsd
Element Project / H2O / WaterCost
Namespace No namespace
Diagram
DiagramResXSDv3_1_07_xsd.tmp#H2OPrice
Properties
content complex
Model
Children H2OPrice
Instance
<WaterCost>
  <H2OPrice unit="$/CCF">{1,1}</H2OPrice>
</WaterCost>
Source
<xs:element name="WaterCost">
  <xs:complexType>
    <xs:all>
      <xs:element ref="H2OPrice"/>
    </xs:all>
  </xs:complexType>
</xs:element>
Schema location file:/Users/ryanschmied/Downloads/ResXSDv3.1.07.xsd
Element H2OPrice
Namespace No namespace
Annotations
Enter water cost in dollars per hundred cubic feet (1 CCF = 748.05 gallons)
Diagram
DiagramResXSDv3_1_07_xsd.tmp#CurrencyResXSDv3_1_07_xsd.tmp#H2OPrice_unit
Type extension of Currency
Type hierarchy
Properties
content complex
Used by
Attributes
QName Type Fixed Use
unit $/CCF optional
Source
<xs:element name="H2OPrice">
  <xs:annotation>
    <xs:documentation>Enter water cost in dollars per hundred cubic feet (1 CCF = 748.05 gallons)</xs:documentation>
  </xs:annotation>
  <xs:complexType>
    <xs:simpleContent>
      <xs:extension base="Currency">
        <xs:attribute name="unit" fixed="$/CCF"/>
      </xs:extension>
    </xs:simpleContent>
  </xs:complexType>
</xs:element>
Schema location file:/Users/ryanschmied/Downloads/ResXSDv3.1.07.xsd
Element Project / H2O / WaterSenseMandatoryRequirements
Namespace No namespace
Diagram
DiagramResXSDv3_1_07_xsd.tmp#WSPressureLossTestsResXSDv3_1_07_xsd.tmp#WSLeakFreeHotWaterResXSDv3_1_07_xsd.tmp#WSLeakFreeToiletsResXSDv3_1_07_xsd.tmp#WSLeakFreeBathroomFaucetsResXSDv3_1_07_xsd.tmp#WSLeakFreeShowerheadsResXSDv3_1_07_xsd.tmp#WSLeakFreeBathroomTubsResXSDv3_1_07_xsd.tmp#WSLeakFreeKitchenFaucetsResXSDv3_1_07_xsd.tmp#WSLeakFreeOtherFixturesResXSDv3_1_07_xsd.tmp#WSToiletsLabeledResXSDv3_1_07_xsd.tmp#WSBathroomSinkFaucetsLabeledResXSDv3_1_07_xsd.tmp#WSShowerheadsLabeled
Properties
content complex
Model
Children WSBathroomSinkFaucetsLabeled, WSLeakFreeBathroomFaucets, WSLeakFreeBathroomTubs, WSLeakFreeHotWater, WSLeakFreeKitchenFaucets, WSLeakFreeOtherFixtures, WSLeakFreeShowerheads, WSLeakFreeToilets, WSPressureLossTests, WSShowerheadsLabeled, WSToiletsLabeled
Instance
<WaterSenseMandatoryRequirements>
  <WSPressureLossTests>{0,1}</WSPressureLossTests>
  <WSLeakFreeHotWater>{0,1}</WSLeakFreeHotWater>
  <WSLeakFreeToilets>{0,1}</WSLeakFreeToilets>
  <WSLeakFreeBathroomFaucets>{0,1}</WSLeakFreeBathroomFaucets>
  <WSLeakFreeShowerheads>{0,1}</WSLeakFreeShowerheads>
  <WSLeakFreeBathroomTubs>{0,1}</WSLeakFreeBathroomTubs>
  <WSLeakFreeKitchenFaucets>{0,1}</WSLeakFreeKitchenFaucets>
  <WSLeakFreeOtherFixtures>{0,1}</WSLeakFreeOtherFixtures>
  <WSToiletsLabeled>{0,1}</WSToiletsLabeled>
  <WSBathroomSinkFaucetsLabeled>{0,1}</WSBathroomSinkFaucetsLabeled>
  <WSShowerheadsLabeled>{0,1}</WSShowerheadsLabeled>
</WaterSenseMandatoryRequirements>
Source
<xs:element name="WaterSenseMandatoryRequirements">
  <xs:complexType>
    <xs:all>
      <xs:element ref="WSPressureLossTests" minOccurs="0"/>
      <xs:element ref="WSLeakFreeHotWater" minOccurs="0"/>
      <xs:element ref="WSLeakFreeToilets" minOccurs="0"/>
      <xs:element ref="WSLeakFreeBathroomFaucets" minOccurs="0"/>
      <xs:element ref="WSLeakFreeShowerheads" minOccurs="0"/>
      <xs:element ref="WSLeakFreeBathroomTubs" minOccurs="0"/>
      <xs:element ref="WSLeakFreeKitchenFaucets" minOccurs="0"/>
      <xs:element ref="WSLeakFreeOtherFixtures" minOccurs="0"/>
      <xs:element ref="WSToiletsLabeled" minOccurs="0"/>
      <xs:element ref="WSBathroomSinkFaucetsLabeled" minOccurs="0"/>
      <xs:element ref="WSShowerheadsLabeled" minOccurs="0"/>
    </xs:all>
  </xs:complexType>
</xs:element>
Schema location file:/Users/ryanschmied/Downloads/ResXSDv3.1.07.xsd
Element WSPressureLossTests
Namespace No namespace
Annotations
Pressure-loss test on all water supplies detects no leaks
Diagram
Diagram
Type xs:boolean
Properties
content simple
nillable true
Used by
Source
<xs:element name="WSPressureLossTests" type="xs:boolean" nillable="true">
  <xs:annotation>
    <xs:documentation>Pressure-loss test on all water supplies detects no leaks</xs:documentation>
  </xs:annotation>
</xs:element>
Schema location file:/Users/ryanschmied/Downloads/ResXSDv3.1.07.xsd
Element WSLeakFreeHotWater
Namespace No namespace
Annotations
Free of visible leaks from hot water delivery system
Diagram
Diagram
Type xs:boolean
Properties
content simple
nillable true
Used by
Source
<xs:element name="WSLeakFreeHotWater" type="xs:boolean" nillable="true">
  <xs:annotation>
    <xs:documentation>Free of visible leaks from hot water delivery system</xs:documentation>
  </xs:annotation>
</xs:element>
Schema location file:/Users/ryanschmied/Downloads/ResXSDv3.1.07.xsd
Element WSLeakFreeToilets
Namespace No namespace
Annotations
Free of visible leaks from toilet(s), as determined through visual assessment and by conducting a dye tablet test in each toilet to ensure the flapper is not leaking
Diagram
Diagram
Type xs:boolean
Properties
content simple
nillable true
Used by
Source
<xs:element name="WSLeakFreeToilets" type="xs:boolean" nillable="true">
  <xs:annotation>
    <xs:documentation>Free of visible leaks from toilet(s), as determined through visual assessment and by conducting a dye tablet test in each toilet to ensure the flapper is not leaking</xs:documentation>
  </xs:annotation>
</xs:element>
Schema location file:/Users/ryanschmied/Downloads/ResXSDv3.1.07.xsd
Element WSLeakFreeBathroomFaucets
Namespace No namespace
Annotations
Free of visible leaks from bathroom faucet(s)
Diagram
Diagram
Type xs:boolean
Properties
content simple
nillable true
Used by
Source
<xs:element name="WSLeakFreeBathroomFaucets" type="xs:boolean" nillable="true">
  <xs:annotation>
    <xs:documentation>Free of visible leaks from bathroom faucet(s)</xs:documentation>
  </xs:annotation>
</xs:element>
Schema location file:/Users/ryanschmied/Downloads/ResXSDv3.1.07.xsd
Element WSLeakFreeShowerheads
Namespace No namespace
Annotations
Free of visible leaks from showerhead(s)
Diagram
Diagram
Type xs:boolean
Properties
content simple
nillable true
Used by
Source
<xs:element name="WSLeakFreeShowerheads" type="xs:boolean" nillable="true">
  <xs:annotation>
    <xs:documentation>Free of visible leaks from showerhead(s)</xs:documentation>
  </xs:annotation>
</xs:element>
Schema location file:/Users/ryanschmied/Downloads/ResXSDv3.1.07.xsd
Element WSLeakFreeBathroomTubs
Namespace No namespace
Annotations
Free of visible leaks from bathroom tub faucet(s), i.e., tub spout(s), when showerhead(s) is activated, as determined through visual assessment after showerhead has been activated for one minute
Diagram
Diagram
Type xs:boolean
Properties
content simple
nillable true
Used by
Source
<xs:element name="WSLeakFreeBathroomTubs" type="xs:boolean" nillable="true">
  <xs:annotation>
    <xs:documentation>Free of visible leaks from bathroom tub faucet(s), i.e., tub spout(s), when showerhead(s) is activated, as determined through visual assessment after showerhead has been activated for one minute</xs:documentation>
  </xs:annotation>
</xs:element>
Schema location file:/Users/ryanschmied/Downloads/ResXSDv3.1.07.xsd
Element WSLeakFreeKitchenFaucets
Namespace No namespace
Annotations
Free of visible leaks from kitchen and other sink faucet(s)
Diagram
Diagram
Type xs:boolean
Properties
content simple
nillable true
Used by
Source
<xs:element name="WSLeakFreeKitchenFaucets" type="xs:boolean" nillable="true">
  <xs:annotation>
    <xs:documentation>Free of visible leaks from kitchen and other sink faucet(s)</xs:documentation>
  </xs:annotation>
</xs:element>
Schema location file:/Users/ryanschmied/Downloads/ResXSDv3.1.07.xsd
Element WSLeakFreeOtherFixtures
Namespace No namespace
Annotations
Free of visible leaks from other fixtures or appliances (e.g., clothes washers, dishwashers, hose bibs, irrigation systems) at point of use or point of connection to water distribution system
Diagram
Diagram
Type xs:boolean
Properties
content simple
nillable true
Used by
Source
<xs:element name="WSLeakFreeOtherFixtures" type="xs:boolean" nillable="true">
  <xs:annotation>
    <xs:documentation>Free of visible leaks from other fixtures or appliances (e.g., clothes washers, dishwashers, hose bibs, irrigation systems) at point of use or point of connection to water distribution system</xs:documentation>
  </xs:annotation>
</xs:element>
Schema location file:/Users/ryanschmied/Downloads/ResXSDv3.1.07.xsd
Element WSToiletsLabeled
Namespace No namespace
Annotations
WaterSense labeled
Diagram
Diagram
Type xs:boolean
Properties
content simple
nillable true
Used by
Source
<xs:element name="WSToiletsLabeled" type="xs:boolean" nillable="true">
  <xs:annotation>
    <xs:documentation>WaterSense labeled</xs:documentation>
  </xs:annotation>
</xs:element>
Schema location file:/Users/ryanschmied/Downloads/ResXSDv3.1.07.xsd
Element WSBathroomSinkFaucetsLabeled
Namespace No namespace
Annotations
WaterSense labeled
Diagram
Diagram
Type xs:boolean
Properties
content simple
nillable true
Used by
Source
<xs:element name="WSBathroomSinkFaucetsLabeled" type="xs:boolean" nillable="true">
  <xs:annotation>
    <xs:documentation>WaterSense labeled</xs:documentation>
  </xs:annotation>
</xs:element>
Schema location file:/Users/ryanschmied/Downloads/ResXSDv3.1.07.xsd
Element WSShowerheadsLabeled
Namespace No namespace
Annotations
WaterSense labeled
Diagram
Diagram
Type xs:boolean
Properties
content simple
nillable true
Used by
Source
<xs:element name="WSShowerheadsLabeled" type="xs:boolean" nillable="true">
  <xs:annotation>
    <xs:documentation>WaterSense labeled</xs:documentation>
  </xs:annotation>
</xs:element>
Schema location file:/Users/ryanschmied/Downloads/ResXSDv3.1.07.xsd
Element Project / H2O / Results
Namespace No namespace
Diagram
DiagramResXSDv3_1_07_xsd.tmp#AnnualReferenceH2OUseResXSDv3_1_07_xsd.tmp#AnnualRatedH2OUseResXSDv3_1_07_xsd.tmp#AnnualH2OSavedResXSDv3_1_07_xsd.tmp#AnnualH2OCostSavingsResXSDv3_1_07_xsd.tmp#IndoorWaterRatingIndexResXSDv3_1_07_xsd.tmp#OutdoorWaterRatingIndexResXSDv3_1_07_xsd.tmp#OverallWaterRatingIndexResXSDv3_1_07_xsd.tmp#EstimatedIndoorDailyUseResXSDv3_1_07_xsd.tmp#EstimatedIndoorDailySavingsResXSDv3_1_07_xsd.tmp#EstimatedOutdoorDailyUseResXSDv3_1_07_xsd.tmp#EstimatedOutdoorDailySavings
Properties
content complex
Model
Children AnnualH2OCostSavings, AnnualH2OSaved, AnnualRatedH2OUse, AnnualReferenceH2OUse, EstimatedIndoorDailySavings, EstimatedIndoorDailyUse, EstimatedOutdoorDailySavings, EstimatedOutdoorDailyUse, IndoorWaterRatingIndex, OutdoorWaterRatingIndex, OverallWaterRatingIndex
Instance
<Results>
  <AnnualReferenceH2OUse unit="gal/y">{1,1}</AnnualReferenceH2OUse>
  <AnnualRatedH2OUse unit="gal/y">{1,1}</AnnualRatedH2OUse>
  <AnnualH2OSaved unit="gal/y">{1,1}</AnnualH2OSaved>
  <AnnualH2OCostSavings unit="$/y">{1,1}</AnnualH2OCostSavings>
  <IndoorWaterRatingIndex>{1,1}</IndoorWaterRatingIndex>
  <OutdoorWaterRatingIndex>{1,1}</OutdoorWaterRatingIndex>
  <OverallWaterRatingIndex>{1,1}</OverallWaterRatingIndex>
  <EstimatedIndoorDailyUse unit="gal/day">{1,1}</EstimatedIndoorDailyUse>
  <EstimatedIndoorDailySavings unit="gal/day">{1,1}</EstimatedIndoorDailySavings>
  <EstimatedOutdoorDailyUse unit="gal/day">{1,1}</EstimatedOutdoorDailyUse>
  <EstimatedOutdoorDailySavings unit="gal/day">{1,1}</EstimatedOutdoorDailySavings>
</Results>
Source
<xs:element name="Results">
  <xs:complexType>
    <xs:all>
      <xs:element ref="AnnualReferenceH2OUse"/>
      <xs:element ref="AnnualRatedH2OUse"/>
      <xs:element ref="AnnualH2OSaved"/>
      <xs:element ref="AnnualH2OCostSavings"/>
      <xs:element ref="IndoorWaterRatingIndex"/>
      <xs:element ref="OutdoorWaterRatingIndex"/>
      <xs:element ref="OverallWaterRatingIndex"/>
      <xs:element ref="EstimatedIndoorDailyUse"/>
      <xs:element ref="EstimatedIndoorDailySavings"/>
      <xs:element ref="EstimatedOutdoorDailyUse"/>
      <xs:element ref="EstimatedOutdoorDailySavings"/>
    </xs:all>
  </xs:complexType>
</xs:element>
Schema location file:/Users/ryanschmied/Downloads/ResXSDv3.1.07.xsd
Element AnnualReferenceH2OUse
Namespace No namespace
Annotations
gal per year
Diagram
DiagramResXSDv3_1_07_xsd.tmp#AnnualReferenceH2OUse_unit
Type extension of xs:decimal
Properties
content complex
Used by
Attributes
QName Type Fixed Use
unit gal/y optional
Source
<xs:element name="AnnualReferenceH2OUse">
  <xs:annotation>
    <xs:documentation>gal per year</xs:documentation>
  </xs:annotation>
  <xs:complexType>
    <xs:simpleContent>
      <xs:extension base="xs:decimal">
        <xs:attribute fixed="gal/y" name="unit"/>
      </xs:extension>
    </xs:simpleContent>
  </xs:complexType>
</xs:element>
Schema location file:/Users/ryanschmied/Downloads/ResXSDv3.1.07.xsd
Element AnnualRatedH2OUse
Namespace No namespace
Annotations
gal per year
Diagram
DiagramResXSDv3_1_07_xsd.tmp#AnnualRatedH2OUse_unit
Type extension of xs:decimal
Properties
content complex
Used by
Attributes
QName Type Fixed Use
unit gal/y optional
Source
<xs:element name="AnnualRatedH2OUse">
  <xs:annotation>
    <xs:documentation>gal per year</xs:documentation>
  </xs:annotation>
  <xs:complexType>
    <xs:simpleContent>
      <xs:extension base="xs:decimal">
        <xs:attribute fixed="gal/y" name="unit"/>
      </xs:extension>
    </xs:simpleContent>
  </xs:complexType>
</xs:element>
Schema location file:/Users/ryanschmied/Downloads/ResXSDv3.1.07.xsd
Element AnnualH2OSaved
Namespace No namespace
Annotations
gal per year
Diagram
DiagramResXSDv3_1_07_xsd.tmp#AnnualH2OSaved_unit
Type extension of xs:decimal
Properties
content complex
Used by
Attributes
QName Type Fixed Use
unit gal/y optional
Source
<xs:element name="AnnualH2OSaved">
  <xs:annotation>
    <xs:documentation>gal per year</xs:documentation>
  </xs:annotation>
  <xs:complexType>
    <xs:simpleContent>
      <xs:extension base="xs:decimal">
        <xs:attribute fixed="gal/y" name="unit"/>
      </xs:extension>
    </xs:simpleContent>
  </xs:complexType>
</xs:element>
Schema location file:/Users/ryanschmied/Downloads/ResXSDv3.1.07.xsd
Element AnnualH2OCostSavings
Namespace No namespace
Annotations
$ per year
Diagram
DiagramResXSDv3_1_07_xsd.tmp#CurrencyResXSDv3_1_07_xsd.tmp#AnnualH2OCostSavings_unit
Type extension of Currency
Type hierarchy
Properties
content complex
Used by
Attributes
QName Type Fixed Use
unit $/y optional
Source
<xs:element name="AnnualH2OCostSavings">
  <xs:annotation>
    <xs:documentation>$ per year</xs:documentation>
  </xs:annotation>
  <xs:complexType>
    <xs:simpleContent>
      <xs:extension base="Currency">
        <xs:attribute fixed="$/y" name="unit"/>
      </xs:extension>
    </xs:simpleContent>
  </xs:complexType>
</xs:element>
Schema location file:/Users/ryanschmied/Downloads/ResXSDv3.1.07.xsd
Element IndoorWaterRatingIndex
Namespace No namespace
Diagram
Diagram
Type xs:integer
Properties
content simple
Used by
Source
<xs:element name="IndoorWaterRatingIndex" type="xs:integer"/>
Schema location file:/Users/ryanschmied/Downloads/ResXSDv3.1.07.xsd
Element OutdoorWaterRatingIndex
Namespace No namespace
Diagram
Diagram
Type xs:integer
Properties
content simple
Used by
Source
<xs:element name="OutdoorWaterRatingIndex" type="xs:integer"/>
Schema location file:/Users/ryanschmied/Downloads/ResXSDv3.1.07.xsd
Element OverallWaterRatingIndex
Namespace No namespace
Diagram
Diagram
Type xs:integer
Properties
content simple
Used by
Source
<xs:element name="OverallWaterRatingIndex" type="xs:integer"/>
Schema location file:/Users/ryanschmied/Downloads/ResXSDv3.1.07.xsd
Element EstimatedIndoorDailyUse
Namespace No namespace
Annotations
gal per day
Diagram
DiagramResXSDv3_1_07_xsd.tmp#EstimatedIndoorDailyUse_unit
Type extension of xs:decimal
Properties
content complex
Used by
Attributes
QName Type Fixed Use
unit gal/day optional
Source
<xs:element name="EstimatedIndoorDailyUse">
  <xs:annotation>
    <xs:documentation>gal per day</xs:documentation>
  </xs:annotation>
  <xs:complexType>
    <xs:simpleContent>
      <xs:extension base="xs:decimal">
        <xs:attribute fixed="gal/day" name="unit"/>
      </xs:extension>
    </xs:simpleContent>
  </xs:complexType>
</xs:element>
Schema location file:/Users/ryanschmied/Downloads/ResXSDv3.1.07.xsd
Element EstimatedIndoorDailySavings
Namespace No namespace
Annotations
gal per day
Diagram
DiagramResXSDv3_1_07_xsd.tmp#EstimatedIndoorDailySavings_unit
Type extension of xs:decimal
Properties
content complex
Used by
Attributes
QName Type Fixed Use
unit gal/day optional
Source
<xs:element name="EstimatedIndoorDailySavings">
  <xs:annotation>
    <xs:documentation>gal per day</xs:documentation>
  </xs:annotation>
  <xs:complexType>
    <xs:simpleContent>
      <xs:extension base="xs:decimal">
        <xs:attribute fixed="gal/day" name="unit"/>
      </xs:extension>
    </xs:simpleContent>
  </xs:complexType>
</xs:element>
Schema location file:/Users/ryanschmied/Downloads/ResXSDv3.1.07.xsd
Element EstimatedOutdoorDailyUse
Namespace No namespace
Annotations
gal per day
Diagram
DiagramResXSDv3_1_07_xsd.tmp#EstimatedOutdoorDailyUse_unit
Type extension of xs:decimal
Properties
content complex
Used by
Attributes
QName Type Fixed Use
unit gal/day optional
Source
<xs:element name="EstimatedOutdoorDailyUse">
  <xs:annotation>
    <xs:documentation>gal per day</xs:documentation>
  </xs:annotation>
  <xs:complexType>
    <xs:simpleContent>
      <xs:extension base="xs:decimal">
        <xs:attribute fixed="gal/day" name="unit"/>
      </xs:extension>
    </xs:simpleContent>
  </xs:complexType>
</xs:element>
Schema location file:/Users/ryanschmied/Downloads/ResXSDv3.1.07.xsd
Element EstimatedOutdoorDailySavings
Namespace No namespace
Annotations
gal per day
Diagram
DiagramResXSDv3_1_07_xsd.tmp#EstimatedOutdoorDailySavings_unit
Type extension of xs:decimal
Properties
content complex
Used by
Attributes
QName Type Fixed Use
unit gal/day optional
Source
<xs:element name="EstimatedOutdoorDailySavings">
  <xs:annotation>
    <xs:documentation>gal per day</xs:documentation>
  </xs:annotation>
  <xs:complexType>
    <xs:simpleContent>
      <xs:extension base="xs:decimal">
        <xs:attribute fixed="gal/day" name="unit"/>
      </xs:extension>
    </xs:simpleContent>
  </xs:complexType>
</xs:element>
Schema location file:/Users/ryanschmied/Downloads/ResXSDv3.1.07.xsd
Element ZERHVersion
Namespace No namespace
Annotations
Zero Energy Rated Home (ZERH) version number.
Diagram
DiagramResXSDv3_1_07_xsd.tmp#ZERHVersionType
Type ZERHVersionType
Properties
content simple
Facets
enumeration ZERHv1.8
National version 1, revision 08
enumeration ZERHv1.8CA
California version 1, revision 08
enumeration SFZERHv2
National Single Family ZERH version 2
enumeration MFZERHv2
National Multifamily ZERH version 2
enumeration SFZERHv2CA
California Single Family ZERH version 2
enumeration MFZERHv2CA
California Multifamily ZERH version 2
Source
<xs:element name="ZERHVersion" type="ZERHVersionType">
  <xs:annotation>
    <xs:documentation>Zero Energy Rated Home (ZERH) version number.</xs:documentation>
  </xs:annotation>
</xs:element>
Schema location file:/Users/ryanschmied/Downloads/ResXSDv3.1.07.xsd
Element EnergyStarVersion
Namespace No namespace
Annotations
EnergyStar version number. This name can used instead of VersionNo
Diagram
DiagramResXSDv3_1_07_xsd.tmp#VersionNo
Substitution Group Affiliation
Source
<xs:element name="EnergyStarVersion" substitutionGroup="VersionNo">
  <xs:annotation>
    <xs:documentation>EnergyStar version number. This name can used instead of VersionNo</xs:documentation>
  </xs:annotation>
</xs:element>
Schema location file:/Users/ryanschmied/Downloads/ResXSDv3.1.07.xsd
Element NextGenVersion
Namespace No namespace
Diagram
Diagram
Type restriction of xs:string
Properties
content simple
Facets
enumeration NextGen v1.0
ENERGY STAR National NextGen Version 1.0
enumeration NextGen v1.1
ENERGY STAR National NextGen Version 1.1
Source
<xs:element name="NextGenVersion">
  <xs:simpleType>
    <xs:restriction base="xs:string">
      <xs:enumeration value="NextGen v1.0">
        <xs:annotation>
          <xs:documentation>ENERGY STAR National NextGen Version 1.0</xs:documentation>
        </xs:annotation>
      </xs:enumeration>
      <xs:enumeration value="NextGen v1.1">
        <xs:annotation>
          <xs:documentation>ENERGY STAR National NextGen Version 1.1</xs:documentation>
        </xs:annotation>
      </xs:enumeration>
    </xs:restriction>
  </xs:simpleType>
</xs:element>
Schema location file:/Users/ryanschmied/Downloads/ResXSDv3.1.07.xsd
Element RESNETHERSIndexID
Namespace No namespace
Annotations
If Home is HERS Rated, enter HERS Index Registration ID here.
Diagram
Diagram
Type xs:integer
Properties
content simple
nillable true
Source
<xs:element name="RESNETHERSIndexID" type="xs:integer" nillable="true">
  <xs:annotation>
    <xs:documentation>If Home is HERS Rated, enter HERS Index Registration ID here.</xs:documentation>
  </xs:annotation>
</xs:element>
Schema location file:/Users/ryanschmied/Downloads/ResXSDv3.1.07.xsd
Element HardscapeArea
Namespace No namespace
Annotations
Enter measured square feet area of hardscaping (e.g. driveways, sidewalks, patios or any area not receiving supplemental irrigation)
Diagram
DiagramResXSDv3_1_07_xsd.tmp#HardscapeArea_unit
Type extension of xs:decimal
Properties
content complex
Attributes
QName Type Fixed Use
unit sq.ft. optional
Source
<xs:element name="HardscapeArea">
  <xs:annotation>
    <xs:documentation>Enter measured square feet area of hardscaping (e.g. driveways, sidewalks, patios or any area not receiving supplemental irrigation)</xs:documentation>
  </xs:annotation>
  <xs:complexType>
    <xs:simpleContent>
      <xs:extension base="xs:decimal">
        <xs:attribute fixed="sq.ft." name="unit"/>
      </xs:extension>
    </xs:simpleContent>
  </xs:complexType>
</xs:element>
Schema location file:/Users/ryanschmied/Downloads/ResXSDv3.1.07.xsd
Simple Type RevisionType
Namespace No namespace
Diagram
Diagram
Type restriction of xs:string
Facets
enumeration Address
enumeration Confirmed Ratings
enumeration Projected Ratings
enumeration IECC2009 Permit
enumeration IECC2009 Certificate
enumeration IECC2018 Permit
enumeration IECC2018 Certificate
enumeration HERS H2O
Used by
Source
<xs:simpleType name="RevisionType">
  <xs:restriction base="xs:string">
    <xs:enumeration value="Address"/>
    <xs:enumeration value="Confirmed Ratings"/>
    <xs:enumeration value="Projected Ratings"/>
    <xs:enumeration value="IECC2009 Permit"/>
    <xs:enumeration value="IECC2009 Certificate"/>
    <xs:enumeration value="IECC2018 Permit"/>
    <xs:enumeration value="IECC2018 Certificate"/>
    <xs:enumeration value="HERS H2O"/>
  </xs:restriction>
</xs:simpleType>
Schema location file:/Users/ryanschmied/Downloads/ResXSDv3.1.07.xsd
Simple Type state
Namespace No namespace
Diagram
Diagram
Type restriction of xs:string
Facets
enumeration AK
enumeration AL
enumeration AR
enumeration AL
enumeration AK
enumeration AR
enumeration AZ
enumeration CA
enumeration CO
enumeration CT
enumeration DC
enumeration DE
enumeration FL
enumeration GA
enumeration HI
enumeration ID
enumeration IL
enumeration IN
enumeration IA
enumeration KS
enumeration KY
enumeration LA
enumeration ME
enumeration MD
enumeration MA
enumeration MI
enumeration MN
enumeration MS
enumeration MO
enumeration MT
enumeration NE
enumeration NH
enumeration NV
enumeration NJ
enumeration NM
enumeration NY
enumeration NC
enumeration ND
enumeration OH
enumeration OK
enumeration OR
enumeration PA
enumeration PR
enumeration RI
enumeration SC
enumeration SD
enumeration TN
enumeration TX
enumeration UT
enumeration VA
enumeration VI
enumeration VT
enumeration WA
enumeration WV
enumeration WI
enumeration WY
enumeration
Used by
Source
<xs:simpleType name="state">
  <xs:restriction base="xs:string">
    <xs:enumeration value="AK"/>
    <xs:enumeration value="AL"/>
    <xs:enumeration value="AR"/>
    <xs:enumeration value="AL"/>
    <xs:enumeration value="AK"/>
    <xs:enumeration value="AR"/>
    <xs:enumeration value="AZ"/>
    <xs:enumeration value="CA"/>
    <xs:enumeration value="CO"/>
    <xs:enumeration value="CT"/>
    <xs:enumeration value="DC"/>
    <xs:enumeration value="DE"/>
    <xs:enumeration value="FL"/>
    <xs:enumeration value="GA"/>
    <xs:enumeration value="HI"/>
    <xs:enumeration value="ID"/>
    <xs:enumeration value="IL"/>
    <xs:enumeration value="IN"/>
    <xs:enumeration value="IA"/>
    <xs:enumeration value="KS"/>
    <xs:enumeration value="KY"/>
    <xs:enumeration value="LA"/>
    <xs:enumeration value="ME"/>
    <xs:enumeration value="MD"/>
    <xs:enumeration value="MA"/>
    <xs:enumeration value="MI"/>
    <xs:enumeration value="MN"/>
    <xs:enumeration value="MS"/>
    <xs:enumeration value="MO"/>
    <xs:enumeration value="MT"/>
    <xs:enumeration value="NE"/>
    <xs:enumeration value="NH"/>
    <xs:enumeration value="NV"/>
    <xs:enumeration value="NJ"/>
    <xs:enumeration value="NM"/>
    <xs:enumeration value="NY"/>
    <xs:enumeration value="NC"/>
    <xs:enumeration value="ND"/>
    <xs:enumeration value="OH"/>
    <xs:enumeration value="OK"/>
    <xs:enumeration value="OR"/>
    <xs:enumeration value="PA"/>
    <xs:enumeration value="PR"/>
    <xs:enumeration value="RI"/>
    <xs:enumeration value="SC"/>
    <xs:enumeration value="SD"/>
    <xs:enumeration value="TN"/>
    <xs:enumeration value="TX"/>
    <xs:enumeration value="UT"/>
    <xs:enumeration value="VA"/>
    <xs:enumeration value="VI"/>
    <xs:enumeration value="VT"/>
    <xs:enumeration value="WA"/>
    <xs:enumeration value="WV"/>
    <xs:enumeration value="WI"/>
    <xs:enumeration value="WY"/>
    <xs:enumeration value=""/>
  </xs:restriction>
</xs:simpleType>
Schema location file:/Users/ryanschmied/Downloads/ResXSDv3.1.07.xsd
Simple Type EmailAddress
Namespace No namespace
Annotations
Diagram
Diagram
Type restriction of xs:string
Facets
pattern [^@]+@[^\.]+\..+
Used by
Source
<xs:simpleType name="EmailAddress">
  <xs:annotation>
    <xs:documentation/>
  </xs:annotation>
  <xs:restriction base="xs:string">
    <xs:pattern value="[^@]+@[^\.]+\..+"/>
  </xs:restriction>
</xs:simpleType>
Schema location file:/Users/ryanschmied/Downloads/ResXSDv3.1.07.xsd
Simple Type VerifierType
Namespace No namespace
Diagram
Diagram
Type restriction of xs:string
Facets
enumeration Rater of Record verification
enumeration RFI verifications
enumeration HERS Modeler verifications
enumeration Duct Testing verification
enumeration Pre-drywall inspection verification
enumeration HVAC Grading verification
enumeration HERS H2O verification
enumeration Energy Code verification
enumeration IECC Certificate
Used by
Source
<xs:simpleType name="VerifierType">
  <xs:restriction base="xs:string">
    <xs:enumeration value="Rater of Record verification"/>
    <xs:enumeration value="RFI verifications"/>
    <xs:enumeration value="HERS Modeler verifications"/>
    <xs:enumeration value="Duct Testing verification"/>
    <xs:enumeration value="Pre-drywall inspection verification"/>
    <xs:enumeration value="HVAC Grading verification"/>
    <xs:enumeration value="HERS H2O verification"/>
    <xs:enumeration value="Energy Code verification"/>
    <xs:enumeration value="IECC Certificate"/>
  </xs:restriction>
</xs:simpleType>
Schema location file:/Users/ryanschmied/Downloads/ResXSDv3.1.07.xsd
Complex Type Name
Namespace No namespace
Diagram
DiagramResXSDv3_1_07_xsd.tmp#Name_FirstNameResXSDv3_1_07_xsd.tmp#Name_LastName
Used by
Element RaterName
Model
Children FirstName, LastName
Source
<xs:complexType name="Name">
  <xs:sequence>
    <xs:element name="FirstName" type="xs:string"/>
    <xs:element name="LastName" type="xs:string"/>
  </xs:sequence>
</xs:complexType>
Schema location file:/Users/ryanschmied/Downloads/ResXSDv3.1.07.xsd
Complex Type EPAEstarType
Namespace No namespace
Diagram
DiagramResXSDv3_1_07_xsd.tmp#EPAEstarType_EPAEnergyStarQualifiedResXSDv3_1_07_xsd.tmp#EPAEstarType_EPANextGenQualifiedResXSDv3_1_07_xsd.tmp#EPAEstarType_EnergyStarBuilderNameResXSDv3_1_07_xsd.tmp#VersionNoResXSDv3_1_07_xsd.tmp#EPAEstarType_NextGenVersionResXSDv3_1_07_xsd.tmp#EPAEstarType_EPAQualificationScoresResXSDv3_1_07_xsd.tmp#EPAEstarType_EPAEstarCertifications
Used by
Model
Children EPAEnergyStarQualified, EPAEstarCertifications, EPANextGenQualified, EPAQualificationScores, EnergyStarBuilderName, NextGenVersion, VersionNo
Asserts
Test XPath default namespace Annotation
(EPAEnergyStarQualified = false()) or (EPAEnergyStarQualified = true() and (exists(VersionNo) or exists(EnergyStarVersion)) and exists(EPAQualificationScores))
(EPANextGenQualified = false() and not(NextGenVersion)) or (EPANextGenQualified = true() and exists(NextGenVersion))
Source
<xs:complexType name="EPAEstarType">
  <xs:all>
    <xs:element name="EPAEnergyStarQualified" type="xs:boolean" default="false" minOccurs="1"/>
    <xs:element name="EPANextGenQualified" type="xs:boolean" default="false"/>
    <xs:element name="EnergyStarBuilderName" type="xs:string" minOccurs="0"/>
    <xs:element ref="VersionNo" minOccurs="0"/>
    <xs:element name="NextGenVersion" minOccurs="0">
      <xs:simpleType>
        <xs:restriction base="xs:string">
          <xs:enumeration value="NextGen v1.0">
            <xs:annotation>
              <xs:documentation>ENERGY STAR National NextGen Version 1.0</xs:documentation>
            </xs:annotation>
          </xs:enumeration>
          <xs:enumeration value="NextGen v1.1">
            <xs:annotation>
              <xs:documentation>ENERGY STAR National NextGen Version 1.1</xs:documentation>
            </xs:annotation>
          </xs:enumeration>
        </xs:restriction>
      </xs:simpleType>
    </xs:element>
    <xs:element name="EPAQualificationScores" minOccurs="0">
      <xs:complexType>
        <xs:sequence>
          <xs:element name="SizeHERSTarget" type="xs:float" minOccurs="1">
            <xs:annotation>
              <xs:documentation>Size Adjusted HERS Index Target (required if qualified = true)</xs:documentation>
            </xs:annotation>
          </xs:element>
          <xs:element name="SizeAdjFactor" type="xs:float" minOccurs="1">
            <xs:annotation>
              <xs:documentation>Size Adjustment Factor (required if qualified = true)</xs:documentation>
            </xs:annotation>
          </xs:element>
          <xs:element name="HERSWithoutOPP" type="xs:float" minOccurs="1">
            <xs:annotation>
              <xs:documentation>HERS Index without OPP (required if qualified = true)</xs:documentation>
            </xs:annotation>
          </xs:element>
        </xs:sequence>
      </xs:complexType>
    </xs:element>
    <xs:element name="EPAEstarCertifications" minOccurs="0">
      <xs:complexType>
        <xs:sequence>
          <xs:element name="CheckInsulationInstallGrade" type="xs:boolean" minOccurs="0">
            <xs:annotation>
              <xs:documentation>All entries for insulation installation grade equal Grade I? (true/false)</xs:documentation>
            </xs:annotation>
          </xs:element>
          <xs:element name="CheckODDuctLeakage" type="xs:boolean" minOccurs="0">
            <xs:annotation>
              <xs:documentation>Duct leakage to outdoors (less than or equal to) the greater of 4 CFM / 100 sq ft of CFA or 40 CFM for all duct systems? (true/false)</xs:documentation>
            </xs:annotation>
          </xs:element>
          <xs:element name="CheckTotalDuctLeakage" type="xs:boolean" minOccurs="0">
            <xs:annotation>
              <xs:documentation>Total duct leakage (less than or equal to) the greater of 12 CFM / 100 sq ft of CFA or 120 CFM for all duct systems? (true/false)</xs:documentation>
            </xs:annotation>
          </xs:element>
          <xs:element name="CheckIndoorAirPlusVerification" type="xs:boolean" minOccurs="0">
            <xs:annotation>
              <xs:documentation>Check Indoor AirPlus Verification? (true/false)</xs:documentation>
            </xs:annotation>
          </xs:element>
        </xs:sequence>
      </xs:complexType>
    </xs:element>
  </xs:all>
  <xs:assert test="(EPAEnergyStarQualified = false()) or (EPAEnergyStarQualified = true() and (exists(VersionNo) or exists(EnergyStarVersion)) and exists(EPAQualificationScores))" xerces:message="If 'EPAEnergyStarQualified' is true then 'EnergyStarVersion' and 'EPAQualificationScores' should exists."/>
  <xs:assert test="(EPANextGenQualified = false() and not(NextGenVersion)) or (EPANextGenQualified = true() and exists(NextGenVersion))" xerces:message="If 'EPANextGenQualified' is true then 'NextGenVersion' should exists otherwise 'NextGenVersion' should not exist."/>
</xs:complexType>
Schema location file:/Users/ryanschmied/Downloads/ResXSDv3.1.07.xsd
Simple Type EnergyStarVersionType
Namespace No namespace
Diagram
Diagram
Type restriction of xs:string
Facets
enumeration USv3.0
National version 3.0
enumeration USv3.1
National version 3.1
enumeration USv3.2
National version 3.2
enumeration USv4.0
National version 4.0
enumeration CAv3.0
California version 3.0
enumeration CAv3.1
California version 3.1
enumeration CAv3.2
California version 3.2
enumeration CAv3.3
California version 3.3
enumeration CAv4.0
ENERGY STAR California Version 4.0
enumeration FLv3.0
Florida version 3.0
enumeration FLv3.1
Florida version 3.1
enumeration GHPv3.0
Guam, Hawaii and the Northan Mariana Islands version 3.0
enumeration PRVIv3.0
Puerto Rico and US Virgin Islands version 3.0
enumeration WAv3.2
Washington State version 3.2
enumeration MFUSv1
National MFNC version 1
enumeration MFUSv1.1
National MFNC version 1.1
enumeration MFUSv1.2
National MFNC version 1.2
enumeration MFUSv4.0
National MFNC version 4.0
enumeration CaribbeanMFNCv1
Caribbean MFNC version 1.
enumeration MFCAv1.2
California MFNC version 1.2
enumeration MFCAv1.3
California MFNC version 1.3
enumeration MFCAv4.0
California MFNC version 4.0
enumeration MFWAv1.2
Washington State + Oregon MFNC version 1.2
Used by
Element VersionNo
Source
<xs:simpleType name="EnergyStarVersionType">
  <xs:restriction base="xs:string">
    <xs:enumeration value="USv3.0">
      <xs:annotation>
        <xs:documentation>National version 3.0</xs:documentation>
      </xs:annotation>
    </xs:enumeration>
    <xs:enumeration value="USv3.1">
      <xs:annotation>
        <xs:documentation>National version 3.1</xs:documentation>
      </xs:annotation>
    </xs:enumeration>
    <xs:enumeration value="USv3.2">
      <xs:annotation>
        <xs:documentation>National version 3.2</xs:documentation>
      </xs:annotation>
    </xs:enumeration>
    <xs:enumeration value="USv4.0">
      <xs:annotation>
        <xs:documentation>National version 4.0</xs:documentation>
      </xs:annotation>
    </xs:enumeration>
    <xs:enumeration value="CAv3.0">
      <xs:annotation>
        <xs:documentation>California version 3.0</xs:documentation>
      </xs:annotation>
    </xs:enumeration>
    <xs:enumeration value="CAv3.1">
      <xs:annotation>
        <xs:documentation>California version 3.1</xs:documentation>
      </xs:annotation>
    </xs:enumeration>
    <xs:enumeration value="CAv3.2">
      <xs:annotation>
        <xs:documentation>California version 3.2</xs:documentation>
      </xs:annotation>
    </xs:enumeration>
    <xs:enumeration value="CAv3.3">
      <xs:annotation>
        <xs:documentation>California version 3.3</xs:documentation>
      </xs:annotation>
    </xs:enumeration>
    <xs:enumeration value="CAv4.0">
      <xs:annotation>
        <xs:documentation>ENERGY STAR California Version 4.0</xs:documentation>
      </xs:annotation>
    </xs:enumeration>
    <xs:enumeration value="FLv3.0">
      <xs:annotation>
        <xs:documentation>Florida version 3.0</xs:documentation>
      </xs:annotation>
    </xs:enumeration>
    <xs:enumeration value="FLv3.1">
      <xs:annotation>
        <xs:documentation>Florida version 3.1</xs:documentation>
      </xs:annotation>
    </xs:enumeration>
    <xs:enumeration value="GHPv3.0">
      <xs:annotation>
        <xs:documentation>Guam, Hawaii and the Northan Mariana Islands version 3.0</xs:documentation>
      </xs:annotation>
    </xs:enumeration>
    <xs:enumeration value="PRVIv3.0">
      <xs:annotation>
        <xs:documentation>Puerto Rico and US Virgin Islands version 3.0</xs:documentation>
      </xs:annotation>
    </xs:enumeration>
    <xs:enumeration value="WAv3.2">
      <xs:annotation>
        <xs:documentation>Washington State version 3.2</xs:documentation>
      </xs:annotation>
    </xs:enumeration>
    <xs:enumeration value="MFUSv1">
      <xs:annotation>
        <xs:documentation>National MFNC version 1</xs:documentation>
      </xs:annotation>
    </xs:enumeration>
    <xs:enumeration value="MFUSv1.1">
      <xs:annotation>
        <xs:documentation>National MFNC version 1.1</xs:documentation>
      </xs:annotation>
    </xs:enumeration>
    <xs:enumeration value="MFUSv1.2">
      <xs:annotation>
        <xs:documentation>National MFNC version 1.2</xs:documentation>
      </xs:annotation>
    </xs:enumeration>
    <xs:enumeration value="MFUSv4.0">
      <xs:annotation>
        <xs:documentation>National MFNC version 4.0</xs:documentation>
      </xs:annotation>
    </xs:enumeration>
    <xs:enumeration value="CaribbeanMFNCv1">
      <xs:annotation>
        <xs:documentation>Caribbean MFNC version 1.</xs:documentation>
      </xs:annotation>
    </xs:enumeration>
    <xs:enumeration value="MFCAv1.2">
      <xs:annotation>
        <xs:documentation>California MFNC version 1.2</xs:documentation>
      </xs:annotation>
    </xs:enumeration>
    <xs:enumeration value="MFCAv1.3">
      <xs:annotation>
        <xs:documentation>California MFNC version 1.3</xs:documentation>
      </xs:annotation>
    </xs:enumeration>
    <xs:enumeration value="MFCAv4.0">
      <xs:annotation>
        <xs:documentation>California MFNC version 4.0</xs:documentation>
      </xs:annotation>
    </xs:enumeration>
    <xs:enumeration value="MFWAv1.2">
      <xs:annotation>
        <xs:documentation>Washington State + Oregon MFNC version 1.2</xs:documentation>
      </xs:annotation>
    </xs:enumeration>
  </xs:restriction>
</xs:simpleType>
Schema location file:/Users/ryanschmied/Downloads/ResXSDv3.1.07.xsd
Complex Type DOEZERHType
Namespace No namespace
Diagram
DiagramResXSDv3_1_07_xsd.tmp#DOEZERHType_DOEZERHQualifiedResXSDv3_1_07_xsd.tmp#DOEZERHType_ZERHVersionResXSDv3_1_07_xsd.tmp#DOEZERHType_ZERHPartnerIDResXSDv3_1_07_xsd.tmp#DOEZERHType_RegisteredBuilderResXSDv3_1_07_xsd.tmp#DOEZERHType_DOEQualificationScoresResXSDv3_1_07_xsd.tmp#DOEZERHType_CondSpaceIncBasementResXSDv3_1_07_xsd.tmp#DOEZERHType_CondSpaceExBasementResXSDv3_1_07_xsd.tmp#DOEZERHType_EstimatedAnnualEnergySavingsResXSDv3_1_07_xsd.tmp#DOEZERHType_EstimatedAnnualEmissionReductionsResXSDv3_1_07_xsd.tmp#DOEZERHType_RaterCertificationResXSDv3_1_07_xsd.tmp#DOEZERHType_EStarV3ResXSDv3_1_07_xsd.tmp#DOEZERHType_FenestrationResXSDv3_1_07_xsd.tmp#DOEZERHType_InsulationResXSDv3_1_07_xsd.tmp#DOEZERHType_DuctLocationResXSDv3_1_07_xsd.tmp#DOEZERHType_AppliancesResXSDv3_1_07_xsd.tmp#DOEZERHType_LightingResXSDv3_1_07_xsd.tmp#DOEZERHType_FanEfficiencyResXSDv3_1_07_xsd.tmp#DOEZERHType_RatedPeakLoadResXSDv3_1_07_xsd.tmp#DOEZERHType_ReferencePeakLoadResXSDv3_1_07_xsd.tmp#DOEZERHType_RatedEnergyIntensityResXSDv3_1_07_xsd.tmp#DOEZERHType_IndoorairPLUSResXSDv3_1_07_xsd.tmp#DOEZERHType_DHWdistributionResXSDv3_1_07_xsd.tmp#DOEZERHType_ERVRequirementsResXSDv3_1_07_xsd.tmp#DOEZERHType_RenewableReadyResXSDv3_1_07_xsd.tmp#DOEZERHType_ElectricReadyResXSDv3_1_07_xsd.tmp#DOEZERHType_EVReadyResXSDv3_1_07_xsd.tmp#DOEZERHType_QualifiedviaSamplingResXSDv3_1_07_xsd.tmp#DOEZERHType_CertifiedEPAWaterSenseResXSDv3_1_07_xsd.tmp#DOEZERHType_CertifiedBHSFortifiedResXSDv3_1_07_xsd.tmp#DOEZERHType_FollowedDOEZERHGuideResXSDv3_1_07_xsd.tmp#DOEZERHType_SignedUtilityWaiver
Used by
Model
Children Appliances, CertifiedBHSFortified, CertifiedEPAWaterSense, CondSpaceExBasement, CondSpaceIncBasement, DHWdistribution, DOEQualificationScores, DOEZERHQualified, DuctLocation, ERVRequirements, EStarV3, EVReady, ElectricReady, EstimatedAnnualEmissionReductions, EstimatedAnnualEnergySavings, FanEfficiency, Fenestration, FollowedDOEZERHGuide, IndoorairPLUS, Insulation, Lighting, QualifiedviaSampling, RatedEnergyIntensity, RatedPeakLoad, RaterCertification, ReferencePeakLoad, RegisteredBuilder, RenewableReady, SignedUtilityWaiver, ZERHPartnerID, ZERHVersion
Asserts
Test XPath default namespace Annotation
(DOEZERHQualified = false()) or (DOEZERHQualified[text()] and (exists(DOEQualificationScores)))
Source
<xs:complexType name="DOEZERHType">
  <xs:all>
    <xs:element name="DOEZERHQualified" type="xs:boolean" default="false" minOccurs="1">
      <xs:annotation>
        <xs:documentation>Is Home ZERH qualified?</xs:documentation>
      </xs:annotation>
    </xs:element>
    <xs:element name="ZERHVersion" type="ZERHVersionType">
      <xs:annotation>
        <xs:documentation>Enter DOE Zero Enery Ready Home (ZERH) version number</xs:documentation>
      </xs:annotation>
    </xs:element>
    <xs:element name="ZERHPartnerID" type="xs:string"/>
    <xs:element name="RegisteredBuilder" type="xs:string"/>
    <xs:element name="DOEQualificationScores" minOccurs="0">
      <xs:complexType>
        <xs:sequence>
          <xs:element name="SizeHERSTarget" type="xs:float" minOccurs="1">
            <xs:annotation>
              <xs:documentation>Size Adjusted HERS Index Target (required if qualified = true)</xs:documentation>
            </xs:annotation>
          </xs:element>
          <xs:element name="SizeAdjFactor" type="xs:float" minOccurs="1">
            <xs:annotation>
              <xs:documentation>Size Adjustment Factor (required if qualified = true)</xs:documentation>
            </xs:annotation>
          </xs:element>
          <xs:element name="HERSWithoutOPP" type="xs:float" minOccurs="1">
            <xs:annotation>
              <xs:documentation>HERS Index without OPP (required if qualified = true)</xs:documentation>
            </xs:annotation>
          </xs:element>
        </xs:sequence>
      </xs:complexType>
    </xs:element>
    <xs:element name="CondSpaceIncBasement" type="xs:float" minOccurs="1">
      <xs:annotation>
        <xs:documentation>Conditioned space including basement (floating point value)</xs:documentation>
      </xs:annotation>
    </xs:element>
    <xs:element name="CondSpaceExBasement" type="xs:float" minOccurs="1">
      <xs:annotation>
        <xs:documentation>Conditioned space excluding basement (floating point value)</xs:documentation>
      </xs:annotation>
    </xs:element>
    <xs:element name="EstimatedAnnualEnergySavings">
      <xs:complexType>
        <xs:sequence>
          <xs:element name="Electric" type="xs:float" default="0" minOccurs="0">
            <xs:annotation>
              <xs:documentation>Electric kWh/year (floating point value - default = 0)</xs:documentation>
            </xs:annotation>
          </xs:element>
          <xs:element name="NaturalGas" type="xs:float" default="0" minOccurs="0">
            <xs:annotation>
              <xs:documentation>Natural gas therms/year (floating point value - default = 0)</xs:documentation>
            </xs:annotation>
          </xs:element>
          <xs:element name="FuelOil" type="xs:float" default="0" minOccurs="0">
            <xs:annotation>
              <xs:documentation>Fuel Oil gallons/year (floating point value - default = 0)</xs:documentation>
            </xs:annotation>
          </xs:element>
          <xs:element name="Propane" type="xs:float" default="0" minOccurs="0">
            <xs:annotation>
              <xs:documentation>Propane gallons/year (floating point value - default = 0)</xs:documentation>
            </xs:annotation>
          </xs:element>
        </xs:sequence>
      </xs:complexType>
    </xs:element>
    <xs:element name="EstimatedAnnualEmissionReductions">
      <xs:complexType>
        <xs:sequence>
          <xs:element name="CO2" type="xs:float" default="0" minOccurs="0">
            <xs:annotation>
              <xs:documentation>CO2 ton/year (floating point value - default = 0)</xs:documentation>
            </xs:annotation>
          </xs:element>
          <xs:element name="SO2" type="xs:float" default="0" minOccurs="0">
            <xs:annotation>
              <xs:documentation>SO2 lb/year (floating point value - default = 0)</xs:documentation>
            </xs:annotation>
          </xs:element>
          <xs:element name="NOx" type="xs:float" default="0" minOccurs="0">
            <xs:annotation>
              <xs:documentation>NOx lb/year (floating point value - default = 0)</xs:documentation>
            </xs:annotation>
          </xs:element>
        </xs:sequence>
      </xs:complexType>
    </xs:element>
    <xs:element name="RaterCertification" type="xs:boolean" default="false" minOccurs="1"/>
    <xs:element name="EStarV3" type="xs:boolean" default="false">
      <xs:annotation>
        <xs:documentation>Meets EnergyStar v3 requirement (true/false - default = false)</xs:documentation>
      </xs:annotation>
    </xs:element>
    <xs:element name="Fenestration" type="xs:boolean" default="false">
      <xs:annotation>
        <xs:documentation>Meets mandatory Fenestration requirement (true/false - default = false)</xs:documentation>
      </xs:annotation>
    </xs:element>
    <xs:element name="Insulation" type="xs:boolean" default="false">
      <xs:annotation>
        <xs:documentation>Meets mandatory Insulation requirements (true/false - default = false)</xs:documentation>
      </xs:annotation>
    </xs:element>
    <xs:element name="DuctLocation" type="xs:boolean" default="false">
      <xs:annotation>
        <xs:documentation>Meets mandatory duct location (true/false - default = false)</xs:documentation>
      </xs:annotation>
    </xs:element>
    <xs:element name="Appliances" type="xs:boolean" default="false">
      <xs:annotation>
        <xs:documentation>Meets mandatory appliances requirements (true/false - default = false)</xs:documentation>
      </xs:annotation>
    </xs:element>
    <xs:element name="Lighting" type="xs:boolean" default="false">
      <xs:annotation>
        <xs:documentation>Meets mandatory lighting requirement (true/false - default = false)</xs:documentation>
      </xs:annotation>
    </xs:element>
    <xs:element name="FanEfficiency" type="xs:boolean" default="false">
      <xs:annotation>
        <xs:documentation>Meets mandatory fan efficiency requirement (true/false - default = false)</xs:documentation>
      </xs:annotation>
    </xs:element>
    <xs:element name="RatedPeakLoad" type="xs:float">
      <xs:annotation>
        <xs:documentation>Rated Home peak electricity use (kWh)</xs:documentation>
      </xs:annotation>
    </xs:element>
    <xs:element name="ReferencePeakLoad" type="xs:float">
      <xs:annotation>
        <xs:documentation>Rated Home peak electricity use (kWh)</xs:documentation>
      </xs:annotation>
    </xs:element>
    <xs:element name="RatedEnergyIntensity" type="xs:float">
      <xs:annotation>
        <xs:documentation>Rated Home enery use intensity(kBtu/sqft)</xs:documentation>
      </xs:annotation>
    </xs:element>
    <xs:element name="IndoorairPLUS" type="xs:boolean" default="false">
      <xs:annotation>
        <xs:documentation>Meets mandatory Indoor airPLUS requirement (true/false - default = false)</xs:documentation>
      </xs:annotation>
    </xs:element>
    <xs:element name="DHWdistribution" type="xs:boolean" default="false">
      <xs:annotation>
        <xs:documentation>Meets mandatory Hot Water distribution requirements (true/false - default = false)</xs:documentation>
      </xs:annotation>
    </xs:element>
    <xs:element name="ERVRequirements" type="xs:boolean" default="false">
      <xs:annotation>
        <xs:documentation>Meets mandatory H/ERV requirements if in Climate Zone 6-8 (true/false - default = false)</xs:documentation>
      </xs:annotation>
    </xs:element>
    <xs:element name="RenewableReady" type="xs:boolean" default="false">
      <xs:annotation>
        <xs:documentation>Meets mandatory Renewable Ready Home requirements (true/false - default = false)</xs:documentation>
      </xs:annotation>
    </xs:element>
    <xs:element name="ElectricReady" type="xs:boolean" default="false">
      <xs:annotation>
        <xs:documentation>Meets mandatory Electric Ready Home requirements (true/false - default = false)</xs:documentation>
      </xs:annotation>
    </xs:element>
    <xs:element name="EVReady" type="xs:boolean" default="false">
      <xs:annotation>
        <xs:documentation>Meets mandatory Electric Vehicle Ready Home requirements (true/false - default = false)</xs:documentation>
      </xs:annotation>
    </xs:element>
    <xs:element name="QualifiedviaSampling" type="xs:boolean" default="false">
      <xs:annotation>
        <xs:documentation>Home qualified via sampling (true/false - default = false)</xs:documentation>
      </xs:annotation>
    </xs:element>
    <xs:element name="CertifiedEPAWaterSense" type="xs:boolean" default="false">
      <xs:annotation>
        <xs:documentation>Certified EPA WaterSense (true/false - default = false)</xs:documentation>
      </xs:annotation>
    </xs:element>
    <xs:element name="CertifiedBHSFortified" type="xs:boolean" default="false">
      <xs:annotation>
        <xs:documentation>Certified IBHS Fortified (true/false - default = false)</xs:documentation>
      </xs:annotation>
    </xs:element>
    <xs:element name="FollowedDOEZERHGuide" type="xs:boolean" default="false">
      <xs:annotation>
        <xs:documentation>Followed DOE ZERH Quality Management Guide (true/false - default = false)</xs:documentation>
      </xs:annotation>
    </xs:element>
    <xs:element name="SignedUtilityWaiver" type="xs:boolean" default="false">
      <xs:annotation>
        <xs:documentation>Buyer signed utility bill waiver (true/false - default = false)</xs:documentation>
      </xs:annotation>
    </xs:element>
  </xs:all>
  <xs:assert test="(DOEZERHQualified = false()) or (DOEZERHQualified[text()] and (exists(DOEQualificationScores)))" xerces:message="If 'DOEZERHQualified' is true then 'DOEQualificationScores' should exists."/>
</xs:complexType>
Schema location file:/Users/ryanschmied/Downloads/ResXSDv3.1.07.xsd
Simple Type ZERHVersionType
Namespace No namespace
Annotations
Enter DOE ZERH version number
Diagram
Diagram
Type restriction of xs:string
Facets
enumeration ZERHv1.8
National version 1, revision 08
enumeration ZERHv1.8CA
California version 1, revision 08
enumeration SFZERHv2
National Single Family ZERH version 2
enumeration MFZERHv2
National Multifamily ZERH version 2
enumeration SFZERHv2CA
California Single Family ZERH version 2
enumeration MFZERHv2CA
California Multifamily ZERH version 2
Used by
Source
<xs:simpleType name="ZERHVersionType">
  <xs:annotation>
    <xs:documentation>Enter DOE ZERH version number</xs:documentation>
  </xs:annotation>
  <xs:restriction base="xs:string">
    <xs:enumeration value="ZERHv1.8">
      <xs:annotation>
        <xs:documentation>National version 1, revision 08</xs:documentation>
      </xs:annotation>
    </xs:enumeration>
    <xs:enumeration value="ZERHv1.8CA">
      <xs:annotation>
        <xs:documentation>California version 1, revision 08</xs:documentation>
      </xs:annotation>
    </xs:enumeration>
    <xs:enumeration value="SFZERHv2">
      <xs:annotation>
        <xs:documentation>National Single Family ZERH version 2</xs:documentation>
      </xs:annotation>
    </xs:enumeration>
    <xs:enumeration value="MFZERHv2">
      <xs:annotation>
        <xs:documentation>National Multifamily ZERH version 2</xs:documentation>
      </xs:annotation>
    </xs:enumeration>
    <xs:enumeration value="SFZERHv2CA">
      <xs:annotation>
        <xs:documentation>California Single Family ZERH version 2</xs:documentation>
      </xs:annotation>
    </xs:enumeration>
    <xs:enumeration value="MFZERHv2CA">
      <xs:annotation>
        <xs:documentation>California Multifamily ZERH version 2</xs:documentation>
      </xs:annotation>
    </xs:enumeration>
  </xs:restriction>
</xs:simpleType>
Schema location file:/Users/ryanschmied/Downloads/ResXSDv3.1.07.xsd
Complex Type IAPType
Namespace No namespace
Diagram
DiagramResXSDv3_1_07_xsd.tmp#IAPType_IndoorairPLUSQualifiedResXSDv3_1_07_xsd.tmp#IAPType_VersionNo
Used by
Model
Children IndoorairPLUSQualified, VersionNo
Asserts
Test XPath default namespace Annotation
(IndoorairPLUSQualified = false()) or (IndoorairPLUSQualified[text()] and (exists(VersionNo)))
Source
<xs:complexType name="IAPType">
  <xs:all>
    <xs:element name="IndoorairPLUSQualified" type="xs:boolean" default="false" minOccurs="1"/>
    <xs:element name="VersionNo" minOccurs="0">
      <xs:simpleType>
        <xs:restriction base="xs:string">
          <xs:enumeration value="IAPv1.0">
            <xs:annotation>
              <xs:documentation>IAPv1.0</xs:documentation>
            </xs:annotation>
          </xs:enumeration>
          <xs:enumeration value="IAPv2.0 Certified">
            <xs:annotation>
              <xs:documentation>Meets mandatory Indoor airPLUS requirement</xs:documentation>
            </xs:annotation>
          </xs:enumeration>
          <xs:enumeration value="IAPv2.0 Gold">
            <xs:annotation>
              <xs:documentation>Meets mandatory Indoor airPLUS requirement</xs:documentation>
            </xs:annotation>
          </xs:enumeration>
        </xs:restriction>
      </xs:simpleType>
    </xs:element>
  </xs:all>
  <xs:assert test="(IndoorairPLUSQualified = false()) or (IndoorairPLUSQualified[text()] and (exists(VersionNo)))" xerces:message="If 'IndoorairPLUSQualified' is true then 'VersionNo' should exists."/>
</xs:complexType>
Schema location file:/Users/ryanschmied/Downloads/ResXSDv3.1.07.xsd
Complex Type OPQType
Namespace No namespace
Diagram
DiagramResXSDv3_1_07_xsd.tmp#OPQType_OPQQualifiedResXSDv3_1_07_xsd.tmp#OPQType_OPQPrograms
Used by
Model
Children OPQPrograms, OPQQualified
Asserts
Test XPath default namespace Annotation
(OPQQualified = false()) or (OPQQualified and (OPQPrograms/@NumOPQs > 0))
Source
<xs:complexType name="OPQType">
  <xs:sequence>
    <xs:element name="OPQQualified" type="xs:boolean" default="false" minOccurs="1"/>
    <xs:element name="OPQPrograms" minOccurs="0" maxOccurs="1">
      <xs:complexType>
        <xs:sequence maxOccurs="100">
          <xs:element name="Program" minOccurs="0">
            <xs:annotation>
              <xs:documentation>Name of EE program for which home qualifies</xs:documentation>
            </xs:annotation>
            <xs:complexType>
              <xs:all>
                <xs:element name="name" type="xs:string"/>
              </xs:all>
            </xs:complexType>
          </xs:element>
        </xs:sequence>
        <xs:attribute name="NumOPQs" type="xs:int" use="required"/>
        <xs:assert test="(@NumOPQs = count(Program))"/>
      </xs:complexType>
    </xs:element>
  </xs:sequence>
  <xs:assert test="(OPQQualified = false()) or (OPQQualified and (OPQPrograms/@NumOPQs > 0))"/>
</xs:complexType>
Schema location file:/Users/ryanschmied/Downloads/ResXSDv3.1.07.xsd
Complex Type PHIUSType
Namespace No namespace
Diagram
DiagramResXSDv3_1_07_xsd.tmp#PHIUSType_PHIUSQualifiedResXSDv3_1_07_xsd.tmp#PHIUSType_VersionNo
Used by
Model
Children PHIUSQualified, VersionNo
Asserts
Test XPath default namespace Annotation
(PHIUSQualified = false()) or (PHIUSQualified[text()] and (exists(VersionNo)))
Source
<xs:complexType name="PHIUSType">
  <xs:all>
    <xs:element name="PHIUSQualified" type="xs:boolean" default="false" minOccurs="1"/>
    <xs:element name="VersionNo" minOccurs="0">
      <xs:simpleType>
        <xs:restriction base="xs:string">
          <xs:enumeration value="CORE">
            <xs:annotation>
              <xs:documentation>Meets Phius CORE requirements for new construction</xs:documentation>
            </xs:annotation>
          </xs:enumeration>
          <xs:enumeration value="ZERO">
            <xs:annotation>
              <xs:documentation>Meets Phius ZERO requirements for new construction</xs:documentation>
            </xs:annotation>
          </xs:enumeration>
          <xs:enumeration value="CORE Revive">
            <xs:annotation>
              <xs:documentation>Meets Phius CORE Revive requirements for retrofits</xs:documentation>
            </xs:annotation>
          </xs:enumeration>
          <xs:enumeration value="ZERO Revive">
            <xs:annotation>
              <xs:documentation>Meets Phius ZERO Revive requirements for retrofits</xs:documentation>
            </xs:annotation>
          </xs:enumeration>
        </xs:restriction>
      </xs:simpleType>
    </xs:element>
  </xs:all>
  <xs:assert test="(PHIUSQualified = false()) or (PHIUSQualified[text()] and (exists(VersionNo)))" xerces:message="If 'PHIUSQualified' is true then 'VersionNo' should exist."/>
</xs:complexType>
Schema location file:/Users/ryanschmied/Downloads/ResXSDv3.1.07.xsd
Simple Type WallType
Namespace No namespace
Diagram
Diagram
Type restriction of xs:string
Facets
enumeration Wood frame
enumeration Steel frame
enumeration Mass
Used by
Source
<xs:simpleType name="WallType">
  <xs:restriction base="xs:string">
    <xs:enumeration value="Wood frame"/>
    <xs:enumeration value="Steel frame"/>
    <xs:enumeration value="Mass"/>
  </xs:restriction>
</xs:simpleType>
Schema location file:/Users/ryanschmied/Downloads/ResXSDv3.1.07.xsd
Simple Type CeilingType
Namespace No namespace
Diagram
Diagram
Type restriction of xs:string
Facets
enumeration Wood frame
enumeration Steel frame
Used by
Source
<xs:simpleType name="CeilingType">
  <xs:restriction base="xs:string">
    <xs:enumeration value="Wood frame"/>
    <xs:enumeration value="Steel frame"/>
  </xs:restriction>
</xs:simpleType>
Schema location file:/Users/ryanschmied/Downloads/ResXSDv3.1.07.xsd
Simple Type VentRateType
Namespace No namespace
Diagram
Diagram
Type union of(xs:float, restriction of xs:string)
Used by
Source
<xs:simpleType name="VentRateType">
  <xs:union memberTypes="xs:float">
    <xs:simpleType>
      <xs:restriction base="xs:string">
        <xs:enumeration value="Not Applicable"/>
      </xs:restriction>
    </xs:simpleType>
  </xs:union>
</xs:simpleType>
Schema location file:/Users/ryanschmied/Downloads/ResXSDv3.1.07.xsd
Simple Type DuctLeakageRateType
Namespace No namespace
Diagram
Diagram
Type union of(xs:float, restriction of xs:string)
Used by
Source
<xs:simpleType name="DuctLeakageRateType">
  <xs:union memberTypes="xs:float">
    <xs:simpleType>
      <xs:restriction base="xs:string">
        <xs:enumeration value="Home is Exempt from Duct Testing"/>
      </xs:restriction>
    </xs:simpleType>
  </xs:union>
</xs:simpleType>
Schema location file:/Users/ryanschmied/Downloads/ResXSDv3.1.07.xsd
Simple Type DuctLeakageRateUnits2009
Namespace No namespace
Diagram
Diagram
Type restriction of xs:string
Facets
enumeration cfm/100 ft2 Total
enumeration cfm/100 ft2 To out
Used by
Source
<xs:simpleType name="DuctLeakageRateUnits2009">
  <xs:restriction base="xs:string">
    <xs:enumeration value="cfm/100 ft2 Total"/>
    <xs:enumeration value="cfm/100 ft2 To out"/>
  </xs:restriction>
</xs:simpleType>
Schema location file:/Users/ryanschmied/Downloads/ResXSDv3.1.07.xsd
Simple Type PermitBasicChecklistResultType
Namespace No namespace
Diagram
Diagram
Type restriction of xs:string
Facets
enumeration To be verified on certificate of occupancy documents
Used by
Source
<xs:simpleType name="PermitBasicChecklistResultType">
  <xs:restriction base="xs:string">
    <xs:enumeration value="To be verified on certificate of occupancy documents"/>
  </xs:restriction>
</xs:simpleType>
Schema location file:/Users/ryanschmied/Downloads/ResXSDv3.1.07.xsd
Simple Type PermitSection402_4_2_1Type
Namespace No namespace
Diagram
Diagram
Type union of(xs:float, restriction of xs:string)
Used by
Source
<xs:simpleType name="PermitSection402_4_2_1Type">
  <xs:union memberTypes="xs:float">
    <xs:simpleType>
      <xs:restriction base="xs:string">
        <xs:enumeration value="Proposed Visual Inspection Option"/>
      </xs:restriction>
    </xs:simpleType>
  </xs:union>
</xs:simpleType>
Schema location file:/Users/ryanschmied/Downloads/ResXSDv3.1.07.xsd
Simple Type PermitChecklistResultType
Namespace No namespace
Diagram
DiagramResXSDv3_1_07_xsd.tmp#PermitBasicChecklistResultType
Type union of(PermitBasicChecklistResultType, restriction of xs:string)
Used by
Source
<xs:simpleType name="PermitChecklistResultType">
  <xs:union memberTypes="PermitBasicChecklistResultType">
    <xs:simpleType>
      <xs:restriction base="xs:string">
        <xs:enumeration value="Not Applicable"/>
      </xs:restriction>
    </xs:simpleType>
  </xs:union>
</xs:simpleType>
Schema location file:/Users/ryanschmied/Downloads/ResXSDv3.1.07.xsd
Simple Type ChecklistResultType
Namespace No namespace
Diagram
DiagramResXSDv3_1_07_xsd.tmp#BasicChecklistResultType
Type union of(BasicChecklistResultType, restriction of xs:string)
Used by
Source
<xs:simpleType name="ChecklistResultType">
  <xs:union memberTypes="BasicChecklistResultType">
    <xs:simpleType>
      <xs:restriction base="xs:string">
        <xs:enumeration value="Not Applicable"/>
      </xs:restriction>
    </xs:simpleType>
  </xs:union>
</xs:simpleType>
Schema location file:/Users/ryanschmied/Downloads/ResXSDv3.1.07.xsd
Simple Type Section403_2_2bType
Namespace No namespace
Diagram
Diagram
Type restriction of xs:string
Facets
enumeration Total leakage at rough-in with air handler installed
enumeration Total leakage at rough-in without air handler installed
enumeration Post-construction leakage to outdoors
enumeration Post-construction total leakage
enumeration Home is Exempt from Duct Testing
Used by
Source
<xs:simpleType name="Section403_2_2bType">
  <xs:restriction base="xs:string">
    <xs:enumeration value="Total leakage at rough-in with air handler installed"/>
    <xs:enumeration value="Total leakage at rough-in without air handler installed"/>
    <xs:enumeration value="Post-construction leakage to outdoors"/>
    <xs:enumeration value="Post-construction total leakage"/>
    <xs:enumeration value="Home is Exempt from Duct Testing"/>
  </xs:restriction>
</xs:simpleType>
Schema location file:/Users/ryanschmied/Downloads/ResXSDv3.1.07.xsd
Simple Type BasicChecklistResultType
Namespace No namespace
Diagram
Diagram
Type restriction of xs:string
Facets
enumeration PASSES
enumeration FAILS
Used by
Source
<xs:simpleType name="BasicChecklistResultType">
  <xs:restriction base="xs:string">
    <xs:enumeration value="PASSES"/>
    <xs:enumeration value="FAILS"/>
  </xs:restriction>
</xs:simpleType>
Schema location file:/Users/ryanschmied/Downloads/ResXSDv3.1.07.xsd
Simple Type MeasuredEnvelopLeakageType
Namespace No namespace
Diagram
Diagram
Type union of(xs:float, restriction of xs:string)
Used by
Source
<xs:simpleType name="MeasuredEnvelopLeakageType">
  <xs:union memberTypes="xs:float">
    <xs:simpleType>
      <xs:restriction base="xs:string">
        <xs:enumeration value="Visual Inspection Option Used"/>
      </xs:restriction>
    </xs:simpleType>
  </xs:union>
</xs:simpleType>
Schema location file:/Users/ryanschmied/Downloads/ResXSDv3.1.07.xsd
Simple Type Section402_4_2_1Type
Namespace No namespace
Diagram
Diagram
Type union of(xs:float, restriction of xs:string)
Used by
Source
<xs:simpleType name="Section402_4_2_1Type">
  <xs:union memberTypes="xs:float">
    <xs:simpleType>
      <xs:restriction base="xs:string">
        <xs:enumeration value="Visual Inspection Option Used"/>
      </xs:restriction>
    </xs:simpleType>
  </xs:union>
</xs:simpleType>
Schema location file:/Users/ryanschmied/Downloads/ResXSDv3.1.07.xsd
Simple Type Section402_4_2_2Type
Namespace No namespace
Diagram
DiagramResXSDv3_1_07_xsd.tmp#BasicChecklistResultType
Type union of(BasicChecklistResultType, restriction of xs:string)
Used by
Source
<xs:simpleType name="Section402_4_2_2Type">
  <xs:union memberTypes="BasicChecklistResultType">
    <xs:simpleType>
      <xs:restriction base="xs:string">
        <xs:enumeration value="Testing Option Used"/>
      </xs:restriction>
    </xs:simpleType>
  </xs:union>
</xs:simpleType>
Schema location file:/Users/ryanschmied/Downloads/ResXSDv3.1.07.xsd
Simple Type R403_3_3Type
Namespace No namespace
Diagram
Diagram
Type restriction of xs:string
Facets
enumeration Total leakage at rough-in with air handler installed
enumeration Total leakage at rough-in without air handler installed
enumeration Post-construction total leakage
enumeration Home is Exempt from Duct Testing
Used by
Source
<xs:simpleType name="R403_3_3Type">
  <xs:restriction base="xs:string">
    <xs:enumeration value="Total leakage at rough-in with air handler installed"/>
    <xs:enumeration value="Total leakage at rough-in without air handler installed"/>
    <xs:enumeration value="Post-construction total leakage"/>
    <xs:enumeration value="Home is Exempt from Duct Testing"/>
  </xs:restriction>
</xs:simpleType>
Schema location file:/Users/ryanschmied/Downloads/ResXSDv3.1.07.xsd
Simple Type FormattedDate
Namespace No namespace
Annotations
Diagram
Diagram
Type restriction of xs:string
Facets
pattern (((0?[1-9]|1[012])\/(0?[1-9]|1\d|2[0-8])|(0?[13456789]|1[012])\/(29|30)|(0?[13578]|1[02])\/31)\/(19|[2-9]\d)\d{2}|0?2\/29\/((19|[2-9]\d)(0[48]|[2468][048]|[13579][26])|(([2468][048]|[3579][26])00)))
Used by
Element SiteRatingDate
Source
<xs:simpleType name="FormattedDate">
  <xs:annotation>
    <xs:documentation/>
  </xs:annotation>
  <xs:restriction base="xs:string">
    <xs:pattern value="(((0?[1-9]|1[012])\/(0?[1-9]|1\d|2[0-8])|(0?[13456789]|1[012])\/(29|30)|(0?[13578]|1[02])\/31)\/(19|[2-9]\d)\d{2}|0?2\/29\/((19|[2-9]\d)(0[48]|[2468][048]|[13579][26])|(([2468][048]|[3579][26])00)))"/>
  </xs:restriction>
</xs:simpleType>
Schema location file:/Users/ryanschmied/Downloads/ResXSDv3.1.07.xsd
Simple Type SelectLavatoryFaucetEfficiency
Namespace No namespace
Annotations
Diagram
Diagram
Type restriction of xs:string
Facets
enumeration Standard
enumeration Low-flow
Used by
Source
<xs:simpleType name="SelectLavatoryFaucetEfficiency">
  <xs:annotation>
    <xs:documentation/>
  </xs:annotation>
  <xs:restriction base="xs:string">
    <xs:enumeration value="Standard"/>
    <xs:enumeration value="Low-flow"/>
  </xs:restriction>
</xs:simpleType>
Schema location file:/Users/ryanschmied/Downloads/ResXSDv3.1.07.xsd
Simple Type SelectDWCapacity
Namespace No namespace
Annotations
Diagram
Diagram
Type restriction of xs:string
Facets
enumeration Standard
enumeration Compact
Used by
Element DWCapacity
Source
<xs:simpleType name="SelectDWCapacity">
  <xs:annotation>
    <xs:documentation/>
  </xs:annotation>
  <xs:restriction base="xs:string">
    <xs:enumeration value="Standard"/>
    <xs:enumeration value="Compact"/>
  </xs:restriction>
</xs:simpleType>
Schema location file:/Users/ryanschmied/Downloads/ResXSDv3.1.07.xsd
Simple Type SelectNoShowersConnected
Namespace No namespace
Annotations
Diagram
Diagram
Type restriction of xs:string
Facets
enumeration One
enumeration Multiple
Used by
Source
<xs:simpleType name="SelectNoShowersConnected">
  <xs:annotation>
    <xs:documentation/>
  </xs:annotation>
  <xs:restriction base="xs:string">
    <xs:enumeration value="One"/>
    <xs:enumeration value="Multiple"/>
  </xs:restriction>
</xs:simpleType>
Schema location file:/Users/ryanschmied/Downloads/ResXSDv3.1.07.xsd
Simple Type Currency
Namespace No namespace
Diagram
Diagram
Type restriction of xs:decimal
Facets
fractionDigits 2
minExclusive 0
Used by
Source
<xs:simpleType name="Currency">
  <xs:restriction base="xs:decimal">
    <xs:minExclusive value="0"/>
    <xs:fractionDigits value="2"/>
  </xs:restriction>
</xs:simpleType>
Schema location file:/Users/ryanschmied/Downloads/ResXSDv3.1.07.xsd
Attribute CharacteristicsGroup / ShellArea / @unit
Namespace No namespace
Properties
fixed sq.ft.
Used by
Source
<xs:attribute fixed="sq.ft." name="unit"/>
Schema location file:/Users/ryanschmied/Downloads/ResXSDv3.1.07.xsd
Attribute Area / @unit
Namespace No namespace
Properties
fixed sq.ft.
Used by
Element Area
Source
<xs:attribute fixed="sq.ft." name="unit"/>
Schema location file:/Users/ryanschmied/Downloads/ResXSDv3.1.07.xsd
Attribute CharacteristicsGroup / FrameFloors / @NumComponent
Namespace No namespace
Type xs:int
Properties
default 1
Used by
Source
<xs:attribute name="NumComponent" type="xs:int" default="1"/>
Schema location file:/Users/ryanschmied/Downloads/ResXSDv3.1.07.xsd
Attribute CharacteristicsGroup / Slabs / Component / DepthBelowGrade / @unit
Namespace No namespace
Properties
fixed ft.
Used by
Source
<xs:attribute fixed="ft." name="unit"/>
Schema location file:/Users/ryanschmied/Downloads/ResXSDv3.1.07.xsd
Attribute CharacteristicsGroup / Slabs / Component / Perimeter / @unit
Namespace No namespace
Properties
fixed ft.
Used by
Source
<xs:attribute fixed="ft." name="unit"/>
Schema location file:/Users/ryanschmied/Downloads/ResXSDv3.1.07.xsd
Attribute CharacteristicsGroup / Slabs / Component / PerimeterOnGrade / @unit
Namespace No namespace
Properties
fixed ft.
Used by
Source
<xs:attribute fixed="ft." name="unit"/>
Schema location file:/Users/ryanschmied/Downloads/ResXSDv3.1.07.xsd
Attribute CharacteristicsGroup / Slabs / Component / InsulationWidth / @unit
Namespace No namespace
Properties
fixed in.
Used by
Source
<xs:attribute fixed="in." name="unit"/>
Schema location file:/Users/ryanschmied/Downloads/ResXSDv3.1.07.xsd
Attribute CharacteristicsGroup / Slabs / Component / PerimeterInsulationDepth / @unit
Namespace No namespace
Properties
fixed in.
Used by
Source
<xs:attribute fixed="in." name="unit"/>
Schema location file:/Users/ryanschmied/Downloads/ResXSDv3.1.07.xsd
Attribute CharacteristicsGroup / Slabs / @NumComponent
Namespace No namespace
Type xs:int
Properties
default 1
Used by
Source
<xs:attribute name="NumComponent" type="xs:int" default="1"/>
Schema location file:/Users/ryanschmied/Downloads/ResXSDv3.1.07.xsd
Attribute CharacteristicsGroup / Ceilings / Component / TrussWidth / @unit
Namespace No namespace
Properties
fixed in.
Used by
Source
<xs:attribute fixed="in." name="unit"/>
Schema location file:/Users/ryanschmied/Downloads/ResXSDv3.1.07.xsd
Attribute CharacteristicsGroup / Ceilings / Component / TrussHeight / @unit
Namespace No namespace
Properties
fixed in.
Used by
Source
<xs:attribute fixed="in." name="unit"/>
Schema location file:/Users/ryanschmied/Downloads/ResXSDv3.1.07.xsd
Attribute FramingFactor / @unit
Namespace No namespace
Properties
fixed %
Used by
Element FramingFactor
Source
<xs:attribute fixed="%" name="unit"/>
Schema location file:/Users/ryanschmied/Downloads/ResXSDv3.1.07.xsd
Attribute CharacteristicsGroup / Ceilings / @NumComponent
Namespace No namespace
Type xs:int
Properties
default 1
Used by
Source
<xs:attribute name="NumComponent" type="xs:int" default="1"/>
Schema location file:/Users/ryanschmied/Downloads/ResXSDv3.1.07.xsd
Attribute CharacteristicsGroup / Roofs / @NumComponents
Namespace No namespace
Type xs:int
Properties
default 1
Used by
Source
<xs:attribute name="NumComponents" type="xs:int" default="1"/>
Schema location file:/Users/ryanschmied/Downloads/ResXSDv3.1.07.xsd
Attribute CharacteristicsGroup / AboveGradeWalls / Component / CavityInsulationThickness / @unit
Namespace No namespace
Properties
fixed in.
Used by
Source
<xs:attribute fixed="in." name="unit"/>
Schema location file:/Users/ryanschmied/Downloads/ResXSDv3.1.07.xsd
Attribute CharacteristicsGroup / AboveGradeWalls / Component / StudWidth / @unit
Namespace No namespace
Properties
fixed in.
Used by
Source
<xs:attribute fixed="in." name="unit"/>
Schema location file:/Users/ryanschmied/Downloads/ResXSDv3.1.07.xsd
Attribute CharacteristicsGroup / AboveGradeWalls / Component / StudDepth / @unit
Namespace No namespace
Properties
fixed in.
Used by
Source
<xs:attribute fixed="in." name="unit"/>
Schema location file:/Users/ryanschmied/Downloads/ResXSDv3.1.07.xsd
Attribute CharacteristicsGroup / AboveGradeWalls / Component / StudSpacing / @unit
Namespace No namespace
Properties
fixed in.
Used by
Source
<xs:attribute fixed="in." name="unit"/>
Schema location file:/Users/ryanschmied/Downloads/ResXSDv3.1.07.xsd
Attribute CharacteristicsGroup / AboveGradeWalls / @NumComponents
Namespace No namespace
Type xs:int
Properties
default 1
Used by
Source
<xs:attribute name="NumComponents" type="xs:int" default="1"/>
Schema location file:/Users/ryanschmied/Downloads/ResXSDv3.1.07.xsd
Attribute CharacteristicsGroup / FoundationWalls / @NumComponents
Namespace No namespace
Type xs:int
Properties
default 1
Used by
Source
<xs:attribute name="NumComponents" type="xs:int" default="1"/>
Schema location file:/Users/ryanschmied/Downloads/ResXSDv3.1.07.xsd
Attribute CharacteristicsGroup / Joists / @NumComponents
Namespace No namespace
Type xs:int
Properties
default 1
Used by
Source
<xs:attribute name="NumComponents" type="xs:int" default="1"/>
Schema location file:/Users/ryanschmied/Downloads/ResXSDv3.1.07.xsd
Attribute CharacteristicsGroup / Doors / @NumComponents
Namespace No namespace
Type xs:int
Properties
default 1
Used by
Source
<xs:attribute name="NumComponents" type="xs:int" default="1"/>
Schema location file:/Users/ryanschmied/Downloads/ResXSDv3.1.07.xsd
Attribute CharacteristicsGroup / Windows / Component / OverhangDepth / @unit
Namespace No namespace
Properties
fixed in.
Used by
Source
<xs:attribute fixed="in." name="unit"/>
Schema location file:/Users/ryanschmied/Downloads/ResXSDv3.1.07.xsd
Attribute CharacteristicsGroup / Windows / Component / OverhangToTop / @unit
Namespace No namespace
Properties
fixed in.
Used by
Source
<xs:attribute fixed="in." name="unit"/>
Schema location file:/Users/ryanschmied/Downloads/ResXSDv3.1.07.xsd
Attribute CharacteristicsGroup / Windows / Component / OverhangToBottom / @unit
Namespace No namespace
Properties
fixed in.
Used by
Source
<xs:attribute fixed="in." name="unit"/>
Schema location file:/Users/ryanschmied/Downloads/ResXSDv3.1.07.xsd
Attribute CharacteristicsGroup / Windows / Component / ExternalSummerShadingFactor / @unit
Namespace No namespace
Properties
fixed %
Used by
Source
<xs:attribute fixed="%" name="unit"/>
Schema location file:/Users/ryanschmied/Downloads/ResXSDv3.1.07.xsd
Attribute CharacteristicsGroup / Windows / Component / ExternalWinterShadingFactor / @unit
Namespace No namespace
Properties
fixed %
Used by
Source
<xs:attribute fixed="%" name="unit"/>
Schema location file:/Users/ryanschmied/Downloads/ResXSDv3.1.07.xsd
Attribute CharacteristicsGroup / Windows / @NumComponents
Namespace No namespace
Type xs:int
Properties
default 1
Used by
Source
<xs:attribute name="NumComponents" type="xs:int" default="1"/>
Schema location file:/Users/ryanschmied/Downloads/ResXSDv3.1.07.xsd
Attribute CharacteristicsGroup / Infiltration / Component / ACH50 / @unit
Namespace No namespace
Properties
fixed ACH50
Used by
Source
<xs:attribute fixed="ACH50" name="unit"/>
Schema location file:/Users/ryanschmied/Downloads/ResXSDv3.1.07.xsd
Attribute CharacteristicsGroup / Infiltration / @NumComponents
Namespace No namespace
Type xs:int
Properties
default 1
Used by
Source
<xs:attribute name="NumComponents" type="xs:int" default="1"/>
Schema location file:/Users/ryanschmied/Downloads/ResXSDv3.1.07.xsd
Attribute CharacteristicsGroup / MechanicalVentilation / Component / VentFanFlowRate / @unit
Namespace No namespace
Properties
fixed cfm
Used by
Source
<xs:attribute fixed="cfm" name="unit">
</xs:attribute>
Schema location file:/Users/ryanschmied/Downloads/ResXSDv3.1.07.xsd
Attribute CharacteristicsGroup / MechanicalVentilation / Component / VentFanRunTime / @unit
Namespace No namespace
Properties
fixed hours per day
Used by
Source
<xs:attribute fixed="hours per day" name="unit">
</xs:attribute>
Schema location file:/Users/ryanschmied/Downloads/ResXSDv3.1.07.xsd
Attribute CharacteristicsGroup / MechanicalVentilation / Component / VentFanPower / @unit
Namespace No namespace
Properties
fixed watts
Used by
Source
<xs:attribute fixed="watts" name="unit">
</xs:attribute>
Schema location file:/Users/ryanschmied/Downloads/ResXSDv3.1.07.xsd
Attribute CharacteristicsGroup / MechanicalVentilation / Component / TotalRecoveryEfficiency / @unit
Namespace No namespace
Properties
fixed %
Used by
Source
<xs:attribute fixed="%" name="unit">
</xs:attribute>
Schema location file:/Users/ryanschmied/Downloads/ResXSDv3.1.07.xsd
Attribute CharacteristicsGroup / MechanicalVentilation / @NumComponents
Namespace No namespace
Type xs:int
Properties
default 1
Used by
Source
<xs:attribute name="NumComponents" type="xs:int" default="1"/>
Schema location file:/Users/ryanschmied/Downloads/ResXSDv3.1.07.xsd
Attribute ConditionedArea / @unit
Namespace No namespace
Properties
fixed sq.ft.
Used by
Element ConditionedArea
Source
<xs:attribute fixed="sq.ft." name="unit"/>
Schema location file:/Users/ryanschmied/Downloads/ResXSDv3.1.07.xsd
Attribute CharacteristicsGroup / Ducts / Component / DuctLTO / @unit
Namespace No namespace
Properties
fixed cfm25
Used by
Source
<xs:attribute fixed="cfm25" name="unit"/>
Schema location file:/Users/ryanschmied/Downloads/ResXSDv3.1.07.xsd
Attribute CharacteristicsGroup / Ducts / Component / TotalLeakTestValue / @unit
Namespace No namespace
Properties
fixed cfm25
Used by
Source
<xs:attribute fixed="cfm25" name="unit"/>
Schema location file:/Users/ryanschmied/Downloads/ResXSDv3.1.07.xsd
Attribute CharacteristicsGroup / Ducts / @NumComponents
Namespace No namespace
Type xs:int
Properties
default 1
Used by
Source
<xs:attribute name="NumComponents" type="xs:int" default="1"/>
Schema location file:/Users/ryanschmied/Downloads/ResXSDv3.1.07.xsd
Attribute CharacteristicsGroup / Heating / Component / RatedOutputCapacity / @unit
Namespace No namespace
Properties
fixed kBtu/hr
Used by
Source
<xs:attribute fixed="kBtu/hr" name="unit">
</xs:attribute>
Schema location file:/Users/ryanschmied/Downloads/ResXSDv3.1.07.xsd
Attribute CharacteristicsGroup / Heating / Component / EAEValue / @unit
Namespace No namespace
Properties
fixed kWh
Used by
Source
<xs:attribute fixed="kWh" name="unit">
</xs:attribute>
Schema location file:/Users/ryanschmied/Downloads/ResXSDv3.1.07.xsd
Attribute CharacteristicsGroup / Heating / @NumComponents
Namespace No namespace
Type xs:int
Properties
default 1
Used by
Source
<xs:attribute name="NumComponents" type="xs:int" default="1"/>
Schema location file:/Users/ryanschmied/Downloads/ResXSDv3.1.07.xsd
Attribute CharacteristicsGroup / Cooling / Component / RatedOutputCapacity / @unit
Namespace No namespace
Properties
fixed kBtu/hr
Used by
Source
<xs:attribute fixed="kBtu/hr" name="unit">
</xs:attribute>
Schema location file:/Users/ryanschmied/Downloads/ResXSDv3.1.07.xsd
Attribute CharacteristicsGroup / Cooling / Component / EAEValue / @unit
Namespace No namespace
Properties
fixed kWh
Used by
Source
<xs:attribute fixed="kWh" name="unit">
</xs:attribute>
Schema location file:/Users/ryanschmied/Downloads/ResXSDv3.1.07.xsd
Attribute CharacteristicsGroup / Cooling / @NumComponents
Namespace No namespace
Type xs:int
Properties
default 1
Used by
Source
<xs:attribute name="NumComponents" type="xs:int" default="1"/>
Schema location file:/Users/ryanschmied/Downloads/ResXSDv3.1.07.xsd
Attribute CharacteristicsGroup / HotWater / Component / StorageCapacity / @unit
Namespace No namespace
Properties
fixed Gallons
Used by
Source
<xs:attribute fixed="Gallons" name="unit">
</xs:attribute>
Schema location file:/Users/ryanschmied/Downloads/ResXSDv3.1.07.xsd
Attribute CharacteristicsGroup / HotWater / @NumComponents
Namespace No namespace
Type xs:int
Properties
default 1
Used by
Source
<xs:attribute name="NumComponents" type="xs:int" default="1"/>
Schema location file:/Users/ryanschmied/Downloads/ResXSDv3.1.07.xsd
Attribute CharacteristicsGroup / LightingAppliances / RefrigeratorKWh / @unit
Namespace No namespace
Properties
fixed kWh/y
Used by
Source
<xs:attribute fixed="kWh/y" name="unit">
</xs:attribute>
Schema location file:/Users/ryanschmied/Downloads/ResXSDv3.1.07.xsd
Attribute CharacteristicsGroup / LightingAppliances / DishwasherLER / @unit
Namespace No namespace
Properties
fixed kWh/y
Used by
Source
<xs:attribute fixed="kWh/y" name="unit">
</xs:attribute>
Schema location file:/Users/ryanschmied/Downloads/ResXSDv3.1.07.xsd
Attribute CharacteristicsGroup / LightingAppliances / WasherLER / @unit
Namespace No namespace
Properties
fixed kWh/y
Used by
Source
<xs:attribute fixed="kWh/y" name="unit">
</xs:attribute>
Schema location file:/Users/ryanschmied/Downloads/ResXSDv3.1.07.xsd
Attribute CharacteristicsGroup / LightingAppliances / WasherCapacity / @unit
Namespace No namespace
Properties
fixed ft3
Used by
Source
<xs:attribute fixed="ft3" name="unit">
</xs:attribute>
Schema location file:/Users/ryanschmied/Downloads/ResXSDv3.1.07.xsd
Attribute CharacteristicsGroup / LightingAppliances / CeilingFanCFMWatts / @unit
Namespace No namespace
Properties
fixed CFM/watt
Used by
Source
<xs:attribute fixed="CFM/watt" name="unit">
</xs:attribute>
Schema location file:/Users/ryanschmied/Downloads/ResXSDv3.1.07.xsd
Attribute CharacteristicsGroup / LightingAppliances / InteriorTier1 / @unit
Namespace No namespace
Properties
fixed %
Used by
Source
<xs:attribute fixed="%" name="unit">
</xs:attribute>
Schema location file:/Users/ryanschmied/Downloads/ResXSDv3.1.07.xsd
Attribute CharacteristicsGroup / LightingAppliances / InteriorTier2 / @unit
Namespace No namespace
Properties
fixed %
Used by
Source
<xs:attribute fixed="%" name="unit">
</xs:attribute>
Schema location file:/Users/ryanschmied/Downloads/ResXSDv3.1.07.xsd
Attribute CharacteristicsGroup / LightingAppliances / ExteriorTier1 / @unit
Namespace No namespace
Properties
fixed %
Used by
Source
<xs:attribute fixed="%" name="unit">
</xs:attribute>
Schema location file:/Users/ryanschmied/Downloads/ResXSDv3.1.07.xsd
Attribute CharacteristicsGroup / LightingAppliances / ExteriorTier2 / @unit
Namespace No namespace
Properties
fixed %
Used by
Source
<xs:attribute fixed="%" name="unit">
</xs:attribute>
Schema location file:/Users/ryanschmied/Downloads/ResXSDv3.1.07.xsd
Attribute CharacteristicsGroup / LightingAppliances / GarageTier1 / @unit
Namespace No namespace
Properties
fixed %
Used by
Source
<xs:attribute fixed="%" name="unit">
</xs:attribute>
Schema location file:/Users/ryanschmied/Downloads/ResXSDv3.1.07.xsd
Attribute CharacteristicsGroup / LightingAppliances / GarageTier2 / @unit
Namespace No namespace
Properties
fixed %
Used by
Source
<xs:attribute fixed="%" name="unit">
</xs:attribute>
Schema location file:/Users/ryanschmied/Downloads/ResXSDv3.1.07.xsd
Attribute CharacteristicsGroup / Photovoltaics / CollectorArea / @unit
Namespace No namespace
Properties
fixed sq.ft.
Used by
Source
<xs:attribute fixed="sq.ft." name="unit"/>
Schema location file:/Users/ryanschmied/Downloads/ResXSDv3.1.07.xsd
Attribute CharacteristicsGroup / Photovoltaics / CollectorPeakPower / @unit
Namespace No namespace
Properties
fixed kWdc
Used by
Source
<xs:attribute fixed="kWdc" name="unit"/>
Schema location file:/Users/ryanschmied/Downloads/ResXSDv3.1.07.xsd
Attribute CharacteristicsGroup / Photovoltaics / CollectorTilt / @unit
Namespace No namespace
Properties
fixed deg
Used by
Source
<xs:attribute fixed="deg" name="unit"/>
Schema location file:/Users/ryanschmied/Downloads/ResXSDv3.1.07.xsd
Attribute CharacteristicsGroup / AddedMass / MassThickness / @unit
Namespace No namespace
Properties
fixed in.
Used by
Source
<xs:attribute fixed="in." name="unit"/>
Schema location file:/Users/ryanschmied/Downloads/ResXSDv3.1.07.xsd
Attribute PriceElectricity / @unit
Namespace No namespace
Properties
fixed $/kWh
Used by
Source
<xs:attribute fixed="$/kWh" name="unit"/>
Schema location file:/Users/ryanschmied/Downloads/ResXSDv3.1.07.xsd
Attribute PriceGas / @unit
Namespace No namespace
Properties
fixed $/therm
Used by
Element PriceGas
Source
<xs:attribute fixed="$/therm" name="unit"/>
Schema location file:/Users/ryanschmied/Downloads/ResXSDv3.1.07.xsd
Attribute OPQType / OPQPrograms / @NumOPQs
Namespace No namespace
Type xs:int
Properties
use required
Used by
Source
<xs:attribute name="NumOPQs" type="xs:int" use="required"/>
Schema location file:/Users/ryanschmied/Downloads/ResXSDv3.1.07.xsd
Attribute HVACHeatingSystems / System / RatedOutputCapacity / @unit
Namespace No namespace
Properties
fixed kBtu/hr
Used by
Source
<xs:attribute fixed="kBtu/hr" name="unit">
</xs:attribute>
Schema location file:/Users/ryanschmied/Downloads/ResXSDv3.1.07.xsd
Attribute HVACHeatingSystems / @NumHVACHeatingSystems
Namespace No namespace
Type xs:int
Properties
default 1
Used by
Source
<xs:attribute name="NumHVACHeatingSystems" type="xs:int" default="1"/>
Schema location file:/Users/ryanschmied/Downloads/ResXSDv3.1.07.xsd
Attribute HVACCoolingSystems / System / RatedOutputCapacity / @unit
Namespace No namespace
Properties
fixed kBtu/hr
Used by
Source
<xs:attribute fixed="kBtu/hr" name="unit">
</xs:attribute>
Schema location file:/Users/ryanschmied/Downloads/ResXSDv3.1.07.xsd
Attribute HVACCoolingSystems / @NumHVACCoolingSystems
Namespace No namespace
Type xs:int
Properties
default 1
Used by
Source
<xs:attribute name="NumHVACCoolingSystems" type="xs:int" default="1"/>
Schema location file:/Users/ryanschmied/Downloads/ResXSDv3.1.07.xsd
Attribute HVACMechVentSystems / System / VentFanFlowRate / @unit
Namespace No namespace
Properties
fixed CFM
Used by
Source
<xs:attribute fixed="CFM" name="unit">
</xs:attribute>
Schema location file:/Users/ryanschmied/Downloads/ResXSDv3.1.07.xsd
Attribute HVACMechVentSystems / System / VentFanPower / @unit
Namespace No namespace
Properties
fixed watts
Used by
Source
<xs:attribute fixed="watts" name="unit">
</xs:attribute>
Schema location file:/Users/ryanschmied/Downloads/ResXSDv3.1.07.xsd
Attribute HVACMechVentSystems / System / VentFanRunTime / @unit
Namespace No namespace
Properties
fixed hours per day
Used by
Source
<xs:attribute fixed="hours per day" name="unit">
</xs:attribute>
Schema location file:/Users/ryanschmied/Downloads/ResXSDv3.1.07.xsd
Attribute HVACMechVentSystems / @NumHVACMechVentSystems
Namespace No namespace
Type xs:int
Properties
use required
Used by
Source
<xs:attribute name="NumHVACMechVentSystems" type="xs:int" use="required"/>
Schema location file:/Users/ryanschmied/Downloads/ResXSDv3.1.07.xsd
Attribute Project / Ratings / Confirmed / HomeEnergyPerformance / HVACDehumidificationSystems / @NumHVACDehumidificationSystems
Namespace No namespace
Type xs:int
Properties
use required
Used by
Source
<xs:attribute name="NumHVACDehumidificationSystems" type="xs:int" use="required"/>
Schema location file:/Users/ryanschmied/Downloads/ResXSDv3.1.07.xsd
Attribute HotWaterSystems / System / StorageCapacity / @unit
Namespace No namespace
Properties
fixed Gallons
Used by
Source
<xs:attribute fixed="Gallons" name="unit">
</xs:attribute>
Schema location file:/Users/ryanschmied/Downloads/ResXSDv3.1.07.xsd
Attribute HotWaterSystems / @NumHotWaterSystems
Namespace No namespace
Type xs:int
Properties
default 1
Used by
Element HotWaterSystems
Source
<xs:attribute name="NumHotWaterSystems" type="xs:int" default="1"/>
Schema location file:/Users/ryanschmied/Downloads/ResXSDv3.1.07.xsd
Attribute Project / Ratings / Confirmed / HomeEnergyPerformance / DuctSystems / System / TestedLeakageException / TotalLeakTestValue / @unit
Namespace No namespace
Properties
fixed cfm25
Used by
Source
<xs:attribute fixed="cfm25" name="unit"/>
Schema location file:/Users/ryanschmied/Downloads/ResXSDv3.1.07.xsd
Attribute Project / Ratings / Confirmed / HomeEnergyPerformance / DuctSystems / @NumDuctSystems
Namespace No namespace
Type xs:int
Properties
default 1
Used by
Source
<xs:attribute name="NumDuctSystems" type="xs:int" default="1"/>
Schema location file:/Users/ryanschmied/Downloads/ResXSDv3.1.07.xsd
Attribute Project / Ratings / Confirmed / HomeEnergyPerformance / HVACCommissioning / @NumHVACCommissioningSystems
Namespace No namespace
Type xs:int
Properties
default 0
Used by
Source
<xs:attribute name="NumHVACCommissioningSystems" type="xs:int" default="0"/>
Schema location file:/Users/ryanschmied/Downloads/ResXSDv3.1.07.xsd
Attribute Project / Ratings / Projected / HomeEnergyPerformance / HVACDehumidificationSystems / @NumHVACDehumidificationSystems
Namespace No namespace
Type xs:int
Properties
use required
Used by
Source
<xs:attribute name="NumHVACDehumidificationSystems" type="xs:int" use="required"/>
Schema location file:/Users/ryanschmied/Downloads/ResXSDv3.1.07.xsd
Attribute Project / Ratings / Projected / HomeEnergyPerformance / DuctSystems / System / TestedLeakageException / ProposedTotalLeakValue / @unit
Namespace No namespace
Properties
fixed cfm25
Used by
Source
<xs:attribute fixed="cfm25" name="unit"/>
Schema location file:/Users/ryanschmied/Downloads/ResXSDv3.1.07.xsd
Attribute Project / Ratings / Projected / HomeEnergyPerformance / DuctSystems / @NumDuctSystems
Namespace No namespace
Type xs:int
Properties
default 1
Used by
Source
<xs:attribute name="NumDuctSystems" type="xs:int" default="1"/>
Schema location file:/Users/ryanschmied/Downloads/ResXSDv3.1.07.xsd
Attribute Project / Ratings / Projected / HomeEnergyPerformance / ProposedHVACCommissioning / @NumHVACCommissioningSystems
Namespace No namespace
Type xs:int
Properties
default 0
Used by
Source
<xs:attribute name="NumHVACCommissioningSystems" type="xs:int" default="0"/>
Schema location file:/Users/ryanschmied/Downloads/ResXSDv3.1.07.xsd
Attribute AnnualEnergyCostComplianceGroup / IECCAnnualEnergyCost / @unit
Namespace No namespace
Properties
fixed $/y
Used by
Source
<xs:attribute fixed="$/y" name="unit"/>
Schema location file:/Users/ryanschmied/Downloads/ResXSDv3.1.07.xsd
Attribute AnnualEnergyCostComplianceGroup / HomeAnnualEnergyCost / @unit
Namespace No namespace
Properties
fixed $/y
Used by
Source
<xs:attribute fixed="$/y" name="unit"/>
Schema location file:/Users/ryanschmied/Downloads/ResXSDv3.1.07.xsd
Attribute AnnualEnergyCostComplianceGroup / IECCCostHeating / @unit
Namespace No namespace
Properties
fixed $/y
Used by
Source
<xs:attribute fixed="$/y" name="unit"/>
Schema location file:/Users/ryanschmied/Downloads/ResXSDv3.1.07.xsd
Attribute AnnualEnergyCostComplianceGroup / IECCCostCooling / @unit
Namespace No namespace
Properties
fixed $/y
Used by
Source
<xs:attribute fixed="$/y" name="unit"/>
Schema location file:/Users/ryanschmied/Downloads/ResXSDv3.1.07.xsd
Attribute AnnualEnergyCostComplianceGroup / IECCCostHotWater / @unit
Namespace No namespace
Properties
fixed $/y
Used by
Source
<xs:attribute fixed="$/y" name="unit"/>
Schema location file:/Users/ryanschmied/Downloads/ResXSDv3.1.07.xsd
Attribute AnnualEnergyCostComplianceGroup / DesignedCostHeating / @unit
Namespace No namespace
Properties
fixed $/y
Used by
Source
<xs:attribute fixed="$/y" name="unit"/>
Schema location file:/Users/ryanschmied/Downloads/ResXSDv3.1.07.xsd
Attribute AnnualEnergyCostComplianceGroup / DesignedCostCooling / @unit
Namespace No namespace
Properties
fixed $/y
Used by
Source
<xs:attribute fixed="$/y" name="unit"/>
Schema location file:/Users/ryanschmied/Downloads/ResXSDv3.1.07.xsd
Attribute AnnualEnergyCostComplianceGroup / DesignedCostHotWater / @unit
Namespace No namespace
Properties
fixed $/y
Used by
Source
<xs:attribute fixed="$/y" name="unit"/>
Schema location file:/Users/ryanschmied/Downloads/ResXSDv3.1.07.xsd
Attribute AnnualSourceEnergyUseComplianceGroup / IECCSourceEnergyUse / @unit
Namespace No namespace
Properties
fixed kBtu/y
Used by
Source
<xs:attribute fixed="kBtu/y" name="unit"/>
Schema location file:/Users/ryanschmied/Downloads/ResXSDv3.1.07.xsd
Attribute AnnualSourceEnergyUseComplianceGroup / HomeSourceEnergyUse / @unit
Namespace No namespace
Properties
fixed kBtu/y
Used by
Source
<xs:attribute fixed="kBtu/y" name="unit"/>
Schema location file:/Users/ryanschmied/Downloads/ResXSDv3.1.07.xsd
Attribute AnnualSourceEnergyUseComplianceGroup / IECCSourceEnergyUseHeating / @unit
Namespace No namespace
Properties
fixed kBtu/y
Used by
Source
<xs:attribute fixed="kBtu/y" name="unit"/>
Schema location file:/Users/ryanschmied/Downloads/ResXSDv3.1.07.xsd
Attribute AnnualSourceEnergyUseComplianceGroup / IECCSourceEnergyUseCooling / @unit
Namespace No namespace
Properties
fixed kBtu/y
Used by
Source
<xs:attribute fixed="kBtu/y" name="unit"/>
Schema location file:/Users/ryanschmied/Downloads/ResXSDv3.1.07.xsd
Attribute AnnualSourceEnergyUseComplianceGroup / IECCSourceEnergyUseHotWater / @unit
Namespace No namespace
Properties
fixed kBtu/y
Used by
Source
<xs:attribute fixed="kBtu/y" name="unit"/>
Schema location file:/Users/ryanschmied/Downloads/ResXSDv3.1.07.xsd
Attribute AnnualSourceEnergyUseComplianceGroup / DesignedSourceEnergyUseHeating / @unit
Namespace No namespace
Properties
fixed kBtu/y
Used by
Source
<xs:attribute fixed="kBtu/y" name="unit"/>
Schema location file:/Users/ryanschmied/Downloads/ResXSDv3.1.07.xsd
Attribute AnnualSourceEnergyUseComplianceGroup / DesignedSourceEnergyUseCooling / @unit
Namespace No namespace
Properties
fixed kBtu/y
Used by
Source
<xs:attribute fixed="kBtu/y" name="unit"/>
Schema location file:/Users/ryanschmied/Downloads/ResXSDv3.1.07.xsd
Attribute AnnualSourceEnergyUseComplianceGroup / DesignedSourceEnergyUseHotWater / @unit
Namespace No namespace
Properties
fixed kBtu/y
Used by
Source
<xs:attribute fixed="kBtu/y" name="unit"/>
Schema location file:/Users/ryanschmied/Downloads/ResXSDv3.1.07.xsd
Attribute EnvelopeLeakageRate / @unit
Namespace No namespace
Properties
fixed ACH50
Used by
Source
<xs:attribute fixed="ACH50" name="unit"/>
Schema location file:/Users/ryanschmied/Downloads/ResXSDv3.1.07.xsd
Attribute AboveGradeWalls / Proposed / @NumAboveGradeWalls
Namespace No namespace
Type xs:int
Properties
default 1
Used by
Source
<xs:attribute name="NumAboveGradeWalls" type="xs:int" default="1"/>
Schema location file:/Users/ryanschmied/Downloads/ResXSDv3.1.07.xsd
Attribute AboveGradeWalls / Standard / @NumAboveGradeWalls
Namespace No namespace
Type xs:int
Properties
default 1
Used by
Source
<xs:attribute name="NumAboveGradeWalls" type="xs:int" default="1"/>
Schema location file:/Users/ryanschmied/Downloads/ResXSDv3.1.07.xsd
Attribute BasementCrawlSpaceWalls / Proposed / @NumBasementCrawlSpaceWalls
Namespace No namespace
Type xs:int
Properties
default 1
Used by
Source
<xs:attribute name="NumBasementCrawlSpaceWalls" type="xs:int" default="1"/>
Schema location file:/Users/ryanschmied/Downloads/ResXSDv3.1.07.xsd
Attribute BasementCrawlSpaceWalls / Standard / @NumBasementCrawlSpaceWalls
Namespace No namespace
Type xs:int
Properties
default 1
Used by
Source
<xs:attribute name="NumBasementCrawlSpaceWalls" type="xs:int" default="1"/>
Schema location file:/Users/ryanschmied/Downloads/ResXSDv3.1.07.xsd
Attribute AboveGradeFloors / Proposed / @NumAboveGradeFloors
Namespace No namespace
Type xs:int
Properties
default 1
Used by
Source
<xs:attribute name="NumAboveGradeFloors" type="xs:int" default="1"/>
Schema location file:/Users/ryanschmied/Downloads/ResXSDv3.1.07.xsd
Attribute AboveGradeFloors / Standard / @NumAboveGradeFloors
Namespace No namespace
Type xs:int
Properties
default 1
Used by
Source
<xs:attribute name="NumAboveGradeFloors" type="xs:int" default="1"/>
Schema location file:/Users/ryanschmied/Downloads/ResXSDv3.1.07.xsd
Attribute Ceilings / Proposed / @NumCeilings
Namespace No namespace
Type xs:int
Properties
default 1
Used by
Source
<xs:attribute name="NumCeilings" type="xs:int" default="1"/>
Schema location file:/Users/ryanschmied/Downloads/ResXSDv3.1.07.xsd
Attribute Ceilings / Standard / @NumCeilings
Namespace No namespace
Type xs:int
Properties
default 1
Used by
Source
<xs:attribute name="NumCeilings" type="xs:int" default="1"/>
Schema location file:/Users/ryanschmied/Downloads/ResXSDv3.1.07.xsd
Attribute Roofs / Proposed / @NumRoofs
Namespace No namespace
Type xs:int
Properties
default 1
Used by
Element Roofs/Proposed
Source
<xs:attribute name="NumRoofs" type="xs:int" default="1"/>
Schema location file:/Users/ryanschmied/Downloads/ResXSDv3.1.07.xsd
Attribute Roofs / Standard / @NumRoofs
Namespace No namespace
Type xs:int
Properties
default 1
Used by
Element Roofs/Standard
Source
<xs:attribute name="NumRoofs" type="xs:int" default="1"/>
Schema location file:/Users/ryanschmied/Downloads/ResXSDv3.1.07.xsd
Attribute Aperture / @unit
Namespace No namespace
Properties
fixed ft2 per 300 ft2 of ceiling area
Used by
Element Aperture
Source
<xs:attribute fixed="ft2 per 300 ft2 of ceiling area" name="unit"/>
Schema location file:/Users/ryanschmied/Downloads/ResXSDv3.1.07.xsd
Attribute Attics / Proposed / @NumAttics
Namespace No namespace
Type xs:int
Properties
default 1
Used by
Element Attics/Proposed
Source
<xs:attribute name="NumAttics" type="xs:int" default="1"/>
Schema location file:/Users/ryanschmied/Downloads/ResXSDv3.1.07.xsd
Attribute Foundation / ABWallArea / @unit
Namespace No namespace
Type xs:string
Properties
fixed sq.ft.
Used by
Source
<xs:attribute fixed="sq.ft." name="unit" type="xs:string"/>
Schema location file:/Users/ryanschmied/Downloads/ResXSDv3.1.07.xsd
Attribute Foundation / BGradeWallArea / @unit
Namespace No namespace
Type xs:string
Properties
fixed sq.ft.
Used by
Source
<xs:attribute fixed="sq.ft." name="unit" type="xs:string"/>
Schema location file:/Users/ryanschmied/Downloads/ResXSDv3.1.07.xsd
Attribute Foundations / Proposed / @NumFoundations
Namespace No namespace
Type xs:int
Properties
default 1
Used by
Source
<xs:attribute name="NumFoundations" type="xs:int" default="1"/>
Schema location file:/Users/ryanschmied/Downloads/ResXSDv3.1.07.xsd
Attribute Foundations / Standard / @NumFoundations
Namespace No namespace
Type xs:int
Properties
default 1
Used by
Source
<xs:attribute name="NumFoundations" type="xs:int" default="1"/>
Schema location file:/Users/ryanschmied/Downloads/ResXSDv3.1.07.xsd
Attribute OpaqueDoors / Proposed / @NumDoors
Namespace No namespace
Type xs:int
Properties
default 1
Used by
Source
<xs:attribute name="NumDoors" type="xs:int" default="1"/>
Schema location file:/Users/ryanschmied/Downloads/ResXSDv3.1.07.xsd
Attribute VGlazingArea / @unit
Namespace No namespace
Properties
fixed sq.ft.
Used by
Element VGlazingArea
Source
<xs:attribute fixed="sq.ft." name="unit"/>
Schema location file:/Users/ryanschmied/Downloads/ResXSDv3.1.07.xsd
Attribute GlazingAreaPerCondFlArea / @unit
Namespace No namespace
Properties
fixed %
Used by
Source
<xs:attribute fixed="%" name="unit"/>
Schema location file:/Users/ryanschmied/Downloads/ResXSDv3.1.07.xsd
Attribute OverhangDepth / @unit
Namespace No namespace
Properties
fixed ft
Used by
Element OverhangDepth
Source
<xs:attribute fixed="ft" name="unit"/>
Schema location file:/Users/ryanschmied/Downloads/ResXSDv3.1.07.xsd
Attribute OverhangToTop / @unit
Namespace No namespace
Properties
fixed ft
Used by
Element OverhangToTop
Source
<xs:attribute fixed="ft" name="unit"/>
Schema location file:/Users/ryanschmied/Downloads/ResXSDv3.1.07.xsd
Attribute OverhangToBottom / @unit
Namespace No namespace
Properties
fixed ft
Used by
Source
<xs:attribute fixed="ft" name="unit"/>
Schema location file:/Users/ryanschmied/Downloads/ResXSDv3.1.07.xsd
Attribute Windows / @NumWindows
Namespace No namespace
Type xs:int
Properties
default 1
Used by
Element Windows
Source
<xs:attribute name="NumWindows" type="xs:int" default="1"/>
Schema location file:/Users/ryanschmied/Downloads/ResXSDv3.1.07.xsd
Attribute Skylights / Proposed / @NumSkylights
Namespace No namespace
Type xs:int
Properties
default 1
Used by
Source
<xs:attribute name="NumSkylights" type="xs:int" default="1"/>
Schema location file:/Users/ryanschmied/Downloads/ResXSDv3.1.07.xsd
Attribute CombinedVentRate / @unit
Namespace No namespace
Properties
fixed CFM
Used by
Source
<xs:attribute fixed="CFM" name="unit"/>
Schema location file:/Users/ryanschmied/Downloads/ResXSDv3.1.07.xsd
Attribute AnnualVentFanEnergyUse / @unit
Namespace No namespace
Type xs:string
Properties
fixed kwh/y
Used by
Source
<xs:attribute fixed="kwh/y" name="unit" type="xs:string"/>
Schema location file:/Users/ryanschmied/Downloads/ResXSDv3.1.07.xsd
Attribute ServiceWaterHeatingSystems / System / StorageCapacity / @unit
Namespace No namespace
Properties
fixed Gallons
Used by
Source
<xs:attribute fixed="Gallons" name="unit">
</xs:attribute>
Schema location file:/Users/ryanschmied/Downloads/ResXSDv3.1.07.xsd
Attribute ServiceWaterHeatingSystems / @NumServiceWaterHeatingSystems
Namespace No namespace
Type xs:int
Properties
default 1
Used by
Source
<xs:attribute name="NumServiceWaterHeatingSystems" type="xs:int" default="1"/>
Schema location file:/Users/ryanschmied/Downloads/ResXSDv3.1.07.xsd
Attribute PerSupplyDuctCondSpace / @unit
Namespace No namespace
Type restriction of xs:string
Properties
default %
Facets
enumeration %
Used by
Source
<xs:attribute default="%" name="unit">
  <xs:simpleType>
    <xs:restriction base="xs:string">
      <xs:enumeration value="%"/>
    </xs:restriction>
  </xs:simpleType>
</xs:attribute>
Schema location file:/Users/ryanschmied/Downloads/ResXSDv3.1.07.xsd
Attribute PerReturnDuctCondSpace / @unit
Namespace No namespace
Type restriction of xs:string
Properties
default %
Facets
enumeration %
Used by
Source
<xs:attribute default="%" name="unit">
  <xs:simpleType>
    <xs:restriction base="xs:string">
      <xs:enumeration value="%"/>
    </xs:restriction>
  </xs:simpleType>
</xs:attribute>
Schema location file:/Users/ryanschmied/Downloads/ResXSDv3.1.07.xsd
Attribute Project / IECC / IECC2009 / Permit / ThermDistribSystems / Proposed / System / ProposedDuctLeakageRate / @unit
Namespace No namespace
Type DuctLeakageRateUnits2009
Properties
content simple
Facets
enumeration cfm/100 ft2 Total
enumeration cfm/100 ft2 To out
Used by
Source
<xs:attribute name="unit" type="DuctLeakageRateUnits2009">
</xs:attribute>
Schema location file:/Users/ryanschmied/Downloads/ResXSDv3.1.07.xsd
Attribute Project / IECC / IECC2009 / Permit / ThermDistribSystems / Proposed / @NumThermDistribSystems
Namespace No namespace
Type xs:int
Properties
default 1
Used by
Source
<xs:attribute name="NumThermDistribSystems" type="xs:int" default="1"/>
Schema location file:/Users/ryanschmied/Downloads/ResXSDv3.1.07.xsd
Attribute Project / IECC / IECC2009 / Certificate / AirExchangeRate / Proposed / MeasuredEnvelopeLeakageRate / @unit
Namespace No namespace
Properties
fixed ACH50
Used by
Source
<xs:attribute fixed="ACH50" name="unit"/>
Schema location file:/Users/ryanschmied/Downloads/ResXSDv3.1.07.xsd
Attribute Project / IECC / IECC2009 / Certificate / ThermDistribSystems / Proposed / System / MeasuredDuctLeakageRate / @unit
Namespace No namespace
Type DuctLeakageRateUnits2009
Properties
content simple
Facets
enumeration cfm/100 ft2 Total
enumeration cfm/100 ft2 To out
Used by
Source
<xs:attribute name="unit" type="DuctLeakageRateUnits2009">
</xs:attribute>
Schema location file:/Users/ryanschmied/Downloads/ResXSDv3.1.07.xsd
Attribute Project / IECC / IECC2009 / Certificate / ThermDistribSystems / Proposed / @NumThermDistribSystems
Namespace No namespace
Type xs:int
Properties
default 1
Used by
Source
<xs:attribute name="NumThermDistribSystems" type="xs:int" default="1"/>
Schema location file:/Users/ryanschmied/Downloads/ResXSDv3.1.07.xsd
Attribute AnnualEnergyCostComplianceGroup2018 / IECCCostMechVentFanEnergy / @unit
Namespace No namespace
Properties
fixed $/y
Used by
Source
<xs:attribute fixed="$/y" name="unit"/>
Schema location file:/Users/ryanschmied/Downloads/ResXSDv3.1.07.xsd
Attribute AnnualEnergyCostComplianceGroup2018 / DesignedMechVentFanEnergy / @unit
Namespace No namespace
Properties
fixed $/y
Used by
Source
<xs:attribute fixed="$/y" name="unit"/>
Schema location file:/Users/ryanschmied/Downloads/ResXSDv3.1.07.xsd
Attribute AnnualSourceEnergyUseComplianceGroup2018 / IECCSourceEnergyUseMechVentFanEnergy / @unit
Namespace No namespace
Properties
fixed kBtu/y
Used by
Source
<xs:attribute fixed="kBtu/y" name="unit"/>
Schema location file:/Users/ryanschmied/Downloads/ResXSDv3.1.07.xsd
Attribute AnnualSourceEnergyUseComplianceGroup2018 / DesignedSourceEnergyUseMechVentFanEnergy / @unit
Namespace No namespace
Properties
fixed kBtu/y
Used by
Source
<xs:attribute fixed="kBtu/y" name="unit"/>
Schema location file:/Users/ryanschmied/Downloads/ResXSDv3.1.07.xsd
Attribute VFenestrationArea / @unit
Namespace No namespace
Properties
fixed sq.ft.
Used by
Source
<xs:attribute fixed="sq.ft." name="unit"/>
Schema location file:/Users/ryanschmied/Downloads/ResXSDv3.1.07.xsd
Attribute VFenestrationAreaPerCondFlArea / @unit
Namespace No namespace
Properties
fixed %
Used by
Source
<xs:attribute fixed="%" name="unit"/>
Schema location file:/Users/ryanschmied/Downloads/ResXSDv3.1.07.xsd
Attribute MechVentRate / @unit
Namespace No namespace
Properties
fixed CFM
Used by
Element MechVentRate
Source
<xs:attribute fixed="CFM" name="unit"/>
Schema location file:/Users/ryanschmied/Downloads/ResXSDv3.1.07.xsd
Attribute ProposedDuctLeakageRate / @unit
Namespace No namespace
Properties
fixed cfm/100 ft2 Total
Used by
Source
<xs:attribute name="unit" fixed="cfm/100 ft2 Total">
</xs:attribute>
Schema location file:/Users/ryanschmied/Downloads/ResXSDv3.1.07.xsd
Attribute Project / IECC / IECC2018 / Permit / ThermDistribSystems / Proposed / @NumThermDistribSystems
Namespace No namespace
Type xs:int
Properties
default 1
Used by
Source
<xs:attribute name="NumThermDistribSystems" type="xs:int" default="1"/>
Schema location file:/Users/ryanschmied/Downloads/ResXSDv3.1.07.xsd
Attribute Project / IECC / IECC2018 / Permit / ThermDistribSystems / Standard / @NumThermDistribSystems
Namespace No namespace
Type xs:int
Properties
default 1
Used by
Source
<xs:attribute name="NumThermDistribSystems" type="xs:int" default="1"/>
Schema location file:/Users/ryanschmied/Downloads/ResXSDv3.1.07.xsd
Attribute IECC2018PermitChecklistGroup / R403_6_1 / ProposedVentFanEfficacy / @unit
Namespace No namespace
Properties
fixed cfm/Watt
Used by
Source
<xs:attribute fixed="cfm/Watt" name="unit">
</xs:attribute>
Schema location file:/Users/ryanschmied/Downloads/ResXSDv3.1.07.xsd
Attribute PercentHighEfficacyLights / @unit
Namespace No namespace
Properties
fixed %
Used by
Source
<xs:attribute fixed="%" name="unit"/>
Schema location file:/Users/ryanschmied/Downloads/ResXSDv3.1.07.xsd
Attribute MeasuredDuctLeakageRate / @unit
Namespace No namespace
Properties
fixed cfm/100 ft2 Total
Used by
Source
<xs:attribute name="unit" fixed="cfm/100 ft2 Total">
</xs:attribute>
Schema location file:/Users/ryanschmied/Downloads/ResXSDv3.1.07.xsd
Attribute Project / IECC / IECC2018 / Certificate / ThermDistribSystems / Proposed / @NumThermDistribSystems
Namespace No namespace
Type xs:int
Properties
default 1
Used by
Source
<xs:attribute name="NumThermDistribSystems" type="xs:int" default="1"/>
Schema location file:/Users/ryanschmied/Downloads/ResXSDv3.1.07.xsd
Attribute Project / IECC / IECC2018 / Certificate / ThermDistribSystems / Standard / @NumThermDistribSystems
Namespace No namespace
Type xs:int
Properties
default 1
Used by
Source
<xs:attribute name="NumThermDistribSystems" type="xs:int" default="1"/>
Schema location file:/Users/ryanschmied/Downloads/ResXSDv3.1.07.xsd
Attribute IECC2018CertificateChecklistGroup / R403_6_1 / VentFanEfficacy / @unit
Namespace No namespace
Properties
fixed cfm/Watt
Used by
Source
<xs:attribute fixed="cfm/Watt" name="unit">
</xs:attribute>
Schema location file:/Users/ryanschmied/Downloads/ResXSDv3.1.07.xsd
Attribute ShowerHeadFlowRate / @unit
Namespace No namespace
Properties
fixed gpm
Used by
Source
<xs:attribute fixed="gpm" name="unit"/>
Schema location file:/Users/ryanschmied/Downloads/ResXSDv3.1.07.xsd
Attribute KitchenSinkFaucetFlowRate / @unit
Namespace No namespace
Properties
fixed gpm
Used by
Source
<xs:attribute name="unit" fixed="gpm"/>
Schema location file:/Users/ryanschmied/Downloads/ResXSDv3.1.07.xsd
Attribute MeasuredPressure / @unit
Namespace No namespace
Properties
fixed psig
Used by
Source
<xs:attribute fixed="psig" name="unit"/>
Schema location file:/Users/ryanschmied/Downloads/ResXSDv3.1.07.xsd
Attribute SingleFlushVolume / @unit
Namespace No namespace
Properties
fixed gpf
Used by
Source
<xs:attribute fixed="gpf" name="unit"/>
Schema location file:/Users/ryanschmied/Downloads/ResXSDv3.1.07.xsd
Attribute DualFlushVolume / @unit
Namespace No namespace
Properties
fixed gpf
Used by
Element DualFlushVolume
Source
<xs:attribute fixed="gpf" name="unit"/>
Schema location file:/Users/ryanschmied/Downloads/ResXSDv3.1.07.xsd
Attribute DWLabelEnergyRating / @unit
Namespace No namespace
Properties
fixed kWh/y
Used by
Source
<xs:attribute fixed="kWh/y" name="unit"/>
Schema location file:/Users/ryanschmied/Downloads/ResXSDv3.1.07.xsd
Attribute DWElectricHotWaterCost / @unit
Namespace No namespace
Properties
fixed $/y
Used by
Source
<xs:attribute fixed="$/y" name="unit"/>
Schema location file:/Users/ryanschmied/Downloads/ResXSDv3.1.07.xsd
Attribute DWGasHotWaterCosts / @unit
Namespace No namespace
Properties
fixed $/y
Used by
Source
<xs:attribute fixed="$/y" name="unit"/>
Schema location file:/Users/ryanschmied/Downloads/ResXSDv3.1.07.xsd
Attribute DWElectricPrice / @unit
Namespace No namespace
Properties
fixed $/kWh
Used by
Element DWElectricPrice
Source
<xs:attribute fixed="$/kWh" name="unit"/>
Schema location file:/Users/ryanschmied/Downloads/ResXSDv3.1.07.xsd
Attribute DWGasPrice / @unit
Namespace No namespace
Properties
fixed $/therm
Used by
Element DWGasPrice
Source
<xs:attribute fixed="$/therm" name="unit"/>
Schema location file:/Users/ryanschmied/Downloads/ResXSDv3.1.07.xsd
Attribute CWCapacity / @unit
Namespace No namespace
Type restriction of xs:string
Properties
default cu.ft
Facets
enumeration cu.ft
Used by
Element CWCapacity
Source
<xs:attribute default="cu.ft" name="unit">
  <xs:simpleType>
    <xs:annotation>
      <xs:documentation/>
    </xs:annotation>
    <xs:restriction base="xs:string">
      <xs:enumeration value="cu.ft"/>
    </xs:restriction>
  </xs:simpleType>
</xs:attribute>
Schema location file:/Users/ryanschmied/Downloads/ResXSDv3.1.07.xsd
Attribute CWLabelEnergyRating / @unit
Namespace No namespace
Properties
fixed kWh/y
Used by
Source
<xs:attribute fixed="kWh/y" name="unit"/>
Schema location file:/Users/ryanschmied/Downloads/ResXSDv3.1.07.xsd
Attribute CWElectricHotWaterCost / @unit
Namespace No namespace
Properties
fixed $/y
Used by
Source
<xs:attribute fixed="$/y" name="unit"/>
Schema location file:/Users/ryanschmied/Downloads/ResXSDv3.1.07.xsd
Attribute CWGasHotWaterCosts / @unit
Namespace No namespace
Properties
fixed $/y
Used by
Source
<xs:attribute fixed="$/y" name="unit"/>
Schema location file:/Users/ryanschmied/Downloads/ResXSDv3.1.07.xsd
Attribute CWElectricPrice / @unit
Namespace No namespace
Properties
fixed $/kWh
Used by
Element CWElectricPrice
Source
<xs:attribute fixed="$/kWh" name="unit"/>
Schema location file:/Users/ryanschmied/Downloads/ResXSDv3.1.07.xsd
Attribute CWGasPrice / @unit
Namespace No namespace
Properties
fixed $/therm
Used by
Element CWGasPrice
Source
<xs:attribute fixed="$/therm" name="unit"/>
Schema location file:/Users/ryanschmied/Downloads/ResXSDv3.1.07.xsd
Attribute HWSystemPipeLength / @unit
Namespace No namespace
Properties
fixed ft
Used by
Source
<xs:attribute fixed="ft" name="unit"/>
Schema location file:/Users/ryanschmied/Downloads/ResXSDv3.1.07.xsd
Attribute LotArea / @unit
Namespace No namespace
Properties
fixed sq.ft.
Used by
Element LotArea
Source
<xs:attribute fixed="sq.ft." name="unit"/>
Schema location file:/Users/ryanschmied/Downloads/ResXSDv3.1.07.xsd
Attribute PadFootprintArea / @unit
Namespace No namespace
Properties
fixed sq.ft.
Used by
Source
<xs:attribute fixed="sq.ft." name="unit"/>
Schema location file:/Users/ryanschmied/Downloads/ResXSDv3.1.07.xsd
Attribute TotalAvailableArea / @unit
Namespace No namespace
Properties
fixed sq.ft.
Used by
Source
<xs:attribute fixed="sq.ft." name="unit"/>
Schema location file:/Users/ryanschmied/Downloads/ResXSDv3.1.07.xsd
Attribute FrontArea / @unit
Namespace No namespace
Properties
fixed sq.ft.
Used by
Element FrontArea
Source
<xs:attribute fixed="sq.ft." name="unit"/>
Schema location file:/Users/ryanschmied/Downloads/ResXSDv3.1.07.xsd
Attribute BackArea / @unit
Namespace No namespace
Properties
fixed sq.ft.
Used by
Element BackArea
Source
<xs:attribute fixed="sq.ft." name="unit"/>
Schema location file:/Users/ryanschmied/Downloads/ResXSDv3.1.07.xsd
Attribute FrontIrrigationArea / @unit
Namespace No namespace
Properties
fixed sq.ft.
Used by
Source
<xs:attribute fixed="sq.ft." name="unit"/>
Schema location file:/Users/ryanschmied/Downloads/ResXSDv3.1.07.xsd
Attribute BackIrrigationArea / @unit
Namespace No namespace
Properties
fixed sq.ft.
Used by
Source
<xs:attribute fixed="sq.ft." form="unqualified" name="unit"/>
Schema location file:/Users/ryanschmied/Downloads/ResXSDv3.1.07.xsd
Attribute TotalIrrigationArea / @unit
Namespace No namespace
Properties
fixed sq.ft.
Used by
Source
<xs:attribute fixed="sq.ft." form="unqualified" name="unit"/>
Schema location file:/Users/ryanschmied/Downloads/ResXSDv3.1.07.xsd
Attribute H2OPrice / @unit
Namespace No namespace
Properties
fixed $/CCF
Used by
Element H2OPrice
Source
<xs:attribute name="unit" fixed="$/CCF"/>
Schema location file:/Users/ryanschmied/Downloads/ResXSDv3.1.07.xsd
Attribute AnnualReferenceH2OUse / @unit
Namespace No namespace
Properties
fixed gal/y
Used by
Source
<xs:attribute fixed="gal/y" name="unit"/>
Schema location file:/Users/ryanschmied/Downloads/ResXSDv3.1.07.xsd
Attribute AnnualRatedH2OUse / @unit
Namespace No namespace
Properties
fixed gal/y
Used by
Source
<xs:attribute fixed="gal/y" name="unit"/>
Schema location file:/Users/ryanschmied/Downloads/ResXSDv3.1.07.xsd
Attribute AnnualH2OSaved / @unit
Namespace No namespace
Properties
fixed gal/y
Used by
Element AnnualH2OSaved
Source
<xs:attribute fixed="gal/y" name="unit"/>
Schema location file:/Users/ryanschmied/Downloads/ResXSDv3.1.07.xsd
Attribute AnnualH2OCostSavings / @unit
Namespace No namespace
Properties
fixed $/y
Used by
Source
<xs:attribute fixed="$/y" name="unit"/>
Schema location file:/Users/ryanschmied/Downloads/ResXSDv3.1.07.xsd
Attribute EstimatedIndoorDailyUse / @unit
Namespace No namespace
Properties
fixed gal/day
Used by
Source
<xs:attribute fixed="gal/day" name="unit"/>
Schema location file:/Users/ryanschmied/Downloads/ResXSDv3.1.07.xsd
Attribute EstimatedIndoorDailySavings / @unit
Namespace No namespace
Properties
fixed gal/day
Used by
Source
<xs:attribute fixed="gal/day" name="unit"/>
Schema location file:/Users/ryanschmied/Downloads/ResXSDv3.1.07.xsd
Attribute EstimatedOutdoorDailyUse / @unit
Namespace No namespace
Properties
fixed gal/day
Used by
Source
<xs:attribute fixed="gal/day" name="unit"/>
Schema location file:/Users/ryanschmied/Downloads/ResXSDv3.1.07.xsd
Attribute EstimatedOutdoorDailySavings / @unit
Namespace No namespace
Properties
fixed gal/day
Used by
Source
<xs:attribute fixed="gal/day" name="unit"/>
Schema location file:/Users/ryanschmied/Downloads/ResXSDv3.1.07.xsd
Attribute HardscapeArea / @unit
Namespace No namespace
Properties
fixed sq.ft.
Used by
Element HardscapeArea
Source
<xs:attribute fixed="sq.ft." name="unit"/>
Schema location file:/Users/ryanschmied/Downloads/ResXSDv3.1.07.xsd
Element Group BuilderGroup
Namespace No namespace
Diagram
DiagramResXSDv3_1_07_xsd.tmp#BuilderGroup_AddressResXSDv3_1_07_xsd.tmp#BuilderGroup_Address2ResXSDv3_1_07_xsd.tmp#BuilderGroup_UnitIDResXSDv3_1_07_xsd.tmp#BuilderGroup_CityResXSDv3_1_07_xsd.tmp#BuilderGroup_StateResXSDv3_1_07_xsd.tmp#BuilderGroup_ZipResXSDv3_1_07_xsd.tmp#BuilderGroup_BuilderResXSDv3_1_07_xsd.tmp#BuilderGroup_BuilderID
Used by
Model
Children Address, Address2, Builder, BuilderID, City, State, UnitID, Zip
Source
<xs:group name="BuilderGroup">
  <xs:all>
    <xs:element name="Address" type="xs:string" minOccurs="0"/>
    <xs:element name="Address2" type="xs:string" minOccurs="0"/>
    <xs:element name="UnitID" type="xs:string" minOccurs="0">
      <xs:annotation>
        <xs:documentation>Enter unit identification if townhouses with same street address</xs:documentation>
      </xs:annotation>
    </xs:element>
    <xs:element name="City" type="xs:string" minOccurs="0"/>
    <xs:element name="State" type="state" minOccurs="0"/>
    <xs:element name="Zip" type="xs:string" minOccurs="0"/>
    <xs:element name="Builder" type="xs:string" minOccurs="1">
      <xs:annotation/>
    </xs:element>
    <xs:element name="BuilderID" type="xs:string" minOccurs="0"/>
  </xs:all>
</xs:group>
Schema location file:/Users/ryanschmied/Downloads/ResXSDv3.1.07.xsd
Element Group CharacteristicsGroup
Namespace No namespace
Diagram
DiagramResXSDv3_1_07_xsd.tmp#CharacteristicsGroup_HousingTypeResXSDv3_1_07_xsd.tmp#CharacteristicsGroup_NumberOfStoriesResXSDv3_1_07_xsd.tmp#CharacteristicsGroup_FoundationTypeResXSDv3_1_07_xsd.tmp#CharacteristicsGroup_CrawlSpaceTypeResXSDv3_1_07_xsd.tmp#CharacteristicsGroup_ShellAreaResXSDv3_1_07_xsd.tmp#CharacteristicsGroup_FrameFloorsResXSDv3_1_07_xsd.tmp#CharacteristicsGroup_SlabsResXSDv3_1_07_xsd.tmp#CharacteristicsGroup_CeilingsResXSDv3_1_07_xsd.tmp#CharacteristicsGroup_RoofsResXSDv3_1_07_xsd.tmp#CharacteristicsGroup_AboveGradeWallsResXSDv3_1_07_xsd.tmp#CharacteristicsGroup_FoundationWallsResXSDv3_1_07_xsd.tmp#CharacteristicsGroup_JoistsResXSDv3_1_07_xsd.tmp#CharacteristicsGroup_DoorsResXSDv3_1_07_xsd.tmp#CharacteristicsGroup_WindowsResXSDv3_1_07_xsd.tmp#CharacteristicsGroup_InfiltrationResXSDv3_1_07_xsd.tmp#CharacteristicsGroup_MechanicalVentilationResXSDv3_1_07_xsd.tmp#CharacteristicsGroup_DuctsResXSDv3_1_07_xsd.tmp#CharacteristicsGroup_HeatingResXSDv3_1_07_xsd.tmp#CharacteristicsGroup_CoolingResXSDv3_1_07_xsd.tmp#CharacteristicsGroup_HotWaterResXSDv3_1_07_xsd.tmp#CharacteristicsGroup_LightingAppliancesResXSDv3_1_07_xsd.tmp#CharacteristicsGroup_PhotovoltaicsResXSDv3_1_07_xsd.tmp#CharacteristicsGroup_AddedMass
Used by
Model
Children AboveGradeWalls, AddedMass, Ceilings, Cooling, CrawlSpaceType, Doors, Ducts, FoundationType, FoundationWalls, FrameFloors, Heating, HotWater, HousingType, Infiltration, Joists, LightingAppliances, MechanicalVentilation, NumberOfStories, Photovoltaics, Roofs, ShellArea, Slabs, Windows
Source
<xs:group name="CharacteristicsGroup">
  <xs:all>
    <xs:element name="HousingType">
      <xs:annotation>
        <xs:documentation/>
      </xs:annotation>
      <xs:simpleType>
        <xs:restriction base="xs:string">
          <xs:enumeration value="Single-Family"/>
          <xs:enumeration value="Townhouse, end unit"/>
          <xs:enumeration value="Townhouse, inside unit"/>
          <xs:enumeration value="Duplex, single unit"/>
          <xs:enumeration value="Multi-family, unit"/>
          <xs:enumeration value="Multi-family, end unit"/>
          <xs:enumeration value="Multi-family, inside unit"/>
          <xs:enumeration value="Mobile home"/>
        </xs:restriction>
      </xs:simpleType>
    </xs:element>
    <xs:element name="NumberOfStories" type="xs:nonNegativeInteger">
      <xs:annotation>
        <xs:documentation>Number of stories for the home</xs:documentation>
      </xs:annotation>
    </xs:element>
    <xs:element name="FoundationType" maxOccurs="100">
      <xs:annotation>
        <xs:documentation>The home's foundation type</xs:documentation>
      </xs:annotation>
      <xs:simpleType>
        <xs:restriction base="xs:string">
          <xs:enumeration value="Slab On Grade"/>
          <xs:enumeration value="Vented Crawl"/>
          <xs:enumeration value="Unvented Crawl"/>
          <xs:enumeration value="Conditioned Crawl"/>
          <xs:enumeration value="Conditioned Basement"/>
          <xs:enumeration value="Exposed Exterior"/>
          <xs:enumeration value="Unconditioned Basement"/>
          <xs:enumeration value="MF Unit Above Cond Space"/>
          <xs:enumeration value="Uncond Above Ground Room"/>
          <xs:enumeration value="Slab Below Grade"/>
          <xs:enumeration value="MF Unit Above Uncond Space"/>
        </xs:restriction>
      </xs:simpleType>
    </xs:element>
    <xs:element name="CrawlSpaceType" minOccurs="0" maxOccurs="100">
      <xs:annotation>
        <xs:documentation>Type of crawl space</xs:documentation>
      </xs:annotation>
      <xs:simpleType>
        <xs:restriction base="xs:string">
          <xs:enumeration value="Unvented"/>
          <xs:enumeration value="Vented"/>
          <xs:enumeration value="Conditioned"/>
        </xs:restriction>
      </xs:simpleType>
    </xs:element>
    <xs:element name="ShellArea">
      <xs:annotation>
        <xs:documentation>The area of the building shell in square feet</xs:documentation>
      </xs:annotation>
      <xs:complexType>
        <xs:simpleContent>
          <xs:extension base="xs:decimal">
            <xs:attribute fixed="sq.ft." name="unit"/>
          </xs:extension>
        </xs:simpleContent>
      </xs:complexType>
    </xs:element>
    <xs:element name="FrameFloors" minOccurs="0">
      <xs:complexType>
        <xs:sequence>
          <xs:element name="Component" maxOccurs="100">
            <xs:complexType>
              <xs:all>
                <xs:element ref="Area" minOccurs="0">
                  <xs:annotation>
                    <xs:documentation>The frame floor area</xs:documentation>
                  </xs:annotation>
                </xs:element>
                <xs:element ref="AssemblyUFactor" minOccurs="0">
                  <xs:annotation>
                    <xs:documentation>Assembly U-Value for individual wood frame floors (not slabs)</xs:documentation>
                  </xs:annotation>
                </xs:element>
                <xs:element ref="Location" minOccurs="0">
                  <xs:annotation>
                    <xs:documentation>The frame floor location for each</xs:documentation>
                  </xs:annotation>
                </xs:element>
                <xs:element ref="ContinuousInsulation" minOccurs="0">
                  <xs:annotation>
                    <xs:documentation>Continuous Insulation R-value for wood frame floors (not slabs)</xs:documentation>
                  </xs:annotation>
                </xs:element>
                <xs:element ref="CavityInsulation" minOccurs="0">
                  <xs:annotation>
                    <xs:documentation>Cavity Insulation R-value for wood frame floors (not slabs)</xs:documentation>
                  </xs:annotation>
                </xs:element>
              </xs:all>
            </xs:complexType>
          </xs:element>
        </xs:sequence>
        <xs:attribute name="NumComponent" type="xs:int" default="1"/>
        <xs:assert test="(@NumComponent = count(Component))"/>
      </xs:complexType>
    </xs:element>
    <xs:element name="Slabs" minOccurs="0">
      <xs:complexType>
        <xs:sequence>
          <xs:element name="Component" maxOccurs="100">
            <xs:complexType>
              <xs:all>
                <xs:element ref="Area" minOccurs="0">
                  <xs:annotation>
                    <xs:documentation>The slab area in square feet</xs:documentation>
                  </xs:annotation>
                </xs:element>
                <xs:element name="DepthBelowGrade" minOccurs="0">
                  <xs:annotation>
                    <xs:documentation>The depth of the slab below grade</xs:documentation>
                  </xs:annotation>
                  <xs:complexType>
                    <xs:simpleContent>
                      <xs:extension base="xs:decimal">
                        <xs:attribute fixed="ft." name="unit"/>
                      </xs:extension>
                    </xs:simpleContent>
                  </xs:complexType>
                </xs:element>
                <xs:element name="Perimeter" minOccurs="0">
                  <xs:annotation>
                    <xs:documentation>The length of the slab perimeter in feet</xs:documentation>
                  </xs:annotation>
                  <xs:complexType>
                    <xs:simpleContent>
                      <xs:extension base="xs:decimal">
                        <xs:attribute fixed="ft." name="unit"/>
                      </xs:extension>
                    </xs:simpleContent>
                  </xs:complexType>
                </xs:element>
                <xs:element name="PerimeterOnGrade" minOccurs="0">
                  <xs:annotation>
                    <xs:documentation>The length of the slab perimeter that is exposed in feet</xs:documentation>
                  </xs:annotation>
                  <xs:complexType>
                    <xs:simpleContent>
                      <xs:extension base="xs:decimal">
                        <xs:attribute fixed="ft." name="unit"/>
                      </xs:extension>
                    </xs:simpleContent>
                  </xs:complexType>
                </xs:element>
                <xs:element name="PerimeterInsulation" type="xs:float" minOccurs="0">
                  <xs:annotation>
                    <xs:documentation>Perimeter Insulation R-value for slab</xs:documentation>
                  </xs:annotation>
                </xs:element>
                <xs:element name="InsulationWidth" minOccurs="0">
                  <xs:annotation>
                    <xs:documentation>Insulation Width for slab</xs:documentation>
                  </xs:annotation>
                  <xs:complexType>
                    <xs:simpleContent>
                      <xs:extension base="xs:decimal">
                        <xs:attribute fixed="in." name="unit"/>
                      </xs:extension>
                    </xs:simpleContent>
                  </xs:complexType>
                </xs:element>
                <xs:element name="PerimeterInsulationDepth" minOccurs="0">
                  <xs:annotation>
                    <xs:documentation>Perimeter Insulation Depth for slab</xs:documentation>
                  </xs:annotation>
                  <xs:complexType>
                    <xs:simpleContent>
                      <xs:extension base="xs:decimal">
                        <xs:attribute fixed="in." name="unit"/>
                      </xs:extension>
                    </xs:simpleContent>
                  </xs:complexType>
                </xs:element>
                <xs:element name="HasFullUnderslabInsulation" type="xs:boolean" minOccurs="0">
                  <xs:annotation>
                    <xs:documentation>Is slab entirely insulated?</xs:documentation>
                  </xs:annotation>
                </xs:element>
                <xs:element name="UnderslabInsulation" type="xs:float" minOccurs="0">
                  <xs:annotation>
                    <xs:documentation>Underslab Insulation R-Value</xs:documentation>
                  </xs:annotation>
                </xs:element>
              </xs:all>
            </xs:complexType>
          </xs:element>
        </xs:sequence>
        <xs:attribute name="NumComponent" type="xs:int" default="1"/>
        <xs:assert test="(@NumComponent = count(Component))"/>
      </xs:complexType>
    </xs:element>
    <xs:element name="Ceilings" minOccurs="0">
      <xs:complexType>
        <xs:sequence>
          <xs:element name="Component" maxOccurs="100">
            <xs:complexType>
              <xs:all>
                <xs:element ref="Area">
                  <xs:annotation>
                    <xs:documentation>Individual ceiling surface area in square feet (Individual)</xs:documentation>
                  </xs:annotation>
                </xs:element>
                <xs:element ref="AssemblyUFactor">
                  <xs:annotation>
                    <xs:documentation>Individual assembly U-Value for ceiling</xs:documentation>
                  </xs:annotation>
                </xs:element>
                <xs:element ref="ContinuousInsulation" minOccurs="0">
                  <xs:annotation>
                    <xs:documentation>Ceiling continuous insulation R-value (must be used with cavity R-value in order to get a total ceiling insulation R-value)</xs:documentation>
                  </xs:annotation>
                </xs:element>
                <xs:element ref="CavityInsulation" minOccurs="0">
                  <xs:annotation>
                    <xs:documentation>Ceiling cavity insulation R-value (must be used with cont. R-value in order to get a total ceiling insulation R-value)</xs:documentation>
                  </xs:annotation>
                </xs:element>
                <xs:element name="InsulationType">
                  <xs:annotation>
                    <xs:documentation>Ceiling insulation type (i.e. Batt, blown, etc)</xs:documentation>
                  </xs:annotation>
                  <xs:simpleType>
                    <xs:restriction base="xs:string">
                      <xs:enumeration value="Batt"/>
                      <xs:enumeration value="Blown"/>
                      <xs:enumeration value="Custom"/>
                    </xs:restriction>
                  </xs:simpleType>
                </xs:element>
                <xs:element name="InsulationGrade">
                  <xs:annotation>
                    <xs:documentation>Insulation installation grade for the ceiling insulation (i.e., 1, 2, 3)</xs:documentation>
                  </xs:annotation>
                  <xs:simpleType>
                    <xs:restriction base="xs:integer">
                      <xs:enumeration value="1"/>
                      <xs:enumeration value="2"/>
                      <xs:enumeration value="3"/>
                    </xs:restriction>
                  </xs:simpleType>
                </xs:element>
                <xs:element name="TrussWidth">
                  <xs:annotation>
                    <xs:documentation>The width of the ceiling joist/bottom truss chord or rafters in inches</xs:documentation>
                  </xs:annotation>
                  <xs:complexType>
                    <xs:simpleContent>
                      <xs:extension base="xs:decimal">
                        <xs:attribute fixed="in." name="unit"/>
                      </xs:extension>
                    </xs:simpleContent>
                  </xs:complexType>
                </xs:element>
                <xs:element name="TrussHeight">
                  <xs:annotation>
                    <xs:documentation>The height of the ceiling joist/bottom truss chord or rafters in inches</xs:documentation>
                  </xs:annotation>
                  <xs:complexType>
                    <xs:simpleContent>
                      <xs:extension base="xs:decimal">
                        <xs:attribute fixed="in." name="unit"/>
                      </xs:extension>
                    </xs:simpleContent>
                  </xs:complexType>
                </xs:element>
                <xs:element ref="FramingFactor">
                  <xs:annotation>
                    <xs:documentation>Ceiling framing factor</xs:documentation>
                  </xs:annotation>
                </xs:element>
              </xs:all>
            </xs:complexType>
          </xs:element>
        </xs:sequence>
        <xs:attribute name="NumComponent" type="xs:int" default="1"/>
        <xs:assert test="(@NumComponent = count(Component))"/>
      </xs:complexType>
    </xs:element>
    <xs:element name="Roofs" minOccurs="0">
      <xs:complexType>
        <xs:sequence>
          <xs:element name="Component" maxOccurs="100">
            <xs:complexType>
              <xs:all>
                <xs:element name="RadiantBarrier" type="xs:boolean" minOccurs="0">
                  <xs:annotation>
                    <xs:documentation>Yes/No does the roof have a radiant barrier?</xs:documentation>
                  </xs:annotation>
                </xs:element>
                <xs:element name="MaterialType" minOccurs="0">
                  <xs:annotation>
                    <xs:documentation/>
                  </xs:annotation>
                  <xs:simpleType>
                    <xs:restriction base="xs:string">
                      <xs:enumeration value="Composition Shingles"/>
                      <xs:enumeration value="Tile (including concrete)"/>
                      <xs:enumeration value="Metal"/>
                      <xs:enumeration value="TPO"/>
                      <xs:enumeration value="Other"/>
                    </xs:restriction>
                  </xs:simpleType>
                </xs:element>
              </xs:all>
            </xs:complexType>
          </xs:element>
        </xs:sequence>
        <xs:attribute name="NumComponents" type="xs:int" default="1"/>
        <xs:assert test="(@NumComponents = count(Component))"/>
      </xs:complexType>
    </xs:element>
    <xs:element name="AboveGradeWalls" minOccurs="0">
      <xs:complexType>
        <xs:sequence>
          <xs:element name="Component" maxOccurs="100">
            <xs:complexType>
              <xs:all>
                <xs:element ref="Area">
                  <xs:annotation>
                    <xs:documentation>Above grade wall area in square feet</xs:documentation>
                  </xs:annotation>
                </xs:element>
                <xs:element ref="AssemblyUFactor">
                  <xs:annotation>
                    <xs:documentation>Assembly U-Value for above grade wall (Individual)</xs:documentation>
                  </xs:annotation>
                </xs:element>
                <xs:element ref="Location">
                  <xs:annotation>
                    <xs:documentation>Above grade wall location</xs:documentation>
                  </xs:annotation>
                </xs:element>
                <xs:element name="WallConstructionType">
                  <xs:annotation>
                    <xs:documentation>Above grade wall type (i.e., wood frame, hollow-core concrete block)</xs:documentation>
                  </xs:annotation>
                  <xs:simpleType>
                    <xs:restriction base="xs:string">
                      <xs:enumeration value="Wood Frame"/>
                      <xs:enumeration value="Double Stud Wood Frame"/>
                      <xs:enumeration value="Steel Frame"/>
                      <xs:enumeration value="Solid Concrete"/>
                      <xs:enumeration value="Double Brick"/>
                      <xs:enumeration value="Hollow Core CMU"/>
                      <xs:enumeration value="SIP"/>
                      <xs:enumeration value="Wood_Brick Veneer"/>
                      <xs:enumeration value="Steel Frame_Brick Veneer"/>
                      <xs:enumeration value="CMU_Brick Veneer"/>
                      <xs:enumeration value="Autoclaved Concrete Block"/>
                      <xs:enumeration value="Log"/>
                      <xs:enumeration value="Adobe"/>
                      <xs:enumeration value="ICF"/>
                    </xs:restriction>
                  </xs:simpleType>
                </xs:element>
                <xs:element ref="ContinuousInsulation" minOccurs="0">
                  <xs:annotation>
                    <xs:documentation>R-value of continuous wall insulation (i.e., foam board insulation)</xs:documentation>
                  </xs:annotation>
                </xs:element>
                <xs:element ref="CavityInsulation" minOccurs="0">
                  <xs:annotation>
                    <xs:documentation>R-value of cavity wall insulation</xs:documentation>
                  </xs:annotation>
                </xs:element>
                <xs:element name="CavityInsulationThickness" minOccurs="0">
                  <xs:annotation>
                    <xs:documentation>Insulation thickness for wall insulation</xs:documentation>
                  </xs:annotation>
                  <xs:complexType>
                    <xs:simpleContent>
                      <xs:extension base="xs:decimal">
                        <xs:attribute fixed="in." name="unit"/>
                      </xs:extension>
                    </xs:simpleContent>
                  </xs:complexType>
                </xs:element>
                <xs:element name="StudWidth" minOccurs="0">
                  <xs:annotation>
                    <xs:documentation>The width of the wall studs in inches</xs:documentation>
                  </xs:annotation>
                  <xs:complexType>
                    <xs:simpleContent>
                      <xs:extension base="xs:decimal">
                        <xs:attribute fixed="in." name="unit"/>
                      </xs:extension>
                    </xs:simpleContent>
                  </xs:complexType>
                </xs:element>
                <xs:element name="StudDepth" minOccurs="0">
                  <xs:annotation>
                    <xs:documentation>The depth of the wall studs in inches</xs:documentation>
                  </xs:annotation>
                  <xs:complexType>
                    <xs:simpleContent>
                      <xs:extension base="xs:decimal">
                        <xs:attribute fixed="in." name="unit"/>
                      </xs:extension>
                    </xs:simpleContent>
                  </xs:complexType>
                </xs:element>
                <xs:element name="StudSpacing" minOccurs="0">
                  <xs:annotation>
                    <xs:documentation>The spacing of the wall studs in inches</xs:documentation>
                  </xs:annotation>
                  <xs:complexType>
                    <xs:simpleContent>
                      <xs:extension base="xs:decimal">
                        <xs:attribute fixed="in." name="unit"/>
                      </xs:extension>
                    </xs:simpleContent>
                  </xs:complexType>
                </xs:element>
                <xs:element ref="FramingFactor" minOccurs="0">
                  <xs:annotation>
                    <xs:documentation>Ceiling framing factor</xs:documentation>
                  </xs:annotation>
                </xs:element>
                <xs:element name="IsDefaultFramingFactor" type="xs:boolean" minOccurs="0">
                  <xs:annotation>
                    <xs:documentation>Yes/No was the default framing factor used for above grade walls</xs:documentation>
                  </xs:annotation>
                </xs:element>
              </xs:all>
            </xs:complexType>
          </xs:element>
        </xs:sequence>
        <xs:attribute name="NumComponents" type="xs:int" default="1"/>
        <xs:assert test="(@NumComponents = count(Component))"/>
      </xs:complexType>
    </xs:element>
    <xs:element name="FoundationWalls" minOccurs="0">
      <xs:complexType>
        <xs:sequence>
          <xs:element name="Component" maxOccurs="100">
            <xs:complexType>
              <xs:all>
                <xs:element ref="Area" minOccurs="0">
                  <xs:annotation>
                    <xs:documentation>Foundation wall area in square feet</xs:documentation>
                  </xs:annotation>
                </xs:element>
                <xs:element ref="AssemblyUFactor" minOccurs="0">
                  <xs:annotation>
                    <xs:documentation>Assembly U-Value for foundation walls</xs:documentation>
                  </xs:annotation>
                </xs:element>
                <xs:element name="WallConstructionType" minOccurs="0">
                  <xs:annotation>
                    <xs:documentation>Foundation wall type</xs:documentation>
                  </xs:annotation>
                  <xs:simpleType>
                    <xs:restriction base="xs:string">
                      <xs:enumeration value="Concrete"/>
                      <xs:enumeration value="CMU"/>
                      <xs:enumeration value="Autoclaved Concrete Block"/>
                      <xs:enumeration value="ICF"/>
                      <xs:enumeration value="Double Brick"/>
                      <xs:enumeration value="Wood Frame"/>
                      <xs:enumeration value="Mobile Home Skirting"/>
                      <xs:enumeration value="Log"/>
                      <xs:enumeration value="Steel Frame"/>
                      <xs:enumeration value="Wood_Brick Veneer"/>
                      <xs:enumeration value="Steel_Brick Veneer"/>
                      <xs:enumeration value="CMU_Brick Veneer"/>
                    </xs:restriction>
                  </xs:simpleType>
                </xs:element>
                <xs:element ref="ContinuousInsulation" minOccurs="0">
                  <xs:annotation>
                    <xs:documentation>Foundation wall continuous insulation R-value</xs:documentation>
                  </xs:annotation>
                </xs:element>
                <xs:element ref="CavityInsulation" minOccurs="0">
                  <xs:annotation>
                    <xs:documentation>Foundation wall cavity insulation R-value</xs:documentation>
                  </xs:annotation>
                </xs:element>
                <xs:element name="ExteriorInsulation" type="xs:float" minOccurs="0">
                  <xs:annotation>
                    <xs:documentation>R-value of foundation wall exterior insulation</xs:documentation>
                  </xs:annotation>
                </xs:element>
                <xs:element ref="InsulationGrade" minOccurs="0">
                  <xs:annotation>
                    <xs:documentation>Insulation installation grade for foundation cavity insulation</xs:documentation>
                  </xs:annotation>
                </xs:element>
              </xs:all>
            </xs:complexType>
          </xs:element>
        </xs:sequence>
        <xs:attribute name="NumComponents" type="xs:int" default="1"/>
        <xs:assert test="(@NumComponents = count(Component))"/>
      </xs:complexType>
    </xs:element>
    <xs:element name="Joists" minOccurs="0">
      <xs:complexType>
        <xs:sequence>
          <xs:element name="Component" maxOccurs="100">
            <xs:complexType>
              <xs:all>
                <xs:element ref="Area" minOccurs="0">
                  <xs:annotation>
                    <xs:documentation>Area of rim/band joists</xs:documentation>
                  </xs:annotation>
                </xs:element>
                <xs:element ref="AssemblyUFactor" minOccurs="0">
                  <xs:annotation>
                    <xs:documentation>Assembly U-Value for rim/band joist</xs:documentation>
                  </xs:annotation>
                </xs:element>
                <xs:element ref="Location" minOccurs="0">
                  <xs:annotation>
                    <xs:documentation>The location of the joist with respect to conditioned/unconditioned space</xs:documentation>
                  </xs:annotation>
                </xs:element>
                <xs:element ref="CavityInsulation" minOccurs="0">
                  <xs:annotation>
                    <xs:documentation>R-value of rim/band joist cavity insulation</xs:documentation>
                  </xs:annotation>
                </xs:element>
                <xs:element ref="ContinuousInsulation" minOccurs="0">
                  <xs:annotation>
                    <xs:documentation>R-value of rim/band joist continuous insulation</xs:documentation>
                  </xs:annotation>
                </xs:element>
                <xs:element ref="InsulationGrade" minOccurs="0">
                  <xs:annotation>
                    <xs:documentation>Rim/band joist cavity insulation grade (I, II or III)</xs:documentation>
                  </xs:annotation>
                </xs:element>
                <xs:element ref="FramingFactor" minOccurs="0">
                  <xs:annotation>
                    <xs:documentation>% area of framing</xs:documentation>
                  </xs:annotation>
                </xs:element>
              </xs:all>
            </xs:complexType>
          </xs:element>
        </xs:sequence>
        <xs:attribute name="NumComponents" type="xs:int" default="1"/>
        <xs:assert test="(@NumComponents = count(Component))"/>
      </xs:complexType>
    </xs:element>
    <xs:element name="Doors" minOccurs="0">
      <xs:complexType>
        <xs:sequence>
          <xs:element name="Component" maxOccurs="100">
            <xs:complexType>
              <xs:all>
                <xs:element ref="Area">
                  <xs:annotation>
                    <xs:documentation>Individual door area</xs:documentation>
                  </xs:annotation>
                </xs:element>
                <xs:element ref="UFactor">
                  <xs:annotation>
                    <xs:documentation>Individual door U-value</xs:documentation>
                  </xs:annotation>
                </xs:element>
              </xs:all>
            </xs:complexType>
          </xs:element>
        </xs:sequence>
        <xs:attribute name="NumComponents" type="xs:int" default="1"/>
        <xs:assert test="(@NumComponents = count(Component))"/>
      </xs:complexType>
    </xs:element>
    <xs:element name="Windows" minOccurs="0">
      <xs:complexType>
        <xs:sequence>
          <xs:element name="Component" maxOccurs="100">
            <xs:complexType>
              <xs:all>
                <xs:element ref="Area">
                  <xs:annotation>
                    <xs:documentation>Individual window type area</xs:documentation>
                  </xs:annotation>
                </xs:element>
                <xs:element name="SolarHeatGain" type="xs:float">
                  <xs:annotation>
                    <xs:documentation>Individual window Solar Heat Gain Coefficient value</xs:documentation>
                  </xs:annotation>
                </xs:element>
                <xs:element ref="UFactor">
                  <xs:annotation>
                    <xs:documentation>Individual door U-value</xs:documentation>
                  </xs:annotation>
                </xs:element>
                <xs:element name="Orientation">
                  <xs:simpleType>
                    <xs:restriction base="xs:string">
                      <xs:enumeration value="N"/>
                      <xs:enumeration value="NE"/>
                      <xs:enumeration value="E"/>
                      <xs:enumeration value="SE"/>
                      <xs:enumeration value="S"/>
                      <xs:enumeration value="SW"/>
                      <xs:enumeration value="W"/>
                      <xs:enumeration value="NW"/>
                      <xs:enumeration value="Horizontal"/>
                    </xs:restriction>
                  </xs:simpleType>
                </xs:element>
                <xs:element name="OverhangDepth">
                  <xs:annotation>
                    <xs:documentation>The depth of a window overhang in inches, for each window</xs:documentation>
                  </xs:annotation>
                  <xs:complexType>
                    <xs:simpleContent>
                      <xs:extension base="xs:float">
                        <xs:attribute fixed="in." name="unit"/>
                      </xs:extension>
                    </xs:simpleContent>
                  </xs:complexType>
                </xs:element>
                <xs:element name="OverhangToTop">
                  <xs:annotation>
                    <xs:documentation>Distance from the overhang to the top of the window it shades (inches), for each window</xs:documentation>
                  </xs:annotation>
                  <xs:complexType>
                    <xs:simpleContent>
                      <xs:extension base="xs:float">
                        <xs:attribute fixed="in." name="unit"/>
                      </xs:extension>
                    </xs:simpleContent>
                  </xs:complexType>
                </xs:element>
                <xs:element name="OverhangToBottom">
                  <xs:annotation>
                    <xs:documentation>Distance from the overhang to the bottom of the window it shades (inches), for each window</xs:documentation>
                  </xs:annotation>
                  <xs:complexType>
                    <xs:simpleContent>
                      <xs:extension base="xs:float">
                        <xs:attribute fixed="in." name="unit"/>
                      </xs:extension>
                    </xs:simpleContent>
                  </xs:complexType>
                </xs:element>
                <xs:element name="ExternalSummerShadingFactor" default="100">
                  <xs:annotation>
                    <xs:documentation>Type of summer shading adjacent to windows, for each window (0 to 100%, where 100% represents the window receives full light)</xs:documentation>
                  </xs:annotation>
                  <xs:complexType>
                    <xs:simpleContent>
                      <xs:extension base="xs:float">
                        <xs:attribute fixed="%" name="unit"/>
                      </xs:extension>
                    </xs:simpleContent>
                  </xs:complexType>
                </xs:element>
                <xs:element name="ExternalWinterShadingFactor" default="100">
                  <xs:annotation>
                    <xs:documentation>Type of winter shading adjacent to windows, for each window</xs:documentation>
                  </xs:annotation>
                  <xs:complexType>
                    <xs:simpleContent>
                      <xs:extension base="xs:float">
                        <xs:attribute fixed="%" name="unit"/>
                      </xs:extension>
                    </xs:simpleContent>
                  </xs:complexType>
                </xs:element>
              </xs:all>
            </xs:complexType>
          </xs:element>
        </xs:sequence>
        <xs:attribute name="NumComponents" type="xs:int" default="1"/>
        <xs:assert test="(@NumComponents = count(Component))"/>
      </xs:complexType>
    </xs:element>
    <xs:element name="Infiltration" minOccurs="0">
      <xs:complexType>
        <xs:sequence>
          <xs:element name="Component" maxOccurs="100">
            <xs:complexType>
              <xs:all>
                <xs:element name="ACH50">
                  <xs:annotation>
                    <xs:documentation>Blower Door Infiltration</xs:documentation>
                  </xs:annotation>
                  <xs:complexType>
                    <xs:simpleContent>
                      <xs:extension base="xs:float">
                        <xs:attribute fixed="ACH50" name="unit"/>
                      </xs:extension>
                    </xs:simpleContent>
                  </xs:complexType>
                </xs:element>
                <xs:element name="IsTested" type="xs:boolean">
                  <xs:annotation>
                    <xs:documentation>Verified/Tested envelope leakage?</xs:documentation>
                  </xs:annotation>
                </xs:element>
              </xs:all>
            </xs:complexType>
          </xs:element>
        </xs:sequence>
        <xs:attribute name="NumComponents" type="xs:int" default="1"/>
        <xs:assert test="(@NumComponents = count(Component))"/>
      </xs:complexType>
    </xs:element>
    <xs:element name="MechanicalVentilation" minOccurs="0">
      <xs:complexType>
        <xs:sequence>
          <xs:element name="Component" maxOccurs="100">
            <xs:complexType>
              <xs:all>
                <xs:element name="Type">
                  <xs:annotation>
                    <xs:documentation>Mechanical ventilation system type</xs:documentation>
                  </xs:annotation>
                  <xs:simpleType>
                    <xs:restriction base="xs:string">
                      <xs:enumeration value="None"/>
                      <xs:enumeration value="Balanced"/>
                      <xs:enumeration value="Exhaust Only"/>
                      <xs:enumeration value="Supply Only"/>
                      <xs:enumeration value="Air Handler"/>
                    </xs:restriction>
                  </xs:simpleType>
                </xs:element>
                <xs:element name="VentFanFlowRate" minOccurs="0">
                  <xs:annotation>
                    <xs:documentation>Mechanical ventilation system ventilation rate in CFM</xs:documentation>
                  </xs:annotation>
                  <xs:complexType>
                    <xs:simpleContent>
                      <xs:extension base="xs:float">
                        <xs:attribute fixed="cfm" name="unit">
                        </xs:attribute>
                      </xs:extension>
                    </xs:simpleContent>
                  </xs:complexType>
                </xs:element>
                <xs:element name="VentFanRunTime" minOccurs="0">
                  <xs:annotation>
                    <xs:documentation>The number of hours per day the mechanical ventilation system is set to run</xs:documentation>
                  </xs:annotation>
                  <xs:complexType>
                    <xs:simpleContent>
                      <xs:extension base="xs:float">
                        <xs:attribute fixed="hours per day" name="unit">
                        </xs:attribute>
                      </xs:extension>
                    </xs:simpleContent>
                  </xs:complexType>
                </xs:element>
                <xs:element name="VentFanPower" minOccurs="0">
                  <xs:annotation>
                    <xs:documentation>The fan watts of the mechanical ventilation system</xs:documentation>
                  </xs:annotation>
                  <xs:complexType>
                    <xs:simpleContent>
                      <xs:extension base="xs:float">
                        <xs:attribute fixed="watts" name="unit">
                        </xs:attribute>
                      </xs:extension>
                    </xs:simpleContent>
                  </xs:complexType>
                </xs:element>
                <xs:element name="TotalRecoveryEfficiency" minOccurs="0">
                  <xs:annotation>
                    <xs:documentation>The percent of energy able to be recovered by ERV</xs:documentation>
                  </xs:annotation>
                  <xs:complexType>
                    <xs:simpleContent>
                      <xs:extension base="xs:float">
                        <xs:attribute fixed="%" name="unit">
                        </xs:attribute>
                      </xs:extension>
                    </xs:simpleContent>
                  </xs:complexType>
                </xs:element>
              </xs:all>
            </xs:complexType>
          </xs:element>
        </xs:sequence>
        <xs:attribute name="NumComponents" type="xs:int" default="1"/>
        <xs:assert test="(@NumComponents = count(Component))"/>
      </xs:complexType>
    </xs:element>
    <xs:element name="Ducts" minOccurs="0">
      <xs:complexType>
        <xs:sequence>
          <xs:element name="Component" maxOccurs="100">
            <xs:complexType>
              <xs:all>
                <xs:element ref="ConditionedArea" minOccurs="0">
                  <xs:annotation>
                    <xs:documentation>The conditioned area in square feet that the duct system serves</xs:documentation>
                  </xs:annotation>
                </xs:element>
                <xs:element name="Location" minOccurs="0">
                  <xs:annotation>
                    <xs:documentation>The home's foundation type</xs:documentation>
                  </xs:annotation>
                  <xs:simpleType>
                    <xs:restriction base="xs:string">
                      <xs:enumeration value="Conditioned space"/>
                      <xs:enumeration value="Vented Crawl"/>
                      <xs:enumeration value="Unvented Crawl"/>
                      <xs:enumeration value="Conditioned Crawl"/>
                      <xs:enumeration value="Unconditioned basement"/>
                      <xs:enumeration value="Conditioned basement"/>
                      <xs:enumeration value="Attic_under insul"/>
                      <xs:enumeration value="Attic_exposed"/>
                      <xs:enumeration value="Wall"/>
                      <xs:enumeration value="Garage"/>
                      <xs:enumeration value="Mobile home belly"/>
                      <xs:enumeration value="Exterior wall"/>
                      <xs:enumeration value="Floor cavity over garage"/>
                      <xs:enumeration value="Under slab"/>
                      <xs:enumeration value="Sealed Attic"/>
                      <xs:enumeration value="Ambient"/>
                      <xs:enumeration value="MF unrated cond"/>
                      <xs:enumeration value="MF unrated heated"/>
                      <xs:enumeration value="MF buffer space"/>
                      <xs:enumeration value="MF nonfreezing"/>
                    </xs:restriction>
                  </xs:simpleType>
                </xs:element>
                <xs:element ref="SupplyDuctInsulation" minOccurs="0">
                  <xs:annotation>
                    <xs:documentation>Supply duct insulation R-value</xs:documentation>
                  </xs:annotation>
                </xs:element>
                <xs:element name="NumberReturnRegisters" type="xs:nonNegativeInteger" minOccurs="0">
                  <xs:annotation>
                    <xs:documentation>Total number of returns for the specific system</xs:documentation>
                  </xs:annotation>
                </xs:element>
                <xs:element name="DuctLeakType" minOccurs="0">
                  <xs:annotation>
                    <xs:documentation>The type of measurement for the duct leakage test</xs:documentation>
                  </xs:annotation>
                  <xs:simpleType>
                    <xs:restriction base="xs:string">
                      <xs:enumeration value="Default Value"/>
                      <xs:enumeration value="Leakage to Out"/>
                      <xs:enumeration value="Supply_Return LTO"/>
                    </xs:restriction>
                  </xs:simpleType>
                </xs:element>
                <xs:element name="DuctLTO" minOccurs="0">
                  <xs:annotation>
                    <xs:documentation>Measured duct leakage to outdoors in CFM25.</xs:documentation>
                  </xs:annotation>
                  <xs:complexType>
                    <xs:simpleContent>
                      <xs:extension base="xs:float">
                        <xs:attribute fixed="cfm25" name="unit"/>
                      </xs:extension>
                    </xs:simpleContent>
                  </xs:complexType>
                </xs:element>
                <xs:element name="TotalLeakTestValue" minOccurs="0">
                  <xs:annotation>
                    <xs:documentation>Total duct leakage in CFM25.</xs:documentation>
                  </xs:annotation>
                  <xs:complexType>
                    <xs:simpleContent>
                      <xs:extension base="xs:float">
                        <xs:attribute fixed="cfm25" name="unit"/>
                      </xs:extension>
                    </xs:simpleContent>
                  </xs:complexType>
                </xs:element>
                <xs:element name="DuctLeakEstimateType" minOccurs="0">
                  <xs:annotation>
                    <xs:documentation>The type of duct leakage test that was conducted</xs:documentation>
                  </xs:annotation>
                  <xs:simpleType>
                    <xs:restriction base="xs:string">
                      <xs:enumeration value="Default Value"/>
                      <xs:enumeration value="Leaky"/>
                      <xs:enumeration value="Reduced Leakage"/>
                      <xs:enumeration value="Proposed Qn"/>
                      <xs:enumeration value="Proposed Leakage"/>
                      <xs:enumeration value="Proposed DSE"/>
                    </xs:restriction>
                  </xs:simpleType>
                </xs:element>
                <xs:element name="DuctTestCondition" minOccurs="0">
                  <xs:annotation>
                    <xs:documentation>When the duct tightness test was conducted (Post construction, rough-in w/ or w/o air handler)</xs:documentation>
                  </xs:annotation>
                  <xs:simpleType>
                    <xs:restriction base="xs:string">
                      <xs:enumeration value="Post Construction"/>
                      <xs:enumeration value="Rough-in with Air Handler"/>
                      <xs:enumeration value="Rough-in no Air Handler"/>
                      <xs:enumeration value="Test Exception"/>
                    </xs:restriction>
                  </xs:simpleType>
                </xs:element>
              </xs:all>
            </xs:complexType>
          </xs:element>
        </xs:sequence>
        <xs:attribute name="NumComponents" type="xs:int" default="1"/>
        <xs:assert test="(@NumComponents = count(Component))"/>
      </xs:complexType>
    </xs:element>
    <xs:element name="Heating" minOccurs="0">
      <xs:complexType>
        <xs:sequence>
          <xs:element name="Component" maxOccurs="100">
            <xs:complexType>
              <xs:all>
                <xs:element name="Type">
                  <xs:annotation>
                    <xs:documentation>The type of heating equipment being used</xs:documentation>
                  </xs:annotation>
                  <xs:simpleType>
                    <xs:restriction base="xs:string">
                      <xs:enumeration value="Furnace"/>
                      <xs:enumeration value="Electric baseboard"/>
                      <xs:enumeration value="Air Distribution"/>
                      <xs:enumeration value="Hydronic"/>
                      <xs:enumeration value="Radiant"/>
                      <xs:enumeration value="Air-source heat pump"/>
                      <xs:enumeration value="Ground-course heat pump"/>
                      <xs:enumeration value="Gas heat pump"/>
                      <xs:enumeration value="Fuel-fired unit heater"/>
                    </xs:restriction>
                  </xs:simpleType>
                </xs:element>
                <xs:element name="Fuel">
                  <xs:annotation>
                    <xs:documentation>Fuel type for the heating equipment</xs:documentation>
                  </xs:annotation>
                  <xs:simpleType>
                    <xs:restriction base="xs:string">
                      <xs:enumeration value="Natural Gas"/>
                      <xs:enumeration value="Propane"/>
                      <xs:enumeration value="Fuel Oil"/>
                      <xs:enumeration value="Electric"/>
                      <xs:enumeration value="Kerosene"/>
                      <xs:enumeration value="Wood"/>
                    </xs:restriction>
                  </xs:simpleType>
                </xs:element>
                <xs:element name="RatingValue" type="xs:float">
                  <xs:annotation>
                    <xs:documentation>Efficiency for the heating system (contains multiple units: i.e., AFUE, HSPF)</xs:documentation>
                  </xs:annotation>
                </xs:element>
                <xs:element name="RatingMetric">
                  <xs:annotation>
                    <xs:documentation>The units for the efficiency of the heating equipment (i.e.,AFUE, HSPF)</xs:documentation>
                  </xs:annotation>
                  <xs:simpleType>
                    <xs:restriction base="xs:string">
                      <xs:enumeration value="AFUE"/>
                      <xs:enumeration value="Percent_Eff"/>
                      <xs:enumeration value="HSPF"/>
                      <xs:enumeration value="COP"/>
                      <xs:enumeration value="HSPF2"/>
                    </xs:restriction>
                  </xs:simpleType>
                </xs:element>
                <xs:element name="RatedOutputCapacity">
                  <xs:annotation>
                    <xs:documentation>Rated output capacity for the heating equipment</xs:documentation>
                  </xs:annotation>
                  <xs:complexType>
                    <xs:simpleContent>
                      <xs:extension base="xs:float">
                        <xs:attribute fixed="kBtu/hr" name="unit">
                        </xs:attribute>
                      </xs:extension>
                    </xs:simpleContent>
                  </xs:complexType>
                </xs:element>
                <xs:element name="FanControlType" minOccurs="0">
                  <xs:annotation>
                    <xs:documentation>The fan control type for the heating system</xs:documentation>
                  </xs:annotation>
                  <xs:simpleType>
                    <xs:restriction base="xs:string">
                      <xs:enumeration value="Single Speed"/>
                      <xs:enumeration value="Two Speed"/>
                      <xs:enumeration value="Variable Speed"/>
                    </xs:restriction>
                  </xs:simpleType>
                </xs:element>
                <xs:element name="UseAuxiliaryEAEDefault" type="xs:boolean" minOccurs="0">
                  <xs:annotation>
                    <xs:documentation>Yes/No is the software using the auxiliary electric default (EAE)</xs:documentation>
                  </xs:annotation>
                </xs:element>
                <xs:element name="EAEValue" minOccurs="0">
                  <xs:annotation>
                    <xs:documentation>Heating EAE Value where default is not used</xs:documentation>
                  </xs:annotation>
                  <xs:complexType>
                    <xs:simpleContent>
                      <xs:extension base="xs:float">
                        <xs:attribute fixed="kWh" name="unit">
                        </xs:attribute>
                      </xs:extension>
                    </xs:simpleContent>
                  </xs:complexType>
                </xs:element>
              </xs:all>
            </xs:complexType>
          </xs:element>
        </xs:sequence>
        <xs:attribute name="NumComponents" type="xs:int" default="1"/>
        <xs:assert test="(@NumComponents = count(Component))"/>
      </xs:complexType>
    </xs:element>
    <xs:element name="Cooling" minOccurs="0">
      <xs:complexType>
        <xs:sequence>
          <xs:element name="Component" maxOccurs="100">
            <xs:complexType>
              <xs:all>
                <xs:element name="Type">
                  <xs:annotation>
                    <xs:documentation>The type of cooling equipment being used</xs:documentation>
                  </xs:annotation>
                  <xs:simpleType>
                    <xs:restriction base="xs:string">
                      <xs:enumeration value="Air conditioner"/>
                      <xs:enumeration value="Air-source heat pump"/>
                      <xs:enumeration value="PTAC_room A/C"/>
                      <xs:enumeration value="Gas heat pump"/>
                      <xs:enumeration value="Ground-source heat pump"/>
                      <xs:enumeration value="Evaporative cooler"/>
                      <xs:enumeration value="Evaporative condenser"/>
                    </xs:restriction>
                  </xs:simpleType>
                </xs:element>
                <xs:element name="Fuel">
                  <xs:annotation>
                    <xs:documentation>Fuel type for the heating equipment</xs:documentation>
                  </xs:annotation>
                  <xs:simpleType>
                    <xs:restriction base="xs:string">
                      <xs:enumeration value="Natural Gas"/>
                      <xs:enumeration value="Propane"/>
                      <xs:enumeration value="Fuel Oil"/>
                      <xs:enumeration value="Electric"/>
                      <xs:enumeration value="Kerosene"/>
                      <xs:enumeration value="Wood"/>
                    </xs:restriction>
                  </xs:simpleType>
                </xs:element>
                <xs:element name="RatingValue" type="xs:float">
                  <xs:annotation>
                    <xs:documentation>Efficiency rating for the cooling equipment</xs:documentation>
                  </xs:annotation>
                </xs:element>
                <xs:element name="RatingMetric">
                  <xs:annotation>
                    <xs:documentation>The units used for the cooling system (i.e., SEER)</xs:documentation>
                  </xs:annotation>
                  <xs:simpleType>
                    <xs:restriction base="xs:string">
                      <xs:enumeration value="SEER"/>
                      <xs:enumeration value="EER"/>
                      <xs:enumeration value="SEER2"/>
                      <xs:enumeration value="EER2"/>
                      <xs:enumeration value="Percent_Eff"/>
                      <xs:enumeration value="COP"/>
                    </xs:restriction>
                  </xs:simpleType>
                </xs:element>
                <xs:element name="RatedOutputCapacity">
                  <xs:annotation>
                    <xs:documentation>Rated output capacity for the cooling equipment</xs:documentation>
                  </xs:annotation>
                  <xs:complexType>
                    <xs:simpleContent>
                      <xs:extension base="xs:float">
                        <xs:attribute fixed="kBtu/hr" name="unit">
                        </xs:attribute>
                      </xs:extension>
                    </xs:simpleContent>
                  </xs:complexType>
                </xs:element>
                <xs:element name="FanControlType">
                  <xs:annotation>
                    <xs:documentation>The fan control type for the cooling system</xs:documentation>
                  </xs:annotation>
                  <xs:simpleType>
                    <xs:restriction base="xs:string">
                      <xs:enumeration value="Single Speed"/>
                      <xs:enumeration value="Two Speed"/>
                      <xs:enumeration value="Variable Speed"/>
                    </xs:restriction>
                  </xs:simpleType>
                </xs:element>
                <xs:element name="UseAuxiliaryEAEDefault" type="xs:boolean">
                  <xs:annotation>
                    <xs:documentation>Yes/No is the software using the auxiliary electric default (EAE)</xs:documentation>
                  </xs:annotation>
                </xs:element>
                <xs:element name="EAEValue">
                  <xs:annotation>
                    <xs:documentation>Heating EAE Value where default is not used</xs:documentation>
                  </xs:annotation>
                  <xs:complexType>
                    <xs:simpleContent>
                      <xs:extension base="xs:float">
                        <xs:attribute fixed="kWh" name="unit">
                        </xs:attribute>
                      </xs:extension>
                    </xs:simpleContent>
                  </xs:complexType>
                </xs:element>
              </xs:all>
            </xs:complexType>
          </xs:element>
        </xs:sequence>
        <xs:attribute name="NumComponents" type="xs:int" default="1"/>
        <xs:assert test="(@NumComponents = count(Component))"/>
      </xs:complexType>
    </xs:element>
    <xs:element name="HotWater" minOccurs="0">
      <xs:complexType>
        <xs:sequence>
          <xs:element name="Component" maxOccurs="100">
            <xs:complexType>
              <xs:all>
                <xs:element name="Type">
                  <xs:annotation>
                    <xs:documentation>Water heater type</xs:documentation>
                  </xs:annotation>
                  <xs:simpleType>
                    <xs:restriction base="xs:string">
                      <xs:enumeration value="Conventional"/>
                      <xs:enumeration value="Tankless"/>
                      <xs:enumeration value="Heat pump"/>
                      <xs:enumeration value="Ground-source heat pump"/>
                      <xs:enumeration value="Integrated"/>
                    </xs:restriction>
                  </xs:simpleType>
                </xs:element>
                <xs:element name="Fuel">
                  <xs:annotation>
                    <xs:documentation>Water heater fuel type</xs:documentation>
                  </xs:annotation>
                  <xs:simpleType>
                    <xs:restriction base="xs:string">
                      <xs:enumeration value="Natural Gas"/>
                      <xs:enumeration value="Propane"/>
                      <xs:enumeration value="Fuel Oil"/>
                      <xs:enumeration value="Electric"/>
                      <xs:enumeration value="Kerosene"/>
                      <xs:enumeration value="Wood"/>
                    </xs:restriction>
                  </xs:simpleType>
                </xs:element>
                <xs:element name="StorageCapacity">
                  <xs:annotation>
                    <xs:documentation>Water heater tank capacity</xs:documentation>
                  </xs:annotation>
                  <xs:complexType>
                    <xs:simpleContent>
                      <xs:extension base="xs:float">
                        <xs:attribute fixed="Gallons" name="unit">
                        </xs:attribute>
                      </xs:extension>
                    </xs:simpleContent>
                  </xs:complexType>
                </xs:element>
                <xs:element name="RatingValue" type="xs:float">
                  <xs:annotation>
                    <xs:documentation>Water heater efficiency</xs:documentation>
                  </xs:annotation>
                </xs:element>
                <xs:element name="RatingMetric">
                  <xs:simpleType>
                    <xs:restriction base="xs:string">
                      <xs:enumeration value="EF"/>
                      <xs:enumeration value="UEF"/>
                      <xs:enumeration value="CEF"/>
                    </xs:restriction>
                  </xs:simpleType>
                </xs:element>
                <xs:element name="RecoveryEfficiency" type="xs:float">
                  <xs:annotation>
                    <xs:documentation>Water heater recovery efficiency</xs:documentation>
                  </xs:annotation>
                </xs:element>
              </xs:all>
            </xs:complexType>
          </xs:element>
        </xs:sequence>
        <xs:attribute name="NumComponents" type="xs:int" default="1"/>
        <xs:assert test="(@NumComponents = count(Component))"/>
      </xs:complexType>
    </xs:element>
    <xs:element name="LightingAppliances" minOccurs="0">
      <xs:complexType>
        <xs:all>
          <xs:element name="RefrigeratorKWh" minOccurs="0">
            <xs:annotation>
              <xs:documentation>Refrigerator annual electricity consumption, annually</xs:documentation>
            </xs:annotation>
            <xs:complexType>
              <xs:simpleContent>
                <xs:extension base="xs:float">
                  <xs:attribute fixed="kWh/y" name="unit">
                  </xs:attribute>
                </xs:extension>
              </xs:simpleContent>
            </xs:complexType>
          </xs:element>
          <xs:element name="DishwasherEnergyFactor" type="xs:float" minOccurs="0">
            <xs:annotation>
              <xs:documentation>Dishwasher efficiency</xs:documentation>
            </xs:annotation>
          </xs:element>
          <xs:element name="DishwasherLER" minOccurs="0">
            <xs:annotation>
              <xs:documentation>Dishwasher electricity consumption, annually</xs:documentation>
            </xs:annotation>
            <xs:complexType>
              <xs:simpleContent>
                <xs:extension base="xs:integer">
                  <xs:attribute fixed="kWh/y" name="unit">
                  </xs:attribute>
                </xs:extension>
              </xs:simpleContent>
            </xs:complexType>
          </xs:element>
          <xs:element name="DryerFuel" minOccurs="0">
            <xs:annotation>
              <xs:documentation>Clothes dryer fuel type</xs:documentation>
            </xs:annotation>
            <xs:simpleType>
              <xs:restriction base="xs:string">
                <xs:enumeration value="Natural Gas"/>
                <xs:enumeration value="Propane"/>
                <xs:enumeration value="Electric"/>
              </xs:restriction>
            </xs:simpleType>
          </xs:element>
          <xs:element name="DryerCEF" type="xs:float" minOccurs="0">
            <xs:annotation>
              <xs:documentation>Clothes dryer CEF for dryers</xs:documentation>
            </xs:annotation>
          </xs:element>
          <xs:element name="WasherLER" minOccurs="0">
            <xs:annotation>
              <xs:documentation>Clothes washer LER, annually</xs:documentation>
            </xs:annotation>
            <xs:complexType>
              <xs:simpleContent>
                <xs:extension base="xs:integer">
                  <xs:attribute fixed="kWh/y" name="unit">
                  </xs:attribute>
                </xs:extension>
              </xs:simpleContent>
            </xs:complexType>
          </xs:element>
          <xs:element name="WasherCapacity" minOccurs="0">
            <xs:annotation>
              <xs:documentation>Clothes washer capacity</xs:documentation>
            </xs:annotation>
            <xs:complexType>
              <xs:simpleContent>
                <xs:extension base="xs:float">
                  <xs:attribute fixed="ft3" name="unit">
                  </xs:attribute>
                </xs:extension>
              </xs:simpleContent>
            </xs:complexType>
          </xs:element>
          <xs:element name="CeilingFanCFMWatts" minOccurs="0">
            <xs:annotation>
              <xs:documentation>Ceiling fan CFMs per watt</xs:documentation>
            </xs:annotation>
            <xs:complexType>
              <xs:simpleContent>
                <xs:extension base="xs:float">
                  <xs:attribute fixed="CFM/watt" name="unit">
                  </xs:attribute>
                </xs:extension>
              </xs:simpleContent>
            </xs:complexType>
          </xs:element>
          <xs:element name="InteriorTier1">
            <xs:annotation>
              <xs:documentation>Percent Tier 1 Lighting in the Interior</xs:documentation>
            </xs:annotation>
            <xs:complexType>
              <xs:simpleContent>
                <xs:extension base="xs:float">
                  <xs:attribute fixed="%" name="unit">
                  </xs:attribute>
                </xs:extension>
              </xs:simpleContent>
            </xs:complexType>
          </xs:element>
          <xs:element name="InteriorTier2">
            <xs:annotation>
              <xs:documentation>Percent Tier 2 Lighting in the Interior</xs:documentation>
            </xs:annotation>
            <xs:complexType>
              <xs:simpleContent>
                <xs:extension base="xs:float">
                  <xs:attribute fixed="%" name="unit">
                  </xs:attribute>
                </xs:extension>
              </xs:simpleContent>
            </xs:complexType>
          </xs:element>
          <xs:element name="ExteriorTier1">
            <xs:annotation>
              <xs:documentation>Percent Tier 1 Lighting in the Exterior</xs:documentation>
            </xs:annotation>
            <xs:complexType>
              <xs:simpleContent>
                <xs:extension base="xs:float">
                  <xs:attribute fixed="%" name="unit">
                  </xs:attribute>
                </xs:extension>
              </xs:simpleContent>
            </xs:complexType>
          </xs:element>
          <xs:element name="ExteriorTier2">
            <xs:annotation>
              <xs:documentation>Percent Tier 2 Lighting in the Exterior</xs:documentation>
            </xs:annotation>
            <xs:complexType>
              <xs:simpleContent>
                <xs:extension base="xs:float">
                  <xs:attribute fixed="%" name="unit">
                  </xs:attribute>
                </xs:extension>
              </xs:simpleContent>
            </xs:complexType>
          </xs:element>
          <xs:element name="GarageTier1" minOccurs="0">
            <xs:annotation>
              <xs:documentation>Percent Tier 1 Lighting in the Garage</xs:documentation>
            </xs:annotation>
            <xs:complexType>
              <xs:simpleContent>
                <xs:extension base="xs:float">
                  <xs:attribute fixed="%" name="unit">
                  </xs:attribute>
                </xs:extension>
              </xs:simpleContent>
            </xs:complexType>
          </xs:element>
          <xs:element name="GarageTier2" minOccurs="0">
            <xs:annotation>
              <xs:documentation>Percent Tier 2 Lighting in the Garage</xs:documentation>
            </xs:annotation>
            <xs:complexType>
              <xs:simpleContent>
                <xs:extension base="xs:float">
                  <xs:attribute fixed="%" name="unit">
                  </xs:attribute>
                </xs:extension>
              </xs:simpleContent>
            </xs:complexType>
          </xs:element>
        </xs:all>
      </xs:complexType>
    </xs:element>
    <xs:element name="Photovoltaics" minOccurs="0">
      <xs:complexType>
        <xs:all>
          <xs:element name="CollectorArea" minOccurs="0">
            <xs:annotation>
              <xs:documentation>Solar PV Collector Area</xs:documentation>
            </xs:annotation>
            <xs:complexType>
              <xs:simpleContent>
                <xs:extension base="xs:float">
                  <xs:attribute fixed="sq.ft." name="unit"/>
                </xs:extension>
              </xs:simpleContent>
            </xs:complexType>
          </xs:element>
          <xs:element name="CollectorPeakPower" minOccurs="0">
            <xs:annotation>
              <xs:documentation>Solar PV Collector Peak Power</xs:documentation>
            </xs:annotation>
            <xs:complexType>
              <xs:simpleContent>
                <xs:extension base="xs:float">
                  <xs:attribute fixed="kWdc" name="unit"/>
                </xs:extension>
              </xs:simpleContent>
            </xs:complexType>
          </xs:element>
          <xs:element name="CollectorTilt" minOccurs="0">
            <xs:annotation>
              <xs:documentation>Solar PV Collector Tilt</xs:documentation>
            </xs:annotation>
            <xs:complexType>
              <xs:simpleContent>
                <xs:extension base="xs:float">
                  <xs:attribute fixed="deg" name="unit"/>
                </xs:extension>
              </xs:simpleContent>
            </xs:complexType>
          </xs:element>
          <xs:element name="CollectorOrientation" minOccurs="0">
            <xs:annotation>
              <xs:documentation>Solar PV Collector Orientation</xs:documentation>
            </xs:annotation>
            <xs:simpleType>
              <xs:restriction base="xs:string">
                <xs:enumeration value="North"/>
                <xs:enumeration value="East"/>
                <xs:enumeration value="South"/>
                <xs:enumeration value="West"/>
                <xs:enumeration value="Northeast"/>
                <xs:enumeration value="Northwest"/>
                <xs:enumeration value="Southeast"/>
                <xs:enumeration value="Southwest"/>
                <xs:enumeration value="Horizontal"/>
              </xs:restriction>
            </xs:simpleType>
          </xs:element>
          <xs:element name="InverterEfficiency" type="xs:float" minOccurs="0">
            <xs:annotation>
              <xs:documentation>Solar PV Inverter Efficiency</xs:documentation>
            </xs:annotation>
          </xs:element>
        </xs:all>
      </xs:complexType>
    </xs:element>
    <xs:element name="AddedMass" minOccurs="0">
      <xs:complexType>
        <xs:all>
          <xs:element ref="Area" minOccurs="0">
            <xs:annotation>
              <xs:documentation>Interior mass area</xs:documentation>
            </xs:annotation>
          </xs:element>
          <xs:element name="MassType" minOccurs="0">
            <xs:annotation>
              <xs:documentation>Interior mass type</xs:documentation>
            </xs:annotation>
            <xs:simpleType>
              <xs:restriction base="xs:string">
                <xs:enumeration value="Concrete"/>
                <xs:enumeration value="Brick_Tile"/>
                <xs:enumeration value="Adobe"/>
                <xs:enumeration value="Rock_Stone"/>
                <xs:enumeration value="Water"/>
              </xs:restriction>
            </xs:simpleType>
          </xs:element>
          <xs:element name="MassThickness" minOccurs="0">
            <xs:annotation>
              <xs:documentation>Interior mass thickness</xs:documentation>
            </xs:annotation>
            <xs:complexType>
              <xs:simpleContent>
                <xs:extension base="xs:float">
                  <xs:attribute fixed="in." name="unit"/>
                </xs:extension>
              </xs:simpleContent>
            </xs:complexType>
          </xs:element>
        </xs:all>
      </xs:complexType>
    </xs:element>
  </xs:all>
</xs:group>
Schema location file:/Users/ryanschmied/Downloads/ResXSDv3.1.07.xsd
Element Group RaterGroup
Namespace No namespace
Diagram
DiagramResXSDv3_1_07_xsd.tmp#RaterIDResXSDv3_1_07_xsd.tmp#RatingCompanyResXSDv3_1_07_xsd.tmp#RaterNameResXSDv3_1_07_xsd.tmp#RaterPhoneResXSDv3_1_07_xsd.tmp#RaterEmail
Used by
Element Project
Model
Children RaterEmail, RaterID, RaterName, RaterPhone, RatingCompany
Source
<xs:group name="RaterGroup">
  <xs:all>
    <xs:element ref="RaterID">
    </xs:element>
    <xs:element ref="RatingCompany">
    </xs:element>
    <xs:element ref="RaterName">
    </xs:element>
    <xs:element ref="RaterPhone">
    </xs:element>
    <xs:element ref="RaterEmail" minOccurs="0"/>
  </xs:all>
</xs:group>
Schema location file:/Users/ryanschmied/Downloads/ResXSDv3.1.07.xsd
Element Group AnnualEnergyCostComplianceGroup
Namespace No namespace
Diagram
DiagramResXSDv3_1_07_xsd.tmp#AnnualEnergyCostComplianceGroup_IECCAnnualEnergyCostResXSDv3_1_07_xsd.tmp#AnnualEnergyCostComplianceGroup_HomeAnnualEnergyCostResXSDv3_1_07_xsd.tmp#AnnualEnergyCostComplianceGroup_IECCCostHeatingResXSDv3_1_07_xsd.tmp#AnnualEnergyCostComplianceGroup_IECCCostCoolingResXSDv3_1_07_xsd.tmp#AnnualEnergyCostComplianceGroup_IECCCostHotWaterResXSDv3_1_07_xsd.tmp#AnnualEnergyCostComplianceGroup_DesignedCostHeatingResXSDv3_1_07_xsd.tmp#AnnualEnergyCostComplianceGroup_DesignedCostCoolingResXSDv3_1_07_xsd.tmp#AnnualEnergyCostComplianceGroup_DesignedCostHotWaterResXSDv3_1_07_xsd.tmp#PriceElectricityResXSDv3_1_07_xsd.tmp#PriceGas
Used by
Model
Children DesignedCostCooling, DesignedCostHeating, DesignedCostHotWater, HomeAnnualEnergyCost, IECCAnnualEnergyCost, IECCCostCooling, IECCCostHeating, IECCCostHotWater, PriceElectricity, PriceGas
Source
<xs:group name="AnnualEnergyCostComplianceGroup">
  <xs:all>
    <xs:element name="IECCAnnualEnergyCost">
      <xs:annotation>
        <xs:documentation>IECC Standard Reference Design Annual Energy Cost</xs:documentation>
      </xs:annotation>
      <xs:complexType>
        <xs:simpleContent>
          <xs:extension base="xs:float">
            <xs:attribute fixed="$/y" name="unit"/>
          </xs:extension>
        </xs:simpleContent>
      </xs:complexType>
    </xs:element>
    <xs:element name="HomeAnnualEnergyCost">
      <xs:annotation>
        <xs:documentation>This home Annual Energy Cost</xs:documentation>
      </xs:annotation>
      <xs:complexType>
        <xs:simpleContent>
          <xs:extension base="xs:float">
            <xs:attribute fixed="$/y" name="unit"/>
          </xs:extension>
        </xs:simpleContent>
      </xs:complexType>
    </xs:element>
    <xs:element name="IECCCostHeating">
      <xs:annotation>
        <xs:documentation>IECC Annual Energy Cost by End Use Heating</xs:documentation>
      </xs:annotation>
      <xs:complexType>
        <xs:simpleContent>
          <xs:extension base="xs:float">
            <xs:attribute fixed="$/y" name="unit"/>
          </xs:extension>
        </xs:simpleContent>
      </xs:complexType>
    </xs:element>
    <xs:element name="IECCCostCooling">
      <xs:annotation>
        <xs:documentation>IECC Annual Energy Cost by End Use Cooling</xs:documentation>
      </xs:annotation>
      <xs:complexType>
        <xs:simpleContent>
          <xs:extension base="xs:float">
            <xs:attribute fixed="$/y" name="unit"/>
          </xs:extension>
        </xs:simpleContent>
      </xs:complexType>
    </xs:element>
    <xs:element name="IECCCostHotWater">
      <xs:annotation>
        <xs:documentation>IECC Annual Energy Cost by End Use Water heating</xs:documentation>
      </xs:annotation>
      <xs:complexType>
        <xs:simpleContent>
          <xs:extension base="xs:float">
            <xs:attribute fixed="$/y" name="unit"/>
          </xs:extension>
        </xs:simpleContent>
      </xs:complexType>
    </xs:element>
    <xs:element name="DesignedCostHeating">
      <xs:annotation>
        <xs:documentation>As Designed Annual Energy Cost by End Use Heating</xs:documentation>
      </xs:annotation>
      <xs:complexType>
        <xs:simpleContent>
          <xs:extension base="xs:float">
            <xs:attribute fixed="$/y" name="unit"/>
          </xs:extension>
        </xs:simpleContent>
      </xs:complexType>
    </xs:element>
    <xs:element name="DesignedCostCooling">
      <xs:annotation>
        <xs:documentation>As Designed Annual Energy Cost by End Use Cooling</xs:documentation>
      </xs:annotation>
      <xs:complexType>
        <xs:simpleContent>
          <xs:extension base="xs:float">
            <xs:attribute fixed="$/y" name="unit"/>
          </xs:extension>
        </xs:simpleContent>
      </xs:complexType>
    </xs:element>
    <xs:element name="DesignedCostHotWater">
      <xs:annotation>
        <xs:documentation>As Designed Annual Energy Cost by End Use Water heating</xs:documentation>
      </xs:annotation>
      <xs:complexType>
        <xs:simpleContent>
          <xs:extension base="xs:float">
            <xs:attribute fixed="$/y" name="unit"/>
          </xs:extension>
        </xs:simpleContent>
      </xs:complexType>
    </xs:element>
    <xs:element ref="PriceElectricity"/>
    <xs:element ref="PriceGas"/>
  </xs:all>
</xs:group>
Schema location file:/Users/ryanschmied/Downloads/ResXSDv3.1.07.xsd
Element Group AnnualSourceEnergyUseComplianceGroup
Namespace No namespace
Diagram
DiagramResXSDv3_1_07_xsd.tmp#AnnualSourceEnergyUseComplianceGroup_IECCSourceEnergyUseResXSDv3_1_07_xsd.tmp#AnnualSourceEnergyUseComplianceGroup_HomeSourceEnergyUseResXSDv3_1_07_xsd.tmp#AnnualSourceEnergyUseComplianceGroup_IECCSourceEnergyUseHeatingResXSDv3_1_07_xsd.tmp#AnnualSourceEnergyUseComplianceGroup_IECCSourceEnergyUseCoolingResXSDv3_1_07_xsd.tmp#AnnualSourceEnergyUseComplianceGroup_IECCSourceEnergyUseHotWaterResXSDv3_1_07_xsd.tmp#AnnualSourceEnergyUseComplianceGroup_DesignedSourceEnergyUseHeatingResXSDv3_1_07_xsd.tmp#AnnualSourceEnergyUseComplianceGroup_DesignedSourceEnergyUseCoolingResXSDv3_1_07_xsd.tmp#AnnualSourceEnergyUseComplianceGroup_DesignedSourceEnergyUseHotWater
Used by
Model
Children DesignedSourceEnergyUseCooling, DesignedSourceEnergyUseHeating, DesignedSourceEnergyUseHotWater, HomeSourceEnergyUse, IECCSourceEnergyUse, IECCSourceEnergyUseCooling, IECCSourceEnergyUseHeating, IECCSourceEnergyUseHotWater
Source
<xs:group name="AnnualSourceEnergyUseComplianceGroup">
  <xs:all>
    <xs:element name="IECCSourceEnergyUse">
      <xs:annotation>
        <xs:documentation>IECC Standard Reference Design Source Energy Use in kBtu per year.</xs:documentation>
      </xs:annotation>
      <xs:complexType>
        <xs:simpleContent>
          <xs:extension base="xs:float">
            <xs:attribute fixed="kBtu/y" name="unit"/>
          </xs:extension>
        </xs:simpleContent>
      </xs:complexType>
    </xs:element>
    <xs:element name="HomeSourceEnergyUse">
      <xs:annotation>
        <xs:documentation>This home Source Energy Use in kBtu per year.</xs:documentation>
      </xs:annotation>
      <xs:complexType>
        <xs:simpleContent>
          <xs:extension base="xs:float">
            <xs:attribute fixed="kBtu/y" name="unit"/>
          </xs:extension>
        </xs:simpleContent>
      </xs:complexType>
    </xs:element>
    <xs:element name="IECCSourceEnergyUseHeating">
      <xs:annotation>
        <xs:documentation>IECC Annual Source Energy Use by End Use Heating</xs:documentation>
      </xs:annotation>
      <xs:complexType>
        <xs:simpleContent>
          <xs:extension base="xs:float">
            <xs:attribute fixed="kBtu/y" name="unit"/>
          </xs:extension>
        </xs:simpleContent>
      </xs:complexType>
    </xs:element>
    <xs:element name="IECCSourceEnergyUseCooling">
      <xs:annotation>
        <xs:documentation>IECC Annual Source Energy Use by End Use Cooling</xs:documentation>
      </xs:annotation>
      <xs:complexType>
        <xs:simpleContent>
          <xs:extension base="xs:float">
            <xs:attribute fixed="kBtu/y" name="unit"/>
          </xs:extension>
        </xs:simpleContent>
      </xs:complexType>
    </xs:element>
    <xs:element name="IECCSourceEnergyUseHotWater">
      <xs:annotation>
        <xs:documentation>IECC Annual Source Energy Use by End Use Water heating</xs:documentation>
      </xs:annotation>
      <xs:complexType>
        <xs:simpleContent>
          <xs:extension base="xs:float">
            <xs:attribute fixed="kBtu/y" name="unit"/>
          </xs:extension>
        </xs:simpleContent>
      </xs:complexType>
    </xs:element>
    <xs:element name="DesignedSourceEnergyUseHeating">
      <xs:annotation>
        <xs:documentation>As Designed Annual Source Energy Use by End Use Heating</xs:documentation>
      </xs:annotation>
      <xs:complexType>
        <xs:simpleContent>
          <xs:extension base="xs:float">
            <xs:attribute fixed="kBtu/y" name="unit"/>
          </xs:extension>
        </xs:simpleContent>
      </xs:complexType>
    </xs:element>
    <xs:element name="DesignedSourceEnergyUseCooling">
      <xs:annotation>
        <xs:documentation>As Designed Annual Source Energy Use by End Use Cooling</xs:documentation>
      </xs:annotation>
      <xs:complexType>
        <xs:simpleContent>
          <xs:extension base="xs:float">
            <xs:attribute fixed="kBtu/y" name="unit"/>
          </xs:extension>
        </xs:simpleContent>
      </xs:complexType>
    </xs:element>
    <xs:element name="DesignedSourceEnergyUseHotWater">
      <xs:annotation>
        <xs:documentation>As Designed Annual Source Energy Use by End Use Water heating</xs:documentation>
      </xs:annotation>
      <xs:complexType>
        <xs:simpleContent>
          <xs:extension base="xs:float">
            <xs:attribute fixed="kBtu/y" name="unit"/>
          </xs:extension>
        </xs:simpleContent>
      </xs:complexType>
    </xs:element>
  </xs:all>
</xs:group>
Schema location file:/Users/ryanschmied/Downloads/ResXSDv3.1.07.xsd
Element Group KeyBuildingDesignGroup
Namespace No namespace
Diagram
DiagramResXSDv3_1_07_xsd.tmp#CeilingUnderVenAtticRValueResXSDv3_1_07_xsd.tmp#SealAtticAssemblyRValueResXSDv3_1_07_xsd.tmp#AboveGradeWallsRValueResXSDv3_1_07_xsd.tmp#BasementInteriorWallRValueResXSDv3_1_07_xsd.tmp#BasementExteriorWallRValueResXSDv3_1_07_xsd.tmp#CrawlspaceWallRValueResXSDv3_1_07_xsd.tmp#ExposedFloorRValueResXSDv3_1_07_xsd.tmp#SlabEdgeRValueResXSDv3_1_07_xsd.tmp#UnderSlabRValueResXSDv3_1_07_xsd.tmp#DuctInsulationRValueResXSDv3_1_07_xsd.tmp#EnvelopeLeakageRateResXSDv3_1_07_xsd.tmp#WindowUoResXSDv3_1_07_xsd.tmp#WindowSHGCResXSDv3_1_07_xsd.tmp#HVACHeatingSystemsResXSDv3_1_07_xsd.tmp#HVACCoolingSystemsResXSDv3_1_07_xsd.tmp#HotWaterSystems
Used by
Model
Children AboveGradeWallsRValue, BasementExteriorWallRValue, BasementInteriorWallRValue, CeilingUnderVenAtticRValue, CrawlspaceWallRValue, DuctInsulationRValue, EnvelopeLeakageRate, ExposedFloorRValue, HVACCoolingSystems, HVACHeatingSystems, HotWaterSystems, SealAtticAssemblyRValue, SlabEdgeRValue, UnderSlabRValue, WindowSHGC, WindowUo
Source
<xs:group name="KeyBuildingDesignGroup">
  <xs:all>
    <xs:element ref="CeilingUnderVenAtticRValue"/>
    <xs:element ref="SealAtticAssemblyRValue"/>
    <xs:element ref="AboveGradeWallsRValue"/>
    <xs:element ref="BasementInteriorWallRValue"/>
    <xs:element ref="BasementExteriorWallRValue"/>
    <xs:element ref="CrawlspaceWallRValue"/>
    <xs:element ref="ExposedFloorRValue"/>
    <xs:element ref="SlabEdgeRValue"/>
    <xs:element ref="UnderSlabRValue"/>
    <xs:element ref="DuctInsulationRValue"/>
    <xs:element ref="EnvelopeLeakageRate"/>
    <xs:element ref="WindowUo"/>
    <xs:element ref="WindowSHGC"/>
    <xs:element ref="HVACHeatingSystems"/>
    <xs:element ref="HVACCoolingSystems"/>
    <xs:element ref="HotWaterSystems"/>
  </xs:all>
</xs:group>
Schema location file:/Users/ryanschmied/Downloads/ResXSDv3.1.07.xsd
Element Group ProjectInfoGroup
Namespace No namespace
Diagram
DiagramResXSDv3_1_07_xsd.tmp#LotNumberResXSDv3_1_07_xsd.tmp#CodeAnalystResXSDv3_1_07_xsd.tmp#StatusResXSDv3_1_07_xsd.tmp#HomeTypeIDResXSDv3_1_07_xsd.tmp#ConditionedAreaResXSDv3_1_07_xsd.tmp#ConditionedVolumeResXSDv3_1_07_xsd.tmp#NumberBedroomsResXSDv3_1_07_xsd.tmp#SoftwareResXSDv3_1_07_xsd.tmp#SoftwareVersionResXSDv3_1_07_xsd.tmp#StoriesAboveGradeResXSDv3_1_07_xsd.tmp#Orientation
Used by
Model
Children CodeAnalyst, ConditionedArea, ConditionedVolume, HomeTypeID, LotNumber, NumberBedrooms, Orientation, Software, SoftwareVersion, Status, StoriesAboveGrade
Source
<xs:group name="ProjectInfoGroup">
  <xs:all>
    <xs:element ref="LotNumber"/>
    <xs:element ref="CodeAnalyst"/>
    <xs:element ref="Status"/>
    <xs:element ref="HomeTypeID"/>
    <xs:element ref="ConditionedArea"/>
    <xs:element ref="ConditionedVolume"/>
    <xs:element ref="NumberBedrooms"/>
    <xs:element ref="Software"/>
    <xs:element ref="SoftwareVersion"/>
    <xs:element ref="StoriesAboveGrade"/>
    <xs:element ref="Orientation"/>
  </xs:all>
</xs:group>
Schema location file:/Users/ryanschmied/Downloads/ResXSDv3.1.07.xsd
Element Group IECC2009PermitChecklistGroup
Namespace No namespace
Diagram
DiagramResXSDv3_1_07_xsd.tmp#IECC2009PermitChecklistGroup_Section401_3ResXSDv3_1_07_xsd.tmp#IECC2009PermitChecklistGroup_Section402_4_1ResXSDv3_1_07_xsd.tmp#IECC2009PermitChecklistGroup_Section402_4_2_1ResXSDv3_1_07_xsd.tmp#IECC2009PermitChecklistGroup_Section402_4_2_2ResXSDv3_1_07_xsd.tmp#IECC2009PermitChecklistGroup_Section402_4_3ResXSDv3_1_07_xsd.tmp#IECC2009PermitChecklistGroup_Section402_4_4ResXSDv3_1_07_xsd.tmp#IECC2009PermitChecklistGroup_Section402_4_5ResXSDv3_1_07_xsd.tmp#IECC2009PermitChecklistGroup_Section402_5ResXSDv3_1_07_xsd.tmp#IECC2009PermitChecklistGroup_Section403_1ResXSDv3_1_07_xsd.tmp#IECC2009PermitChecklistGroup_Section403_1_1ResXSDv3_1_07_xsd.tmp#IECC2009PermitChecklistGroup_Section403_1_2ResXSDv3_1_07_xsd.tmp#IECC2009PermitChecklistGroup_Section403_2_2aResXSDv3_1_07_xsd.tmp#IECC2009PermitChecklistGroup_Section403_2_2bResXSDv3_1_07_xsd.tmp#IECC2009PermitChecklistGroup_Section403_2_3ResXSDv3_1_07_xsd.tmp#IECC2009PermitChecklistGroup_Section403_3ResXSDv3_1_07_xsd.tmp#IECC2009PermitChecklistGroup_Section403_4ResXSDv3_1_07_xsd.tmp#IECC2009PermitChecklistGroup_Section403_5ResXSDv3_1_07_xsd.tmp#IECC2009PermitChecklistGroup_Section403_6ResXSDv3_1_07_xsd.tmp#IECC2009PermitChecklistGroup_Section403_7ResXSDv3_1_07_xsd.tmp#IECC2009PermitChecklistGroup_Section403_8ResXSDv3_1_07_xsd.tmp#IECC2009PermitChecklistGroup_Section403_9ResXSDv3_1_07_xsd.tmp#IECC2009PermitChecklistGroup_SectionR405_2
Used by
Model
Children Section401_3, Section402_4_1, Section402_4_2_1, Section402_4_2_2, Section402_4_3, Section402_4_4, Section402_4_5, Section402_5, Section403_1, Section403_1_1, Section403_1_2, Section403_2_2a, Section403_2_2b, Section403_2_3, Section403_3, Section403_4, Section403_5, Section403_6, Section403_7, Section403_8, Section403_9, SectionR405_2
Source
<xs:group name="IECC2009PermitChecklistGroup">
  <xs:all>
    <xs:element name="Section401_3" type="PermitBasicChecklistResultType">
      <xs:annotation>
        <xs:documentation>Certificate. Permanent certificate posted on/near electrical panel with energy values</xs:documentation>
      </xs:annotation>
    </xs:element>
    <xs:element name="Section402_4_1" type="PermitBasicChecklistResultType">
      <xs:annotation>
        <xs:documentation>Building thermal envelope. The building thermal envelope shall be durably sealed to limit infiltration.</xs:documentation>
      </xs:annotation>
    </xs:element>
    <xs:element name="Section402_4_2_1" type="PermitSection402_4_2_1Type">
      <xs:annotation>
        <xs:documentation>Testing option. Building envelope tightness and insulation installation shall be considered acceptable when tested air leakage is less seven (7) air changes per hour at 50 Pa.</xs:documentation>
      </xs:annotation>
    </xs:element>
    <xs:element name="Section402_4_2_2" type="PermitBasicChecklistResultType">
      <xs:annotation>
        <xs:documentation>Visual inspection option. Building envelope tightness and insulation installation shall be considered acceptable when the items listed in Table 402.4.2, applicable to the method of construction, are field verified.</xs:documentation>
      </xs:annotation>
    </xs:element>
    <xs:element name="Section402_4_3" type="PermitChecklistResultType">
      <xs:annotation>
        <xs:documentation>Fireplaces. Wood-burning must have tight flue damper, outdoor combustion air</xs:documentation>
      </xs:annotation>
    </xs:element>
    <xs:element name="Section402_4_4" type="PermitBasicChecklistResultType">
      <xs:annotation>
        <xs:documentation>Fenestration air leakage. Windows, sliding glass doors, skylights (on label). Swinging doors:</xs:documentation>
      </xs:annotation>
    </xs:element>
    <xs:element name="Section402_4_5" type="PermitChecklistResultType">
      <xs:annotation>
        <xs:documentation>Recessed lighting. IC-rated and air tight when in thermal envelope</xs:documentation>
      </xs:annotation>
    </xs:element>
    <xs:element name="Section402_5">
      <xs:annotation>
        <xs:documentation>Maximum fenestration UFactor and SHGC. Area-weighted avg. maximum fenestration UFactor and SHGC do not exceed limits in Section 402.5.</xs:documentation>
      </xs:annotation>
      <xs:complexType>
        <xs:all>
          <xs:element ref="MaxAreaWeightedUFactor" minOccurs="0"/>
          <xs:element ref="MaxAreaWeightedSHGC" minOccurs="0"/>
          <xs:element name="Section402_5Result" type="ChecklistResultType"/>
        </xs:all>
      </xs:complexType>
    </xs:element>
    <xs:element name="Section403_1" type="PermitBasicChecklistResultType">
      <xs:annotation>
        <xs:documentation>Controls. Not less than one thermostat for each separate heating and cooling system</xs:documentation>
      </xs:annotation>
    </xs:element>
    <xs:element name="Section403_1_1" type="PermitChecklistResultType">
      <xs:annotation>
        <xs:documentation>Programmable thermostat. Required when primary heating system is a forced air furnace.</xs:documentation>
      </xs:annotation>
    </xs:element>
    <xs:element name="Section403_1_2" type="PermitChecklistResultType">
      <xs:annotation>
        <xs:documentation>Heat pump supplementary heat. Shall not operate, except during defrost, when the heat pump compressor can meet the heating load</xs:documentation>
      </xs:annotation>
    </xs:element>
    <xs:element name="Section403_2_2a" type="PermitChecklistResultType">
      <xs:annotation>
        <xs:documentation>Duct sealing. All ducts, air handlers, filter boxes and building cavities used as ducts shall be sealed. Joints and seams shall comply with Section M1601.4.1 of the International Residential Code.</xs:documentation>
      </xs:annotation>
    </xs:element>
    <xs:element name="Section403_2_2b" type="Section403_2_2bType">
      <xs:annotation>
        <xs:documentation>Duct testing. Required if air handler or any duct is outside of conditioned space and provide test results. Test to be done at rough-in or post-construction.</xs:documentation>
      </xs:annotation>
    </xs:element>
    <xs:element name="Section403_2_3" type="BasicChecklistResultType">
      <xs:annotation>
        <xs:documentation>Building cavities. Framing cavities shall not be used as supply ducts.</xs:documentation>
      </xs:annotation>
    </xs:element>
    <xs:element name="Section403_3" type="PermitChecklistResultType">
      <xs:annotation>
        <xs:documentation>Mechanical system piping insulation. Mechanical system piping shall be insulated</xs:documentation>
      </xs:annotation>
    </xs:element>
    <xs:element name="Section403_4" type="PermitChecklistResultType">
      <xs:annotation>
        <xs:documentation>Circulating hot water systems. All circulating hot water piping shall be insulated to at least R-2. Systems shall have automatic or readily accessible manual switch to turn off pump when not in use.</xs:documentation>
      </xs:annotation>
    </xs:element>
    <xs:element name="Section403_5" type="PermitChecklistResultType">
      <xs:annotation>
        <xs:documentation>Mechanical ventilation. Outdoor air intakes and exhaust shall have automatic or gravity dampers that close when system is not operating.</xs:documentation>
      </xs:annotation>
    </xs:element>
    <xs:element name="Section403_6" type="BasicChecklistResultType">
      <xs:annotation>
        <xs:documentation>Equipment sizing. Heating and cooling equipment sized in accordance with M1401.3 of the International Residential Code.</xs:documentation>
      </xs:annotation>
    </xs:element>
    <xs:element name="Section403_7" type="PermitChecklistResultType">
      <xs:annotation>
        <xs:documentation>Systems serving multiple dwelling units. Shall comply with 503 and 504 in lieu of 403.</xs:documentation>
      </xs:annotation>
    </xs:element>
    <xs:element name="Section403_8" type="PermitChecklistResultType">
      <xs:annotation>
        <xs:documentation>Snow melt system controls. Shall include automatic controls capable of shutting off the system when pavement temperature is ≥ 50°F; and auto or manual controls that will allow shutoff when outdoor temperature is ≥ 40°F</xs:documentation>
      </xs:annotation>
    </xs:element>
    <xs:element name="Section403_9" type="PermitChecklistResultType">
      <xs:annotation>
        <xs:documentation>Pools. Heaters, time switches and covers shall comply with this section</xs:documentation>
      </xs:annotation>
    </xs:element>
    <xs:element name="SectionR405_2" type="PermitChecklistResultType">
      <xs:annotation>
        <xs:documentation>Mandatory requirements. All supply and return ducts not completely inside the thermal envelope shall be insulated to a minimum of R-6.</xs:documentation>
      </xs:annotation>
    </xs:element>
  </xs:all>
</xs:group>
Schema location file:/Users/ryanschmied/Downloads/ResXSDv3.1.07.xsd
Element Group IECC2009CertificateChecklistGroup
Namespace No namespace
Diagram
DiagramResXSDv3_1_07_xsd.tmp#IECC2009CertificateChecklistGroup_Section401_3ResXSDv3_1_07_xsd.tmp#IECC2009CertificateChecklistGroup_Section402_4_1ResXSDv3_1_07_xsd.tmp#IECC2009CertificateChecklistGroup_Section402_4_2_1ResXSDv3_1_07_xsd.tmp#IECC2009CertificateChecklistGroup_Section402_4_2_2ResXSDv3_1_07_xsd.tmp#IECC2009CertificateChecklistGroup_Section402_4_3ResXSDv3_1_07_xsd.tmp#IECC2009CertificateChecklistGroup_Section402_4_4ResXSDv3_1_07_xsd.tmp#IECC2009CertificateChecklistGroup_Section402_4_5ResXSDv3_1_07_xsd.tmp#IECC2009CertificateChecklistGroup_Section402_5ResXSDv3_1_07_xsd.tmp#IECC2009CertificateChecklistGroup_Section403_1ResXSDv3_1_07_xsd.tmp#IECC2009CertificateChecklistGroup_Section403_1_1ResXSDv3_1_07_xsd.tmp#IECC2009CertificateChecklistGroup_Section403_1_2ResXSDv3_1_07_xsd.tmp#IECC2009CertificateChecklistGroup_Section403_2_2aResXSDv3_1_07_xsd.tmp#IECC2009CertificateChecklistGroup_Section403_2_2bResXSDv3_1_07_xsd.tmp#IECC2009CertificateChecklistGroup_Section403_2_3ResXSDv3_1_07_xsd.tmp#IECC2009CertificateChecklistGroup_Section403_3ResXSDv3_1_07_xsd.tmp#IECC2009CertificateChecklistGroup_Section403_4ResXSDv3_1_07_xsd.tmp#IECC2009CertificateChecklistGroup_Section403_5ResXSDv3_1_07_xsd.tmp#IECC2009CertificateChecklistGroup_Section403_6ResXSDv3_1_07_xsd.tmp#IECC2009CertificateChecklistGroup_Section403_7ResXSDv3_1_07_xsd.tmp#IECC2009CertificateChecklistGroup_Section403_8ResXSDv3_1_07_xsd.tmp#IECC2009CertificateChecklistGroup_Section403_9ResXSDv3_1_07_xsd.tmp#IECC2009CertificateChecklistGroup_SectionR405_2
Used by
Model
Children Section401_3, Section402_4_1, Section402_4_2_1, Section402_4_2_2, Section402_4_3, Section402_4_4, Section402_4_5, Section402_5, Section403_1, Section403_1_1, Section403_1_2, Section403_2_2a, Section403_2_2b, Section403_2_3, Section403_3, Section403_4, Section403_5, Section403_6, Section403_7, Section403_8, Section403_9, SectionR405_2
Source
<xs:group name="IECC2009CertificateChecklistGroup">
  <xs:all>
    <xs:element name="Section401_3" type="BasicChecklistResultType">
      <xs:annotation>
        <xs:documentation>Certificate. Permanent certificate posted on/near electrical panel with energy values</xs:documentation>
      </xs:annotation>
    </xs:element>
    <xs:element name="Section402_4_1" type="BasicChecklistResultType">
      <xs:annotation>
        <xs:documentation>Building thermal envelope. The building thermal envelope shall be durably sealed to limit infiltration.</xs:documentation>
      </xs:annotation>
    </xs:element>
    <xs:element name="Section402_4_2_1" type="Section402_4_2_1Type">
      <xs:annotation>
        <xs:documentation>Testing option. Building envelope tightness and insulation installation shall be considered acceptable when tested air leakage is less seven (7) air changes per hour at 50 Pa.</xs:documentation>
      </xs:annotation>
    </xs:element>
    <xs:element name="Section402_4_2_2" type="Section402_4_2_2Type">
      <xs:annotation>
        <xs:documentation>Visual inspection option. Building envelope tightness and insulation installation shall be considered acceptable when the items listed in Table 402.4.2, applicable to the method of construction, are field verified.</xs:documentation>
      </xs:annotation>
    </xs:element>
    <xs:element name="Section402_4_3" type="ChecklistResultType">
      <xs:annotation>
        <xs:documentation>Fireplaces. Wood-burning must have tight flue damper, outdoor combustion air</xs:documentation>
      </xs:annotation>
    </xs:element>
    <xs:element name="Section402_4_4" type="BasicChecklistResultType">
      <xs:annotation>
        <xs:documentation>Fenestration air leakage. Windows, sliding glass doors, skylights (on label). Swinging doors:</xs:documentation>
      </xs:annotation>
    </xs:element>
    <xs:element name="Section402_4_5" type="ChecklistResultType">
      <xs:annotation>
        <xs:documentation>Recessed lighting. IC-rated and air tight when in thermal envelope</xs:documentation>
      </xs:annotation>
    </xs:element>
    <xs:element name="Section402_5">
      <xs:annotation>
        <xs:documentation>Maximum fenestration UFactor and SHGC. Area-weighted avg. maximum fenestration UFactor and SHGC do not exceed limits in Section 402.5.</xs:documentation>
      </xs:annotation>
      <xs:complexType>
        <xs:all>
          <xs:element ref="MaxAreaWeightedUFactor" minOccurs="0"/>
          <xs:element ref="MaxAreaWeightedSHGC" minOccurs="0"/>
          <xs:element name="Section402_5Result" type="BasicChecklistResultType"/>
        </xs:all>
      </xs:complexType>
    </xs:element>
    <xs:element name="Section403_1" type="BasicChecklistResultType">
      <xs:annotation>
        <xs:documentation>Controls. Not less than one thermostat for each separate heating and cooling system</xs:documentation>
      </xs:annotation>
    </xs:element>
    <xs:element name="Section403_1_1" type="BasicChecklistResultType">
      <xs:annotation>
        <xs:documentation>Programmable thermostat. Required when primary heating system is a forced air furnace.</xs:documentation>
      </xs:annotation>
    </xs:element>
    <xs:element name="Section403_1_2" type="ChecklistResultType">
      <xs:annotation>
        <xs:documentation>Heat pump supplementary heat. Shall not operate, except during defrost, when the heat pump compressor can meet the heating load</xs:documentation>
      </xs:annotation>
    </xs:element>
    <xs:element name="Section403_2_2a" type="ChecklistResultType">
      <xs:annotation>
        <xs:documentation>Duct sealing. All ducts, air handlers, filter boxes and building cavities used as ducts shall be sealed. Joints and seams shall comply with Section M1601.4.1 of the International Residential Code.</xs:documentation>
      </xs:annotation>
    </xs:element>
    <xs:element name="Section403_2_2b" type="Section403_2_2bType">
      <xs:annotation>
        <xs:documentation>Duct testing. Required if air handler or any duct is outside of conditioned space and provide test results. Test to be done at rough-in or post-construction.</xs:documentation>
      </xs:annotation>
    </xs:element>
    <xs:element name="Section403_2_3" type="BasicChecklistResultType">
      <xs:annotation>
        <xs:documentation>Building cavities. Framing cavities shall not be used as supply ducts.</xs:documentation>
      </xs:annotation>
    </xs:element>
    <xs:element name="Section403_3" type="BasicChecklistResultType">
      <xs:annotation>
        <xs:documentation>Mechanical system piping insulation. Mechanical system piping shall be insulated</xs:documentation>
      </xs:annotation>
    </xs:element>
    <xs:element name="Section403_4" type="ChecklistResultType">
      <xs:annotation>
        <xs:documentation>Circulating hot water systems. All circulating hot water piping shall be insulated to at least R-2. Systems shall have automatic or readily accessible manual switch to turn off pump when not in use.</xs:documentation>
      </xs:annotation>
    </xs:element>
    <xs:element name="Section403_5" type="ChecklistResultType">
      <xs:annotation>
        <xs:documentation>Mechanical ventilation. Outdoor air intakes and exhaust shall have automatic or gravity dampers that close when system is not operating.</xs:documentation>
      </xs:annotation>
    </xs:element>
    <xs:element name="Section403_6" type="BasicChecklistResultType">
      <xs:annotation>
        <xs:documentation>Equipment sizing. Heating and cooling equipment sized in accordance with M1401.3 of the International Residential Code.</xs:documentation>
      </xs:annotation>
    </xs:element>
    <xs:element name="Section403_7" type="ChecklistResultType">
      <xs:annotation>
        <xs:documentation>Systems serving multiple dwelling units. Shall comply with 503 and 504 in lieu of 403.</xs:documentation>
      </xs:annotation>
    </xs:element>
    <xs:element name="Section403_8" type="ChecklistResultType">
      <xs:annotation>
        <xs:documentation>Snow melt system controls. Shall include automatic controls capable of shutting off the system when pavement temperature is ≥ 50°F; and auto or manual controls that will allow shutoff when outdoor temperature is ≥ 40°F</xs:documentation>
      </xs:annotation>
    </xs:element>
    <xs:element name="Section403_9" type="ChecklistResultType">
      <xs:annotation>
        <xs:documentation>Pools. Heaters, time switches and covers shall comply with this section</xs:documentation>
      </xs:annotation>
    </xs:element>
    <xs:element name="SectionR405_2" type="ChecklistResultType">
      <xs:annotation>
        <xs:documentation>Mandatory requirements. All supply and return ducts not completely inside the thermal envelope shall be insulated to a minimum of R-6.</xs:documentation>
      </xs:annotation>
    </xs:element>
  </xs:all>
</xs:group>
Schema location file:/Users/ryanschmied/Downloads/ResXSDv3.1.07.xsd
Element Group AnnualEnergyCostComplianceGroup2018
Namespace No namespace
Diagram
DiagramResXSDv3_1_07_xsd.tmp#AnnualEnergyCostComplianceGroup_IECCAnnualEnergyCostResXSDv3_1_07_xsd.tmp#AnnualEnergyCostComplianceGroup_HomeAnnualEnergyCostResXSDv3_1_07_xsd.tmp#AnnualEnergyCostComplianceGroup_IECCCostHeatingResXSDv3_1_07_xsd.tmp#AnnualEnergyCostComplianceGroup_IECCCostCoolingResXSDv3_1_07_xsd.tmp#AnnualEnergyCostComplianceGroup_IECCCostHotWaterResXSDv3_1_07_xsd.tmp#AnnualEnergyCostComplianceGroup_DesignedCostHeatingResXSDv3_1_07_xsd.tmp#AnnualEnergyCostComplianceGroup_DesignedCostCoolingResXSDv3_1_07_xsd.tmp#AnnualEnergyCostComplianceGroup_DesignedCostHotWaterResXSDv3_1_07_xsd.tmp#PriceElectricityResXSDv3_1_07_xsd.tmp#PriceGasResXSDv3_1_07_xsd.tmp#AnnualEnergyCostComplianceGroupResXSDv3_1_07_xsd.tmp#AnnualEnergyCostComplianceGroup2018_IECCCostMechVentFanEnergyResXSDv3_1_07_xsd.tmp#AnnualEnergyCostComplianceGroup2018_DesignedMechVentFanEnergy
Used by
Model
Children DesignedCostCooling, DesignedCostHeating, DesignedCostHotWater, DesignedMechVentFanEnergy, HomeAnnualEnergyCost, IECCAnnualEnergyCost, IECCCostCooling, IECCCostHeating, IECCCostHotWater, IECCCostMechVentFanEnergy, PriceElectricity, PriceGas
Source
<xs:group name="AnnualEnergyCostComplianceGroup2018">
  <xs:all>
    <xs:group ref="AnnualEnergyCostComplianceGroup"/>
    <xs:element name="IECCCostMechVentFanEnergy">
      <xs:annotation>
        <xs:documentation>2018 IECC Mechanical Ventilation Fan Energy</xs:documentation>
      </xs:annotation>
      <xs:complexType>
        <xs:simpleContent>
          <xs:extension base="xs:float">
            <xs:attribute fixed="$/y" name="unit"/>
          </xs:extension>
        </xs:simpleContent>
      </xs:complexType>
    </xs:element>
    <xs:element name="DesignedMechVentFanEnergy">
      <xs:annotation>
        <xs:documentation>As Designed Mechanical Ventilation Fan Energy</xs:documentation>
      </xs:annotation>
      <xs:complexType>
        <xs:simpleContent>
          <xs:extension base="xs:float">
            <xs:attribute fixed="$/y" name="unit"/>
          </xs:extension>
        </xs:simpleContent>
      </xs:complexType>
    </xs:element>
  </xs:all>
</xs:group>
Schema location file:/Users/ryanschmied/Downloads/ResXSDv3.1.07.xsd
Element Group AnnualSourceEnergyUseComplianceGroup2018
Namespace No namespace
Diagram
DiagramResXSDv3_1_07_xsd.tmp#AnnualSourceEnergyUseComplianceGroup_IECCSourceEnergyUseResXSDv3_1_07_xsd.tmp#AnnualSourceEnergyUseComplianceGroup_HomeSourceEnergyUseResXSDv3_1_07_xsd.tmp#AnnualSourceEnergyUseComplianceGroup_IECCSourceEnergyUseHeatingResXSDv3_1_07_xsd.tmp#AnnualSourceEnergyUseComplianceGroup_IECCSourceEnergyUseCoolingResXSDv3_1_07_xsd.tmp#AnnualSourceEnergyUseComplianceGroup_IECCSourceEnergyUseHotWaterResXSDv3_1_07_xsd.tmp#AnnualSourceEnergyUseComplianceGroup_DesignedSourceEnergyUseHeatingResXSDv3_1_07_xsd.tmp#AnnualSourceEnergyUseComplianceGroup_DesignedSourceEnergyUseCoolingResXSDv3_1_07_xsd.tmp#AnnualSourceEnergyUseComplianceGroup_DesignedSourceEnergyUseHotWaterResXSDv3_1_07_xsd.tmp#AnnualSourceEnergyUseComplianceGroupResXSDv3_1_07_xsd.tmp#AnnualSourceEnergyUseComplianceGroup2018_IECCSourceEnergyUseMechVentFanEnergyResXSDv3_1_07_xsd.tmp#AnnualSourceEnergyUseComplianceGroup2018_DesignedSourceEnergyUseMechVentFanEnergy
Used by
Model
Children DesignedSourceEnergyUseCooling, DesignedSourceEnergyUseHeating, DesignedSourceEnergyUseHotWater, DesignedSourceEnergyUseMechVentFanEnergy, HomeSourceEnergyUse, IECCSourceEnergyUse, IECCSourceEnergyUseCooling, IECCSourceEnergyUseHeating, IECCSourceEnergyUseHotWater, IECCSourceEnergyUseMechVentFanEnergy
Source
<xs:group name="AnnualSourceEnergyUseComplianceGroup2018">
  <xs:all>
    <xs:group ref="AnnualSourceEnergyUseComplianceGroup"/>
    <xs:element name="IECCSourceEnergyUseMechVentFanEnergy">
      <xs:annotation>
        <xs:documentation>2018 IECC Mechanical Ventilation Fan Energy</xs:documentation>
      </xs:annotation>
      <xs:complexType>
        <xs:simpleContent>
          <xs:extension base="xs:float">
            <xs:attribute fixed="kBtu/y" name="unit"/>
          </xs:extension>
        </xs:simpleContent>
      </xs:complexType>
    </xs:element>
    <xs:element name="DesignedSourceEnergyUseMechVentFanEnergy">
      <xs:annotation>
        <xs:documentation>As Designed Mechanical Ventilation Fan Energy</xs:documentation>
      </xs:annotation>
      <xs:complexType>
        <xs:simpleContent>
          <xs:extension base="xs:float">
            <xs:attribute fixed="kBtu/y" name="unit"/>
          </xs:extension>
        </xs:simpleContent>
      </xs:complexType>
    </xs:element>
  </xs:all>
</xs:group>
Schema location file:/Users/ryanschmied/Downloads/ResXSDv3.1.07.xsd
Element Group IECC2018PermitChecklistGroup
Namespace No namespace
Diagram
DiagramResXSDv3_1_07_xsd.tmp#IECC2018PermitChecklistGroup_R401_3ResXSDv3_1_07_xsd.tmp#IECC2018PermitChecklistGroup_R402_1_1ResXSDv3_1_07_xsd.tmp#IECC2018PermitChecklistGroup_R402_4_1ResXSDv3_1_07_xsd.tmp#IECC2018PermitChecklistGroup_R402_4_1_1ResXSDv3_1_07_xsd.tmp#IECC2018PermitChecklistGroup_R402_4_1_2ResXSDv3_1_07_xsd.tmp#IECC2018PermitChecklistGroup_R402_4_2ResXSDv3_1_07_xsd.tmp#IECC2018PermitChecklistGroup_R402_4_3aResXSDv3_1_07_xsd.tmp#IECC2018PermitChecklistGroup_R402_4_3bResXSDv3_1_07_xsd.tmp#IECC2018PermitChecklistGroup_R402_4_4ResXSDv3_1_07_xsd.tmp#IECC2018PermitChecklistGroup_R402_4_5ResXSDv3_1_07_xsd.tmp#IECC2018PermitChecklistGroup_R402_5ResXSDv3_1_07_xsd.tmp#IECC2018PermitChecklistGroup_R403_1ResXSDv3_1_07_xsd.tmp#IECC2018PermitChecklistGroup_R403_1_1ResXSDv3_1_07_xsd.tmp#IECC2018PermitChecklistGroup_R403_1_2ResXSDv3_1_07_xsd.tmp#IECC2018PermitChecklistGroup_R403_3_2ResXSDv3_1_07_xsd.tmp#IECC2018PermitChecklistGroup_R403_3_2_1ResXSDv3_1_07_xsd.tmp#IECC2018PermitChecklistGroup_R403_3_3ResXSDv3_1_07_xsd.tmp#IECC2018PermitChecklistGroup_R403_3_5ResXSDv3_1_07_xsd.tmp#IECC2018PermitChecklistGroup_R403_4ResXSDv3_1_07_xsd.tmp#IECC2018PermitChecklistGroup_R403_4_1ResXSDv3_1_07_xsd.tmp#IECC2018PermitChecklistGroup_R403_5_1ResXSDv3_1_07_xsd.tmp#IECC2018PermitChecklistGroup_R403_5_1_1ResXSDv3_1_07_xsd.tmp#IECC2018PermitChecklistGroup_R403_5_1_2ResXSDv3_1_07_xsd.tmp#IECC2018PermitChecklistGroup_R403_6ResXSDv3_1_07_xsd.tmp#IECC2018PermitChecklistGroup_R403_6_1ResXSDv3_1_07_xsd.tmp#IECC2018PermitChecklistGroup_R403_7ResXSDv3_1_07_xsd.tmp#IECC2018PermitChecklistGroup_R403_8ResXSDv3_1_07_xsd.tmp#IECC2018PermitChecklistGroup_R403_9ResXSDv3_1_07_xsd.tmp#IECC2018PermitChecklistGroup_R403_10ResXSDv3_1_07_xsd.tmp#IECC2018PermitChecklistGroup_R403_11ResXSDv3_1_07_xsd.tmp#IECC2018PermitChecklistGroup_R404_1ResXSDv3_1_07_xsd.tmp#IECC2018PermitChecklistGroup_R404_1_1
Used by
Model
Children R401_3, R402_1_1, R402_4_1, R402_4_1_1, R402_4_1_2, R402_4_2, R402_4_3a, R402_4_3b, R402_4_4, R402_4_5, R402_5, R403_1, R403_10, R403_11, R403_1_1, R403_1_2, R403_3_2, R403_3_2_1, R403_3_3, R403_3_5, R403_4, R403_4_1, R403_5_1, R403_5_1_1, R403_5_1_2, R403_6, R403_6_1, R403_7, R403_8, R403_9, R404_1, R404_1_1
Source
<xs:group name="IECC2018PermitChecklistGroup">
  <xs:all>
    <xs:element name="R401_3" type="PermitBasicChecklistResultType">
      <xs:annotation>
        <xs:documentation>Certificate. Permanent certificate posted on/near electrical panel with energy values</xs:documentation>
      </xs:annotation>
    </xs:element>
    <xs:element name="R402_1_1" type="PermitBasicChecklistResultType">
      <xs:annotation>
        <xs:documentation>Vapor retarder. Wall assemblies in the building thermal envelope shall comply with vapor retarder requirements of R702.7 of the International Residential Code or 1405.3 of the International Building Code, as applicable.</xs:documentation>
      </xs:annotation>
    </xs:element>
    <xs:element name="R402_4_1" type="PermitBasicChecklistResultType">
      <xs:annotation>
        <xs:documentation>Building thermal envelope. The sealing methods between dissimilar materials shall allow for differential expansion and contraction.</xs:documentation>
      </xs:annotation>
    </xs:element>
    <xs:element name="R402_4_1_1" type="PermitBasicChecklistResultType">
      <xs:annotation>
        <xs:documentation>Building thermal envelope Seal building envelope from air infiltration, see Table R402.4.1.1</xs:documentation>
      </xs:annotation>
    </xs:element>
    <xs:element name="R402_4_1_2" type="xs:float">
      <xs:annotation>
        <xs:documentation>Testing. Blower Door Test REQUIRED for 1- and 2-family dwellings, townhouses, and apartments three stories or less.</xs:documentation>
      </xs:annotation>
    </xs:element>
    <xs:element name="R402_4_2" type="PermitChecklistResultType">
      <xs:annotation>
        <xs:documentation>Fireplaces. Wood-burning must have tight flue damper, outdoor combustion air</xs:documentation>
      </xs:annotation>
    </xs:element>
    <xs:element name="R402_4_3a" type="PermitBasicChecklistResultType">
      <xs:annotation>
        <xs:documentation>Fenestration air leakage. Windows, sliding glass doors, skylights (on label).</xs:documentation>
      </xs:annotation>
    </xs:element>
    <xs:element name="R402_4_3b" type="PermitBasicChecklistResultType">
      <xs:annotation>
        <xs:documentation>Fenestration Air Leakage Exterior swinging doors (on label)</xs:documentation>
      </xs:annotation>
    </xs:element>
    <xs:element name="R402_4_4" type="PermitChecklistResultType">
      <xs:annotation>
        <xs:documentation>Rooms containing fuel-burning appliances Climate Zones 3-8. Open combustion fuel burning appliances located outside thermal envelope or in sealed/insulated room</xs:documentation>
      </xs:annotation>
    </xs:element>
    <xs:element name="R402_4_5" type="PermitChecklistResultType">
      <xs:annotation>
        <xs:documentation>Recessed lighting. IC-rated and air tight when in thermal envelope</xs:documentation>
      </xs:annotation>
    </xs:element>
    <xs:element name="R402_5">
      <xs:annotation>
        <xs:documentation>Maximum fenestration UFactor and SHGC. Area-weighted avg. maximum fenestration UFactor and SHGC do not exceed limits in Section 402.5.</xs:documentation>
      </xs:annotation>
      <xs:complexType>
        <xs:all>
          <xs:element ref="MaxAreaWeightedUFactor" minOccurs="0"/>
          <xs:element ref="MaxAreaWeightedSHGC" minOccurs="0"/>
          <xs:element name="R402_5Result" type="BasicChecklistResultType"/>
        </xs:all>
      </xs:complexType>
    </xs:element>
    <xs:element name="R403_1" type="PermitChecklistResultType">
      <xs:annotation>
        <xs:documentation>Controls. Not less than one thermostat for each separate heating and cooling system</xs:documentation>
      </xs:annotation>
    </xs:element>
    <xs:element name="R403_1_1" type="PermitChecklistResultType">
      <xs:annotation>
        <xs:documentation>Programmable thermostat. Required when primary heating system is a forced air furnace.</xs:documentation>
      </xs:annotation>
    </xs:element>
    <xs:element name="R403_1_2" type="PermitChecklistResultType">
      <xs:annotation>
        <xs:documentation>Heat pump supplementary heat. Shall not operate, except during defrost, when the heat pump compressor can meet the heating load</xs:documentation>
      </xs:annotation>
    </xs:element>
    <xs:element name="R403_3_2" type="PermitChecklistResultType">
      <xs:annotation>
        <xs:documentation>Duct sealing. All ducts, air handlers, filter boxes and building cavities used as ducts shall be sealed. Joints and seams shall comply with Section M1601.4.1 of the International Residential Code.</xs:documentation>
      </xs:annotation>
    </xs:element>
    <xs:element name="R403_3_2_1" type="PermitChecklistResultType">
      <xs:annotation>
        <xs:documentation>Sealed air handler Air handlers shall have manufacturer’s designation for an air leakage of not greater than 2% of design airflow when tested in accordance with ASHRAE 193</xs:documentation>
      </xs:annotation>
    </xs:element>
    <xs:element name="R403_3_3" type="R403_3_3Type">
      <xs:annotation>
        <xs:documentation>Duct testing Required if air handler or any duct is outside of conditioned space and provide post-installation test results.</xs:documentation>
      </xs:annotation>
    </xs:element>
    <xs:element name="R403_3_5" type="PermitChecklistResultType">
      <xs:annotation>
        <xs:documentation>Building cavities. Framing cavities shall not be used as supply ducts.</xs:documentation>
      </xs:annotation>
    </xs:element>
    <xs:element name="R403_4" type="PermitChecklistResultType">
      <xs:annotation>
        <xs:documentation>Mechanical system piping insulation. Mechanical system piping shall be insulated</xs:documentation>
      </xs:annotation>
    </xs:element>
    <xs:element name="R403_4_1" type="PermitChecklistResultType">
      <xs:annotation>
        <xs:documentation>Protection of piping insulation. Piping insulation exposed to weather and sunlight shall be protected, including from solar radiation. Adhesive tape shall be prohibited.</xs:documentation>
      </xs:annotation>
    </xs:element>
    <xs:element name="R403_5_1" type="PermitChecklistResultType">
      <xs:annotation>
        <xs:documentation>Heated water circulation and temperature maintenance systems Circulation pumps shall be on-demand</xs:documentation>
      </xs:annotation>
    </xs:element>
    <xs:element name="R403_5_1_1" type="PermitChecklistResultType">
      <xs:annotation>
        <xs:documentation>Circulation systems. Heated water circulation systems shall be provided with an demand-initiated circulation pump that will turn off when water in the circulation loop reaches a desired temperature and there is no demand for hot water.</xs:documentation>
      </xs:annotation>
    </xs:element>
    <xs:element name="R403_5_1_2" type="PermitChecklistResultType">
      <xs:annotation>
        <xs:documentation>Heat trace systems. Electric heat trace systems shall comply with IEEE 515.1 or UL 515. Controls shall automatically adjust the energy input to the heat tracing to maintain desired water temperature in piping in accordance with the times when heated water is used in the occupancy.</xs:documentation>
      </xs:annotation>
    </xs:element>
    <xs:element name="R403_6" type="BasicChecklistResultType">
      <xs:annotation>
        <xs:documentation>Mechanical Ventilation The building shall be provided with ventilation that complies with the requirements of the International Residential Code or International Mechanical Code</xs:documentation>
      </xs:annotation>
    </xs:element>
    <xs:element name="R403_6_1">
      <xs:annotation>
        <xs:documentation>Whole-house mechanical ventilation system fan efficacy. Fans used to provide whole-house mechanical ventilation shall meet the efficacy requirements of Table R403.6.1. Except where air handler that is integral to tested and listed HVAC equipment is used for whole-house mechanical ventilation.</xs:documentation>
      </xs:annotation>
      <xs:complexType>
        <xs:all>
          <xs:element name="ProposedVentFanEfficacy" minOccurs="1">
            <xs:complexType>
              <xs:simpleContent>
                <xs:extension base="xs:float">
                  <xs:attribute fixed="cfm/Watt" name="unit">
                  </xs:attribute>
                </xs:extension>
              </xs:simpleContent>
            </xs:complexType>
          </xs:element>
          <xs:element name="R403_6_1Result" type="ChecklistResultType"/>
        </xs:all>
      </xs:complexType>
    </xs:element>
    <xs:element name="R403_7" type="PermitBasicChecklistResultType">
      <xs:annotation>
        <xs:documentation>Provide equipment sizing documentation Manual J, Eng Cals or other</xs:documentation>
      </xs:annotation>
    </xs:element>
    <xs:element name="R403_8" type="PermitChecklistResultType">
      <xs:annotation>
        <xs:documentation>Systems serving multiple dwelling units Shall comply with C403 and C404 of the IECC-commercial provisions</xs:documentation>
      </xs:annotation>
    </xs:element>
    <xs:element name="R403_9" type="PermitChecklistResultType">
      <xs:annotation>
        <xs:documentation>Snow melt and ice system controls Shall include automatic controls capable of shutting off the system when pavement temperature is ≥ 50°F; and auto or manual controls that will allow shutoff when outdoor temperature is ≥ 40°F</xs:documentation>
      </xs:annotation>
    </xs:element>
    <xs:element name="R403_10" type="PermitChecklistResultType">
      <xs:annotation>
        <xs:documentation>Pools and permanent spa energy consumption Heaters, time switches and covers shall comply with this section</xs:documentation>
      </xs:annotation>
    </xs:element>
    <xs:element name="R403_11" type="PermitChecklistResultType">
      <xs:annotation>
        <xs:documentation>Portable spas Energy consumption of electric-powered portable spas shall be controlled by requirements of APSP 14</xs:documentation>
      </xs:annotation>
    </xs:element>
    <xs:element name="R404_1">
      <xs:annotation>
        <xs:documentation>Lighting Equipment Minimum percentage of lamps in permanent light fixtures must be high efficacy</xs:documentation>
      </xs:annotation>
      <xs:complexType>
        <xs:all>
          <xs:element ref="PercentHighEfficacyLights" minOccurs="1"/>
          <xs:element name="R404_1Result" type="BasicChecklistResultType"/>
        </xs:all>
      </xs:complexType>
    </xs:element>
    <xs:element name="R404_1_1" type="PermitChecklistResultType">
      <xs:annotation>
        <xs:documentation>Lighting equipment Fuel gas lighting systems shall not have continuously burning pilot lights</xs:documentation>
      </xs:annotation>
    </xs:element>
  </xs:all>
</xs:group>
Schema location file:/Users/ryanschmied/Downloads/ResXSDv3.1.07.xsd
Element Group IECC2018CertificateChecklistGroup
Namespace No namespace
Diagram
DiagramResXSDv3_1_07_xsd.tmp#IECC2018CertificateChecklistGroup_R401_3ResXSDv3_1_07_xsd.tmp#IECC2018CertificateChecklistGroup_R402_1_1ResXSDv3_1_07_xsd.tmp#IECC2018CertificateChecklistGroup_R402_4_1ResXSDv3_1_07_xsd.tmp#IECC2018CertificateChecklistGroup_R402_4_1_1ResXSDv3_1_07_xsd.tmp#IECC2018CertificateChecklistGroup_R402_4_1_2ResXSDv3_1_07_xsd.tmp#IECC2018CertificateChecklistGroup_R402_4_2ResXSDv3_1_07_xsd.tmp#IECC2018CertificateChecklistGroup_R402_4_3aResXSDv3_1_07_xsd.tmp#IECC2018CertificateChecklistGroup_R402_4_3bResXSDv3_1_07_xsd.tmp#IECC2018CertificateChecklistGroup_R402_4_4ResXSDv3_1_07_xsd.tmp#IECC2018CertificateChecklistGroup_R402_4_5ResXSDv3_1_07_xsd.tmp#IECC2018CertificateChecklistGroup_R402_5ResXSDv3_1_07_xsd.tmp#IECC2018CertificateChecklistGroup_R403_1ResXSDv3_1_07_xsd.tmp#IECC2018CertificateChecklistGroup_R403_1_1ResXSDv3_1_07_xsd.tmp#IECC2018CertificateChecklistGroup_R403_1_2ResXSDv3_1_07_xsd.tmp#IECC2018CertificateChecklistGroup_R403_3_2ResXSDv3_1_07_xsd.tmp#IECC2018CertificateChecklistGroup_R403_3_2_1ResXSDv3_1_07_xsd.tmp#IECC2018CertificateChecklistGroup_R403_3_3ResXSDv3_1_07_xsd.tmp#IECC2018CertificateChecklistGroup_R403_3_5ResXSDv3_1_07_xsd.tmp#IECC2018CertificateChecklistGroup_R403_4ResXSDv3_1_07_xsd.tmp#IECC2018CertificateChecklistGroup_R403_4_1ResXSDv3_1_07_xsd.tmp#IECC2018CertificateChecklistGroup_R403_5_1ResXSDv3_1_07_xsd.tmp#IECC2018CertificateChecklistGroup_R403_5_1_1ResXSDv3_1_07_xsd.tmp#IECC2018CertificateChecklistGroup_R403_5_1_2ResXSDv3_1_07_xsd.tmp#IECC2018CertificateChecklistGroup_R403_6ResXSDv3_1_07_xsd.tmp#IECC2018CertificateChecklistGroup_R403_6_1ResXSDv3_1_07_xsd.tmp#IECC2018CertificateChecklistGroup_R403_7ResXSDv3_1_07_xsd.tmp#IECC2018CertificateChecklistGroup_R403_8ResXSDv3_1_07_xsd.tmp#IECC2018CertificateChecklistGroup_R403_9ResXSDv3_1_07_xsd.tmp#IECC2018CertificateChecklistGroup_R403_10ResXSDv3_1_07_xsd.tmp#IECC2018CertificateChecklistGroup_R403_11ResXSDv3_1_07_xsd.tmp#IECC2018CertificateChecklistGroup_R404_1ResXSDv3_1_07_xsd.tmp#IECC2018CertificateChecklistGroup_R404_1_1
Used by
Model
Children R401_3, R402_1_1, R402_4_1, R402_4_1_1, R402_4_1_2, R402_4_2, R402_4_3a, R402_4_3b, R402_4_4, R402_4_5, R402_5, R403_1, R403_10, R403_11, R403_1_1, R403_1_2, R403_3_2, R403_3_2_1, R403_3_3, R403_3_5, R403_4, R403_4_1, R403_5_1, R403_5_1_1, R403_5_1_2, R403_6, R403_6_1, R403_7, R403_8, R403_9, R404_1, R404_1_1
Source
<xs:group name="IECC2018CertificateChecklistGroup">
  <xs:all>
    <xs:element name="R401_3" type="BasicChecklistResultType">
      <xs:annotation>
        <xs:documentation>Certificate. Permanent certificate posted on/near electrical panel with energy values</xs:documentation>
      </xs:annotation>
    </xs:element>
    <xs:element name="R402_1_1" type="BasicChecklistResultType">
      <xs:annotation>
        <xs:documentation>Vapor retarder. Wall assemblies in the building thermal envelope shall comply with vapor retarder requirements of R702.7 of the International Residential Code or 1405.3 of the International Building Code, as applicable.</xs:documentation>
      </xs:annotation>
    </xs:element>
    <xs:element name="R402_4_1" type="BasicChecklistResultType">
      <xs:annotation>
        <xs:documentation>Building thermal envelope. The sealing methods between dissimilar materials shall allow for differential expansion and contraction.</xs:documentation>
      </xs:annotation>
    </xs:element>
    <xs:element name="R402_4_1_1" type="BasicChecklistResultType">
      <xs:annotation>
        <xs:documentation>Building thermal envelope Seal building envelope from air infiltration, see Table R402.4.1.1</xs:documentation>
      </xs:annotation>
    </xs:element>
    <xs:element name="R402_4_1_2" type="xs:float">
      <xs:annotation>
        <xs:documentation>Testing. Blower Door Test REQUIRED for 1- and 2-family dwellings, townhouses, and apartments three stories or less.</xs:documentation>
      </xs:annotation>
    </xs:element>
    <xs:element name="R402_4_2" type="ChecklistResultType">
      <xs:annotation>
        <xs:documentation>Fireplaces. Wood-burning must have tight flue damper, outdoor combustion air</xs:documentation>
      </xs:annotation>
    </xs:element>
    <xs:element name="R402_4_3a" type="BasicChecklistResultType">
      <xs:annotation>
        <xs:documentation>Fenestration air leakage. Windows, sliding glass doors, skylights (on label).</xs:documentation>
      </xs:annotation>
    </xs:element>
    <xs:element name="R402_4_3b" type="BasicChecklistResultType">
      <xs:annotation>
        <xs:documentation>Fenestration Air Leakage Exterior swinging doors (on label)</xs:documentation>
      </xs:annotation>
    </xs:element>
    <xs:element name="R402_4_4" type="ChecklistResultType">
      <xs:annotation>
        <xs:documentation>Rooms containing fuel-burning appliances Climate Zones 3-8. Open combustion fuel burning appliances located outside thermal envelope or in sealed/insulated room</xs:documentation>
      </xs:annotation>
    </xs:element>
    <xs:element name="R402_4_5" type="ChecklistResultType">
      <xs:annotation>
        <xs:documentation>Recessed lighting. IC-rated and air tight when in thermal envelope</xs:documentation>
      </xs:annotation>
    </xs:element>
    <xs:element name="R402_5">
      <xs:annotation>
        <xs:documentation>Maximum fenestration UFactor and SHGC. Area-weighted avg. maximum fenestration UFactor and SHGC do not exceed limits in Section 402.5.</xs:documentation>
      </xs:annotation>
      <xs:complexType>
        <xs:all>
          <xs:element ref="MaxAreaWeightedUFactor" minOccurs="0"/>
          <xs:element ref="MaxAreaWeightedSHGC" minOccurs="0"/>
          <xs:element name="R402_5Result" type="BasicChecklistResultType"/>
        </xs:all>
      </xs:complexType>
    </xs:element>
    <xs:element name="R403_1" type="BasicChecklistResultType">
      <xs:annotation>
        <xs:documentation>Controls. Not less than one thermostat for each separate heating and cooling system</xs:documentation>
      </xs:annotation>
    </xs:element>
    <xs:element name="R403_1_1" type="BasicChecklistResultType">
      <xs:annotation>
        <xs:documentation>Programmable thermostat. Required when primary heating system is a forced air furnace.</xs:documentation>
      </xs:annotation>
    </xs:element>
    <xs:element name="R403_1_2" type="ChecklistResultType">
      <xs:annotation>
        <xs:documentation>Heat pump supplementary heat. Shall not operate, except during defrost, when the heat pump compressor can meet the heating load</xs:documentation>
      </xs:annotation>
    </xs:element>
    <xs:element name="R403_3_2" type="ChecklistResultType">
      <xs:annotation>
        <xs:documentation>Duct sealing. All ducts, air handlers, filter boxes and building cavities used as ducts shall be sealed. Joints and seams shall comply with Section M1601.4.1 of the International Residential Code.</xs:documentation>
      </xs:annotation>
    </xs:element>
    <xs:element name="R403_3_2_1" type="ChecklistResultType">
      <xs:annotation>
        <xs:documentation>Sealed air handler Air handlers shall have manufacturer’s designation for an air leakage of not greater than 2% of design airflow when tested in accordance with ASHRAE 193</xs:documentation>
      </xs:annotation>
    </xs:element>
    <xs:element name="R403_3_3" type="R403_3_3Type">
      <xs:annotation>
        <xs:documentation>Duct testing Required if air handler or any duct is outside of conditioned space and provide post-installation test results.</xs:documentation>
      </xs:annotation>
    </xs:element>
    <xs:element name="R403_3_5" type="BasicChecklistResultType">
      <xs:annotation>
        <xs:documentation>Building cavities. Framing cavities shall not be used as supply ducts.</xs:documentation>
      </xs:annotation>
    </xs:element>
    <xs:element name="R403_4" type="BasicChecklistResultType">
      <xs:annotation>
        <xs:documentation>Mechanical system piping insulation. Mechanical system piping shall be insulated</xs:documentation>
      </xs:annotation>
    </xs:element>
    <xs:element name="R403_4_1" type="ChecklistResultType">
      <xs:annotation>
        <xs:documentation>Protection of piping insulation. Piping insulation exposed to weather and sunlight shall be protected, including from solar radiation. Adhesive tape shall be prohibited.</xs:documentation>
      </xs:annotation>
    </xs:element>
    <xs:element name="R403_5_1" type="ChecklistResultType">
      <xs:annotation>
        <xs:documentation>Heated water circulation and temperature maintenance systems Circulation pumps shall be on-demand</xs:documentation>
      </xs:annotation>
    </xs:element>
    <xs:element name="R403_5_1_1" type="ChecklistResultType">
      <xs:annotation>
        <xs:documentation>Circulation systems. Heated water circulation systems shall be provided with an demand-initiated circulation pump that will turn off when water in the circulation loop reaches a desired temperature and there is no demand for hot water.</xs:documentation>
      </xs:annotation>
    </xs:element>
    <xs:element name="R403_5_1_2" type="ChecklistResultType">
      <xs:annotation>
        <xs:documentation>Heat trace systems. Electric heat trace systems shall comply with IEEE 515.1 or UL 515. Controls shall automatically adjust the energy input to the heat tracing to maintain desired water temperature in piping in accordance with the times when heated water is used in the occupancy.</xs:documentation>
      </xs:annotation>
    </xs:element>
    <xs:element name="R403_6" type="BasicChecklistResultType">
      <xs:annotation>
        <xs:documentation>Mechanical Ventilation The building shall be provided with ventilation that complies with the requirements of the International Residential Code or International Mechanical Code</xs:documentation>
      </xs:annotation>
    </xs:element>
    <xs:element name="R403_6_1">
      <xs:annotation>
        <xs:documentation>Whole-house mechanical ventilation system fan efficacy. Fans used to provide whole-house mechanical ventilation shall meet the efficacy requirements of Table R403.6.1. Except where air handler that is integral to tested and listed HVAC equipment is used for whole-house mechanical ventilation.</xs:documentation>
      </xs:annotation>
      <xs:complexType>
        <xs:all>
          <xs:element name="VentFanEfficacy" minOccurs="1">
            <xs:complexType>
              <xs:simpleContent>
                <xs:extension base="xs:float">
                  <xs:attribute fixed="cfm/Watt" name="unit">
                  </xs:attribute>
                </xs:extension>
              </xs:simpleContent>
            </xs:complexType>
          </xs:element>
          <xs:element name="R403_6_1Result" type="ChecklistResultType"/>
        </xs:all>
      </xs:complexType>
    </xs:element>
    <xs:element name="R403_7" type="BasicChecklistResultType">
      <xs:annotation>
        <xs:documentation>Provide equipment sizing documentation Manual J, Eng Cals or other</xs:documentation>
      </xs:annotation>
    </xs:element>
    <xs:element name="R403_8" type="ChecklistResultType">
      <xs:annotation>
        <xs:documentation>Systems serving multiple dwelling units Shall comply with C403 and C404 of the IECC-commercial provisions</xs:documentation>
      </xs:annotation>
    </xs:element>
    <xs:element name="R403_9" type="ChecklistResultType">
      <xs:annotation>
        <xs:documentation>Snow melt and ice system controls Shall include automatic controls capable of shutting off the system when pavement temperature is ≥ 50°F; and auto or manual controls that will allow shutoff when outdoor temperature is ≥ 40°F</xs:documentation>
      </xs:annotation>
    </xs:element>
    <xs:element name="R403_10" type="ChecklistResultType">
      <xs:annotation>
        <xs:documentation>Pools and permanent spa energy consumption Heaters, time switches and covers shall comply with this section</xs:documentation>
      </xs:annotation>
    </xs:element>
    <xs:element name="R403_11" type="ChecklistResultType">
      <xs:annotation>
        <xs:documentation>Portable spas Energy consumption of electric-powered portable spas shall be controlled by requirements of APSP 14</xs:documentation>
      </xs:annotation>
    </xs:element>
    <xs:element name="R404_1">
      <xs:annotation>
        <xs:documentation>Lighting Equipment Minimum percentage of lamps in permanent light fixtures must be high efficacy</xs:documentation>
      </xs:annotation>
      <xs:complexType>
        <xs:all>
          <xs:element ref="PercentHighEfficacyLights" minOccurs="1"/>
          <xs:element name="R404_1Result" type="BasicChecklistResultType"/>
        </xs:all>
      </xs:complexType>
    </xs:element>
    <xs:element name="R404_1_1" type="ChecklistResultType">
      <xs:annotation>
        <xs:documentation>Lighting equipment Fuel gas lighting systems shall not have continuously burning pilot lights</xs:documentation>
      </xs:annotation>
    </xs:element>
  </xs:all>
</xs:group>
Schema location file:/Users/ryanschmied/Downloads/ResXSDv3.1.07.xsd